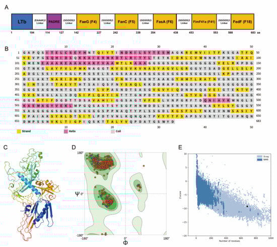
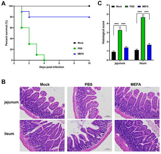
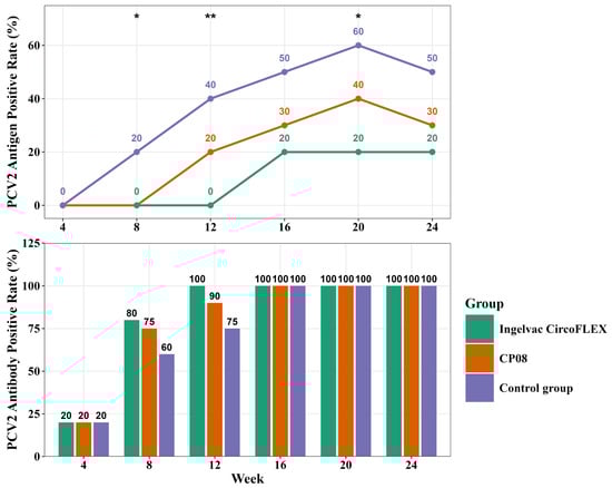
- Review
Construction and Research Progress of Animal Models and Mouse Adapted Strains of Seasonal Influenza Virus
- Haijun Zhu,
- Siyu Pu,
- Peiqing He,
- Junhao Luo and
- Rongbao Gao
Influenza viruses, featured by high variability, pose a persistent public health threat because of an annual seasonal epidemic in the world and irregular global pandemic, requiring animal models to elucidate their pathogenic mechanisms and advance pr...

