Next Issue
Volume 18, March-1
Previous Issue
Volume 18, February-1
 
 
water-logo

Journal Browser

Journal Browser

Water, Volume 18, Issue 4 (February-2 2026) – 89 articles

Cover Story (view full-size image): The observation of Raman sidebands of the vibrational states in water in electrohydrodynamic water bridges can be satisfactorily explained by the presence of dynamically ordered mesoscopic water domains forming under moderate high-voltage fields. These physicochemical signatures demonstrate that electrically stressed water can exhibit collective behaviour distinct from bulk water, with potential relevance for interfacial processes and water-treatment technologies. View this paper
  • Issues are regarded as officially published after their release is announced to the table of contents alert mailing list.
  • You may sign up for e-mail alerts to receive table of contents of newly released issues.
  • PDF is the official format for papers published in both, html and pdf forms. To view the papers in pdf format, click on the "PDF Full-text" link, and use the free Adobe Reader to open them.
Order results
Result details
Section
Select all
Export citation of selected articles as:
26 pages, 1425 KB  
Article
Factors and Mechanisms Influencing Reclaimed Water Prices in China
by Zhiying Shao, Kaiyuan He, Yufei Han, Chen Feng and Yingwen Ji
Water 2026, 18(4), 526; https://doi.org/10.3390/w18040526 - 23 Feb 2026
Viewed by 809
Abstract
Under the new water control philosophy, reclaimed water utilization is an important strategic measure to increase water supply and reduce water environmental pollution. This has important implications for addressing the water crisis in urban development. The scientific and reasonable price of reclaimed water [...] Read more.
Under the new water control philosophy, reclaimed water utilization is an important strategic measure to increase water supply and reduce water environmental pollution. This has important implications for addressing the water crisis in urban development. The scientific and reasonable price of reclaimed water has a positive effect on promoting the utilization of reclaimed water and improving the utilization rate of urban reclaimed water. Therefore, this study extracted the influencing factors of reclaimed water price through grounded theory and used the ISM method to elucidate the logical hierarchy and investigate their influencing mechanisms. The results indicate that the structural system of factors affecting the price of reclaimed water was composed of 16 factors, which could be divided into four hierarchical levels. Among them, the external value of reclaimed water utilization, the technical level of reclaimed water processes, the regional economic development level, and the quality differences between reclaimed water and conventional water were the deep-rooted factors that affect the price of reclaimed water. In the end, the policy implications regarding the management of reclaimed water prices were proposed from the perspectives of surface-level direct factors, middle-level indirect factors, and deep-rooted factors. Full article
Show Figures

Figure 1

25 pages, 33546 KB  
Article
Numerical Simulation and Hazard Zoning of Land Subsidence in an Arid Oasis: A PS-InSAR-Constrained MODFLOW-SUB Approach
by Ziyun Tuo, Mingliang Du, Bin Wu, Changjiang Zou, Shuting Hu, Yankun Liu and Xiaofei Ma
Water 2026, 18(4), 525; https://doi.org/10.3390/w18040525 - 23 Feb 2026
Viewed by 845
Abstract
Land subsidence induced by excessive groundwater abstraction has emerged as a major geo-environmental hazard in arid oasis regions, calling for reproducible methods to quantitatively assess the abstraction-reduction–subsidence response and to support zoned management. This study integrates Sentinel-1A PS-InSAR deformation data with groundwater-level measurements [...] Read more.
Land subsidence induced by excessive groundwater abstraction has emerged as a major geo-environmental hazard in arid oasis regions, calling for reproducible methods to quantitatively assess the abstraction-reduction–subsidence response and to support zoned management. This study integrates Sentinel-1A PS-InSAR deformation data with groundwater-level measurements to develop and calibrate a MODFLOW-SUB model that couples three-dimensional groundwater flow and one-dimensional skeletal compaction. The InSAR deformation field is used to constrain the conceptual model and key parameters. Four abstraction-reduction scenarios (20%, 40%, 60%, and 80%) are designed to characterize response curves using indicators such as maximum cumulative subsidence, annual subsidence rate, and the area exceeding specified thresholds. In addition, a multi-criteria composite index integrating driving forces, geological susceptibility, and exposure is applied for hazard zoning and scenario comparison. The results show that PS-InSAR constraints improve the spatial agreement of the simulations. The time-series RMSE between simulated and InSAR-derived deformation is approximately 20 mm, and the end-of-period cumulative subsidence error is within 10 mm. From 2019 to 2020, the maximum cumulative subsidence reached 166 mm, and the peak subsidence rate reached 101 mm/a. A clear lag between groundwater-level fluctuations and subsidence is observed, with the maximum correlation occurring at ~35 days for ACJ-1 and ~59–83 days for ACJ-2. This spatial variability is associated with the thickness and permeability of clay layers. Forecasts for 2021–2028 indicate that, under business-as-usual abstraction, maximum subsidence may reach 695 mm. Across scenarios, subsidence mitigation exhibits diminishing marginal returns with increasing abstraction reduction. Under the adopted model settings, a 20% reduction in abstraction yields substantial decreases in maximum subsidence and high-hazard area, representing a practical trade-off between mitigation benefits and water-use costs. Overall, the integrated workflow of monitoring, inversion, coupled modeling, scenario analysis, and zoning, together with the resulting zoned management recommendations, provides decision support for land-subsidence mitigation and water-allocation planning in arid oasis regions. Full article
(This article belongs to the Section Hydrogeology)
Show Figures

Figure 1

30 pages, 48641 KB  
Article
Coastal Flooding Analysis in the Presence of REWEC1 Farms: A Case Study in Southern Italy
by Francesco Aristodemo, Giuseppe Tripepi and Pasquale Giuseppe Fabio Filianoti
Water 2026, 18(4), 524; https://doi.org/10.3390/w18040524 - 22 Feb 2026
Viewed by 518
Abstract
Resonant Wave Energy Converter 1 (REWEC1) is a submerged caisson breakwater integrating a device designed to absorb incoming wave energy. Although the wave energy-extraction performance of this system and its hydraulic characteristics have been extensively investigated, its potential role in reducing coastal inundation, [...] Read more.
Resonant Wave Energy Converter 1 (REWEC1) is a submerged caisson breakwater integrating a device designed to absorb incoming wave energy. Although the wave energy-extraction performance of this system and its hydraulic characteristics have been extensively investigated, its potential role in reducing coastal inundation, as an alternative to traditional rubble-mound breakwaters, has not yet been examined. In this context, the present study analyzes the mitigation effects on coastal flooding induced by the installation of REWEC1 barriers. The analysis focuses on the coast of Cetraro, located along the Tyrrhenian Sea in the province of Cosenza (Calabria, Southern Italy). The effectiveness of REWEC1 farms in reducing coastal flooding was assessed by considering fixed-air and no-air operation modes, as well as different spatial configurations. The input wave conditions were propagated in the nearshore using the SWAN model to simulate wave–structure interactions, while the XBeach model was employed to investigate coastal inundation processes based on the wave field behind the caissons, also accounting for Sea Level Rise (SLR). The results were evaluated in terms of maximum flooded areas and water penetration lengths along the emerged coast, as well as wave run-up and set-up along selected transects. To assess the robustness of the results, a sensitivity analysis was carried out by varying the transmission coefficients of the REWEC1 units within a plausible uncertainty range, and the corresponding variability in flooding indicators was quantified. The numerical results indicate a progressive reduction in these hydrodynamic response indicators as the spacing between adjacent REWEC1 devices decreases, and show that the relative mitigation performance of REWEC1 remains consistent when accounting for uncertainties in wave–structure interaction parameters. Further analyses were conducted to compare the effectiveness of REWEC1 farms with that of conventional rubble-mound breakwaters in reducing coastal flooding. Full article
(This article belongs to the Special Issue Coastal Flood Hazard Risk Assessment and Mitigation Strategies)
Show Figures

Figure 1

31 pages, 587 KB  
Review
Antibiotic Resistance in South African Wastewater Treatment Plants: A Narrative Review of WHO-Listed Critical Priority Enteric Bacteria
by Prosperit Mafunise, Leonard Owino Kachienga, Mpumelelo Casper Rikhotso, Afsatou Ndama Traore and Natasha Potgieter
Water 2026, 18(4), 523; https://doi.org/10.3390/w18040523 - 22 Feb 2026
Viewed by 1245
Abstract
The spread of antibiotic resistance is contributing to 4.95 million cases of mortality per year, and it is categorised as one of the top three threats to public health in modern society, threatening the ability to treat common infections. Wastewater treatment plants influence [...] Read more.
The spread of antibiotic resistance is contributing to 4.95 million cases of mortality per year, and it is categorised as one of the top three threats to public health in modern society, threatening the ability to treat common infections. Wastewater treatment plants influence the dissemination and acquisition of antibiotic resistance to enteric bacteria due to the abundance of nutrients present in them. This narrative review synthesises published evidence on antibiotic resistance patterns in South African Wastewater treatment plants, with specific emphasis on WHO-listed critical priority enteric pathogens. This review is the first to provide a temporal analysis (2009–2024) of antibiotic resistance trends in South African Wastewater treatment plants before and after the WHO’s 2017 Bacterial Priority Pathogen List (BPPL), revealing a 20–50% increase in resistance to critical antibiotics, such as vancomycin and carbapenems, across Escherichia coli, Klebsiella pneumoniae, Enterococcus spp., Salmonella spp., and Campylobacter spp. Inconsistent monitoring methods, provincial disparities, and limited molecular investigations hinder a comprehensive national assessment. This review fills a critical geographic gap by focusing on South Africa, a low-middle-income country with unique socio-economic and environmental challenges and integrates local data with WHO’s global health priorities. By synthesising 24 studies and employing statistical analysis, it identifies region-specific resistance patterns and proposes a novel framework for enhanced monitoring using metagenomics and predictive modelling, advancing beyond existing African wastewater resistome studies. Full article
(This article belongs to the Section Water and One Health)
Show Figures

Figure 1

19 pages, 2073 KB  
Article
Effects of Hook Angle and Length on Flow Dynamics in Hooked-Head Spur Dikes: A Numerical Study
by Congyi Ning, Lin Li, Yuhao Qian and Yongxin Lu
Water 2026, 18(4), 522; https://doi.org/10.3390/w18040522 - 22 Feb 2026
Viewed by 428
Abstract
Hooked-head spur dikes are a specialized type of spur dike, where their geometry significantly influences flow diversion, sediment transport, and bank protection. This study establishes a three-dimensional numerical model utilizing the renormalization group (RNG) k-ε turbulence closure and the volume of fluid (VOF) [...] Read more.
Hooked-head spur dikes are a specialized type of spur dike, where their geometry significantly influences flow diversion, sediment transport, and bank protection. This study establishes a three-dimensional numerical model utilizing the renormalization group (RNG) k-ε turbulence closure and the volume of fluid (VOF) method to explore the effects of hook angle (90°, 120°, and 150°) and hook-length ratio (L/D = 1/2, 1/3, and 1/4) on the flow structure surrounding a hooked-head spur dike. The study comprises nine simulation cases, and the distributions of mainstream velocity and turbulent kinetic energy (TKE) are analyzed. The results demonstrate that a hook angle of 120° yields the greatest increase in the mean dimensionless mainstream velocity (V*), corresponding to enhancements of 4.26% and 9.09% relative to the angles of 90° and 150°, respectively. When the hook angle is fixed at 120°, increasing the hook length enhances the mainstream velocity; specifically, at L/D = 1/2, the mean V* increases by 10.58% and 14.64% compared to at L/D = 1/3 and 1/4, respectively. Meanwhile, the TKE in the downstream recirculation zone decreases as either the hook angle or the hook length increases. At a hook angle of 90°, the mean dimensionless TKE (E*) is 8.80% and 10.65% higher than at 120° and 150°, respectively. For a fixed hook angle of 120°, the mean E* at L/D = 1/2 decreases by 3.46% and 9.35% compared to at L/D = 1/3 and 1/4, respectively. In summary, the appropriate selection of hook angle and hook length can effectively guide flow toward the channel center, increase conveyance capacity, and enhance hydraulic performance for river regulation. Full article
(This article belongs to the Topic Hydraulic Engineering and Modelling)
Show Figures

Figure 1

22 pages, 1065 KB  
Article
Negative Effects of Forest Extractivism on the Water Crisis in Rural Mapuche Territories: Mapuche Knowledge and Sociocultural Activities to Preserve Water
by Juan Beltrán-Véliz, Fabián Muñoz-Vidal, Nathaly Vera-Gajardo, Pablo Müller-Ferrés and Braulio Navarro-Aburto
Water 2026, 18(4), 521; https://doi.org/10.3390/w18040521 - 22 Feb 2026
Viewed by 788
Abstract
The forestry extractivist model has systematically transgressed and violated Mapuche territories, thereby generating tensions, crises, and socioenvironmental injustices. The following objectives were proposed: (a) Unveil the implications of forestry extractivism on bodies of water in rural Mapuche territories. (b) Investigate Mapuche knowledge, sociocultural [...] Read more.
The forestry extractivist model has systematically transgressed and violated Mapuche territories, thereby generating tensions, crises, and socioenvironmental injustices. The following objectives were proposed: (a) Unveil the implications of forestry extractivism on bodies of water in rural Mapuche territories. (b) Investigate Mapuche knowledge, sociocultural activities, and their relationship with preservation and sustainability of water in Mapuche and non-Mapuche territories. A qualitative methodology was employed, framed within constructivist grounded theory. To collect the information, in-depth interviews and participant observation were used. The study subjects corresponded to 51 kimeltuchefes (People with knowledge, experience and ancestral wisdom). Regarding objective (a), the findings reveal that pine and eucalyptus forestry extractivism has considerably deteriorated natural (sacred) spaces and the soil. Along with this, it has caused water scarcity, which in turn has reduced medicinal plant and food production and, in general, has deteriorated the ixofil mogen (a concept similar to biodiversity). It was concluded that the forestry extractivist model threatens the existence of all forms of life that cohabit in nature (material and immaterial); it deteriorates Mapuche culture; likewise, it poses a considerable risk to the health and survival of the Mapuche population. Regarding objective (b), the findings reveal that the knowledge of az mapu, ngülam, pepilkantün, rakizuam, llellipun and kümelkawün, and the sociocultural activities, trawün and kelluwün, constitute essential contributions for the preservation and sustainability of water. These forms of knowledge and activities are founded on ethical and moral principles that underlie the normative, legal, social, and educational frameworks of the Mapuche people. It was concluded that sociocultural knowledge and activities are essential for conserving and ensuring water in a sustainable, equitable, and efficient manner for both the Mapuche and non-Mapuche populations and for all life; likewise, they safeguard and promote Mapuche culture. Indeed, these forms of knowledge and sociocultural activities must be incorporated into environmental public policies. Full article
(This article belongs to the Section Water Resources Management, Policy and Governance)
Show Figures

Figure 1

23 pages, 25855 KB  
Article
Applying the One Health Framework to Historical Mining Activities: Interconnected Ecosystem and Community Health Impacts of Acid Mine Drainage in the Witwatersrand
by Vasile Grama, Zeynep Ceylin Ecer and Chris Curtis
Water 2026, 18(4), 520; https://doi.org/10.3390/w18040520 - 22 Feb 2026
Viewed by 1108
Abstract
Gold mining in South Africa’s Witwatersrand Basin represents a critical case study of mining-induced environmental degradation affecting interconnected ecological and human systems. While the cascading effects of acid mine drainage (AMD), originating from a legacy of approximately 270 tailings dams containing 6 billion [...] Read more.
Gold mining in South Africa’s Witwatersrand Basin represents a critical case study of mining-induced environmental degradation affecting interconnected ecological and human systems. While the cascading effects of acid mine drainage (AMD), originating from a legacy of approximately 270 tailings dams containing 6 billion tons of FeS2 waste and 600,000 tons of residual uranium, are widely documented, this evidence often remains fragmented. This study applies a systematic, framework-based analytical approach that integrates multidisciplinary evidence from geochemical, ecological, agricultural, and public health research within a One Health/EcoHealth perspective. Qualitative field observations are used to contextualize and validate the analytical synthesis along the water–soil–food–human continuum. A four-pathway conceptual model, including environmental dispersion, biotic uptake, trophic transfer, and direct human exposure, is developed to structure and interpret the integrated findings. The results demonstrate that mining-derived contaminants propagate through interconnected pathways, leading to persistent contamination of water resources, agricultural systems, and human communities, particularly within the Wonderfonteinspruit watershed. Evidence synthesized across pathways reveals extreme bioaccumulation and exposure levels and elevated uranium levels in the hair of local children. The study concludes that the impacts of acid mine drainage constitute a systemic socio-ecological failure driven by cumulative and interacting exposure pathways that cannot be effectively addressed through sectoral or single-medium interventions. The principal contribution of this research is the development of an operational, transferable framework that enables integrated risk assessment and supports evidence-based management and remediation strategies in post-mining landscapes. Full article
(This article belongs to the Special Issue Hydrogeology of the Mining Area)
Show Figures

Figure 1

23 pages, 2050 KB  
Systematic Review
Cybersecurity in Water Distribution Networks: A Systematic Review of AI-Based Detection Algorithms
by Md Arman Habib, Anca Delia Jurcut, Hafiz Ahmed, Wenhui Wei and Md Salauddin
Water 2026, 18(4), 519; https://doi.org/10.3390/w18040519 - 22 Feb 2026
Viewed by 979
Abstract
Water Distribution Networks (WDNs) are critical infrastructure for delivering clean and safe drinking water. As modern WDNs increasingly integrate cyber technologies, they evolve into complex cyber–physical systems (CPSs). This connectivity, however, introduces new vulnerabilities, including cyberattacks. Cybersecurity protects systems from unauthorized access, attacks, [...] Read more.
Water Distribution Networks (WDNs) are critical infrastructure for delivering clean and safe drinking water. As modern WDNs increasingly integrate cyber technologies, they evolve into complex cyber–physical systems (CPSs). This connectivity, however, introduces new vulnerabilities, including cyberattacks. Cybersecurity protects systems from unauthorized access, attacks, and data breaches. In this systematic review, we adopted the PRISMA 2020 reporting guideline. Predefined keyword strings were designed to extract relevant articles from Scopus and Web of Science during the period of 2014–2025. In total, 32 peer-reviewed studies were included for narrative synthesis following duplication and eligibility screening. The review protocol was not registered. This review provides a unified perspective on how Artificial Intelligence (AI) contributes to WDNs resilience. The literature is evaluated in terms of detection tasks, data modalities, learning paradigms, and model architecture. The results highlight three key findings: (a) data bias, reflected in significant reliance on specific synthetic datasets and limited use of real-world utility network data; (b) performance, with deep learning architecture, such as long-short-term memory models, achieving commendable levels of accuracy in intrusion detection, however, overall comparison with other models remain scenario-dependent; and (c) future directions, synthesized through an AI-centered perspective that emphasizes resilience and identifies research gaps in adaptive online learning, attack prediction, interpretability, federated learning and topology localization. This study concludes with recommendations for the broader integration of AI tools to support resilient WDN operation. Full article
Show Figures

Figure 1

30 pages, 13847 KB  
Article
Watershed Dynamics in the Prespa Lakes: An Integrated Assessment of Stream Inflow Effects
by Vassiliki Markogianni, Ioanna Zotou, Evangelia Smeti, Anastasia Lampou, Ioannis Matiatos, Ioannis Karaouzas and Elias Dimitriou
Water 2026, 18(4), 518; https://doi.org/10.3390/w18040518 - 22 Feb 2026
Cited by 1 | Viewed by 670
Abstract
The Prespa Lakes system, shared between Greece, the Republic of North Macedonia, and Albania, forms a significant transboundary, large-scale integrated freshwater ecosystem subject to multiple anthropogenic and natural pressures. This study focuses on the Greek part of the Prespa Lakes system with particular [...] Read more.
The Prespa Lakes system, shared between Greece, the Republic of North Macedonia, and Albania, forms a significant transboundary, large-scale integrated freshwater ecosystem subject to multiple anthropogenic and natural pressures. This study focuses on the Greek part of the Prespa Lakes system with particular emphasis on the identification of the ecological and hydrological impacts of the contributing stream inflows on the lakes by examining the spatial variability in physicochemical and biological conditions and conducting water balance and isotopic analyses. Based on our results, streams draining into Lesser Prespa Lake exhibited more pronounced hydrological and physicochemical fluctuations than the Agios Germanos River connected to Great Prespa Lake, while ecological status classifications of all studied streams ranged from high to moderate. Furthermore, moderate ecological status conditions (mainly observed at the downstream stations) were closely associated with adjacent anthropogenic pressures, including agricultural drainage, livestock activities, irrigated croplands, and wastewater discharges. In addition, although both lakes were classified as mesotrophic, field data indicated greater transparency loss in Lesser Prespa than in Great Prespa Lake. Regarding the stream influences on Lesser Prespa Lake’s water quality, nutrient loads induced changes in lake concentrations by roughly one month. Total nitrogen showed moderate stream–lake correlations (R = 0.61) and a strong negative correlation for total phosphorus (R = −0.94), suggesting substantial nutrient retention and processes within the lake. Water balance analysis revealed an annual water deficit for both Lesser and Great Prespa, with the latter exhibiting a markedly stronger and systematic long-term decline in water level. In the Lesser Prespa, seasonal fluctuations in water volume were primarily driven by excess rainfall, while stream inflows contributed minimally. Conversely, correlation analysis for Great Prespa identified surface inflow from the Ag. Germanos catchment as the dominant driver of water storage variability, surpassing direct rainfall, with strong correlations in both wet (R = 0.79) and dry (R = 0.88) periods. Isotopic compositions (δ18O, δ2H) did not differ significantly between the two lakes, indicating common recharge sources and strong evaporative imprints, while stream isotopic signatures highlighted spatial and seasonal variability in hydrological inputs. Seasonal and spatial variations were proved to be strongly influenced by both natural hydrological dynamics and anthropogenic pressures within the basin, while these findings reinforce the importance and the necessity of adopting holistic, cross-border management strategies that maintain the ecological integrity and the long-term sustainability of the Prespa Lakes ecosystem. Full article
(This article belongs to the Section Water Resources Management, Policy and Governance)
Show Figures

Figure 1

17 pages, 1300 KB  
Article
Optimizing Per- and Polyfluoroalkyl Substance Removal from Aqueous Film-Forming Foam-Impacted Airport Stormwater Runoff: Adsorber Bed Design
by César Gómez-Ávila, Balaji Rao and Danny Reible
Water 2026, 18(4), 517; https://doi.org/10.3390/w18040517 - 21 Feb 2026
Viewed by 637
Abstract
Per- and Polyfluoroalkyl substances (PFASs) are commonly detected in airport stormwater runoff due to historical and ongoing use of aqueous film-forming foams (AFFFs). Conventional stormwater control measures (SCMs) are generally effective at removing PFASs associated with the particulate fraction, but may provide limited [...] Read more.
Per- and Polyfluoroalkyl substances (PFASs) are commonly detected in airport stormwater runoff due to historical and ongoing use of aqueous film-forming foams (AFFFs). Conventional stormwater control measures (SCMs) are generally effective at removing PFASs associated with the particulate fraction, but may provide limited removal of dissolved-phase PFASs. Sorbent polishing beds represent a potential downstream treatment option; however, their applicability and performance for PFASs in stormwater have not been well studied. In this study, measured PFAS concentrations and runoff volumes from an AFFF-affected airport apron were combined with literature-derived sorption parameters to develop a screening-level framework for evaluating adsorber beds as polishing units for SCM effluent. Bed sizing was calculated using a representative empty bed contact time (EBCT) of 10 min and a design volume based on the 85th percentile storm event. Sorbent performance was evaluated using literature equilibrium partition coefficients (Kd) for activated carbons, ion exchange resins, and specialty materials to estimate operational lifetimes prior to regeneration or replacement. Model-based results indicated lifetimes ranging from approximately 7 years for activated carbon to more than 50 years for specialty materials, depending on PFAS chain length and affinity. Sensitivity analysis using quartile Kd ranges showed predicted lifetimes spanning orders of magnitude, emphasizing the screening-level nature of the estimates. This work links field monitoring data with conceptual adsorber design to support early-stage evaluation of sorbent polishing strategies for airport runoff management, supporting compliance under tightening discharge regulations. Full article
(This article belongs to the Section Water Quality and Contamination)
Show Figures

Graphical abstract

24 pages, 5977 KB  
Article
Dam Deformation Prediction Based on MHA-BiGRU Framework Enhanced by CEEMD–iForest Outlier Detection
by Jinji Xie, Yuan Shao, Junzhuo Li, Zihao Jia, Chunjiang Fu, Bo Chen, Cong Ma and Sen Zheng
Water 2026, 18(4), 516; https://doi.org/10.3390/w18040516 - 21 Feb 2026
Viewed by 691
Abstract
Notably, one of the key points to address low accuracy and delayed responsiveness of dam deformation prediction models lies in the timely detection of the outliers caused by environmental disturbances, sensor failures, or operational anomalies of dam monitoring sequences. Therefore, our work offers [...] Read more.
Notably, one of the key points to address low accuracy and delayed responsiveness of dam deformation prediction models lies in the timely detection of the outliers caused by environmental disturbances, sensor failures, or operational anomalies of dam monitoring sequences. Therefore, our work offers an unambiguous method for overcoming this challenge. In this paper, a robust prediction framework that integrates Complete Ensemble Empirical Mode Decomposition (CEEMD) and Isolation Forest (iForest) for effective outlier detection, followed by a Multi-Head Attention Bidirectional Gated Recurrent Unit (MHA-BiGRU) model for dam deformation prediction, is presented. The original deformation time series is first decomposed using CEEMD into a set of intrinsic mode functions (IMFs). This decomposition separates the series into trend-related components and noise components. Subsequently, the iForest algorithm is applied in outlier detection for noise components. Then, the BiGRU model is enhanced with an MHA mechanism to give more weight to the features that affect the sequences of monitoring dam deformation. By enabling the proposed model to focus on the key factors affecting dam deformation, the accuracy of the prediction results has been enhanced. Finally, a case study introducing monitoring data from a practical project in China demonstrates the performance of the proposed method. The proposed MHA-BiGRU model demonstrates superior performance across all tested scenarios. Notably, the coefficient of determination is consistently maintained above 0.98, peaking at 0.9880. In terms of error control, the model exhibits a maximum mean absolute error of 0.1789, thereby substantiating its exceptional prediction accuracy and robustness. In comparison with classical time series forecasting models, including LSTM, GRU and BiGRU, the proposed approach demonstrates enhanced robustness and delivers greater prediction accuracy. The findings provide a promising reference framework for dam structural characteristics prediction in similar projects. Full article
Show Figures

Figure 1

14 pages, 3529 KB  
Article
Typing of Legionella Species Using FT-IR Spectroscopy
by Marceli Zuk, Jochen Kurz, Sarah Uhle, Laurine Wehmeier, Markus Petzold and Stefan Zimmermann
Water 2026, 18(4), 515; https://doi.org/10.3390/w18040515 - 20 Feb 2026
Viewed by 808
Abstract
Legionella species are ubiquitous bacteria found worldwide in water, moist environments, soils, and compost. Infection occurs through the inhalation of aerosols, leading to either Pontiac fever or Legionnaires’ disease (LD). Current routine diagnostics typically combine culture-based isolation with Matrix-Assisted Laser Desorption Ionization Time-of-Flight [...] Read more.
Legionella species are ubiquitous bacteria found worldwide in water, moist environments, soils, and compost. Infection occurs through the inhalation of aerosols, leading to either Pontiac fever or Legionnaires’ disease (LD). Current routine diagnostics typically combine culture-based isolation with Matrix-Assisted Laser Desorption Ionization Time-of-Flight Mass Spectrometry (MALDI-TOF MS) for species identification and the Latex Agglutination Test (LAT) for serotyping. However, this workflow is fragmented: MALDI-TOF MS lacks serogroup-specific resolution, while LAT relies on subjective visual interpretation. Therefore, this study evaluated Fourier-transform infrared spectroscopy (FT-IR) as a rapid, high-resolution typing method for Legionella isolates to assess its potential as a single-step diagnostic tool. A total of 200 clinical and environmental Legionella isolates were analyzed using FT-IR, including L. pneumophila serogroups (SG) 1–15 and various non-pneumophila species. Spectral data were analyzed using Principal Component Analysis (PCA) and Linear Discriminant Analysis (LDA). While MALDI-TOF MS provided accurate species identification, FT-IR spectroscopy demonstrated superior typing capabilities by successfully distinguishing L. pneumophila SG 1 distinct from the SG 2–15 complex and allowing for clear discrimination of most non-pneumophila species. Additionally, FT-IR resolved isolates that showed ambiguous or non-reactive results in LAT. These findings demonstrate that FT-IR overcomes the serotyping limitations of MALDI-TOF MS and offers a more objective, cost-efficient extension to the current multi-step routine, potentially closing the diagnostic gap between simple species identification and deep strain characterization. Full article
(This article belongs to the Special Issue Advances in Swimming Pool Hygiene Safety and Spa Research)
Show Figures

Figure 1

20 pages, 4389 KB  
Article
Performance of a Rain-Garden-Based Constructed Wetland for Decentralized Graywater Treatment
by Nisreen Obeidat, Ahmed Al-Salaymeh, Ahmad Abu Awwad, Riccardo Bresciani, Ali Shehadeh, Jomanah AlBtoosh, Anacleto Rizzo, Chiara Sarti and Fabio Masi
Water 2026, 18(4), 514; https://doi.org/10.3390/w18040514 - 20 Feb 2026
Viewed by 907
Abstract
Decentralized graywater treatment using nature-based systems represents a sustainable, low-energy alternative to centralized wastewater technologies, particularly in water-scarce regions. This study evaluates the performance of a rain-garden-based constructed wetland implemented at Zain Park in Jerash, Jordan, for on-site graywater treatment and potential non-potable [...] Read more.
Decentralized graywater treatment using nature-based systems represents a sustainable, low-energy alternative to centralized wastewater technologies, particularly in water-scarce regions. This study evaluates the performance of a rain-garden-based constructed wetland implemented at Zain Park in Jerash, Jordan, for on-site graywater treatment and potential non-potable reuse. The system consists of two filtration beds with multi-layer gravel–sand media planted with ornamental vegetation to promote physical filtration, adsorption, and biologically mediated transformations. Influent and effluent samples were monitored monthly from April 2024 to January 2025 and analyzed for biodegradable and oxidizable organic fractions (BOD5 and COD), nutrients (TN, PO43−), suspended solids, turbidity, salinity indicators, and microbial parameters (E. coli and total coliform). Average removal efficiencies reached 98% for BOD and 96% for COD, while turbidity and TSS were reduced by more than 96%, indicating effective organic degradation and particulate retention. Nutrient removal was moderate, with 40% reduction in Total Nitrogen and 74% in nitrate, reflecting partial nitrification–denitrification and plant uptake. Microbial removal was variable, with an average reduction of 0.8 log10 (64.7%) for E. coli and 1.1 log10 (82.6%) for total coliforms, indicating that passive filtration alone may not ensure complete pathogen attenuation. Post-treatment disinfection and substrate enhancements (aeration and plant selection) can strengthen system efficiency and support sustainable graywater reuse in water-stressed regions, contributing directly to SDG 6 (Clean Water and Sanitation), SDG 11 (Sustainable Cities and Communities), and SDG 12 (Responsible Consumption and Production). These findings support the applicability of compact constructed wetland systems as decentralized wastewater treatment solutions in arid and semi-arid urban environments. Full article
Show Figures

Figure 1

22 pages, 3129 KB  
Article
Optimization of Low-Impact Development Spatial Layout Under Multi-Objective Constraints for Sponge City Retrofitting in Older Communities
by Wenjie Zhang, Dian Wu, Lingzhong Kong and Liming Zhu
Water 2026, 18(4), 513; https://doi.org/10.3390/w18040513 - 20 Feb 2026
Viewed by 738
Abstract
Old urban areas are often prone to waterlogging and sewage contamination owing to their haphazard spatial arrangements, extensive impervious surfaces, and insufficient drainage infrastructure, thereby posing significant risks to both public safety and aquatic ecosystems. Sponge City retrofitting offers a viable solution. Currently, [...] Read more.
Old urban areas are often prone to waterlogging and sewage contamination owing to their haphazard spatial arrangements, extensive impervious surfaces, and insufficient drainage infrastructure, thereby posing significant risks to both public safety and aquatic ecosystems. Sponge City retrofitting offers a viable solution. Currently, the study area is facing issues of waterlogging and pollution caused by rainfall. Conventional modeling approaches for optimizing the spatial allocation of Low-Impact Development (LID) practices typically quantify only the overall retrofit proportion. However, these methods fail to specify the optimal placement of individual facilities to balance hydrological benefits against construction costs. To bridge this gap between theoretical optimization and practical implementation, this study proposes an iterative approximation framework. First, the Non-Dominated Sorting Genetic Algorithm II (NSGA-II) was coupled with the Storm Water Management Model (SWMM) to generate a Pareto front, from which optimal solutions were selected using the Analytic Hierarchy Process (AHP). The configuration was further refined through multiple iterations of “exhaustive search combined with Euclidean distance” analysis to determine the optimal types and locations of LID facilities. The results show that: In Scenario 3, the Euclidean distance after LID retrofitting achieved a narrowing gap from 5 to 3 to 1. This indicates that the proposed progressive approximation solving process can be directly applied to specific retrofit targets, providing concrete construction guidance for LID retrofitting in older communities’ areas. Conclusions showed that (1) the specific locations for implementing LID facilities within sub-catchments become progressively clearer, ultimately defining precise retrofitting sites. (2) The proposed progressive approximation approach effectively and systematically reduces this disparity. (3) Retrofitted LID measures effectively managed stormwater and controlled pollution. Full article
(This article belongs to the Section Urban Water Management)
Show Figures

Graphical abstract

35 pages, 2458 KB  
Review
Water Supply in the Czech Republic: Review of Infrastructure Risks and Comparison with Worldwide Practices
by Roman Horníček and Jaroslav Raclavský
Water 2026, 18(4), 512; https://doi.org/10.3390/w18040512 - 20 Feb 2026
Viewed by 1018
Abstract
Water distribution systems (WDSs) are vital components of public infrastructure, ensuring the safe supply of drinking water. However, they are increasingly exposed to technical failures, contamination events, natural disasters, and cyberattacks. This review analyses global risks to water distribution systems (WDSs), focusing on [...] Read more.
Water distribution systems (WDSs) are vital components of public infrastructure, ensuring the safe supply of drinking water. However, they are increasingly exposed to technical failures, contamination events, natural disasters, and cyberattacks. This review analyses global risks to water distribution systems (WDSs), focusing on biological, chemical, and cyber threats, and compares international approaches to detection, monitoring, and crisis management. Special attention is given to advanced technologies, such as sensors, digital modelling, and innovative disinfection methods, that enhance resilience and enable rapid contamination response. Case-based insights from the Czech Republic illustrate the strengths of a system with consistently high water quality standards while also revealing vulnerabilities linked to ageing infrastructure, limited digitalisation, and emerging risks related to climate change and cybersecurity. The review further highlights differences in international hygiene standards and regulatory frameworks and their implications for water safety. Future research priorities include: (I) predictive modelling and machine learning for contamination dynamics; (II) advanced disinfection combining UV, ozone, and nanomaterials; (III) systematic study of biofilms and microbial resistance; (IV) monitoring and risk assessment of pharmaceuticals, PFASs, and other emerging contaminants; (V) development of rapid, low-cost sensors and biosensors for real-time detection; and (VI) socio-technical studies addressing risk communication and public trust in drinking-water systems. Recommendations focus on systematic infrastructure renewal, enhanced monitoring and predictive modelling, and stronger integration of crisis preparedness and cybersecurity. Overall, the results underline the need for sustained investment, technological innovation, and cross-sector cooperation to ensure long-term water security. Full article
(This article belongs to the Section Water Quality and Contamination)
Show Figures

Figure 1

12 pages, 290 KB  
Article
Population Attributable Fraction (PAF) of Lung Cancer Mortality in India Due to Groundwater Arsenic Exposure
by Ruohan Wu and David A. Polya
Water 2026, 18(4), 511; https://doi.org/10.3390/w18040511 - 20 Feb 2026
Viewed by 743
Abstract
Chronic consumption of groundwater arsenic is a well-known risk factor for many cancers, notably lung, bladder, kidney and skin cancers, and is recognized as such in many countries, notably India. Indeed, increasing cancer incidence and mortality in India has been ascribed to such [...] Read more.
Chronic consumption of groundwater arsenic is a well-known risk factor for many cancers, notably lung, bladder, kidney and skin cancers, and is recognized as such in many countries, notably India. Indeed, increasing cancer incidence and mortality in India has been ascribed to such exposure. Notwithstanding this, there has hitherto been a dearth of quantitative data on the magnitude and spatial distribution of groundwater arsenic attributable cancer mortality in India. Here, we combined random forest model-derived data on the spatial distribution of groundwater arsenic in India with India census data on populations and groundwater usage and recently published dose–response relationships to address this knowledge gap through a population attributable fraction (PAF) approach. We show that around 1.4% (95% CI; ±1.8%) of all lung cancer mortality in India can plausibly be attributable to exposure to groundwater arsenic. Whilst this is a substantial range of values, it is too small to sensibly indicate any plausibility of the narrative of groundwater arsenic exposure being primarily responsible for the increased cancer incidence and mortality in India over the last few decades. Nevertheless, the modeled spatial distribution of groundwater arsenic exposure PAF of lung cancer mortality in India may inform public policy aimed at reducing environment-related detrimental health outcomes. Full article
(This article belongs to the Section Water Quality and Contamination)
27 pages, 803 KB  
Review
Harmful Cyanobacterial Blooms in Tropical and Neotropical Freshwaters: Environmental Drivers, Toxin Dynamics, and Management Gaps
by Gabriela García, Sergio de los Santos Villalobos, Pablo Gutiérrez-Moreno and Kathia Broce
Water 2026, 18(4), 510; https://doi.org/10.3390/w18040510 - 20 Feb 2026
Viewed by 1220
Abstract
Cyanobacterial blooms are intensifying globally under climate warming, eutrophication, and hydrological alteration, yet most mechanistic understanding derives from temperate lakes. Tropical and neotropical freshwaters operate under persistently warm conditions, weak seasonality, and hydrological variability that can sustain extended bloom windows and alter toxin [...] Read more.
Cyanobacterial blooms are intensifying globally under climate warming, eutrophication, and hydrological alteration, yet most mechanistic understanding derives from temperate lakes. Tropical and neotropical freshwaters operate under persistently warm conditions, weak seasonality, and hydrological variability that can sustain extended bloom windows and alter toxin production patterns spatiotemporally, requiring targeted synthesis. This review synthesizes recent experimental and field evidence, complemented by foundational frameworks, to evaluate cyanobacterial diversity, functional ecology, and cyanotoxin dynamics in tropical freshwater habitats. We highlight recurring trait syndromes, coordinated sets of physiological and functional traits, that recur across warm systems, including buoyancy regulation, diazotrophy, and thermal tolerance, which confer competitive advantages under warm, nutrient-rich conditions. These traits are prominent in dominant genera such as Microcystis, Raphidiopsis, and Planktothrix. We assess how temperature, nutrient stoichiometry, water residence time, and light interact to modulate bloom persistence and toxin production. We summarize appropriate monitoring and management approaches suited to warm, hydrologically dynamic basins. These including strategies addressing internal loading and integrated early-warning frameworks combining molecular tools and remote sensing. Substantial gaps persist in toxin quantification, biogeochemical fluxes, molecular surveillance, and coordinated risk assessment across the tropics. We argue that region-specific, integrative frameworks are urgently needed to improve early-warning capacity and mitigate cyanoHAB risks in tropical freshwater ecosystems. Full article
Show Figures

Graphical abstract

18 pages, 1665 KB  
Article
Response of Bacterial Antioxidant System to Plasma-Activated Water as a Disinfectant
by Gela Gelashvili, David Gelenidze, Marina Abuladze, Nino Asatiani, Tamar Kartvelishvili and Nelly Sapojnikova
Water 2026, 18(4), 509; https://doi.org/10.3390/w18040509 - 20 Feb 2026
Viewed by 720
Abstract
Safe drinking water and microbial inactivation from surfaces and devices are among the World Health Organization’s priorities. Plasma-activated water (PAW) inactivates microorganisms mainly by producing radicals (hydroxyl radicals, superoxide, nitrogen oxide, etc.), which form secondary reactive species like nitrates, nitrites, hydrogen peroxide, etc., [...] Read more.
Safe drinking water and microbial inactivation from surfaces and devices are among the World Health Organization’s priorities. Plasma-activated water (PAW) inactivates microorganisms mainly by producing radicals (hydroxyl radicals, superoxide, nitrogen oxide, etc.), which form secondary reactive species like nitrates, nitrites, hydrogen peroxide, etc., from the air–liquid interface, where the plasma interacts with the water. A plasma arc device for water treatment with enhanced arc length was constructed at the Andronikashvili Institute of Physics (TSU) and used in the study. PAW’s antibacterial efficacy has been evaluated against Gram-negative E. coli and remarkably stress-resistant Gram-positive B. pumilus. This study identifies reactive oxygen (hydrogen peroxide and superoxide anions) and nitrogen species (total nitrate and nitrite ions) in plasma-activated water, analyzing their potential impact on antioxidant enzyme activity and their relationships with bacterial cell viability. B. pumilus exhibits greater resistance to plasma-activated water as a disinfectant compared to E. coli. Catalase is more effective than superoxide dismutase in protecting cells from external oxidative stress, based on the two antioxidant enzymes studied. Full article
(This article belongs to the Section Water Quality and Contamination)
Show Figures

Figure 1

23 pages, 3258 KB  
Article
Invisible Footprints: Exploring Microplastic Pollution in the Colombian Caribbean Sea
by René A. Rojas-Luna, Jonathan D. Ayala-Rodríguez, Carlos A. García-Alzate, Roberto García-Alzate, Jorge Trilleras, Jairo Humberto Medina-Calderon, Adriana Santos-Martínez, José Ernesto Mancera Pineda, Cesar A. Sierra and Victoria A. Arana
Water 2026, 18(4), 508; https://doi.org/10.3390/w18040508 - 19 Feb 2026
Cited by 1 | Viewed by 1135
Abstract
Microplastic (MP) pollution poses a significant and emerging threat to global marine ecosystems; however, regional data for the Caribbean remain limited. This study presents a spatial and temporal characterization of MPs in surface and mid-waters of the Colombian Caribbean (Atlántico and Magdalena departments), [...] Read more.
Microplastic (MP) pollution poses a significant and emerging threat to global marine ecosystems; however, regional data for the Caribbean remain limited. This study presents a spatial and temporal characterization of MPs in surface and mid-waters of the Colombian Caribbean (Atlántico and Magdalena departments), which were analyzed as independent compartments due to methodological differences in sampling strategies. Sixteen sampling stations were established across two anthropogenic influence zones: Zone 1 (nearshore/bather zone) and Zone 2 (offshore). MPs were quantified and characterized according to shape, color, size, and polymer composition using attenuated total reflectance Fourier transform infrared microspectroscopy (µATR-FTIR) and multivariate techniques. MPs were detected in 100% of samples. Surface water MP abundance was higher in Magdalena (4.5 MPs m−3) than in Atlántico (1.7 MPs m−3). Mid-water MP concentrations reached maximum values during the high rainfall season in Atlántico, reflecting localized hydrological and anthropogenic influences rather than vertical gradients. Higher concentrations were generally observed in the nearshore Zone 1 compared to offshore Zone 2, although these differences were not consistently statistically significant. Fibers and fragments were the predominant shapes, and synthetic–natural polymer blends, polyethylene terephthalate (PET), polypropylene (PP), and polyacrylic acid (PAA) were the most prevalent. Generalized Additive Models (GAM) indicated that strong fluvial inputs and proximity to urban and riverine sources were factors driving MP distribution. Additionally, the detection of polymers reported in the literature as rare and high-risk, such as acrylonitrile butadiene styrene (ABS), acrylonitrile styrene acrylate (ASA), styrene–ethylene–butylene–styrene (SEBS), and polyvinyl stearate (PVS), highlights the complexity of MP sources in the region. Overall, these results provide the first spatial and temporal characterization of MPs in the surface and mid-water of the Colombian Caribbean and identify critical contamination hotspots that warrant targeted mitigation strategies. Full article
(This article belongs to the Special Issue Microplastics and Microfiber Pollution in Aquatic Environments)
Show Figures

Figure 1

30 pages, 6013 KB  
Article
Hydrological Response Assessment of an Upper Indus River Basin Under Diverse Climate Scenarios Using Data-Driven and Process-Based Models: Implications for Sustainable Development Goals
by Basit Nawaz, Fayaz Ahmad Khan, Afed Ullah Khan, Wafa Saleh Alkhuraiji, Saqib Mahmood, Dominika Dąbrowska, Youssef M. Youssef and Mahmoud E. Abd-Elmaboud
Water 2026, 18(4), 507; https://doi.org/10.3390/w18040507 - 19 Feb 2026
Viewed by 1063
Abstract
Climate change exerts a pronounced influence on streamflow regimes by altering precipitation characteristics and potential evapotranspiration, thereby affecting global water availability and hydrological functioning. This study investigates the hydrological behavior of the Upper Indus River Basin (UIRB), a strategically important transboundary mountainous watershed, [...] Read more.
Climate change exerts a pronounced influence on streamflow regimes by altering precipitation characteristics and potential evapotranspiration, thereby affecting global water availability and hydrological functioning. This study investigates the hydrological behavior of the Upper Indus River Basin (UIRB), a strategically important transboundary mountainous watershed, under a range of future climate scenarios. An integrated modeling approach combining process-based simulation and data-driven techniques is employed to generate new insights relevant to the advancement of the Sustainable Development Goals (SDGs). The Soil and Water Assessment Tool (SWAT) and a Long Short-Term Memory (LSTM) neural network were calibrated and validated using daily streamflow observations spanning 1995–2014. During the calibration phase, SWAT yielded an R2 of 0.71, a Nash–Sutcliffe Efficiency (NSE) of 0.59, and a PBIAS of 20.3%. In comparison, the LSTM model demonstrated improved predictive performance, achieving an R2 of 0.72, an NSE of 0.71, and a PBIAS of −1.85%. Future discharge simulations were derived from bias-corrected climate projections obtained from 11 General Circulation Models under SSP245 and SSP585 scenarios for four future time slices (2015–2035, 2036–2055, 2056–2075, and 2076–2099), using 1995–2014 as the reference period. Under the high-emission SSP585 pathway, basin-wide precipitation is projected to increase by 14.7% by the late century, accompanied by substantial rises in maximum and minimum temperatures of 17.9% and 36.25%, respectively. SWAT simulations indicate streamflow increases of 7.1–9.9% under SSP245 and 10.1–11.7% under SSP585, whereas the LSTM model projects more pronounced increases of 17–25.6%. The outcomes of this research contribute significantly to multiple SDGs, with quantified impacts on SDG 6 (Clean Water and Sanitation, 35%), SDG 13 (Climate Action, 30%), SDG 2 (Zero Hunger, 15%), SDG 15 (Life on Land, 12%), and SDGs 8 and 9 (Economic Growth and Infrastructure, 8%). The proposed integrated modeling framework supports enhanced water security through optimized resource planning, reinforces climate resilience by strengthening adaptive capacity, promotes agricultural sustainability in irrigation-reliant regions, safeguards fragile mountain ecosystems under accelerating glacier retreat, informs the development of climate-resilient agricultural sustainability in irrigation-reliant regions, and informs the development of climate-resilient infrastructure. Collectively, these findings highlight the urgent necessity for adaptive water management policies to address climate-induced hydrological uncertainty in stressed transboundary river basins and offer a transferable framework for achieving water-related SDGs in climate-sensitive regions worldwide. Full article
Show Figures

Figure 1

20 pages, 2182 KB  
Article
Reducing the Required Area of Vertical-Flow Constructed Wetlands for Urban Wastewater Treatment Through Substrate Integration and Low Doses of Effective Microorganisms
by Snezana Didanovic and Danijel Vrhovsek
Water 2026, 18(4), 506; https://doi.org/10.3390/w18040506 - 19 Feb 2026
Viewed by 700
Abstract
This study evaluates the efficiency of several urban wastewater treatment configurations in reducing suspended solids (TSSs) and organic pollutants (BOD5 and COD) under Montenegrin conditions. The systems tested include combinations of primary treatment and vertical-flow constructed wetlands (VFCWs) in three different configurations [...] Read more.
This study evaluates the efficiency of several urban wastewater treatment configurations in reducing suspended solids (TSSs) and organic pollutants (BOD5 and COD) under Montenegrin conditions. The systems tested include combinations of primary treatment and vertical-flow constructed wetlands (VFCWs) in three different configurations (VFCW1–VFCW3), with and without the addition of low doses of effective microorganisms (EMs). The results show that the inclusion of EMs significantly improves pollutant removal efficiency and system stability. Suspended solid removal reached over 90%, while organic matter removal was also high. Among the evaluated systems, those integrating microorganisms and optimized substrates required the smallest land area to achieve high treatment performance, with some configurations reducing land demand by over 70% compared to traditional systems. Under Montenegrin climatic conditions, the smallest required wetland area to achieve 95% BOD5 removal was only 1.07 m2/PE in the PT-EM-VFCW3 system (primary treatment + effective microorganisms + vertical-flow constructed wetland configuration 3), which is comparable to or even more favorable than the best values reported in the literature. These findings suggest that enhanced wetland systems offer a sustainable and space-efficient solution for municipal wastewater treatment in areas with land constraints, such as Montenegro. Beyond treatment performance, the results highlight land-use reduction as the dominant economic benefit of the proposed configurations, while the integration of effective microorganisms provides additional operational flexibility under seasonal and variable loading conditions. Full article
Show Figures

Figure 1

23 pages, 14906 KB  
Article
Stability Assessment of Reservoir Bank Anti-Dip Slopes Using a Modified Goodman–Bray Method and Monte Carlo Simulation
by Junheng Chen, Jiawen Zhou, Nan Jiang, Haibo Li, Yuxiang Hu, Hongyu Luo and Jieyuan Zhang
Water 2026, 18(4), 505; https://doi.org/10.3390/w18040505 - 18 Feb 2026
Cited by 1 | Viewed by 688
Abstract
Toppling failure is a fundamental mode of instability in rock slopes and occurs predominantly in reservoir bank anti-dip bedded rock masses. Reservoir impoundment changes seepage conditions and weakens slopes, whereas discontinuity non-persistence introduces uncertainty and complicates the identification of coupled toppling–sliding mechanisms. To [...] Read more.
Toppling failure is a fundamental mode of instability in rock slopes and occurs predominantly in reservoir bank anti-dip bedded rock masses. Reservoir impoundment changes seepage conditions and weakens slopes, whereas discontinuity non-persistence introduces uncertainty and complicates the identification of coupled toppling–sliding mechanisms. To address this, a probabilistic framework using the Goodman–Bray limit equilibrium method is developed. Equivalent strength parameters are introduced to unify the strength contrast between unsaturated and saturated segments along a common basal surface. Basal discontinuity connectivity is modeled as a random variable, and a Monte Carlo simulation is used to derive failure mode probabilities and a probability-weighted factor of safety. The framework is applied to the Huangcaoping anti-dip slope in the Dagangshan reservoir area at a normal water level of 1130 m. The most probable scenario has a probability of 0.116, involving sliding at 1120–1420 m and toppling at 1420–1550 m, with a probability-weighted mean factor of safety of 0.978. Predicted failure characteristics and deformation intervals are consistent with engineering observations, confirming the method’s effectiveness. This integration enables the simultaneous characterization of stability levels and the evolution mechanism. The approach provides mechanism-explicit mode likelihoods and a robust stability metric to support hazard assessment, monitoring placement, and reinforcement design. Full article
Show Figures

Figure 1

37 pages, 3240 KB  
Review
Developments in Winery Wastewater Treatment and Management
by Wipa Charles, Raymond Fielden, Parisa A. Bahri, Goen Ho and Dan Li
Water 2026, 18(4), 504; https://doi.org/10.3390/w18040504 - 17 Feb 2026
Cited by 1 | Viewed by 1405
Abstract
Wine processing industries require a substantial amount of water and generate considerable volumes of wastewater. Winery wastewater (WWW) is notable for its high concentrations of biodegradable organic matter, while containing relatively low levels of nutrients. Due to seasonal variability in wastewater generation, treatment [...] Read more.
Wine processing industries require a substantial amount of water and generate considerable volumes of wastewater. Winery wastewater (WWW) is notable for its high concentrations of biodegradable organic matter, while containing relatively low levels of nutrients. Due to seasonal variability in wastewater generation, treatment processes must be both efficient and adaptable. A range of wastewater treatment technologies are currently implemented at pilot and full scales, and ongoing research continues to yield innovative solutions in laboratory settings. This paper provides a comprehensive review of advancements in WWW treatment technologies, pinpoints gaps, and highlights future research directions. The treatment methods discussed include aerobic reactors, anaerobic systems, constructed wetlands (CWs) and biosand filters (BSFs), as well as advanced oxidation processes (AOPs). The advantages and limitations of these techniques, along with key factors affecting their performance, are examined. CWs are regarded as cost-effective and efficient solutions for small to medium wineries, whereas activated sludge and anaerobic digestion processes, which require a smaller footprint, are suitable for managing higher loads at large wineries. While anaerobic processes offer reduced operating costs, they often produce effluents of lower quality compared to aerobic processes, necessitating subsequent polishing prior to discharge. Advances in AOPs present promising alternatives for pre/post-treatment, facilitating the breakdown of persistent organics and achieving acceptable chemical oxygen demand (COD) levels. Nevertheless, further research is required to address operational optimization and reduce associated costs. Full article
(This article belongs to the Section Wastewater Treatment and Reuse)
Show Figures

Figure 1

22 pages, 2600 KB  
Article
Synthesis of Wetland Plant-Based Biochar for Aqueous Cr(VI) Adsorption
by Xu Zhang, Mengyi Wei, Xing Gao, Ximo Chen and Suqing Wu
Water 2026, 18(4), 503; https://doi.org/10.3390/w18040503 - 17 Feb 2026
Viewed by 573
Abstract
Due to its advantages in specific surface area and oxygen-containing functional groups, biochar was often utilized for water pollution control. In this study, biochar was prepared from three types of wetland plants—Lotus Leaf, Arundo donax L., and Canna indica L. through [...] Read more.
Due to its advantages in specific surface area and oxygen-containing functional groups, biochar was often utilized for water pollution control. In this study, biochar was prepared from three types of wetland plants—Lotus Leaf, Arundo donax L., and Canna indica L. through slow pyrolysis. This biochar was utilized to adsorb Cr(VI) from wastewater, and the adsorption performance of the biochar under different pyrolysis temperatures and KOH modification ratios was investigated. The experimental results of biochar preparation demonstrated that under the pyrolysis of 500 °C and the lotus leaf powder/KOH mass ratio of 1:3, the prepared biochar (LBC-500(1:3)) exhibited the optimal adsorption capacity for Cr(VI) at a concentration of 50 mg·L−1, with an adsorption capacity reaching up to 27.88 mg·g−1. The optimal pH for Cr(VI) adsorption by LBC-500(1:3) was 3, with an adsorption capacity of 32.14 mg·g−1 at this pH. When the dosage amounted to 60 mg, LBC-500(1:3) demonstrated its highest adsorption capacity for Cr(VI), achieving a maximum of 19.39 mg·g−1. When the initial concentration peaked at 80 mg·L−1, the adsorption capacity was able to attain a value of 34.80 mg·g−1. Characterization analyses of the biochar prior to and subsequent to adsorption were conducted to elucidate the adsorption mechanisms of biochar for Cr(VI). The results revealed that the primary removal mechanisms of LBC-500(1:3) for Cr(VI) were coordination, electrostatic adsorption, and pore filling. The analysis of adsorption kinetics and isotherms revealed that the biochar predominantly adsorbed the Cr(VI) through monomolecular layer chemisorption. Adsorption thermodynamics results demonstrated that the adsorption process of the biochar was a spontaneous endothermic reaction. This study provides new insights and technical support for water pollution control, which holds significant environmental importance and application value. Full article
(This article belongs to the Special Issue Advanced Adsorption Technology for Water and Wastewater Treatment)
Show Figures

Figure 1

21 pages, 2821 KB  
Article
Linking Self-Organized Heterogeneities to Solute Transport in Mixing-Induced Precipitated Porous Media
by Guido González-Subiabre, Daniela Reales-Núñez, Rodrigo Pérez-Illanes and Daniel Fernàndez-Garcia
Water 2026, 18(4), 502; https://doi.org/10.3390/w18040502 - 17 Feb 2026
Cited by 1 | Viewed by 528
Abstract
Recent laboratory experiments in an intermediate-scale Hele-Shaw cell, designed to represent a coarse sand aquifer, demonstrate that mixing-induced calcite precipitation leads to the formation of a self-organized, heterogeneous porous medium. This morphology, characterized by elongated carbonate structures and internal preferential flow channels, induces [...] Read more.
Recent laboratory experiments in an intermediate-scale Hele-Shaw cell, designed to represent a coarse sand aquifer, demonstrate that mixing-induced calcite precipitation leads to the formation of a self-organized, heterogeneous porous medium. This morphology, characterized by elongated carbonate structures and internal preferential flow channels, induces strong anomalous transport features, including early solute arrival, distinct double-peak breakthrough curves, and pronounced tailing. In this article, we investigate the link between this precipitation-induced heterogeneity and solute transport by implementing varying permeability scenarios, derived from experimental image analysis, into a transport model. Our analysis reveals that while a standard dual-permeability approach, which simply delineates the total precipitated area, captures the flow diversion responsible for the emergence of the double peak, it fails to reproduce the transition between peaks and the late-time tailing. To address this, we introduce a novel triple-permeability model that incorporates internal preferential flow channels within the high-precipitation zones. By resolving the internal structure of these zones, the triple-permeability model accurately captures the dual-peak transition and tailing behavior. These findings provide critical insights for applications such as geological carbon sequestration and enhanced oil recovery. Although determining exact internal structures in field settings is challenging, our results demonstrate that effective transport models must account for the internal heterogeneity of high-precipitation zones, rather than treating them as uniform barriers, to accurately predict the channeling effects that govern injectivity and long-term storage security. Full article
(This article belongs to the Topic Advances in Hydrogeological Research)
Show Figures

Figure 1

12 pages, 11362 KB  
Article
Enhancing Detection of Pharmaceuticals in Environmental Waters via 3D-Printed Extraction and ESI-HPLC-MS/MS
by Verónica Rodríguez-Saldaña, César Castro-García, Jennifer M. Luna-Díaz, Rogelio Rodríguez-Maese and Luz O. Leal-Quezada
Water 2026, 18(4), 501; https://doi.org/10.3390/w18040501 - 17 Feb 2026
Cited by 1 | Viewed by 692
Abstract
Ibuprofen (IBU), paracetamol (PARA), and diclofenac (DIC) are three of the most used non-opioid analgesics and are most frequently detected in the environment. Some methods to analyze these compounds in water have been previously reported, but they have limitations such as long analysis [...] Read more.
Ibuprofen (IBU), paracetamol (PARA), and diclofenac (DIC) are three of the most used non-opioid analgesics and are most frequently detected in the environment. Some methods to analyze these compounds in water have been previously reported, but they have limitations such as long analysis time, high reagent consumption, and lack of sensitivity. An electrospray ionization high-performance liquid chromatography–mass spectrometry (ESI-HPLC-MS/MS)-based method was developed for the determination of these analgesics, applying 3D printing to improve the extraction process. The method was validated and applied to quantify the target pharmaceuticals using commercial tablets. For PARA and DIC, a gradient elution with 0.1% formic acid in water (A) and 0.1% formic acid in acetonitrile (B) was employed. For the analysis of IBU, an isocratic elution with 10 mM acetate in water (A) and acetonitrile (B) was used. ESI-MS/MS spectra were obtained in positive polarity to identify DIC and PARA, while negative polarity was used for IBU. LOD were 40.91, 3.64, and 1.96, and the LOQ were 136.36, 12.15, and 6.52 ng/L for IBU, PARA, and DIC, respectively. R2 was >0.99 and RSD < 10% in all cases. The 3D-printed extraction device can be used for up to 10 cycles. This method demonstrated a remarkable performance compared to previous studies, mainly in terms of precision (RSD = 0.6–4.16%), mobile phase consumption (4 mL), and analysis time (<7 min), and was applied in the analysis of surface water samples. Full article
Show Figures

Graphical abstract

21 pages, 5321 KB  
Article
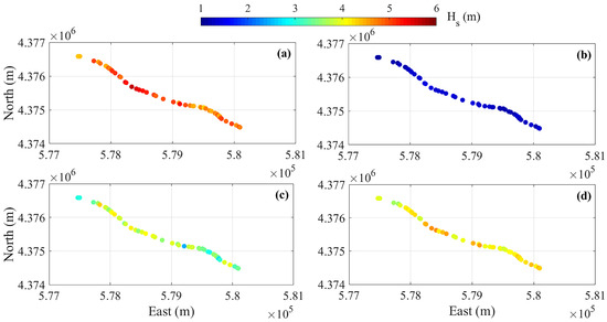
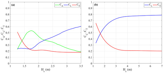
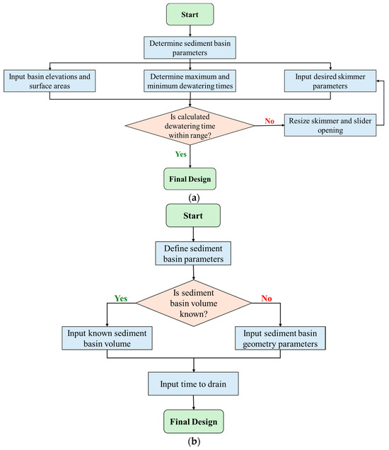
A Novel Approach to the Evaluation of Sediment Basin Floating Surface Skimmer Flow Rates
by Caroline G. Harrison, Aidan R. Bosman, Michael A. Perez and Wesley N. Donald
Water 2026, 18(4), 500; https://doi.org/10.3390/w18040500 - 17 Feb 2026
Viewed by 592
Abstract
A floating surface skimmer is a device that regulates dewatering in a sediment basin. Skimmers decant from the top of the water column, allowing for greater capture of suspended sediment. Skimmer dewatering rates depend on design and vary by manufacturer. Theoretical flow rates [...] Read more.
A floating surface skimmer is a device that regulates dewatering in a sediment basin. Skimmers decant from the top of the water column, allowing for greater capture of suspended sediment. Skimmer dewatering rates depend on design and vary by manufacturer. Theoretical flow rates yield errors when estimating dewatering times; therefore, there is a need to conduct experimental testing to obtain accurate flow rates. This study evaluated the discharge rates of eight skimmers with varying inlet sizes across different orifice openings using an adjustable slider. Testing was conducted in a 29.8 m3 (1053 ft3) evaluation tank assessing inlet sizes ranging from 3.8 cm (1.5 in.) to 20.3 cm (8 in.). For the five largest skimmers, four adjustable slider configurations were assessed, while three slider configurations were assessed for the three smallest skimmers. Each configuration was triplicated for 87 total experiments. Results indicate that skimmers can achieve flow rates ranging as high as 2622 m3/d (92,585 ft3/d) to as low as 28 m3/d (981 ft3/d) across all sizes. Collected data was used to model flow characteristics and develop two interactive skimmer sizing tools for designers and engineers. An alternative flow rate calculation method was also considered to maximize data analysis efficiency. Full article
(This article belongs to the Section Water Erosion and Sediment Transport)
Show Figures

Figure 1

34 pages, 7152 KB  
Article
AI-Driven Integration of Sentinel-1 SAR for High-Resolution Soil Water Content Estimation to Enhance Precision Irrigation in Smallholder Maize Systems, Vhembe District
by Gift Siphiwe Nxumalo, Tondani Sanah Ramabulana, Zibuyile Dlamini, Tamás János, Nikolett Éva Kiss and Attila Nagy
Water 2026, 18(4), 499; https://doi.org/10.3390/w18040499 - 16 Feb 2026
Viewed by 814
Abstract
Climate variability threatens smallholder maize production in semi-arid Southern Africa, necessitating accurate irrigation management. We developed an Earth Observation–machine learning framework integrating Sentinel-1 SAR, TU Wien retrievals, and meteorological data to generate daily 10 m resolution root-zone soil moisture estimates (0–100 cm) for [...] Read more.
Climate variability threatens smallholder maize production in semi-arid Southern Africa, necessitating accurate irrigation management. We developed an Earth Observation–machine learning framework integrating Sentinel-1 SAR, TU Wien retrievals, and meteorological data to generate daily 10 m resolution root-zone soil moisture estimates (0–100 cm) for South Africa’s Vhembe District (2017–2022). Five algorithms—Random Forest (RF), Extreme Gradient Boosting (XGBoost), Support Vector Machine (SVM), k-Nearest Neighbors (KNN), and Multivariate Adaptive Regression Splines (MARS)—were calibrated using ~50,000 observations from two monitoring stations across six depths and five growing seasons. RF and XGBoost achieved highest accuracy (R2 = 0.96–0.97, RMSE < 0.025 cm3/cm3), detecting critical irrigation thresholds (management allowable depletion = 0.23 cm3/cm3, field capacity = 0.35 cm3/cm3) with operational precision (nRMSE < 0.05). Depth-stratified validation revealed strong SAR surface correlations (r = 0.84–0.85 at 10 cm) declining systematically with depth (r < 0.2 below 40 cm), confirming ML models integrate satellite observations at shallow layers with meteorological gap-filling at depth. District mapping showed 79–94% of maize areas required irrigation during dry years (2017–2019, 2021–2022) versus 32% in wet 2020–2021. The framework provides a transferable pathway for precision irrigation in smallholder systems, pending vegetation-corrected retrievals and expanded validation. Full article
Show Figures

Figure 1

23 pages, 26920 KB  
Article
Deep Learning Framework for Atmospheric Correction and Chlorophyll-a Estimation from Landsat-8 Images over the Inland Waters of Northern Vietnam
by Manh Van Nguyen, Loi Thi Duong, Chao-Hung Lin, Ha Thu Thi Nguyen, Chien Quyet Nguyen, Duong Hoang Dinh and Thao Phuong Thien Nguyen
Water 2026, 18(4), 498; https://doi.org/10.3390/w18040498 - 16 Feb 2026
Viewed by 639
Abstract
Chlorophyll-a (Chl-a), a proxy for phytoplankton biomass, plays an important indicator in monitoring trophic states of inland waters. This study proposes a comprehensive framework that utilizes two convolutional neural networks (CNNs) for AC (ConvNet-AC) and Chl-a estimation (ConvNet-CHL) in the eutrophic lakes of [...] Read more.
Chlorophyll-a (Chl-a), a proxy for phytoplankton biomass, plays an important indicator in monitoring trophic states of inland waters. This study proposes a comprehensive framework that utilizes two convolutional neural networks (CNNs) for AC (ConvNet-AC) and Chl-a estimation (ConvNet-CHL) in the eutrophic lakes of Hanoi city (Vietnam) using Landsat-8 images. Satellite-based Chl-a retrieval algorithms have been established based on water remote sensing reflectance (Rrs(λ)). However, existing atmospheric correction (AC) models often struggle to efficiently extract Rrs(λ) due to the complex optical properties of turbid lakes, leading to significant errors in Chl-a retrieval. In this study, a total of 45,764 Rrs(λ) and 13,561 Chl-a samples are synthesized using radiative transfer AC and regional Chl-a retrieval algorithms to address the scarcity of their data. A two-stage training strategy combined with hyperparameter tuning is utilized to automatically optimize the architecture of both networks. Model validation and testing are performed using a subset of synthesized data and an in situ dataset. In the comparative analysis, numerous AC approaches, including atmospheric correction for OLI “lite”, Case-2 Regional Coast Color, Image Correction for Atmospheric Effects, Landsat-8 Surface Reflectance Code, QUick Atmospheric Correction, and Fast Line-of-sight Atmospheric Analysis of Spectral Hypercubes (FLAASH), and the existing regional Chl-a retrieval algorithm are implemented. Results indicate that ConvNet-AC achieves an average R2 = 0.72 and RMSE = 0.0024 sr−1 for Rrs(λ) prediction across five spectral bands, outperforming other AC candidates. The ConvNet-CHL achieves R2 = 0.73 and RMSE = 40.40 mg·m−3 for Chl-a estimation within a range between 50 mg·m−3 and 300 mg·m−3, representing a 43% improvement over the existing regional Chl-a retrieval algorithm with RMSE = 71.99 mg·m−3. Furthermore, the proposed framework successfully captures the spatial and seasonal patterns of the Chl-a concentration distributions, demonstrating the effectiveness of integrating CNN-based AC and Chl-a retrieval, offering a robust and transferable solution for monitoring inland water quality with limited ground-truth data. Full article
Show Figures

Figure 1

15 pages, 883 KB  
Article
Assessing the Economic Impact of Irrigation Modernization Projects: A Case Study from Türkiye
by Gokmen Dedemen and Salih Kocak
Water 2026, 18(4), 497; https://doi.org/10.3390/w18040497 - 16 Feb 2026
Viewed by 1222
Abstract
In Türkiye, where agriculture consumes 75% of available water and national irrigation efficiency is only 51.3%, irrigation modernization—the conversion of classical open-channel irrigation systems to pressurized pipe systems—presents a primary strategy to achieve significant water savings. This study provides a comprehensive economic assessment [...] Read more.
In Türkiye, where agriculture consumes 75% of available water and national irrigation efficiency is only 51.3%, irrigation modernization—the conversion of classical open-channel irrigation systems to pressurized pipe systems—presents a primary strategy to achieve significant water savings. This study provides a comprehensive economic assessment of the potential of this strategy. A twofold methodology was employed: first, a cost–benefit analysis (CBA) of the 36,108 ha Ivriz irrigation project, and second, a national model to simulate the economic impact of modernizing nation’s 4.9 million hectares currently irrigated by such classical systems. This approach directly addresses two gaps identified in the literature: the lack of comprehensive project-level economic assessments of full irrigation modernization in large-scale open-channel systems, and the absence of simulations quantifying the national-level economic potential of modernizing Türkiye’s classical irrigation infrastructure. The Ivriz case study reveals that project viability is entirely contingent on the on-farm efficiency achieved post-modernization. At 60% efficiency, water savings are insufficient to make the project economically feasible, whereas at 90% efficiency, substantial water savings render the project highly profitable. At the national level, the analysis indicates that the conserved water could be used to expand Türkiye’s irrigated area by 1.77–2.98 million hectares, generating an additional $3.47–$5.84 billion in annual agricultural income. The findings conclude that while modernization represents a powerful investment, its success requires a comprehensive policy framework that not only funds infrastructure conversion but also mandates integrated support programs to ensure farmers adopt the high-efficiency technologies needed to achieve these savings. Full article
(This article belongs to the Special Issue Sustainable Water Management in Agricultural Irrigation)
Show Figures

Figure 1

Previous Issue
Next Issue
Back to TopTop