- Article
Inhibition of GPX4 by Toxoplasma gondii Promotes Ferroptosis and Enhances Its Proliferation in Acute and Chronic Infection
- Yanlong Gu,
- Zhipeng Niu,
- Hui-Hong Lu,
- Si-Ang Li and
- Dong-Hui Zhou
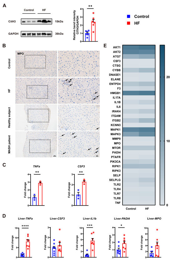
Toxoplasma gondii (T. gondii) is an intracellular parasite that extensively infects warm-blooded animals, causing toxoplasmosis and posing a significant threat to global public health. In this study, we investigated the association between T. gondii...

