Activated Immune and Complement C3 Are Potential Contributors in MASH via Stimulating Neutrophil Extracellular Traps
Abstract
1. Introduction
2. Materials and Methods
2.1. Participants
2.2. Animals
2.3. Cell Culture and Treatment
2.4. Neutrophils Isolation and Intervention
2.5. Histological Analysis
2.6. PCR
2.7. Western Blot
2.8. Immunofluorescent Staining
2.9. ELISA
2.10. Statistical Analyses
3. Results
3.1. Demographic and Clinical Characteristics
3.2. Comparison of Characteristics Between MASH Group and Non-MASH Group
3.3. Comparison of Features Between Autoantibody Negative Group and Autoantibody Positive Group
3.4. Correlation Analysis Between Immunological Indicators and Liver Histology
3.5. The Predictive Value of Immunological Indicators for MASH
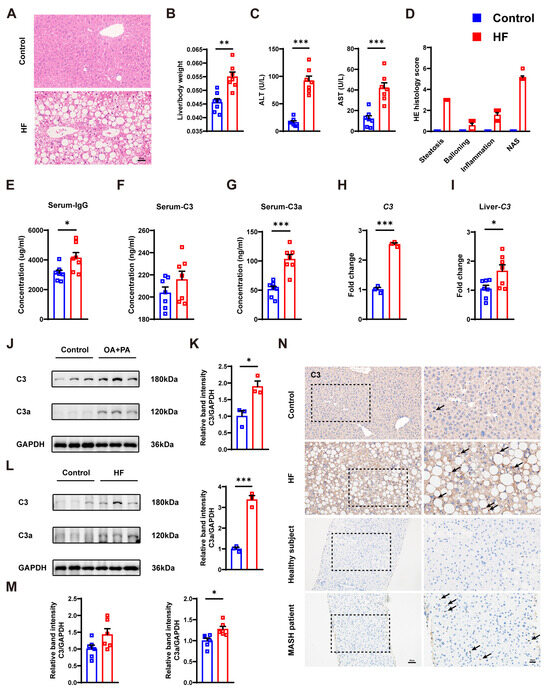
3.6. Elevated IgG and Complement C3 in MASH
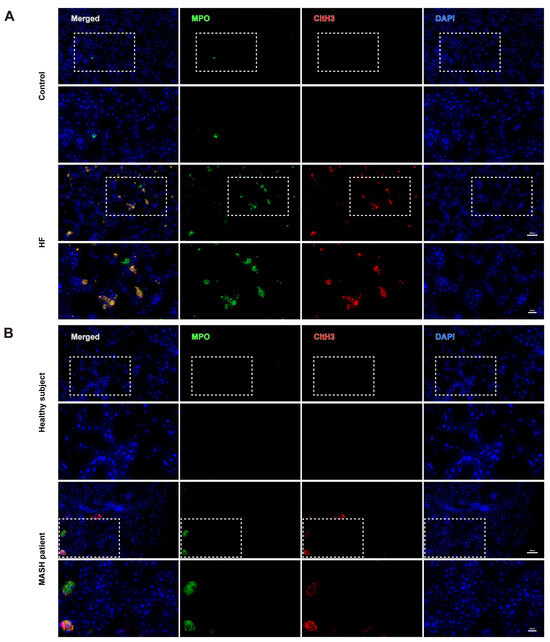
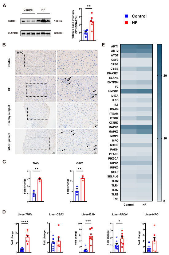
3.7. Production of NETs Increased in MASH
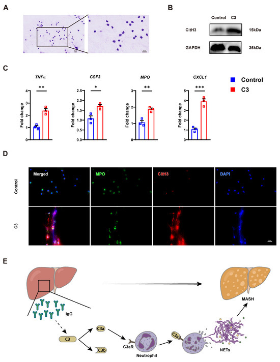
3.8. C3 Stimulation Induces NET Formation in the Neutrophils
4. Discussion
5. Conclusions
Supplementary Materials
Author Contributions
Funding
Institutional Review Board Statement
Informed Consent Statement
Data Availability Statement
Conflicts of Interest
Abbreviations
| AIH | Autoimmune hepatitis |
| AMA | Anti-mitochondrial antibody |
| ANA | Antinuclear antibodies |
| AUC | Area under curve |
| BMI | Body mass index |
| C3aR | Receptor of C3a |
| CAP | Controlled attenuation parameter |
| CI | Confidence interval |
| citH3 | Citrullinated histone H3 |
| CSF3 | Colony-stimulating factor 3 |
| CXCL1 | C-X-C motif chemokine ligand 1 |
| DAMPs | Damage-associated molecular patterns |
| FFA | Free fatty acid |
| GAN | Gubra amylin NASH |
| HE | Hematoxylin-eosin |
| HF | High-fat |
| HSCs | Hepatic stellate cells |
| IgG | Immunoglobulin G |
| IgM | Immunoglobulin M |
| IL1b | Interleukin-1b |
| LKM | Liver-kidney microsome antibody |
| LSM | Liver stiffness measurements |
| MASLD | Metabolic dysfunction-associated steatotic liver disease |
| MASH | Metabolic dysfunction-associated steatohepatitis |
| MPO | Myeloperoxidase |
| NAS | Non-alcoholic fatty liver disease activity score |
| NETs | Neutrophil extracellular traps |
| OA | Oleic acid |
| PA | Palmitic acid |
| PADI4 | Peptidyl arginine deiminase 4 |
| PAMPs | Pathogen-associated molecular patterns |
| RBC | Red blood cell count |
| ROC | Receiver operating characteristic |
| SEM | Standard error of mean |
| SMA | Smooth muscle antibody |
| TNFa | Tumor necrosis factor a |
References
- Eslam, M.; Newsome, P.N.; Sarin, S.K.; Anstee, Q.M.; Targher, G.; Romero-Gomez, M.; Zelber-Sagi, S.; Wai-Sun Wong, V.; Dufour, J.F.; Schattenberg, J.M.; et al. A new definition for metabolic dysfunction-associated fatty liver disease: An international expert consensus statement. J. Hepatol. 2020, 73, 202–209. [Google Scholar] [CrossRef] [PubMed]
- Rinella, M.E.; Lazarus, J.V.; Ratziu, V.; Francque, S.M.; Sanyal, A.J.; Kanwal, F.; Romero, D.; Abdelmalek, M.F.; Anstee, Q.M.; Arab, J.P.; et al. A multisociety Delphi consensus statement on new fatty liver disease nomenclature. J. Hepatol. 2023, 79, 1542–1556. [Google Scholar] [CrossRef] [PubMed]
- Lim, G.E.H.; Tang, A.; Ng, C.H.; Chin, Y.H.; Lim, W.H.; Tan, D.J.H.; Yong, J.N.; Xiao, J.; Lee, C.W.; Chan, M.; et al. An Observational Data Meta-analysis on the Differences in Prevalence and Risk Factors Between MAFLD vs. NAFLD. Clin. Gastroenterol. Hepatol. 2023, 21, 619–629.e7. [Google Scholar] [CrossRef] [PubMed]
- Zhou, F.; Zhou, J.; Wang, W.; Zhang, X.J.; Ji, Y.X.; Zhang, P.; She, Z.G.; Zhu, L.; Cai, J.; Li, H. Unexpected Rapid Increase in the Burden of NAFLD in China From 2008 to 2018: A Systematic Review and Meta-Analysis. Hepatology 2019, 70, 1119–1133. [Google Scholar] [CrossRef]
- Kohut, T.; Shah, A.; Russo, P.; Panganiban, J. Autoimmune Antibodies in Children and Adolescents With Nonalcoholic Fatty Liver Disease. J. Pediatr. Gastroenterol. Nutr. 2022, 75, 264–268. [Google Scholar] [CrossRef]
- Younes, R.; Govaere, O.; Petta, S.; Miele, L.; Tiniakos, D.; Burt, A.; David, E.; Vecchio, F.M.; Maggioni, M.; Cabibi, D.; et al. Presence of Serum Antinuclear Antibodies Does Not Impact Long-Term Outcomes in Nonalcoholic Fatty Liver Disease. Am. J. Gastroenterol. 2020, 115, 1289–1292. [Google Scholar] [CrossRef]
- Zhou, Y.J.; Zheng, K.I.; Ma, H.L.; Li, G.; Pan, X.Y.; Zhu, P.W.; Targher, G.; Byrne, C.D.; Wang, X.D.; Chen, Y.P.; et al. Association between positivity of serum autoantibodies and liver disease severity in patients with biopsy-proven NAFLD. Nutr. Metab. Cardiovasc. Dis. 2021, 31, 552–560. [Google Scholar] [CrossRef]
- Sutti, S.; Albano, E. Adaptive immunity: An emerging player in the progression of NAFLD. Nat. Rev. Gastroenterol. Hepatol. 2020, 17, 81–92. [Google Scholar] [CrossRef]
- De Roza, M.A.; Lamba, M.; Goh, G.B.; Lum, J.H.; Cheah, M.C.; Ngu, J.H.J. Immunoglobulin G in non-alcoholic steatohepatitis predicts clinical outcome: A prospective multi-centre cohort study. World J. Gastroenterol. 2021, 27, 7563–7571. [Google Scholar] [CrossRef]
- Hendrikx, T.; Watzenbock, M.L.; Walenbergh, S.M.; Amir, S.; Gruber, S.; Kozma, M.O.; Grabsch, H.I.; Koek, G.H.; Pierik, M.J.; Staufer, K.; et al. Low levels of IgM antibodies recognizing oxidation-specific epitopes are associated with human non-alcoholic fatty liver disease. BMC Med. 2016, 14, 107. [Google Scholar] [CrossRef]
- Harmon, D.B.; Srikakulapu, P.; Kaplan, J.L.; Oldham, S.N.; McSkimming, C.; Garmey, J.C.; Perry, H.M.; Kirby, J.L.; Prohaska, T.A.; Gonen, A.; et al. Protective Role for B-1b B Cells and IgM in Obesity-Associated Inflammation, Glucose Intolerance, and Insulin Resistance. Arterioscler. Thromb. Vasc. Biol. 2016, 36, 682–691. [Google Scholar] [CrossRef]
- Guo, Z.; Fan, X.; Yao, J.; Tomlinson, S.; Yuan, G.; He, S. The role of complement in nonalcoholic fatty liver disease. Front. Immunol. 2022, 13, 1017467. [Google Scholar] [CrossRef] [PubMed]
- Han, J.; Zhang, X. Complement Component C3: A Novel Biomarker Participating in the Pathogenesis of Non-alcoholic Fatty Liver Disease. Front. Med. 2021, 8, 653293. [Google Scholar] [CrossRef] [PubMed]
- Feng, L.; Zhao, Y.; Wang, W.L. Association between complement C3 and the prevalence of metabolic-associated fatty liver disease in a Chinese population: A cross-sectional study. BMJ Open 2021, 11, e051218. [Google Scholar] [CrossRef] [PubMed]
- Fuchs, T.A.; Abed, U.; Goosmann, C.; Hurwitz, R.; Schulze, I.; Wahn, V.; Weinrauch, Y.; Brinkmann, V.; Zychlinsky, A. Novel cell death program leads to neutrophil extracellular traps. J. Cell Biol. 2007, 176, 231–241. [Google Scholar] [CrossRef]
- Pinegin, B.; Vorobjeva, N.; Pinegin, V. Neutrophil extracellular traps and their role in the development of chronic inflammation and autoimmunity. Autoimmun. Rev. 2015, 14, 633–640. [Google Scholar] [CrossRef]
- Wu, X.; You, D.; Cui, J.; Yang, L.; Lin, L.; Chen, Y.; Xu, C.; Lian, G.; Wan, J. Reduced Neutrophil Extracellular Trap Formation During Ischemia Reperfusion Injury in C3 KO Mice: C3 Requirement for NETs Release. Front. Immunol. 2022, 13, 781273. [Google Scholar] [CrossRef]
- Hennes, E.M.; Zeniya, M.; Czaja, A.J.; Pares, A.; Dalekos, G.N.; Krawitt, E.L.; Bittencourt, P.L.; Porta, G.; Boberg, K.M.; Hofer, H.; et al. Simplified criteria for the diagnosis of autoimmune hepatitis. Hepatology 2008, 48, 169–176. [Google Scholar] [CrossRef]
- He, Y.; Chen, X.; Li, Y.; Liang, Y.; Hong, T.; Yang, J.; Cao, Z.; Mai, H.; Yao, J.; Zhang, T.; et al. Curcumin supplementation alleviates hepatic fat content associated with modulation of gut microbiota-dependent bile acid metabolism in patients with nonalcoholic simple fatty liver disease: A randomized controlled trial. Am. J. Clin. Nutr. 2024, 120, 66–79. [Google Scholar] [CrossRef]
- Qiu, D.; Wang, Q.; Wang, H.; Xie, Q.; Zang, G.; Jiang, H.; Tu, C.; Guo, J.; Zhang, S.; Wang, J.; et al. Validation of the simplified criteria for diagnosis of autoimmune hepatitis in Chinese patients. J. Hepatol. 2011, 54, 340–347. [Google Scholar] [CrossRef]
- Chinese Society of Hepatology, C.S.o.G.; Chinese Society of Infectious, D. Chinese consensus on the diagnosis and management of autoimmune hepatitis (2015). J. Dig. Dis. 2017, 18, 247–264. [Google Scholar] [CrossRef]
- Zhao, D.T.; Yan, H.P.; Liao, H.Y.; Liu, Y.M.; Han, Y.; Zhang, H.P.; Zhang, W.M.; Huang, C.Y.; Liu, X.H.; Lou, J.L.; et al. Using two-step cluster analysis to classify inpatients with primary biliary cholangitis based on autoantibodies: A real-world retrospective study of 537 patients in China. Front. Immunol. 2022, 13, 1098076. [Google Scholar] [CrossRef] [PubMed]
- Gomez-Lechon, M.J.; Donato, M.T.; Martinez-Romero, A.; Jimenez, N.; Castell, J.V.; O’Connor, J.E. A human hepatocellular in vitro model to investigate steatosis. Chem. Biol. Interact. 2007, 165, 106–116. [Google Scholar] [CrossRef] [PubMed]
- Choi, S.E.; Hwang, Y.; Lee, S.J.; Jung, H.; Shin, T.H.; Son, Y.; Park, S.; Han, S.J.; Kim, H.J.; Lee, K.W.; et al. Mitochondrial protease ClpP supplementation ameliorates diet-induced NASH in mice. J. Hepatol. 2022, 77, 735–747. [Google Scholar] [CrossRef]
- Kleiner, D.E.; Brunt, E.M.; Van Natta, M.; Behling, C.; Contos, M.J.; Cummings, O.W.; Ferrell, L.D.; Liu, Y.C.; Torbenson, M.S.; Unalp-Arida, A.; et al. Design and validation of a histological scoring system for nonalcoholic fatty liver disease. Hepatology 2005, 41, 1313–1321. [Google Scholar] [CrossRef]
- Albrengues, J.; Shields, M.A.; Ng, D.; Park, C.G.; Ambrico, A.; Poindexter, M.E.; Upadhyay, P.; Uyeminami, D.L.; Pommier, A.; Kuttner, V.; et al. Neutrophil extracellular traps produced during inflammation awaken dormant cancer cells in mice. Science 2018, 361, eaao4227. [Google Scholar] [CrossRef]
- Nie, M.; Yang, L.; Bi, X.; Wang, Y.; Sun, P.; Yang, H.; Liu, P.; Li, Z.; Xia, Y.; Jiang, W. Neutrophil Extracellular Traps Induced by IL8 Promote Diffuse Large B-cell Lymphoma Progression via the TLR9 Signaling. Clin. Cancer Res. 2019, 25, 1867–1879. [Google Scholar] [CrossRef]
- Zheng, Z.; Li, Y.N.; Jia, S.; Zhu, M.; Cao, L.; Tao, M.; Jiang, J.; Zhan, S.; Chen, Y.; Gao, P.J.; et al. Lung mesenchymal stromal cells influenced by Th2 cytokines mobilize neutrophils and facilitate metastasis by producing complement C3. Nat. Commun. 2021, 12, 6202. [Google Scholar] [CrossRef]
- Kim, D.; Perumpail, B.J.; Alshuwaykh, O.; Dennis, B.B.; Cholankeril, G.; Ahmed, A. Changing trends in aetiology-based hospitalizations with end-stage liver disease in the United States from 2016 to 2019. Liver Int. 2022, 42, 2390–2395. [Google Scholar] [CrossRef]
- Adams, L.A.; Lindor, K.D.; Angulo, P. The prevalence of autoantibodies and autoimmune hepatitis in patients with nonalcoholic Fatty liver disease. Am. J. Gastroenterol. 2004, 99, 1316–1320. [Google Scholar] [CrossRef]
- Wu, H.; Zhu, L.; Kinnear, D.; Triggs, N.; Quintanilla, N.M.; Himes, R. Clinical, Laboratory, and Histologic Correlates of Serum Antinuclear Antibody in Hispanic Pediatric Patients With Nonalcoholic Fatty Liver Disease. Am. J. Clin. Pathol. 2022, 158, 221–227. [Google Scholar] [CrossRef] [PubMed]
- Dalekos, G.N.; Gatselis, N.K.; Zachou, K.; Koukoulis, G.K. NAFLD and autoimmune hepatitis: Do not judge a book by its cover. Eur. J. Intern. Med. 2020, 75, 1–9. [Google Scholar] [CrossRef]
- Wilkinson, N.M.; Chen, H.C.; Lechner, M.G.; Su, M.A. Sex Differences in Immunity. Annu. Rev. Immunol. 2022, 40, 75–94. [Google Scholar] [CrossRef]
- Yodoshi, T.; Orkin, S.; Arce-Clachar, A.C.; Bramlage, K.; Xanthakos, S.A.; Mouzaki, M.; Valentino, P.L. Significance of autoantibody seropositivity in children with obesity and non-alcoholic fatty liver disease. Pediatr. Obes. 2021, 16, e12696. [Google Scholar] [CrossRef]
- Ravi, S.; Shoreibah, M.; Raff, E.; Bloomer, J.; Kakati, D.; Rasheed, K.; Singal, A.K. Autoimmune Markers Do Not Impact Clinical Presentation or Natural History of Steatohepatitis-Related Liver Disease. Dig. Dis. Sci. 2015, 60, 3788–3793. [Google Scholar] [CrossRef]
- Osman, H.A.; Tag-Adeen, M.; Abdelaal, U.M.; Elgezawy, E.; Nasif, K.A.; Nafady, A. Different aspects of immunological profile in patients with Non-Alcoholic Fatty liver disease. Acta Gastroenterol. Belg. 2024, 87, 274–281. [Google Scholar] [CrossRef]
- Frischauf, N.; Strasser, J.; Borg, E.G.F.; Labrijn, A.F.; Beurskens, F.J.; Preiner, J. Complement activation by IgG subclasses is governed by their ability to oligomerize upon antigen binding. Proc. Natl. Acad. Sci. USA 2024, 121, e2406192121. [Google Scholar] [CrossRef]
- Valenzuela, N.M.; Schaub, S. The Biology of IgG Subclasses and Their Clinical Relevance to Transplantation. Transplantation 2018, 102, S7–S13. [Google Scholar] [CrossRef]
- Chu, T.H.; Patz, E.F., Jr.; Ackerman, M.E. Coming together at the hinges: Therapeutic prospects of IgG3. MAbs 2021, 13, 1882028. [Google Scholar] [CrossRef]
- McPherson, S.; Henderson, E.; Burt, A.D.; Day, C.P.; Anstee, Q.M. Serum immunoglobulin levels predict fibrosis in patients with non-alcoholic fatty liver disease. J. Hepatol. 2014, 60, 1055–1062. [Google Scholar] [CrossRef]
- Maleki, I.; Aminafshari, M.R.; Taghvaei, T.; Hosseini, V.; Rafiei, A.; Torabizadeh, Z.; Barzin, M.; Orang, E. Serum immunoglobulin A concentration is a reliable biomarker for liver fibrosis in non-alcoholic fatty liver disease. World J. Gastroenterol. 2014, 20, 12566–12573. [Google Scholar] [CrossRef]
- Kotsiliti, E.; Leone, V.; Schuehle, S.; Govaere, O.; Li, H.; Wolf, M.J.; Horvatic, H.; Bierwirth, S.; Hundertmark, J.; Inverso, D.; et al. Intestinal B cells license metabolic T-cell activation in NASH microbiota/antigen-independently and contribute to fibrosis by IgA-FcR signalling. J. Hepatol. 2023, 79, 296–313. [Google Scholar] [CrossRef]
- Nilsson, B.; Hamad, O.A.; Ahlstrom, H.; Kullberg, J.; Johansson, L.; Lindhagen, L.; Haenni, A.; Ekdahl, K.N.; Lind, L. C3 and C4 are strongly related to adipose tissue variables and cardiovascular risk factors. Eur. J. Clin. Investig. 2014, 44, 587–596. [Google Scholar] [CrossRef]
- Rensen, S.S.; Slaats, Y.; Driessen, A.; Peutz-Kootstra, C.J.; Nijhuis, J.; Steffensen, R.; Greve, J.W.; Buurman, W.A. Activation of the complement system in human nonalcoholic fatty liver disease. Hepatology 2009, 50, 1809–1817. [Google Scholar] [CrossRef]
- Yesilova, Z.; Ozata, M.; Oktenli, C.; Bagci, S.; Ozcan, A.; Sanisoglu, S.Y.; Uygun, A.; Yaman, H.; Karaeren, N.; Dagalp, K. Increased acylation stimulating protein concentrations in nonalcoholic fatty liver disease are associated with insulin resistance. Am. J. Gastroenterol. 2005, 100, 842–849. [Google Scholar] [CrossRef] [PubMed]
- Xu, C.; Chen, Y.; Xu, L.; Miao, M.; Li, Y.; Yu, C. Serum complement C3 levels are associated with nonalcoholic fatty liver disease independently of metabolic features in Chinese population. Sci. Rep. 2016, 6, 23279. [Google Scholar] [CrossRef]
- Mastellos, D.C.; Hajishengallis, G.; Lambris, J.D. A guide to complement biology, pathology and therapeutic opportunity. Nat. Rev. Immunol. 2024, 24, 118–141. [Google Scholar] [CrossRef]
- Maffia, P.; Mauro, C.; Case, A.; Kemper, C. Canonical and non-canonical roles of complement in atherosclerosis. Nat. Rev. Cardiol. 2024, 21, 743–761. [Google Scholar] [CrossRef]
- Azoulay, E.; Zuber, J.; Bousfiha, A.A.; Long, Y.; Tan, Y.; Luo, S.; Essafti, M.; Annane, D. Complement system activation: Bridging physiology, pathophysiology, and therapy. Intensive Care Med. 2024, 50, 1791–1803. [Google Scholar] [CrossRef]
- Seifert, L.; Zahner, G.; Meyer-Schwesinger, C.; Hickstein, N.; Dehde, S.; Wulf, S.; Kollner, S.M.S.; Lucas, R.; Kylies, D.; Froembling, S.; et al. The classical pathway triggers pathogenic complement activation in membranous nephropathy. Nat. Commun. 2023, 14, 473. [Google Scholar] [CrossRef]
- Wlazlo, N.; van Greevenbroek, M.M.; Ferreira, I.; Jansen, E.H.; Feskens, E.J.; van der Kallen, C.J.; Schalkwijk, C.G.; Bravenboer, B.; Stehouwer, C.D. Activated complement factor 3 is associated with liver fat and liver enzymes: The CODAM study. Eur. J. Clin. Investig. 2013, 43, 679–688. [Google Scholar] [CrossRef] [PubMed]
- Segers, F.M.; Verdam, F.J.; de Jonge, C.; Boonen, B.; Driessen, A.; Shiri-Sverdlov, R.; Bouvy, N.D.; Greve, J.W.; Buurman, W.A.; Rensen, S.S. Complement alternative pathway activation in human nonalcoholic steatohepatitis. PLoS ONE 2014, 9, e110053. [Google Scholar] [CrossRef] [PubMed]
- Geginat, J.; Paroni, M.; Maglie, S.; Alfen, J.S.; Kastirr, I.; Gruarin, P.; De Simone, M.; Pagani, M.; Abrignani, S. Plasticity of human CD4 T cell subsets. Front. Immunol. 2014, 5, 630. [Google Scholar] [CrossRef]
- Zhang, Y.; Han, K.; Du, C.; Li, R.; Liu, J.; Zeng, H.; Zhu, L.; Li, A. Carboxypeptidase B blocks ex vivo activation of the anaphylatoxin-neutrophil extracellular trap axis in neutrophils from COVID-19 patients. Crit. Care 2021, 25, 51. [Google Scholar] [CrossRef]
- Arelaki, S.; Koletsa, T.; Sinakos, E.; Papadopoulos, V.; Arvanitakis, K.; Skendros, P.; Akriviadis, E.; Ritis, K.; Germanidis, G.; Hytiroglou, P. Neutrophil extracellular traps enriched with IL-1beta and IL-17A participate in the hepatic inflammatory process of patients with non-alcoholic steatohepatitis. Virchows Arch. 2022, 481, 455–465. [Google Scholar] [CrossRef]
- Kumar, S.; Frid, M.G.; Zhang, H.; Li, M.; Riddle, S.; Brown, R.D.; Yadav, S.C.; Roy, M.K.; Dzieciatkowska, M.E.; D’Alessandro, A.; et al. Complement-containing small extracellular vesicles from adventitial fibroblasts induce proinflammatory and metabolic reprogramming in macrophages. JCI Insight 2021, 6, e148382. [Google Scholar] [CrossRef]
- Dai, L.; Chen, Y.; Wu, J.; He, Z.; Zhang, Y.; Zhang, W.; Xie, Y.; Zeng, H.; Zhong, X. A novel complement C3 inhibitor CP40-KK protects against experimental pulmonary arterial hypertension via an inflammasome NLRP3 associated pathway. J. Transl. Med. 2024, 22, 164. [Google Scholar] [CrossRef]
- Li, Y.; Zheng, Y.; Huang, J.; Nie, R.C.; Wu, Q.N.; Zuo, Z.; Yuan, S.; Yu, K.; Liang, C.C.; Pan, Y.Q.; et al. CAF-macrophage crosstalk in tumour microenvironments governs the response to immune checkpoint blockade in gastric cancer peritoneal metastases. Gut 2025, 74, 350–363. [Google Scholar] [CrossRef]
- Davidson, S.; Efremova, M.; Riedel, A.; Mahata, B.; Pramanik, J.; Huuhtanen, J.; Kar, G.; Vento-Tormo, R.; Hagai, T.; Chen, X.; et al. Single-Cell RNA Sequencing Reveals a Dynamic Stromal Niche That Supports Tumor Growth. Cell Rep. 2020, 31, 107628. [Google Scholar] [CrossRef]
- Homan, E.A.; Gilani, A.; Rubio-Navarro, A.; Johnson, M.A.; Schaepkens, O.M.; Cortada, E.; Pereira de Lima, R.; Stoll, L.; Lo, J.C. Complement 3a receptor 1 on macrophages and Kupffer cells is not required for the pathogenesis of metabolic dysfunction-associated steatotic liver disease. eLife 2025, 13, RP100708. [Google Scholar] [CrossRef]
- Wang, X.; Gong, Q.; Nie, H.; Tu, J.; Fan, W.; Tan, X. High level of C3 is associated with Th2 immune response and liver fibrosis in patients with schistosomiasis. Parasite Immunol. 2024, 46, e13029. [Google Scholar] [CrossRef]
- Li, X.; Wang, Q.; Ai, L.; Cheng, K. Unraveling the activation process and core driver genes of HSCs during cirrhosis by single-cell transcriptome. Exp. Biol. Med. 2023, 248, 1414–1424. [Google Scholar] [CrossRef] [PubMed]
- Khayat, A.; Vitola, B. Prevalence and Clinical Significance of Autoantibodies in Children with Overweight and Obesity with Nonalcoholic Fatty Liver Disease. J. Pediatr. 2021, 239, 155–160. [Google Scholar] [CrossRef] [PubMed]
- Park, A.; Choi, S.J.; Park, S.; Kim, S.M.; Lee, H.E.; Joo, M.; Kim, K.K.; Kim, D.; Chung, D.H.; Im, J.B.; et al. Plasma Aldo-Keto Reductase Family 1 Member B10 as a Biomarker Performs Well in the Diagnosis of Nonalcoholic Steatohepatitis and Fibrosis. Int. J. Mol. Sci. 2022, 23, 5035. [Google Scholar] [CrossRef] [PubMed]
- Zhao, J.; Wu, Y.; Lu, P.; Wu, X.; Han, J.; Shi, Y.; Liu, Y.; Cheng, Y.; Gao, L.; Zhao, J.; et al. Association of complement components with the risk and severity of NAFLD: A systematic review and meta-analysis. Front. Immunol. 2022, 13, 1054159. [Google Scholar] [CrossRef]
- van der Windt, D.J.; Sud, V.; Zhang, H.; Varley, P.R.; Goswami, J.; Yazdani, H.O.; Tohme, S.; Loughran, P.; O’Doherty, R.M.; Minervini, M.I.; et al. Neutrophil extracellular traps promote inflammation and development of hepatocellular carcinoma in nonalcoholic steatohepatitis. Hepatology 2018, 68, 1347–1360. [Google Scholar] [CrossRef]
- Albillos, A.; Martin-Mateos, R.; Van der Merwe, S.; Wiest, R.; Jalan, R.; Alvarez-Mon, M. Cirrhosis-associated immune dysfunction. Nat. Rev. Gastroenterol. Hepatol. 2022, 19, 112–134. [Google Scholar] [CrossRef]
- Liang, W.; Yang, Y.; Gong, S.; Wei, M.; Ma, Y.; Feng, R.; Gao, J.; Liu, X.; Tu, F.; Ma, W.; et al. Airway dysbiosis accelerates lung function decline in chronic obstructive pulmonary disease. Cell Host Microbe 2023, 31, 1054–1070.e1059. [Google Scholar] [CrossRef]
- Stavrou, E.X.; Fang, C.; Bane, K.L.; Long, A.T.; Naudin, C.; Kucukal, E.; Gandhi, A.; Brett-Morris, A.; Mumaw, M.M.; Izadmehr, S.; et al. Factor XII and uPAR upregulate neutrophil functions to influence wound healing. J. Clin. Investig. 2018, 128, 944–959. [Google Scholar] [CrossRef]
- Huang, S.; Wang, Y.; Lin, S.; Guan, W.; Liang, H.; Shen, J. Neutrophil autophagy induced by monosodium urate crystals facilitates neutrophil extracellular traps formation and inflammation remission in gouty arthritis. Front. Endocrinol. 2023, 14, 1071630. [Google Scholar] [CrossRef]
- Touzelet, O.; Broadbent, L.; Armstrong, S.D.; Aljabr, W.; Cloutman-Green, E.; Power, U.F.; Hiscox, J.A. The Secretome Profiling of a Pediatric Airway Epithelium Infected with hRSV Identified Aberrant Apical/Basolateral Trafficking and Novel Immune Modulating (CXCL6, CXCL16, CSF3) and Antiviral (CEACAM1) Proteins. Mol. Cell Proteomics 2020, 19, 793–807. [Google Scholar] [CrossRef] [PubMed]
- Li, Y.; Wu, S.; Zhao, Y.; Dinh, T.; Jiang, D.; Selfridge, J.E.; Myers, G.; Wang, Y.; Zhao, X.; Tomchuck, S.; et al. Neutrophil extracellular traps induced by chemotherapy inhibit tumor growth in murine models of colorectal cancer. J. Clin. Investig. 2024, 134, e175031. [Google Scholar] [CrossRef]
- Stoiber, W.; Obermayer, A.; Steinbacher, P.; Krautgartner, W.D. The Role of Reactive Oxygen Species (ROS) in the Formation of Extracellular Traps (ETs) in Humans. Biomolecules 2015, 5, 702–723. [Google Scholar] [CrossRef]
- Sharma, S.; Hofbauer, T.M.; Ondracek, A.S.; Chausheva, S.; Alimohammadi, A.; Artner, T.; Panzenboeck, A.; Rinderer, J.; Shafran, I.; Mangold, A.; et al. Neutrophil extracellular traps promote fibrous vascular occlusions in chronic thrombosis. Blood 2021, 137, 1104–1116. [Google Scholar] [CrossRef] [PubMed]
- Papayannopoulos, V.; Metzler, K.D.; Hakkim, A.; Zychlinsky, A. Neutrophil elastase and myeloperoxidase regulate the formation of neutrophil extracellular traps. J. Cell Biol. 2010, 191, 677–691. [Google Scholar] [CrossRef]
- Weissmuller, T.; Campbell, E.L.; Rosenberger, P.; Scully, M.; Beck, P.L.; Furuta, G.T.; Colgan, S.P. PMNs facilitate translocation of platelets across human and mouse epithelium and together alter fluid homeostasis via epithelial cell-expressed ecto-NTPDases. J. Clin. Investig. 2008, 118, 3682–3692. [Google Scholar] [CrossRef]
- Zhang, R.; Sun, C.; Han, Y.; Huang, L.; Sheng, H.; Wang, J.; Zhang, Y.; Lai, J.; Yuan, J.; Chen, X.; et al. Neutrophil autophagy and NETosis in COVID-19: Perspectives. Autophagy 2023, 19, 758–767. [Google Scholar] [CrossRef]
- Dyer, M.R.; Chen, Q.; Haldeman, S.; Yazdani, H.; Hoffman, R.; Loughran, P.; Tsung, A.; Zuckerbraun, B.S.; Simmons, R.L.; Neal, M.D. Deep vein thrombosis in mice is regulated by platelet HMGB1 through release of neutrophil-extracellular traps and DNA. Sci. Rep. 2018, 8, 2068. [Google Scholar] [CrossRef]
- Herre, M.; Cedervall, J.; Mackman, N.; Olsson, A.K. Neutrophil extracellular traps in the pathology of cancer and other inflammatory diseases. Physiol. Rev. 2023, 103, 277–312. [Google Scholar] [CrossRef]
- Hotchkiss, R.S.; Karl, I.E. The pathophysiology and treatment of sepsis. N. Engl. J. Med. 2003, 348, 138–150. [Google Scholar] [CrossRef] [PubMed]
- Warnatsch, A.; Ioannou, M.; Wang, Q.; Papayannopoulos, V. Inflammation. Neutrophil extracellular traps license macrophages for cytokine production in atherosclerosis. Science 2015, 349, 316–320. [Google Scholar] [CrossRef] [PubMed]
- Hoarau, C.; Gerard, B.; Lescanne, E.; Henry, D.; Francois, S.; Lacapere, J.J.; El Benna, J.; Dang, P.M.; Grandchamp, B.; Lebranchu, Y.; et al. TLR9 activation induces normal neutrophil responses in a child with IRAK-4 deficiency: Involvement of the direct PI3K pathway. J. Immunol. 2007, 179, 4754–4765. [Google Scholar] [CrossRef] [PubMed]
- Losse, J.; Zipfel, P.F.; Jozsi, M. Factor H and factor H-related protein 1 bind to human neutrophils via complement receptor 3, mediate attachment to Candida albicans, and enhance neutrophil antimicrobial activity. J. Immunol. 2010, 184, 912–921. [Google Scholar] [CrossRef]
- Jerke, U.; Rolle, S.; Dittmar, G.; Bayat, B.; Santoso, S.; Sporbert, A.; Luft, F.; Kettritz, R. Complement receptor Mac-1 is an adaptor for NB1 (CD177)-mediated PR3-ANCA neutrophil activation. J. Biol. Chem. 2011, 286, 7070–7081. [Google Scholar] [CrossRef]
- Douda, D.N.; Khan, M.A.; Grasemann, H.; Palaniyar, N. SK3 channel and mitochondrial ROS mediate NADPH oxidase-independent NETosis induced by calcium influx. Proc. Natl. Acad. Sci. USA 2015, 112, 2817–2822. [Google Scholar] [CrossRef]
- Ma, F.; Chang, X.; Wang, G.; Zhou, H.; Ma, Z.; Lin, H.; Fan, H. Streptococcus Suis Serotype 2 Stimulates Neutrophil Extracellular Traps Formation via Activation of p38 MAPK and ERK1/2. Front. Immunol. 2018, 9, 2854. [Google Scholar] [CrossRef] [PubMed]
- Maugeri, N.; Capobianco, A.; Rovere-Querini, P.; Ramirez, G.A.; Tombetti, E.; Valle, P.D.; Monno, A.; D’Alberti, V.; Gasparri, A.M.; Franchini, S.; et al. Platelet microparticles sustain autophagy-associated activation of neutrophils in systemic sclerosis. Sci. Transl. Med. 2018, 10, eaao3089. [Google Scholar] [CrossRef]
- Vanden Berghe, T.; Linkermann, A.; Jouan-Lanhouet, S.; Walczak, H.; Vandenabeele, P. Regulated necrosis: The expanding network of non-apoptotic cell death pathways. Nat. Rev. Mol. Cell Biol. 2014, 15, 135–147. [Google Scholar] [CrossRef]
- Etulain, J.; Martinod, K.; Wong, S.L.; Cifuni, S.M.; Schattner, M.; Wagner, D.D. P-selectin promotes neutrophil extracellular trap formation in mice. Blood 2015, 126, 242–246. [Google Scholar] [CrossRef] [PubMed]
- Carestia, A.; Kaufman, T.; Rivadeneyra, L.; Landoni, V.I.; Pozner, R.G.; Negrotto, S.; D’Atri, L.P.; Gomez, R.M.; Schattner, M. Mediators and molecular pathways involved in the regulation of neutrophil extracellular trap formation mediated by activated platelets. J. Leukoc. Biol. 2016, 99, 153–162. [Google Scholar] [CrossRef]
- Clark, S.R.; Ma, A.C.; Tavener, S.A.; McDonald, B.; Goodarzi, Z.; Kelly, M.M.; Patel, K.D.; Chakrabarti, S.; McAvoy, E.; Sinclair, G.D.; et al. Platelet TLR4 activates neutrophil extracellular traps to ensnare bacteria in septic blood. Nat. Med. 2007, 13, 463–469. [Google Scholar] [CrossRef] [PubMed]





| Parameter | Non-MASH Group (NAS < 5, N = 65) | MASH Group (NAS ≥ 5, N = 21) | X2/T Value | p Value |
|---|---|---|---|---|
| Autoantibody (%) | 2.747 | 0.097 | ||
| positive | 33 (50.8) | 15 (71.4) | ||
| negative | 32 (49.2) | 6 (28.6) | ||
| ANA (%) | 4.018 | 0.045 | ||
| positive | 27 (41.5) | 14 (66.7) | ||
| negative | 38 (58.5) | 7 (33.3) | ||
| Different titers of ANA (%) | 7.808 | 0.076 | ||
| <1:100 | 38 (58.5) | 7 (33.3) | ||
| 1:100 | 15 (23.1) | 4 (19.0) | ||
| 1:320 | 8 (12.3) | 7 (33.3) | ||
| 1:1000 | 2 (3.1) | 1 (4.8) | ||
| 1:3200 | 2 (3.1) | 2 (9.5) | ||
| IgE (IU/mL) | 25.8 [13.7, 58.8] | 68.9 [16.3, 171.6] | −1.817 | 0.069 |
| IgG (g/L) | 12.4 ± 2.9 | 13.3 ± 4.4 | −0.936 | 0.353 |
| IgA (g/L) | 2.4 ± 0.8 | 3.0 ± 1.2 | −2.322 | 0.023 |
| IgM (g/L) | 1.1 [0.9, 1.5] | 1.0 [0.8, 1.4] | 0.179 | 0.858 |
| Complement C3 (g/L) | 0.9 ± 0.1 | 1.1 ± 0.2 | −3.019 | 0.007 |
| Complement C4 (g/L) | 0.2 [0.2, 0.2] | 0.2 [0.2, 0.3] | −2.060 | 0.039 |
| ALT (U/L) | 50.0 [30.0, 87.0] | 94.0 [44.5, 152.5] | −2.128 | 0.033 |
| AST (U/L) | 36.0 [25.0, 56.0] | 55.0 [38.5, 77.0] | −2.635 | 0.008 |
| Parameter | Autoantibody Positive Group (N = 48) | Autoantibody Negative Group (N = 38) | X2/T Value | p Value | |
|---|---|---|---|---|---|
| Steatosis | 2.778 | 0.423 | |||
| <5% | 3 (6.3) | 6 (15.8) | |||
| 5~33% | 21 (43.8) | 18 (47.4) | |||
| 34~66% | 14 (29.2) | 9 (23.7) | |||
| >66% | 10 (20.8) | 5 (13.2) | |||
| Ballooning | 4.455 | 0.104 | |||
| None | 16 (33.3) | 21 (55.3) | |||
| Few balloon cells | 20 (41.7) | 12 (31.6) | |||
| Many cells/prominent ballooning | 12 (25.0) | 5 (13.2) | |||
| Lobular inflammation (foci per 200× field) | 2.747 | 0.224 | |||
| None | 7 (14.6) | 11 (28.9) | |||
| <2 | 35 (72.9) | 24 (63.2) | |||
| 2~4 | 6 (12.5) | 3 (7.9) | |||
| >4 | 0 | 0 | |||
| NAS scores | 3.54 ± 1.79 | 2.71 ± 1.69 | 2.194 | 0.031 | |
| Diagnosed as MASH (%) | 15 (31.3) | 6 (15.8) | 2.747 | 0.097 | |
| Fibrosis | 3.665 | 0.472 | |||
| F0 | 22 (45.8) | 16 (42.1) | |||
| F1 | 12 (25.0) | 16 (42.1) | |||
| F2 | 8 (16.7) | 3 (7.9) | |||
| F3 | 2 (4.2) | 1 (2.6) | |||
| F4 | 4 (8.3) | 2 (5.3) | |||
| Variable | NAS ≥ 5 vs. <5 | |
|---|---|---|
| OR (95% CI) | p Value | |
| IgA | 2.403 (1.096–5.267) | 0.029 |
| IgG | 0.848 (0.673–1.069) | 0.164 |
| Complement C3 | 73.372 (1.108–4857.767) | 0.045 |
| ANA | 1.627 (0.873–3.034) | 0.126 |
Disclaimer/Publisher’s Note: The statements, opinions and data contained in all publications are solely those of the individual author(s) and contributor(s) and not of MDPI and/or the editor(s). MDPI and/or the editor(s) disclaim responsibility for any injury to people or property resulting from any ideas, methods, instructions or products referred to in the content. |
© 2025 by the authors. Licensee MDPI, Basel, Switzerland. This article is an open access article distributed under the terms and conditions of the Creative Commons Attribution (CC BY) license (https://creativecommons.org/licenses/by/4.0/).
Share and Cite
Liu, A.; Deng, X.; Hou, S.; Xi, Y.; Xu, K. Activated Immune and Complement C3 Are Potential Contributors in MASH via Stimulating Neutrophil Extracellular Traps. Cells 2025, 14, 740. https://doi.org/10.3390/cells14100740
Liu A, Deng X, Hou S, Xi Y, Xu K. Activated Immune and Complement C3 Are Potential Contributors in MASH via Stimulating Neutrophil Extracellular Traps. Cells. 2025; 14(10):740. https://doi.org/10.3390/cells14100740
Chicago/Turabian StyleLiu, Ao, Xiaoling Deng, Shuhui Hou, Yuwen Xi, and Keshu Xu. 2025. "Activated Immune and Complement C3 Are Potential Contributors in MASH via Stimulating Neutrophil Extracellular Traps" Cells 14, no. 10: 740. https://doi.org/10.3390/cells14100740
APA StyleLiu, A., Deng, X., Hou, S., Xi, Y., & Xu, K. (2025). Activated Immune and Complement C3 Are Potential Contributors in MASH via Stimulating Neutrophil Extracellular Traps. Cells, 14(10), 740. https://doi.org/10.3390/cells14100740
