Next Issue
Volume 17, December-1
Previous Issue
Volume 17, November-1
 
 
remotesensing-logo

Journal Browser

Journal Browser

Remote Sens., Volume 17, Issue 22 (November-2 2025) – 124 articles

Cover Story (view full-size image): Variability across calibration laboratories can impact the consistency of ocean color data; this study reports about a spectral irradiance and radiance comparison calibrations, where the consistency across six international laboratories was tested in the years 2022–2023. Each participant determined the responsivity for four transfer radiometers using their own SI-traceable radiometric standards and calibration procedures. The main objective was to verify that the calibration laboratories can fulfill the updated International Ocean Color Coordination Group protocols to perform calibrations with a standard uncertainty of 1%. The differences between the participants varied from ±(1–2)% up to ±5% but after uniform data processing, the metrological compatibility between the participants was reached within ±3%. View this paper
  • Issues are regarded as officially published after their release is announced to the table of contents alert mailing list.
  • You may sign up for e-mail alerts to receive table of contents of newly released issues.
  • PDF is the official format for papers published in both, html and pdf forms. To view the papers in pdf format, click on the "PDF Full-text" link, and use the free Adobe Reader to open them.
Order results
Result details
Section
Select all
Export citation of selected articles as:
21 pages, 6713 KB  
Article
Estimating Grazing Pressure from Satellite Time Series Without Reliance on Total Production
by Yan Shi, Jay Gao, Gary Brierley, Xilai Li and Jin-Sheng He
Remote Sens. 2025, 17(22), 3781; https://doi.org/10.3390/rs17223781 - 20 Nov 2025
Cited by 1 | Viewed by 1003
Abstract
Accurately assessing grazing impacts is essential for sustaining alpine grasslands. Conventional approaches often rely on total forage productivity, an indirect and uncertain proxy for forage availability. In this study, we propose a novel framework for estimating grazing pressure that integrates residual biomass with [...] Read more.
Accurately assessing grazing impacts is essential for sustaining alpine grasslands. Conventional approaches often rely on total forage productivity, an indirect and uncertain proxy for forage availability. In this study, we propose a novel framework for estimating grazing pressure that integrates residual biomass with grazing intensity, thereby overcoming the limitations and uncertainties inherent in total forage-based assessments. Our results reveal pronounced spatiotemporal variation in grazing intensity: lowland areas experienced the highest intensity early in the growing season, whereas upland areas became more heavily grazed later in the season. However, grazing intensity alone proved insufficient to explain grazing pressure or predict pasture degradation risk. Overlay analyses demonstrated that only 38.8% of high intensity areas identified as under high grazing pressure, and more than 40% of high intensity area exhibiting substantial aboveground biomass. These findings highlight the limited explanatory power of grazing intensity when considered in isolation. By explicitly incorporating standing biomass rather than relying merely on total production, the proposed framework reduces estimation uncertainty, enhances ecological realism, and provides a scalable, more accurate and practical tool for monitoring grassland utilization and degradation. Full article
(This article belongs to the Section Ecological Remote Sensing)
Show Figures

Figure 1

25 pages, 5721 KB  
Article
A Novel Framework Integrating Spectrum Analysis and AI for Near-Ground-Surface PM2.5 Concentration Estimation
by Hanwen Qin, Qihua Li, Shun Xia, Zhiguo Zhang, Qihou Hu, Wei Tan and Taoming Guo
Remote Sens. 2025, 17(22), 3780; https://doi.org/10.3390/rs17223780 - 20 Nov 2025
Viewed by 876
Abstract
Monitoring the horizontal distribution of PM2.5 within urban areas is of great significance, not only for environmental management but also for providing essential data to understand the distribution, formation, transport, and transformation of PM2.5 within cities. This study proposes a novel [...] Read more.
Monitoring the horizontal distribution of PM2.5 within urban areas is of great significance, not only for environmental management but also for providing essential data to understand the distribution, formation, transport, and transformation of PM2.5 within cities. This study proposes a novel approach—the Spectral Analysis-based PM2.5 Estimation Machine Learning (SAPML) model. This method uses a machine learning model trained with features derived from multi-azimuth and multi-elevation MAX-DOAS observations, specifically the oxygen dimer (O4) differential slant column densities (O4 dSCDs), and labels provided by near-surface ground measurements corresponding to each azimuthal direction, to estimate near-surface PM2.5 concentrations. This approach does not rely on meteorological data and enables multi-directional near-surface PM2.5 monitoring using only a single independent instrument. SAPML bypasses the intermediate retrieval of aerosol extinction coefficients and directly estimates PM2.5 concentrations from spectral analysis results, thereby avoiding the accumulation of errors. Using O4 dSCD data from multiple MAX-DOAS stations for model training eliminates inter-station conversion differences, allowing a single model to be applied across multiple sites. Station-based k-fold cross-validation yielded an average Pearson correlation coefficient (R) of 0.782, demonstrating the robustness and transferability of the method across major regions in China. Among the machine learning algorithms evaluated, Extreme Gradient Boosting (XGBoost) exhibited the best performance. Feature optimization based on importance ranking reduced data collection time by approximately 30%, while the correlation coefficient (R) of the estimation results decreased by only about 1.3%. The trained SAPML model was further applied to two MAX-DOAS stations in Hefei, HF-HD, and HFC, successfully resolving the near-surface PM2.5 spatial distribution at both sites. The results revealed clear intra-urban heterogeneity, with higher PM2.5 concentrations observed in the western industrial park area. During the same observation period, an east-to-west PM2.5 pollution transport event was captured: PM2.5 increases were first detected in the upwind direction at HF-HD, followed by the downwind direction at the same station, and finally at the downwind station HFC. These results indicate that the SAPML model is an effective approach for monitoring intra-urban PM2.5 distributions. Full article
(This article belongs to the Section Atmospheric Remote Sensing)
Show Figures

Figure 1

18 pages, 4446 KB  
Article
Monitoring Sand Dune Height Change in Kubuqi Desert Based on a Bistatic InSAR-Measured DEM Differential Method
by Chenchen Li, Huiqiang Wang, Ruiping Li, Yanan Yu, Cunli Miao and Ning Wang
Remote Sens. 2025, 17(22), 3779; https://doi.org/10.3390/rs17223779 - 20 Nov 2025
Viewed by 1020
Abstract
Sand dune movements represent a critical global environment challenge. While previous studies have mainly focused on horizontal deformation, this study applies the bistatic InSAR technique to reconstruct high-precision digital elevation models (DEMs) of the desert terrain, enabling quantitative assessment of the height change [...] Read more.
Sand dune movements represent a critical global environment challenge. While previous studies have mainly focused on horizontal deformation, this study applies the bistatic InSAR technique to reconstruct high-precision digital elevation models (DEMs) of the desert terrain, enabling quantitative assessment of the height change in sand dunes by the DEM differential method. Although InSAR has been widely applied to monitor the surface deformation over the urban, mining, and landslide areas, its application in the desert area is still rare. In this study, the northwestern Kubuqi desert, where sand dunes are clearly distributed, was selected as the study area. Using the TanDEM-X bistatic InSAR data acquired on 26 December 2012 and 25 January 2018, we generated high-resolution DEMs with an estimated accuracy of RMSE ≈ 0.9 m in non-dune areas, as validated against ICESat-2 reference data. The high-precision DEM is attributed to the application of a parameterized modeling method, which also facilitates the effective implementation of the DEM differential method. Then, the t-test (i.e., a statistical hypothesis method) was used to estimate a minimum detectable height change (i.e., LoD) of approximately ±0.50 m and confirm the significance of observed elevation changes. Based on this, this reveals a net mean dune height decrease of 1.04 m during the study period. In addition, quantitative investigations on the vegetation coverage and the wind conditions provided further evidence supporting the observed reduction in dune height, suggesting that vegetation stabilization has likely inhibited sediment transport. This study demonstrates the potential of bistatic InSAR for monitoring desert geomorphological processes and provides scientific support for designing effective desertification control strategies. Full article
(This article belongs to the Special Issue Advances in Surface Deformation Monitoring Using SAR Interferometry)
Show Figures

Figure 1

22 pages, 3470 KB  
Article
A Multi-Sensor Machine Learning Framework for Field-Scale Soil Salinity Mapping Under Data-Scarce Conditions
by Joyce Mongai Chindong, Jamal-Eddine Ouzemou, Ahmed Laamrani, Ali El Battay, Soufiane Hajaj, Hassan Rhinane and Abdelghani Chehbouni
Remote Sens. 2025, 17(22), 3778; https://doi.org/10.3390/rs17223778 - 20 Nov 2025
Cited by 5 | Viewed by 2067
Abstract
Soil salinity severely constrains agricultural productivity and soil health, particularly in arid and semi-arid regions. Conventional salinity assessment methods are labor-intensive, time-consuming, and spatially limited. This study developed a data-scarce workflow integrating proximal sensing (EM38-MK2), very high-resolution multispectral imagery, and machine learning to [...] Read more.
Soil salinity severely constrains agricultural productivity and soil health, particularly in arid and semi-arid regions. Conventional salinity assessment methods are labor-intensive, time-consuming, and spatially limited. This study developed a data-scarce workflow integrating proximal sensing (EM38-MK2), very high-resolution multispectral imagery, and machine learning to map soil salinity at field scale in the semi-arid Sehb El Masjoune area, central Morocco. A total of 26 soil samples were analyzed for Electrical Conductivity (EC), and 500 Apparent Electrical Conductivity (ECa) measurements were collected and calibrated using the field samples. Spectral and topographic covariates derived from Unmanned Aerial Vehicle (UAV) and PlanetScope imagery supported model training using Partial Least Squares Regression (PLSR), Support Vector Regression (SVR), Random Forest (RF), and a Stacked Ensemble Learning Model (ELM). Regression Kriging (RK) was applied to model residuals to improve spatial prediction. ELM achieved the highest accuracy (R2 = 0.87, RMSE ≈ 4.15), followed by RF, which effectively captured nonlinear spatial patterns. RK improved PLSR accuracy (by 11.1% for PlanetScope, 13.8% for UAV) but offered limited gains for RF, SVR, and ELM. SHAP analysis identified topographic covariates as the most influential predictors. Both UAV and PlanetScope delineated similar saline–sodic zones. The study demonstrates the following: (1) a scalable, data-efficient workflow for salinity mapping; (2) model and RK performance depend more on algorithmic design than sensor type; (3) interpretable ML and spatial modeling enhance understanding of salinity processes in semi-arid systems. Full article
Show Figures

Figure 1

24 pages, 27114 KB  
Article
Inaccurate DInSAR Time Series Underlie the Purported Evidence of a Recent, Rapid Ascent of a Magmatic Body in the Campi Flegrei Caldera (Italy)
by Antonella Amoruso, Warner Marzocchi and Luca Crescentini
Remote Sens. 2025, 17(22), 3777; https://doi.org/10.3390/rs17223777 - 20 Nov 2025
Viewed by 926
Abstract
Ground deformation data are crucial for understanding the processes driving volcanic unrest. The current unrest at the Campi Flegrei caldera, Italy, presents a significant challenge, primarily due to the presence of inconsistencies between seismic data and recent ground deformation model outcomes. While there [...] Read more.
Ground deformation data are crucial for understanding the processes driving volcanic unrest. The current unrest at the Campi Flegrei caldera, Italy, presents a significant challenge, primarily due to the presence of inconsistencies between seismic data and recent ground deformation model outcomes. While there are no seismic indicators of magma movement during the period of unrest, the analysis of ground deformation yielded mutually contradictory results. Despite the indications from prior analyses that the shape of the ground deformation field remains almost constant over time, recent findings based on different DInSAR (Differential Synthetic Aperture Radar Interferometry) time series suggest the upward migration of an ellipsoidal magmatic body at shallow depths, as well as significant changes to its shape. These findings carry strong implications for the related volcanic risk. By comparing DInSAR and GPS (Global Positioning System) displacement time series in detail, we identified a bias in the DInSAR time series used to support the upward migration and shape changes in magmatic bodies. The results of this paper emphasize that the source of ground deformation during the current unrest at Campi Flegrei is quasi-stationary, with no clear evidence of magma migration. Full article
(This article belongs to the Section Remote Sensing in Geology, Geomorphology and Hydrology)
Show Figures

Figure 1

21 pages, 3424 KB  
Article
The Intertwined Factors Affecting Altimeter Sigma0
by Graham D. Quartly
Remote Sens. 2025, 17(22), 3776; https://doi.org/10.3390/rs17223776 - 20 Nov 2025
Viewed by 972
Abstract
Radar altimeters receive radio-wave reflections from nadir and determine surface parameters from the strength and shape of the return signal. Over the oceans, the strength of the return, termed sigma0 (σ0), is strongly related to the small-scale roughness of the [...] Read more.
Radar altimeters receive radio-wave reflections from nadir and determine surface parameters from the strength and shape of the return signal. Over the oceans, the strength of the return, termed sigma0 (σ0), is strongly related to the small-scale roughness of the ocean surface and is used to estimate near-surface wind speed. However, a number of other factors affect σ0, and these need to be estimated and compensated for when developing long-term consistent σ0 records spanning multiple missions. Aside from unresolved issues of absolute calibration, there are various geophysical factors (sea surface temperature, wave height and rain) that have an effect. The choice of the waveform retracking algorithm also affects the σ0 values, with the four-parameter Maximum Likelihood Estimator introducing a strong dependence on waveform-derived mispointing and the use of delay-Doppler processing leading to apparent variation with spacecraft radial velocity. As all of these terms have strong geographical correlations, care is required to disentangle these various effects in order to establish a long-term consistent record. This goal will enable a better investigation of the long-term changes in wind speed at sea. Full article
Show Figures

Graphical abstract

25 pages, 7096 KB  
Article
High-Precision Geolocation of SAR Images via Multi-View Fusion Without Ground Control Points
by Anxi Yu, Huatao Yu, Yifei Ji, Wenhao Tong and Zhen Dong
Remote Sens. 2025, 17(22), 3775; https://doi.org/10.3390/rs17223775 - 20 Nov 2025
Cited by 1 | Viewed by 1028
Abstract
Synthetic Aperture Radar (SAR) images generated via range-Doppler (RD) model-based geometric correction often suffer from non-negligible systematic geolocation errors due to cumulative impacts of platform positioning inaccuracies, payload time synchronization offsets, and atmospheric propagation delays. These errors limit the applicability of SAR data [...] Read more.
Synthetic Aperture Radar (SAR) images generated via range-Doppler (RD) model-based geometric correction often suffer from non-negligible systematic geolocation errors due to cumulative impacts of platform positioning inaccuracies, payload time synchronization offsets, and atmospheric propagation delays. These errors limit the applicability of SAR data in high-precision geometric applications, especially in scenarios where ground control points (GCPs)—traditionally used for calibration—are inaccessible or costly to acquire. To address this challenge, this study proposes a novel GCP-free high-precision geolocation method based on multi-view SAR image fusion, integrating outlier detection, weighted fusion, and refined estimation strategies. The method first establishes a positioning error correlation model for homologous point pairs in multi-view SAR images. Under the assumption of approximately equal positioning errors, initial systematic error estimates are obtained for all arbitrary dual-view combinations. It then identifies and removes outlier images with inconsistent systematic errors via coefficient of variation analysis, retaining a subset of multi-view images with stable calibration parameters. A weighted fusion strategy, tailored to the geometric error propagation model, is applied to the optimized subset to balance the influence of angular relationships on error estimation. Finally, the minimum norm least-squares method refines the fusion results to enhance consistency and accuracy. Validation experiments on both simulated and actual airborne SAR images demonstrate the method’s effectiveness. For actual measured data, the proposed method achieves an average positioning accuracy improvement of 84.78% compared with dual-view fusion methods, with meter-level precision. Ablation studies confirm that outlier removal and refined estimation contribute 82.42% and 22.75% to accuracy gains, respectively. These results indicate that the method fully leverages multi-view information to robustly estimate and compensate for 2D systematic errors (range and azimuth), enabling high-precision planar geolocation of airborne SAR images without GCPs. Full article
Show Figures

Figure 1

25 pages, 43419 KB  
Article
KFGOD: A Fine-Grained Object Detection Dataset in KOMPSAT Satellite Imagery
by Dong Ho Lee, Ji Hun Hong, Hyun Woo Seo and Han Oh
Remote Sens. 2025, 17(22), 3774; https://doi.org/10.3390/rs17223774 - 20 Nov 2025
Cited by 2 | Viewed by 1716
Abstract
Object detection in high-resolution satellite imagery is a critical technology for various applications, yet it faces persistent challenges due to extreme variations in object scale, orientation, and density. The development of numerous public datasets has been pivotal for advancing the field. To continue [...] Read more.
Object detection in high-resolution satellite imagery is a critical technology for various applications, yet it faces persistent challenges due to extreme variations in object scale, orientation, and density. The development of numerous public datasets has been pivotal for advancing the field. To continue this progress and expand the diversity of sensor data available for research, we introduce the KOMPSAT Fine-Grained Object Detection (KFGOD) dataset, a new large-scale benchmark for fine-grained object detection. KFGOD is uniquely constructed using 70 cm and 55 cm resolution optical imagery from the KOMPSAT-3 and 3A satellites, sources not covered by existing major datasets. It provides approximately 880,000 object instances across 33 fine-grained classes, encompassing a wide range of ships, aircraft, vehicles, and infrastructure. The dataset ensures high quality and sensor consistency, covering diverse geographical regions worldwide to promote model generalization. For precise localization, all objects are annotated with both oriented (OBB) and horizontal (HBB) bounding boxes. Comprehensive experiments with state-of-the-art detection models provide benchmark results and highlight the challenging nature of the dataset, particularly in distinguishing between visually similar fine-grained classes. The KFGOD dataset is publicly available and aims to foster further research in fine-grained object detection and analysis of high-resolution satellite imagery. Full article
Show Figures

Graphical abstract

47 pages, 1414 KB  
Review
Evolution of Spaceborne SAR Missions in Earth Orbit
by Marco D’Errico
Remote Sens. 2025, 17(22), 3773; https://doi.org/10.3390/rs17223773 - 20 Nov 2025
Cited by 1 | Viewed by 7206
Abstract
A truly operational SAR was first flown in space in 1978 on board the Seasat satellite. Since then, its utilization first expanded to Canada, Europe and Japan, and then to countries with emerging space industries later on. Many technological developments have been crucial [...] Read more.
A truly operational SAR was first flown in space in 1978 on board the Seasat satellite. Since then, its utilization first expanded to Canada, Europe and Japan, and then to countries with emerging space industries later on. Many technological developments have been crucial in the evolution of SAR missions. The introduction of active phased array antennas enabled a variety of operation modes and expanded SAR data applications. Miniaturization of satellite technology allowed for a paradigm change in SAR mission development with the use of small and micro satellites in lieu of large spacecraft. The paper reviews 47 years of SAR missions in low Earth orbit and highlights evolution trends by analyzing 200 satellites. Full article
Show Figures

Figure 1

29 pages, 5304 KB  
Article
Assessment of Multiple Satellite Precipitation Products over Italy
by Gaetano Pellicone, Tommaso Caloiero, Roberto Coscarelli and Francesco Chiaravalloti
Remote Sens. 2025, 17(22), 3772; https://doi.org/10.3390/rs17223772 - 20 Nov 2025
Cited by 3 | Viewed by 1052
Abstract
Accurate rainfall estimation remains a critical challenge in hydrology, particularly in Italy, where complex topography and uneven rain-gauge distribution introduce major uncertainties. To address this gap, this study assessed five widely used satellite precipitation products, CHIRPS, GPM, HSAF, PDIRNOW, and SM2RAIN, against the [...] Read more.
Accurate rainfall estimation remains a critical challenge in hydrology, particularly in Italy, where complex topography and uneven rain-gauge distribution introduce major uncertainties. To address this gap, this study assessed five widely used satellite precipitation products, CHIRPS, GPM, HSAF, PDIRNOW, and SM2RAIN, against the high-resolution SCIA-ISPRA ground dataset. These products were selected because they represent distinct retrieval approaches (infrared–station hybrid, microwave integration, geostationary blending, neural-network infrared, and soil–moisture inversion) and offer diverse temporal and spatial resolutions suitable for both research and operational monitoring. The evaluation, conducted at daily, seasonal, and annual scales using categorical, continuous, and extreme-event indices, revealed that no single product performs optimally across all metrics. GPM achieved the most balanced and reliable performance overall, whereas PDIRNOW and SM2RAIN provided strong detection but frequent overestimation. CHIRPS yielded conservative estimates with few false alarms, while HSAF was less consistent, especially during winter. The results underscore that product suitability depends on the intended application: detection-oriented systems like PDIRNOW are preferable for flood forecasting, whereas conservative datasets like CHIRPS better support drought monitoring. Overall, integrating multiple products or adopting hybrid approaches is recommended to enhance precipitation assessment accuracy over complex Mediterranean terrains. Full article
Show Figures

Figure 1

19 pages, 1976 KB  
Article
GRADE: A Generalization Robustness Assessment via Distributional Evaluation for Remote Sensing Object Detection
by Decheng Wang, Yi Zhang, Baocun Bai, Xiao Yu, Xiangbo Shu and Yimian Dai
Remote Sens. 2025, 17(22), 3771; https://doi.org/10.3390/rs17223771 - 20 Nov 2025
Viewed by 1235
Abstract
The performance of remote sensing object detectors often degrades severely when deployed in new operational environments due to covariate shift in the data distribution. Existing evaluation paradigms, which primarily rely on aggregate performance metrics such as mAP, generally lack the analytical depth to [...] Read more.
The performance of remote sensing object detectors often degrades severely when deployed in new operational environments due to covariate shift in the data distribution. Existing evaluation paradigms, which primarily rely on aggregate performance metrics such as mAP, generally lack the analytical depth to provide insights into the mechanisms behind such generalization failures. To fill this critical gap, we propose the GRADE (Generalization Robustness Assessment via Distributional Evaluation) framework, a multi-dimensional, systematic methodology for assessing model robustness. The framework quantifies shifts in background context and object-centric features through a hierarchical analysis of distributional divergence, utilizing Scene-level Fréchet Inception Distance (FID) and Instance-level FID, respectively. These divergence measures are systematically integrated with a standardized performance decay metric to form a unified, adaptively weighted Generalization Score (GS). This composite score serves not only as an evaluation tool but also as a powerful analytical tool, enabling the fine-grained attribution of performance loss to specific sources of domain shift—whether originating from scene variations or anomalies in object appearance. Compared to conventional single-dimensional evaluation methods, the GRADE framework offers enhanced interpretability, a standardized evaluation protocol, and reliable cross-model comparability, establishing a principled theoretical foundation for cross-domain generalization assessment. Extensive empirical validation on six mainstream remote sensing benchmark datasets and multiple state-of-the-art detection models demonstrates that the model rankings produced by the GRADE framework exhibit high fidelity to real-world performance, thereby effectively quantifying and explaining the cross-domain generalization penalty. Full article
Show Figures

Figure 1

38 pages, 11590 KB  
Article
Validation of the MODIS Clumping Index: A Case Study in Saihanba National Forest Park
by Siyang Yin, Ziti Jiao, Yadong Dong, Lei Cui, Anxin Ding, Feng Qiu, Qian Zhang, Yongguang Zhang, Xiaoning Zhang, Jing Guo, Rui Xie, Yidong Tong, Zidong Zhu, Sijie Li, Chenxia Wang and Jiyou Jiao
Remote Sens. 2025, 17(22), 3770; https://doi.org/10.3390/rs17223770 - 20 Nov 2025
Viewed by 1036
Abstract
The clumping index (CI) describes the level of foliage grouping relative to the random distribution within the canopy. It plays a vital role in the derivation of other important parameters (e.g., the leaf area index, (LAI)) that are usually employed in hydrological, ecological [...] Read more.
The clumping index (CI) describes the level of foliage grouping relative to the random distribution within the canopy. It plays a vital role in the derivation of other important parameters (e.g., the leaf area index, (LAI)) that are usually employed in hydrological, ecological and climatological modeling. In recent years, several satellite-based CI products have been developed using multi-angle reflectance data. However, these products have been validated through the use of a “point-to-point” comparison, which rarely involves a quantitative analysis of spatial representativeness for field-measured CIs in most cases. In this study, we developed a methodological framework to validate the MODIS CI at three different data scales on the basis of intense field measurements, high-resolution unmanned aerial vehicle (UAV) observations and Landsat 8 data. This framework was used to understand the impacts of the scale issue and subpixel variance of the CI in the validation of the MODIS CI for a case study of 12 gridded 500 m pixels in Saihanba National Forest Park, Hebei, China. The results revealed that the MODIS CIs in the study area were in good agreement with the upscaled field CIs (R = 0.75, RMSE = 0.05, bias = 0.02) and UAV CIs. Through a comparison of the observed CIs along the 30 m transects with the 500 m MODIS CIs, we gained insight into the uncertainty caused by the direct “point-to-pixel” evaluation method, which ranged from −0.21~+0.27 for the 10th and 90th percentiles of the observed-MODIS CI error distribution for the twelve pixels. Moreover, semivariogram analysis revealed that the representativeness assessments based on high-resolution albedo and CI maps could reflect the spatial heterogeneity within pixels, whereas the CI map provided more information on the variation in vegetation structures. The average observational footprint needed for a spatially representative sample is approximately 209 m according to an analysis of the high-resolution CI map. The uncertainty of mismatched MODIS land cover types can lead to a deviation of 0.33 in CI estimates, and compared with the CLX method, the scaled-up CI method based on simple arithmetic averages tends to overestimate CIs. In summary, various validation efforts in this case study reveal that the accuracy of the MODIS CIs is generally reliable and in good agreement with that of the upscaled field CIs and UAV CIs; however, with the development of surface process modeling and remote sensing technology, substantial measurements of field CIs in conjunction with high-resolution remotely sensed CI maps derived from single-angle advanced methods are urgently needed for further validation and potential applications. Certainly, such a validation effort will help to improve the understanding of MODIS CI products, which, in turn, will further support the methods and applications of global geospatial information. Full article
Show Figures

Figure 1

20 pages, 8646 KB  
Article
Fine-Grained Multispectral Fusion for Oriented Object Detection in Remote Sensing
by Xin Lan, Shaolin Zhang, Yuhao Bai and Xiaolin Qin
Remote Sens. 2025, 17(22), 3769; https://doi.org/10.3390/rs17223769 - 20 Nov 2025
Cited by 1 | Viewed by 1739
Abstract
Infrared–visible-oriented object detection aims to combine the strengths of both infrared and visible images, overcoming the limitations of a single imaging modality to achieve more robust detection with oriented bounding boxes under diverse environmental conditions. However, current methods often suffer from two issues: [...] Read more.
Infrared–visible-oriented object detection aims to combine the strengths of both infrared and visible images, overcoming the limitations of a single imaging modality to achieve more robust detection with oriented bounding boxes under diverse environmental conditions. However, current methods often suffer from two issues: (1) modality misalignment caused by hardware and annotation errors, leading to inaccurate feature fusion that degrades downstream task performance; and (2) insufficient directional priors in square convolutional kernels, impeding robust object detection with diverse directions, especially in densely packed scenes. To tackle these challenges, in this paper, we propose a novel method, Fine-Grained Multispectral Fusion (FGMF), for oriented object detection in the paired aerial images. Specifically, we design a dual-enhancement and fusion module (DEFM) to obtain the calibrated and complementary features through weighted addition and subtraction-based attention mechanisms. Furthermore, we propose an orientation aggregation module (OAM) that employs large rotated strip convolutions to capture directional context and long-range dependencies. Extensive experiments on the DroneVehicle and VEDAI datasets demonstrate the effectiveness of our proposed method, yielding impressive results with accuracies of 80.2% and 66.3%, respectively. These results highlight the effectiveness of FGMF in oriented object detection within complex remote sensing scenarios. Full article
Show Figures

Figure 1

5 pages, 169 KB  
Editorial
Multiplatform Remote Sensing Techniques for Active Tectonics, Seismotectonics, and Volcanic Hazard Assessment
by Daniele Cirillo, Pietro Tizzani and Francesco Brozzetti
Remote Sens. 2025, 17(22), 3768; https://doi.org/10.3390/rs17223768 - 20 Nov 2025
Viewed by 730
Abstract
In recent years, the continuous improvement of remote sensing technologies has
profoundly strengthened our capacity to investigate the active deformation of the Earth’s
crust [1] [...] Full article
23 pages, 14455 KB  
Article
Analysis of LightGlue Matching for Robust TIN-Based UAV Image Mosaicking
by Sunghyeon Kim, Seunghwan Ban, Hongjin Kim and Taejung Kim
Remote Sens. 2025, 17(22), 3767; https://doi.org/10.3390/rs17223767 - 19 Nov 2025
Viewed by 1539
Abstract
Recent advances in UAV (Unmanned Aerial Vehicle)-based remote sensing have significantly enhanced the efficiency of monitoring and managing agricultural and forested areas. However, the low-altitude and narrow-field-of-view characteristics of UAVs make robust image mosaicking essential for generating large-area composites. A TIN (triangulated irregular [...] Read more.
Recent advances in UAV (Unmanned Aerial Vehicle)-based remote sensing have significantly enhanced the efficiency of monitoring and managing agricultural and forested areas. However, the low-altitude and narrow-field-of-view characteristics of UAVs make robust image mosaicking essential for generating large-area composites. A TIN (triangulated irregular network)-based mosaicking framework is herein proposed to address this challenge. A TIN-based mosaicking method constructs a TIN from extracted tiepoints and the sparse point clouds generated by bundle adjustment, enabling rapid mosaic generation. Its performance strongly depends on the quality of tiepoint extraction. Traditional matching combinations, such as SIFT with Brute-Force and SIFT with FLANN, have been widely used due to their robustness in texture-rich areas, yet they often struggle in homogeneous or repetitive-pattern regions, leading to insufficient tiepoints and reduced mosaic quality. More recently, deep learning-based methods such as LightGlue have emerged, offering strong matching capabilities, but their robustness under UAV conditions involving large rotational variations remains insufficiently validated. In this study, we applied the publicly available LightGlue matcher to a TIN-based UAV mosaicking pipeline and compared its performance with traditional approaches to determine the most effective tiepoint extraction strategy. The evaluation encompassed three major stages—tiepoint extraction, bundle adjustment, and mosaic generation—using UAV datasets acquired over diverse terrains, including agricultural fields and forested areas. Both qualitative and quantitative assessments were conducted to analyze tiepoint distribution, geometric adjustment accuracy, and mosaic completeness. The experimental results demonstrated that the hybrid combination of SIFT and LightGlue consistently achieved stable and reliable performance across all datasets. Compared with traditional matching methods, this combination detected a greater number of tiepoints with a more uniform spatial distribution while maintaining competitive reprojection accuracy. It also improved the continuity of the TIN structure in low-texture regions and reduced mosaic voids, effectively mitigating the limitations of conventional approaches. These results demonstrate that the integration of LightGlue enhances the robustness of TIN-based UAV mosaicking without compromising geometric accuracy. Furthermore, this study provides a practical improvement to the photogrammetric TIN-based UAV mosaicking pipeline by incorporating a LightGlue matching technique, enabling more stable and continuous mosaicking even in challenging low-texture environments. Full article
Show Figures

Figure 1

21 pages, 10713 KB  
Article
Super Resolution of Satellite-Based Land Surface Temperature Through Airborne Thermal Imaging
by Raniero Beber, Salim Malek and Fabio Remondino
Remote Sens. 2025, 17(22), 3766; https://doi.org/10.3390/rs17223766 - 19 Nov 2025
Cited by 1 | Viewed by 1986
Abstract
Urban heat island pose a significant threat to public health and urban livability. UHI maps are created using satellite thermal data, a crucial source for earth monitoring and for delivering mitigation strategies. Nowadays there is still a resolution gap between high-resolution optical data [...] Read more.
Urban heat island pose a significant threat to public health and urban livability. UHI maps are created using satellite thermal data, a crucial source for earth monitoring and for delivering mitigation strategies. Nowadays there is still a resolution gap between high-resolution optical data and low-resolution satellite thermal imagery. This study introduces a novel deep learning approach—named Dilated Spatio-Temporal U-Net (DST-UNet)—to bridge this gap. DST-UNET is a modified U-Net architecture which incorporates dilated convolutions to address the multiscale nature of urban thermal patterns. The model is trained to generate high-resolution, airborne-like thermal maps from available, low-resolution satellite imagery and ancillary data. Our results demonstrate that the DST-UNet can effectively generalise across different urban environments, enabling municipalities to generate detailed thermal maps with a frequency far exceeding that of traditional airborne campaigns. This framework leverages open-source data from missions like Landsat to provide a cost-effective and scalable solution for continuous, high-resolution urban thermal monitoring, empowering more effective climate resilience and public health initiatives. Full article
(This article belongs to the Special Issue Remote Sensing for Land Surface Temperature and Related Applications)
Show Figures

Figure 1

30 pages, 7441 KB  
Article
High-Resolution Mapping and Spatiotemporal Dynamics of Cropland Soil Temperature in the Huang-Huai-Hai Plain, China (2003–2020)
by Guofei Shang, Yiran Tian, Xiangyang Liu, Xia Zhang, Zhe Li and Shixin An
Remote Sens. 2025, 17(22), 3765; https://doi.org/10.3390/rs17223765 - 19 Nov 2025
Viewed by 960
Abstract
Soil temperature (ST) is a key regulator of crop growth, microbial activity, and soil biogeochemical processes, making its accurate estimation critical for agricultural monitoring. Focusing on the Huang-Huai-Hai (HHH) Plain, a major grain-producing region of China, we developed a monthly ST prediction framework [...] Read more.
Soil temperature (ST) is a key regulator of crop growth, microbial activity, and soil biogeochemical processes, making its accurate estimation critical for agricultural monitoring. Focusing on the Huang-Huai-Hai (HHH) Plain, a major grain-producing region of China, we developed a monthly ST prediction framework for two depths (0–5 cm and 5–15 cm) using Random Forest and recursive feature elimination with cross-validation. Based on ~3000 in situ records (2003–2020) and 19 geo-environmental covariates, we generated 1 km monthly cropland ST maps and examined their spatiotemporal dynamics. The models achieved consistently high accuracy (R2 ≥ 0.80; RMSE ≤ 1.9 °C; MAE ≤ 1.1 °C; NSE ≥ 0.8, Bias ≤ ±0.3 °C). Feature selection revealed clear month-to-month shifts in predictor importance: environmental variables dominated overall but followed a U-shaped pattern (decreasing then increasing importance), soil properties became more influential in spring–summer, and topography gained importance in autumn–winter. Interannually, cropland ST declined during 2003–2012 (−0.60 °C/decade at 0–5 cm; −0.52 °C/decade at 5–15 cm) but increased more rapidly during 2012–2020 (1.04 and 0.84 °C/decade, respectively). Seasonally, the largest amplitudes occurred in spring–summer (±0.5 °C at 0–5 cm; ±0.4 °C at 5–15 cm), with there being moderate fluctuations in autumn (±0.1 °C) and negligible changes in winter. These temporal dynamics exhibited pronounced spatial heterogeneity shaped by latitude, elevation, and soil type. Collectively, this study produces high-resolution monthly maps and a transparent variable-selection framework for cropland ST, providing new insights into soil thermal regimes and supporting precision agriculture and sustainable land management in the HHH Plain. Full article
Show Figures

Figure 1

20 pages, 1236 KB  
Article
Observed Mesoscale Wind Response to Sea Surface Temperature Patterns: Modulation by Large-Scale Physical Conditions
by Lorenzo F. Davoli, Agostino N. Meroni and Claudia Pasquero
Remote Sens. 2025, 17(22), 3764; https://doi.org/10.3390/rs17223764 - 19 Nov 2025
Viewed by 1128
Abstract
Sea surface temperature (SST) gradients modulate surface wind variability at the mesoscale O(100 km), with relevant impacts on surface fluxes, rainfall, cloudiness and storms. The dependence of the SST-wind coupling mechanisms on physical environmental conditions has been proven using global ERA5 reanalysis [...] Read more.
Sea surface temperature (SST) gradients modulate surface wind variability at the mesoscale O(100 km), with relevant impacts on surface fluxes, rainfall, cloudiness and storms. The dependence of the SST-wind coupling mechanisms on physical environmental conditions has been proven using global ERA5 reanalysis data, regional observations and models. However, recent literature calls for the need of an observational confirmation to overcome the limitations of numerical simulations in representing such turbulent processes. Here, we employ O(10 km) MetOp A observations of surface wind and SST to verify the dependence of the downward momentum mixing (DMM) mechanism on large-scale wind U and atmospheric stability. We propose a simple empirical model describing how the coupling intensity varies as a function of U, where we account for the role of the characteristic SST length scale LSST and the boundary layer height h in determining the balance between the advective and response timescales, and therefore the decoupling of the atmospheric response from the SST forcing due to advection. Fitting such a model to the observations, we retrieve a scaling with U that depends on the atmospheric stability, in agreement with the literature. The physical interpretation from ERA5 is confirmed, albeit relevant discrepancies emerge in stable regimes and specific regional contexts. This suggests that global numerical models are not able to properly reproduce the coupling in certain conditions, which might have important implications for air–sea fluxes. Full article
(This article belongs to the Special Issue Observations of Atmospheric and Oceanic Processes by Remote Sensing)
Show Figures

Figure 1

19 pages, 5979 KB  
Article
An Azimuth-Continuously Controllable SAR Image Generation Algorithm Based on GAN
by Yongjie Cui, Zhiqu Liu, Linian Ruan, Bowen Sheng, Ning Wang, Xiulai Xiao and Xiaolin Bian
Remote Sens. 2025, 17(22), 3763; https://doi.org/10.3390/rs17223763 - 19 Nov 2025
Cited by 1 | Viewed by 1057
Abstract
The performance of deep learning models largely depends on the scale and quality of training data. However, acquiring sufficient, high-quality samples for specific observation scenarios is often challenging due to high acquisition costs. Unlike optical imagery, synthetic aperture radar (SAR) target images exhibit [...] Read more.
The performance of deep learning models largely depends on the scale and quality of training data. However, acquiring sufficient, high-quality samples for specific observation scenarios is often challenging due to high acquisition costs. Unlike optical imagery, synthetic aperture radar (SAR) target images exhibit strong nonlinear scattering variations with changing azimuth angles, making conventional data augmentation methods such as cropping or rotation ineffective. To tackle these challenges, this paper introduces an Azimuth-Continuously Controllable Generative Adversarial Network (ACC-GAN), which incorporates a continuous azimuth conditional variable to achieve precise azimuth-controllable target generation from dual-input SAR images. Our key contributions are threefold: (1) a continuous azimuth control mechanism that enables precise interpolation between arbitrary azimuth angles; (2) a dual-discriminator framework combining similarity and azimuth supervision to ensure both visual realism and angular accuracy; and (3) conditional batch normalization integrated with adaptive feature fusion to maintain scattering consistency. Experiments on the MSTAR dataset demonstrate that ACC-GAN effectively captures nonlinear azimuth-dependent transformations, generating high-quality images that improve downstream classification accuracy and validate its practical value for SAR data augmentation. Full article
(This article belongs to the Special Issue Big Data Era: AI Technology for SAR and PolSAR Image)
Show Figures

Figure 1

29 pages, 13089 KB  
Article
A Class-Aware Unsupervised Domain Adaptation Framework for Cross-Continental Crop Classification with Sentinel-2 Time Series
by Shuang Li, Li Liu, Jinjie Huo, Shengyang Li, Yue Yin and Yonggang Ma
Remote Sens. 2025, 17(22), 3762; https://doi.org/10.3390/rs17223762 - 19 Nov 2025
Cited by 2 | Viewed by 1803
Abstract
Accurate and large-scale crop mapping is crucial for global food security, yet its performance is often hindered by domain shift when models trained in one region are applied to another. This is particularly challenging in cross-continental scenarios where variations in climate, soil, and [...] Read more.
Accurate and large-scale crop mapping is crucial for global food security, yet its performance is often hindered by domain shift when models trained in one region are applied to another. This is particularly challenging in cross-continental scenarios where variations in climate, soil, and farming systems are significant. To address this, we propose PLCM (PSAE-LTAE + Class-aware MMD), an unsupervised domain adaptation (UDA) framework for crop classification using Sentinel-2 satellite image time series. The framework features two key innovations: (1) a Pixel-Set Attention Encoder (PSAE), which intelligently aggregates spatial features within parcels by assigning weights to individual pixels, enhancing robustness against noise and intra-parcel heterogeneity; and (2) a class-aware Maximum Mean Discrepancy (MMD) loss function that performs fine-grained feature alignment within each crop category, effectively mitigating negative transfer caused by domain shift while preserving class-discriminative information. We validated our framework on a challenging cross-continental, cross-year task, transferring a model trained on data from the source domain in the United States (2022) to an unlabeled target domain in Wensu County, Xinjiang, China (2024). The results demonstrate the robust performance of PLCM. While achieving a competitive overall Macro F1-score of 96.56%, comparable to other state-of-the-art UDA methods, its primary advantage is revealed in a granular per-class analysis. This analysis shows that PLCM provides a more balanced performance by particularly excelling at identifying difficult-to-adapt categories (e.g., Cotton), demonstrating practical robustness. Ablation studies further confirmed that both the PSAE module and the class-aware MMD strategy were critical to this performance gain. Our study shows that the PLCM framework can effectively learn domain-invariant and class-discriminative features, offering an effective and robust solution for high-accuracy, large-scale crop mapping across diverse geographical regions. Full article
(This article belongs to the Special Issue Advances in Remote Sensing for Crop Monitoring and Food Security)
Show Figures

Figure 1

40 pages, 6237 KB  
Article
Next-Generation C-Band SAR Mission: Design Concept for Earth Observation Service Continuity
by Igor Zakharov, Desmond Power, Peter McGuire, Michael Völker, Jung-Hyo Kim, Matteo Emanuelli, Joseph Chamberland, Mike Stott, Sherry Warren, Juergen Janoth, Alexander Kaptein, Michael D. Henschel and Yue Ma
Remote Sens. 2025, 17(22), 3761; https://doi.org/10.3390/rs17223761 - 19 Nov 2025
Cited by 1 | Viewed by 3874
Abstract
This paper presents the findings related to the design solution options for a next-generation C-band Synthetic Aperture Radar (SAR) mission, developed to address the Harmonized User Needs (HUN) in Earth observation (EO) data as defined by several departments of the Government of Canada. [...] Read more.
This paper presents the findings related to the design solution options for a next-generation C-band Synthetic Aperture Radar (SAR) mission, developed to address the Harmonized User Needs (HUN) in Earth observation (EO) data as defined by several departments of the Government of Canada. The work analyses various mission solution options, including multi-satellite constellations, and their performance to evaluate feasibility and assess their compliance with the HUN as well as minimize the associated lifecycle costs, technical risks, implementation schedule, and programmatic challenges. This mission concept contributes to the advancement of space-based surveillance solutions aligned with Canada’s long-term strategic objectives to ensure service continuity for Earth Observation and national security applications. Systematic user needs analysis helped to reveal the importance of high-resolution (1–5 m), enhanced interferometric, polarimetric SAR interferometry (PolInSAR) and other capabilities. Two satellite constellation configurations are proposed: (1) a three-medium-satellite setup with a tandem pair, and (2) a five-large-satellite system incorporating tandem and optimal orbits. Employing High-Resolution Wide Swath (HRWS) imaging modes and full polarimetric capability. Performance simulations indicate low Noise Equivalent Sigma Zero (NESZ) with wide swath width fully addresses driving needs for sea ice and ocean monitoring, covering most of the Canadian areas of interest, with the revisit time of less than 4–6 hours. Orbit optimization ensures high revisit rates, enabling novel interferometric SAR (InSAR) capabilities with observations separated by only a few hours. This mission concept, considering two options with three medium and with five large satellites, respectively, offers a flexible, scalable, and strategically impactful solution for Earth Observation (EO) service continuity and technological leadership for Canada until 2050 and beyond. Full article
(This article belongs to the Section Environmental Remote Sensing)
Show Figures

Figure 1

21 pages, 13550 KB  
Article
A Robust and Reliable Positioning Method for Complex Environments Based on Quality-Controlled Multi-Sensor Fusion of GNSS, INS, and LiDAR
by Ziteng Zhang, Chuanzhen Sheng, Shuguo Pan, Xingxing Wang, Baoguo Yu and Jingkui Zhang
Remote Sens. 2025, 17(22), 3760; https://doi.org/10.3390/rs17223760 - 19 Nov 2025
Cited by 2 | Viewed by 3154
Abstract
The multi-source fusion localization algorithm demonstrates advantages in achieving continuous localization. However, its reliability and robustness could not be guaranteed and still with some insufficiencies in complex environments, especially for severe occlusions and low-texture scenes in non-cooperative scenarios. In this paper, we propose [...] Read more.
The multi-source fusion localization algorithm demonstrates advantages in achieving continuous localization. However, its reliability and robustness could not be guaranteed and still with some insufficiencies in complex environments, especially for severe occlusions and low-texture scenes in non-cooperative scenarios. In this paper, we propose a GNSS/INS/LiDAR multi-source fusion localization framework. To enhance the algorithm’s performance, availability of different sensors is evaluated quantitatively through GNSS/INS status detection, and LiDAR-data-feature repeatability quality control is implemented at the front end. Both the variability of the standard deviation of differences of features and the standard deviation of real-time features are designed as major considerations and proposed to characterize the repeatability of 3D point clouds of LiDAR. The prior probability of the sensor covariance within the factor graph improves the algorithm’s fusion weight adjustment capability. Finally, a GNSS/INS/LiDAR multi-sensor positioning test platform is developed, and experiments are conducted in sheltered and semi-sheltered environments, such as urban, tunnel, campus, and mountainous environments. The results show that, compared with state-of-the-art methods, the proposed algorithm exhibits superior adaptability, significantly enhancing both reliability and robustness in four different typical real, complex environments, and our algorithm improves the robust running time by 44% in terms of availability in large-scale urban tests. In addition, the algorithm demonstrates superior positioning accuracy compared with those of other methods, achieving a positioning accuracy (RMSE) of 0.18 and 0.21 m in large-scale, long-duration urban and mountainous settings, respectively. Full article
Show Figures

Figure 1

19 pages, 6326 KB  
Article
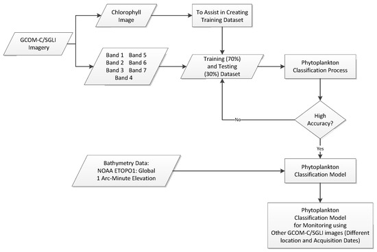
Machine Learning Approaches to Phytoplankton Identification and Classification Using GCOM-C/SGLI Imagery
by Danang Surya Candra and Eko Siswanto
Remote Sens. 2025, 17(22), 3759; https://doi.org/10.3390/rs17223759 - 19 Nov 2025
Cited by 1 | Viewed by 1205
Abstract
Phytoplankton are fundamental to sustaining marine ecosystems and significantly influence the global carbon cycle. However, identifying their types accurately from satellite imagery remains a challenge. This study presents machine learning approaches for classifying phytoplankton types, including coccolithophores, diatoms, and dinoflagellates, using Second-generation Global [...] Read more.
Phytoplankton are fundamental to sustaining marine ecosystems and significantly influence the global carbon cycle. However, identifying their types accurately from satellite imagery remains a challenge. This study presents machine learning approaches for classifying phytoplankton types, including coccolithophores, diatoms, and dinoflagellates, using Second-generation Global Imager (SGLI) imagery aboard the GCOM-C satellite. Several algorithms were evaluated, with Random Forest (RF) and Gradient Tree Boosting (GTB) achieving the highest classification performance in classifying coccolitophores and diatoms. On the other hand, both RF and Classification and Regression Trees (CARTs) are effective for distinguishing dinoflagellates from surrounding water types. To assess model transferability, the developed machine learning models were applied in another sub-regions and on a different date of acquisition. The validation confirmed the ability of the model to generalize across sub-region and temporal variations in SGLI imagery. As a result, the potential of combined machine learning and SGLI imagery can improve phytoplankton detection, enabling large-scale monitoring at both regional and global levels. This paper highlights the importance of combining artificial intelligence with satellite-derived ocean color data to improve the monitoring of marine ecosystems. Full article
Show Figures

Figure 1

27 pages, 12390 KB  
Article
Construction and Visualization of Levels of Detail for High-Resolution LiDAR-Derived Digital Outcrop Models
by Jingcheng Ao, Yuangang Liu, Bo Liang, Ran Jing, Yanlin Shao and Shaohua Li
Remote Sens. 2025, 17(22), 3758; https://doi.org/10.3390/rs17223758 - 19 Nov 2025
Viewed by 1368
Abstract
High-resolution LiDAR-derived three-dimensional (3D) digital outcrop models are crucial for detailed geological analysis. However, their massive data volumes often exceed the rendering and memory capacities of standard computer systems, posing significant visualization challenges. Although Level of Detail (LOD) techniques are well-established in Geographic [...] Read more.
High-resolution LiDAR-derived three-dimensional (3D) digital outcrop models are crucial for detailed geological analysis. However, their massive data volumes often exceed the rendering and memory capacities of standard computer systems, posing significant visualization challenges. Although Level of Detail (LOD) techniques are well-established in Geographic Information Systems (GISs) and computer graphics, they still require customized design to address the unique characteristics of geological outcrops. This paper presents an automated method for constructing and visualizing LOD models specifically tailored to high-resolution LiDAR outcrops. The workflow begins with segmenting the single-body model based on texture coverage, followed by building an adaptive LOD tile pyramid for each segment using a pseudo-quadtree approach. The proposed LOD construction method incorporates several innovative components: segmentation based on texture coverage, an adaptive LOD tile pyramid using a pseudo-quadtree, and a feature-preserving mesh simplification algorithm that includes vertex sharpness constraint and boundary freezing strategy to maintain critical geological features. For visualization, a dynamic multi-scale loading and rendering mechanism is implemented using an LOD index with the OpenSceneGraph (OSG) engine. The results demonstrate that the proposed method effectively addresses the bottleneck of rendering massive outcrop models. The models loading time and average memory usage were reduced by more than 90%, while the average display frame rate reached around 60 FPS. It enables smooth, interactive visualization and provides a robust foundation for multi-scale geological interpretation. Full article
Show Figures

Figure 1

18 pages, 3591 KB  
Article
Decadal-Scale Warming Signals in Antarctic Ice Sheet Interior Revealed by L-Band Passive Microwave Observations from 2015 to 2025
by Shaoning Lv, Yin Hu and Jun Wen
Remote Sens. 2025, 17(22), 3757; https://doi.org/10.3390/rs17223757 - 19 Nov 2025
Cited by 1 | Viewed by 871
Abstract
The Antarctic ice sheet, Earth’s largest ice mass, is vital to the global climate system. Analyzing its thermal behavior is crucial for sea-level projections and ice shelf assessments; however, internal temperature studies remain challenging due to the harsh environment and limited access to [...] Read more.
The Antarctic ice sheet, Earth’s largest ice mass, is vital to the global climate system. Analyzing its thermal behavior is crucial for sea-level projections and ice shelf assessments; however, internal temperature studies remain challenging due to the harsh environment and limited access to the site. Using ten years of Soil Moisture Active Passive (SMAP) satellite passive microwave brightness temperature (TB) data (2015–2025), we examined changes in TB across Antarctica. Results show a stronger warming trend in West Antarctica, with TB increasing by over 1.5 K over a decade, while East Antarctica remains relatively stable, showing only seasonal summer warming and winter cooling. Furthermore, TB in the Antarctic region correlates best with internal temperatures at depths of 500–2000 m, as indicated by the effective soil temperature, as demonstrated by the modeling data and the τ-z model’s inference. However, the total enthalpy is inconsistent with the TB trend and exhibits the opposite effect when combined with the sensing depth. By comparing the weak trend in surface ice temperature changes, we conclude that the TB warming trend observed on the western side of the Antarctic over the past decade does not originate from the increasing temperatures within the internal ice shelves, which differs from the increase in temperatures at the Antarctic margins. Full article
(This article belongs to the Special Issue Antarctic Remote Sensing Applications (Second Edition))
Show Figures

Figure 1

18 pages, 5042 KB  
Article
Tree-Based Regressor Comparison for Burn Severity Mapping: Spatially Blocked Validation Within and Across Fires
by Linh Nguyen Van and Giha Lee
Remote Sens. 2025, 17(22), 3756; https://doi.org/10.3390/rs17223756 - 19 Nov 2025
Viewed by 840
Abstract
Accurate, timely maps of post-fire burn severity are vital for rehabilitation, hydrologic hazard assessment, and ecosystem recovery in the western United States, where large, frequent wildfires and steep environmental gradients challenge model generalization. Machine learning models, particularly tree-based regressors, are increasingly used to [...] Read more.
Accurate, timely maps of post-fire burn severity are vital for rehabilitation, hydrologic hazard assessment, and ecosystem recovery in the western United States, where large, frequent wildfires and steep environmental gradients challenge model generalization. Machine learning models, particularly tree-based regressors, are increasingly used to relate satellite-derived spectral features to ground-based severity metrics such as the Composite Burn Index (CBI). However, model generalization across spatial domains, both within and between wildfires, remains poorly characterized. In this study, we benchmarked six tree-based regression models (Decision Tree-DT, Random Forest-RF, Extra Trees-ET, Bagging, Gradient Boosting-GB, and AdaBoost-AB) for predicting wildfire severity from Landsat surface reflectance data across ten U.S. fire events. Two spatial validation strategies were applied: (i) within-fire spatial generalization via Leave-One-Cluster-Out (LOCO) and (ii) cross-fire transfer via Leave-One-Fire-Out (LOFO). Performance is assessed with R2, RMSE, and MAE under identical predictors and default hyperparameters. Results indicate that, under LOCO, variance-reduction ensembles lead: RF attains R2 = 0.679, MAE = 0.397, RMSE = 0.516, with ET statistically comparable (R2 = 0.673, MAE = 0.393, RMSE = 0.518), and Bagging close behind (R2 = 0.668, MAE = 0.402, RMSE = 0.525). Under LOFO, ET transfers best (R2 = 0.616, MAE = 0.450, RMSE = 0.571), followed by GB (R2 = 0.564, MAE = 0.479, RMSE = 0.606) and RF (R2 = 0.543, MAE = 0.490, RMSE = 0.621). These results indicate that tree ensembles, especially ET and RF, are competitive under minimal tuning for rapid severity mapping; in practice, RF is a strong choice for an individual fire with local calibration, whereas ET is preferred when model transferability to unseen fires is paramount. Full article
(This article belongs to the Special Issue Advances in Remote Sensing for Burned Area Mapping)
Show Figures

Figure 1

20 pages, 13456 KB  
Article
Extreme Lake Level Rise in the Zaysan Basin Driven by Intense Snowmelt Runoff
by Yu Xue, Qiuyu Wang, Huake Zhang, Huan Xu and Wenke Sun
Remote Sens. 2025, 17(22), 3755; https://doi.org/10.3390/rs17223755 - 19 Nov 2025
Viewed by 1190
Abstract
Lake water level variation, reflecting the dynamic balance between water input and loss, is a crucial indicator of climate change and regional hydrological cycles. This is particularly significant in arid Central Asia, where lakes are vital surface water resources and key to ecosystem [...] Read more.
Lake water level variation, reflecting the dynamic balance between water input and loss, is a crucial indicator of climate change and regional hydrological cycles. This is particularly significant in arid Central Asia, where lakes are vital surface water resources and key to ecosystem stability. This study systematically reconstructed water level changes of Lake Zaysan and Lake Ulungur from 2003 to 2024 using high-precision altimetry data from ICESat, CryoSat-2, and ICESat-2 satellites. Results indicate that Lake Zaysan experienced significant water level fluctuations of 5.01 m (21.01 Gt water mass change, where 1 Gt = 109 metric tons) in 2010, 5.12 m (21.47 Gt) in 2013, and 3.53 m (14.80 Gt) in 2024. Lake Ulungur also exhibited notable water level changes during the same period. Our study reveals that water level variations in both lakes are primarily controlled by runoff processes. A highly significant positive correlation exists between lake level anomalies and discharge anomalies. Conversely, the low correlation between water levels and precipitation indicates a pronounced lagged effect of snowfall, as lake water level fluctuations are driven by a combination of spring snowmelt runoff and summer precipitation. Furthermore, these findings highlight the sensitive response of these Central Asian lakes to environmental changes under climate warming. Our study enriches observational data on regional lake dynamics and provides a scientific basis for water resource management and future climate adaptation strategies in arid regions. Full article
Show Figures

Figure 1

19 pages, 4564 KB  
Article
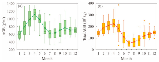
Estimating and Mapping Aboveground Biomass of Vegetation in Typical Lake Flooding Wetland Based on MODIS and Landsat Images Fusion
by Xianghu Li, Yaling Lin, Zhenhe Lv, Yani Song and Xing Huang
Remote Sens. 2025, 17(22), 3754; https://doi.org/10.3390/rs17223754 - 18 Nov 2025
Cited by 1 | Viewed by 1178
Abstract
Aboveground biomass (AGB) is a key indicator reflecting the metabolic mechanisms of wetland plants. This study simulated the AGB of multi-community in Poyang Lake (PYL) wetland based on long-term high-resolution (30 m, 8 d) NDVI fused from MODIS and Landsat images and analyzed [...] Read more.
Aboveground biomass (AGB) is a key indicator reflecting the metabolic mechanisms of wetland plants. This study simulated the AGB of multi-community in Poyang Lake (PYL) wetland based on long-term high-resolution (30 m, 8 d) NDVI fused from MODIS and Landsat images and analyzed the spatial distribution of AGB of different wetland plants and their relationships with wetland surface elevation. Comparative analysis showed that the cubic polynomial regression model performed the best in describing the quantitative relationship between AGB and NDVI, with the R2 of 0.83 for fitting data, the Root Mean Square Error (RMSE) of 51.8 g/m2, and prediction accuracy (G) of 71.7% for validation data. The results showed that the maximum AGB of Carex cinerascens (Cc) and Phragmites australis-Triarrhena lutarioriparia (P-T) communities during the spring growth period reached 1352 g/m2 and 1529 g/m2, respectively. The total AGB value of the Polygonum hydropiper-Phalaris arundinacea (P-P) community was the lowest from June to August, due to the flooding of PYL. Trend analysis found that the AGB of the Cc and P-P communities presented increasing trends during 2001–2020. In spatial terms, the Southern and Western areas had the largest AGB, with an average of 1340 g/m2 and 1283 g/m2, respectively, while the AGB in the Northern lake area was the lowest. Additionally, more than 78% of the total vegetation AGB was distributed in areas with elevations of 11.0–15.0 m (total AGB values of up to 332.7–376.3 × 107 kg). The changes in water level and the timing of soil exposure in PYL dominated the spatiotemporal patterns of wetland vegetation AGB. Full article
Show Figures

Figure 1

17 pages, 5242 KB  
Article
Inferring River Channel Geometry Based on Multi-Satellite Datasets and Hydraulic Modeling
by Youcan Feng, Junhui Liu, Xin Huang, Shaohua Zhao, Donghe Ma, Seungyub Lee and Ruibo Cao
Remote Sens. 2025, 17(22), 3753; https://doi.org/10.3390/rs17223753 - 18 Nov 2025
Cited by 2 | Viewed by 976
Abstract
Channel geometry, e.g., riverbed elevation and channel width, is the fundamental input for hydrodynamic simulations and conveys critical information for understanding fluvial processes. In remote or data-scarce areas, however, traditional field surveys face financial and technical challenges for providing enough spatiotemporal coverage. This [...] Read more.
Channel geometry, e.g., riverbed elevation and channel width, is the fundamental input for hydrodynamic simulations and conveys critical information for understanding fluvial processes. In remote or data-scarce areas, however, traditional field surveys face financial and technical challenges for providing enough spatiotemporal coverage. This study proposes an innovative method integrating multi-source satellite data (Sentinel-2 and ICESat-2) and hydraulic modeling to derive channel geometry for part of the Nen River, China. Both channel width (R2 = 0.98, RMSE = 35.41 m) and bottom elevation (R2 = 0.86, RMSE = 1.77 m, PBIAS = −0.61%) are well predicted. The satellite-derived channel geometry results in an overall good simulation of 1D flows through the 5-yr period in terms of peak magnitudes and timings, with the NSE value of 0.94, RMSE of 207.76 m3/s, and PBIAS of 6.19%. The 2D inundation driven by the derived channel geometry achieved accurate hydrodynamic responses. However, for the channel bend with complicated flow regimes, the satellite-derived channel terrains tend to generate more different flow rates due to the hypothesized rectangular channel. This proposed method provides a promising way to derive river bathymetry in both low-gradient and high-slope regions where precise river topography is difficult to obtain. Full article
Show Figures

Figure 1

33 pages, 12682 KB  
Article
Uncertainty Mixture of Experts Model for Long Tail Crop Type Mapping
by Qiuye Lu, Wenzhi Zhao, Jiage Chen, Xuehong Chen and Liqiang Zhang
Remote Sens. 2025, 17(22), 3752; https://doi.org/10.3390/rs17223752 - 18 Nov 2025
Viewed by 1040
Abstract
Accurate global crop type mapping is essential to ensure food security. However, large-scale crop-type mapping still poses challenges to commonly used classification strategies. Specifically, variation within crop types downgrades classification performance due to unbalanced samples with different levels of difficulty. Recent studies have [...] Read more.
Accurate global crop type mapping is essential to ensure food security. However, large-scale crop-type mapping still poses challenges to commonly used classification strategies. Specifically, variation within crop types downgrades classification performance due to unbalanced samples with different levels of difficulty. Recent studies have focused on adaptive classification models based on sample difficulty to address challenges associated with complex crops grown under diverse conditions. However, these models still face challenges, as intra-class variability and imbalanced training samples lead to intra-class long tail distribution issues that affect performance. We propose the Difficulty-based Mixture of Experts Vision Transformer (DMoE-ViT) framework, which utilizes stratified sample partitioning, a multi-expert mechanism, and uncertainty quantification to address the long tail problem within a class and enhance classification accuracy. By assigning samples of varying difficulty to specialized expert networks, DMoE-ViT mitigates overfitting and enhances robustness, resulting in superior crop classification performance in complex agricultural environments. The DMoE-ViT framework outperforms baseline deep learning models, achieving an accuracy of 96.40%, a Recall of 0.964, an F1-score of 0.964, and a Kappa Coefficient of 0.960 in Study Area 1. Qualitative analysis of sample outputs and uncertainties, alongside quantitative evaluation of sample imbalance effects, demonstrates the framework’s robustness in complex agricultural environments. Full article
Show Figures

Figure 1

Previous Issue
Back to TopTop