Journal Description
Bacteria
Bacteria
is an international, peer-reviewed, open access journal on bacteriology published quarterly online by MDPI.
- Open Access— free for readers, with article processing charges (APC) paid by authors or their institutions.
- High Visibility: indexed within Scopus and other databases.
- Journal Rank: CiteScore - Q2 (Immunology and Microbiology (miscellaneous))
- Rapid Publication: manuscripts are peer-reviewed and a first decision is provided to authors approximately 27.4 days after submission; acceptance to publication is undertaken in 5.4 days (median values for papers published in this journal in the second half of 2025).
- Recognition of Reviewers: APC discount vouchers, optional signed peer review, and reviewer names published annually in the journal.
- Bacteria is a companion journal of Pathogens and Microorganisms.
- Journal Cluster of Microbiology: Acta Microbiologica Hellenica, Applied Microbiology, Bacteria, Journal of Fungi, Microorganisms, Microbiology Research, Pathogens and Viruses.
Latest Articles
Corynebacterium lactis: Antimicrobial Resistance and Impact on Invertebrate Model Systems
Bacteria 2026, 5(1), 18; https://doi.org/10.3390/bacteria5010018 - 12 Mar 2026
Abstract
►
Show Figures
Corynebacterium lactis was isolated from the skin abscess of a companion dog and from raw milk of a cow with unspecific mastitis. As information about the species was scarce and a zoonotic potential could not be excluded, we started a basic characterization of
[...] Read more.
Corynebacterium lactis was isolated from the skin abscess of a companion dog and from raw milk of a cow with unspecific mastitis. As information about the species was scarce and a zoonotic potential could not be excluded, we started a basic characterization of C. lactis strain RW3-42 with respect to antibiotic susceptibility and the response of invertebrate animal model systems to infection. C. lactis showed a number of antimicrobial resistances and is able to colonize Caenorhabditis elegans. In contrast, Galleria mellonella larvae were not impaired by C. lactis. Genome analyses of strain RW2-5 revealed the absence of toxin-encoding genes, and only a rather small number of other virulence factors were found, i.e., SpaA- and SpaH-type pili and the non-fimbrial adhesins DIP0733, DIP1281, DIP1621 and EmbC in addition to a homologue of Salmonella RhuM involved in killing of C. elegans. The results obtained indicate a limited pathogenic potential of the species.
Full article
Open AccessArticle
AI-Assisted Optimization and Sustainable Production of the Natural Pigment Prodigiosin by Serratia marcescens
by
Sura Jasem Mohammed Breig, Saja Mohsen Alardhi, Khalid Jaber Kadhum Luti, Ahmed Jasim Mohammed Al-Obaidy, Aymen J Al-Obaidy and Aparna Banerjee
Bacteria 2026, 5(1), 17; https://doi.org/10.3390/bacteria5010017 - 10 Mar 2026
Abstract
►▼
Show Figures
Prodigiosin, a red pigment with diverse biotechnological applications, is produced as a secondary metabolite by Gram-negative bacilli Serratia marcescens. In this study, we implemented an AI-guided hybrid optimization framework combining Response Surface Methodology (RSM) using a Circumscribed Central Composite Design (CCCD) and
[...] Read more.
Prodigiosin, a red pigment with diverse biotechnological applications, is produced as a secondary metabolite by Gram-negative bacilli Serratia marcescens. In this study, we implemented an AI-guided hybrid optimization framework combining Response Surface Methodology (RSM) using a Circumscribed Central Composite Design (CCCD) and Artificial Neural Network (ANN) modeling to enhance prodigiosin pigment production. Across 34 experimental runs, we optimized sucrose and peptone concentrations along with inoculum size. The RSM-derived model exhibited a strong correlation (R2 = 0.953), while the ANN, trained using a backpropagation algorithm, demonstrated superior predictive power (R2 = 0.998; MSE = 0.000414), underscoring the potential of artificial intelligence in modeling complex bioprocesses. Beyond statistical optimization, an induction strategy using 1% of various natural additives (vegetable oils and egg components) identified egg white, rich in albumin, as the most effective enhancer, tripling prodigiosin yield. Further investigation revealed that a 2% egg white concentration maximized production to 1070 mg L−1, a substantial increase compared to the optimized yield of 359.2 ± 12 mg L−1 and predicted value of 391.86 mg L−1. These results highlight the value of integrating machine learning with experimental design and protein-rich inducers to strengthen sustainable microbial pigment production in a cost-effective and scalable manner.
Full article

Figure 1
Open AccessReview
Mechanisms Underpinning the Biocontrol Potential of Halophilic and Halotolerant Bacillus Species Against Fusarium and Other Fungal Phytopathogens: An Eco-Friendly Alternative for Sustainable Agriculture
by
Leyla Miloudi-Agha and Mohammed Kebdani
Bacteria 2026, 5(1), 16; https://doi.org/10.3390/bacteria5010016 - 6 Mar 2026
Abstract
Modern agriculture is increasingly challenged by fungal diseases, with phytopathogens such as Fusarium species causing substantial yield and quality losses in major crops globally. Although synthetic fungicides remain widely used, their intensive application raises serious concerns regarding environmental safety, human health, and the
[...] Read more.
Modern agriculture is increasingly challenged by fungal diseases, with phytopathogens such as Fusarium species causing substantial yield and quality losses in major crops globally. Although synthetic fungicides remain widely used, their intensive application raises serious concerns regarding environmental safety, human health, and the rapid emergence of resistant pathogen populations in the environment. These limitations have accelerated the search for sustainable, biologically based alternatives. In this context, Bacillus species isolated from saline and hypersaline habitats have emerged as a distinctive and still underexplored group of microorganisms with dual functionality as biological control agents (BCAs) and plant growth–promoting rhizobacteria (PGPRs) in salt-affected agroecosystems. Their novelty lies in their combined ability to suppress phytopathogens, enhance plant growth, and tolerate or mitigate salinity stress. Owing to their exceptional metabolic adaptability, these bacteria remain active under osmotic stress and produce a wide range of bioactive compounds that collectively contribute to their antifungal activity and improved plant performance. This review critically synthesizes advances published over the last six years (2019–2025), providing a comprehensive overview of the current understanding of the mechanisms underlying the biocontrol potential of halophilic/halotolerant Bacillus species against Fusarium spp. and other fungal phytopathogens. Particular emphasis is placed on ecological adaptations, molecular mechanisms, and the dual roles of these bacteria as BCAs and PGPR. The exploration and exploitation of saline-adapted Bacillus strains offer promising, eco-friendly, and cost-effective strategies for managing Fusarium diseases, thereby contributing to resilient and sustainable agricultural systems under increasing environmental constraints in the future.
Full article
(This article belongs to the Special Issue Harnessing of Soil Microbiome for Sustainable Agriculture)
►▼
Show Figures

Graphical abstract
Open AccessArticle
Optimizing Material Ratios and Moisture Content for Potassium-Solubilizing Purple Nonsulfur Bacteria-Inoculated Compost Production
by
Tran Trong Khoi Nguyen, Le Thi My Thu, Vo Yen Ngoc, Nguyen Duc Trong, Le Thanh Quang, Tran Loc Thuy, Ly Ngoc Thanh Xuan, Tran Chi Nhan and Nguyen Quoc Khuong
Bacteria 2026, 5(1), 15; https://doi.org/10.3390/bacteria5010015 - 6 Mar 2026
Abstract
►▼
Show Figures
The increasing reliance on chemical fertilizers has raised environmental concerns and highlighted the need for sustainable alternatives. This study aimed to (i) optimize the carrier-to-substrate ratios and moisture content during composting with potassium-solubilizing purple nonsulfur bacteria (K-PNSB) and (ii) evaluate the growth-promoting effect
[...] Read more.
The increasing reliance on chemical fertilizers has raised environmental concerns and highlighted the need for sustainable alternatives. This study aimed to (i) optimize the carrier-to-substrate ratios and moisture content during composting with potassium-solubilizing purple nonsulfur bacteria (K-PNSB) and (ii) evaluate the growth-promoting effect of the optimized biofertilizer on maize seedlings. Three K-PNSB strains (Cereibacter sphaeroides M-Sl-09, Rhodopseudomonas thermotolerans M-So-11, and Rhodopseudomonas palustris M-So-14) were used. Composting experiments were conducted using different carrier-to-substrate ratios and moisture levels with K-PNSB inoculation. Compost quality was assessed through nutrient dynamics, bacterial density, and physicochemical properties over four weeks. The results showed that the 1:1:3 substrate ratio combined with 50–60% moisture content consistently enhanced K solubilization, bacterial survival, and compost maturity indicators. Application of the optimized biofertilizer improved maize growth traits compared with the non-inoculated control. These findings demonstrate that controlling material ratios and moisture content improves compost quality and plant growth performance, providing a sustainable alternative to chemical fertilizers. This study provides a practical framework for developing sustainable K-solubilizing biofertilizers from agricultural residues.
Full article

Figure 1
Open AccessReview
Genetic Elements That Contribute to Antibiotic Resistance in Bacteria of Clinical Importance
by
Benjamín Abraham Ayil-Gutiérrez, Erika Acosta-Cruz, Juan Manuel Bello-López, Yesseny Vásquez-Martínez, Marcelo Cortez-San Martin, Lorenzo Felipe Sánchez-Teyer, Luis Carlos Rodríguez-Zapata, Francisco Alberto Tamayo-Ordoñez, Esmeralda Cázares-Sánchez, Víctor Hugo Ramos-García, Eric Sánchez-López, Hernan de Jesús Villanueva-Alonzo, Virgilio Bocanegra-García, Humberto Martínez-Montoya, Grethel Díaz-Palafox, María José García-Castillo, María Concepción Tamayo-Ordoñez and Yahaira de Jesús Tamayo-Ordoñez
Bacteria 2026, 5(1), 14; https://doi.org/10.3390/bacteria5010014 - 5 Mar 2026
Abstract
Antimicrobial resistance (AMR) poses a severe threat to global health by limiting treatment options and increasing clinical and economic burdens. This review synthesizes evidence showing that resistance evolution is strongly shaped by antibiotic pressure, leading to the accumulation of adaptive mutations, activation of
[...] Read more.
Antimicrobial resistance (AMR) poses a severe threat to global health by limiting treatment options and increasing clinical and economic burdens. This review synthesizes evidence showing that resistance evolution is strongly shaped by antibiotic pressure, leading to the accumulation of adaptive mutations, activation of efflux systems, and widespread dissemination of resistance determinants across clinical, animal, and environmental settings. We highlight recent genomic, metagenomic, and structural findings that elucidate the molecular basis of AMR, with particular emphasis on horizontal gene transfer mediated by mobile genetic elements such as plasmids, integrons, and transposons. Analyses across One Health interfaces reveal extensive sharing of antimicrobial resistance genes among humans, livestock, and environmental reservoirs, identifying Enterobacteriaceae and ESKAPE pathogens as key hubs of resistance dissemination. Special focus is placed on Acinetobacter baumannii, where phylogenetic and three-dimensional structural analyses of class D β-lactamases OXA-23 and OXA-24/40 demonstrate a conserved catalytic framework coupled with substantial sequence and conformational variability. These structural differences likely influence carbapenem specificity and resistance levels. Collectively, the findings underscore how genetic diversity, mobile elements, and structural adaptation converge to drive AMR, reinforcing the need for integrated genomic and structural approaches to guide surveillance and antimicrobial development.
Full article
(This article belongs to the Topic Multidrug Resistance Across Pathogens: Fungi, Bacteria, Parasites, and Viruses)
►▼
Show Figures

Figure 1
Open AccessArticle
Unveiling the Antibacterial Potential of Melaleuca cajuputi Essential Oils Against MRSA: Integrating In Vitro Efficacy and In Silico Mechanistic Insights
by
Noor Zarina Abd Wahab, Kamal Saifullah Kamal Rul Azrul, Nur Ain Najwa Mohd Yuseri, Ahmad Khalis Yahya, Fong Si Wei, Sayed Mohd Saufi Fahmi Sayed Abdul Kadir and Mohd Hanif Abdullah
Bacteria 2026, 5(1), 13; https://doi.org/10.3390/bacteria5010013 - 2 Mar 2026
Abstract
►▼
Show Figures
The increasing prevalence of antimicrobial resistance, especially in methicillin-resistant Staphylococcus aureus (MRSA), underscores the need for alternative therapies from natural sources. This study investigated the chemical composition, antibacterial activity, and gene expression modulation of Melaleuca cajuputi essential oils. Gas chromatography–mass spectrometry (GC-MS) identified
[...] Read more.
The increasing prevalence of antimicrobial resistance, especially in methicillin-resistant Staphylococcus aureus (MRSA), underscores the need for alternative therapies from natural sources. This study investigated the chemical composition, antibacterial activity, and gene expression modulation of Melaleuca cajuputi essential oils. Gas chromatography–mass spectrometry (GC-MS) identified 91 compounds, with naphthalene (23.90%), guaiol (12.92%), caryophyllene oxide (9.69%), D-limonene 98% (8.59%), and gamma terpinene (7.54%) among the most abundant. In Silico molecular docking against MRSA virulence proteins revealed that alloaromadendrene had the strongest binding to toxic shock syndrome toxin-1 (TSST-1) (−7.948 kcal/mol), suggesting high inhibitory potential, while cyclohexane showed weak binding with staphylococcal enterotoxin A (SEA) (−3.532 kcal/mol). Antibacterial assays demonstrated concentration-dependent inhibition, with the zones ranging from 6.33 ± 0.33 mm to 16.67 ± 0.88 mm. MIC and MBC values ranged from 1.56 to 12.5% and 3.13 to 25%, respectively, with most isolates showing bactericidal effects (MBC/MIC ≤ 2). Gene expression analysis of MRSA isolate 4 indicated that sea was moderately upregulated (FC = 1.44), while sec remained unchanged (FC = 1.02). In contrast, fnbA (FC = 0.72), seb (FC = 0.33), and mecA (FC = 0.23) genes were downregulated, and the tsst-1 gene (FC = 0.05) was nearly silent. These findings highlight M. cajuputi essential oils as a promising candidate with both antibacterial efficacy and regulatory effects on MRSA virulence genes.
Full article

Figure 1
Open AccessReview
Hot Springs as Reservoirs of Valuable Microbes, Metabolites, and Minerals with Ecological, Biotechnological and Bioeconomic Perspectives
by
I Nengah Wirajana, Nilam Vaghamshi, Ni Putu Ariantari, Agustino Beatronaldo Sawur, Ketut Ratnayani, Komal Antaliya, Smita Atara, Anjana Ghelani, Dushyant Dudhagara and Pravin Dudhagara
Bacteria 2026, 5(1), 12; https://doi.org/10.3390/bacteria5010012 - 12 Feb 2026
Abstract
Hot springs represent unique geothermal ecosystems where extreme physicochemical conditions intersect with remarkable microbial diversity and metabolic innovation. These natural laboratories harbor specialized communities of thermophilic and hyperthermophilic microorganisms that have evolved exceptional adaptations to elevated temperatures, extreme pH, and high salinity. This
[...] Read more.
Hot springs represent unique geothermal ecosystems where extreme physicochemical conditions intersect with remarkable microbial diversity and metabolic innovation. These natural laboratories harbor specialized communities of thermophilic and hyperthermophilic microorganisms that have evolved exceptional adaptations to elevated temperatures, extreme pH, and high salinity. This review synthesizes current understanding of hot spring systems as multifunctional natural resources, examining their roles in fundamental microbiology, biotechnology, and sustainable development. We explore the ecological principles governing microbial community assembly, the taxonomic and functional diversity of prokaryotic and eukaryotic microorganisms, and the genomic mechanisms underlying thermophilic adaptation. Hot springs yield enzymes revolutionizing molecular biology and industrial catalysis, bioactive metabolites with pharmaceutical potential, and novel bioremediation capabilities including plastic degradation. Beyond biological significance, these systems contain valuable minerals and rare earth elements, supporting an emerging bioeconomy integrating wellness tourism, bioprospecting, and sustainable resource extraction. However, critical knowledge gaps remain regarding viral ecology, horizontal gene transfer, eukaryotic diversity, and climate change impacts. We emphasize that hot springs merit renewed interdisciplinary attention as model systems for understanding extremophile physiology, early life evolution, and the development of nature-based biotechnological solutions. Realizing their full potential requires balanced management strategies that preserve ecosystem integrity while enabling responsible utilization of these irreplaceable geobiological resources.
Full article
(This article belongs to the Special Issue Ancient Yet Alive: Exploring Extant Microbial Lineages from Earth’s Earliest Life)
►▼
Show Figures

Graphical abstract
Open AccessReview
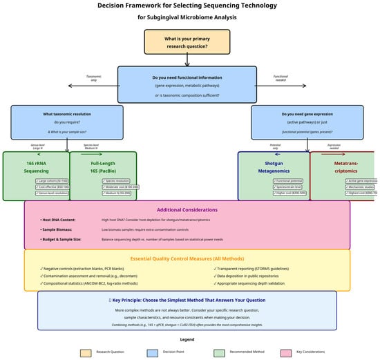
Advanced Sequencing Approaches for the Subgingival Microbiome: Technology Selection, Quality Control, and Best Practices in Periodontal Research
by
Hadeel Mazin Akram and Saif Sehaam Saliem
Bacteria 2026, 5(1), 11; https://doi.org/10.3390/bacteria5010011 - 9 Feb 2026
Abstract
Sequencing technologies have reshaped the study of the subgingival microbiome, but selecting the appropriate method remains challenging because of differences in resolution, cost, host DNA contamination, and computational complexity. This review compares 16S rRNA sequencing, full-length 16S, shotgun metagenomics, and metatranscriptomics with respect
[...] Read more.
Sequencing technologies have reshaped the study of the subgingival microbiome, but selecting the appropriate method remains challenging because of differences in resolution, cost, host DNA contamination, and computational complexity. This review compares 16S rRNA sequencing, full-length 16S, shotgun metagenomics, and metatranscriptomics with respect to taxonomic resolution, functional output, sample requirements, and analytical limitations. Key practical issues, including low microbial biomass, contamination control, and the choice of appropriate bioinformatic tools, are emphasized to help researchers avoid common pitfalls. A decision-making framework is provided to link study goals to suitable sequencing methods while outlining realistic budget and sample-handling constraints. The review concludes with recommendations for integrating sequencing with complementary techniques to improve the accuracy, reproducibility, and clinical relevance of periodontal microbiome studies.
Full article
(This article belongs to the Special Issue Bacterial Molecular Biology: Stress Responses and Adaptation)
►▼
Show Figures

Figure 1
Open AccessArticle
Phenotypic and Molecular Characterization of Carbapenem-Resistant Escherichia coli Isolated from Retail Meats in Hat Yai, Thailand
by
Arnon Chukamnerd, Woralop Modleahman, Pattamarat Rattanachuay, Rattanaruji Pomwised and Pharanai Sukhumungoon
Bacteria 2026, 5(1), 10; https://doi.org/10.3390/bacteria5010010 - 9 Feb 2026
Abstract
(1) Background: Carbapenem-resistant Escherichia coli (CREC) is widespread and resistant to almost all available antimicrobial agents. In this study, we aimed to assess the phenotypic and molecular characteristics of CREC isolated from retail meats in Hat Yai, Songkhla, Thailand. (2) Methods: A total
[...] Read more.
(1) Background: Carbapenem-resistant Escherichia coli (CREC) is widespread and resistant to almost all available antimicrobial agents. In this study, we aimed to assess the phenotypic and molecular characteristics of CREC isolated from retail meats in Hat Yai, Songkhla, Thailand. (2) Methods: A total of 155 retail meat samples were randomly collected, and 412 presumptive carbapenem-non-susceptible isolates were screened via culturing on imipenem-containing eosin methylene blue (EMB) agar. Susceptibility to imipenem and meropenem was tested using the disk diffusion method, and carbapenemase and virulence genes in CREC isolates were detected using PCR. Phylogenetic groups and genetic relatedness of carbapenemase-positive CREC isolates were analyzed using gene markers and BOX-PCR, respectively. (3) Results: The results revealed a high prevalence of presumptive carbapenem-non-susceptible E. coli (CNSEC) isolates in beef samples. Over 89% of the CNSEC isolates from all meat types were identified as CREC. Of these, only 4.8% of the isolates from beef samples were positive for the blaNDM gene, and one was also positive for the blaVIM gene. These isolates carried only the fimH gene as a virulence factor. The blaNDM-positive CREC isolates were classified in phylogenetic Group D. (4) Conclusions: Identifying antimicrobial-resistant pathogens, particularly CREC, in food-producing animals is critical due to potential risks to public health.
Full article
(This article belongs to the Topic Multidrug Resistance Across Pathogens: Fungi, Bacteria, Parasites, and Viruses)
►▼
Show Figures

Figure 1
Open AccessReview
Antibiotic Resistance and Virulence Mechanisms in Klebsiella pneumoniae: Understanding for Better Interventions
by
Assefa Asnakew Abebe, Alemayehu Godana Birhanu and Tesfaye Sisay Tessema
Bacteria 2026, 5(1), 9; https://doi.org/10.3390/bacteria5010009 - 2 Feb 2026
Abstract
►▼
Show Figures
Klebsiella pneumoniae is a prominent pathogen implicated in a wide range of infections, including pneumonia, urinary tract infections, and septicemia. Its ability to acquire and disseminate antibiotic resistance, coupled with the rising prevalence of hypervirulent strains, represents a significant public health threat. Understanding
[...] Read more.
Klebsiella pneumoniae is a prominent pathogen implicated in a wide range of infections, including pneumonia, urinary tract infections, and septicemia. Its ability to acquire and disseminate antibiotic resistance, coupled with the rising prevalence of hypervirulent strains, represents a significant public health threat. Understanding the molecular basis of drug resistance can guide the design and development of effective treatment strategies. Antimicrobial resistance (AMR) in these bacteria is a complicated process and cannot be attributed to a single resistance mechanism. K. pneumoniae develops resistance to antibiotics through a variety of mechanisms, ranging from single molecular mechanisms to complex interactions, where molecular synergy exacerbates resistance. This review summarizes the current understanding of the molecular mechanisms that contribute to the drug resistance and virulence of this pathogen. Key antibiotic resistance mechanisms include drug inactivation via B-lactamases and carbapenemases, membrane remodeling, efflux pump systems, such as AcrAB-TolC and OqxAB, and biofilm formation facilitated by quorum sensing. Additionally, the role of ribosomal changes in resistance is highlighted. This review also examines the mechanisms of virulence, emphasizing fimbriae, iron acquisition systems, and immune evasion strategies. Understanding these mechanisms of drug resistance and virulence is crucial for remodeling existing antibiotics and developing new therapeutic strategies.
Full article

Figure 1
Open AccessArticle
Prevalence, Determinants, and Temporal Dynamics of Multidrug-Resistant Gram-Negative Bacilli in Urinary Tract Infection Patients from Central Portugal (2018–2022)
by
Muhammad Adnan, Patrícia Coelho, Miguel Castelo-Branco and Francisco José Barbas Rodrigues
Bacteria 2026, 5(1), 8; https://doi.org/10.3390/bacteria5010008 - 2 Feb 2026
Abstract
►▼
Show Figures
Background: Multidrug-resistant (MDR) Gram-negative bacilli (GNBs) significantly compromise the effective management of urinary tract infections (UTIs) worldwide. As antimicrobial resistance varies across regions, locally tailored data are essential to guide empirical therapy. This study investigated the prevalence, determinants, and temporal dynamics of MDR
[...] Read more.
Background: Multidrug-resistant (MDR) Gram-negative bacilli (GNBs) significantly compromise the effective management of urinary tract infections (UTIs) worldwide. As antimicrobial resistance varies across regions, locally tailored data are essential to guide empirical therapy. This study investigated the prevalence, determinants, and temporal dynamics of MDR GNBs in UTI patients from Central Portugal between 2018 and 2022. Methods: We conducted a retrospective observational study at a hospital center in Central Portugal, analyzing data from 2018 to 2022. Data from 5194 UTI patients with GNB-positive cultures were analyzed. Binary logistic regression was used to identify determinants of MDR GNBs, defined as resistance to ≥1 agent in ≥3 antibiotic classes. Results: The study population had a mean age of 64.5 ± 25.3 years, and females represented two-thirds of the sample (67.0%). The overall prevalence of MDR GNBs was 35.8%. Advanced age (≥75 years), male sex, and specific treatment contexts—particularly day treatment and laboratory-only cases—were independently associated with MDR. SBL-producing Enterobacterales and non-fermenting GNBs showed the highest risk levels. Conclusions: MDR GNBs are highly prevalent among UTI patients in Central Portugal, and their increasing trend—particularly in 2022—highlights an urgent need for strengthened surveillance and updated empirical treatment strategies. The observed temporal increase highlights the urgent need for strengthened regional surveillance and updated empirical treatment guidelines.
Full article

Figure 1
Open AccessOpinion
Nomenclatural Recommendations for Genera Assigned to the Arcobacteraceae from the Subcommittee on the Taxonomy of Campylobacter and Related Bacteria
by
Stephen L. W. On, Maria J. Figueras, James G. Fox, Kurt Houf, Francis Mégraud, William G. Miller, John Stolz, Ken Takai and Peter Vandamme
Bacteria 2026, 5(1), 7; https://doi.org/10.3390/bacteria5010007 - 2 Feb 2026
Abstract
The taxonomy of the genus Arcobacter has been subject to substantive turmoil in recent years following a proposal to subdivide the genus into six genera. This proposal has been challenged by a number of multidisciplinary studies employing phenotypic, genomic, and phylogenetic analyses. Following
[...] Read more.
The taxonomy of the genus Arcobacter has been subject to substantive turmoil in recent years following a proposal to subdivide the genus into six genera. This proposal has been challenged by a number of multidisciplinary studies employing phenotypic, genomic, and phylogenetic analyses. Following several discussions among members of the International Committee on Systematics of Prokaryotes (ICSP) subcommittee on the taxonomy of Campylobacter and related bacteria, this group now unanimously recommends the use of the genus term Arcobacter to refer to these species.
Full article
Open AccessArticle
Temporal Dynamics and Integrative Characterization of Streptococcus uberis Biofilm Development
by
Melina Vanesa Moliva, María Florencia Cerioli, Ignacio Velzi, María Alejandra Molina, Carina Maricel Pereyra, Ayelen Nigra, Andrea Lorena Cristofolini, Cecilia Inés Merkis, Pablo Bogino and Elina Beatriz Reinoso
Bacteria 2026, 5(1), 6; https://doi.org/10.3390/bacteria5010006 - 15 Jan 2026
Abstract
►▼
Show Figures
Streptococcus uberis is a bovine mastitis pathogen with a demonstrated ability to form biofilms. However, the dynamics of this process remain poorly characterized. This study aimed to comprehensively characterize biofilm formation in four S. uberis strains that differed in their biofilm-forming capacity, from
[...] Read more.
Streptococcus uberis is a bovine mastitis pathogen with a demonstrated ability to form biofilms. However, the dynamics of this process remain poorly characterized. This study aimed to comprehensively characterize biofilm formation in four S. uberis strains that differed in their biofilm-forming capacity, from weak to strong producers, and in the presence of key virulence-associated genes, such as sua, hasA and hasC. To achieve this, we integrated structural, biochemical, physiological and transcriptional analyses using scanning electron microscopy (SEM), Fourier-transform infrared spectroscopy (FT-IR), spectral flow cytometry and qRT-PCR. The multi-faceted analysis revealed a coordinated maturation peak at 48 h, characterized by a structured architecture with water channels, a distinct biochemical signature rich in polysaccharides and proteins, and a predominantly viable bacterial population. This peak coincided with a marked upregulation of key virulence-associated genes, with sua expression increasing 2.5-fold and hasA increasing 3-fold at 48 h. This mature biofilm conferred high tolerance to antibiotics, with eradication concentrations (>256 µg/mL) exceeding planktonic MICs, although tetracycline was notably effective. At 72 h, the biofilm entered a dispersion phase characterized by structural collapse and reduced viability. These findings establish S. uberis biofilm maturation as a highly coordinated process, providing new insights into the biofilm lifecycle of this important pathogen and identifying key temporal and molecular targets for future interventions.
Full article

Graphical abstract
Open AccessArticle
Survival of Bacterial Pathogens During Storage of Animal Waste and Wastewater Treatment Sludge and Their Subsequent Application to Clay–Loam Soil
by
Natalia Alija-Novo, Paul Whyte and Declan Bolton
Bacteria 2026, 5(1), 5; https://doi.org/10.3390/bacteria5010005 - 12 Jan 2026
Abstract
Globally, large quantities of animal waste and human sewage sludge are generated annually. Their application as soil amendments can enhance soil quality and support a circular economy. However, these wastes may harbour pathogenic bacteria, posing contamination risks to soil and water and potential
[...] Read more.
Globally, large quantities of animal waste and human sewage sludge are generated annually. Their application as soil amendments can enhance soil quality and support a circular economy. However, these wastes may harbour pathogenic bacteria, posing contamination risks to soil and water and potential transmission to animals and humans. This study investigated the survival of five bacterial pathogens during six months of storage in five types of organic waste and following their subsequent application to soil. During storage, T90 values ranged as follows: Salmonella Typhimurium (2.3–17.7 days), Campylobacter jejuni (0 to 23.9 days), Escherichia coli O157:H7 (4.3 to 57.8 days), and Listeria monocytogenes (1.9 to 170.4 days). In soil, T90 values were S. Typhimurium (4.2 to 17.4 days), C. jejuni (4.8 to 26.8 days), E. coli O157:H7 (4.3 to 52.9 days), and L. monocytogenes (2 to 83.7 days). Clostridium sporogenes remained stable throughout both experiments, preventing T90 calculation. Contrary to our initial hypothesis that soil microbiota would accelerate pathogen decline, T90 values were higher during storage in 11 cases and higher in soil in nine scenarios. These findings highlight the need for pre-treatment strategies for animal waste and biosolids before land spreading to consistently mitigate risks of pathogen transmission and environmental contamination.
Full article
(This article belongs to the Special Issue Harnessing of Soil Microbiome for Sustainable Agriculture)
►▼
Show Figures

Graphical abstract
Open AccessArticle
Computational Assessment of Lactobacillus helveticus and Bifidobacterium longum Metabolites for Perinatal Depression Therapy
by
Oumaima Anachad, Wafaa Taha, Chaimaa Saadoune, Houssam Assioui, Imad Fenjar, Imane Thaifa, Faiza Bennis and Fatima Chegdani
Bacteria 2026, 5(1), 4; https://doi.org/10.3390/bacteria5010004 - 5 Jan 2026
Abstract
Perinatal depression (PND) is a severe mood disorder affecting mothers during pregnancy and postpartum, with implications for both maternal and neonatal health. Emerging evidence suggests that gut microbiota-derived metabolites play a critical role in neuroinflammation and neurotransmission. In this study, we employed an
[...] Read more.
Perinatal depression (PND) is a severe mood disorder affecting mothers during pregnancy and postpartum, with implications for both maternal and neonatal health. Emerging evidence suggests that gut microbiota-derived metabolites play a critical role in neuroinflammation and neurotransmission. In this study, we employed an in silico approach to evaluate the pharmacokinetic and therapeutic potential of metabolites produced by Lactobacillus helveticus and Bifidobacterium longum in targeting key proteins implicated in PND, including BDNF, CCL2, TNF, IL17A, IL1B, CXCL8, IL6, IL10. The ADMET (Absorption, Distribution, Metabolism, Excretion, and Toxicity) profiles of selected microbial metabolites, including acetate, lactate, formate, folic acid, riboflavin, kynurenic acid, γ-aminobutyric acid, and vitamin B12 were assessed using computational tools to predict their bioavailability and safety. Enrichment analysis was performed to identify biological pathways and molecular mechanisms modulated by these metabolites, with a focus on neuroinflammation, stress response, and neurogenesis. Additionally, molecular docking studies were conducted to evaluate the binding affinities of these metabolites toward the selected PND-associated targets, providing insights into their potential as neuroactive agents. Our findings suggest that specific microbial metabolites exhibit favorable ADMET properties and strong binding interactions with key proteins implicated in PND pathophysiology. These results highlight the therapeutic potential of gut microbiota-derived metabolites in modulating neuroinflammatory and neuroendocrine pathways, paving the way for novel microbiome-based interventions for perinatal depression. Further experimental validation is warranted to confirm these computational predictions and explore the clinical relevance of these findings.
Full article
(This article belongs to the Collection Feature Papers in Bacteria)
►▼
Show Figures

Figure 1
Open AccessArticle
Discovery and Activity Evaluation of Quorum-Sensing Inhibitors from an Endophytic Bacillus Strain W10-B1 Isolated from Coelothrix irregularis
by
Chang You, Zhi-Wen Ding, Ai-Qun Jia and Kai-Zhong Xu
Bacteria 2026, 5(1), 3; https://doi.org/10.3390/bacteria5010003 - 5 Jan 2026
Abstract
►▼
Show Figures
This study focuses on discovering novel quorum-sensing inhibitors (QSIs) from endophytes of Coelothrix irregularis, aiming to develop new strategies against drug-resistant bacterial infections. From the endophytic bacterial strain Bacillus strain W10-B1, isolated from C. irregularis, twelve compounds were isolated and structurally
[...] Read more.
This study focuses on discovering novel quorum-sensing inhibitors (QSIs) from endophytes of Coelothrix irregularis, aiming to develop new strategies against drug-resistant bacterial infections. From the endophytic bacterial strain Bacillus strain W10-B1, isolated from C. irregularis, twelve compounds were isolated and structurally identified. Subsequent screening against Serratia marcescens NJ01 revealed that compound (12), 3,3′-dibromo-4,4′-biphenyldiol, exhibited significant inhibitory activity against the quorum-sensing system of S. marcescens NJ01. It effectively suppressed biofilm formation, swimming, and swarming motilities of the bacterium. This work is the first to demonstrate that endophytes from C. irregularis are a novel source of potent QSIs, providing both material and theoretical foundations for combating pathogen virulence, drug resistance, and pathogenicity.
Full article

Figure 1
Open AccessReview
Propagation of Emerging and Re-Emerging Infectious Disease Pathogens in Africa: The Role of Migratory Birds
by
Babatunde Ibrahim Olowu, Maryam Ebunoluwa Zakariya, Abdulhakeem Opeyemi Azeez, Abdullah Adedeji Al-Awal, Kehinde Samuel Adebayo, Nahimah Opeyemi Idris, Halima Idris Muhammad, Blessing Chizaram Ukauwa and Al-Amin Adebare Olojede
Bacteria 2026, 5(1), 2; https://doi.org/10.3390/bacteria5010002 - 4 Jan 2026
Abstract
►▼
Show Figures
Migratory birds have been implicated in the spread of diverse emerging infectious pathogens, including West Nile virus, Usutu virus, Avian influenza viruses, Salmonella, Campylobacter, antimicrobial-resistant (AMR) bacteria, and antibiotic resistance genes (ARGs). Beyond their roles as vectors and reservoirs, migratory birds
[...] Read more.
Migratory birds have been implicated in the spread of diverse emerging infectious pathogens, including West Nile virus, Usutu virus, Avian influenza viruses, Salmonella, Campylobacter, antimicrobial-resistant (AMR) bacteria, and antibiotic resistance genes (ARGs). Beyond their roles as vectors and reservoirs, migratory birds are also susceptible hosts whose own health may be compromised by these infections, reflecting their dual position in the ecology of pathogens. As facilitators of pathogen transmission during their long-distance migrations, often spanning thousands of kilometres and connecting ecosystems across continents, these birds can easily cross-national borders and circumvent traditional biosecurity measures, thereby acting as primary or secondary vectors in the transmission of cross-species diseases among wildlife, livestock, and humans. Africa occupies a pivotal position in global migratory bird networks, yet comprehensive data on pathogen carriage remain limited. Gaps in knowledge of pathogen diversity constrain current surveillance systems, resulting in insufficient genomic monitoring of pathogen evolution and a weak integration of avian ecology with veterinary and human health. These limitations hinder early detection of novel pathogens and reduce the continent’s preparedness to manage outbreaks. Therefore, this review provides a holistic assessment of these challenges by consolidating existing knowledge concerning the pathogens transmitted by migratory birds in Africa, while recognizing the adverse effect of pathogens, which potentiates population decline, extinction, and ecological imbalance. It further advocates for the adoption of a comprehensive One Health-omics approach that not only strengthens surveillance and technological capacity but also prioritizes the protection of avian health as an integral component of ecosystem and public health.
Full article

Graphical abstract
Open AccessArticle
Essential Oil Nanoemulsions: A Novel Strategy Against Extensively Drug-Resistant Bacteria and Human Cancer Cells
by
Tamer Abdel Fattah, Gamal M. El-Sherbiny, Mohamed H. Kalaba, Mohamed H. Sharaf and Ahmed A. Radwan
Bacteria 2026, 5(1), 1; https://doi.org/10.3390/bacteria5010001 - 4 Jan 2026
Abstract
►▼
Show Figures
Extensively drug-resistant (XDR) bacteria pose a serious global public health threat due to their high levels of resistance to multiple classes of antibiotics. This study aimed to characterize bacterial isolates obtained from clinical samples, evaluate their antibiotic resistance patterns, and investigate the antimicrobial
[...] Read more.
Extensively drug-resistant (XDR) bacteria pose a serious global public health threat due to their high levels of resistance to multiple classes of antibiotics. This study aimed to characterize bacterial isolates obtained from clinical samples, evaluate their antibiotic resistance patterns, and investigate the antimicrobial and anticancer potential of essential oils (EOs) and their nanoemulsions (NEs). A total of 175 bacterial isolates were collected from various clinical sources, identified, and subjected to antibiotic susceptibility testing using both conventional methods and the VITEK® 2 system. Among these, nine isolates were identified as extensively drug-resistant. Among the tested EOs, carvacrol exhibited the strongest antibacterial activity, with minimum inhibitory concentrations (MICs) ranging from 14 to 35 µg/mL, compared to 8 to 19 µg/mL for meropenem. To enhance its stability and efficacy, carvacrol nanoemulsions (CANE) were prepared via ultrasonication and characterized using zeta potential measurements, which indicated a positive surface charge of +14.2 mV, while dynamic light scattering (DLS) analysis revealed a narrow size distribution with a mean hydrodynamic diameter of 411.3 nm. High-resolution transmission electron microscopy (HR-TEM) showed spherical droplets ranging from 18 to 144 nm in size, with an average diameter of 69 ± 28 nm. The nanoemulsion formulation significantly enhanced antibacterial activity, with MICs reduced to 11 ± 0.0–23 ± 0.21 µg/mL, compared to 14 ± 0.13–35 ± 0.11 µg/mL for pure carvacrol oil. Gas chromatography–mass spectrometry (GC–MS) analysis identified major active constituents, including thymol, methoxyphenyl, estragole, and D-limonene, which are likely contributors to the observed antimicrobial and anticancer effects. In addition, carvacrol nanoemulsions demonstrated potent cytotoxicity against multiple human cancer cell lines (HepG2, MCF-7, PC-3, and Caco-2) while showing minimal toxicity toward normal cells. Confocal microscopy further confirmed apoptosis induction in treated cancer cells, suggesting a mitochondria-mediated apoptotic pathway. In conclusion, this study highlights the strong therapeutic potential of essential oils—particularly carvacrol and its nanoemulsion formulation—as dual-action agents exhibiting broad-spectrum antibacterial activity against XDR pathogens and selective cytotoxicity against cancer cells.
Full article

Figure 1
Open AccessReview
Extracellular Vesicles in Host–Pathogen Interactions: Roles of Exosomes and Bacterial Outer Membrane Vesicles in Immunity and Microbial Communication
by
Tanvi Premchandani, Milind Umekar, Amol Tatode, Jayshree Taksande, Rahmuddin Khan, Mohammad Faizan and Mohammad Qutub
Bacteria 2025, 4(4), 63; https://doi.org/10.3390/bacteria4040063 - 4 Dec 2025
Cited by 1
Abstract
Extracellular vesicles, encompassing eukaryotic exosomes and bacterial outer membrane vesicles (OMVs), play multifaceted roles in mediating host–pathogen interactions. These nanoscale structures act as critical mediators of intercellular communication, transporting diverse bioactive cargo such as miRNAs, cytokines, proteins, and bacterial components. Exosomes contribute to
[...] Read more.
Extracellular vesicles, encompassing eukaryotic exosomes and bacterial outer membrane vesicles (OMVs), play multifaceted roles in mediating host–pathogen interactions. These nanoscale structures act as critical mediators of intercellular communication, transporting diverse bioactive cargo such as miRNAs, cytokines, proteins, and bacterial components. Exosomes contribute to host immunity by delivering antimicrobial agents and modulating inflammatory responses, but they can also be hijacked by pathogens to suppress defenses and promote persistent infection. OMVs, on the other hand, enable bacteria to disseminate virulence factors, deliver toxins directly into host cells, and modulate immune signaling. For example, exosomes from infected macrophages can stimulate dendritic cell activation and T-cell priming, whereas bacterial OMVs have been shown to suppress host immunity or trigger excessive inflammation depending on their molecular cargo. Importantly, OMVs facilitate horizontal gene transfer and nutrient exchange within microbial communities, thereby influencing microbiome composition and adaptation. Together, these complex dynamics position both exosomes and OMVs as central players in immunity and pathogenesis. This review synthesizes recent insights into how host- and pathogen-derived vesicles modulate infection biology and immune responses, while also exploring their potential as diagnostic biomarkers and therapeutic carriers, and discussing current limitations in their clinical translation.
Full article
Open AccessReview
Biostimulation in Clean-Up Biotechnologies: The Present Scenario and Future Trends
by
Olga Muter
Bacteria 2025, 4(4), 62; https://doi.org/10.3390/bacteria4040062 - 2 Dec 2025
Abstract
►▼
Show Figures
The aim of this paper is to provide an overview of the main trends and progress in the biostimulation approach, which represents a crucial component of the broader multi-factor bioremediation process. A comprehensive search was carried out in the Scopus database. The stimulating
[...] Read more.
The aim of this paper is to provide an overview of the main trends and progress in the biostimulation approach, which represents a crucial component of the broader multi-factor bioremediation process. A comprehensive search was carried out in the Scopus database. The stimulating roles of individual and complex nutrient amendments are reviewed, with particular emphasis on plant extracts, molasses, and surfactants. Methodological approaches for optimising nutrient formulations and conditions to strengthen the biostimulation effect are analysed, taking into account microbial ecology and physiology. Aspects of interspecies microbial interactions, such as cross-feeding connections, are discussed. The roles of directed evolution, starvation, and statistical optimisation in enhancing microbial activity are also highlighted. Overall, substantial theoretical knowledge on this topic has been accumulated in the scientific literature. However, data from long-term field studies remain scarce. Looking forward, modern methodological approaches may bridge these knowledge gaps by enabling the prediction of microbial activity, interactions, and cross-feeding, supported by comprehensive monitoring. In particular, artificial intelligence tools for the statistical optimisation of biostimulation conditions are expected to significantly improve process performance. This review summarises recent scientific papers alongside findings from our own long-term studies.
Full article

Figure 1
Highly Accessed Articles
Latest Books
E-Mail Alert
News
Topics
Topic in
Antibiotics, Bacteria, Microbiology Research, Microorganisms, Pathogens, Parasitologia
Multidrug Resistance Across Pathogens: Fungi, Bacteria, Parasites, and Viruses
Topic Editors: Célia F. Rodrigues, Andreia S. AzevedoDeadline: 31 December 2026
Special Issues
Special Issue in
Bacteria
Bacterial Infections, Oxidative Stress, and Inflammation: Integrative Therapeutic Solutions
Guest Editors: Hicham Wahnou, Gustavo Fehrenbach, Tielidy LimaDeadline: 31 March 2026
Special Issue in
Bacteria
Ancient Yet Alive: Exploring Extant Microbial Lineages from Earth’s Earliest Life
Guest Editors: Douglas M. Ruden, Bart C. WeimerDeadline: 31 May 2026
Special Issue in
Bacteria
Bacterial Pathogens in Aquatic Animals
Guest Editor: Lee Seong WeiDeadline: 31 May 2026
Special Issue in
Bacteria
New Insights into Microbial Biocontrol: Strategies for Sustainable Aquaculture and Agriculture
Guest Editors: Sourav Chattaraj, Arindam Ganguly, Leonard Koolman, Debasis MitraDeadline: 20 June 2026



