Journal Description
Applied Microbiology
Applied Microbiology
is an international, peer-reviewed, open access journal on application of microorganisms published quarterly online by MDPI.
- Open Access— free for readers, with article processing charges (APC) paid by authors or their institutions.
- High Visibility: indexed within Scopus, EBSCO, and other databases.
- Journal Rank: CiteScore - Q2 (Biochemistry, Genetics and Molecular Biology (miscellaneous))
- Rapid Publication: manuscripts are peer-reviewed and a first decision is provided to authors approximately 13.3 days after submission; acceptance to publication is undertaken in 3.4 days (median values for papers published in this journal in the first half of 2025).
- Recognition of Reviewers: APC discount vouchers, optional signed peer review, and reviewer names published annually in the journal.
- Applied Microbiology is a companion journal of Microorganisms.
Latest Articles
Process Validation of Air-Dried Beef Sticks (Droëwors) to Achieve >5-log Reduction of Salmonella Serovars, Listeria monocytogenes, and E. coli O157:H7 Using Refined Liquid Smoke Extracts
Appl. Microbiol. 2025, 5(4), 145; https://doi.org/10.3390/applmicrobiol5040145 - 10 Dec 2025
Abstract
►
Show Figures
The concept of using ‘acid-adapted’ challenge cultures in the microbial validation of food processes that incorporate an acidic treatment is that they would be more resistant to acid and require a robust process to obtain targeted log reductions. The recent confirmation that acid-adapted
[...] Read more.
The concept of using ‘acid-adapted’ challenge cultures in the microbial validation of food processes that incorporate an acidic treatment is that they would be more resistant to acid and require a robust process to obtain targeted log reductions. The recent confirmation that acid-adapted Salmonella challenge cultures for droëwors and biltong processes are more sensitive to those processes than non-adapted cultures changes that preference for the use of non-adapted cultures for validation studies with these specific processes. However, it is difficult to achieve > 5-log reductions with non-adapted cultures, one of two USDA-FSIS parameters available for validation of processes that are not aligned with traditional process conditions for dried beef products in the USA (i.e., beef jerky). A natural multipurpose (flavor, antimicrobial) commercial product, described as a refined liquid smoke flavorant, provided >7-log reductions with droëwors when challenged with non-adapted cultures of Salmonella (5-serovar mixture), Shiga toxigenic Escherichia coli (STEC, four-strain mixture), and Listeria monocytogenes (four-strain mixture) as well as a >7-log reduction with biltong processing (vs Salmonella). Comparisons between standard droëwors and biltong processes (all <5-log reductions) using non-adapted challenge cultures vs. the same formulation plus 0.75% pyrolyzed liquid smoke extracts (Flavoset) showed greater and significant (p < 0.05) reductions in duplicate trials with triplicate samples at each sampling point in each trial (total n = 6) when analyzed by repeated measures analysis of variance (RM-ANOVA). Although sold as a flavorant, this study examines the antimicrobial properties of Flavoset 5400L to improve the safety of droëwors and biltong by achieving a >5-log reduction with non-adapted pathogenic challenge cultures. Validation processes for droëwors and biltong established with these parameters should result in greater safety of marinaded, non-thermally processed meats from traditional foodborne pathogens commonly associated with meats or meat processing environments.
Full article
Open AccessArticle
Composite Genome Quality Index for Pathogenic Bacterial Genomes
by
Adeel Farooq and Asma Rafique
Appl. Microbiol. 2025, 5(4), 144; https://doi.org/10.3390/applmicrobiol5040144 - 7 Dec 2025
Abstract
►▼
Show Figures
High-quality bacterial genomes are essential for robust comparative genomics, reliable taxonomic assignment, and accurate pathogen and antimicrobial resistance (AMR) surveillance. Yet, public repositories still contain highly heterogeneous assemblies, and genome quality is often judged using single metrics in isolation. Here we develop an
[...] Read more.
High-quality bacterial genomes are essential for robust comparative genomics, reliable taxonomic assignment, and accurate pathogen and antimicrobial resistance (AMR) surveillance. Yet, public repositories still contain highly heterogeneous assemblies, and genome quality is often judged using single metrics in isolation. Here we develop an integrative Genome Quality Index (GQI) that combines four complementary metrics—including BUSCO single-copy completeness, contig number, N50, and unmapped read percentage—into a composite, interpretable score. We re-assembled and evaluated 474 pathogenic bacterial genomes submitted from South Korea using a standardized Illumina-based pipeline and validated the framework on an independent Enterobacteriaceae dataset (n = 5781). Species-level analyses and unsupervised clustering revealed pronounced variation in genome quality (one-way ANOVA, p < 1.05 × 10−33), with Cronobacter sakazakii and Listeria monocytogenes showing consistently high GQI scores, whereas Mycobacterium tuberculosis exhibited broad variability, including clear low-quality outliers. After log-transforming skewed variables, contig count and N50 remained strongly negatively correlated (r = −0.83), while BUSCO completeness showed moderate positive association with N50 and negative association with unmapped reads. GQI scores spanned 0.23–0.96, with most genomes clustering between 0.70 and 0.85. A Random Forest classifier trained on the four raw metrics predicted GQI-based quality tiers (low, medium, high) with 97% accuracy. From the top-decile genomes, we derived empirical thresholds like BUSCO ≥ 98.6%, contigs ≤ 30, N50 ≥ 1 Mb, and unmapped reads ≤ 0.82% that refine existing recommendations and provide actionable curation criteria. Our framework complements tools such as CheckM, gVolante, and Hybracter by offering a platform-agnostic composite scoring system that can be integrated into submission workflows and surveillance pipelines to systematically flag low-quality genomes and improve the reliability of microbial genomics.
Full article

Figure 1
Open AccessArticle
Effects of Perfluorooctanoic Acid (PFOA) on Colony Growth, Bioluminescence, and Swarming Motility of Vibrio campbellii and Quorum-Sensing Defective Mutants
by
Matteo Calcagnile, Andrea Giuliano, Fabio Paladini, Stefania Villani, Salvatore Maurizio Tredici, Francesco Dondero, Vincenzo Nassisi and Pietro Alifano
Appl. Microbiol. 2025, 5(4), 143; https://doi.org/10.3390/applmicrobiol5040143 - 6 Dec 2025
Abstract
Widespread environmental contamination by perfluoroalkyl and polyfluoroalkyl substances (PFAS) is raising particular concerns. PFAS are remarkably resistant to microbial degradation and have a profound impact on the structure and function of microbial communities. In this study, we analyzed the effect of perfluorooctanoic acid
[...] Read more.
Widespread environmental contamination by perfluoroalkyl and polyfluoroalkyl substances (PFAS) is raising particular concerns. PFAS are remarkably resistant to microbial degradation and have a profound impact on the structure and function of microbial communities. In this study, we analyzed the effect of perfluorooctanoic acid (PFOA) on bacterial quorum sensing, a communication process that in marine Vibrio species regulates biofilm formation and dissolution, virulence factors, swimming/swarming motility and bioluminescence. A system to continuously monitor bioluminescence during the growth on agar medium of Vibrio campbellii BB120 and isogenic luxS-, cpsA- and luxM-defective mutants, unable to synthesize, respectively, the autoinducers AI-2, CAI-1, and HAI-1, was utilized. By this system, we found that PFOA has dramatic effects on bacterial growth on agar and light emission kinetics, with specific effects in the different strains depending on the set of the autoinducers produced. Furthermore, we found that PFOA inhibited swarming motility in cqsA- and luxM-defective mutants which exhibited a very robust swarming phenotype in the absence of PFOA due to the lack of CAI-1 or HAI-1 that inhibit motility. The inhibitory effect on motility could be due to increased adherence of bacterial colonies to the agar substrate caused by the presence of PFOA. These results, although obtained in an in vitro system, suggest that PFOA may strongly interfere with bacterial growth kinetics and quorum sensing-regulated responses.
Full article
(This article belongs to the Special Issue Advances in Bacterial Motility)
►▼
Show Figures

Figure 1
Open AccessArticle
A Novel Fungicide Consortium: Is It Better for Wheat Production and How Does It Affect the Rhizosphere Microbiome?
by
Lyudmila Asyakina, Pavel Barsukov, Yuliya Serazetdinova, Olga Baturina, Natalya Fotina, Alexander Prosekov and Marsel Kabilov
Appl. Microbiol. 2025, 5(4), 142; https://doi.org/10.3390/applmicrobiol5040142 - 5 Dec 2025
Abstract
►▼
Show Figures
Chemical fungicides play a key role in protecting crops, but their use can result in environmental problems. We tested a novel fungicide, composed of endophytic microorganisms, for its effect on wheat yield, grain quality, plant development, and the rhizosphere microbiome, assessed by 16S
[...] Read more.
Chemical fungicides play a key role in protecting crops, but their use can result in environmental problems. We tested a novel fungicide, composed of endophytic microorganisms, for its effect on wheat yield, grain quality, plant development, and the rhizosphere microbiome, assessed by 16S and ITS metabarcoding. The fungicide increased the grain yield, the effect being similar to a well-known commercial bacterial fungicide, without affecting its quality. Ascomycota, Zygomycota and Mucoromycota together comprised 80% of the mycobiome. Mucoromycota/Mucoromycetes/Rhizopodaceae/Rhizopus arrhizus were significantly decreased. The dominant (≥10%) bacterial phyla were Pseudomonadota, Acidobacteriota, Bacteroidota and Actinomycetota, but their fungicide-related differences were small or random. Different modes of fungicide application (seeds only, seeds plus one or two foliar applications) had no effect on wheat characteristics. Neither of the fungicide’s agents (Raoultella ornithinolytica and Pantoea allii) were found in the rhizosphere. The changes in the mycobiome seemed more pronounced than in the bacteriobiome. The proposed preparation is concluded to have good prospects as a fungicide. However, the low species/strain resolution of the DNA metabarcoding did not allow us to fully interpret shifts in the microbiome diversity, both agronomically and environmentally. These aspects need more comprehensive investigation, using methodology with higher species resolution.
Full article

Figure 1
Open AccessArticle
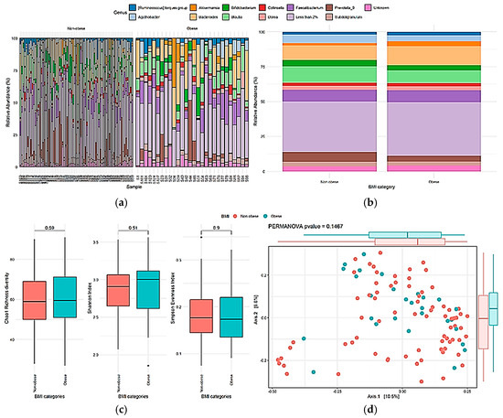
Beyond Diversity: Functional Microbiome Signatures Linked to Obesity
by
Waleed Almomani, Deniz Al-Tawalbeh, Khaled Alwaqfi, Ali BaniHani, Lujain Abuirsheid, Raghad Ayasreh, Mohammad BaniHani, Andre Barreiros and Mohammad Albataineh
Appl. Microbiol. 2025, 5(4), 141; https://doi.org/10.3390/applmicrobiol5040141 - 5 Dec 2025
Abstract
►▼
Show Figures
The gut microbiome plays a vital role in metabolism and can be significantly influenced by body mass index (BMI). This study investigated the variations in gut microbial composition and function across different BMI categories by analyzing 16S rRNA sequencing data of 126 stool
[...] Read more.
The gut microbiome plays a vital role in metabolism and can be significantly influenced by body mass index (BMI). This study investigated the variations in gut microbial composition and function across different BMI categories by analyzing 16S rRNA sequencing data of 126 stool samples. While our analysis of microbial diversity did not reveal significant differences among BMI groups, a differential abundance analysis identified specific bacterial genera associated with BMI status. Notably, Lachnospira, Lactobacillus, and Roseburia were enriched in non-obese individuals, while Phascolarctobacterium showed greater abundance in obese subjects. Functional profiling utilizing PICRUSt2 and DESeq2 revealed fifteen KEGG pathways that exhibited significant alterations across varying BMI groups. Notably, several of these pathways were associated with short-chain fatty acid (SCFA)-producing taxa, including Lactobacillales and Tannerellaceae. Additionally, covariance network analysis identified the microbial genera Alistipes and Bilophila as central participants in multiple metabolic pathways, particularly those associated with steroid biosynthesis and pathogenic Escherichia coli, which showed a notable enrichment in individuals with obesity. These findings suggest that BMI influences the composition and metabolic potential of the gut microbiome, highlighting the importance of functional profiling to better understand the mechanisms underlying obesity.
Full article

Figure 1
Open AccessArticle
Enhancing Protoplast Formation of the Probiotic Lactobacillus acidophilus
by
Ryan Page and Kayanush Aryana
Appl. Microbiol. 2025, 5(4), 140; https://doi.org/10.3390/applmicrobiol5040140 - 3 Dec 2025
Abstract
►▼
Show Figures
Lactobacillus acidophilus is a widely researched probiotic bacterium with broad applications in health and biotechnology; however, its protoplast formation has not been extensively investigated. This study aimed to optimize conditions for L. acidophilus protoplast formation. Freeze-dried cells were suspended in 20 mM HEPES
[...] Read more.
Lactobacillus acidophilus is a widely researched probiotic bacterium with broad applications in health and biotechnology; however, its protoplast formation has not been extensively investigated. This study aimed to optimize conditions for L. acidophilus protoplast formation. Freeze-dried cells were suspended in 20 mM HEPES buffer (pH 7) supplemented with sucrose (1.0 M, 1.5 M, and 2.0 M) to induce hyperosmotic conditions, yielding a final cell density of 108 cells/mL. The suspensions were treated with 125 µg/mL lysozyme and incubated at 37 °C for 30 min, 1 h, or 2 h. Prior to enzymatic treatment, the buffer, lysozyme, and cell suspensions were equilibrated at either 22 °C (room temperature) or 37 °C. Phase contrast microscopy was used to evaluate protoplast formation across all treatment combinations, and a three-way ANOVA was conducted to assess the effects of buffer molarity, incubation time, and temperature. Protoplasts are valuable tools for genetic manipulation, cell fusion, and cell wall studies, yet optimized protocols for their generation in L. acidophilus are lacking. The highest protoplast yield with minimal lysis was observed under 2.0 M sucrose conditions after 2 h of incubation, particularly when all components were equilibrated at 37 °C. Prolonged lysozyme exposure increased lysis, especially at lower buffer molarities. Elevated buffer molarity conferred a protective effect by maintaining cell integrity during enzymatic digestion. These findings highlight the importance of osmotic strength and thermal equilibration in optimizing protoplast formation and provide a reproducible framework for controlled enzymatic treatments in L. acidophilus.
Full article

Figure 1
Open AccessReview
Esterases: Mechanisms of Action, Biological Functions, and Application Prospects
by
Arman Mussakhmetov and Dmitriy Silayev
Appl. Microbiol. 2025, 5(4), 139; https://doi.org/10.3390/applmicrobiol5040139 - 30 Nov 2025
Abstract
►▼
Show Figures
Esterases are ubiquitous enzymes found in all living organisms, including animals, plants, and microorganisms. They are involved in several biological processes, including the synthesis and breakdown of biomolecules, such as nucleic acids, lipids, and esters; phosphorus metabolism; detoxification of natural and artificial toxicants;
[...] Read more.
Esterases are ubiquitous enzymes found in all living organisms, including animals, plants, and microorganisms. They are involved in several biological processes, including the synthesis and breakdown of biomolecules, such as nucleic acids, lipids, and esters; phosphorus metabolism; detoxification of natural and artificial toxicants; polymer breakdown and synthesis; remodeling; and cell signaling. The present review focuses on the most industrially important esterases, namely lipases, phospholipases, cutinases, and polyethylene terephthalate hydrolases (PETases). Esterases are widely used in industrial and biotechnological applications. Notably, the biotechnological production of esters, including methyl acetate, ethyl acetate, vinyl acetate, polyvinyl acetate, and ethyl lactate, as an alternative to chemical production, represents a multi-billion-dollar industry. Currently, most enzymes (>75%) used in industrial processes are hydrolytic. Among them, lipases and phospholipases are primarily used for lipid modification. Lipases are the third most commercialized enzymes after proteases and carboxyhydrases, and their production is steadily increasing, currently representing over one-fifth of the global enzyme market. Esterases, particularly lipases, phospholipases, and cutinases, are employed in cosmetics, food, lubricants, pharmaceuticals, paints, detergents, paper, and biodiesel, among other industries. Overall, biotechnological production using enzymes is gaining global traction owing to its environmental benefits, high yields, and efficiency, aligning with green economy principles.
Full article

Figure 1
Open AccessArticle
The Metabolism of Streptomyces avermitilis Isolated from Agricultural Soils During the Four Seasons of the Year
by
Janet Leandro Marmolejo, María Magdalena Crosby Galván, Elsa Margarita Crosby Galván, Laura Haydée Vallejo Hernández, María Teresa Sánchez-Torres Esqueda, César Cortez Romero and Ricardo Daniel Améndola Massiotti
Appl. Microbiol. 2025, 5(4), 138; https://doi.org/10.3390/applmicrobiol5040138 - 27 Nov 2025
Abstract
Streptomyces avermitilis is a soil actinobacterium and has a complex metabolism in its natural habitat. Because of this, the environmental fluctuations present in the seasons can activate or silence the biosynthetic pathways involved in its metabolism. The objective of this research was to
[...] Read more.
Streptomyces avermitilis is a soil actinobacterium and has a complex metabolism in its natural habitat. Because of this, the environmental fluctuations present in the seasons can activate or silence the biosynthetic pathways involved in its metabolism. The objective of this research was to analyze the morphological characteristics of the metabolism of Streptomyces avermitilis, isolated during the four seasons of the year and from four types of soil. Isolation was performed on oat agar ISP-3 and nystatin as an antifungal agent. The planting methods were rod drag and cross striations. The Petri dishes were incubated for 10 days at 30 °C in complete darkness. For 10 days, a colony count was performed to analyze the growth curves, as was an evaluation of the diffusible pigments in each Petri dish. The isolates presented the diffusible pigments white, yellow, orange, red and pink with a higher proportion in spring and summer compared to in autumn and winter. Under laboratory conditions, the isolates in summer presented the three phases of bacterial growth: lag (24 h), exponential (48–96 h) and stationary (120–168 h). A doubling time of 35.30–62.92 h was obtained. The morphological characteristics of the metabolism of Streptomyces avermitilis show differences according to the climatic conditions of each season of the year.
Full article
(This article belongs to the Topic Microbial Cell Factories for Natural Products)
►▼
Show Figures

Figure 1
Open AccessArticle
Effect of K-Solubilizing Purple Nonsulfur Bacteria on Soil K Content, Plant K Uptake, and Yield of Hybrid Maize Grown on Alluvial Soil in a Dyke Area in Field Conditions
by
Nguyen Quoc Khuong, Ly Kim Quyen, Tran Trong Khoi Nguyen, Nguyen Duc Trong, Le Thi My Thu, Vo Yen Ngoc, Le Thanh Quang, La Cao Thang and Pham Thi Phuong Thao
Appl. Microbiol. 2025, 5(4), 137; https://doi.org/10.3390/applmicrobiol5040137 - 26 Nov 2025
Abstract
►▼
Show Figures
Microorganisms are considered a potential source of biofertilizers for mobilizing nutrients from insoluble mineral potassium (K). This study was conducted to evaluate the effects of liquid potassium-solubilizing bacteria, Cereibacter sphaeroides M-Sl-09, Rhodopseudomonas thermotolerans M-So-11, and Rhodopseudomonas palustris M-So-14 (LPS-PNSB), on soil K content,
[...] Read more.
Microorganisms are considered a potential source of biofertilizers for mobilizing nutrients from insoluble mineral potassium (K). This study was conducted to evaluate the effects of liquid potassium-solubilizing bacteria, Cereibacter sphaeroides M-Sl-09, Rhodopseudomonas thermotolerans M-So-11, and Rhodopseudomonas palustris M-So-14 (LPS-PNSB), on soil K content, plant K uptake, growth, and yield of hybrid maize cultivated on alluvial soil in the dyke-protected area of An Phu, An Giang, Vietnam. Results showed that the application of LPS-PNSB significantly improved exchangeable soil K from 0.428 to 0.460–0.470 meq 100 g−1, total plant K uptake from 181.5 to 205.8–259.4 kg ha−1, and yield from 11.1 to 12.2–12.6 ton ha−1, compared with the recommended 100% NPK fertilization. The addition of LPS-PNSB allowed a 100% reduction in K fertilizer compared with the recommended rate while still maintaining yield. Hybrid maize grain yield further increased when 100% recommended K was applied in combination with LPS-PNSB, surpassing the yield obtained with 100% K alone.
Full article

Figure 1
Open AccessArticle
Seasonal Variation in Bacterial Load and Genetic Diversity in Groundwater from Aïn Tawjdate, Morocco
by
Asmae Aboulkacem, Hanane Zaki, Amina Aboulkacem, Tarik Ainane, Rafail Isemin, Fatouma Mohamed Abdoul-Latif and Ayoub Ainane
Appl. Microbiol. 2025, 5(4), 136; https://doi.org/10.3390/applmicrobiol5040136 - 26 Nov 2025
Abstract
►▼
Show Figures
Groundwater represents an essential resource for domestic and agricultural use, and its physicochemical and microbiological quality directly affects public health. This study assessed the bacteriological quality of untreated well water in the province of Fez-Meknes, specifically in the Aïn Tawjdate area, and evaluated
[...] Read more.
Groundwater represents an essential resource for domestic and agricultural use, and its physicochemical and microbiological quality directly affects public health. This study assessed the bacteriological quality of untreated well water in the province of Fez-Meknes, specifically in the Aïn Tawjdate area, and evaluated seasonal variations in bacterial contamination. During the spring and summer of 2023, groundwater samples were collected from several wells. A total of 139 bacterial strains were isolated and identified using API biochemical galleries. The most frequently detected species were Aeromonas hydrophila gr.1 (6.47%), Aeromonas hydrophila gr.2 (9.35%), Enterobacter cloacae (7.19%), Pseudomonas aeruginosa (10.07%), and Flavimonas oryzihabitans (6.47%), among others. Genetic variability among ten E. cloacae isolates was further explored using ERIC-PCR profiling; the strains differed by more than three fragments and showed less than 80% similarity; therefore, they were considered as distinct ERIC types. Statistical analyses (Chi-square, Fisher’s exact, Tukey HSD, one-way ANOVA, and two-sided Dunnett tests) revealed no significant differences in bacterial load between wells within the same season, with p-values > 0.05 according to ANOVA. However, a significant increase in contamination levels was observed in summer compared with spring. These findings highlight the potential health risks associated with the consumption of untreated groundwater and underline the need for regular microbiological monitoring and improved water treatment practices in rural communities.
Full article

Figure 1
Open AccessArticle
Cold-Resistant Lactic Acid Bacteria from Zamorano-Leonesa Donkey Milk: Isolation, Functional Screening, and Genome-Based Insights for Technological Applications
by
David Bulnes, Irene Albertos, José-María Jiménez, María José Castro-Alija and Alexandra Díez-Méndez
Appl. Microbiol. 2025, 5(4), 135; https://doi.org/10.3390/applmicrobiol5040135 - 25 Nov 2025
Abstract
►▼
Show Figures
Donkey milk is an underexplored biological niche with distinctive nutritional and microbiological properties, potentially harboring lactic acid bacteria (LAB) with technological or probiotic value. In this study, raw milk from the endangered Zamorano-Leonesa donkey breed was stored at 4 °C for 24 h
[...] Read more.
Donkey milk is an underexplored biological niche with distinctive nutritional and microbiological properties, potentially harboring lactic acid bacteria (LAB) with technological or probiotic value. In this study, raw milk from the endangered Zamorano-Leonesa donkey breed was stored at 4 °C for 24 h to simulate realistic cold-chain conditions and favor the recovery of cold-tolerant microorganisms. Fourteen isolates were obtained, eight of which belonged to LAB or species with potential technological interest and were selected for functional evaluation. Phenotypic screening showed that most isolates tolerated acidic conditions (pH 2.5) and that four also resisted 0.3% bile salts. Acidification assays in pasteurized donkey milk revealed variable fermentation performance, with L. mesenteroides subsp. mesenteroides B8 and Lacticaseibacillus paracasei subsp. tolerans B19 displaying the most favorable profiles. These two strains were selected for genome sequencing. Genomic analysis revealed genes associated with acid and bile resistance, adhesion, cold and environmental stress responses, and carbohydrate metabolism. Both genomes also encoded biosynthetic gene clusters linked to secondary metabolites, including β-lactones, lincosamides, and RiPP-like compounds. No acquired antimicrobial resistance genes were detected. To our knowledge, this is the first study combining isolation, phenotypic screening, and genome-based characterization of cold-tolerant LAB from Zamorano-Leonesa donkey milk. Our findings highlight this milk as a valuable reservoir of safe, cold-adapted microorganisms with promising applications in functional dairy products and food biotechnology.
Full article

Graphical abstract
Open AccessReview
From Dysbiosis to Diagnosis: The Role of Gut Microbiota in Breast Cancer Etiology and Management
by
Priyanka Mishra, Sidharth P. Mishra, Aryamav Pattnaik, Swoyam Singh, Ahmad R. Shakri, Jhasketan Badhai, Soumyajit Ganguly, Ashirbad Guria and Satyanarayana S. Cheekatla
Appl. Microbiol. 2025, 5(4), 134; https://doi.org/10.3390/applmicrobiol5040134 - 24 Nov 2025
Abstract
The gut microbiota, a dynamic and metabolically active microbial ecosystem, plays a pivotal role in regulating host digestion, immune homeostasis, metabolism, and hormone signaling. Among its specialized functions, the estrobolome (a collection of bacterial genes involved in estrogen metabolism) has emerged as a
[...] Read more.
The gut microbiota, a dynamic and metabolically active microbial ecosystem, plays a pivotal role in regulating host digestion, immune homeostasis, metabolism, and hormone signaling. Among its specialized functions, the estrobolome (a collection of bacterial genes involved in estrogen metabolism) has emerged as a key regulator of systemic estrogen levels. Through microbial β-glucuronidase activity, estrogens undergo deconjugation and reabsorption, influencing the pathogenesis of hormone-receptor-positive breast cancers. Disruption of the gut microbial balance, termed dysbiosis, can result from dietary changes, antibiotic use, environmental toxins, and psychosocial stress. Dysbiosis alters intestinal permeability, immune responses, and microbial metabolite profiles, contributing to chronic inflammation and endocrine disruption. Mechanistic links between gut microbiota and breast cancer include altered estrogen recirculation, immunomodulation, shifts in microbial metabolites (e.g., SCFAs, bile acids, tryptophan derivatives), and stress-mediated signaling through the microbiota–gut–brain axis. Accumulating preclinical and clinical evidence reveals distinct microbial signatures in breast cancer patients, supporting a causal or contributory role of gut dysbiosis in tumorigenesis. In parallel, biotics (including probiotics, prebiotics, synbiotics, and postbiotics) offer promising avenues for modulating the microbiota. Certain strains of Lactobacillus (L.) and Bifidobacterium (B.) exhibit anti-inflammatory and estrogen-modulating effects, while dietary fibers and microbial metabolites may enhance epithelial integrity and immunocompetence. This review critically examines the interplay between gut microbiota and breast cancer, elucidates the mechanistic pathways involved, and evaluates the current evidence on microbiota-targeted interventions. We also highlight research gaps, safety considerations, and the potential for integrating microbiome modulation into personalized oncologic care. This review uniquely integrates mechanistic pathways with those supported by preclinical and clinical evidence on biotics, highlighting microbiome-based precision strategies for breast cancer prevention and management.
Full article
(This article belongs to the Special Issue Exclusive Papers Collection of Editorial Board Members and Invited Scholars in Applied Microbiology (2025))
►▼
Show Figures

Figure 1
Open AccessArticle
Responses of the Corylus avellana Colonized by the Tuber Melanosporum Mycorrhiza to Short-Term Rhizosphere Disturbance
by
Akale Assamere Habtemariam, Péter Cseh, Mihály Csizmár, Ferenc Fodor and Zoltán Bratek
Appl. Microbiol. 2025, 5(4), 133; https://doi.org/10.3390/applmicrobiol5040133 - 16 Nov 2025
Abstract
►▼
Show Figures
We hypothesized that Tuber melanosporum colonization enhances growth and photosynthetic performance in Corylus avellana seedlings. Forty-eight seedlings were assessed for root colonization (stereomicroscopy, ITS sequencing) and photosynthetic traits (Li-6800F) under short-term disturbed and undisturbed rhizosphere conditions. Mycorrhizal colonization was found in 97.9% of
[...] Read more.
We hypothesized that Tuber melanosporum colonization enhances growth and photosynthetic performance in Corylus avellana seedlings. Forty-eight seedlings were assessed for root colonization (stereomicroscopy, ITS sequencing) and photosynthetic traits (Li-6800F) under short-term disturbed and undisturbed rhizosphere conditions. Mycorrhizal colonization was found in 97.9% of seedlings (47/48). The mean colonization was 33.1% (SD = 16.1), 16.7% of seedlings showed more than 50% colonization per seedling, and 65.0% showed more than 30% colonization per seedling. Colonization declined with root depth and correlated with seedling length (r = 0.371, p = 0.01). In disturbed roots, longer root length predicted higher Gsw (r = 0.60), PhiCO2 (r = 0.77), and PhiPSII (r = 0.70), while collar diameter negatively affected transpiration (r = −0.60). In undisturbed roots, collar-proximal colonization improved PhiPSII (r = 0.69, p = 0.02). Undisturbed seedlings showed ~2× higher CO2 assimilation, stomatal conductance, quantum yield, and transpiration. These findings confirm that T. melanosporum enhances seedling physiology, especially under undisturbed conditions.
Full article

Figure 1
Open AccessArticle
Enhancing the Biopreservative Effect of Non-Starter Lactic Acid Bacteria Using Soluble Fiber During Cheese Ripening
by
Rakesh Kaushik and Sanjeev Anand
Appl. Microbiol. 2025, 5(4), 132; https://doi.org/10.3390/applmicrobiol5040132 - 14 Nov 2025
Abstract
►▼
Show Figures
Cheddar cheese ripening creates favorable conditions for desired microbial changes but also allows survival and outgrowth of spores like Clostridium tyrobutyricum and Bacillus licheniformis, leading to late-blowing defects. In the first phase of the study, NSLAB dynamics were evaluated in the presence
[...] Read more.
Cheddar cheese ripening creates favorable conditions for desired microbial changes but also allows survival and outgrowth of spores like Clostridium tyrobutyricum and Bacillus licheniformis, leading to late-blowing defects. In the first phase of the study, NSLAB dynamics were evaluated in the presence of spores, where pilot-scale cheeses (110 L) were produced in four treatments: control, T1 (BL), T2 (CT), and T3 (BL+CT), each inoculated at 2.0 Log10 CFU/mL with spores. Results showed that SLAB declined from 8.0 to 0.2 Log10 CFU/g, while NSLAB increased from 2.0 to 8.5 Log10 CFU/g by the third month and remained stable thereafter. Spore counts reached 2.94 ± 0.02 (T2) and 2.48 ± 0.03 (T3) Log10 CFU/g, with visible spoilage signs appearing after five months, indicating that native NSLAB populations were inadequate to control late-blowing defects. In this study, the effect of soluble fiber (inulin) in stimulating NSLAB was evaluated by incorporating 1% inulin into Cheddar cheese across four treatments: T1 (C SF), T2 (BL SF), T3 (CT SF), and T4 (BL+CT SF). Inulin addition resulted in significantly higher NSLAB counts (>10.5 Log10 CFU/g) and suppressed spore levels (<0.91 ± 0.03 Log10 CFU/g), with no spoilage observed. Inulin addition selectively enhanced beneficial NSLAB, suppressing spore-forming bacteria and preventing late-blowing defects without affecting cheese quality. This provides a natural, sustainable strategy to enhance microbial safety during Cheddar cheese ripening.
Full article

Figure 1
Open AccessArticle
Survey of the Trunk Wood Mycobiome of an Ancient Tilia × europaea L.
by
Ales Eichmeier, Milan Spetik, Lucie Frejlichova, Jakub Pecenka, Jana Cechova, Lukas Stefl and Pavel Simek
Appl. Microbiol. 2025, 5(4), 131; https://doi.org/10.3390/applmicrobiol5040131 - 13 Nov 2025
Abstract
►▼
Show Figures
The genus Tilia (Malvaceae) comprises long-lived broadleaf trees of considerable ecological, cultural, and historical importance in temperate Europe and Asia. Among these, Tilia × europaea L. (common European linden) is a key native species in Central and Northern Europe, with individuals documented to
[...] Read more.
The genus Tilia (Malvaceae) comprises long-lived broadleaf trees of considerable ecological, cultural, and historical importance in temperate Europe and Asia. Among these, Tilia × europaea L. (common European linden) is a key native species in Central and Northern Europe, with individuals documented to live for several centuries. While the phyllosphere and soil-associated microbiomes of linden have been studied, the internal fungal communities inhabiting ancient trees remain poorly understood. In this study, the complete mycobiome of linden tree wood was analyzed. Wood-inhabiting fungi (the wood mycobiome) include endophytes, saprotrophs, and potential pathogens that can strongly influence host vitality and ecosystem processes. Advances in high-throughput amplicon sequencing (HTAS) now provide unprecedented opportunities to characterize these hidden communities. In this study, we investigated the trunk wood mycobiome of an ancient T. × europaea L. individual using a culture-independent HTAS approach. The results reveal a diverse fungal assemblage, including taxa like Arthinium or Phialemonium not previously reported from living linden wood, and highlight potential implications for tree health and longevity. This work provides a first baseline characterization of the internal mycobiome of the ancient Tilia tree and contributes to broader efforts to conserve its biological and cultural value.
Full article

Figure 1
Open AccessArticle
Specificity of Gene Expression in Fructose Metabolism in Apilactobacillus kunkeei Isolated from Honey Bees
by
Iskra Vitanova Ivanova, Yavor Rabadjiev, Maria Ananieva, Ilia Iliev and Svetoslav Dimitrov Todorov
Appl. Microbiol. 2025, 5(4), 130; https://doi.org/10.3390/applmicrobiol5040130 - 12 Nov 2025
Abstract
Fructophilic lactic acid bacteria (FLAB), Apilactobacillus kunkeei strains AG8 and AG9 were selected in the current study for in-depth analysis. Cultivation on fructose yeast peptone (FYP) medium with varying fructose concentrations (1%, 10%, and 30%) revealed that higher fructose levels promoted acetate production
[...] Read more.
Fructophilic lactic acid bacteria (FLAB), Apilactobacillus kunkeei strains AG8 and AG9 were selected in the current study for in-depth analysis. Cultivation on fructose yeast peptone (FYP) medium with varying fructose concentrations (1%, 10%, and 30%) revealed that higher fructose levels promoted acetate production over lactate, confirming a heterofermentative metabolic profile. Ethanol production was negligible, consistent with the absence of alcohol dehydrogenase (ADH) activity. Enzyme assays showed fructokinase activity doubled at 30% fructose, while acetate kinase activity increased and L-lactate dehydrogenase activity decreased. This shift in enzyme ratios from 1:1 at 1% fructose to 10:1 or 15:1 at higher concentrations explains the metabolic preference for acetate. Apb. kunkeei is an obligate FLAB, growing poorly on glucose unless supplemented with external electron acceptors like pyruvate or oxygen. It lacks ADH, but retains acetaldehyde dehydrogenase (ALDH), enabling acetate production and additional ATP generation, enhancing biomass yield. The absence of the adhE gene contributes to NAD+/NADH imbalance and favors acetate production. Gene expression studies targeting fructose transport enzymes showed elevated expression of ABC transporters and carbohydrate metabolism genes in response to fructose. ADH expression remained low across sugar concentrations. Fructokinase gene expression was shown to be strain specific. Neither strain expressed the ABC transporter ATP-binding protein gene on glucose, nor the bacteriocin ABC transporter gene, correlating with the absence of antibacterial activity. These findings underscore the metabolic specialization of Apb. kunkeei, its reliance on fructose, and the role of ABC transporters in optimizing fermentation. The strain-specific gene expression and metabolic flexibility highlight its potential as a probiotic and feed additive in apiculture and biotechnology.
Full article
Open AccessArticle
Characterization of the Microbiome and Virulence and Resistance Genes in the Howler Monkey (Alouatta seniculus) in Colombian Andean Forests
by
Anyelo Florez, Angie Patiño-Montoya, Hernan Florez-Ríos, Madelaine Piedrahita, Juan Pablo Arias Marmolejo, Néstor Roncancio-Duque, Diana López-Alvarez and Andrés Castillo
Appl. Microbiol. 2025, 5(4), 129; https://doi.org/10.3390/applmicrobiol5040129 - 11 Nov 2025
Abstract
►▼
Show Figures
The microbiome of howler monkeys is being studied as a potential indicator of forest health. This explorative research aimed to analyze the microbiome, antibiotic resistance genes, and virulence factors of the howler monkey (Alouatta seniculus) in two Colombian Andean forests. A
[...] Read more.
The microbiome of howler monkeys is being studied as a potential indicator of forest health. This explorative research aimed to analyze the microbiome, antibiotic resistance genes, and virulence factors of the howler monkey (Alouatta seniculus) in two Colombian Andean forests. A total of six samples were collected from three monkeys in two different forests. The samples were processed and sequenced using 16S rRNA V3-V4 metabarcoding and shotgun metagenomics. No significant differences in microbial diversity were observed between locations. A total of 43 possible resistance genes were identified, 11 of which were associated with plasmids, while 66 virulence genes were detected. The bacterial genera with the highest number of resistance genes were Escherichia and Enterococcus, whereas Escherichia and Citrobacter exhibited the highest number of virulence factors. The bacteria were predominantly resistant to fluoroquinolones, macrolides and beta-lactams, while adherence was the dominant virulence mechanism. This exploratory study suggests that the locations provide similar habitats for howler monkeys and that the presence of resistance genes is primarily due to intrinsic bacterial resistance mechanisms and natural resistance in wild populations despite the environmental presence of bacterial genera with resistance genes and virulence factors. However, acquisition through interaction with domestic animals was not evaluated.
Full article

Figure 1
Open AccessArticle
Computational Characterisation of Sulphate-Reducing Bacteria Inhibitors to Overcome Methanogenic Competence and Optimise Green Biogas Production
by
David Talavera-Cortés, Laureano E. Carpio, Patricia Serrano-Candelas, Carlos Lafita, María José Tàrrega Marti, Ángela Baeza-Serrano, Pau Granell, Rafael Gozalbes and Eva Serrano-Candelas
Appl. Microbiol. 2025, 5(4), 128; https://doi.org/10.3390/applmicrobiol5040128 - 11 Nov 2025
Abstract
Microorganisms such as methanogenic archaea play a key role in wastewater treatment plants (WWTPs) by breaking down organic matter and pollutants and producing methane, a potential renewable energy source. However, sulphate-reducing bacteria (SRB) compete with archaea for the same substrates under anaerobic conditions,
[...] Read more.
Microorganisms such as methanogenic archaea play a key role in wastewater treatment plants (WWTPs) by breaking down organic matter and pollutants and producing methane, a potential renewable energy source. However, sulphate-reducing bacteria (SRB) compete with archaea for the same substrates under anaerobic conditions, lowering methane production and generating harmful hydrogen sulphide (H2S). Inhibiting SRB is therefore crucial to enhance methane yield and reduce toxic by-products. By means of manual screening of public databases (KEGG, BRENDA, PDB, PubChem) 12 potential inhibitors of SRB were found. After computational ecotoxicological assessment, four candidates were selected, and one of them experimentally increased methane production, demonstrating that SRB inhibition favours the anaerobic digestion of sludges. In order to further explore new candidates, Quantitative Structure–Activity Relationship (QSAR) models were developed showing reliable predictive performance. These models enabled the virtual screening of COCONUT, a natural product database, identifying 73 potential SRB inhibitors. After an ecotoxicological assessment, five commercially available compounds remained. The identified candidates may reduce competition between SRB and methanogenic archaea, leading to higher methane production and supporting WWTPs in generating their own biogas. This would contribute to a circular economy and help mitigate greenhouse gas emissions.
Full article
(This article belongs to the Special Issue Novel Microbiological and Metabolic Approaches Applied to Pollutant Matrices Degradation)
►▼
Show Figures

Graphical abstract
Open AccessArticle
Influence of Native Leptospirillum ferriphilum Strains on Ferric Iron and Leached Copper Recovery from Chalcopyrite to Mesophilic Temperature Under Laboratory Conditions
by
Francisco Zea-Gamboa, Claudia Clavijo-Koc, Jose Fernando Sandoval-Niebles, Virginia Liliana Chipana-Laura, Jhonny Paredes-Escobar, Dayana Araceli Condori-Pacoricona and Daladier Castillo-Cotrina
Appl. Microbiol. 2025, 5(4), 127; https://doi.org/10.3390/applmicrobiol5040127 - 9 Nov 2025
Abstract
Bioleaching represents a sustainable and economically viable method for recovering metals from sulfide ores. This study evaluates the bioleaching potential of eight native mesophilic strains isolated from chalcopyrite ore sourced from the Toquepala mine in Peru. The strains were molecularly and phylogenetically identified
[...] Read more.
Bioleaching represents a sustainable and economically viable method for recovering metals from sulfide ores. This study evaluates the bioleaching potential of eight native mesophilic strains isolated from chalcopyrite ore sourced from the Toquepala mine in Peru. The strains were molecularly and phylogenetically identified as Leptospirillum ferriphilum based on 16S rRNA gene sequencing. Bioleaching process was evaluated over 648 h in triplicate flask assays at 30 °C and 120 rpm. All strains demonstrated leaching activity, achieving an average copper recovery above 30%. Notably, strains M1D and M3E demonstrated superior performance, with iron oxidation reaching approximately 50%, copper recoveries of 34.78% and 32.61%, respectively, and peak cell counts of up to 2.45 × 109 cells/mL. Specific growth rates were determined as 0.03469 h−1 for M1D and 0.03651 h−1 for M3E. A positive correlation was observed among microbial growth, iron oxidation, and copper recovery. These results confirm the potential of native mesophilic L. ferriphilum strains as efficient agents for chalcopyrite bioleaching at moderate temperatures, supporting their application in biotechnological metal recovery processes.
Full article
(This article belongs to the Topic Environmental Bioengineering and Geomicrobiology)
►▼
Show Figures

Figure 1
Open AccessArticle
Biodegradation Potential and Taxonomic Composition of Hydrocarbon-Degrading Bacterial Consortia in Diesel-Contaminated Agricultural Soils
by
Gloria Anaí Valencia-Luna, Damián Lozada-Campos, Liliana Pardo-López, Karla Sofía Millán-López, Octavio Loera, Armando Tapia-Hernández and Beatriz Pérez-Armendáriz
Appl. Microbiol. 2025, 5(4), 126; https://doi.org/10.3390/applmicrobiol5040126 - 6 Nov 2025
Abstract
►▼
Show Figures
This study explored the potential of bacterial consortia to remediate real diesel-contaminated agricultural soils. Two consortia were tested: a native consortium isolated from contaminated soil and an exogenous consortium derived from vermicompost. Bacterial communities (consortia and soils) were characterized through high-throughput sequencing. Within
[...] Read more.
This study explored the potential of bacterial consortia to remediate real diesel-contaminated agricultural soils. Two consortia were tested: a native consortium isolated from contaminated soil and an exogenous consortium derived from vermicompost. Bacterial communities (consortia and soils) were characterized through high-throughput sequencing. Within 30 days, total petroleum hydrocarbons (TPH) were removed most efficiently by bioaugmentation with the native consortium (53.32%), followed by the exogenous vermicompost consortium (47.14%) and the indigenous microbiota (42.52%). Gas chromatography confirmed the reduction of polycyclic aromatic hydrocarbons (PAHs) with 2–5 rings; however, terphenyl, chrysene, and pyrene persisted. The highest TPH biodegradation rate was observed in the treatment inoculated with the native consortium (208.5 mg/kg per day), followed by the treatment with indigenous microbiota (181.8 mg/kg per day) and the exogenous consortium (161.9 mg/kg per day). Furthermore, hydrocarbon-degrading bacterial populations increased significantly during the first week but declined after day 21, showing a negative correlation with TPH concentrations across all treatments, indicating that the highest bacterial activity and degradation occurred during the first 14 days. Taxonomic analysis identified Actinobacteria as the most abundant phylum in the initial soil, whereas Proteobacteria dominated both the consortia and the bioremediated soils. Significant differences in community structure and composition were observed between the consortia according to their origin, influencing removal efficiency. Dominant genera shifted from Nocardioides and Streptomyces in untreated soil to Pseudomonas, Sphingobium, and Pseudoxanthomonas following biological treatments, while Nocardia, Rhodococcus, and Bacillus remained nearly constant. These findings underscore the effectiveness of adapted bacterial consortia in restoring real diesel-contaminated agricultural soils and highlight potential microbial succession patterns associated with biodegradation and soil ecological recovery.
Full article

Graphical abstract
Highly Accessed Articles
Latest Books
E-Mail Alert
News
Topics
Topic in
Applied Microbiology, Bioengineering, Biology, Environments, Microorganisms
Environmental Bioengineering and Geomicrobiology
Topic Editors: Xian-Chun Zeng, Deng LiuDeadline: 20 December 2025
Topic in
Applied Microbiology, Fermentation, Foods, Microbiology Research, Microorganisms
Fermented Food: Health and Benefit
Topic Editors: Niel Van Wyk, Alice VilelaDeadline: 31 December 2025
Topic in
Applied Microbiology, Microbiology Research, Microorganisms, IJMS, IJPB, Plants
New Challenges on Plant–Microbe Interactions
Topic Editors: Wenfeng Chen, Junjie ZhangDeadline: 31 January 2026
Topic in
Applied Microbiology, Forests, Insects, JoF, Microorganisms
Diversity of Insect-Associated Microorganisms
Topic Editors: Dilnora E. Gouliamova, Teun BoekhoutDeadline: 28 February 2026
Special Issues
Special Issue in
Applied Microbiology
Microbiome- and Host-Mediated Effects of Prebiotics in Foods and Feeds
Guest Editors: Ian Connerton, Adam LeeDeadline: 31 December 2025
Special Issue in
Applied Microbiology
Microbiome Innovations in Food Systems for a Green Future
Guest Editors: Ioannis Kourkoutas, Gregoria Mitropoulou, Ioanna Prapa, Gregorios NeliosDeadline: 31 December 2025
Special Issue in
Applied Microbiology
Microorganisms: A Way Forward for Sustainable Development?
Guest Editor: Akhilesh Kumar ChaurasiaDeadline: 31 December 2025
Special Issue in
Applied Microbiology
The Interactions Between Nutrients and Microbiota
Guest Editors: Renata Barczyńska-Felusiak, Agnieszka RudzkaDeadline: 31 December 2025



