-
Metronomic 5-Fluorouracil and Vinorelbine Reduce Cancer Stemness and Modulate EZH2/NOTCH-1/STAT3 Signaling in Triple-Negative Breast Cancer Spheroids -
Metabolic-Associated Steatotic Liver Disease and FGF21 Dysregulation in Seipin-Deficient and BSCL2-Associated Celia’s Encephalopathy Murine Models -
The Influence of Glucagon-like Peptide-1 Receptor Agonists and Other Incretin Hormone Agonists on Body Composition -
Clonal Hematopoiesis of Indeterminate Potential and Cardiometabolic Disease: Challenges, Controversies and Future Perspectives -
Integrative Neuroimmune Role of the Parasympathetic Nervous System, Vagus Nerve and Gut Microbiota in Stress Modulation: A Narrative Review
Journal Description
International Journal of Molecular Sciences
International Journal of Molecular Sciences
is an international, peer-reviewed, open access journal providing an advanced forum for biochemistry, molecular and cell biology, molecular biophysics, molecular medicine, and all aspects of molecular research in chemistry, and published semimonthly online by MDPI. The Epigenetics Society, European Chitin Society (EUCHIS), Spanish Society for Cell Biology (SEBC) and others are affiliated with IJMS and their members receive a discount on the article processing charges.
- Open Access— free for readers, with article processing charges (APC) paid by authors or their institutions.
- High Visibility: indexed within Scopus, SCIE (Web of Science), PubMed, PMC, MEDLINE, Embase, CAPlus / SciFinder, and other databases.
- Journal Rank: JCR - Q1 (Biochemistry and Molecular Biology) / CiteScore - Q1 (Organic Chemistry)
- Rapid Publication: manuscripts are peer-reviewed and a first decision is provided to authors approximately 17.8 days after submission; acceptance to publication is undertaken in 2.6 days (median values for papers published in this journal in the second half of 2025).
- Recognition of Reviewers: reviewers who provide timely, thorough peer-review reports receive vouchers entitling them to a discount on the APC of their next publication in any MDPI journal, in appreciation of the work done.
- Testimonials: See what our editors and authors say about IJMS.
- Companion journals for IJMS include: Biophysica, Stresses, Lymphatics and SynBio.
Impact Factor:
4.9 (2024);
5-Year Impact Factor:
5.7 (2024)
Latest Articles
Vitamin D Receptor Signaling and Ligand Modulation: Molecular Mechanisms and Therapeutic Implications
Int. J. Mol. Sci. 2026, 27(5), 2396; https://doi.org/10.3390/ijms27052396 - 4 Mar 2026
Abstract
Vitamin D, a fat-soluble vitamin functioning as a hormone via the vitamin D receptor (VDR), is critical for calcium homeostasis and bone health. Vitamin D deficiency is linked to nutritional rickets, osteomalacia, and increased risk of non-communicable diseases such as cancer and diabetes.
[...] Read more.
Vitamin D, a fat-soluble vitamin functioning as a hormone via the vitamin D receptor (VDR), is critical for calcium homeostasis and bone health. Vitamin D deficiency is linked to nutritional rickets, osteomalacia, and increased risk of non-communicable diseases such as cancer and diabetes. While serum 25(OH)D3 is used to assess vitamin D status, its active form, 1α,25(OH)2D3, exerts context-dependent effects on calcium metabolism. Nonetheless, the therapeutic utility of native vitamin D is limited in certain pathologies. In chronic kidney disease (CKD), the renal conversion of 25(OH)D3 to active 1α,25(OH)2D3 is compromised, necessitating the use of active synthetic analogs to bypass this metabolic defect. Furthermore, for dermatological and oncological disorders requiring supraphysiological dosing, synthetic analogs have been designed to dissociate beneficial anti-proliferative effects from the severe hypercalcemia induced by high-dose 1α,25(OH)2D3. VDR mediates transcriptional responses, modulated by co-regulators and chromatin remodeling complexes. Recent discoveries include non-genomic VDR pathways and SCAP (SREBP cleavage-activating protein)-dependent signaling that modulate lipid metabolism. Despite promising preclinical results, most synthetic VDR agonists fail to show efficacy in cancer therapy due to calcemic toxicity. However, compounds like eldecalcitol are effective in osteoporosis, especially in low-calcium-intake populations. Selective VDR modulators, akin to SERMs, exhibit tissue-specific effects. Moreover, novel VDR antagonists such as ZK168281 demonstrate potential to suppress hypercalcemia and vitamin D toxicity by inhibiting transcriptional activity and altering VDR localization. These agents may enable anti-inflammatory or anti-proliferative actions without calcemic risks. Understanding the nuanced biology of vitamin D and its analogs offers new avenues for therapeutic intervention beyond bone metabolism, including managing hyperparathyroidism, granulomatous diseases, and inflammation-associated disorders.
Full article
(This article belongs to the Special Issue Advances in Molecular Research of Nuclear Receptors in Disease)
►
Show Figures
Open AccessReview
Modern Analytical Techniques in Epilepsy Research
by
Katarzyna Idzikowska, Paulina Gątarek and Joanna Kałużna-Czaplińska
Int. J. Mol. Sci. 2026, 27(5), 2395; https://doi.org/10.3390/ijms27052395 (registering DOI) - 4 Mar 2026
Abstract
Epilepsy remains one of the most prevalent neurological disorders, characterised by complex aetiology encompassing genetic, structural, metabolic, and inflammatory factors. Despite advances in neuroimaging and neurophysiological diagnostics, there is a persistent lack of sensitive and specific biomarkers to enable early diagnosis, risk stratification,
[...] Read more.
Epilepsy remains one of the most prevalent neurological disorders, characterised by complex aetiology encompassing genetic, structural, metabolic, and inflammatory factors. Despite advances in neuroimaging and neurophysiological diagnostics, there is a persistent lack of sensitive and specific biomarkers to enable early diagnosis, risk stratification, and monitoring of therapeutic efficacy. Key epilepsy biomarkers include neurotransmitters, energy–related compounds, tryptophan pathway metabolites, and choline derivatives. Their determination employs liquid chromatography coupled with tandem mass spectrometry (LC–MS/MS), high–performance liquid chromatography (HPLC) with electrochemical or fluorescence detection, gas chromatography with tandem mass spectrometry (GC–MS/MS), high–resolution mass spectrometry (HRMS), and proton nuclear magnetic resonance (1H–NMR) spectroscopy, revealing metabolic disturbances in neurotransmission, energy metabolism, and oxidative stress associated with epileptogenesis. Among these techniques, LC–MS/MS currently provides the highest analytical sensitivity and specificity for quantifying low–abundance epilepsy–related metabolites, while HPLC with conventional detection remains a simpler and more cost–effective alternative for routine clinical laboratories. This review presents the current state of knowledge regarding chromatographic techniques applied to the analysis of mentioned metabolites, as well as therapeutic drug monitoring of antiepileptic drugs. Key sample preparation stages are also discussed. Various biological matrices–plasma, serum, urine, cerebrospinal fluid (CSF), dried blood spots (DBSs), and brain tissue—are evaluated. Novel approaches are also presented, including hair samples, microsampling techniques, and headspace analysis of volatile metabolites. Chromatographic techniques constitute the foundation of contemporary metabolomic research in epileptology, enabling biomarker identification and supporting personalised medicine. Further standardisation and translational validation remain necessary, as current evidence is insufficient for routine clinical implementation.
Full article
(This article belongs to the Special Issue Neurological Diseases: From Pathogenesis to Molecular Diagnosis and Treatment)
►▼
Show Figures

Figure 1
Open AccessReview
Do Adjunctive Therapies with Natural Products Improve Periodontal Clinical Parameters After Non-Surgical Treatment? A Systematic Review and Meta-Analysis
by
Rafael Scaf de Molon, Joao Victor Soares Rodrigues, Erica Dorigatti de Avila, Davi da Silva Barbirato, Joao Pedro Franco Moura, Gabriele Vanzela Monteiro, Marcos Vinicius Alves, Leticia Helena Theodoro, Rolando Vernal and Wim Teughels
Int. J. Mol. Sci. 2026, 27(5), 2394; https://doi.org/10.3390/ijms27052394 - 4 Mar 2026
Abstract
Periodontitis is a highly prevalent chronic inflammatory disease initiated by dysbiotic biofilms and sustained by an exaggerated host immune response, for which scaling and root planing (SRP) remains the cornerstone of therapy. However, mechanical debridement alone may be insufficient to fully resolve inflammation
[...] Read more.
Periodontitis is a highly prevalent chronic inflammatory disease initiated by dysbiotic biofilms and sustained by an exaggerated host immune response, for which scaling and root planing (SRP) remains the cornerstone of therapy. However, mechanical debridement alone may be insufficient to fully resolve inflammation in complex cases and in susceptible patients. In this context, natural products and host modulatory strategies have emerged as potential adjunctive therapies owing to their antimicrobial, anti-inflammatory, antioxidant, and immunomodulatory properties. This systematic review and meta-analysis aimed to evaluate the effectiveness of natural products used as adjuncts to SRP on periodontal clinical outcomes. Comprehensive electronic searches were conducted in MEDLINE/PubMed, Scopus, Web of Science, Cochrane CENTRAL, Embase, SciELO, and Google Scholar through December 2025, and randomized controlled clinical trials were included. Ninety studies were eligible for qualitative synthesis, and thirty-three were incorporated into the meta-analysis. The interventions encompassed a broad spectrum of plant-derived, host-modulatory and nutraceutical compounds, including curcumin, resveratrol, propolis, Aloe vera, green tea catechins, and omega-3 fatty acids, administered via local, systemic, or rinse-based approaches. Meta-analytic findings demonstrated that adjunctive natural products significantly enhanced probing pocket depth (PPD) reduction and clinical attachment level (CAL) gain compared with SRP alone, with additional improvements in gingival inflammation and bleeding outcomes; however, substantial heterogeneity was observed among studies. Overall, natural products provide measurable adjunctive benefits to SRP in the management of periodontitis, although further well-designed, standardized, and long-term randomized trials are necessary to support their routine clinical implementation.
Full article
(This article belongs to the Special Issue Natural Products and Drug Delivery Systems in Dental Diseases)
►▼
Show Figures

Figure 1
Open AccessArticle
Integrated Molecular and Functional Characterization of Cervical Small-Cell Neuroendocrine Carcinoma Using a 3D Organoid Model
by
Hasibul Islam Sohel, Umme Farzana Zahan, Masako Ishikawa, Kosuke Kanno, Hitomi Yamashita, Kentaro Nakayama and Satoru Kyo
Int. J. Mol. Sci. 2026, 27(5), 2393; https://doi.org/10.3390/ijms27052393 - 4 Mar 2026
Abstract
Cervical small-cell neuroendocrine carcinoma (SCNEC) is a rare cervical cancer with high metastatic potential and is frequently associated with high-risk human papillomavirus (HPV) infection. Because of its low incidence, SCNEC remains understudied and treatment options are limited, posing major therapeutic challenges. This study
[...] Read more.
Cervical small-cell neuroendocrine carcinoma (SCNEC) is a rare cervical cancer with high metastatic potential and is frequently associated with high-risk human papillomavirus (HPV) infection. Because of its low incidence, SCNEC remains understudied and treatment options are limited, posing major therapeutic challenges. This study aimed to characterize SCNEC at the molecular and functional levels to support more informed therapeutic strategies. Organoids and spheroids were generated from a cervical SCNEC biopsy, and a matched organoid-derived xenograft was established in immunodeficient mice. Model fidelity was evaluated by histopathology and immunohistochemistry. HPV status was assessed by p16 immunostaining and HPV18 PCR, and viral–host integration sites were inferred using whole-exome sequencing (WES) junction reads. WES was also used to compare shared somatic variants and copy-number alterations across the patient tumor, organoid, and xenograft. Drug responses were assessed in organoids and spheroids following exposure to a panel of chemotherapeutic agents and a targeted inhibitor. Organoids exhibited robust growth, morphologic maturation, and efficient recovery after cryopreservation. The organoids and matched xenografts faithfully recapitulated SCNEC, with preserved neuroendocrine differentiation (CD56, synaptophysin, and NSE positivity), a high Ki-67 proliferative index (>80%), and strong p16 expression. HPV18 status was conserved across the primary tumor, organoids, and xenografts, with an integration site at chr8 (8q24.21) associated with increased MYC expression. Whole exome sequencing (WES) revealed strong cross-model concordance, including 26 shared somatic variants with a canonical PIK3CA hotspot mutation (p.E542K) and conserved oncogenic copy-number gains of PIK3CA, TERT, and MYC, as well as copy number loss of TP53. Functional assays showed dose-dependent loss of viability following exposure to conventional cytotoxic agents or an mTOR pathway inhibitor. This study presents the first integrated molecular and functional analyses of patient tumors and matched organoid and xenograft models in cervical SCNEC. These models offer robust resources for mechanistic studies and may enable precision therapeutic strategies for this rare malignancy.
Full article
(This article belongs to the Special Issue Genomics and Proteomics of Cancer)
►▼
Show Figures

Figure 1
Open AccessArticle
Unraveling the Molecular Mechanisms Linking Cigarette Smoke Exposure to Skin Damage
by
Ziyi Tan, Yuping Wei, Shengan Zhang, Jianping Song and Wei Zhu
Int. J. Mol. Sci. 2026, 27(5), 2392; https://doi.org/10.3390/ijms27052392 - 4 Mar 2026
Abstract
CS is an environmental pollutant everywhere, but we still do not fully know how it hurts our skin. This study integrates LC-MS, network toxicology, molecular docking, and experimental validation in order to understand how CS causes skin involvement at the molecular level. By
[...] Read more.
CS is an environmental pollutant everywhere, but we still do not fully know how it hurts our skin. This study integrates LC-MS, network toxicology, molecular docking, and experimental validation in order to understand how CS causes skin involvement at the molecular level. By searching a database, constructing a PPI network and analyzing GO/KEGG, we found 57 candidate targets related to CS-induced skin damage. We found that STAT3, AKT1, TP53, CASP3 and IL-6 play the core roles, and PI3K-Akt, p53, JAK-STAT and apoptosis pathways may be crucial. Molecular docking analysis confirmed strong interactions between components of CS and these key targets. In vitro validation using HaCaT cells showed that CS exposure decreased expressions of STAT3 and AKT, but increased p53, CASP3 and IL-6. The inhibition of PI3K-AKT- and JAK-STAT-related responses, coupled with the initiation of p53-driven apoptosis, led to the observed cytotoxicity, functional impairment, oxidative stress and inflammation, which induced and aggravated skin damage. These findings provide a new perspective on the harmful effects of CS on the skin, providing both a theoretical basis for strengthening regulatory measures to limit exposure and opening new avenues for exploring relevant prevention strategies.
Full article
(This article belongs to the Section Molecular Toxicology)
Open AccessArticle
Plasma and Brain Metabolomics Uncover Modulation of Bile Acid and Pentose Phosphate Pathways by Melissa officinalis in Obese Rat Model
by
Fatima Zohra Aberkane, Laura Natalia Ferro Holguín, Anne-Sophie Roy, Claire Maltret, Sekhou Cisse, Mohammed El Amine Benarbia, Séverine Boisard, Mohamed Yassine Mallem and David Guilet
Int. J. Mol. Sci. 2026, 27(5), 2391; https://doi.org/10.3390/ijms27052391 - 4 Mar 2026
Abstract
While our group previously demonstrated the calming effects of Melissa officinalis extract (MOE) in dogs, the underlying brain-level mechanisms remain unclear. To address this, we investigated these mechanisms in rats using an untargeted metabolomics approach. Twenty-four male Wistar rats were divided into three
[...] Read more.
While our group previously demonstrated the calming effects of Melissa officinalis extract (MOE) in dogs, the underlying brain-level mechanisms remain unclear. To address this, we investigated these mechanisms in rats using an untargeted metabolomics approach. Twenty-four male Wistar rats were divided into three groups (eight rats per group): control (standard diet, SD), a group fed a high-fat high-sucrose diet (HFHSD), and HFHSD administrated with a hydro-alcoholic standardized MOE (HFHSD MOE) at a dose of 200 mg/kg. Body weight, behavior through elevated plus maze (EPM), and glucose tolerance using the oral glucose tolerance test (OGTT) were monitored. After 12 weeks of supplementation, plasma and brain metabolomes were explored using non-targeted metabolomics. Although the EPM revealed no significant behavioral improvement, the OGTT showed a significant reduction in blood glucose area under the curve (AUC, p < 0.05), suggesting a metabolic effect of MOE. Metabolomic analysis highlighted two key pathways: (1) bile acid biosynthesis in plasma, as previously observed in our dog study, and (2) pentose phosphate metabolism in the brain. These results provide insight into central and peripheral mechanisms influenced by MOE and generate hypotheses on pathways potentially linked to previously reported behavioral effects in dogs, offering targets for nutritional interventions.
Full article
(This article belongs to the Special Issue Advances in Metabolomics for Animal Health and Nutrition)
►▼
Show Figures

Figure 1
Open AccessReview
Melatonin as a Redox Modulator in Developmental Programming: Implications for Cardiovascular–Kidney–Metabolic Risk
by
Chien-Ning Hsu and You-Lin Tain
Int. J. Mol. Sci. 2026, 27(5), 2390; https://doi.org/10.3390/ijms27052390 - 4 Mar 2026
Abstract
Melatonin, a multifunctional hormone with antioxidant, anti-inflammatory, and chronobiotic effects, is essential for a healthy pregnancy and fetal development. In the context of the Developmental Origins of Health and Disease (DOHaD), excessive oxidative stress acts as a key driver of maladaptive fetal programming,
[...] Read more.
Melatonin, a multifunctional hormone with antioxidant, anti-inflammatory, and chronobiotic effects, is essential for a healthy pregnancy and fetal development. In the context of the Developmental Origins of Health and Disease (DOHaD), excessive oxidative stress acts as a key driver of maladaptive fetal programming, increasing lifelong susceptibility to cardiovascular, kidney, and metabolic (CKM) disorders. Importantly, most evidence derives from rodent models, and the protective effects of maternal melatonin supplementation appear partial and model-dependent rather than universal. Experimental studies indicate that maternal melatonin supplementation can prevent programmed hypertension, renal dysfunction, and metabolic derangements by restoring redox homeostasis, influencing epigenetic and nutrient-sensing pathways, and modulating the gut microbiome. Early clinical investigations in pregnancies complicated by preeclampsia or intrauterine growth restriction suggest that melatonin is well tolerated, improves placental function, and benefits neonatal outcomes. However, optimal dosing and long-term safety for offspring remain to be established. This review synthesizes mechanistic and translational evidence, framing melatonin as an integrative biological mediator with potential to guide preventive strategies and mitigate the intergenerational risk of CKM syndrome.
Full article
(This article belongs to the Special Issue Exploring Melatonin and Related Indolic Agents)
►▼
Show Figures

Figure 1
Open AccessReview
Cellular Senescence Triggered by Food and Environmental Genotoxins
by
Bernd Kaina, Maja T. Tomicic and Markus Christmann
Int. J. Mol. Sci. 2026, 27(5), 2389; https://doi.org/10.3390/ijms27052389 - 4 Mar 2026
Abstract
Cellular senescence (CSEN) is caused by a variety of factors that trigger complex molecular pathways. These include telomere shortening, oncogene activation and replicative stress, as well as DNA damage caused by genotoxic anticancer drugs and endogenous and exogenous genotoxins. Here, we review the
[...] Read more.
Cellular senescence (CSEN) is caused by a variety of factors that trigger complex molecular pathways. These include telomere shortening, oncogene activation and replicative stress, as well as DNA damage caused by genotoxic anticancer drugs and endogenous and exogenous genotoxins. Here, we review the induction of CSEN by exogenous genotoxic insults resulting from food and environmental exposures. The available data show that genotoxins/carcinogens in tobacco smoke and smokeless tobacco, in the environment, in food, beverages and life-style products induce CNS. The exposures include N-nitroso compounds, polycyclic aromatic hydrocarbons, heterocyclic aromatic amines, acrylamide, heavy metals, fine dust, mycotoxins, phytotoxins, and phycotoxins. Also, heme in red meat contributes to CSEN as it catalyzes the formation of genotoxic species in the colon. Induction of CSEN by external genotoxins/carcinogens is bound on the DNA damage response pathway (DDR), which relies on activation of the ATM/ATR-CHK2/CHK1-p53-p21 axis and the p53-independent p16/p14 axis, eliciting cyclin-dependent kinase inhibition and permanent cell cycle arrest. Other factors that can be involved are DREAM, MAPK, cGAS/Sting, and NF-κB. The accumulation of non-repaired DNA damage triggering CSEN following external genotoxic exposures may contribute significantly to the amelioration of senescent cells and organ failure with age in humans. Senescent cells drive, via the senescence-associated secretory phenotype (SASP), inflammation that is involved in many diseases, including cancer. Although most of the studies were performed with in vitro cell systems, the consequences of CSEN induction by genotoxic nutritional components and environmental exposures seem to be underestimated. Since CSEN correlates with aging, it is reasonable to conclude that exogenous genotoxic pollutants contribute significantly to the aging process through CSEN induction. In light of these findings, it is deduced that reducing genotoxin exposures and using “rejuvenation” supplements (senotherapeutics) are reasonable strategies to counteract cellular senescence and the aging process.
Full article
(This article belongs to the Special Issue Molecular and Cellular Mechanisms of Genotoxicity)
►▼
Show Figures

Figure 1
Open AccessReview
AI-Driven Innovations for Quality Control and Standardization: Future Strategies in Adipose-Derived Stem Cell Manufacturing
by
Riccardo Foti, Gabriele Storti, Marco Palmesano, Alessio Calicchia, Roberta Foti, Guido Ciprandi, Giulio Cervelli, Maria Giovanna Scioli, Augusto Orlandi and Valerio Cervelli
Int. J. Mol. Sci. 2026, 27(5), 2388; https://doi.org/10.3390/ijms27052388 - 4 Mar 2026
Abstract
Artificial intelligence (AI), including machine learning (ML) and deep learning (DL), is increasingly transforming the study, manufacturing, and clinical translation of adipose-derived stem/stromal cells (ADSCs). ADSC-based therapies face persistent challenges related to donor variability, heterogeneous cell populations, limited standardization of culture protocols, and
[...] Read more.
Artificial intelligence (AI), including machine learning (ML) and deep learning (DL), is increasingly transforming the study, manufacturing, and clinical translation of adipose-derived stem/stromal cells (ADSCs). ADSC-based therapies face persistent challenges related to donor variability, heterogeneous cell populations, limited standardization of culture protocols, and the need for robust quality control (QC) and potency assessment under Good Manufacturing Practice (GMP) conditions. This review discusses how AI-driven approaches can support the ADSC pipeline from donor and tissue pre-screening, through isolation and expansion, to differentiation and batch release decisions. We highlight major methodological advances in computer vision and label-free imaging for monitoring morphology, confluency, proliferation, senescence, and contamination, as well as AI-assisted optimization strategies for culture parameters and differentiation protocols. In addition, we examine the growing role of multi-omics integration (transcriptomics, proteomics, metabolomics, and secretomics) combined with ML to predict functional potency, stratify donors, and identify biomarkers associated with therapeutic efficacy. Finally, we address current limitations, including data scarcity, inter-laboratory variability, model interpretability, and regulatory requirements, and outline future perspectives such as closed-loop bioprocess control, foundation models, and federated learning frameworks. Overall, AI offers a powerful toolkit to improve the reproducibility, safety, and scalability of ADSC manufacturing and to accelerate the development of standardized, data-driven regenerative medicine products.
Full article
(This article belongs to the Special Issue New Insights in Translational Bioinformatics: Second Edition)
►▼
Show Figures

Figure 1
Open AccessCorrection
Correction: Ricci et al. SOD-1/2 Involvement in the Antioxidant Molecular Events Occurring upon Complex Magnetic Fields Application in an In Vitro H2O2 Oxidative Stress-Induced Endothelial Cell Model. Int. J. Mol. Sci. 2025, 26, 8600
by
Alessia Ricci, Susi Zara, Viviana di Giacomo, Marialucia Gallorini, Monica Rapino, Natalia Di Pietro, Alessandro Cipollina, Adriano Piattelli and Amelia Cataldi
Int. J. Mol. Sci. 2026, 27(5), 2387; https://doi.org/10.3390/ijms27052387 - 4 Mar 2026
Abstract
The following reference [24] has been retracted and has to be removed from the original publication [1]:24 [...]
Full article
(This article belongs to the Section Molecular Biology)
Open AccessArticle
Age-Associated Metabolomic Changes in Human Spermatozoa
by
Mohd Amin Beg, Md Shawkat Khan, Ishfaq Ahmad Sheikh, Taha Abo-Almagd Abdel-Meguid Hamoda, Mohammad Imran Khan, Priyanka Sharma, Ali Hasan Alkhzaim, Kenaz Basem Abuzenada, Arif Mohammed, Abrar Ahmad, Adel Mohammad Abuzenadah and Erdogan Memili
Int. J. Mol. Sci. 2026, 27(5), 2386; https://doi.org/10.3390/ijms27052386 - 4 Mar 2026
Abstract
The functional genomic mechanisms contributing to aging-associated decline in fertility in men remain insufficiently elucidated. This study investigated age-related alterations in the sperm metabolome of healthy fertile Arab men across three groups: young adult (21–30 years, n = 6), late adult (31–40 years,
[...] Read more.
The functional genomic mechanisms contributing to aging-associated decline in fertility in men remain insufficiently elucidated. This study investigated age-related alterations in the sperm metabolome of healthy fertile Arab men across three groups: young adult (21–30 years, n = 6), late adult (31–40 years, n = 7), and advanced age (41–51 years, n = 5). Metabolomics was performed using LC-MS/MS. Statistical/functional analyses were performed using MetaboAnalyst-Pro. A total of 380 metabolites were identified, of which 164 showed significant differences (p < 0.05) across age groups. Principal component analysis, partial least squares-discriminate (PLS-DA), and sparse PLS-DA consistently demonstrated distinct metabolomic clustering between young adult and advanced age groups. Notably, in the advanced-age spermatozoa, L-homocysteine was undetectable, while methyloctadecanoyl-CoA was uniquely abundant. Biomarker analysis identified 137 potential aging-sperm biomarkers (AUC = 1), including upregulated (e.g., pentadecanoyl-CoA, (3S)-3-hydroxylinoleoyl-CoA, CDP-DG(LTE4/20:4(8Z11Z14Z17Z)), uracil) and downregulated (e.g., (S)-hydroxyoctanoyl-CoA, DG(22:6/18:4), L-homocysteine, N-myristoyl serine) metabolites. These biomarkers participate in key sperm domains, including motility, energy metabolism, membrane remodeling, oxidative-stress regulation, and fertilization. In conclusion, advancing age disrupts sperm “metabolostasis” (metabolite homeostasis essential for normal function), compromising their physiological integrity and fertilization competence. The identified biomarkers offer promising targets for interventions to preserve sperm health and mitigate age-related fertility decline.
Full article
(This article belongs to the Special Issue Research Progress of Metabolomics in Health and Disease)
►▼
Show Figures

Figure 1
Open AccessReview
The Oral–Gut–Immune–Nutrition Axis in Rheumatoid Arthritis: Molecular Mechanisms and Therapeutic Implications
by
Claudia Reytor-González, Náthaly Mercedes Román-Galeano, Lenin Saul Aules-Curicama, Camila Doménica Cevallos-Villacis, Erik González, Dolores Jima Gavilanes, Raquel Horowitz and Daniel Simancas-Racines
Int. J. Mol. Sci. 2026, 27(5), 2385; https://doi.org/10.3390/ijms27052385 - 4 Mar 2026
Abstract
Rheumatoid arthritis is a chronic systemic autoimmune disease that arises from complex interactions among genetic susceptibility, environmental factors, and immune dysregulation. Growing evidence indicates that microorganisms residing in the oral cavity and gastrointestinal tract, together with dietary factors, play a central role in
[...] Read more.
Rheumatoid arthritis is a chronic systemic autoimmune disease that arises from complex interactions among genetic susceptibility, environmental factors, and immune dysregulation. Growing evidence indicates that microorganisms residing in the oral cavity and gastrointestinal tract, together with dietary factors, play a central role in shaping inflammatory and autoimmune responses in rheumatoid arthritis, forming an interconnected microbiome–immune–nutrition axis. Alterations in the composition and function of oral and intestinal microbial communities are associated with disruption of mucosal barrier integrity, activation of innate and adaptive immune pathways, increased differentiation of proinflammatory T lymphocyte subsets, and loss of immune tolerance that promotes autoantibody production. In addition, microbially derived metabolites, particularly short-chain fatty acids, provide a mechanistic link between microbial ecology, immune regulation, and bone metabolism. Diet represents a key upstream modulator of this axis. Dietary patterns rich in anti-inflammatory nutrients support microbial diversity and immunoregulatory metabolite production, whereas diets high in processed foods and saturated fats favor proinflammatory microbial profiles. Accumulating clinical evidence suggests that nutritional strategies and microbiome-targeted dietary interventions may reduce systemic inflammation and disease-related comorbidities when used alongside standard pharmacological treatments. Taken together, the microbiome–immune–nutrition axis represents a modifiable and clinically meaningful target in rheumatoid arthritis, emphasizing the need for interdisciplinary research and well-designed clinical trials to translate these insights into personalized approaches for disease management. The aim of this review is to integrate current mechanistic and clinical evidence on the interactions between the microbiome, immune system, and nutrition in rheumatoid arthritis, with a focus on their pathogenic relevance, therapeutic potential, and implications for personalized, diet-based interventions.
Full article
(This article belongs to the Special Issue Microbiome-Immunity Crosstalk and Its Role in Health and Disease)
►▼
Show Figures

Figure 1
Open AccessArticle
A Two-Track Model of Huntington’s Disease Pathology: Striatal Atrophy Mediates Maladaptive Immune Dysregulation
by
H. Jeremy Bockholt, Jordan D. Clemsen, Bradley T. Baker, Vince D. Calhoun and Jane S. Paulsen
Int. J. Mol. Sci. 2026, 27(5), 2384; https://doi.org/10.3390/ijms27052384 - 4 Mar 2026
Abstract
Huntington’s disease (HD) is characterized by progressive striatal atrophy and complex proteomic changes in the central nervous system. Using the ultrasensitive Next-Gen Ultra-Sensitive Immunoassay (NULISA) proteomic platform, we analyzed cerebrospinal fluid (CSF) from 88 persons with HD to dissect the biological correlates of
[...] Read more.
Huntington’s disease (HD) is characterized by progressive striatal atrophy and complex proteomic changes in the central nervous system. Using the ultrasensitive Next-Gen Ultra-Sensitive Immunoassay (NULISA) proteomic platform, we analyzed cerebrospinal fluid (CSF) from 88 persons with HD to dissect the biological correlates of gray matter loss. Our findings reveal a distinct “Two-Track” model of pathology. The first track, marked by the axonal damage protein neurofilament light chain (NEFL), showed a strong inverse correlation with putamen volume (Pearson r = −0.53, p < 0.001), reinforcing its utility as a proxy for structural neurodegeneration. The second track was defined by a positive association between the immune regulator TNFRSF8 (CD30) and putamen volume (Pearson r = 0.36, p < 0.001), reflecting a decline in active immune-regulatory signaling as striatal atrophy advances. Given its established role in immune modulation, TNFRSF8 was pre-specified for follow-up to further interrogate this neuro-immune axis. Crucially, TNFRSF8 maintained an independent association with striatal volume (Beta = 0.24, p = 0.008) even after controlling for NEFL, genetic burden (CAG-Age Product score), and sex. Supplementary analyses confirmed that this structural–immune axis is localized specifically to the striatum—showing no association with generic structural control regions—and is driven by CAG repeat length rather than chronological aging. Furthermore, bidirectional mediation analysis supported an atrophy-driven model, where striatal volume statistically mediates the relationship between genetic burden and downstream immune dysregulation (p = 0.010). These results demonstrate that maladaptive immune signaling is a distinct pathological correlate in HD, separable from general cytoskeletal damage. This dual-axis framework warrants evaluation in larger longitudinal and interventional studies to guide future biomarker-driven patient stratification and target engagement.
Full article
(This article belongs to the Special Issue Advances in Pathogenesis, Biomarkers, and Therapeutic Development in Huntington’s Disease)
►▼
Show Figures

Figure 1
Open AccessArticle
CSL305: A Dual Functional Therapeutic Antibody Targeting Complement C2 and FcRn
by
Sandra Wymann, Rodrigo A. V. Morales, Wei Hong Toh, Jana Remlinger, Kirsten Guse, Rajesh Ghai, Sabine Pestel, Georgina Sansome, Chao-Guang Chen, Veronika Rayzman, Jenny Chia, Adam J. Quek, Michael A. Gorman, Partho Halder, Glenn Powers, Tanja Ruthsatz, Michael W. Parker, Tony Rowe, Sharon Vyas, Anne M. Verhagen and Matthew P. Hardyadd
Show full author list
remove
Hide full author list
Int. J. Mol. Sci. 2026, 27(5), 2383; https://doi.org/10.3390/ijms27052383 - 4 Mar 2026
Abstract
►▼
Show Figures
Complement and pathogenic antibodies act independently and together to mediate the pathology of many autoimmune diseases. To address these drivers of disease, we generated a monoclonal antibody (mAb), CSL305, that binds and inhibits both complement and the neonatal Fc (fragment crystallizable) receptor FcRn.
[...] Read more.
Complement and pathogenic antibodies act independently and together to mediate the pathology of many autoimmune diseases. To address these drivers of disease, we generated a monoclonal antibody (mAb), CSL305, that binds and inhibits both complement and the neonatal Fc (fragment crystallizable) receptor FcRn. The fragment antigen binding (Fab) portion of CSL305 was engineered to bind both human C2 (huC2) zymogen and the active fragment huC2b to inhibit the classical and lectin complement pathways in vitro, and C3b deposition on primary lung endothelial cells using a 3-dimensional microvascular model system. Engineering of a triple amino acid mutation (“YPY” motif) into the Fc region of CSL305 increased its affinity to FcRn at both acidic and neutral pH, allowing it to also act as a potent FcRn antagonist. Intracellular trafficking experiments demonstrated that CSL305, but not the wild-type (WT) mAb lacking the YPY motif, was able to block immunoglobulin G (IgG) recycling in vitro. The generation of a high resolution 2.6Å crystal structure of CSL305 Fab region bound to huC2b showed that the epitope lies directly over the huC2b catalytic triad, providing evidence of its complement mechanism of action as a neutralising mAb. Early pharmacokinetic (PK)/pharmacodynamic (PD) studies using CSL305 in cynomolgus monkeys demonstrated both complement inhibition and FcRn antagonism in vivo, with reductions in complement classical pathway activity and endogenous IgG observed following single intravenous (IV) administration. CSL305 thus represents a dual-functional mAb as a potential therapeutic candidate.
Full article

Figure 1
Open AccessArticle
Gene Expression Profiles in the Optic Nerve of Mice with Systemic Acanthamoebiasis
by
Ignacy Marcin Wiliński, Patrycja Tomasiak, Michał Czerewaty, Natalia Łanocha-Arendarczyk, Danuta Kosik-Bogacka and Karolina Kot
Int. J. Mol. Sci. 2026, 27(5), 2382; https://doi.org/10.3390/ijms27052382 - 4 Mar 2026
Abstract
Systemic infection with Acanthamoeba spp. can induce inflammatory responses within the visual axis, yet the underlying molecular mechanisms in the optic nerve remain poorly understood. The aim of the study was to determine the gene expression of Nlrp3 (encoding NOD-, LRP- and pyrin
[...] Read more.
Systemic infection with Acanthamoeba spp. can induce inflammatory responses within the visual axis, yet the underlying molecular mechanisms in the optic nerve remain poorly understood. The aim of the study was to determine the gene expression of Nlrp3 (encoding NOD-, LRP- and pyrin domain-containing protein 3, NLRP3), Ptgs2 (encoding cyclooxygenase-2, COX-2), Rela (encoding nuclear factor kappa B, NF-κB), and several cytokines in the optic nerve of mice during disseminated infection with Acanthamoeba sp. (T16 genotype) under various immunological conditions. In immunocompetent mice, Ptgs2 and Ifng expressions were upregulated at the beginning of infection. In the late stages, we found increased levels of Il10 and Nlrp3. In immunosuppressed mice, higher expressions of Nlrp3, Ptgs2, Rela, Il1b, Il10, Il17a, Il21, and Ifng were found in the infected mice compared to the control group. These results indicate that immunosuppression promotes prolonged inflammation by altering innate and adaptive immune responses, contributing to sustained neuroinflammatory processes affecting the optic nerve. This study provides mechanistic insight into host–pathogen interactions in the optic nerve during systemic Acanthamoeba infection. Due to the analysis being based on mRNA expression levels, direct inference regarding protein levels and the actual activity of the investigated immunological pathways is limited.
Full article
(This article belongs to the Special Issue Molecular Advances in Pathogen Interaction and Host Immunity)
►▼
Show Figures

Figure 1
Open AccessArticle
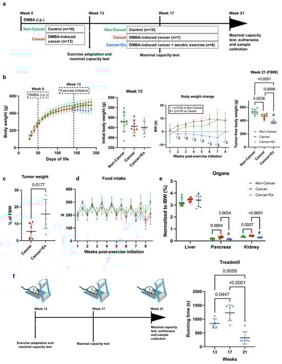
Moderate Aerobic Training Causes Muscle Wasting in a DMBA-Induced Sarcoma Rat Model
by
Rafael Ribeiro Correia, Allice Santos Cruz Veras, Maria Eduarda Almeida Tavares, Victor Rogério Garcia Batista, Sarah Santiloni Cury, Jakeline Santos Oliveira, Geysson Javier Fernandez, Brittany R. Counts, Omnia U. Gaafer, Sara Ota, Mateus Machado Frigo, Rebeca Vieira e Magalhães Rodrigues, Larissa Victorino Sampaio, Antonio Hernandes Chaves-Neto, Robson Francisco Carvalho, Teresa A. Zimmers and Giovana Rampazzo Teixeira
Int. J. Mol. Sci. 2026, 27(5), 2381; https://doi.org/10.3390/ijms27052381 - 4 Mar 2026
Abstract
Cancer cachexia, characterized by severe body weight loss, negatively affects patient quality of life and survival. Although moderate exercise benefits healthy and chronically ill individuals, and the effect of exercise in cachexia generally appears beneficial, conflicting results have been reported in cancer-associated cachexia.
[...] Read more.
Cancer cachexia, characterized by severe body weight loss, negatively affects patient quality of life and survival. Although moderate exercise benefits healthy and chronically ill individuals, and the effect of exercise in cachexia generally appears beneficial, conflicting results have been reported in cancer-associated cachexia. This study examined the effects of moderate aerobic exercise in a rat cancer model, focusing on molecular crosstalk among tumors, serum, and skeletal muscle. Male Sprague-Dawley rats were divided into Non-Cancer, Cancer, and Cancer + Exercise (Ex) groups. Cancer was induced with an intraperitoneal injection of 7,12-dimethylbenz[a]anthracene (DMBA), and the Cancer + Ex group completed an eight-week treadmill regimen. Tibialis anterior muscle, serum, and tumor tissues were analyzed by RNA sequencing. DMBA injection produced sarcoma-like tumors, reduced body weight, elevated inflammatory mediators, and activated muscle atrophy genes (Fbxo32). Exercise led to progressive intolerance, further weight loss, lower muscle mass, and larger tumors. Transcriptomic profiling revealed exacerbated cachexia signatures and suppressed energy metabolism genes in exercised cancer rats. Bioinformatic analysis of serum proteins and tissue transcriptomes identified enhanced chemokine-receptor signaling, including pro-tumorigenic (CXCL6_CXCR2) and pro-cachexia (CCL19_CXCR3, CCL5_CCR3, CXCL11_CXCR3) interactions. These findings suggest that in a pro-inflammatory cancer context, late-onset moderate exercise may worsen cachexia and stimulate tumor progression. Thus, exercise protocols should be cautiously tailored in cancer settings.
Full article
(This article belongs to the Special Issue Latest Molecular Research on Muscle Atrophy)
►▼
Show Figures

Figure 1
Open AccessArticle
Covalently Surface-Functionalized Porphyrins on Silica Nanoparticles for Efficient Photodynamic Therapy
by
Daniel S. Cavaco, Maria João Álvaro-Martins, Mafalda Domingues, Tiago Palmeira, Sandra N. Pinto, Leandro M. O. Lourenço, Gil Gonçalves, Carla I. M. Santos and Ermelinda M. S. Maçôas
Int. J. Mol. Sci. 2026, 27(5), 2380; https://doi.org/10.3390/ijms27052380 - 4 Mar 2026
Abstract
Silica nanoparticles (SiNPs) are widely explored as biocompatible platforms for the delivery of photosensitizers in photodynamic therapy (PDT). In this work, porphyrins bearing amine (PNH2) or carboxyl (PCOOH) groups were covalently conjugated onto functionalized SiNP surfaces via carbodiimide-mediated amide coupling, yielding
[...] Read more.
Silica nanoparticles (SiNPs) are widely explored as biocompatible platforms for the delivery of photosensitizers in photodynamic therapy (PDT). In this work, porphyrins bearing amine (PNH2) or carboxyl (PCOOH) groups were covalently conjugated onto functionalized SiNP surfaces via carbodiimide-mediated amide coupling, yielding the silica–porphyrin nanohybrids H-PNH2 and H-PCOOH. Successful surface functionalization was confirmed by Fourier-transform infrared spectroscopy, Raman spectroscopy, and X-ray photoelectron spectroscopy. Photophysical studies demonstrated that both nanohybrids retained efficient singlet oxygen (1O2) generation. In vitro biological assays revealed a strong dependence of photodynamic activity on the nature of the conjugated porphyrin, with H-PCOOH exhibiting markedly enhanced photocytotoxicity with respect to the free porphyrins, while H-PNH2 showed an attenuated light-dose response. Notably, H-PCOOH induced pronounced cell death at low light doses (1 J/cm2), with a half-maximal inhibitory concentration (IC50) below 0.3 µM. These findings highlight the potential of silica–porphyrin nanohybrids as efficient photosensitizers for PDT applications.
Full article
(This article belongs to the Special Issue Exploring Organic Compounds in Photodynamic Therapy: Synthesis, Mechanism of Action and Biological Potential)
►▼
Show Figures

Graphical abstract
Open AccessArticle
Acanthopanax senticosus Saponins Mitigate Left Ventricular Remodelling and Inhibit the Induction of MMP-2, MMP-9 in a Rat Model of Myocardial Infarction
by
Xinjie Li, Bingshu Quan and Jianpeng Guo
Int. J. Mol. Sci. 2026, 27(5), 2379; https://doi.org/10.3390/ijms27052379 - 4 Mar 2026
Abstract
Acute myocardial infarction can lead to ventricular remodelling, which affects ventricular function and survival prognosis. Therefore, improving ventricular remodelling has become a focus of research. This study aims to investigate the effect of Acanthopanax senticosus leaf saponins (ASS) on cardiac function and left
[...] Read more.
Acute myocardial infarction can lead to ventricular remodelling, which affects ventricular function and survival prognosis. Therefore, improving ventricular remodelling has become a focus of research. This study aims to investigate the effect of Acanthopanax senticosus leaf saponins (ASS) on cardiac function and left ventricular remodelling in a rat model of myocardial infarction, and explore its potential mechanism. Coronary artery ligation was used to establish a rat model of myocardial infarction, and ASS was administered orally for 28 days. After 28 days, cardiac function was evaluated by hemodynamic detection, and the levels of myocardial enzymes, inflammatory cytokines, oxidative stress and fibrosis-related factors were detected. The degree of fibrosis was evaluated by immunohistochemical detection of collagen I and collagen III deposition. The expression levels of MMP-2, MMP-9 and TIMP-1 were checked by Western blot. Compared with the Sham group, the cardiac function of the Model group was significantly impaired, and ASS administration could improve this change. In addition, compared with the Model group, ASS significantly alleviated myocardial injury, reduced the release of inflammatory cytokines TNF-α and IL-β, improved the oxidative stress state, reduced the release of NT-propBNP, Ang II, ET-1 and inhibited myocardial fibrosis. Moreover, ASS could reduce the expression of MMP-2 and MMP-9, and increase the expression level of TIMP-1. In conclusion, ASS may inhibit left ventricular remodelling by reducing the expression of MMP-2 and MMP-9.
Full article
(This article belongs to the Section Bioactives and Nutraceuticals)
►▼
Show Figures

Figure 1
Open AccessReview
The Citrobacter freundii Complex as an Emerging Pathogen: Genomic Plasticity, Virulence, and Antimicrobial Resistance
by
Anca-Elena Duduveche
Int. J. Mol. Sci. 2026, 27(5), 2378; https://doi.org/10.3390/ijms27052378 - 4 Mar 2026
Abstract
The Citrobacter freundii (C. freundii) complex represents an increasingly significant group of opportunistic pathogens within healthcare settings. This bacterial complex demonstrates remarkable genomic plasticity, characterized by extensive horizontal gene transfer capabilities that facilitate rapid acquisition of resistance determinants and virulence factors.
[...] Read more.
The Citrobacter freundii (C. freundii) complex represents an increasingly significant group of opportunistic pathogens within healthcare settings. This bacterial complex demonstrates remarkable genomic plasticity, characterized by extensive horizontal gene transfer capabilities that facilitate rapid acquisition of resistance determinants and virulence factors. Although originally considered environmental organisms with limited pathogenic potential, members of the C. freundii complex have emerged as important nosocomial pathogens responsible for urinary tract infections, bacteremia, wound infections, and neonatal meningitis. Importantly, their clinical significance lies less in unique disease manifestations and more in the moderate risk of resistance emergence during therapy with third-generation cephalosporins, driven by inducible chromosomal AmpC β-lactamase production. Beyond this intrinsic mechanism, the genomic adaptability of the C. freundii complex also enables acquisition of additional resistance determinants, including extended-spectrum β-lactamases (ESBLs) and carbapenemases, further limiting therapeutic options and complicating clinical management. Understanding the molecular mechanisms underlying genomic plasticity, virulence expression, and resistance development in the C. freundii complex is crucial for developing effective diagnostic strategies, infection control measures, and novel therapeutic approaches. This pathogen exemplifies the challenge of emerging multidrug-resistant bacteria in contemporary healthcare and underscores the need for continued surveillance and research. This narrative review provides current insights into the taxonomy, genomic plasticity, virulence, and mechanisms of antibiotic resistance.
Full article
(This article belongs to the Section Molecular Biology)
►▼
Show Figures

Figure 1
Open AccessArticle
Heterogeneity of Hormone Receptors and HER2 in Breast Cancer Cutaneous Metastases: An Institutional Experience
by
Roberta Iozzo, Eugenia Belcastro, Giuseppe Nicolò Fanelli, Paola Cinacchi, Paola Ferrari, Andrea Nicolini and Cristian Scatena
Int. J. Mol. Sci. 2026, 27(5), 2377; https://doi.org/10.3390/ijms27052377 - 4 Mar 2026
Abstract
Cutaneous metastases are an uncommon but clinically relevant manifestation of breast cancer (BC), often indicating advanced disease and biological progression. Temporal heterogeneity between primary tumors and metastatic lesions, particularly involving hormone receptors (HRs) and HER2 status, may influence prognosis and treatment decisions. We
[...] Read more.
Cutaneous metastases are an uncommon but clinically relevant manifestation of breast cancer (BC), often indicating advanced disease and biological progression. Temporal heterogeneity between primary tumors and metastatic lesions, particularly involving hormone receptors (HRs) and HER2 status, may influence prognosis and treatment decisions. We retrospectively analyzed BC patients with cutaneous metastases diagnosed at a tertiary care center between 2015 and 2024. Clinical data, histopathological features, and immunohistochemical profiles of estrogen receptor (ER), progesterone receptor (PgR), and HER2 were evaluated in paired primary tumors and cutaneous metastatic lesions under uniform pre-analytic and analytic conditions. Receptor discordance and survival outcomes were assessed. Among 660 patients with metastatic BC, 28 (4.2%) developed cutaneous metastases. Median age at diagnosis was 63 years, with chest wall as the most frequent site of skin involvement. HR-positive/HER2-negative tumors were predominant, while triple-negative breast cancer accounted for 19.4% of cases and was associated with a shorter disease course and earlier cutaneous metastatic spread. Receptor discordance occurred in 18.2% for ER, 36.4% for PgR and 41.4% for HER2, mainly involving transitions to or from HER2-low status. After skin involvement, prognosis remained poor. Cutaneous BC metastases show marked receptor heterogeneity, reflecting dynamic tumor evolution. These findings support re-biopsy and biomarker reassessment to guide personalized treatment in metastatic BC.
Full article
(This article belongs to the Special Issue Molecular Research and Cellular Biology of Breast Cancer)
►▼
Show Figures

Figure 1
Journal Menu
► ▼ Journal Menu-
- IJMS Home
- Aims & Scope
- Editorial Board
- Reviewer Board
- Topical Advisory Panel
- Instructions for Authors
- Special Issues
- Topics
- Sections & Collections
- Article Processing Charge
- Indexing & Archiving
- Most Cited & Viewed
- Journal Statistics
- Journal History
- Journal Awards
- Society Collaborations
- Conferences
- Editorial Office
Journal Browser
► ▼ Journal Browser-
arrow_forward_ios
Forthcoming issue
arrow_forward_ios Current issue - Vol. 27 (2026)
- Vol. 26 (2025)
- Vol. 25 (2024)
- Vol. 24 (2023)
- Vol. 23 (2022)
- Vol. 22 (2021)
- Vol. 21 (2020)
- Vol. 20 (2019)
- Vol. 19 (2018)
- Vol. 18 (2017)
- Vol. 17 (2016)
- Vol. 16 (2015)
- Vol. 15 (2014)
- Vol. 14 (2013)
- Vol. 13 (2012)
- Vol. 12 (2011)
- Vol. 11 (2010)
- Vol. 10 (2009)
- Vol. 9 (2008)
- Vol. 8 (2007)
- Vol. 7 (2006)
- Vol. 6 (2005)
- Vol. 5 (2004)
- Vol. 4 (2003)
- Vol. 3 (2002)
- Vol. 2 (2001)
- Vol. 1 (2000)
Highly Accessed Articles
Latest Books
E-Mail Alert
News
27 January 2026
Meet Us at the 5th Molecules Medicinal Chemistry Symposium, 14–17 May 2026, Beijing, China
Meet Us at the 5th Molecules Medicinal Chemistry Symposium, 14–17 May 2026, Beijing, China
22 January 2026
“Do Not Be Afraid of New Things”: Prof. Michele Parrinello on Scientific Curiosity and the Importance of Fundamental Research
“Do Not Be Afraid of New Things”: Prof. Michele Parrinello on Scientific Curiosity and the Importance of Fundamental Research
Topics
Topic in
Agriculture, Beverages, Foods, Horticulturae, IJMS, Nutrients, Plants
Nutritional and Phytochemical Composition of Plants
Topic Editors: Vassilis Athanasiadis, Stavros I. LalasDeadline: 31 March 2026
Topic in
Biomolecules, Chemistry, IJMS, Molecules, Pharmaceuticals
Progress in Drug Design: Science and Practice
Topic Editors: Rui M. V. Abreu, Maria João QueirozDeadline: 30 April 2026
Topic in
Cancers, IJMS, Pharmaceuticals, Pharmaceutics, Sci. Pharm., Current Oncology, Molecules
Recent Advances in Anticancer Strategies, 2nd Edition
Topic Editors: Hassan Bousbaa, Zhiwei HuDeadline: 31 May 2026
Topic in
Biomedicines, IJMS, JCM, Medicina, Neurology International
Advances in Exercise-Induced Neurogenesis, Neuronal and Functional Adaptations in Neurorehabilitation
Topic Editors: Carlos Bernal-Utrera, Cleofas Rodriguez-Blanco, Maria Livia Carrascal MorenoDeadline: 29 June 2026
Conferences
Special Issues
Special Issue in
IJMS
Molecular Advance on Skin Irritation and Inflammation
Guest Editor: Nazgol-Sadat HaddadiDeadline: 12 March 2026
Special Issue in
IJMS
Role of Natural Products in Health and Diseases
Guest Editor: Katarína BauerováDeadline: 15 March 2026
Special Issue in
IJMS
Host Immunity and Viral Evolution: Dissecting the Molecular Variations of Viral Genomes
Guest Editor: Maria Victoria PreciadoDeadline: 20 March 2026
Special Issue in
IJMS
Molecular Mechanism in Cardiovascular Pathology
Guest Editor: Andrea MarzulloDeadline: 20 March 2026
Topical Collections
Topical Collection in
IJMS
Latest Review Papers in Molecular Microbiology
Collection Editors: Matthew Cheesman, Ian Edwin Cock
Topical Collection in
IJMS
Latest Review Papers in Molecular Oncology
Collection Editors: Carmine Stolfi, Eric Huet
Topical Collection in
IJMS
Cardiomyopathies: Molecular Insights and Future Perspectives
Collection Editors: Massimo Iacoviello, Michele Correale, Rosa Santacroce



