Covalently Surface-Functionalized Porphyrins on Silica Nanoparticles for Efficient Photodynamic Therapy
Abstract
1. Introduction
2. Results and Discussion
2.1. Synthesis and Characterization of the Porphyrins
2.2. Synthesis, Surface Functionalization, and Characterization of SiNPs
2.3. Synthesis and Characterization of the Hybrids
2.4. Photophysical Characterization
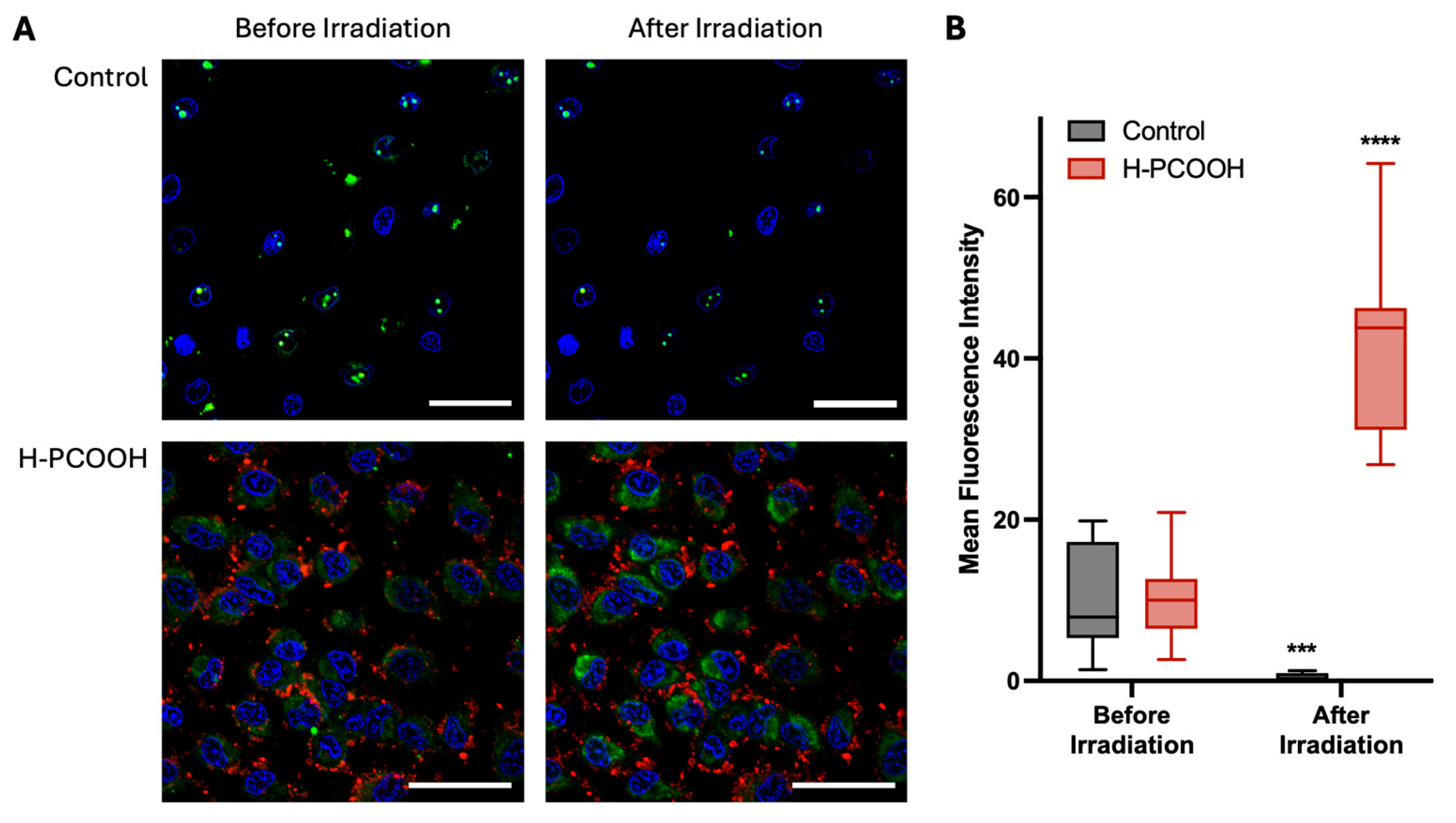
2.5. Biological Studies
3. Materials and Methods
3.1. Chemicals
3.2. Equipment
3.3. Synthesis
3.3.1. Synthesis of Meso-Tetrakis(pentafluorophenyl)porphyrin (TPPF20)
3.3.2. Synthesis of Meso-Tetrakis(4-[(2-aminoethyl)amino]-2,3,5,6-tetrafluorophenyl)porphyrin (PNH2)
3.3.3. Synthesis of Meso-Tetrakis(4-[(2-carboxyethyl)thio]-2,3,5,6-tetrafluorophenyl)porphyrin (PCOOH)
3.3.4. Synthesis of Silica Nanoparticles (SiNPs)
3.3.5. Surface Amination of Silica Nanoparticles (SiNP@NH2)
3.3.6. Surface Carboxylation of Silica Nanoparticles (SiNP@NHCO@COOH)
3.3.7. Synthesis of H-PNH2
3.3.8. Synthesis of H-PCOOH
3.4. Optical Characterization
3.4.1. Fluorescence Quantum Yield
3.4.2. Singlet Oxygen Quantum Yield
3.5. In Vitro Biological Assays
3.5.1. Cellular Uptake
3.5.2. ROS Generation
3.5.3. Dark Toxicity
3.5.4. Photocytotoxicity
3.5.5. Statistical Analysis
4. Conclusions
Supplementary Materials
Author Contributions
Funding
Institutional Review Board Statement
Informed Consent Statement
Data Availability Statement
Acknowledgments
Conflicts of Interest
References
- Cai, Y.; Chai, T.; Nguyen, W.; Liu, J.; Xiao, E.; Ran, X.; Ran, Y.; Du, D.; Chen, W.; Chen, X. Phototherapy in Cancer Treatment: Strategies and Challenges. Signal Transduct. Target. Ther. 2025, 10, 115. [Google Scholar] [CrossRef]
- Maharjan, P.S.; Bhattarai, H.K. Singlet Oxygen, Photodynamic Therapy, and Mechanisms of Cancer Cell Death. J. Oncol. 2022, 2022, 7211485. [Google Scholar] [CrossRef]
- Zheng, Y.; Yin, G.; Le, V.; Zhang, A.; Chen, S.; Liang, X.; Liu, J. Photodynamic-Therapy Activates Immune Response by Disrupting Immunity Homeostasis of Tumor Cells, Which Generates Vaccine for Cancer Therapy. Int. J. Biol. Sci. 2016, 12, 120–132. [Google Scholar] [CrossRef]
- Grin, M.; Suvorov, N.; Ostroverkhov, P.; Pogorilyy, V.; Kirin, N.; Popov, A.; Sazonova, A.; Filonenko, E. Advantages of Combined Photodynamic Therapy in the Treatment of Oncological Diseases. Biophys. Rev. 2022, 14, 941–963. [Google Scholar] [CrossRef] [PubMed]
- Tan, L.; Shen, X.; He, Z.; Lu, Y. The Role of Photodynamic Therapy in Triggering Cell Death and Facilitating Antitumor Immunology. Front. Oncol. 2022, 12, 863107. [Google Scholar] [CrossRef]
- Chen, H.; Li, H.; Li, H.-J.; Zhang, Z. Umbrella Review of Photodynamic Therapy for Cancer: Efficacy, Safety, and Clinical Applications. Front. Oncol. 2025, 15, 1528314. [Google Scholar] [CrossRef] [PubMed]
- Baskaran, R.; Lee, J.; Yang, S.-G. Clinical Development of Photodynamic Agents and Therapeutic Applications. Biomater. Res. 2018, 22, 25. [Google Scholar] [CrossRef] [PubMed]
- Akbar, A.; Khan, S.; Chatterjee, T.; Ghosh, M. Unleashing the Power of Porphyrin Photosensitizers: Illuminating Breakthroughs in Photodynamic Therapy. J. Photochem. Photobiol. B 2023, 248, 112796. [Google Scholar] [CrossRef] [PubMed]
- Yang, M.; Chen, D.; Zhang, L.; Ye, M.; Song, Y.; Xu, J.; Cao, Y.; Liu, Z. Porphyrin-Based Organic Nanoparticles with NIR-IIa Fluorescence for Orthotopic Glioblastoma Theranostics. ACS Appl. Mater. Interfaces 2024, 16, 35925–35935. [Google Scholar] [CrossRef] [PubMed]
- Figueira, F.; Tomé, J.P.C.; Paz, F.A.A. Porphyrin NanoMetal-Organic Frameworks as Cancer Theranostic Agents. Molecules 2022, 27, 3111. [Google Scholar] [CrossRef] [PubMed]
- Josefsen, L.B.; Boyle, R.W. Unique Diagnostic and Therapeutic Roles of Porphyrins and Phthalocyanines in Photodynamic Therapy, Imaging and Theranostics. Theranostics 2012, 2, 916–966. [Google Scholar] [CrossRef]
- Tsolekile, N.; Nelana, S.; Oluwafemi, O.S. Porphyrin as Diagnostic and Therapeutic Agent. Molecules 2019, 24, 2669. [Google Scholar] [CrossRef]
- Saenz, C.; Ethirajan, M.; Tracy, E.C.; Bowman, M.-J.; Cacaccio, J.; Ohulchanskyy, T.; Baumann, H.; Pandey, R.K. Charged Groups on Pyropheophorbide-Based Photosensitizers Dictate Uptake by Tumor Cells and Photodynamic Therapy Efficacy. J. Photochem. Photobiol. B 2022, 227, 112375. [Google Scholar] [CrossRef] [PubMed]
- Zhou, Y.; Zou, P.; Chen, X.; Chen, P.; Shi, M.; Lang, J.; Chen, M. Overcoming Barriers in Photodynamic Therapy Harnessing Nanogenerators Strategies. Int. J. Biol. Sci. 2024, 20, 5673–5694. [Google Scholar] [CrossRef]
- Li, W.-P.; Yen, C.-J.; Wu, B.-S.; Wong, T.-W. Recent Advances in Photodynamic Therapy for Deep-Seated Tumors with the Aid of Nanomedicine. Biomedicines 2021, 9, 69. [Google Scholar] [CrossRef]
- Escudero, A.; Carrillo-Carrión, C.; Castillejos, M.C.; Romero-Ben, E.; Rosales-Barrios, C.; Khiar, N. Photodynamic Therapy: Photosensitizers and Nanostructures. Mater. Chem. Front. 2021, 5, 3788–3812. [Google Scholar] [CrossRef]
- Liu, Z.; Li, H.; Tian, Z.; Liu, X.; Guo, Y.; He, J.; Wang, Z.; Zhou, T.; Liu, Y. Porphyrin-Based Nanoparticles: A Promising Phototherapy Platform. ChemPlusChem 2022, 87, e202200156. [Google Scholar] [CrossRef] [PubMed]
- Shi, Y.; van der Meel, R.; Chen, X.; Lammers, T. The EPR Effect and beyond: Strategies to Improve Tumor Targeting and Cancer Nanomedicine Treatment Efficacy. Theranostics 2020, 10, 7921–7924. [Google Scholar] [CrossRef]
- Sharifi, M.; Cho, W.C.; Ansariesfahani, A.; Tarharoudi, R.; Malekisarvar, H.; Sari, S.; Bloukh, S.H.; Edis, Z.; Amin, M.; Gleghorn, J.P.; et al. An Updated Review on EPR-Based Solid Tumor Targeting Nanocarriers for Cancer Treatment. Cancers 2022, 14, 2868. [Google Scholar] [CrossRef]
- Wu, J. The Enhanced Permeability and Retention (EPR) Effect: The Significance of the Concept and Methods to Enhance Its Application. J. Pers. Med. 2021, 11, 771. [Google Scholar] [CrossRef] [PubMed]
- Santos, C.I.M.; Rodríguez-Pérez, L.; Gonçalves, G.; Dias, C.J.; Monteiro, F.; Faustino, M.D.A.F.; Vieira, S.I.; Helguero, L.A.; Herranz, M.Á.; Martín, N.; et al. Enhanced Photodynamic Therapy Effects of Graphene Quantum Dots Conjugated with Aminoporphyrins. ACS Appl. Nano Mater. 2021, 4, 13079–13089. [Google Scholar] [CrossRef]
- Santos, C.I.M.; Rodríguez-Pérez, L.; Gonçalves, G.; Pinto, S.N.; Melle-Franco, M.; Marques, P.A.A.P.; Faustino, M.A.F.; Herranz, M.Á.; Martin, N.; Neves, M.G.P.M.S.; et al. Novel Hybrids Based on Graphene Quantum Dots Covalently Linked to Glycol Corroles for Multiphoton Bioimaging. Carbon 2020, 166, 164–174. [Google Scholar] [CrossRef]
- Hurtado, C.R.; Hurtado, G.R.; Cena, G.L.D.; Queiroz, R.C.; Silva, A.V.; Diniz, M.F.; Santos, V.R.D.; Trava-Airoldi, V.; Baptista, M.D.S.; Tsolekile, N.; et al. Diamond Nanoparticles-Porphyrin mTHPP Conjugate as Photosensitizing Platform: Cytotoxicity and Antibacterial Activity. Nanomaterials 2021, 11, 1393. [Google Scholar] [CrossRef] [PubMed]
- Santos, C.I.M.; Cicuéndez, M.; Gonçalves, G.; Rodríguez-Pérez, L.; Portolés, M.T.; Faustino, M.A.F.; Herranz, M.Á.; Neves, M.G.P.M.S.; Martinho, J.M.G.; Maçôas, E.M.S.; et al. Safety Assessment of New Nanodiamonds@corrole Hybrids Addressed by the Response of RAW-264.7 Macrophages. J. Mater. Chem. B 2023, 11, 675–686. [Google Scholar] [CrossRef] [PubMed]
- Akbari Oryani, M.; Tarin, M.; Rahnama Araghi, L.; Rastin, F.; Javid, H.; Hashemzadeh, A.; Karimi-Shahri, M. Synergistic Cancer Treatment Using Porphyrin-Based Metal-Organic Frameworks for Photodynamic and Photothermal Therapy. J. Drug Target. 2025, 33, 473–491. [Google Scholar] [CrossRef] [PubMed]
- Pattnaik, A.K.; Priyadarshini, N.; Priyadarshini, P.; Behera, G.C.; Parida, K. Recent Advancements in Metal Organic Framework-Modified Multifunctional Materials for Photodynamic Therapy. Mater. Adv. 2024, 5, 6030–6051. [Google Scholar] [CrossRef]
- Obalola, A.A.; Abrahamse, H.; Dhilip Kumar, S.S. Recent Advances in Gold Nanoparticle-Based Targeted Photodynamic and Photothermal Cancer Therapy. Nanoscale Adv. 2025, 7, 7440–7458. [Google Scholar] [CrossRef]
- Aboalhassan, A.A.; El-Daly, S.A.; Ebeid, E.-Z.M.; Sakr, M.A.S. Plasmonic Surface of Metallic Gold and Silver Nanoparticles Induced Fluorescence Quenching of Meso-Terakis (4-Sulfonatophenyl) Porphyrin (TPPS) and Theoretical–Experimental Comparable. J. Fluoresc. 2022, 32, 2257–2269. [Google Scholar] [CrossRef]
- Singh, P.; Srivastava, S.; Singh, S.K. Nanosilica: Recent Progress in Synthesis, Functionalization, Biocompatibility, and Biomedical Applications. ACS Biomater. Sci. Eng. 2019, 5, 4882–4898. [Google Scholar] [CrossRef]
- Liberman, A.; Mendez, N.; Trogler, W.C.; Kummel, A.C. Synthesis and Surface Functionalization of Silica Nanoparticles for Nanomedicine. Surf. Sci. Rep. 2014, 69, 132–158. [Google Scholar] [CrossRef] [PubMed]
- Kim, J.W.; Kim, L.U.; Kim, C.K. Size Control of Silica Nanoparticles and Their Surface Treatment for Fabrication of Dental Nanocomposites. Biomacromolecules 2007, 8, 215–222. [Google Scholar] [CrossRef]
- Qian, H.S.; Guo, H.C.; Ho, P.C.; Mahendran, R.; Zhang, Y. Mesoporous-Silica-Coated Up-Conversion Fluorescent Nanoparticles for Photodynamic Therapy. Small 2009, 5, 2285–2290. [Google Scholar] [CrossRef]
- Makhadmeh, G.N.; AlZoubi, T.; Aljarrah, A.M.; Abu Mhareb, M.H.; Alami, J.H.A.; Zyoud, S.H. Enhancing Photodynamic Therapy Efficacy through Silica Nanoparticle-Mediated Delivery of Temoporfin for Targeted in Vitro Breast Cancer Treatment. Photodiagnosis Photodyn. Ther. 2024, 46, 104034. [Google Scholar] [CrossRef] [PubMed]
- Borzęcka, W.; Pereira, P.M.R.; Fernandes, R.; Trindade, T.; Torres, T.; Tomé, J.P.C. Encapsulation of Glycosylated Porphyrins in Silica Nanoparticles to Enhance the Efficacy of Cancer Photodynamic Therapy. Mater. Adv. 2021, 2, 1613–1620. [Google Scholar] [CrossRef]
- Nobatana, V.; Oyim, J.; Nwahara, N.; Sindelo, A.; Nyokong, T. The Photodynamic Anti-Cancer and Anti-Bacterial Behaviour of Meso-Substituted Trans-A2B2 Porphyrin Conjugated Silica-gold Nanoparticles. Inorganica Chim. Acta 2025, 579, 122584. [Google Scholar] [CrossRef]
- Figueira, F.; Cavaleiro, J.A.S.; Tomé, J.P.C. Silica Nanoparticles Functionalized with Porphyrins and Analogs for Biomedical Studies. J. Porphyr. Phthalocyanines 2011, 15, 517–533. [Google Scholar] [CrossRef]
- Rodrigues, J.M.M.; Farinha, A.S.F.; Muteto, P.V.; Woranovicz-Barreira, S.M.; Almeida Paz, F.A.; Neves, M.G.P.M.S.; Cavaleiro, J.A.S.; Tomé, A.C.; Gomes, M.T.S.R.; Sessler, J.L.; et al. New Porphyrin Derivatives for Phosphate Anion Sensing in Both Organic and Aqueous Media. Chem. Commun. 2014, 50, 1359–1361. [Google Scholar] [CrossRef] [PubMed]
- Hewage, N.; Yang, B.; Agrios, A.G.; Brückner, C. Introduction of Carboxylic Ester and Acid Functionalities to Meso-Tetrakis(Pentafluorophenyl)Porphyrin and Their Limited Electronic Effects on the Chromophore. Dye. Pigment. 2015, 121, 159–169. [Google Scholar] [CrossRef]
- Ghimire, P.P.; Jaroniec, M. Renaissance of Stöber Method for Synthesis of Colloidal Particles: New Developments and Opportunities. J. Colloid Interface Sci. 2021, 584, 838–865. [Google Scholar] [CrossRef] [PubMed]
- Perro, A.; Meunier, F.; Schmitt, V.; Ravaine, S. Production of Large Quantities of “Janus” Nanoparticles Using Wax-in-Water Emulsions. Colloids Surf. Physicochem. Eng. Asp. 2009, 332, 57–62. [Google Scholar] [CrossRef]
- Williams, S.; Neumann, A.; Bremer, I.; Su, Y.; Dräger, G.; Kasper, C.; Behrens, P. Nanoporous Silica Nanoparticles as Biomaterials: Evaluation of Different Strategies for the Functionalization with Polysialic Acid by Step-by-Step Cytocompatibility Testing. J. Mater. Sci. Mater. Med. 2015, 26, 125. [Google Scholar] [CrossRef]
- Kobayashi, H.; Watanabe, R.; Choyke, P.L. Improving Conventional Enhanced Permeability and Retention (EPR) Effects; What Is the Appropriate Target? Theranostics 2014, 4, 81–89. [Google Scholar] [CrossRef] [PubMed]
- Allen, T.M.; Cullis, P.R. Drug Delivery Systems: Entering the Mainstream. Science 2004, 303, 1818–1822. [Google Scholar] [CrossRef] [PubMed]
- Griffiths, P.R.; De Haseth, J.A. Fourier Transform Infrared Spectrometry, 1st ed.; Wiley: Hoboken, NJ, USA, 2007. [Google Scholar]
- Ellerbrock, R.; Stein, M.; Schaller, J. Comparing Amorphous Silica, Short-Range-Ordered Silicates and Silicic Acid Species by FTIR. Sci. Rep. 2022, 12, 11708. [Google Scholar] [CrossRef] [PubMed]
- Karade, V.C.; Sharma, A.; Dhavale, R.P.; Dhavale, R.P.; Shingte, S.R.; Patil, P.S.; Kim, J.H.; Zahn, D.R.T.; Chougale, A.D.; Salvan, G.; et al. APTES Monolayer Coverage on Self-Assembled Magnetic Nanospheres for Controlled Release of Anticancer Drug Nintedanib. Sci. Rep. 2021, 11, 5674. [Google Scholar] [CrossRef] [PubMed]
- Crucho, C.I.C.; Baleizão, C.; Farinha, J.P.S. Functional Group Coverage and Conversion Quantification in Nanostructured Silica by 1H NMR. Anal. Chem. 2017, 89, 681–687. [Google Scholar] [CrossRef]
- Sypabekova, M.; Hagemann, A.; Rho, D.; Kim, S. Review: 3-Aminopropyltriethoxysilane (APTES) Deposition Methods on Oxide Surfaces in Solution and Vapor Phases for Biosensing Applications. Biosensors 2022, 13, 36. [Google Scholar] [CrossRef]
- Kunc, F.; Balhara, V.; Sun, Y.; Daroszewska, M.; Jakubek, Z.J.; Hill, M.; Brinkmann, A.; Johnston, L.J. Quantification of Surface Functional Groups on Silica Nanoparticles: Comparison of Thermogravimetric Analysis and Quantitative NMR. Analyst 2019, 144, 5589–5599. [Google Scholar] [CrossRef] [PubMed]
- Nikolaou, V.; Nikoloudakis, E.; Ladomenou, K.; Charalambidis, G.; Coutsolelos, A.G. Porphyrins—Valuable Pigments of Life. Front. Chem. Biol. 2024, 2, 1346465. [Google Scholar] [CrossRef]
- Ouyang, L.; Shaik, R.; Xu, R.; Zhang, G.; Zhe, J. Mapping Surface Charge Distribution of Single-Cell via Charged Nanoparticle. Cells 2021, 10, 1519. [Google Scholar] [CrossRef] [PubMed]
- Qian, W.; Kumar, N.; Roginskaya, V.; Fouquerel, E.; Opresko, P.L.; Shiva, S.; Watkins, S.C.; Kolodieznyi, D.; Bakkenist, C.J.; Bruchez, M.P.; et al. Chemoptogenetic Damage to Mitochondria Causes Rapid Telomere Dysfunction. Proc. Natl. Acad. Sci. USA 2019, 116, 18435–18444, Erratum in Proc. Natl. Acad. Sci. USA 2025, 122, e2501913122. [Google Scholar] [CrossRef] [PubMed]
- Gonsalves, A.M.D.R.; Varejão, J.M.T.B.; Pereira, M.M. Some New Aspects Related to the Synthesis of Meso-substituted Porphyrins. J. Heterocycl. Chem. 1991, 28, 635–640. [Google Scholar] [CrossRef]
- Stöber, W.; Fink, A.; Bohn, E. Controlled Growth of Monodisperse Silica Spheres in the Micron Size Range. J. Colloid Interface Sci. 1968, 26, 62–69. [Google Scholar] [CrossRef]
- Chen, Y.; Zhang, Y. Fluorescent Quantification of Amino Groups on Silica Nanoparticle Surfaces. Anal. Bioanal. Chem. 2011, 399, 2503–2509. [Google Scholar] [CrossRef] [PubMed]
- Miller, P.J.; Shantz, D.F. Covalently Functionalized Uniform Amino-Silica Nanoparticles. Synthesis and Validation of Amine Group Accessibility and Stability. Nanoscale Adv. 2020, 2, 860–868. [Google Scholar] [CrossRef]
- Seybold, P.G.; Gouterman, M. Porphyrins. J. Mol. Spectrosc. 1969, 31, 1–13. [Google Scholar] [CrossRef]
- Ormond, A.B.; Freeman, H.S. Effects of Substituents on the Photophysical Properties of Symmetrical Porphyrins. Dye. Pigment. 2013, 96, 440–448. [Google Scholar] [CrossRef]






| Nanoparticles | Dh (nm) a | PDIDLS | D (nm) b | ζ (mV) a |
|---|---|---|---|---|
| SiNPs | 61 ± 3 | 0.10 ± 0.04 | 51 ± 5 | −31 ± 3 |
| SiNP@NH2 | 71 ± 1 | 0.17 ± 0.03 | 57 ± 7 | 23.7 ± 0.1 |
| SiNP@NHCO@COOH | 82 ± 3 | 0.12 ± 0.07 | 58 ± 6 | −30 ± 5 |
| Compound | (nm) | (nm) | ΦF (%) | ΦΔ (%) |
|---|---|---|---|---|
| PNH2 | 422, 512, 546, 592, 647 | 657, 714 | 5.2 | 25 |
| H-PNH2 | 425, 516, 545, 592, 652 | 656, 719 | 5.4 | 17 |
| PCOOH | 414, 506, 533, 581, 646 | 654, 706 | 6.3 | 72 |
| H-PCOOH | 415, 508, 533, 582, 648 | 656, 705 | 7.4 | 44 |
Disclaimer/Publisher’s Note: The statements, opinions and data contained in all publications are solely those of the individual author(s) and contributor(s) and not of MDPI and/or the editor(s). MDPI and/or the editor(s) disclaim responsibility for any injury to people or property resulting from any ideas, methods, instructions or products referred to in the content. |
© 2026 by the authors. Licensee MDPI, Basel, Switzerland. This article is an open access article distributed under the terms and conditions of the Creative Commons Attribution (CC BY) license.
Share and Cite
Cavaco, D.S.; Álvaro-Martins, M.J.; Domingues, M.; Palmeira, T.; Pinto, S.N.; Lourenço, L.M.O.; Gonçalves, G.; Santos, C.I.M.; Maçôas, E.M.S. Covalently Surface-Functionalized Porphyrins on Silica Nanoparticles for Efficient Photodynamic Therapy. Int. J. Mol. Sci. 2026, 27, 2380. https://doi.org/10.3390/ijms27052380
Cavaco DS, Álvaro-Martins MJ, Domingues M, Palmeira T, Pinto SN, Lourenço LMO, Gonçalves G, Santos CIM, Maçôas EMS. Covalently Surface-Functionalized Porphyrins on Silica Nanoparticles for Efficient Photodynamic Therapy. International Journal of Molecular Sciences. 2026; 27(5):2380. https://doi.org/10.3390/ijms27052380
Chicago/Turabian StyleCavaco, Daniel S., Maria João Álvaro-Martins, Mafalda Domingues, Tiago Palmeira, Sandra N. Pinto, Leandro M. O. Lourenço, Gil Gonçalves, Carla I. M. Santos, and Ermelinda M. S. Maçôas. 2026. "Covalently Surface-Functionalized Porphyrins on Silica Nanoparticles for Efficient Photodynamic Therapy" International Journal of Molecular Sciences 27, no. 5: 2380. https://doi.org/10.3390/ijms27052380
APA StyleCavaco, D. S., Álvaro-Martins, M. J., Domingues, M., Palmeira, T., Pinto, S. N., Lourenço, L. M. O., Gonçalves, G., Santos, C. I. M., & Maçôas, E. M. S. (2026). Covalently Surface-Functionalized Porphyrins on Silica Nanoparticles for Efficient Photodynamic Therapy. International Journal of Molecular Sciences, 27(5), 2380. https://doi.org/10.3390/ijms27052380

