-
Choreme-Based Spatial Analysis and Tourism Assessment in the Oltenia de sub Munte Geopark, Romania -
Built-Up Surface Ensemble Model for Romania Based on OpenStreetMap, Microsoft Building Footprints, and Global Human Settlement Layer Data Sources Using Triple Collocation Analysis -
Accelerating Computation for Estimating Land Surface Temperature: An Efficient Global–Local Regression (EGLR) Framework
Journal Description
ISPRS International Journal of Geo-Information
ISPRS International Journal of Geo-Information
(IJGI) is an international, peer-reviewed, open access journal on geo-information, and is published monthly online. It is the official journal of the International Society for Photogrammetry and Remote Sensing (ISPRS). Society members receive discounts on the article processing charges.
- Open Access— free for readers, with article processing charges (APC) paid by authors or their institutions.
- High Visibility: indexed within Scopus, SCIE (Web of Science), GeoRef, PubAg, dblp, Astrophysics Data System, Inspec, and other databases.
- Journal Rank: JCR - Q2 (Geography, Physical) / CiteScore - Q1 (Earth and Planetary Sciences (miscellaneous))
- Rapid Publication: manuscripts are peer-reviewed and a first decision is provided to authors approximately 34.2 days after submission; acceptance to publication is undertaken in 2.7 days (median values for papers published in this journal in the first half of 2025).
- Rejection Rate: a rejection rate of 76% in 2024.
- Recognition of Reviewers: reviewers who provide timely, thorough peer-review reports receive vouchers entitling them to a discount on the APC of their next publication in any MDPI journal, in appreciation of the work done.
Impact Factor:
2.8 (2024);
5-Year Impact Factor:
3.3 (2024)
Latest Articles
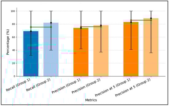
A Semantic Collaborative Filtering-Based Recommendation System to Enhance Geospatial Data Discovery in Geoportals
ISPRS Int. J. Geo-Inf. 2025, 14(12), 495; https://doi.org/10.3390/ijgi14120495 (registering DOI) - 13 Dec 2025
Abstract
Traditional geoportals depend primarily on keyword-based search, which often fails to retrieve relevant datasets when metadata are heterogeneous, incomplete, or inconsistent with user terminology. This limitation reduces the efficiency of data discovery and selection, particularly in domains where metadata quality varies widely. This
[...] Read more.
Traditional geoportals depend primarily on keyword-based search, which often fails to retrieve relevant datasets when metadata are heterogeneous, incomplete, or inconsistent with user terminology. This limitation reduces the efficiency of data discovery and selection, particularly in domains where metadata quality varies widely. This study aims to address this challenge by developing a semantic collaborative filtering recommendation system designed to enhance dataset discovery in geoportals through the analysis of implicit user interactions. The system captures users’ search queries, viewed datasets, downloads, and applied filters to infer feedback and organize it into a user–item matrix. Because interaction data are typically sparse, semantic user clustering is applied to mitigate this limitation by grouping users with semantically related interests through hierarchical relationships represented in the Simple Knowledge Organization System (SKOS). However, as users often need complementary datasets to complete specific tasks, association rule mining is employed to identify co-occurrence patterns in search histories and enhance task-related result diversity. The final recommendation scores are then computed by factorizing the user–item matrix with Alternating Least Squares (ALS), using cosine similarity on the latent user vectors to identify nearest neighbors, and applying a standard user-based neighborhood prediction model to rank unseen datasets. The system is implemented within an existing ontology-based geoportal as a standalone, configurable component, requiring only access to user interaction logs and dataset identifiers. Evaluation using precision, recall, and Precision@5 demonstrates that increasing user interactions improves recommendation performance by strengthening behavioral evidence used for ranking. The findings indicate that integrating semantic relationships and behavioral patterns can strengthen dataset discovery in geoportals and complement conventional metadata-based search mechanisms.
Full article
(This article belongs to the Special Issue Intelligent Interoperability in the Geospatial Web)
►
Show Figures
Open AccessArticle
Mapping Pastoral Mobility: A Geospatial Inventory of Temporary Dwellings Within the Southern Carpathians
by
Emil Marinescu, Sidonia Marinescu and Liliana Popescu
ISPRS Int. J. Geo-Inf. 2025, 14(12), 494; https://doi.org/10.3390/ijgi14120494 - 11 Dec 2025
Abstract
►▼
Show Figures
Temporary pastoral settlements are a keystone of high-mountain ecologies, yet they are not included in any official datasets. Therefore, to fill this gap, this research aims to create the first systematic spatial inventory of high-altitude rural temporary dwellings (sheepfolds and shelters) and land
[...] Read more.
Temporary pastoral settlements are a keystone of high-mountain ecologies, yet they are not included in any official datasets. Therefore, to fill this gap, this research aims to create the first systematic spatial inventory of high-altitude rural temporary dwellings (sheepfolds and shelters) and land use in the central part of the Southern Carpathians, one of the major traditional areas for sheep breeding in Romania. The data sources include 1:5000 orthophotos, 1:25,000-scale topographic maps, the Corine Land Cover model, field investigation campaigns, and forestry maps. Each one provided complementary information, which was integrated through cross-comparison and ground truth validation for settlement status and the consistent classification of land-use categories. The methodological steps followed are as follows: digitizing shelters, sheepfolds, and agricultural surfaces; overlaying elements of interest for the study; using Data Management, Spatial Analyst, Conversion Tools, and Field Calculation; and interpreting graphical and cartographical materials. Through overlay analysis, we examined how temporary settlements correlate with land-use categories; the ArcGIS Saptial Analyst tools enabled the identification of altitudinal patterns and spatial clusters. We identified 753 sheepfolds and 5411 shelters in this part of the Carpathians, situated at high altitudes, closely connected to the transhumance and pendulation phenomenon. The analysis of land use for the altitude-temporary settlements within the Parâng-Cindrel Mountains highlighted the fact that the traditional agriculture is still carried on by the locals, but biodiversity is at stake where fields are abandoned. Implications regarding the ecological and environmental impact of grazing in the area, conflict mitigation, and livestock protection as well as the cultural dimension are discussed. The study provides the first spatially explicit inventory of these shelters and sheepfolds, providing a cornerstone for interdisciplinary policy-making, conservation, and local development priorities.
Full article

Figure 1
Open AccessArticle
A Graph Data Model for CityGML Utility Network ADE: A Case Study on Water Utilities
by
Ensiyeh Javaherian Pour, Behnam Atazadeh, Abbas Rajabifard, Soheil Sabri and David Norris
ISPRS Int. J. Geo-Inf. 2025, 14(12), 493; https://doi.org/10.3390/ijgi14120493 - 11 Dec 2025
Abstract
►▼
Show Figures
Modelling connectivity in utility networks is essential for operational management, maintenance planning, and resilience analysis. The CityGML Utility Network Application Domain Extension (UNADE) provides a detailed conceptual framework for representing utility networks; however, most existing implementations rely on relational databases, where connectivity must
[...] Read more.
Modelling connectivity in utility networks is essential for operational management, maintenance planning, and resilience analysis. The CityGML Utility Network Application Domain Extension (UNADE) provides a detailed conceptual framework for representing utility networks; however, most existing implementations rely on relational databases, where connectivity must be reconstructed through joins rather than represented as explicit relationships. This creates challenges when managing densely connected network structures. This study introduces the UNADE–Labelled Property Graph (UNADE-LPG) model, a graph-based representation that maps the classes, relationships, and constraints defined in the UNADE Unified Modelling Language (UML) schema into nodes, edges, and properties. A conversion pipeline is developed to generate UNADE-LPG instances directly from CityGML UNADE datasets encoded in GML, enabling the population of graph databases while maintaining semantic alignment with the original schema. The approach is demonstrated through two case studies: a schematic network and a real-world water system from Frankston, Melbourne. Validation procedures, covering structural checks, topological continuity, classification behaviour, and descriptive graph statistics, confirm that the resulting graph preserves the semantic structure of the UNADE schema and accurately represents the physical connectivity of the network. An analytical path-finding query is also implemented to illustrate how the UNADE-LPG structure supports practical network-analysis tasks, such as identifying connected pipeline sequences. Overall, the findings show that the UNADE-LPG model provides a clear, standards-aligned, and operationally practical foundation for representing utility networks within graph environments, supporting future integration into digital-twin and network-analytics applications.
Full article

Figure 1
Open AccessArticle
Automatic Detection of Podotactile Pavements in Urban Environments Through a Deep Learning-Based Approach on MLS/HMLS Point Clouds
by
Elisavet Tsiranidou, Daniele Treccani, Andrea Adami, Antonio Fernández and Lucía Díaz-Vilariño
ISPRS Int. J. Geo-Inf. 2025, 14(12), 492; https://doi.org/10.3390/ijgi14120492 - 11 Dec 2025
Abstract
Pedestrian accessibility is a critical dimension of sustainable and inclusive transportation systems, yet many cities lack reliable data on infrastructure features that support visually impaired users. Among these, podotactile paving plays a vital role in guiding movement and ensuring safety at intersections and
[...] Read more.
Pedestrian accessibility is a critical dimension of sustainable and inclusive transportation systems, yet many cities lack reliable data on infrastructure features that support visually impaired users. Among these, podotactile paving plays a vital role in guiding movement and ensuring safety at intersections and transit nodes. However, tactile paving networks remain largely absent from digital transport inventories and automated mapping pipelines, limiting the ability of cities to systematically assess accessibility conditions. This paper presents a scalable approach for identifying and mapping podotactile areas from mobile and handheld laser scanning data, broadening the scope of data-driven urban modelling to include infrastructure elements critical for visually impaired pedestrians. The framework is evaluated across multiple sensing modalities and geographic contexts, demonstrating robust generalization to diverse transport environments. Across four dataset configurations from Madrid and Mantova, the proposed DeepLabV3+ model achieved podotactile F1-scores ranging from 0.83 to 0.91, with corresponding IoUs between 0.71 and 0.83. The combined Madrid–Mantova dataset reached an F1-score of 0.86 and an IoU of 0.75, highlighting strong cross-city generalization. By addressing a long-standing gap in transportation accessibility research, this study demonstrates that podotactile paving can be systematically extracted and integrated into transport datasets. The proposed approach supports scalable accessibility auditing, enhances digital transport models, and provides planners with actionable data to advance inclusive and equitable mobility.
Full article
(This article belongs to the Special Issue Spatial Information for Improved Living Spaces)
►▼
Show Figures

Figure 1
Open AccessArticle
Spatializing Trust: A GeoAI-Based Model for Mapping Digital Trust Ecosystems in Mediterranean Smart Regions
by
Simona Epasto
ISPRS Int. J. Geo-Inf. 2025, 14(12), 491; https://doi.org/10.3390/ijgi14120491 - 10 Dec 2025
Abstract
►▼
Show Figures
As digital transformation intensifies, the governance of spatial data infrastructures is becoming increasingly dependent on the capacity to generate and sustain trust—technological, institutional and civic. This challenge is particularly acute in the Mediterranean region, where disparities in how geospatial data are produced, accessed,
[...] Read more.
As digital transformation intensifies, the governance of spatial data infrastructures is becoming increasingly dependent on the capacity to generate and sustain trust—technological, institutional and civic. This challenge is particularly acute in the Mediterranean region, where disparities in how geospatial data are produced, accessed, and validated are created by uneven digital development and fragmented governance structures. In response to this, this paper introduces an integrated framework combining geospatial artificial intelligence (GeoAI) and blockchain technologies to support transparent, verifiable and spatially explicit models of digital trust. Based on case studies from the Horizon 2020 TRUST project, the framework defines trust through territorial indicators across three dimensions: digital infrastructure, institutional transparency, and civic engagement. The system uses interpretable AI models, such as Random Forests, K-means clustering and convolutional neural networks, to classify regions into trust typologies based on multi-source geospatial data. These outputs are then transformed into semantically structured spatial products and anchored to the Ethereum blockchain via smart contracts and decentralized storage (IPFS), thereby ensuring data integrity, auditability and version control. Experimental results from pilot regions in Italy, Greece, Spain and Israel demonstrate the effectiveness of the framework in detecting spatial patterns of trust and producing interoperable, reusable datasets. The findings highlight significant spatial asymmetries in digital trust across the Mediterranean region, suggesting that trust is a measurable territorial condition, not merely a normative ideal. By combining GeoAI with decentralized verification mechanisms, the proposed approach helps to develop accountable, explainable and inclusive spatial data infrastructures, which are essential for democratic digital governance in complex regional environments.
Full article

Figure 1
Open AccessArticle
Education Deserts and Local Outcomes: Spatial Dimensions of Educational Inequalities in Romania
by
Angelo-Andi Petre, Liliana Dumitrache, Alina Mareci and Alexandra Cioclu
ISPRS Int. J. Geo-Inf. 2025, 14(12), 490; https://doi.org/10.3390/ijgi14120490 - 10 Dec 2025
Abstract
►▼
Show Figures
Spatial accessibility to education represents a key component of spatial justice, yet significant disparities persist between urban and rural areas in Romania. The present paper introduces the concept of education deserts as settlements where the population lacks proper access to education within a
[...] Read more.
Spatial accessibility to education represents a key component of spatial justice, yet significant disparities persist between urban and rural areas in Romania. The present paper introduces the concept of education deserts as settlements where the population lacks proper access to education within a reasonable commuting distance and travel time, with a focus on high schools. Open-source demographic and institutional data and GIS-based spatial analysis were used in identifying education deserts across Romania. These were later evaluated based on a 20 min travel time or a 25 km distance threshold computed using OpenStreetMap API data. To assess the multidimensional nature of education deserts, a Composite Demand Index (CDI) and an Access Hardship Index (AHI) have been developed. Both were integrated into a final Education Desert Index (EDI) that captures unmet demand and spatial constraints. Results indicate that 34.3% of Romanian settlements (1092 LAU2s) and 15.2% of the high school-aged population reside in education deserts, found predominantly in the country’s North-East, South, and Centre regions. These areas coincide with rural, peripheral zones characterised by infrastructural deficits and low educational attainment. Findings reveal spatial inequities in upper secondary education provision between urban and rural communities. The present study offers a replicable methodological framework for evaluating educational accessibility and supports evidence-based policymaking aimed at reducing spatial disparities in education.
Full article

Figure 1
Open AccessArticle
Risk of Hypoxia in Short-Term Residents in Qinghai–Xizang Plateau Based on the Disaster System Theory Model
by
Zemin Zhi, Qiang Zhou, Qiong Chen, Fenggui Liu, Yonggui Ma, Ziqian Zhang and Weidong Ma
ISPRS Int. J. Geo-Inf. 2025, 14(12), 489; https://doi.org/10.3390/ijgi14120489 - 10 Dec 2025
Abstract
Recognized as the world’s “Third Pole”, the Qinghai–Xizang Plateau poses significant challenges to human health due to its harsh environment. With improved transportation and a tourism boom industry bringing over 90 million low-altitude residents to the plateau annually, hypoxia has become a critical
[...] Read more.
Recognized as the world’s “Third Pole”, the Qinghai–Xizang Plateau poses significant challenges to human health due to its harsh environment. With improved transportation and a tourism boom industry bringing over 90 million low-altitude residents to the plateau annually, hypoxia has become a critical concern. This study analyzes oxygen content data (2017–2022) together with environmental variables including elevation, temperature, precipitation, and vegetation cover, using the GeoDetector method to identify key drivers of near-surface oxygen distribution. Within the framework of disaster system theory, we evaluated the risk of hypoxia among short-term residents. Results show that the near-surface oxygen distribution across the plateau is primarily regulated by climatic and topographic factors. Interactions among environmental variables markedly enhance the explanatory power for spatial variation in oxygen content, with the coupled effects of humidity, atmospheric pressure, elevation, and temperature being especially pronounced. A high hypoxia hazard prevails across the plateau, particularly in the high-altitude western, northern, and central regions. The spatial distribution of hypoxia risk is strongly shaped by human activities, with high-risk zones clustering in densely populated towns, transportation corridors, and regions of intensive tourism. This results in a distinctive coexistence of “high hazard–low exposure” and “low hazard–high exposure” patterns. These findings provide scientific insights for tourism planning, health protection, and risk management in plateau regions.
Full article
(This article belongs to the Special Issue HealthScape: Intersections of Health, Environment, and GIS&T (2nd Edition))
►▼
Show Figures

Figure 1
Open AccessArticle
A Novel Region Similarity Measurement Method Based on Ring Vectors
by
Zhi Cai, Hongyu Pan, Shuaibing Lu, Limin Guo and Xing Su
ISPRS Int. J. Geo-Inf. 2025, 14(12), 488; https://doi.org/10.3390/ijgi14120488 - 9 Dec 2025
Abstract
►▼
Show Figures
Spatial distribution similarity analysis has extensive application value in multiple domains including geographic information science, urban planning, and engineering site selection. However, traditional regional similarity analysis methods face three key challenges: high sensitivity to directional changes, limitations in feature interpretability, and insufficient adaptability
[...] Read more.
Spatial distribution similarity analysis has extensive application value in multiple domains including geographic information science, urban planning, and engineering site selection. However, traditional regional similarity analysis methods face three key challenges: high sensitivity to directional changes, limitations in feature interpretability, and insufficient adaptability to multi-type data. Addressing these issues, this paper proposes a rotation-invariant spatial distribution similarity analysis method based on ring vectors. This method comprises three stages. First, the traversal starting point of the ring vector is dynamically selected based on the maximum value point of the regional feature matrix. Next, concentric ring features are extracted according to this starting point to achieve multi-scale characterization. Finally, the bidirectional weighted comprehensive distance of ring vectors between regions is calculated to measure the similarity between regions. Three experimental sets verified the method’s effectiveness in terrain matching, engineering site selection, and urban functional area identification. These results confirm its rotational invariance, feature interpretability, and adaptability to multi-type data. This research provides a new technical approach for spatial distribution similarity analysis, with significant theoretical and practical implications for geographic information science, urban planning, and engineering site selection.
Full article

Figure 1
Open AccessArticle
Reducing Extreme Commuting by Built Environmental Factors: Insights from Spatial Heterogeneity and Nonlinear Effect
by
Fengxiao Li, Xiaobing Liu, Xuedong Yan, Zile Liu, Xuefei Zhao and Lu Ma
ISPRS Int. J. Geo-Inf. 2025, 14(12), 487; https://doi.org/10.3390/ijgi14120487 - 9 Dec 2025
Abstract
Nowadays, the number of people enduring extreme commuting is increasing, exacerbating traffic problems and harming individual well-being. To quantify the extreme commuting, we propose an extreme commuting severity (ECS) index that combines the number of extreme commuting trips with their specific distances, where
[...] Read more.
Nowadays, the number of people enduring extreme commuting is increasing, exacerbating traffic problems and harming individual well-being. To quantify the extreme commuting, we propose an extreme commuting severity (ECS) index that combines the number of extreme commuting trips with their specific distances, where a one-way trip with a commuting distance of at least 25 km is regarded as an extreme commuting trip. In Beijing, the ECS index shows substantial spatial variability, with maximum values exceeding 30,000 for origins and 50,000 for destinations, underscoring the severe commuting burden in specific areas. By integrating the geographically weighted random forest (GWRF) with Shapley additive explanations (SHAP), we model both nonlinear effects and spatial heterogeneity in how the built environment shapes extreme commuting. Compared with benchmark models, the proposed GWRF model achieves the highest predictive performance, yielding the largest R2 and the lowest absolute and relative indicators across both generation and attraction scenarios. Notably, the GWRF improves explanatory power over the global model by a substantial margin, highlighting the importance of incorporating spatial heterogeneity. SHAP-based global importance results show that residential density (17.58%) is the most influential factor for ECS, whereas in the attraction scenario, company density exhibits the strongest contribution (20.7%), reflecting the strong pull of major employment clusters. Local importance maps further reveal pronounced spatial differences in effect direction and magnitude. For instance, although housing prices have modest global importance, they display clear spatial heterogeneity: they exert the strongest influence on extreme commuting generation within the Fourth Ring Road and around the North Fifth Ring, whereas in the attraction scenario, their effects concentrate in the southern part of the core area. These findings provide new empirical insights into the mechanisms underlying extreme commuting and highlight the need for spatially differentiated planning strategies.
Full article
(This article belongs to the Special Issue Spatial Data Science and Knowledge Discovery)
►▼
Show Figures

Figure 1
Open AccessArticle
Creating Choropleth Maps by Artificial Intelligence—Case Study on ChatGPT-4
by
Parinda Pannoon and Rostislav Netek
ISPRS Int. J. Geo-Inf. 2025, 14(12), 486; https://doi.org/10.3390/ijgi14120486 - 9 Dec 2025
Abstract
This study explores the potential of ChatGPT-4, an AI-powered large language model, to generate thematic maps and compare its outputs to the traditional method in which maps are produced manually by humans using GIS software. Prompt engineering is a crucial methodology of large
[...] Read more.
This study explores the potential of ChatGPT-4, an AI-powered large language model, to generate thematic maps and compare its outputs to the traditional method in which maps are produced manually by humans using GIS software. Prompt engineering is a crucial methodology of large language models that can enhance output quality. The main objective of this study is to assess the capability of AI-generated maps and to compare the quality with a traditional method. The study evaluates two prompt patterns: basic (zero-shot prompts) and advanced (Cognitive Verifier and Question Refinement). The performance of AI-generated maps is assessed based on attempts, errors, incorrect results, and map completeness. The final stage involved evaluating AI-generated maps against cartographic rules to assess their suitability. ChatGPT-4 performs well in generating suitable choropleth maps but faced challenges in understanding the prompts and potential errors in the generated code. Advanced prompts reduced errors and improved the quality of outputs, particularly for complex map elements. This paper enhances the understanding of AI’s role in cartography and further research in automated cartography. The study assesses cartographic aspects, offering insights into the strengths and limitations of AI in cartography, illustrating how large language models can process geospatial data and adhere to cartographic principles. The study also paves the way for future innovations in automated geovisualization.
Full article
(This article belongs to the Special Issue Cartography and Geovisual Analytics)
►▼
Show Figures

Figure 1
Open AccessArticle
Building Climate Solutions Through Trustful, Ethical, and Localized Co-Development
by
Christy Caudill, Cheila Avalon-Cullen, Carol Archer, Rose-Anne Smith, Nathaniel K. Newlands, Anne-Teresa Birthwright, Peter L. Pulsifer and Markus Enenkel
ISPRS Int. J. Geo-Inf. 2025, 14(12), 485; https://doi.org/10.3390/ijgi14120485 - 8 Dec 2025
Abstract
►▼
Show Figures
The Small Island Developing States (SIDSs) in the Latin American and Caribbean region remain among the most vulnerable to climate change, as increasingly frequent and severe disasters threaten infrastructure, human life, and progress toward the Sustainable Development Goals. Addressing these risks requires urgent
[...] Read more.
The Small Island Developing States (SIDSs) in the Latin American and Caribbean region remain among the most vulnerable to climate change, as increasingly frequent and severe disasters threaten infrastructure, human life, and progress toward the Sustainable Development Goals. Addressing these risks requires urgent regional and localized approaches grounded in coordinated climate risk assessment, anticipatory action, and Earth observation science-informed modeling with key support from a strong global community of practice. However, barriers remain to achieving local adaptation measures, including global action measures that conclude before local uptake of climate resilience practices are realized, reinforcing cycles of project impermanence. In this paper, we detail a Jamaica-focused case study that articulates such barriers impeding science and data-informed disaster risk reduction strategies, policies, and durable project implementation. The case study was a longitudinal co-development initiative led by a team of Jamaican and international interdisciplinary, cross-sector experts on climate-related disasters in SIDS. Using principles of co-design, discourse analysis, and systems thinking, the study underscores the need for a place-based framework that centers relevant sectors of society and often-marginalized voices as foundational to bottom-up climate resilience. The resulting Relationship and Place-Based Framework offers a model for localized climate science and technology development and ethical international collaboration for climate action that emphasizes local ownership and self-determination, as bottom-to-top feedback loops are key for managing multi-hazard dynamics and residual risks.
Full article

Figure 1
Open AccessArticle
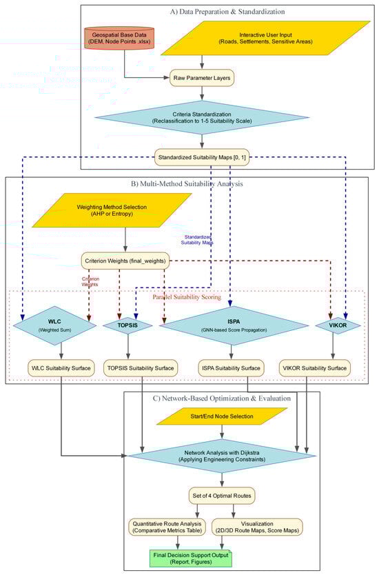
Iterative Score Propagation Algorithm (ISPA): A GNN-Inspired Framework for Multi-Criteria Route Design with Engineering Applications
by
Hüseyin Pehlivan
ISPRS Int. J. Geo-Inf. 2025, 14(12), 484; https://doi.org/10.3390/ijgi14120484 - 8 Dec 2025
Abstract
►▼
Show Figures
Traditional route optimization frameworks often suffer from “spatial blindness,” addressing the problem through abstract matrices devoid of geographical context. To address this fundamental methodological gap, this study proposes the Iterative Score Propagation Algorithm (ISPA), a transparent, GNN-inspired framework that reframes optimization as a
[...] Read more.
Traditional route optimization frameworks often suffer from “spatial blindness,” addressing the problem through abstract matrices devoid of geographical context. To address this fundamental methodological gap, this study proposes the Iterative Score Propagation Algorithm (ISPA), a transparent, GNN-inspired framework that reframes optimization as a holistic corridor problem. ISPA’s robustness and superiority were tested against established Multi-Criteria Decision-Making (MCDM) methods (WLC, TOPSIS, VIKOR) across three diverse engineering scenarios (Rural Highway, Pipeline, Trekking Trail) and two distinct weighting philosophies (Entropy and AHP). The holistic analysis reveals that ISPA achieves the highest final score (0.815) across all six test conditions, demonstrating both the highest overall mean performance (0.629) and the greatest stability (1.000). Furthermore, its flexible cost function successfully modeled unconventional objectives, such as a “climbing reward,” enabling a paradigm shift from cost minimization to experience maximization. ISPA’s superior performance stems from its structural advantage in contextualizing spatial data. This work introduces a new, spatially-aware approach that transforms route planning from a static calculation into a dynamic design and scenario analysis tool for planners and engineers.
Full article

Figure 1
Open AccessArticle
GIS-Based Analysis of Retail Spatial Distribution and Driving Mechanisms in a Resource-Based Transition City: Evidence from POI Data in Taiyuan, China
by
Xinrui Luo, Rosniza Aznie Che Rose and Azahan Awang
ISPRS Int. J. Geo-Inf. 2025, 14(12), 483; https://doi.org/10.3390/ijgi14120483 - 7 Dec 2025
Abstract
Rapid urbanization in China has reshaped retail spatial structures, creating challenges of accessibility and service equity. This study employs a Geographic Information Systems (GIS)-based analytical framework to examine the spatial distribution and driving mechanisms of retail outlets in Taiyuan, a resource-based transition city
[...] Read more.
Rapid urbanization in China has reshaped retail spatial structures, creating challenges of accessibility and service equity. This study employs a Geographic Information Systems (GIS)-based analytical framework to examine the spatial distribution and driving mechanisms of retail outlets in Taiyuan, a resource-based transition city in central China. Using 2023 Point of Interest (POI) data and a 2 km × 2 km grid system, kernel density estimation (KDE), Average Nearest Neighbor (ANN) Analysis, Location Quotient (LQ), and spatial autocorrelation were applied to identify clustering patterns and functional specialization. The GeoDetector (Word version, downloaded 2025) model further quantified the explanatory power of twelve natural, social, economic, and transportation variables. Results reveal a polycentric retail structure, with high-density clusters in Yingze and Xiaodian districts and under-supply in Jiancaoping and Jinyuan. Population density, nighttime light (NTL) intensity, and school distribution emerged as the strongest drivers, while topography constrained expansion. By integrating GIS-based spatial statistics with GeoDetector, the study demonstrates a transferable framework for analyzing urban retail spatial patterns. The findings extend retail geography to transition cities and provide practical guidance for optimizing retail allocation, enhancing service equity, and supporting spatial decision-making for sustainable urban development.
Full article
(This article belongs to the Topic Spatial Decision Support Systems for Urban Sustainability)
►▼
Show Figures

Figure 1
Open AccessArticle
Quantifying Percent Traffic Congestion (pTC) and Mobility Bottleneck Dynamics at Atlanta’s Spaghetti Junction
by
Jeong Chang Seong, Jiwon Yang, Jina Jang, Seung Hee Choi, Brian Vann and Chul Sue Hwang
ISPRS Int. J. Geo-Inf. 2025, 14(12), 482; https://doi.org/10.3390/ijgi14120482 - 6 Dec 2025
Abstract
►▼
Show Figures
Highway interchanges are vulnerable components of transport networks, often prone to congestion and crashes. Traditional monitoring methods like loop detectors or travel time queries often fail to capture the granular spatiotemporal distribution of bottlenecks in detail. To address this gap, this study introduces
[...] Read more.
Highway interchanges are vulnerable components of transport networks, often prone to congestion and crashes. Traditional monitoring methods like loop detectors or travel time queries often fail to capture the granular spatiotemporal distribution of bottlenecks in detail. To address this gap, this study introduces a new approach to quantify congestion and analyze bottleneck dynamics at Atlanta’s Tom Moreland Interchange, one of the nation’s most congested sites. A percent Traffic Congestion (pTC) metric was developed from the Google Maps Traffic Layer for twelve directional routes and validated against observed travel times obtained independently through the Google Maps Routes API. Traffic imagery collected every ten minutes for four months and 746 crash records were analyzed. Findings reveal distinct spatial patterns and temporal dynamics of congestion, with northbound I-85 and eastbound I-285 most affected during afternoon peaks. A quadratic model provided the best fit between pTC and travel times (R2 = 0.85), confirming pTC as a reliable congestion indicator. An LSTM model using pTC time series also accurately predicted mobility trends at the I-285 west to I-85 north bottleneck. Additionally, Seasonal-Trend decomposition using LOESS (STL) identified congestion anomalies, and their association was analyzed with crashes. The proposed methodology offers transportation agencies a cost-effective framework for monitoring, measuring, and understanding congestion in complex interchanges.
Full article

Figure 1
Open AccessArticle
Predicting Persistent Forest Fire Refugia Using Machine Learning Models with Topographic, Microclimate, and Surface Wind Variables
by
Sven Christ, Tineke Kraaij, Coert J. Geldenhuys and Helen M. de Klerk
ISPRS Int. J. Geo-Inf. 2025, 14(12), 480; https://doi.org/10.3390/ijgi14120480 - 5 Dec 2025
Abstract
►▼
Show Figures
Persistent forest fire refugia are areas within fire-prone landscapes that remain fire-free over long periods of time and are crucial for ecosystem resilience. Modelling to develop maps of these refugia is key to informing fire and land use management. We predict persistent forest
[...] Read more.
Persistent forest fire refugia are areas within fire-prone landscapes that remain fire-free over long periods of time and are crucial for ecosystem resilience. Modelling to develop maps of these refugia is key to informing fire and land use management. We predict persistent forest fire refugia using variables linked to the fire triangle (aspect, slope, elevation, topographic wetness, convergence and roughness, solar irradiation, temperature, surface wind direction, and speed) in machine learning algorithms (Random Forest, XGBoost; two ensemble models) and K-Nearest Neighbour. All models were run with and without ADASYN over-sampling and grid search hyperparameterisation. Six iterations were run per algorithm to assess the impact of omitting variables. Aspect is twice as influential as any other variable across all models. Solar radiation and surface wind direction are also highlighted, although the order of importance differs between algorithms. The predominant importance of aspect relates to solar radiation received by sun-facing slopes and resultant heat and moisture balances and, in this study area, the predominant fire wind direction. Ensemble models consistently produced the most accurate results. The findings highlight the importance of topographic and microclimatic variables in persistent forest fire refugia prediction, with ensemble machine learning providing reliable forecasting frameworks.
Full article

Figure 1
Open AccessArticle
Impact of Synthetic Data on Deep Learning Models for Earth Observation: Photovoltaic Panel Detection Case Study
by
Enes Hisam, Jesus Gimeno, David Miraut, Manolo Pérez-Aixendri, Marcos Fernández, Rossana Gini, Raúl Rodríguez, Gabriele Meoni and Dursun Zafer Seker
ISPRS Int. J. Geo-Inf. 2025, 14(12), 481; https://doi.org/10.3390/ijgi14120481 - 4 Dec 2025
Abstract
This study explores the impact of synthetic data, both physically based and generatively created, on deep learning analytics for earth observation (EO), focusing on the detection of photovoltaic panels. A YOLOv8 object detection model was trained using a publicly available, multi-resolution very high
[...] Read more.
This study explores the impact of synthetic data, both physically based and generatively created, on deep learning analytics for earth observation (EO), focusing on the detection of photovoltaic panels. A YOLOv8 object detection model was trained using a publicly available, multi-resolution very high resolution (VHR) EO dataset (0.8 m, 0.3 m, and 0.1 m), comprising 3716 images from various locations in Jiangsu Province, China. Three benchmarks were established using only real EO data. Subsequent experiments evaluated how the inclusion of synthetic data, in varying types and quantities, influenced the model’s ability to detect photovoltaic panels in VHR imagery. Physically based synthetic images were generated using the Unity engine, which allowed the generation of a wide range of realistic scenes by varying scene parameters automatically. This approach produced not only realistic RGB images but also semantic segmentation maps and pixel-accurate masks identifying photovoltaic panel locations. Generative synthetic data were created using diffusion-based models (DALL·E 3 and Stable Diffusion XL), guided by prompts to simulate satellite-like imagery containing solar panels. All synthetic images were manually reviewed, and corresponding annotations were ensured to be consistent with the real dataset. Integrating synthetic with real data generally improved model performance, with the best results achieved when both data types were combined. Performance gains were dependent on data distribution and volume, with the most significant improvements observed when synthetic data were used to meet the YOLOv8-recommended minimum of 1500 images per class. In this setting, combining real data with both physically based and generative synthetic data yielded improvements of 1.7% in precision, 3.9% in recall, 2.3% in mAP@50, and 3.3% in mAP@95 compared to training with real data alone. The study also emphasizes the importance of carefully managing the inclusion of synthetic data in training and validation phases to avoid overfitting to synthetic features, with the goal of enhancing generalization to real-world data. Additionally, a pre-training experiment using only synthetic data, followed by fine-tuning with real images, demonstrated improved early-stage training performance, particularly during the first five epochs, highlighting potential benefits in computationally constrained environments.
Full article
(This article belongs to the Topic Artificial Intelligence Models, Tools and Applications)
►▼
Show Figures

Figure 1
Open AccessArticle
Comparative Framework for Multi-Modal Accessibility Assessment Within the 15-Minute City Concept: Application to Parks and Playgrounds in an Indian Urban Neighborhood
by
Swati Bahale, Amarpreet Singh Arora and Thorsten Schuetze
ISPRS Int. J. Geo-Inf. 2025, 14(12), 479; https://doi.org/10.3390/ijgi14120479 - 2 Dec 2025
Abstract
Urban neighborhoods in India face an uneven distribution and limited accessibility to parks and playgrounds, particularly in dense mixed-use areas where rapid urbanization constrains green infrastructure planning. To address these challenges, the Sustainable Transportation Assessment Index (SusTAIN) framework was developed to evaluate sustainable
[...] Read more.
Urban neighborhoods in India face an uneven distribution and limited accessibility to parks and playgrounds, particularly in dense mixed-use areas where rapid urbanization constrains green infrastructure planning. To address these challenges, the Sustainable Transportation Assessment Index (SusTAIN) framework was developed to evaluate sustainable transportation in Indian urban neighborhoods, with ‘Accessibility’ identified as a crucial subtheme. Recent advancements in Geographic Information Systems (GISs) and urban data analysis tools have enabled accessibility assessments of parks and playgrounds at a neighborhood scale, yet the OSMnx approach has been only marginally explored and compared in the literature. This study addresses this gap by comparing three tools—the Quantum Geographic Information System (QGIS), OSMnx, and Space Syntax—for accessibility assessments of parks and playgrounds in Ward 60 of Kalyan Dombivli city, based on the 15-Minute City concept. Accessibility was evaluated using 25 m and 100 m grid resolutions under peak and non-peak conditions across public and private transportation modes. The findings show that QGIS offers highly consistent results at micro-scale (25 m), while OSMnx provides better accuracy at coarser scales (100 m+). The results were validated with space syntax through integration and choice values. The comparison highlights spatial disparities in accessibility across different tools and transportation modes, including Intermediate Public Transport (IPT), which remains underexplored despite its crucial role in last-mile connectivity. The presented approach can support municipal authorities in optimizing neighborhood mobility and is transferable for applying the SusTAIN framework in other urban contexts.
Full article
(This article belongs to the Special Issue Spatial Data Science and Knowledge Discovery)
►▼
Show Figures

Figure 1
Open AccessFeature PaperArticle
An Effective Approach to Geometric and Semantic BIM/GIS Data Integration for Urban Digital Twin
by
Peyman Azari, Songnian Li and Ahmed Shaker
ISPRS Int. J. Geo-Inf. 2025, 14(12), 478; https://doi.org/10.3390/ijgi14120478 - 2 Dec 2025
Abstract
Urban Digital Twins (UDTs) demand both simplified geometry and rich semantic information from Building Information Models (BIM) to be effectively integrated into Geospatial Information Systems (GIS). However, current BIM-to-GIS conversion methods struggle with geometric complexity and semantic loss, particularly at scale. This paper
[...] Read more.
Urban Digital Twins (UDTs) demand both simplified geometry and rich semantic information from Building Information Models (BIM) to be effectively integrated into Geospatial Information Systems (GIS). However, current BIM-to-GIS conversion methods struggle with geometric complexity and semantic loss, particularly at scale. This paper proposes a novel, scalable methodology for comprehensive BIM/GIS integration, addressing both geometric and semantic challenges. The approach introduces a geometry conversion workflow that transforms solid BIMs into valid, simplified CityGML representations through a level-by-level detection of building elements and outer surface extraction. To preserve semantic richness, all entities, attributes, and relationships—including implicit connections—are automatically extracted and stored in a Labeled Property Graph (LPG) database. The method is further extended with a new CityGML Application Domain Extension (ADE) that supports Multi-LoD4 representations, enabling selective interior visualization and efficient rendering. A web-based urban digital twin platform demonstrates the integration, allowing dynamic semantic querying and scalable 3D visualization. Results show a significant reduction in geometric complexity, full semantic retention, and robust performance in visualization and querying, offering a practical pathway for advanced UDT development.
Full article
(This article belongs to the Topic The Geography of Digital Twin: Concepts, Architectures, Modeling, AI and Applications)
►▼
Show Figures

Graphical abstract
Open AccessArticle
Infrared–Visible Fusion via Cross-Modality Attention and Small-Object Enhancement for Pedestrian Detection
by
Jie Yang, Yanxuan Jiang, Dengyin Jiang and Zhichao Chen
ISPRS Int. J. Geo-Inf. 2025, 14(12), 477; https://doi.org/10.3390/ijgi14120477 - 2 Dec 2025
Abstract
Pedestrian detection under low illumination and complex environments remains a significant challenge for vision-based systems, particularly in safety-critical applications such as urban rail transit. To address the limitations of single-modality detection in adverse conditions, this paper proposes IVIFusion, a lightweight yet robust pedestrian
[...] Read more.
Pedestrian detection under low illumination and complex environments remains a significant challenge for vision-based systems, particularly in safety-critical applications such as urban rail transit. To address the limitations of single-modality detection in adverse conditions, this paper proposes IVIFusion, a lightweight yet robust pedestrian detection framework that fuses infrared and visible images at the feature level. The method integrates a dual-branch Transformer-based backbone for modality-specific feature extraction and introduces a Cross-Modality Attention Fusion Module (CMAFM) to adaptively enhance cross-modal representations while suppressing noise. Furthermore, a dedicated small-object detection layer is incorporated to improve the recall of distant and occluded pedestrians. Extensive experiments conducted on the public LLVIP dataset and the custom HGPD dataset demonstrate the superior performance of IVIFusion, achieving mAP0.5 scores of 98.6% and 97.2%, respectively. The results validate the effectiveness of the proposed architecture in handling challenging lighting conditions while maintaining real-time efficiency and low computational cost.
Full article
(This article belongs to the Topic State-of-the-Art Object Detection, Tracking, and Recognition Techniques)
►▼
Show Figures

Figure 1
Open AccessArticle
A Novel Smartphone PDR Framework Based on Map-Aided Adaptive Particle Filter with a Reduced State Space
by
Mengchi Ai, Ilyar Asl Sabbaghian Hokmabadi and Xuan Zhao
ISPRS Int. J. Geo-Inf. 2025, 14(12), 476; https://doi.org/10.3390/ijgi14120476 - 2 Dec 2025
Abstract
Accurate, reliable and infrastructure-free indoor positioning using a smartphone is considered an essential topic for applications such as indoor emergency response and indoor path planning. While the inertial measurement units (IMU) offer continuous and high-frequency motion data, pedestrian dead reckoning (PDR) based on
[...] Read more.
Accurate, reliable and infrastructure-free indoor positioning using a smartphone is considered an essential topic for applications such as indoor emergency response and indoor path planning. While the inertial measurement units (IMU) offer continuous and high-frequency motion data, pedestrian dead reckoning (PDR) based on IMU data suffers from significant and accumulative errors. Map-aided particle filters (PFs) are important pose estimation frameworks that have exhibited capabilities to eliminate drifts by incorporating additional constraints from a pre-built floor map, without relying on other wireless or perception-based infrastructures. However, despite the recent approaches, a key challenging issue remains: existing map-aided PF-PDR solutions are computationally demanding, as they typically rely on a large number of particles and require map boundaries to eliminate non-matching particles. This process introduces substantial computational overhead, limiting efficiency and real-time performance on resource-constrained platforms such as smartphones. To address this key issue, this work proposes a novel map-aided PF-PDR framework that leverages a smartphone’s IMU data and a pre-built vectorized floor plan map. The proposed method introduces an adaptive PF-PDR solution that detects particle convergence using a cross-entropy distance of the particles and a Gaussian distribution. The number of particles is reduced significantly after a convergence is detected. Further, in order to reduce the computational cost, only the heading is included in particle attitude sampling. The heading is estimated accurately by levelling gyroscope measurements to a virtual plane, parallel to the ground. Experiments are performed using a dataset collected on a smartphone and the results demonstrate improved performance, especially in drift reduction, achieving an mean position error of 0.9 m and a processing rate of 37.0 Hz.
Full article
(This article belongs to the Special Issue Indoor Mobile Mapping and Location-Based Knowledge Services)
►▼
Show Figures

Figure 1
Journal Menu
► ▼ Journal Menu-
- IJGI Home
- Aims & Scope
- Editorial Board
- Reviewer Board
- Topical Advisory Panel
- Instructions for Authors
- Special Issues
- Topics
- Topical Collections
- Article Processing Charge
- Indexing & Archiving
- Editor’s Choice Articles
- Most Cited & Viewed
- Journal Statistics
- Journal History
- Journal Awards
- Society Collaborations
- Conferences
- Editorial Office
Journal Browser
► ▼ Journal BrowserHighly Accessed Articles
Latest Books
E-Mail Alert
News
Topics
Topic in
Cancers, IJERPH, IJGI, MAKE, Smart Cities
The Use of Big Data in Public Health Research and Practice
Topic Editors: Quynh C. Nguyen, Thu T. NguyenDeadline: 31 December 2025
Topic in
Applied Sciences, Buildings, Intelligent Infrastructure and Construction, IJGI, Sensors, Smart Cities, Urban Science
3D Computer Vision and Smart Building and City, 3rd Edition
Topic Editors: Junxing Zheng, Peng CaoDeadline: 31 January 2026
Topic in
Buildings, Sensors, Sustainability, IJGI
Applications of Intelligent Technologies in the Life Cycle of Transportation Infrastructure
Topic Editors: Shaofeng Wang, Jian Liu, Lei Kou, Feng GuoDeadline: 20 February 2026
Topic in
Earth, GeoHazards, IJGI, Land, Remote Sensing, Smart Cities, Infrastructures, Automation
Machine Learning and Big Data Analytics for Natural Disaster Reduction and Resilience
Topic Editors: Isam Shahrour, Marwan Alheib, Anna Brdulak, Fadi Comair, Carlo Giglio, Xiongyao Xie, Yasin Fahjan, Salah ZidiDeadline: 31 March 2026
Conferences
Special Issues
Special Issue in
IJGI
Indoor Mobile Mapping and Location-Based Knowledge Services
Guest Editors: Eliseo Clementini, Zhiyong ZhouDeadline: 31 December 2025
Special Issue in
IJGI
Advances in AI-Driven Geospatial Analysis and Data Generation (2nd Edition)
Guest Editors: Levente Juhász, Hartwig H. Hochmair, Hao LiDeadline: 31 December 2025
Special Issue in
IJGI
HealthScape: Intersections of Health, Environment, and GIS&T (2nd Edition)
Guest Editors: Lan Mu, Jue YangDeadline: 31 December 2025
Special Issue in
IJGI
Spatial Data Science and Knowledge Discovery
Guest Editors: Jingzhong Li, Dev Raj Paudyal, Binbin LuDeadline: 31 December 2025






