Next Issue
Volume 26, September-2
Previous Issue
Volume 26, August-2
 
 
ijms-logo

Journal Browser

Journal Browser

Int. J. Mol. Sci., Volume 26, Issue 17 (September-1 2025) – 644 articles

Cover Story (view full-size image): Some of the different roles played by CD44 in distinct cell types of nervous tissue. The cell-surface glycoprotein CD44 plays a multifaceted and indispensable role in neural tissue across both physiological and pathological conditions. It orchestrates complex cell–extracellular matrix interactions and intracellular signaling through its variant isoforms and post-translational modifications and is broadly expressed in neural stem/progenitor cells, microglia, astrocytes, oligodendrocytes and selected neuronal populations. Elucidating the cell-type-specific roles and regulation of CD44 variant differential expression may offer novel therapeutic strategies for diverse neurological disorders. View this paper
  • Issues are regarded as officially published after their release is announced to the table of contents alert mailing list.
  • You may sign up for e-mail alerts to receive table of contents of newly released issues.
  • PDF is the official format for papers published in both, html and pdf forms. To view the papers in pdf format, click on the "PDF Full-text" link, and use the free Adobe Reader to open them.
Order results
Result details
Section
Select all
Export citation of selected articles as:
31 pages, 1286 KB  
Review
Metabolic Modulators in Depression: Emerging Molecular Mechanisms and Therapeutic Opportunities
by Kinga Dyndał, Patrycja Pańczyszyn-Trzewik and Magdalena Sowa-Kućma
Int. J. Mol. Sci. 2025, 26(17), 8755; https://doi.org/10.3390/ijms26178755 - 8 Sep 2025
Cited by 6 | Viewed by 4095
Abstract
Depressive disorder is the most prevalent mental illness, and increasing evidence suggests its potential bidirectional relationship with metabolic disorders. Given the limited efficacy of conventional antidepressants (including Selective Serotonin Reuptake Inhibitors; SSRIs) and the growing prevalence of treatment-resistant depression, there is a significant [...] Read more.
Depressive disorder is the most prevalent mental illness, and increasing evidence suggests its potential bidirectional relationship with metabolic disorders. Given the limited efficacy of conventional antidepressants (including Selective Serotonin Reuptake Inhibitors; SSRIs) and the growing prevalence of treatment-resistant depression, there is a significant need to identify alternative molecular pathways underlying the pathophysiology of depressive disorder, which may represent novel therapeutic targets for other agents. Emerging evidence indicates that metabolic dysfunction and depressive disorder share a common pathophysiological molecular mechanism and increase each other’s risk. Targeting peripheral metabolic pathways and their interactions with the central nervous system may alleviate depressive symptoms. Glucagon-Like Peptide-1 agonists (GLP-1 RAs) and Sodium–Glucose Cotransporter-2 (SGLT2) inhibitors, widely used in the treatment of type 2 diabetes and obesity, exhibit neurotrophic and anti-inflammatory effects, ameliorate oxidative stress, and enhance mitochondrial function, collectively contributing to the antidepressant-like effects observed in preclinical studies. Peroxisome Proliferator-Activated Receptor (PPAR) α agonists primarily regulate lipid and glucose metabolism, which may potentially improve neuronal plasticity and mood regulation. Moreover, agents such as Angiotensin Receptor Blockers (ARBs) and Angiotensin Receptor-Neprilysin Inhibitors (ARNIs), used in hypertension treatment, exert central anti-inflammatory and neuroprotective effects via the modulation of the renin–angiotensin–aldosterone system (RAAS), implicated in affective disorders. Nevertheless, long-term, head-to-head trials are required to establish their efficacy, safety, and therapeutic positioning within current treatment paradigms. The aim of this review is to summarize current evidence on metabolic modulators as potential antidepressant strategies, focusing on their molecular mechanisms, preclinical and clinical findings, and prospects for integration into future therapies for depression. Full article
Show Figures

Graphical abstract

22 pages, 1271 KB  
Article
The Promising Role of Selected Fibroblast Growth Factors as Potential Markers of Complications in Type 1 and Type 2 Diabetes
by Elżbieta Cecerska-Heryć, Jaśmina Michałów, Weronika Engwert, Julia Marciniak, Radosław Birger, Natalia Serwin, Rafał Heryć, Aleksandra Polikowska, Małgorzata Goszka, Magda Wiśniewska and Barbara Dołęgowska
Int. J. Mol. Sci. 2025, 26(17), 8754; https://doi.org/10.3390/ijms26178754 - 8 Sep 2025
Cited by 1 | Viewed by 1718
Abstract
Diabetes is a common chronic disease. Untreated diabetes may lead to complications such as nephropathy, neuropathy, retinopathy, and macroangiopathies. The main goal in treating diabetes is to limit the development of vascular complications. The FGF (fibroblast growth factor) family, with its potential as [...] Read more.
Diabetes is a common chronic disease. Untreated diabetes may lead to complications such as nephropathy, neuropathy, retinopathy, and macroangiopathies. The main goal in treating diabetes is to limit the development of vascular complications. The FGF (fibroblast growth factor) family, with its potential as a biomarker for diabetic complications, offers a promising avenue for future research and treatment. The study aimed to analyze and compare the concentrations of selected fibroblast growth factors, FGF-2, FGF-19, FGF-22, and FGF-23, in the plasma of patients with type 1 and type 2 diabetes with those of the control group. The study group consisted of 73 patients, including 33 people with type 1 diabetes (18 M and 15 W) aged 18 to 68 years and 40 with type 2 diabetes (20 M and 20 W) aged 25 to 90. The control group consisted of 41 healthy individuals (23 men and 18 women) aged 21 to 56. The FGF-2, FGF-19, FGF-22, and FGF-23 concentrations were measured using ELISA. The study observed a significant relationship between the levels of FGF19 and FGF22 in the serum of patients with type 1 and type 2 diabetes, as well as in the control group (p < 0.001; p < 0.001). Statistical analysis revealed a significant relationship between FGF-2 and FGF-22 concentrations and hypertension (p = 0.03; p = 0.01). A statistically significant difference was also found between the concentrations of FGF-19 and FGF-22 (p = 0.001; p < 0.001) in the serum of people with normal weight and people with overweight and obesity. A significant correlation was also observed between the concentrations of FGF-22 and FGF-23 and arthritis (p = 0.01; p = 0.02). FGF-2, FGF-19, FGF-22, and FGF-23 likely significantly impact diabetes and its complications. In the future, they could serve as biomarkers for diabetic complications, aiding in diagnosis, patient monitoring, and even predicting potential complications for individuals. However, more research in this area is necessary. Full article
(This article belongs to the Special Issue New Advances in Platelet Biology and Functions: 3rd Edition)
Show Figures

Figure 1

23 pages, 3596 KB  
Article
Combined Hesperidin and Doxorubicin Treatment Induces Apoptosis and Modulates Inflammatory Cytokines in HeLa Cervical Cancer Cells
by İlhan Özdemir, Yasemin Afşin, Mehmet Cudi Tuncer and Şamil Öztürk
Int. J. Mol. Sci. 2025, 26(17), 8753; https://doi.org/10.3390/ijms26178753 - 8 Sep 2025
Cited by 6 | Viewed by 2158
Abstract
Cervical cancer is a major gynecological malignancy linked to hormonal dysregulation and genetic alterations. Chemotherapy is standard but limited by toxicity and chemoresistance, prompting interest in plant-derived adjuncts. This study examined the anticancer and immunomodulatory effects of Hesperidin (Hes), a citrus flavonoid, with [...] Read more.
Cervical cancer is a major gynecological malignancy linked to hormonal dysregulation and genetic alterations. Chemotherapy is standard but limited by toxicity and chemoresistance, prompting interest in plant-derived adjuncts. This study examined the anticancer and immunomodulatory effects of Hesperidin (Hes), a citrus flavonoid, with Doxorubicin (DX) in HeLa cervical cancer cells. Cell viability was assessed by MTT assay, apoptotic markers (Bcl-2, Caspase-3) by RT-qPCR, and inflammatory cytokines (IL-1β, IL-6, TNF-α, IFN-γ) by ELISA. Cytokine levels were normalized to 104 viable cells, and mRNA expression of all four cytokines was quantified by RT-qPCR, confirming protein-level changes and showing the strongest IL-6 suppression with Hes+DX. Chou–Talalay combination index (CI) analysis demonstrated synergistic interactions (CI < 1.0) between Hes and DX across all tested concentrations, with strong synergism (CI < 0.7) at medium and high doses, particularly at 48 and 72 h. Hes alone showed dose-dependent cytotoxicity, while the combination markedly increased Caspase-3, reduced Bcl-2, and decreased IL-1β, IL-6, and TNF-α, indicating enhanced intrinsic apoptosis and complementary immunomodulation. These results suggest that Hes augments DX’s pro-apoptotic and anti-inflammatory effects, potentially allowing lower chemotherapy doses and reduced systemic toxicity in cervical cancer treatment. Full article
(This article belongs to the Special Issue Cancer Drug Treatment and Cancer Cell Drug Resistance)
Show Figures

Figure 1

13 pages, 4560 KB  
Article
Acidic Sophorolipid Biosurfactant Protects Serum Albumin Against Thermal Denaturation
by Julia Ortiz, Paulo Ricardo Franco Marcelino, José A. Teruel, Francisco J. Aranda and Antonio Ortiz
Int. J. Mol. Sci. 2025, 26(17), 8752; https://doi.org/10.3390/ijms26178752 - 8 Sep 2025
Viewed by 1461
Abstract
Sophorolipids (SLs) constitute a group of unique biosurfactants in light of their unique properties, among which their physicochemical characteristics and antimicrobial activity stand out. SLs can exist mainly in acidic and lactonic forms, both of which display inhibitory activity. This study explores the [...] Read more.
Sophorolipids (SLs) constitute a group of unique biosurfactants in light of their unique properties, among which their physicochemical characteristics and antimicrobial activity stand out. SLs can exist mainly in acidic and lactonic forms, both of which display inhibitory activity. This study explores the interaction of non-acetylated acidic SL with bovine serum albumin (BSA). SL significantly enhances BSA’s thermal stability, increasing its midpoint unfolding temperature from 61.9 °C to approximately 76.0 °C and ΔH from 727 to 1054 kJ mol−1 at high concentrations, indicating cooperative binding. Fourier-Transform Infrared Spectroscopy (FTIR) analysis confirms SL’s protective effect against thermal unfolding, enabling BSA to maintain its helical structure at 70 °C, distinguishing it from other surfactants that cause denaturation. Furthermore, SL fundamentally alters the sequence of thermal unfolding events; β-aggregation precedes helical domain unfolding, suggesting protective binding to BSA’s helical regions. Computational docking reveals high-affinity binding (Kd = 14.5 μM). Uniquely, SL binds between BSA domains IB and IIIA, establishing hydrophobic interactions, salt bridges, and hydrogen bonds, thus stabilizing the protein’s 3D structure. This distinct binding site is attributed to SL’s amphipathic character. This work deepens the understanding of the molecular characteristics of SL–protein interactions and contributes to improving the general knowledge of this outstanding biosurfactant. Full article
(This article belongs to the Section Bioactives and Nutraceuticals)
Show Figures

Graphical abstract

8 pages, 820 KB  
Communication
Activation of Specific Reagents in Molecular Films by Sub-Ionization Electrons: Chlorobenzene/Water Films
by Hassan Abdoul-Carime and Janina Kopyra
Int. J. Mol. Sci. 2025, 26(17), 8751; https://doi.org/10.3390/ijms26178751 - 8 Sep 2025
Viewed by 1021
Abstract
Control over chemical reactivity remains a fundamental challenge in synthesis chemistry, where targeting a specific reactant represents the ultimate goal. While photoactivation is a well-established approach for selective excitation, electron-induced chemistry offers a complementary pathway with high efficacy. In this study, we investigate [...] Read more.
Control over chemical reactivity remains a fundamental challenge in synthesis chemistry, where targeting a specific reactant represents the ultimate goal. While photoactivation is a well-established approach for selective excitation, electron-induced chemistry offers a complementary pathway with high efficacy. In this study, we investigate the effects of low-energy electron irradiation on prototypical chlorobenzene/water molecular films, demonstrating that chlorobenzene can be selectively dissociated via a resonant process occurring at ~1 eV. At higher electron energies (>6 eV), multiple reaction pathways become accessible, including the fragmentation of both water and chlorobenzene molecules. Our study provides a perspective strategy for achieving reagent-specific control in complex molecular assemblies via low-energy electrons, offering new insights into electron-driven surface chemistry and reaction dynamics at the molecular level. Full article
Show Figures

Figure 1

10 pages, 1474 KB  
Article
Exploring the Prognostic Role of Neurofilaments and SEMA3A in Multiple Sclerosis Progression
by Zbyšek Pavelek, Ondřej Souček, Jan Krejsek, Ilona Součková, Andrea Popovičová, David Matyáš, Lukáš Sobíšek and Michal Novotný
Int. J. Mol. Sci. 2025, 26(17), 8750; https://doi.org/10.3390/ijms26178750 - 8 Sep 2025
Viewed by 1245
Abstract
The transition from relapsing–remitting multiple sclerosis (RRMS) to secondary progressive multiple sclerosis (SPMS) is characterized by an increasing neurodegenerative component. Identifying biomarkers that distinguish these disease stages is crucial for early diagnosis and treatment optimization. This study aimed to compare serum levels of [...] Read more.
The transition from relapsing–remitting multiple sclerosis (RRMS) to secondary progressive multiple sclerosis (SPMS) is characterized by an increasing neurodegenerative component. Identifying biomarkers that distinguish these disease stages is crucial for early diagnosis and treatment optimization. This study aimed to compare serum levels of progranulin, interleukin-6 (IL-6), semaphorin 3A (SEMA3A), and neurofilaments between RRMS and SPMS patients and to investigate their correlation with clinical characteristics, including disability measured by the Expanded Disability Status Scale (EDSS). This observational study included 118 MS patients (63 RRMS and 55 SPMS). Serum biomarker levels were measured using an enzyme-linked immunosorbent assay (ELISA). Statistical analyses included group comparisons using non-parametric tests and correlation analyses using Pearson’s correlation coefficient with multiple testing corrections. While demographic and clinical parameters significantly differed between groups (p < 0.001), biomarker levels showed no statistically significant differences (p > 0.05). However, in SPMS patients, SEMA3A correlated positively with neurofilaments (r = 0.359, p = 0.007), and progranulin correlated with IL-6 (r = 0.354, p = 0.008). No significant biomarker correlations with EDSS were found. Although absolute biomarker levels did not distinguish RRMS from SPMS, specific biomarker correlations may reflect processes relevant to disease progression and warrant further longitudinal validation. Full article
(This article belongs to the Special Issue Insights in Multiple Sclerosis (MS) and Neuroimmunology: 2nd Edition)
Show Figures

Figure 1

15 pages, 2596 KB  
Review
Differentiation of Human Pluripotent Cells into Pancreatic Beta Cells for Disease Modeling and Cell Replacement Therapy for Diabetes
by Anna A. Barinova, Alexandra Y. Bogomolova, Alexandra N. Bogomazova, Alyona A. Borisova, Sergey L. Kiselev and Alexandra V. Panova
Int. J. Mol. Sci. 2025, 26(17), 8749; https://doi.org/10.3390/ijms26178749 - 8 Sep 2025
Cited by 3 | Viewed by 5767
Abstract
Diabetes mellitus (DM) is a metabolic disease characterized by persistent hyperglycemia, resulting from defects in insulin secretion or impaired insulin action. In cases of severe pancreatic cell dysfunction and deficiency, the primary treatment remains lifelong insulin injections. A potential alternative is allogeneic pancreatic [...] Read more.
Diabetes mellitus (DM) is a metabolic disease characterized by persistent hyperglycemia, resulting from defects in insulin secretion or impaired insulin action. In cases of severe pancreatic cell dysfunction and deficiency, the primary treatment remains lifelong insulin injections. A potential alternative is allogeneic pancreatic cell transplantation from a donor, which can stabilize glucose levels. However, the scarcity of donor material and the risk of immune rejection limit the widespread use of this approach. An alternative solution involves using in vitro-derived insulin-producing cells generated through the differentiation of pluripotent stem cells (PSCs), which could overcome the shortage of transplantable material. Furthermore, patient-specific cells—obtained directly from the patient via reprogramming of blood or skin cells into induced pluripotent stem cells (iPSCs)—would avoid immune rejection. Advances in this field have led to the active development and optimization of PSC differentiation into hormone-producing cells worldwide, with more than hundred patients dosed in clinical trials with ESC-derived cells and the single trial of iPSC-derived cells. This review highlights recent progress and prospects in generating insulin-producing cells from human PSCs, their applications in therapy development and disease modeling, as well as the current challenges and potential solutions. Full article
Show Figures

Figure 1

23 pages, 3286 KB  
Review
Towards Understanding the Factors Shaping the Composition and Function of the Noccaea Microbiome in Metal-Contaminated Environments
by Marjana Regvar, Valentina Bočaj, Jure Mravlje, Teja Pelko, Matevž Likar, Paula Pongrac and Katarina Vogel-Mikuš
Int. J. Mol. Sci. 2025, 26(17), 8748; https://doi.org/10.3390/ijms26178748 - 8 Sep 2025
Viewed by 1521
Abstract
Noccaea species (formerly Thlaspi) are Brassicaceae plants renowned for their capacity to hyperaccumulate zinc (Zn), cadmium (Cd), and nickel (Ni), which has made them model systems in studies of metal tolerance, phytoremediation, and plant adaptation to extreme environments. While their physiological and [...] Read more.
Noccaea species (formerly Thlaspi) are Brassicaceae plants renowned for their capacity to hyperaccumulate zinc (Zn), cadmium (Cd), and nickel (Ni), which has made them model systems in studies of metal tolerance, phytoremediation, and plant adaptation to extreme environments. While their physiological and genetic responses to metal stress are relatively well characterised, the extent to which these traits influence microbiome composition and function remains largely unexplored. These species possess compact genomes shaped by ancient whole-genome duplications and rearrangements, and such genomic traits may influence microbial recruitment through changes in secondary metabolism, elemental composition, and tissue architecture. Here, we synthesise the current findings on how genome size, metal hyperaccumulation, structural adaptations, and glucosinolate diversity affect microbial communities in Noccaea roots and leaves. We review evidence from bioimaging, molecular profiling, and physiological studies, highlighting interactions with bacteria and fungi adapted to metalliferous soils. At present, the leaf microbiome of Noccaea species remains underexplored. Analyses of root microbiome, however, reveal a consistent taxonomic core dominated by Actinobacteria and Proteobacteria among bacterial communities and Ascomycetes, predominantly Dothideomycetes and Leotiomycetes among fungi. Collectively, these findings suggest that metal-adapted microbes provide several plant-beneficial functions, including metal detoxification, nutrient cycling, growth promotion, and enhanced metal extraction in association with dark septate endophytes. By contrast, the status of mycorrhizal associations in Noccaea remains debated and unresolved, although evidence points to functional colonisation by selected fungal taxa. These insights indicate that multiple plant traits interact to shape microbiome assembly and activity in Noccaea species. Understanding these dynamics offers new perspectives on plant–microbe co-adaptation, ecological resilience, and the optimisation of microbiome-assisted strategies for sustainable phytoremediation. Full article
(This article belongs to the Special Issue Molecular Advances in Understanding Plant-Microbe Interactions)
Show Figures

Figure 1

23 pages, 1508 KB  
Review
Richter Transformation in Chronic Lymphocytic Leukemia: Current Treatment Challenges and Evolving Therapies
by Zi-Chi Lin, Ming-Jen Chan, Tang-Her Jaing, Tung-Liang Lin, Yu-Shin Hung and Yi-Jiun Su
Int. J. Mol. Sci. 2025, 26(17), 8747; https://doi.org/10.3390/ijms26178747 - 8 Sep 2025
Cited by 3 | Viewed by 4102
Abstract
Richter transformation (RT) affects 2–10% of chronic lymphocytic leukemia (CLL) patients, evolving into an aggressive lymphoma—most often diffuse large B-cell lymphoma—with poor prognosis, especially when clonally related to CLL. Key risk factors include unmutated IGHV, TP53 and NOTCH1 mutations, stereotyped B-cell receptors, [...] Read more.
Richter transformation (RT) affects 2–10% of chronic lymphocytic leukemia (CLL) patients, evolving into an aggressive lymphoma—most often diffuse large B-cell lymphoma—with poor prognosis, especially when clonally related to CLL. Key risk factors include unmutated IGHV, TP53 and NOTCH1 mutations, stereotyped B-cell receptors, and complex cytogenetics. This review summarizes RT biology, clinical predictors, and treatment outcomes. Traditional chemoimmunotherapy (e.g., R-CHOP) yields complete response rates around 20–30% and median overall survival of 6–12 months; intensified regimens (R-EPOCH, hyper-CVAD) offer only modest gains. Allogeneic hematopoietic stem cell transplantation is potentially curative but limited to fit patients due to high treatment-related mortality. Emerging therapies now include Bruton’s tyrosine kinase and BCL-2 inhibitors, which achieve partial responses but short progression-free survival. CD19-directed chimeric antigen receptor T-cell therapies produce overall response rates of 60–65%, though relapses remain frequent. Bispecific antibodies (e.g., CD3×CD20 agents epcoritamab and mosunetuzumab) show promising activity and tolerable toxicity in relapsed/refractory RT. Ongoing trials are exploring combinations with checkpoint inhibitors, triplet regimens, and novel targets such as ROR1, CD47, and CDK9. Continued research into optimized induction, consolidation, and innovative immunotherapies is essential to improve outcomes in this biologically distinct, high-risk CLL-related lymphoma. Full article
Show Figures

Graphical abstract

14 pages, 3089 KB  
Article
Breed Varieties of Pigs for Disease Resistance and Susceptibility to Seneca Valley Virus Infection
by Wentao Wang, Fengze Han, Xinmiao He, Shihan Zhao, Ziluo Zou, Ming Tian, Heshu Chen, Saihui Wu, Yan Sun, Yaokun Jiang, Meiqin Sun, Libing Zhang, Kunzhi Yu, Yao Wang, Yaguang Tian, Xinpeng Jiang and Di Liu
Int. J. Mol. Sci. 2025, 26(17), 8746; https://doi.org/10.3390/ijms26178746 - 8 Sep 2025
Cited by 1 | Viewed by 1773
Abstract
In recent years, outbreaks of Seneca Valley virus (SVV) in pig farms have raised concerns about disease resistance in different pig breeds. Min pigs are an excellent local pig breed in China, but the breed’s strong disease resistance mechanism has not been clearly [...] Read more.
In recent years, outbreaks of Seneca Valley virus (SVV) in pig farms have raised concerns about disease resistance in different pig breeds. Min pigs are an excellent local pig breed in China, but the breed’s strong disease resistance mechanism has not been clearly investigated. In this study, Min pigs and Landrace pigs were challenged with SVV, and the differences in pathogenicity between SVV-infected Min and Landrace pigs were evaluated in terms of production performance, survival rate, immune cell activity, pathological changes, viral titer, and cytokine expression. The results show that the mortality rate in Min pigs was significantly lower than that in Landrace pigs without substantial weight loss. The copy number of SVV RNA in the intestinal mucosa of Min pigs was lower than that in Landrace pigs. Additionally, the IgA and IgG titers in Min pigs were higher than those in Landrace pigs. Both the absolute number and percentage of M1 macrophages were elevated in Min pigs relative to Landrace pigs. This study is the first to identify differences in macrophage activity between SVV-infected Min pigs and Landrace pigs. The presented results indicate the potential research value of studying innate immunity differences in disease resistance between pig breeds. Full article
Show Figures

Figure 1

29 pages, 1929 KB  
Review
Major Common Hallmarks and Potential Epigenetic Drivers of Wound Chronicity and Recurrence: Hypothesis and Reflections
by Alicia Tamayo-Carbón, Ariana García-Ojalvo, José Fernández-Montequín, William Savigne-Gutiérrez, Gretel de Armas-López, Cristina Carbonell-López, Sheila Montero-Alvarez, Dionne Casillas-Casanova, Gabriela Pino-Fernández and Jorge Berlanga-Acosta
Int. J. Mol. Sci. 2025, 26(17), 8745; https://doi.org/10.3390/ijms26178745 - 8 Sep 2025
Cited by 1 | Viewed by 2361
Abstract
Chronic wounds are considered a silent epidemic that impact millions of human lives worldwide, causing comorbidities, reducing life quality and expectancy. Diabetic, pressure, and venous ulcers are the three major clinical entities of chronic wounds, in which the presence of a chronicity phenotype [...] Read more.
Chronic wounds are considered a silent epidemic that impact millions of human lives worldwide, causing comorbidities, reducing life quality and expectancy. Diabetic, pressure, and venous ulcers are the three major clinical entities of chronic wounds, in which the presence of a chronicity phenotype and episodes of recurrence remain as contemporary challenges. We are, accordingly, far from a full understanding about the potential endogenous, predisposing factors that may drive both chronicity and recurrence. Decades of academic and financial endeavors have not translated into a pharmacological intervention that may curb these events. These wounds may exhibit the clinical aspect of a torpid granulative response, poor angiogenesis, delayed or abnormal re-epithelialization, and low contraction rates. At the cellular level, chronicity is propelled and distinguished by the triad of interplaying loops of inflammation, oxidative stress, and cellular senescence. Although the proximal molecular drivers of chronicity and their hierarchal debut sequence are a critical research target and pending task, our unifying hypothesis behind chronicity and recurrence is founded on the existence of an epigenetic pathologic code that originates and perpetuates a “chronic wound memory”. In vitro studies suggest that this de novo edited script is sheltered in dermal fibroblasts and keratinocytes and is spreadable and transmissible to descendant cells, dictating abnormal traits even in ideal culture conditions and successive passages. The list of epigenomic alterations and their significance in wound pathology is continuously escalating. The accurate identification of the key epigenetic priming codes of impaired healing, and their selective re-editing, will be remarkably beneficial. Full article
Show Figures

Figure 1

19 pages, 2979 KB  
Review
Connecting the Dots: AMOG/β2 and Its Elusive Adhesion Partner in CNS
by Liora Shoshani, Christian Sosa Huerta, María Luisa Roldán, Arturo Ponce and Marlet Martínez-Archundia
Int. J. Mol. Sci. 2025, 26(17), 8744; https://doi.org/10.3390/ijms26178744 - 8 Sep 2025
Viewed by 1361
Abstract
AMOG/β2, the β2 isoform of the sodium pump (Na+/K+-ATPase), functions as an adhesion molecule on glial cells, mediating critical neuron–astrocyte interactions during central nervous system (CNS) development. Despite its established role in glial adhesion, the neuronal [...] Read more.
AMOG/β2, the β2 isoform of the sodium pump (Na+/K+-ATPase), functions as an adhesion molecule on glial cells, mediating critical neuron–astrocyte interactions during central nervous system (CNS) development. Despite its established role in glial adhesion, the neuronal receptor that partners with AMOG/β2 remains unknown. This review examines the structural and functional properties of AMOG/β2, including its capacity to form trans-dimers, both homophilic and potentially heterophilic—drawing comparisons with the β1 subunit, a well-characterized adhesion molecule. By integrating computational modeling, in vitro data, and structural predictions, we explore how factors such as N-glycosylation and cis-membrane interactions influence β2-mediated adhesion. We further consider candidate neuronal partners, including TSPAN31 and RTN4, and speculate on their potential roles in mediating heterophilic AMOG/β2 interactions. Finally, we discuss the broader implications of AMOG/β2 in neuron–glia communication, synaptic organization, neurodevelopment, and CNS disorders such as glioblastoma. Identifying the binding partner of AMOG/β2 holds promise not only for understanding the molecular basis of CNS adhesion but also for uncovering novel mechanisms of neuroglial regulation in health and disease. Full article
(This article belongs to the Special Issue The Na, K-ATPase in Health and Disease)
Show Figures

Figure 1

31 pages, 11557 KB  
Article
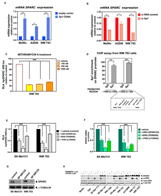
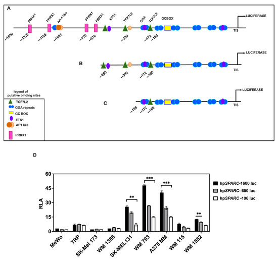
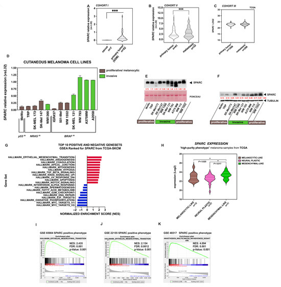
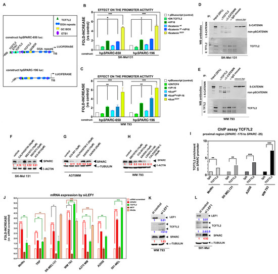
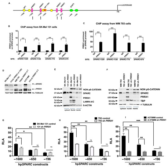
Regulatory Mechanisms of SPARC Overexpression in Melanoma Progression
by Antònia Vinyals, Josep R. Ferreres, Rafael Campos-Martín, Olga J. C. Torres, Jessica Mainez, Joan A. Puig-Butillé, Joaquim Marcoval, Susana Puig, Isabel Fabregat and Àngels Fabra
Int. J. Mol. Sci. 2025, 26(17), 8743; https://doi.org/10.3390/ijms26178743 - 8 Sep 2025
Viewed by 1812
Abstract
The expression of the Secreted Protein, Acidic and Rich in Cysteine (SPARC) gene in human melanoma increases during progression and is associated with epithelial-to-mesenchymal transition (EMT), which is a major determinant of metastasis in melanoma patients. However, the underlying molecular mechanisms [...] Read more.
The expression of the Secreted Protein, Acidic and Rich in Cysteine (SPARC) gene in human melanoma increases during progression and is associated with epithelial-to-mesenchymal transition (EMT), which is a major determinant of metastasis in melanoma patients. However, the underlying molecular mechanisms that control SPARC expression in this context remain elusive. Herein, we identified Paired-related homeobox 1 (PRRX1), an EMT transcription factor, as a transcriptional activator of SPARC by direct binding to the promoter, thereby increasing its activity. Moreover, we found a strong positive correlation between SPARC and PRRX1 expression levels in clinical samples and cell lines. Furthermore, the switch from the proliferative/melanocytic phenotype toward the invasive/mesenchymal-like phenotype favors the expression of TCF7L2, a β-catenin cofactor, which, together with Sp1, binds to the proximal SPARC promoter, thereby bolstering protein expression. We also show that SPARC is a target of the miR-29 family, whose members are expressed in clinical melanoma samples and cell lines. Indeed, we found that miR-29b1~a expression is inversely correlated with SPARC levels, and it is significantly reduced in samples with a mesenchymal-like phenotype. Taken together, SPARC expression in melanoma cells relies on transcriptional activation by PRRX1/TCF7L2-Sp1 and is modulated through miR-29b1~a, which provides fine-tuning regulation over the switch between phenotypic states. Full article
Show Figures

Graphical abstract

49 pages, 3200 KB  
Review
Joint Tissues: Convergence and Divergence of the Pathogenetic Mechanisms of Rheumatoid Arthritis and Osteoarthritis
by Marina O. Korovina, Anna R. Valeeva, Ildar F. Akhtyamov, Wesley Brooks, Yves Renaudineau, Gayane Manukyan and Marina I. Arleevskaya
Int. J. Mol. Sci. 2025, 26(17), 8742; https://doi.org/10.3390/ijms26178742 - 8 Sep 2025
Cited by 2 | Viewed by 5897
Abstract
Rheumatoid arthritis (RA) and osteoarthritis (OA) are frequently occurring multifactorial diseases affecting joints. OA and RA may share not only tissue locations but also some molecular mechanisms. We compared different pathologies: anti-cyclic citrullinated peptide antibody (ACCP)-positive RA—the classical ‘antigen-driven’ pathology, starting in synovia [...] Read more.
Rheumatoid arthritis (RA) and osteoarthritis (OA) are frequently occurring multifactorial diseases affecting joints. OA and RA may share not only tissue locations but also some molecular mechanisms. We compared different pathologies: anti-cyclic citrullinated peptide antibody (ACCP)-positive RA—the classical ‘antigen-driven’ pathology, starting in synovia with no signs of inflammatory process; ACCP-negative RA, starting with synovial inflammation triggered by nonspecific factors, which becomes a chronic process due to inherited innate immune peculiarities; and OA, starting with inadequate chondrocyte functioning and cartilage degradation with inflammation as a driving force. Notable coincidences in RA and OA development were revealed: shared mutations of 29 genes encoding molecules involved in immune-inflammatory processes and in ECM production; unidirectional association of OA and ACCP-negative RA with non-genetic triggers; and overactivation of signaling pathways with the same consequences for RA and OA. Innate and adaptive immune responses were involved in OA development. Similar to that observed in RA, lymphoid nodular aggregates were revealed in 30% of OA synovia. Myeloid, and especially pauci-immune and fibroid synovial pathotypes, are possible in OA. Indistinguishable from that in RA, pannuses were found in OA articular tissues. Thus, these coincidences may be evidence of evolution of some OA variants in RA. Full article
(This article belongs to the Section Molecular Pathology, Diagnostics, and Therapeutics)
Show Figures

Figure 1

18 pages, 2615 KB  
Article
Clinical Implications of Point-of-Care Measurement of Adalimumab Concentration and Anti-Adalimumab Antibodies in Patients with Rheumatoid Arthritis and Ankylosing Spondylitis
by Jiyeol Yoon, Jason Jungsik Song, Sang-Won Lee, Hee Jin Park and Yong-Beom Park
Int. J. Mol. Sci. 2025, 26(17), 8741; https://doi.org/10.3390/ijms26178741 - 8 Sep 2025
Viewed by 1939
Abstract
To evaluate the analytical performance and clinical utility of the automated fluorescence-based POC immunoassay system (AFIAS), compared with established enzyme-linked immunosorbent assay (ELISA) methods for measuring adalimumab and anti-adalimumab antibodies (AAAs) in patients with rheumatoid arthritis and ankylosing spondylitis. 96 patients receiving adalimumab [...] Read more.
To evaluate the analytical performance and clinical utility of the automated fluorescence-based POC immunoassay system (AFIAS), compared with established enzyme-linked immunosorbent assay (ELISA) methods for measuring adalimumab and anti-adalimumab antibodies (AAAs) in patients with rheumatoid arthritis and ankylosing spondylitis. 96 patients receiving adalimumab for rheumatoid arthritis (RA) or ankylosing spondylitis (AS) were consecutively recruited. Measurements of adalimumab trough levels and AAAs were taken before the patients’ scheduled adalimumab injection. Three ELISA techniques (RIDASCREEN®, IDKmonitor®, and LISA TRACKER) were compared with the AFIAS method. Statistical analyses included Bland–Altman, Passing–Bablok regression, kappa values, and intraclass correlation coefficients. Clinical and demographic characteristics were examined to determine the association between adalimumab concentration and AAA detection. The diagnoses included 58 RA diagnoses and 38 AS diagnoses. The median concentrations were 9.33, 7.4, 7.4, and 9.38 µg/mL for RIDASCREEN, IDKmonitor, LISA TRACKER, and AFIAS, respectively. Strong correlations were observed between the techniques. Bland–Altman analysis revealed bias differences of 0.85, 2.03, and 2.76 µg/mL, and the Passing–Bablok regression slopes were 1.046, 1.391, and 1.274 for RIDASCREEN, IDKmonitor, and LISA TRACKER, respectively, compared with AFIAS. Agreement in AAA detection showed kappa values of 0.81 and 0.75 for AFIAS versus IDKmonitor and LISA TRACKER, respectively. A high body mass index, extended injection interval, and RA diagnosis were associated with low adalimumab concentrations in the multivariate analysis. Antinuclear antibody positivity, a higher rheumatoid factor, and disease activity were associated with AAA positivity in univariate analysis. The AFIAS POC measurement method demonstrated time-efficient and highly agreeable results for adalimumab and AAA measurements compared with the results of commercial ELISA methods. Full article
(This article belongs to the Section Biochemistry)
Show Figures

Figure 1

37 pages, 2404 KB  
Review
From Molecules to Models: miRNAs and Advanced Human Platforms of Neurodegeneration and Repair in Multiple Sclerosis
by María Muñoz-San Martín, Lucía de la Guerra-Sasián, Gabriel Gárate, Jorge Madera, Andrea González-Suárez, Nadia C. Cavada-Bustamante, Vicente González-Quintanilla and Jennifer K. Dowling
Int. J. Mol. Sci. 2025, 26(17), 8740; https://doi.org/10.3390/ijms26178740 - 8 Sep 2025
Viewed by 2765
Abstract
Beyond the potential role of microRNAs (miRNAs) as biomarkers, their participation in different biological and pathological processes observed in multiple sclerosis (MS) such as neuroinflammation, neurodegeneration and remyelination, makes them suitable candidates for therapeutic applications in neurorepair. Most studies addressing this reparative approach [...] Read more.
Beyond the potential role of microRNAs (miRNAs) as biomarkers, their participation in different biological and pathological processes observed in multiple sclerosis (MS) such as neuroinflammation, neurodegeneration and remyelination, makes them suitable candidates for therapeutic applications in neurorepair. Most studies addressing this reparative approach have been carried out using in vitro or in vivo model systems. However, functional differences between murine and human cells within the central nervous system (CNS) have been described, and certain mechanisms are distinctive in humans. The development of human models to investigate therapeutic interventions in neurological conditions including MS should be a priority to avoid failures. In this review, we provide a comprehensive summary of the advances in reparative therapeutic strategies for MS, including miRNAs and human models. We also discuss their benefits, the likely challenges they face and comment on possible mitigation strategies. Full article
(This article belongs to the Special Issue Insights in Multiple Sclerosis (MS) and Neuroimmunology: 2nd Edition)
Show Figures

Figure 1

20 pages, 1339 KB  
Article
Clock Gene Expression Modulation by Low- and High-Intensity Exercise Regimens in Aging Mice
by Matheus Callak Teixeira Vitorino, Hugo de Luca Corrêa, Verusca Najara de Carvalho Cunha, Mariana Saliba de Souza, Herbert Gustavo Simões, Thiago dos Santos Rosa, Elaine Vieira and Rosângela Vieira de Andrade
Int. J. Mol. Sci. 2025, 26(17), 8739; https://doi.org/10.3390/ijms26178739 - 8 Sep 2025
Cited by 1 | Viewed by 1862
Abstract
The circadian rhythm controls the sleep/wake cycle and a wide variety of metabolic and physiological functions. Clock genes regulate it in response to both external and endogenous stimuli, and their expression may change because of aging, leading to an increased risk of health [...] Read more.
The circadian rhythm controls the sleep/wake cycle and a wide variety of metabolic and physiological functions. Clock genes regulate it in response to both external and endogenous stimuli, and their expression may change because of aging, leading to an increased risk of health problems. Despite the well-described benefits of physical exercise as a circadian synchronizer, there is a lack of literature regarding the role of chronic exercise intensity in clock gene expression during aging. This article aims to analyze the differential expression of genes that regulate the biological clock under the effects of variable-intensity aerobic swimming training in aging mice, determining whether these exercise regimens interfere with the genomic regulation of the circadian rhythm. For this purpose, the mice were exposed to low- and high-intensity exercise and had their heart and gastrocnemius tissues molecularly analyzed by cDNA synthesis and qPCR to determine the expression levels of the selected genes: Clock, Arntl, Per1, Per2, Cry1, Cry2, and Nr1d1. The results showed that low-intensity exercise, performed at workloads below the anaerobic threshold, significantly changed their expression in the gastrocnemius muscle (p < 0.05), while high-intensity exercise had no statistically significant effects (p > 0.05), with the heart being immune to exercise influence except when it comes to the Per1 gene, for which expression was increased (p = 0.031) by low-intensity exercise. Additionally, both body weight and lactate thresholds had no change during the experiment (p > 0.05), while the maximum supported workload was maintained for high-intensity exercise (p > 0.05) and increased for low-intensity exercise (p < 0.01), with the control group experiencing a decay instead (p < 0.05). Thus, the present study highlights the importance of chronic exercise in modulating clock genes and opens exciting possibilities for circadian medicine, such as improvements in exercise capacity, heart condition, and lipid metabolism for subjects of low-intensity regimens. Full article
(This article belongs to the Special Issue Molecular Mechanism of Circadian Rhythm)
Show Figures

Figure 1

13 pages, 692 KB  
Brief Report
Differential Association of the DISC1 Interactome in Hallucinations and Delusions
by Araceli Gutiérrez-Rodríguez, Alma Delia Genis-Mendoza, Jorge Ameth Villatoro-Velázquez, María Elena Medina-Mora and Humberto Nicolini
Int. J. Mol. Sci. 2025, 26(17), 8738; https://doi.org/10.3390/ijms26178738 - 8 Sep 2025
Cited by 1 | Viewed by 1638
Abstract
Multiple genes within the DISC1 (Disrupted-in-Schizophrenia-1) interactome have been implicated in psychotic disorders, which are characterized by hallucinations, delusions, negative symptoms, and disorganized behavior. However, the genetic associations of specific psychotic symptoms remain poorly understood. Methods: We conducted a genetic association analysis of [...] Read more.
Multiple genes within the DISC1 (Disrupted-in-Schizophrenia-1) interactome have been implicated in psychotic disorders, which are characterized by hallucinations, delusions, negative symptoms, and disorganized behavior. However, the genetic associations of specific psychotic symptoms remain poorly understood. Methods: We conducted a genetic association analysis of the DISC1 interactome for hallucinations and delusions in schizophrenia and bipolar disorder, using single-nucleotide polymorphism (SNP), gene, and gene-set approaches. Results: Our findings showed an association between the SNP rs6754640 in the NRXN1 gene and auditory hallucinations. Additionally, rs10263196 (EXOC4), rs7076156 (ZNF365), and nine NRXN1 SNPs were associated with delusions of reference, while rs17039676 (NRXN1) was linked to persecutory delusions. At the gene level, NRG1 and PCM1 were related to auditory hallucinations. The NRXN1, APP, EXOC4, and NUP210 genes were associated with delusions of reference, whereas NRG1 and APP were linked to persecutory delusions. Gene-set analysis indicated that pathways related to the regulation of neuronal structure and function were involved in auditory hallucinations, while cellular transport regulation pathways were associated with persecutory delusions. Conclusions: This study emphasizes the polygenic architecture of psychosis and suggests that distinct molecular mechanisms contribute to different types of hallucinations and delusions. Full article
(This article belongs to the Special Issue Emerging Biological and Molecular Targets in Schizophrenia)
Show Figures

Figure 1

48 pages, 2609 KB  
Review
Antibacterial, Photoprotective, Anti-Inflammatory, and Selected Anticancer Properties of Honokiol Extracted from Plants of the Genus Magnolia and Used in the Treatment of Dermatological Problems—A Review
by Mirosława Chwil, Katarzyna Dzida, Paulina Terlecka, Daniela Gruľová, Renata Matraszek-Gawron, Karol Terlecki, Anna Kasprzyk and Mikołaj Kostryco
Int. J. Mol. Sci. 2025, 26(17), 8737; https://doi.org/10.3390/ijms26178737 - 8 Sep 2025
Cited by 7 | Viewed by 5724
Abstract
Magnolia raw materials have long been used in Chinese folk medicine. The biologically active chemical compounds in Magnolia, mainly lignans, e.g., honokiol, exert health-enhancing effects in certain diseases, including skin conditions. Since the scientific literature does not provide a comparative analysis of [...] Read more.
Magnolia raw materials have long been used in Chinese folk medicine. The biologically active chemical compounds in Magnolia, mainly lignans, e.g., honokiol, exert health-enhancing effects in certain diseases, including skin conditions. Since the scientific literature does not provide a comparative analysis of the therapeutic properties of honokiol on the skin in various biological models, an attempt was made to supplement the knowledge in this field. This review presents the antimicrobial, anti-inflammatory, and photoprotective properties of honokiol used in dermatological problems and its anticancer activity in melanoma and non-melanoma skin cancers. Honokiol reduces the expression of HSV-1 genes, inhibits DNA replication, lowers the level of proteins, regulates the colonisation of viral glycoproteins with high membrane selectivity, and inhibits the endocytosis process. It has antibacterial activity, as it destroys bacterial cell walls and membranes. It disrupts vacuolar functioning and intracellular calcium homeostasis in dermatophyte cells and inhibits fungal growth by delaying germination, altering membrane permeability, and reducing hyphal growth. It reduces inflammatory cytokines and stimulates anti-inflammatory cytokine IL-10. Honokiol prevents UV-B induced skin cancer through targeting cell cycle regulators, inflammatory mediators, and cell survival signals. It induces apoptosis via extrinsic and intrinsic pathways, activating proapoptotic proteins. It acts as an inhibitor of the oncogenic protein KRT18 in melanoma and prevents the progression of highly metastatic melanoma. Future research should explore the signalling pathways and molecular mechanisms of honokiol action and its synergistic effects at the cellular level and help to develop methods for delivering honokiol to the organism by nanocarriers to improve selective therapies in some diseases. Full article
(This article belongs to the Section Molecular Pathology, Diagnostics, and Therapeutics)
Show Figures

Graphical abstract

23 pages, 3095 KB  
Review
The Role of Particle Inhalation in Idiopathic Pulmonary Fibrosis
by Andrew J. Ghio, Rahul G. Sangani and Nevins W. Todd
Int. J. Mol. Sci. 2025, 26(17), 8736; https://doi.org/10.3390/ijms26178736 - 8 Sep 2025
Cited by 2 | Viewed by 3356
Abstract
Idiopathic pulmonary fibrosis (IPF) is currently defined as a progressive fibrosing interstitial lung disease (ILD) associated with a histopathologic and radiologic pattern of usual interstitial pneumonia (UIP). The relationship between IPF and particles is described, and a pathogenesis for the disease is proposed [...] Read more.
Idiopathic pulmonary fibrosis (IPF) is currently defined as a progressive fibrosing interstitial lung disease (ILD) associated with a histopathologic and radiologic pattern of usual interstitial pneumonia (UIP). The relationship between IPF and particles is described, and a pathogenesis for the disease is proposed based on an association with these exposures. In clinical studies and epidemiological investigations, the majority of IPF diagnoses are associated with particle exposures. Cigarette smoking presents the greatest particle challenge in any society, and a relationship with IPF has repeatedly been demonstrated. Environmental exposures to particles other than cigarette smoking, including biomass fuel smoke and ambient air pollution, as well as numerous occupational particle exposures, have also been associated with IPF. The pathogenesis of the disease includes a complexation and sequestration of cell iron at the particle surface, which results in a functional cell deficiency of the requisite metal. In response to the insufficiency of metal in cells, there is the synthesis of biopolymers, including exopolysaccharides (e.g., hyaluronic acid), which accumulate in the extracellular matrix. These biopolymers complex iron and, following depolymerization, facilitate the delivery of the metal intracellularly via receptor-mediated uptake. This process reverses the functional iron deficiency introduced by the particle. Pulmonary fibrosis after particle exposure reflects a response to the modification of a functional intracellular iron deficiency in the lower respiratory tract. The temporal and spatial heterogeneity of IPF results from a dose–response with retained particles and reversibility of the fibrosis. Full article
(This article belongs to the Section Molecular Pathology, Diagnostics, and Therapeutics)
Show Figures

Figure 1

21 pages, 2293 KB  
Article
Metabolomic Effects and Their Relationship with Intracellular/Extracellular Concentrations of Casiopeinas® in Triple-Negative Mesenchymal Breast Cancer
by Karen Resendiz-Acevedo, Martha E. García-Aguilera, Araceli Tovar-Tovar, Nuria Esturau-Escofet and Lena Ruiz-Azuara
Int. J. Mol. Sci. 2025, 26(17), 8735; https://doi.org/10.3390/ijms26178735 - 8 Sep 2025
Cited by 1 | Viewed by 1566
Abstract
Metal-based compounds, known as metallodrugs, offer promising alternatives for cancers with limited treatment options, such as triple-negative breast cancer (TNBC). Casiopeinas®, a family of copper-based compounds, have shown anticancer and antiproliferative effects both in vitro and in vivo. However, their long-term [...] Read more.
Metal-based compounds, known as metallodrugs, offer promising alternatives for cancers with limited treatment options, such as triple-negative breast cancer (TNBC). Casiopeinas®, a family of copper-based compounds, have shown anticancer and antiproliferative effects both in vitro and in vivo. However, their long-term effects, particularly on metabolic pathways related to invasion and metastasis, remain unknown. This study addresses the sustained impact of Casiopeina IIIia (CasIIIia) and Casiopeina IIgly (CasIIgly) on TNBC cell metabolism, as well as their relationship with intra- and extracellular copper concentrations associated with these compounds. Our results revealed effects on several pathways, including those related to amino acid, lipid, and carbohydrate metabolism and energy production, all of which are involved in epithelial–mesenchymal transition (EMT), invasion, and metastasis. These metabolic changes were accompanied by progressive intracellular accumulation of Casiopeinas®, suggesting a relationship between the concentration and their metabolic effects. These findings suggest that Casiopeinas® could be a promising therapeutic option for TNBC treatment. Full article
(This article belongs to the Section Molecular Oncology)
Show Figures

Figure 1

19 pages, 1171 KB  
Article
Exogenous Application of Glycine Betaine to Passiflora edulis Sims f. flavicarpa to Mitigate Drought Stress on Two Propagation Methods
by Leonardo de Almeida Oliveira, Nga Thi Thu Nguyen, Nasratullah Habibi, Maryam Dabirimirhosseinloo, Naoki Terada, Atsushi Sanada and Kaihei Koshio
Int. J. Mol. Sci. 2025, 26(17), 8734; https://doi.org/10.3390/ijms26178734 - 8 Sep 2025
Cited by 1 | Viewed by 1599
Abstract
Glycine betaine (GB) is a compatible solute that enhances plant tolerance to abiotic stresses, yet its role in fruit crops remains insufficiently explored. This study assessed whether GB improves drought tolerance in Passiflora edulis Sims f. flavicarpa, a crop sensitive to irregular [...] Read more.
Glycine betaine (GB) is a compatible solute that enhances plant tolerance to abiotic stresses, yet its role in fruit crops remains insufficiently explored. This study assessed whether GB improves drought tolerance in Passiflora edulis Sims f. flavicarpa, a crop sensitive to irregular rainfall. A 3 × 2 × 2 factorial design was employed, combining three drought levels (control, mild, and severe), two propagation methods (seedlings and cuttings), and two GB treatments (0 and 100 mM), with 60 plants and five replicates. Plants were grown under controlled conditions, and irrigation was adjusted to maintain target field capacities. Chlorophyll content was monitored daily, and agronomic and physiological traits were measured after 45 days. GB application influenced leaf water dynamics and stress responses. Cuttings generally showed clearer improvements in drought tolerance when treated with GB, while seedlings exhibited more variable outcomes. These differences appear linked to the propagation method and developmental stage as cuttings were at a more advanced phase, whereas seedlings remained vegetative. Overall, the results demonstrate that exogenous GB can enhance drought tolerance in passion fruit, although its effectiveness is propagation-dependent and context-specific, highlighting the need to tailor its application to cultivation practices. Full article
(This article belongs to the Special Issue Latest Advances in Plant Abiotic Stress)
Show Figures

Figure 1

25 pages, 1098 KB  
Review
Sialidases as Potential Therapeutic Targets for Treatment of a Number of Human Diseases
by Cara-Lynne Schengrund
Int. J. Mol. Sci. 2025, 26(17), 8733; https://doi.org/10.3390/ijms26178733 - 8 Sep 2025
Viewed by 2140
Abstract
Four human sialidases (hNEUs, E.C 3.2.1.18) have been identified. Each is an exosialidase identified as either NEU1, NEU2, NEU3, or NEU4. They exhibit differences in structure, subcellular distribution, substrate specificity, and the diseases with which they are associated. Similarly, microbial sialidases (NAs) may [...] Read more.
Four human sialidases (hNEUs, E.C 3.2.1.18) have been identified. Each is an exosialidase identified as either NEU1, NEU2, NEU3, or NEU4. They exhibit differences in structure, subcellular distribution, substrate specificity, and the diseases with which they are associated. Similarly, microbial sialidases (NAs) may catalyze the release of sialyl residues from the same sialoglycoconjugates as hNEUs, even though they have low sequence homology with human NEUs. Use of sequence homology, plus the crystalline structure of human NEU2, has provided researchers with the basis for developing inhibitors that may differentiate between them. While microbial-induced diseases that use sialidase to complete their infectious cycle have been the driving force behind interrogation of possible NA inhibitors, errors affecting expression of functional hNEUs and their correlation with clinical problems has led to study of the sialidases per se. Information gained about sialidase structure, function, mechanism of action, mutations affecting expression, and their role(s) in disease, has provided the information about the different sialidases needed for development of specific therapies. Full article
(This article belongs to the Section Molecular Biology)
Show Figures

Graphical abstract

18 pages, 2378 KB  
Article
CRISPR-Cas12 Application for the Detection of Pneumocystis jirovecii in Immunodepression Patients Through Fluorescent and Lateral Flow Colorimetric Assay
by Daniel Ulloa, Constanza Núñez, Romina Matamala, Aníbal San Martín, Dayana Páez-De Ávila, Jheyson Mercado-Vides, Juan Narváez, Juan Aguirre, Brian Effer and Isabel Iturrieta-González
Int. J. Mol. Sci. 2025, 26(17), 8732; https://doi.org/10.3390/ijms26178732 - 8 Sep 2025
Cited by 1 | Viewed by 1942
Abstract
Pneumonia caused by Pneumocystis jirovecii poses a serious threat, particularly to immunocompromised patients such as those with HIV/AIDS, transplant recipients, or individuals undergoing chemotherapy. Its diagnosis is challenging because current methods, such as microscopy and certain molecular tests, have limitations in sensitivity and [...] Read more.
Pneumonia caused by Pneumocystis jirovecii poses a serious threat, particularly to immunocompromised patients such as those with HIV/AIDS, transplant recipients, or individuals undergoing chemotherapy. Its diagnosis is challenging because current methods, such as microscopy and certain molecular tests, have limitations in sensitivity and specificity, and require specialized equipment, which delays treatment initiation. In this context, CRISPR-Cas12-based methods offer a promising alternative: they are rapid, highly specific, sensitive, and low-cost, enabling more timely and accessible detection, even in resource-limited settings. We developed a simple and rapid detection platform based on the CRISPR-Cas12 coupled with lateral flow strips. A guide RNA was designed against DHPS, β-tubulin, and mtLSU rRNA genes. The guide corresponding to β-tubulin showed high sensitivity in the detection of P. jirovecii to produce a detectable fluorescence signal within the first 20–30 min. In addition, it demonstrated high specificity for P. jirovecii when DNA from other microorganisms was used. When coupled with lateral flow strips, high sensitivity and specificity were also observed for detecting positive samples, without the need for genetic amplification. CRISPR-Cas12 successfully detected P. jirovecii infection in an initial diagnostic application, demonstrating the potential of this method for integration into public health diagnostic systems, particularly in field, due to its adaptability, speed, and ease of use. Full article
Show Figures

Figure 1

20 pages, 11679 KB  
Article
Establishment of Multiplex Digital PCR Assay for Detection of Four Porcine Enteric Coronaviruses
by Xiao Han, Kexin Chen, Hui Qiu, Pengli Kong, Xiaoliang Li, Linglin Fu, Huan Li, Jinru Zhou, Xiaofeng Zhang and Jiangbing Shuai
Int. J. Mol. Sci. 2025, 26(17), 8731; https://doi.org/10.3390/ijms26178731 - 8 Sep 2025
Viewed by 1740
Abstract
Porcine enteric coronaviruses (CoVs), including swine acute diarrhea syndrome coronavirus (SADS-CoV), porcine epidemic diarrhea virus (PEDV), porcine deltacoronavirus (PDCoV), and porcine transmissible gastroenteritis virus (TGEV), are major pathogens causing porcine viral diarrhea syndrome (VDS), which brings significant economic losses to the swine industry; [...] Read more.
Porcine enteric coronaviruses (CoVs), including swine acute diarrhea syndrome coronavirus (SADS-CoV), porcine epidemic diarrhea virus (PEDV), porcine deltacoronavirus (PDCoV), and porcine transmissible gastroenteritis virus (TGEV), are major pathogens causing porcine viral diarrhea syndrome (VDS), which brings significant economic losses to the swine industry; distinguishing between these clinically similar viruses has become a serious challenge. We developed a highly specific and interference-resistant porcine CoV multiplex digital PCR (dPCR) assay. The assay exhibited robust anti-interference capabilities, as the concentrations of the four viruses did not affect their accurate quantification. The coefficients of variation (CV%) of intra-batch and inter-batch repeatability for all target viruses were less than 11%. The limit of quantification (LoQ) of this dPCR assay reached 7.5 copies/reaction for each target, and it was one order of magnitude more sensitive than qPCR. The limits of detection (LoD) for SADS-CoV, PEDV, PDCoV, and TGEV were 2.72, 3.00, 3.56, and 3.19 copies/reaction, respectively. A total of 408 known samples were used for validation tests, and the results were highly consistent with the known conditions, showing a compliance rate of 97–100%. The diagnostic specificity (Dsp) of the method was 99–100%. In conclusion, the developed multiplex dPCR assay is highly suitable for early detection and quarantine in four porcine CoVs. The results indicate that this dPCR method is characterized by high specificity, anti-interference capabilities, repeatability, and high sensitivity. It also demonstrates a high compliance rate and diagnostic specificity in sample detection. This multiplex dPCR will contribute to the control of porcine enteric CoV-caused VDS and provide clues for subsequent research. Full article
(This article belongs to the Section Molecular Genetics and Genomics)
Show Figures

Figure 1

2 pages, 1128 KB  
Correction
Correction: Su et al. Dual Delivery of BMP-2 and bFGF from a New Nano-Composite Scaffold, Loaded with Vascular Stents for Large-Size Mandibular Defect Regeneration. Int. J. Mol. Sci. 2013, 14, 12714–12728
by Jiansheng Su, Hongzhen Xu, Jun Sun, Xue Gong and Hang Zhao
Int. J. Mol. Sci. 2025, 26(17), 8730; https://doi.org/10.3390/ijms26178730 - 8 Sep 2025
Viewed by 897
Abstract
In the original publication [...] Full article
(This article belongs to the Section Materials Science)
Show Figures

Figure 6

21 pages, 3565 KB  
Article
Downregulation of miR-27a-3p Modulates TGF-β Signaling and Dysregulates Metabolism in Glioblastoma
by Augusto Ferreira Weber, Juliete Nathali Scholl, Camila Kehl Dias, Vinícius Pierdoná Lima, Tamires de Bona, Renata Marschner, Arieli Cruz de Sousa, Fábio Klamt and Fabrício Figueiró
Int. J. Mol. Sci. 2025, 26(17), 8729; https://doi.org/10.3390/ijms26178729 - 8 Sep 2025
Cited by 1 | Viewed by 2013
Abstract
Several microRNAs (miRNAs) are key influencers of tumor microenvironment (TME) cell plasticity, regulating the progression of various tumor types such as glioblastoma (GBM). Differential expressions of miR-27a-3p and miR-155-5p in GBM cells and biopsies have already been described as markers of tumor subtype [...] Read more.
Several microRNAs (miRNAs) are key influencers of tumor microenvironment (TME) cell plasticity, regulating the progression of various tumor types such as glioblastoma (GBM). Differential expressions of miR-27a-3p and miR-155-5p in GBM cells and biopsies have already been described as markers of tumor subtype and progression. We aimed to evaluate the cellular and molecular impacts of inhibiting these two overexpressed miRNAs in GBM cell lines. A172 cells were transfected with miR-27a-3p and miR-155-5p inhibitors, and the effects on cellular processes and the expression of malignancy-related genes were analyzed by flow cytometry and qPCR, respectively. Thus, several cellular characteristics in A172 cells were modulated; however, only the inhibition of miR-27a-3p resulted in apoptosis, reduced glucose uptake, and a decrease in mitochondrial membrane potential. Both inhibitors modulated metabolic and immunological targets, negatively regulating genes in the glycolysis pathway and modulating other metabolic pathways involving glutamine and fatty acids, for example. Additionally, it modulates the TGF-β pathway, which can influence the GBM microenvironment due to its immunosuppressive role in advanced tumors. miR-27a-3p appears to be a pivotal factor in the functional duality of TGF-β and its interaction with HIF1A in the hypoxic tumor environment, modulating SMAD partners or TGF-β pathway inhibitors. Here, we demonstrate the importance of inhibiting overexpressed miRNAs, particularly miR-27a-3p, in modulating key pathways for tumor cell survival. The results of this work provide new insights into potential targets for immune-metabolic interactions in the TME and their implications for tumorigenesis, shedding light on new therapeutic approaches for GBM. Full article
Show Figures

Graphical abstract

24 pages, 5185 KB  
Article
Lignin-Derived Oligomers as Promising mTOR Inhibitors: Insights from Dynamics Simulations
by Sofia Gabellone, Giovanni Carotenuto, Manuel Arcieri, Paolo Bottoni, Giulia Sbanchi, Tiziana Castrignanò, Davide Piccinino, Chiara Liverani and Raffaele Saladino
Int. J. Mol. Sci. 2025, 26(17), 8728; https://doi.org/10.3390/ijms26178728 - 7 Sep 2025
Cited by 1 | Viewed by 2334
Abstract
The mammalian target of rapamycin pathway, mTOR, is a crucial signaling pathway that regulates cell growth, proliferation, metabolism, and survival. Due to its dysregulation it is involved in several ailments such as cancer or age-related diseases. The discovery of mTOR and the understanding [...] Read more.
The mammalian target of rapamycin pathway, mTOR, is a crucial signaling pathway that regulates cell growth, proliferation, metabolism, and survival. Due to its dysregulation it is involved in several ailments such as cancer or age-related diseases. The discovery of mTOR and the understanding of its biological functions were greatly facilitated by the use of rapamycin, an antibiotic of natural origin, which allosterically inhibits mTORC1, effectively blocking its function. In this entirely computational study, we investigated mTOR’s interaction with seven ligands: two clinically established inhibitors (everolimus and rapamycin) and five lignin-derived oligomers, a renewable natural polyphenol recently used for the drug delivery of everolimus. The seven complexes were analyzed through all-atom molecular dynamics simulations in explicit solvent using a high-performance computing platform. Trajectory analyses revealed stable interactions between mTOR and all ligands, with lignin-derived compounds showing comparable or enhanced binding stability relative to reference drugs. To evaluate the stability of the molecular complex and the behavior of the ligand over time, we analyzed key parameters including root mean square deviation, root mean square fluctuation, number of hydrogen bonds, binding free energy, and conformational dynamics assessed through principal component analysis. Our results suggest that lignin fragments are a promising, sustainable scaffold for developing novel mTOR inhibitors. Full article
(This article belongs to the Special Issue The Application of Machine Learning to Molecular Dynamics Simulations)
Show Figures

Figure 1

19 pages, 4008 KB  
Article
A Plasma Extracellular Vesicle-Derived microRNA Signature as a Potential Biomarker for Subclinical Coronary Atherosclerosis
by Mario Peña-Peña, Óscar Zepeda-García, Rosalinda Posadas-Sánchez, Fausto Sánchez-Muñoz, Mayra Domínguez-Pérez, Juan Alfonso Martínez-Greene, Fabiola López-Bautista, Adrián Hernández-Díazcouder, Rogelio F. Jiménez-Ortega, Alejandra Idan Valencia-Cruz, Adrián Nuñez-Salgado, Isaac Emanuel Mani-Arellano, Karina Martínez-Flores, Teresa Villarreal-Molina, Eduardo Martínez-Martínez and Leonor Jacobo-Albavera
Int. J. Mol. Sci. 2025, 26(17), 8727; https://doi.org/10.3390/ijms26178727 - 7 Sep 2025
Cited by 3 | Viewed by 2933
Abstract
Subclinical coronary atherosclerosis (SCA) is an early stage of coronary artery disease (CAD) that often goes unrecognized until clinical events occur. Identifying circulating molecular biomarkers could improve early diagnosis and risk assessment in asymptomatic individuals. This study employed a two-phase approach to identify [...] Read more.
Subclinical coronary atherosclerosis (SCA) is an early stage of coronary artery disease (CAD) that often goes unrecognized until clinical events occur. Identifying circulating molecular biomarkers could improve early diagnosis and risk assessment in asymptomatic individuals. This study employed a two-phase approach to identify plasma extracellular vesicle (EV)-derived microRNAs (miRNAs) associated with SCA. In the discovery phase, plasma samples from male participants were analyzed using Affymetrix GeneChip miRNA 4.0 microarrays. Differentially expressed miRNAs were refined through bioinformatic analysis, cross-species comparison with murine data, and target gene prediction. In the validation phase, six candidate miRNAs were quantified by RT-qPCR in an independent cohort. Six miRNAs were differentially expressed between individuals with SCA and controls. Among these, the combination of miR-146b-5p, miR-4701-3p, and miR-1180-3p demonstrated a high discriminative capacity for SCA (AUC = 0.8281; sensitivity = 93.75%; specificity = 93.75%). Functional enrichment analysis revealed that predicted target genes are involved in key atherosclerosis-related pathways, including inflammation, lipid metabolism, and vascular remodeling. EV-derived miRNAs may serve as non-invasive biomarkers for the early detection of coronary atherosclerosis. These findings provide insight into the molecular processes underlying subclinical vascular disease and support the integration of EV-associated miRNAs into preventive cardiology strategies. Full article
Show Figures

Graphical abstract

18 pages, 930 KB  
Review
Acetylcholinesterase as a Multifunctional Target in Amyloid-Driven Neurodegeneration: From Dual-Site Inhibitors to Anti-Agregation Strategies
by Weronika Grabowska, Michal Bijak, Rafał Szelenberger, Leslaw Gorniak, Marcin Podogrocki, Piotr Harmata and Natalia Cichon
Int. J. Mol. Sci. 2025, 26(17), 8726; https://doi.org/10.3390/ijms26178726 - 7 Sep 2025
Cited by 18 | Viewed by 5217
Abstract
Acetylcholinesterase (AChE) has emerged not only as a cholinergic enzyme but also as a modulator of β-amyloid (Aβ) aggregation via its peripheral anionic site (PAS), making it a dual-purpose target in Alzheimer’s disease. While classical AChE inhibitors provide symptomatic relief, they lack efficacy [...] Read more.
Acetylcholinesterase (AChE) has emerged not only as a cholinergic enzyme but also as a modulator of β-amyloid (Aβ) aggregation via its peripheral anionic site (PAS), making it a dual-purpose target in Alzheimer’s disease. While classical AChE inhibitors provide symptomatic relief, they lack efficacy against the amyloidogenic cascade. This review highlights recent advances in multifunctional AChE pharmacophores that inhibit enzymatic activity while simultaneously interfering with Aβ aggregation, oxidative stress, metal dyshomeostasis, and neuroinflammation. Particular emphasis is placed on dual-site inhibitors targeting both catalytic and peripheral domains, multi-target-directed ligands (MTDLs) acting on multiple neurodegenerative pathways, and metal-chelating hybrids that address redox-active metal ions promoting Aβ fibrillization. We also discuss enabling technologies such as AI-assisted drug design, high-resolution structural tools, and human induced pluripotent stem cell (iPSC)-derived neuronal models that support physiologically relevant validation. These insights reflect a paradigm shift towards disease-modifying therapies that bridge molecular pharmacology and pathophysiological relevance. Full article
Show Figures

Figure 1

Previous Issue
Back to TopTop