Previous Issue
Volume 26, October-2
 
 
ijms-logo

Journal Browser

Journal Browser

Int. J. Mol. Sci., Volume 26, Issue 21 (November-1 2025) – 141 articles

  • Issues are regarded as officially published after their release is announced to the table of contents alert mailing list.
  • You may sign up for e-mail alerts to receive table of contents of newly released issues.
  • PDF is the official format for papers published in both, html and pdf forms. To view the papers in pdf format, click on the "PDF Full-text" link, and use the free Adobe Reader to open them.
Order results
Result details
Section
Select all
Export citation of selected articles as:
42 pages, 4110 KB  
Review
Triggering Receptor Expressed on Myeloid Cells-1 (TREM-1) in Inflammation and Disease: Mechanisms, Therapeutic Potential, and Future Directions
by Neerja Trivedi, Jitendra D. Bhosale, Amit Pant, Sonali P. Suryawanshi, Prerna Tiwari, Peter W. Abel and Gopal P. Jadhav
Int. J. Mol. Sci. 2025, 26(21), 10386; https://doi.org/10.3390/ijms262110386 (registering DOI) - 25 Oct 2025
Abstract
Triggering receptor expressed on myeloid cells-1 (TREM-1), a member of the immunoglobulin superfamily, plays a crucial role in amplifying inflammatory responses, thereby contributing to the pathogenesis and progression of various inflammatory diseases. This review presents a comprehensive analysis of the current understanding of [...] Read more.
Triggering receptor expressed on myeloid cells-1 (TREM-1), a member of the immunoglobulin superfamily, plays a crucial role in amplifying inflammatory responses, thereby contributing to the pathogenesis and progression of various inflammatory diseases. This review presents a comprehensive analysis of the current understanding of TREM-1 signaling and its dysregulation in disease pathology. Additionally, it explores the prognostic significance of TREM-1 across a spectrum of conditions. Targeting TREM-1 signaling represents a promising therapeutic approach for managing a wide range of diseases, including cancer, neurodegenerative disorders, cardiovascular diseases, and other inflammation-driven conditions. Previous reviews on TREM-1 have largely focused on its immunological role across diverse disease conditions and selective peptide-based inhibitors targeting its signaling pathway. However, recent discoveries have identified small-molecule modulators of TREM-1 that offer new opportunities for therapeutic intervention. Incorporating these findings would provide a more comprehensive and updated perspective on TREM-1 biology, particularly regarding its molecular regulation, drug-target potential, and translational relevance in inflammatory and immune-mediated disorders. Advances in this field are expected to be driven by structure-based drug design, particularly in the development of TREM-1 inhibitors. However, further research is needed to elucidate the predictive value of TREM-1 alterations and to evaluate them in prospective human studies prior to clinical decision-making. Full article
(This article belongs to the Section Molecular Biology)
Show Figures

Figure 1

17 pages, 2190 KB  
Article
Lidocaine Attenuates miRNA Dysregulation and Kinase Signaling Activation in a Porcine Model of Lung Ischemia/Reperfusion Injury
by Alberto Alonso, Sergio D. Paredes, Agustín Turrero, Lisa Rancan, Ignacio Garutti, Carlos Simón and Elena Vara
Int. J. Mol. Sci. 2025, 26(21), 10385; https://doi.org/10.3390/ijms262110385 (registering DOI) - 25 Oct 2025
Abstract
Ischemia/reperfusion (I/R) injury is a major complication in lung transplantation. Recent evidence suggests that mitogen-activated protein kinases (MAPKs) such as p-38 mitogen-activated protein kinase (p-38 MAPK) and extracellular signal-regulated kinase (ERK), along with functionally related kinases like phosphoinositide 3-kinase (PI3K) and protein kinase [...] Read more.
Ischemia/reperfusion (I/R) injury is a major complication in lung transplantation. Recent evidence suggests that mitogen-activated protein kinases (MAPKs) such as p-38 mitogen-activated protein kinase (p-38 MAPK) and extracellular signal-regulated kinase (ERK), along with functionally related kinases like phosphoinositide 3-kinase (PI3K) and protein kinase B (AKT), contribute to I/R pathophysiology by mediating inflammatory and stress-response signaling. MicroRNAs (miRNAs) also play a regulatory role in these processes. Lidocaine has demonstrated anti-inflammatory activity in several tissues; however, its ability to modulate miRNA expression and kinase activation in the lung is not yet fully understood. This study investigated the involvement of these signaling molecules in lung I/R injury and evaluated the modulatory effect of intravenous lidocaine in a porcine lung auto-transplantation model. Eighteen large white pigs were assigned to sham-operated (n = 6), control (lung auto-transplantation, n = 6), or lidocaine-treated (n = 6) groups. Lidocaine was administered as a 1.5 mg/kg bolus followed by a continuous infusion (1.5 mg·kg−1·h−1). Lung biopsies were collected before ischemia, before reperfusion, and at 30- and 60-min post-reperfusion to assess total and phosphorylated levels of p-38 MAPK, ERK, PI3K, and AKT (Thr308, Ser473), along with miR-126, miR-142-5p, miR-152, and miR-155 expression. I/R increased p-38 MAPK and AKT, and enhanced phosphorylation of all four kinases. miRNA levels were also upregulated. Lidocaine partially or completely attenuated these changes. These findings support a role for these molecular pathways in lung I/R injury and suggest that lidocaine may offer protective effects through their modulation. Full article
(This article belongs to the Special Issue New Molecular Insights into Ischemia/Reperfusion: 2nd Edition)
Show Figures

Figure 1

19 pages, 8910 KB  
Article
Oxidized Hyaluronic Acid-Based Sponges: A Promising Biomaterial for Oral Mucosa Lesion Application
by Clara Alicia Muñoz-Trejo, Martha Gabriela Chuc-Gamboa, Juan V. Cauich-Rodríguez, Rossana Faride Vargas-Coronado, Diana María Escobar-García, Amaury Pozos-Guillen, Fernando Javier Aguilar-Pérez, Alicia Leonor Pinzon-Te and Gualberto Antonio Zumbardo-Bacelis
Int. J. Mol. Sci. 2025, 26(21), 10383; https://doi.org/10.3390/ijms262110383 (registering DOI) - 25 Oct 2025
Abstract
Chitosan (CHT) and hyaluronic acid (HA) are biomaterials with diverse properties. While each has been individually employed for the treatment of oral lesions, there is a need for further evidence regarding their combined properties. This study compares the effects on the properties and [...] Read more.
Chitosan (CHT) and hyaluronic acid (HA) are biomaterials with diverse properties. While each has been individually employed for the treatment of oral lesions, there is a need for further evidence regarding their combined properties. This study compares the effects on the properties and biocompatibility of chitosan sponges, CHT crosslinked with oxidized hyaluronic acid (OHA) (oxidized at 1:1 and 1:2 ratios, respectively), and CHT crosslinked with oxidized hyaluronic acid and polyethylene glycol diglycidyl ether (PEGDE). Spectroscopy revealed reduced free amino groups and the amide I/II ratio in CHT sponges crosslinked with OHA. SEM confirmed the porous network morphology with an average pore size ranging from 155 to 213 μm. TGA indicated the scaffolds’ decomposition temperature (Td) increased from 253° to 308°, with the CHT-OHA 1:2 sponge exhibiting the highest thermal stability. Compression testing highlighted that the chitosan sponges crosslinked with AHO and PEGDE at a 1:2 ratio displayed a higher elastic modulus than the other studied scaffolds. The MTS assay confirmed that the fabricated biomaterials were not cytotoxic. This study demonstrates the enhanced properties and biocompatibility of CHT-OHA and CHT-OHA-PEGDE sponges, highlighting their potential for oral lesion treatment. Full article
(This article belongs to the Special Issue Application of Biotechnology to Dental Treatment)
Show Figures

Figure 1

4 pages, 171 KB  
Editorial
Special Issue “Viral Infections and Host Immune Responses”
by Maria Teresa Maggiorella and Barbara Ridolfi
Int. J. Mol. Sci. 2025, 26(21), 10382; https://doi.org/10.3390/ijms262110382 (registering DOI) - 25 Oct 2025
Abstract
The emergence of viral epidemics, climate change, and population migration has resulted in greater vulnerability to the transmission of old, new, and re-emerging infectious diseases [...] Full article
(This article belongs to the Special Issue Viral Infections and Host Immune Responses)
32 pages, 415 KB  
Review
Ferroptosis in the Ovarian Follicular Microenvironment: A Redox-Dependent Cell Death Pathway with Emerging Roles in PCOS, Oocyte Quality, and IVF Outcomes
by Charalampos Voros, Fotios Chatzinikolaou, Georgios Papadimas, Spyridon Polykalas, Despoina Mavrogianni, Aristotelis-Marios Koulakmanidis, Diamantis Athanasiou, Vasiliki Kanaka, Maria Kanaka, Kyriakos Bananis, Antonia Athanasiou, Aikaterini Athanasiou, Ioannis K. Papapanagiotou, Dimitrios Vaitsis, Charalampos Tsimpoukelis, Maria Anastasia Daskalaki, Marianna Theodora, Nikolaos Thomakos, Panagiotis Antsaklis, Dimitrios Loutradis and Georgios Daskalakisadd Show full author list remove Hide full author list
Int. J. Mol. Sci. 2025, 26(21), 10381; https://doi.org/10.3390/ijms262110381 (registering DOI) - 25 Oct 2025
Abstract
Ferroptosis is a novel kind of regulated cell death that occurs when redox equilibrium is disrupted, leading to iron-dependent lipid peroxidation. Ferroptosis is defined by the buildup of deleterious lipid hydroperoxides, the inactivation of glutathione peroxidase 4 (GPX4), and mitochondrial shrinkage, setting it [...] Read more.
Ferroptosis is a novel kind of regulated cell death that occurs when redox equilibrium is disrupted, leading to iron-dependent lipid peroxidation. Ferroptosis is defined by the buildup of deleterious lipid hydroperoxides, the inactivation of glutathione peroxidase 4 (GPX4), and mitochondrial shrinkage, setting it apart from apoptosis and necrosis. The relevance of this route to human reproduction remains unknown, despite its thorough investigation in neurodegeneration and cancer. Recent studies demonstrate that the ovarian follicular milieu is especially susceptible to ferroptosis owing to its high content of polyunsaturated fatty acids, iron-dependent metabolism, and the generation of reactive oxygen species. Dysregulation of ferroptosis may result in infertility by affecting granulosa cell survival, oocyte maturation, and embryonic competence. Ferroptotic activity correlates with oxidative stress indicators identified in clinical diseases including polycystic ovary syndrome, reduced ovarian reserve, and insufficient responsiveness to ovarian stimulation. Potential indicators include GPX4 expression, decreased glutathione levels, and the accumulation of lipid reactive oxygen species in granulosa cells and follicular fluid. Melatonin, which boosts antioxidant defences, and ferrostatin-1, a prototype inhibitor of ferroptosis that lowers lipid peroxidation, are two early candidates for treatment. For future evaluations, these agents should be used with standardised FF biomarker panels. Significantly, vitamin E, coenzyme Q10, and small-molecule ferroptosis inhibitors have shown efficacy in halting ferroptosis in experimental settings. These approaches have shown protective benefits in alternative systems and may signify viable treatment options for assisted reproduction. This narrative review encapsulates ferroptosis inside the ovarian follicle, its influence on oocyte quality, and the implications for in vitro fertilization results. Full article
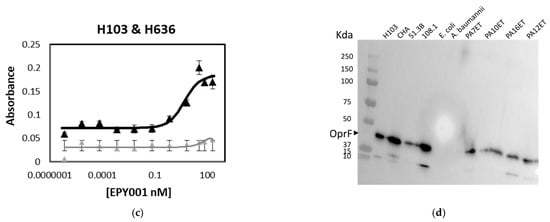
28 pages, 3124 KB  
Article
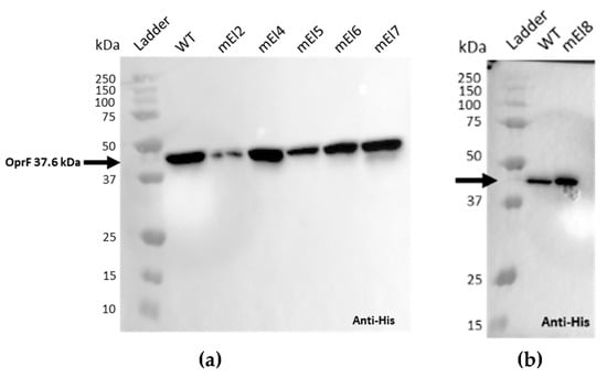
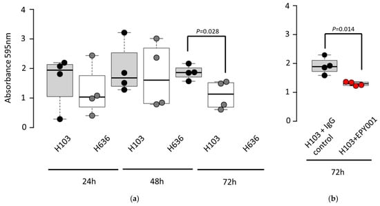
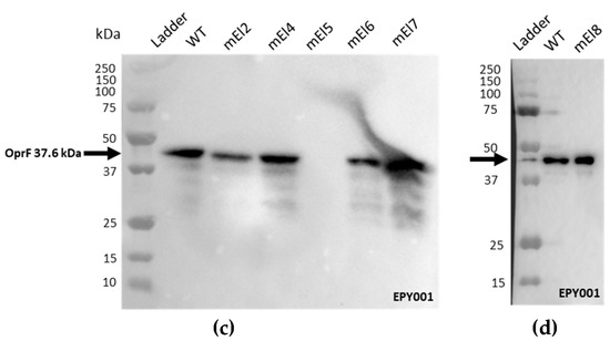
EPY001, a Novel Monoclonal Antibody Against Pseudomonas aeruginosa Targeting OprF
by Guillaume Lacroix and Jean-Luc Lenormand
Int. J. Mol. Sci. 2025, 26(21), 10380; https://doi.org/10.3390/ijms262110380 (registering DOI) - 25 Oct 2025
Abstract
Pseudomonas aeruginosa (P. aeruginosa) is a high-priority opportunistic pathogen responsible for severe healthcare-associated infections exhibiting multidrug resistance, emphasizing the urgent need for alternative therapeutic strategies. Monoclonal antibodies (mAbs) targeting the highly conserved outer membrane protein OprF represent a promising approach to [...] Read more.
Pseudomonas aeruginosa (P. aeruginosa) is a high-priority opportunistic pathogen responsible for severe healthcare-associated infections exhibiting multidrug resistance, emphasizing the urgent need for alternative therapeutic strategies. Monoclonal antibodies (mAbs) targeting the highly conserved outer membrane protein OprF represent a promising approach to mitigate its infectivity. OprF, the major and highly conserved outer membrane protein of P. aeruginosa, plays key roles in the pathogenesis of this bacterium, including biofilm formation, host cell adhesion, immune sensing, and resistance to macrophage clearance, making it a crucial factor in virulence and a promising immunotherapeutic target. Here, we report the preclinical evaluation of EPY001, an anti-OprF mAb generated by immunization of a macaque with OprF-containing proteoliposomes. EPY001 exhibited strong nanomolar binding to OprF. Epitope mapping suggests recognition of a conformational epitope, underscoring the value of proteoliposome-based immunization for membrane protein targets. Functional assays provide insights into OprF’s role in biofilm formation, pyocyanin production, and antibiotic resistance. However, in vivo studies revealed that targeting OprF alone is insufficient to protect mice from lethal infection. These findings contribute to ongoing efforts to develop effective alternatives to conventional antibiotics against this resilient pathogen. Full article
(This article belongs to the Section Molecular Pharmacology)
Show Figures

Figure 1

17 pages, 2925 KB  
Article
Potentiometric Studies of the Complexation Properties of Selected Lanthanide Ions with Schiff Base Ligand
by Julia Barańska, Katarzyna Koroniak-Szejn, Michał Zabiszak, Anita Grześkiewicz, Monika Skrobanska, Martyna Nowak, Renata Jastrzab and Małgorzata T. Kaczmarek
Int. J. Mol. Sci. 2025, 26(21), 10379; https://doi.org/10.3390/ijms262110379 (registering DOI) - 25 Oct 2025
Abstract
The synthesis, characterization, and equilibrium studies of complexes of selected lanthanide ions Eu(III), Gd(III), and Tb(III) with the ligand 1,3-bis(3-bromo-5-chlorosalicylideneamino)-2-propanol (H3L) are reported. It was found that in the solid state, the complexes with the formulas [Eu(H3L)2(NO [...] Read more.
The synthesis, characterization, and equilibrium studies of complexes of selected lanthanide ions Eu(III), Gd(III), and Tb(III) with the ligand 1,3-bis(3-bromo-5-chlorosalicylideneamino)-2-propanol (H3L) are reported. It was found that in the solid state, the complexes with the formulas [Eu(H3L)2(NO3)3], [Gd(H3L)2(NO3)3], and [Tb(H3L)2(NO3)3] are formed. In solution, complexes with stoichiometries of Ln(III):H3L 1:1 and 1:2 were obtained. The ligand H3L was isolated in crystalline form, and its molecular structure and conformation were determined by single-crystal X-ray diffraction analysis. The compounds were further characterized by elemental analysis, infrared spectroscopy, 1H NMR, 13C NMR techniques, and mass spectrometry (ESI), confirming the formation of the Schiff base group. Stability constants of the complexes in solution were determined using potentiometric titration, providing insights into the metal-ligand binding equilibria. In addition, the spectroscopic properties of the ligand and its lanthanide(III) ion complexes were investigated by UV-Vis spectroscopy, which confirmed ligand-to-metal charge transfer interactions, as well as by luminescence measurements. The luminescence studies revealed inefficient energy transfer in [Eu(H3L)2(NO3)3] complexes, while no transfer was observed in [Tb(H3L)2(NO3)3] systems at any pH value. This behavior is attributed to the large energy gap between the ligand triplet state and the lowest resonant levels of the studied lanthanide ions. Full article
(This article belongs to the Section Physical Chemistry and Chemical Physics)
Show Figures

Figure 1

23 pages, 6258 KB  
Article
Specific Glutamylation Patterns of the Cytoskeleton Confer Neuroresistance to Lobe X of the Cerebellum in a Model of Childhood-Onset Neurodegeneration with Cerebellar Atrophy
by Carlos Hernández-Pérez, Andrés A. Calderón-García, David Pérez-Boyero, Verónica González-Núñez, Eduardo Weruaga and David Díaz
Int. J. Mol. Sci. 2025, 26(21), 10378; https://doi.org/10.3390/ijms262110378 (registering DOI) - 25 Oct 2025
Abstract
The cytoskeleton relies heavily on the dynamic nature of microtubules, regulated by post-translational modifications such as polyglutamylation and deglutamylation. Disruption of its internal balance, particularly through the absence of cytosolic carboxypeptidase 1 (CCP1), leads to cytoskeletal collapse and cell death. An example of [...] Read more.
The cytoskeleton relies heavily on the dynamic nature of microtubules, regulated by post-translational modifications such as polyglutamylation and deglutamylation. Disruption of its internal balance, particularly through the absence of cytosolic carboxypeptidase 1 (CCP1), leads to cytoskeletal collapse and cell death. An example of this occurrence exists in the Purkinje Cell Degeneration (PCD) mouse, a direct animal model for childhood-onset neurodegeneration with cerebellar atrophy (CONDCA) human disease. Both CONDCA patients and PCD mice suffer a dramatic degeneration of Purkinje cells. Intriguingly, lobe X appears less vulnerable to this insult. This study revealed in wild-type mice that lobe X expresses less Ccp1 compared to other lobes, correlating with its delayed degeneration in PCD mice. Further expression analysis of other deglutamylating enzymes (CCP4 and CCP6) and glutamylating enzymes (TTLL1) revealed distinctive patterns: Ccp4 showed minimal relevance in cerebellum, while Ccp6 displayed a compensatory increase during critical stages. Meanwhile, Ttll1 expression remained consistent across lobes, suggesting that the resistance of lobe X may be related to a more dynamic, hyperglutamylated cytoskeleton. Unraveling the neuroresistance mechanisms of Purkinje cells may help mitigate neuronal loss in CONDCA patients and may offer a glimmer of hope for alleviating the symptoms of other neurodegenerative diseases. Full article
(This article belongs to the Special Issue Molecular Mechanisms and Treatments in Neurodegenerative Diseases)
Show Figures

Figure 1

15 pages, 1237 KB  
Article
Impaired Peripheral Blood Mononuclear Cell (PBMC) Mitochondrial Respiration Is Associated with Mortality and Long COVID Syndrome Severity in COVID-19 Patients
by Anne-Laure Charles, Léa Debrut, Walid Oulehri, Véronique Vincent, Héloise Delagreverie, Pauline Asael, Marianne Riou, Margherita Giannini, Alain Meyer and Bernard Geny
Int. J. Mol. Sci. 2025, 26(21), 10377; https://doi.org/10.3390/ijms262110377 (registering DOI) - 24 Oct 2025
Abstract
COVID-19 is a public health issue with a significant mortality rate and potential long-lasting disabling symptoms responsible for the long-COVID syndrome. Mitochondrial dysfunction is a key mechanism but whether peripheral blood mononuclear cell (PBMC) mitochondrial respiration changes might be associated with mortality and/or [...] Read more.
COVID-19 is a public health issue with a significant mortality rate and potential long-lasting disabling symptoms responsible for the long-COVID syndrome. Mitochondrial dysfunction is a key mechanism but whether peripheral blood mononuclear cell (PBMC) mitochondrial respiration changes might be associated with mortality and/or occurrence and severity of long-COVID syndrome remains to be investigated. We determined mitochondrial respiratory chain oxygen consumption in twenty COVID-19 patients hospitalized in the intensive care unit and analyzed their remaining symptoms at the third year after hospital release. PBMC mitochondrial respiration was decreased in COVID-19 patients compared to the control group (14.13 ± 2.35 vs. 6.21 ± 0.88 pmol/s/106 cell, p = 0.0006 for the OXPHOS state by CII). Considering COVID severity, such a decrease was greater in long-COVID patients and in patients who deceased (4.91 ± 0.75, p = 0.008 and 4.94 ± 1.11 pmol/s/106 cell, p = 0.04, respectively). PBMC markers of inflammation also increased with the severity of COVID (1.0 ± 0.08 vs. 14.45 ± 2.07, p = 0.02 for ISG15 in patients who died) and ISG15 negatively correlated with PBMC mitochondrial respiration (r = −0.67, p = 0.02 for CII). In conclusion, this study shows that the greater the impairment in PBMC mitochondrial respiration in patients hospitalized in the intensive care unit for COVID-19, the greater the mortality rate and the more severe the long-COVID symptoms—three years after hospital discharge. Further, PBMC markers of inflammation also increased with the severity of COVID and ISG15 negatively correlated with PBMC mitochondrial respiration. These results support that PBMC mitochondrial respiration might be a biomarker of COVID severity and further studies investigating whether modulation of PBMC mitochondrial respiration might improve COVID-19 patients’ prognosis. Full article
(This article belongs to the Special Issue Molecular Research and Insights into COVID-19: Third Edition)
Show Figures

Figure 1

15 pages, 886 KB  
Article
Lymphocyte Phenotypes and Protein-Bound Uremic Toxins as Determinants of Clinical Outcomes in Hemodialysis Patients
by Theodoros Tourountzis, Georgios Lioulios, Stamatia Stai, Steven Van Laecke, Eleni Moysidou, Michalis Christodoulou, Ariadni Fouza, Asimina Fylaktou, Konstantia Kantartzi, Griet Glorieux and Maria Stangou
Int. J. Mol. Sci. 2025, 26(21), 10376; https://doi.org/10.3390/ijms262110376 (registering DOI) - 24 Oct 2025
Abstract
The impact of protein bound uremic toxins (PBUTs) and lymphocyte alterations in morbidity and mortality in patients on hemodialysis (HD) is of great concern. The aim of this study was the assessment of association between PBUTs, immunosenescent lymphocytes’ phenotype and clinical events [cardiovascular, [...] Read more.
The impact of protein bound uremic toxins (PBUTs) and lymphocyte alterations in morbidity and mortality in patients on hemodialysis (HD) is of great concern. The aim of this study was the assessment of association between PBUTs, immunosenescent lymphocytes’ phenotype and clinical events [cardiovascular, severe infections (hospitalization due to infection, respiratory infection), all-cause mortality] during 2-year follow-up. In this prospective observational study, lymphocytes’ phenotype of 54 patients on HD and 31 age-matched controls was analyzed by flow cytometry, and simultaneously, PBUT serum levels [hippuric acid (HA), indoxyl sulfate (IxS), p-cresyl sulfate (pCS), p-cresyl glycuronide (pCG), in-dole-3-acetic acid (IAA), and 3-carboxy-4-methyl-5-propyl-2-furanpropionate (CMPF)] were quantified by ultra-performance liquid chromatography. Patients with increased levels of free IxS and total and free HA had higher mortality within a 2-year follow-up period (p = 0.049, p = 0.01, p = 0.01, respectively). In patients who experienced cardiovascular events, higher concentrations of CMPF (p = 0.015) were observed. Higher total and free HA levels associate with increased all-cause mortality in patients on HD, independently of age, dialysis vintage, and decreased count of CD4+CD45RA+CD31+ and naïve B cells (CD19+IgD+CD27−). In patients on HD, increased levels of total and free HA associate with an increased risk of death. Full article
11 pages, 741 KB  
Brief Report
Moonlighting Proteins: Some Hypotheses on the Structural Origin of Their Multifunctionality
by Juan Cedano, Mario Huerta, Angel Mozo-Villarias and Enrique Querol
Int. J. Mol. Sci. 2025, 26(21), 10375; https://doi.org/10.3390/ijms262110375 (registering DOI) - 24 Oct 2025
Abstract
Moonlighting proteins—single polypeptides performing multiple, often unrelated functions—are increasingly recognized as key players in human disease and microbial pathogenesis, making their identification crucial for understanding disease mechanisms and developing targeted therapies. This study addresses the unresolved question of how such multifunctionality evolves, focusing [...] Read more.
Moonlighting proteins—single polypeptides performing multiple, often unrelated functions—are increasingly recognized as key players in human disease and microbial pathogenesis, making their identification crucial for understanding disease mechanisms and developing targeted therapies. This study addresses the unresolved question of how such multifunctionality evolves, focusing on two potential structural mechanisms: Non-Orthologous Gene Displacement/Non-Homologous Isofunctional Enzymes (NOGD/NHIE), where evolutionarily unrelated proteins perform the same function, and Fold-Switching Proteins (FSP), which adopt alternative secondary structures to switch functions without sequence changes. We analyzed the overlap between known human moonlighting proteins (from MultitaskProtDB-II) and curated datasets of NOGD/NHIE (Non-Orthologous Gene Displacement/Non-Homologous Isofunctional Enzymes) and fold-switching proteins (FSPs), using Fisher’s exact test for statistical validation. Moonlighting proteins showed extraordinary enrichment for NOGD/NHIE (19.89% vs. 0.39% in non-moonlighting proteins; odds ratio = 63.1, p < 2.2 × 10−16) and strong enrichment for FSPs (6.99% vs. 0.26%; odds ratio = 28.7, p = 1.13 × 10−14), corresponding to ~51-fold and ~27-fold higher risks, respectively. These findings establish intrinsic structural plasticity—whether through evolutionary replacement (NOGD/NHIE) or conformational switching (FSP)—as a central mechanism enabling functional moonlighting in the human proteome. The results suggest that such plasticity facilitates functional innovation while preserving sequence integrity, and that both NOGD/NHIE and FSP features may serve as predictive signatures for identifying novel moonlighting proteins, particularly those with implications for disease mechanisms and therapeutic targeting. Full article
(This article belongs to the Special Issue Advances in Protein Structure-Function and Drug Discovery)
Show Figures

Figure 1

22 pages, 1467 KB  
Article
Reactivity of Curcumin: Theoretical Insight from a Systematic Density Functional Theory-Based Review
by Marcin Molski
Int. J. Mol. Sci. 2025, 26(21), 10374; https://doi.org/10.3390/ijms262110374 (registering DOI) - 24 Oct 2025
Abstract
A comprehensive analysis of key findings derived from density functional theory (DFT) studies reveals that current theoretical data on curcumin remain incomplete, underscoring the need for further computational investigation to achieve a more thorough understanding of its chemical and biological reactivity. This study [...] Read more.
A comprehensive analysis of key findings derived from density functional theory (DFT) studies reveals that current theoretical data on curcumin remain incomplete, underscoring the need for further computational investigation to achieve a more thorough understanding of its chemical and biological reactivity. This study addresses these gaps through four primary objectives: (i) determination of a complete set of thermodynamic descriptors and elucidation of the multi-step anti-radical mechanisms of the neutral, radical, anionic, and radical–anionic forms of curcumin; (ii) calculation of global chemical reactivity descriptors of curcumin in various solvent environments; (iii) theoretical reproduction of experimentally determined pKa values for all active sites within the molecule; and (iv) examination of the effects of dispersion interactions and solvent polarity on the reactivity descriptors of keto–enol forms of curcumin. The results obtained provide enhanced insight into the molecular behavior of curcumin, facilitating improved predictions of its reactivity under diverse conditions. Moreover, the findings indicate a potential structural modification of the keto form of curcumin, involving the attachment of two 4-hydroxy-3-methoxyphenyl-prop-1-en-2-one moieties to the methylene group. The resulting modeled compound, referred to as di-curcumin, exhibits enhanced chemical reactivity and increased anti-radical potential. Full article
(This article belongs to the Section Physical Chemistry and Chemical Physics)
Show Figures

Graphical abstract

20 pages, 2730 KB  
Article
Characterization of Ceramide Kinase from Basolateral Membranes of Kidney Proximal Tubules: Kinetics, Physicochemical Requirements, and Physiological Relevance
by Gloria M. R. S. Grelle, Lindsey M. P. Cabral, Fernando G. Almeida, Giovane G. Tortelote, Rafael Garrett, Adalberto Vieyra, Rafael H. F. Valverde, Celso Caruso-Neves and Marcelo Einicker-Lamas
Int. J. Mol. Sci. 2025, 26(21), 10373; https://doi.org/10.3390/ijms262110373 (registering DOI) - 24 Oct 2025
Abstract
Ceramide kinase (CerK) catalyzes the phosphorylation of ceramide to ceramide-1-phosphate (C1P), a bioactive sphingolipid with diverse signaling roles. While CerK has been identified in several cellular compartments, its presence and functional significance in kidney proximal tubules remain unexplored. Herein, we report the first [...] Read more.
Ceramide kinase (CerK) catalyzes the phosphorylation of ceramide to ceramide-1-phosphate (C1P), a bioactive sphingolipid with diverse signaling roles. While CerK has been identified in several cellular compartments, its presence and functional significance in kidney proximal tubules remain unexplored. Herein, we report the first characterization of CerK activity in basolateral membranes (BLMs) from porcine proximal tubule cells. We demonstrate that BLM fractions contain neutral and acidic sphingomyelinases, providing local substrate for CerK, which efficiently generates C1P under physiological pH (6.5–7.2) and temperature (30–37 °C) conditions. Enzyme activity was stimulated by cAMP in a protein kinase A-dependent manner but was not affected by angiotensin II. Lipidomic analysis confirmed the presence of C1P in human proximal tubule (HK-2) cells under basal conditions and revealed changes during ischemic stress. Transcriptomic analysis of kidney biopsies from patients with chronic kidney disease (CKD) further uncovered coordinated remodeling of sphingolipid metabolism genes, with increased expression of ceramidases (ASAH1 and NAAA) and downregulation of ceramide synthases (CERS4, CERS5), consistent with adaptive regulation of the Cer/CerK/C1P axis. Together, these findings identify for the very first time CerK activity in renal BLM, establish its biochemical requirements, and highlight its potential role in modulating transporter function and sphingolipid signaling in physiology and kidney disease. Full article
(This article belongs to the Special Issue Ceramides and Ceramide Kinase)
Show Figures

Figure 1

21 pages, 1260 KB  
Review
COVID-19 Hijacking of the Host Epigenome: Mechanisms, Biomarkers and Long-Term Consequences
by Alena D. Zolotarenko, Hakob M. Poghosyan, Victoria V. Sheptiy and Sergey A. Bruskin
Int. J. Mol. Sci. 2025, 26(21), 10372; https://doi.org/10.3390/ijms262110372 (registering DOI) - 24 Oct 2025
Abstract
The epigenetics of COVID-19 is a rapidly expanding field that reveals how the SARS-CoV-2 virus initiates alterations in the host’s genome, influencing the susceptibility to infection, the disease severity, and long-term consequences, known as “long COVID.” In this review, we describe the mechanisms [...] Read more.
The epigenetics of COVID-19 is a rapidly expanding field that reveals how the SARS-CoV-2 virus initiates alterations in the host’s genome, influencing the susceptibility to infection, the disease severity, and long-term consequences, known as “long COVID.” In this review, we describe the mechanisms utilized by the virus to manipulate the host epigenome, suppressing antiviral responses and creating a favorable environment for viral replication. We also highlight virus-induced epigenetic changes across diverse cell populations that contribute to COVID-19 pathogenesis. Notably, the virus reprograms hematopoietic stem and progenitor cells, leading to long-lasting alterations in innate immunity, a phenomenon known as “trained immunity.” These epigenetic modifications are maintained in differentiated daughter cells and may explain the persistent inflammation and other symptoms of long COVID. Furthermore, we discuss emerging epigenetic biomarkers of disease severity, including methylation signatures in genes such as AIM2, HLA-C, and PARP9, as well as dysregulated miRNA profiles. Understanding this complex interplay between the virus and the host’s epigenetic landscape is crucial for developing new therapeutic approaches that target specific epigenetic modifications to suppress pathological processes and improve clinical outcomes for COVID-19 patients. Full article
Show Figures

Figure 1

21 pages, 2678 KB  
Article
Potassium-Hydroxide-Based Extraction of Nicotinamide Adenine Dinucleotides from Biological Samples Offers Accurate Assessment of Intracellular Redox Status
by Tamas Faludi, Daniel Krakko, Jessica Nolan, Robert Hanczko, Akshay Patel, Zach Oaks, Evan Ruggiero, Joshua Lewis, Xiaojing Wang, Ting-Ting Huang, Ibolya Molnar-Perl and Andras Perl
Int. J. Mol. Sci. 2025, 26(21), 10371; https://doi.org/10.3390/ijms262110371 (registering DOI) - 24 Oct 2025
Abstract
The reduced form of nicotinamide adenine dinucleotide phosphate (NADPH) is a primary electron donor for both antioxidant enzymes, such as glutathione reductase, and pro-oxidant enzymes, such as NADPH oxidases that produce reactive oxygen species (ROS) and nitric oxide synthases that generate nitric oxide [...] Read more.
The reduced form of nicotinamide adenine dinucleotide phosphate (NADPH) is a primary electron donor for both antioxidant enzymes, such as glutathione reductase, and pro-oxidant enzymes, such as NADPH oxidases that produce reactive oxygen species (ROS) and nitric oxide synthases that generate nitric oxide which act as signaling molecules. Monitoring NADPH levels, NADPH/NADP+ ratio, and especially distinguishing from NADH, provides vital information about cellular redox status, energy generation, survival, lineage specification, and death pathway selection. NADPH detection is key to understanding metabolic reprogramming in cancer, aging, and cardiovascular, hormonal, neurodegenerative, and autoimmune diseases. Liquid chromatography combined with mass spectrometry (LC-MS) is crucial for NADPH detection in redox signaling because it offers the high sensitivity, specificity, and comprehensive profiling needed to quantify this vital but labile redox cofactor in complex biological samples. Using hepatoma cell lines, liver tissues, and primary hepatocytes from mice lacking transaldolase or nicotinamide nucleotide transhydrogenase, or having lupus, this study demonstrates that accurate measurement of NADPH depends on its preservation in reduced form which can be optimally achieved by extraction of metabolites in alkaline solution, such as 0.1 M potassium hydroxide (KOH) in comparison to 80% methanol (MeOH) alone or 40:40:20 methanol/acetonitrile/formic acid solution. While KOH extraction coupled with hydrophilic interaction liquid chromatography (HILIC) and mass spectrometry most reliably detects NADPH, NADP, NADH, NAD, polyamines, and polyols, MeOH extraction is best suited for detection of glutathione and overall discrimination between complex metabolite extracts. This study therefore supports performing parallel KOH and MeOH extractions to enable comprehensive metabolomic analysis of redox signaling. Full article
(This article belongs to the Special Issue ROS Signalling and Cell Turnover)
Show Figures

Figure 1

38 pages, 1643 KB  
Review
Redox Homeostasis in Metabolic Syndrome and Type II Diabetes: Role of Skeletal Muscle and Impact of Gold-Standard Treatments
by Mia S. Wilkinson, Thomas A. Rollin, Michelle Kuriakose, Roan A. L. Haggerty-Goede, Dalia M. Miller and Kimberly J. Dunham-Snary
Int. J. Mol. Sci. 2025, 26(21), 10370; https://doi.org/10.3390/ijms262110370 (registering DOI) - 24 Oct 2025
Abstract
Metabolic syndrome and type II diabetes pose a significant international health burden, with the latter characterized by insulin resistance. Patients must rely on therapies that maintain glucose homeostasis when endogenous systems become dysfunctional. Skeletal muscle, as the largest insulin-sensitive tissue in the body, [...] Read more.
Metabolic syndrome and type II diabetes pose a significant international health burden, with the latter characterized by insulin resistance. Patients must rely on therapies that maintain glucose homeostasis when endogenous systems become dysfunctional. Skeletal muscle, as the largest insulin-sensitive tissue in the body, plays a critical role in maintaining glucose homeostasis. During disease progression, chronic nutrient overload shifts redox balance to a pro-oxidant state, further exacerbating metabolic dysfunction. First-line treatments, such as metformin and insulin, along with newly adopted incretin-based therapies, modulate the redox state of skeletal muscle. This review explores how the redox state of healthy skeletal muscle is altered throughout metabolic disease progression and how these changes contribute to a worsening phenotype. We also highlight how each class of regularly prescribed medications targets redox-sensitive systems in skeletal muscle, identifying literature gaps and areas for future investigation. Full article
Show Figures

Figure 1

27 pages, 13521 KB  
Article
The Anti-Cancer Potential of Genistein: Single-Cell RNA Sequencing Analysis and Spatial Transcriptome Reveal That Genistein Targets HSD17B1 to Inhibit the Progression of Gastric Adenocarcinoma
by Xianbing Wang, Junyuan Zhang, Jiaying Jiang and Yi Wang
Int. J. Mol. Sci. 2025, 26(21), 10369; https://doi.org/10.3390/ijms262110369 (registering DOI) - 24 Oct 2025
Abstract
Genistein has anti-cancer effects, but its molecular targets in gastric adenocarcinoma (GA) are unclear. This study used single-cell RNA sequencing (scRNA-seq) and spatial transcriptomics (ST) to explore genistein’s “drug-gene-cell” interactions in GA. GA- and genistein-related target genes were retrieved and intersected with differentially [...] Read more.
Genistein has anti-cancer effects, but its molecular targets in gastric adenocarcinoma (GA) are unclear. This study used single-cell RNA sequencing (scRNA-seq) and spatial transcriptomics (ST) to explore genistein’s “drug-gene-cell” interactions in GA. GA- and genistein-related target genes were retrieved and intersected with differentially expressed genes identified from bulk transcriptomic data. Machine learning screened candidates, and survival analysis assessed prognosis. Molecular docking with genistein validated key genes, with molecular dynamics assessing binding stability. HSD17B1, EZH2, CCNB1, CCNB2, CDKN2A, and IGFBP6 were identified as key candidate genes with prognostic value for GA. Specifically, samples in the IGFBP6 high-expression group were associated with higher survival probability, whereas the opposite trend was observed for the other five genes. In addition, HSD17B1 was genistein’s main target in GA treatment, showing a strong binding affinity with genistein (binding energy of −-8.1 kcal/mol). scRNA-seq analysis indicated that HSD17B1 was predominantly expressed in epithelial cells and was significantly involved during their malignant transformation (confirmed by ST). This study identified HSD17B1 as a critical target gene for genistein in GA treatment, emphasizing its roles in the malignant transformation of epithelial cells, thus providing a theoretical foundation for understanding the therapeutic mechanism of genistein in GA. Full article
(This article belongs to the Section Molecular Oncology)
32 pages, 1271 KB  
Review
Advancements in Sonication-Based Extraction Techniques for Ovarian Follicular Fluid Analysis: Implications for Infertility Diagnostics and Assisted Reproductive Technologies
by Eugen Dan Chicea, Radu Chicea, Dumitru Alin Teacoe, Liana Maria Chicea, Ioana Andrada Radu, Dan Chicea, Marius Alexandru Moga and Victor Tudor
Int. J. Mol. Sci. 2025, 26(21), 10368; https://doi.org/10.3390/ijms262110368 (registering DOI) - 24 Oct 2025
Abstract
Ovarian follicular fluid (FF) is a metabolically active and biomarker-rich medium that mirrors the oocyte microenvironment. Its analysis is increasingly recognized in infertility diagnostics and assisted reproductive technologies (ART) for assessing oocyte competence, understanding reproductive disorders, and guiding personalized treatment. However, FF’s high [...] Read more.
Ovarian follicular fluid (FF) is a metabolically active and biomarker-rich medium that mirrors the oocyte microenvironment. Its analysis is increasingly recognized in infertility diagnostics and assisted reproductive technologies (ART) for assessing oocyte competence, understanding reproductive disorders, and guiding personalized treatment. However, FF’s high viscosity, complex composition, and biochemical variability challenge reproducibility in sample preparation and molecular profiling. Sonication-based extraction has emerged as an effective approach to address these issues. By exploiting acoustic cavitation, sonication improves protein solubilization, metabolite release, and lipid recovery, while reducing solvent use and processing time. This review synthesizes recent advances in sonication-assisted FF analysis across proteomics, metabolomics, and lipidomics, emphasizing parameter optimization, integration with advanced mass spectrometry workflows, and emerging applications in microfluidics, automation, and point-of-care devices. Clinical implications are discussed in the context of enhanced biomarker discovery pipelines, real-time oocyte selection, and ART outcome prediction. Key challenges, such as preventing biomolecule degradation, standardizing protocols, and achieving inter-laboratory reproducibility, are addressed alongside regulatory considerations. Future directions highlight the potential of combining sonication with multi-omics strategies and AI-driven analytics, paving the way for high-throughput, standardized, and clinically actionable FF analysis to advance precision reproductive medicine. Full article
(This article belongs to the Special Issue Exploring New Field in Hydrocolloids Research and Applications)
16 pages, 2252 KB  
Article
Gene Expression Profiling of Transcription Factors and Acclimation-Related Genes in Ribes spp.
by Ana Dovilė Zubauskienė, Edvinas Misiukevičius, Vidmantas Bendokas, Emmanuel Gabriel Njoku and Ingrida Mažeikienė
Int. J. Mol. Sci. 2025, 26(21), 10367; https://doi.org/10.3390/ijms262110367 (registering DOI) - 24 Oct 2025
Abstract
The ability of Ribes species to survive the fluctuating winter and early spring conditions, relies on the regulation of transcription factors (TFs) and other key genes involved in the abiotic stress response. In this study, we developed specific primers for 33 stress-responsive genes, [...] Read more.
The ability of Ribes species to survive the fluctuating winter and early spring conditions, relies on the regulation of transcription factors (TFs) and other key genes involved in the abiotic stress response. In this study, we developed specific primers for 33 stress-responsive genes, which may facilitate future functional studies in Ribes and other less-characterized lineages within the Saxifragales order. These genes were selected based on a comparative transcriptomic analysis of R. nigrum cv. Aldoniai and are known to function in cold acclimation and stress signaling pathways. We analyzed expression profiles of these 33 genes in R. aureum, R. hudsonianum, and R. nigrum microshoot cultures exposed to controlled cold stress, deacclimation and reacclimation treatments. Our results revealed species-specific genetic responses across acclimation cycles of varying durations (24–96 h). Cold stress induces molecular changes in three Ribes spp.; however, deacclimation triggered by transient warming significantly reduced freezing tolerance in R. nigrum, had a moderate effect on R. hudsonianum, and minor impact on R. aureum. Gene expression profiling revealed distinct, species-specific regulatory patterns among species during different stress cycles, highlighting conserved and specific genes in acclimation mechanisms within the Ribes spp. These findings contribute to a deeper understanding of transcriptional regulation under acclimation cycles in currants and provide molecular tools that may support breeding strategies aimed at enhancing cold tolerance in Ribes crops amid increasing climate variability. Full article
31 pages, 970 KB  
Review
Navigating Treatment Sequencing in Advanced HR+/HER2− Breast Cancer After CDK4/6 Inhibitors: Biomarker-Driven Strategies and Emerging Therapies
by Dana P. Narvaez and David W. Cescon
Int. J. Mol. Sci. 2025, 26(21), 10366; https://doi.org/10.3390/ijms262110366 (registering DOI) - 24 Oct 2025
Abstract
Breast cancer remains a major global health challenge. In 2022, there were an estimated 2.3 million new cases and 670,000 deaths among women worldwide. Hormone receptor-positive (HR+)/human epidermal growth factor receptor 2-negative (HER2−) breast cancer accounts for approximately 70% of breast cancer diagnoses. [...] Read more.
Breast cancer remains a major global health challenge. In 2022, there were an estimated 2.3 million new cases and 670,000 deaths among women worldwide. Hormone receptor-positive (HR+)/human epidermal growth factor receptor 2-negative (HER2−) breast cancer accounts for approximately 70% of breast cancer diagnoses. The treatment landscape for advanced HR+)/HER2− breast cancer has been transformed by the introduction of CDK4/6 inhibitors in the first-line setting. However, therapeutic strategies following progression on CDK4/6 inhibitors remain heterogeneous and uncertainty exists in their optimal integration in clinical practice. This review aims to systematically examine available second-line and subsequent treatment options for HR+/HER2− metastatic breast cancer after progression on CDK4/6 inhibitors, with a focus on biomarker-driven strategies and emerging therapies. The therapeutic landscape beyond CDK4/6 inhibitors includes targeted agents guided by actionable biomarkers as well as novel selective estrogen receptor degraders (SERDs). In biomarker-unselected populations, options include CDK4/6 continuation strategies, endocrine monotherapy in selected cases, and cytotoxic therapy. The integration of molecular testing via next-generation sequencing has become standard of care in guiding these decisions. However, overlapping molecular alterations and a lack of consensus on treatment sequencing pose significant challenges. Prognostic factors such as circulating tumor DNA dynamics may further refine treatment personalization. Post-CDK4/6 therapy in HR+/HER2− metastatic breast cancer is an evolving and increasingly complex area of practice. Optimal treatment selection should be tailored to both tumor biology and patient-specific factors, supported by molecular testing and high-quality evidence. Full article
(This article belongs to the Special Issue Progress in New Agents to Treat Breast Cancer)
27 pages, 1800 KB  
Article
Enhancement of Photosynthetic Efficiency and Antioxidant Response in Wheat Under Drought Stress by Quercetin–Copper Complex
by Marta Jańczak-Pieniążek, Dagmara Migut, Tomasz Piechowiak and Maciej Balawejder
Int. J. Mol. Sci. 2025, 26(21), 10365; https://doi.org/10.3390/ijms262110365 (registering DOI) - 24 Oct 2025
Abstract
One way to counteract the effects of environmental stresses, including drought, is to use products with growth-promoting properties for plants. Such agents include quercetin, which is known for its antioxidant and photosynthesis-enhancing properties. In the conducted experiment, the influence of the quercetin–copper complex [...] Read more.
One way to counteract the effects of environmental stresses, including drought, is to use products with growth-promoting properties for plants. Such agents include quercetin, which is known for its antioxidant and photosynthesis-enhancing properties. In the conducted experiment, the influence of the quercetin–copper complex (Q-Cu (II)) treatment, characterized by strong high solubility in water and strong antioxidant properties, was investigated. The pot experiment demonstrated the effect of spraying with Q-Cu (II) solutions (0.01, 0.05 and 0.1%) on wheat plants growing under drought stress conditions. Two treatments of Q-Cu (II) solutions were applied, and chlorophyll content and chlorophyll fluorescence (the maximum quantum yield of photosystem II (PSII) photochemistry (Fv/Fm), the efficiency of the water-splitting complex on the donor side of PSII (Fv/Fo), and the photosynthetic efficiency index (PI)), as well as gas exchange (photosynthetic network intensity (PN), transpiration rate (E), stomatal conductance (gs) and intercellular CO2 concentration (Ci)), were measured 1 and 7 days after each treatment. In addition, antioxidant enzyme activity (catalase (CAT), peroxidase (SOD) and guaiacol peroxidase (GPOX)) and reactive oxygen species (ROS) levels were determined. Drought stress caused a decrease in chlorophyll content, and values of parameters Fv/Fm, Fv/Fo, PI and PN, E, gs, Ci, as well as an increase in ROS levels and antioxidant enzyme activity. Exogenous Q-Cu (II) improved photosynthetic indices and modulated redox status in a dose-dependent manner: 0.01–0.05% reduced ROS, whereas 0.1% increased ROS while concomitantly enhancing antioxidant enzyme activities and photosynthetic performance, consistent with ROS-mediated priming. The conducted research indicates the possibility of using Q-Cu (II) as a product to enhance the efficiency of the photosynthetic process under drought stress. Full article
(This article belongs to the Special Issue Molecular Mechanisms of Plant Abiotic Stress Tolerance: 2nd Edition)
13 pages, 2026 KB  
Article
miR-28-5p and miR-708-5p Share a Common Seed with Different Functions in Lung Cancer Patients
by Cristina Alexandra Ciocan, Cecilia Bica, Liviuta Budisan, Lajos Raduly, Sergiu Chira, Claudia-Cristina Burz, Ovidiu Farc, Antonia Harangus, Marioara Simon, Constantin-Ioan Busuioc, Stefan Strilciuc, Cornelia Braicu and Ioana Berindan-Neagoe
Int. J. Mol. Sci. 2025, 26(21), 10364; https://doi.org/10.3390/ijms262110364 (registering DOI) - 24 Oct 2025
Abstract
Lung cancer remains the leading cause of cancer-related mortality worldwide, accounting for nearly 1.8 million deaths annually. The present study aimed to investigate the role of miR-28-5p and miR-708-5p in lung cancer and to analyze the relationship between target gene profiles and transcriptional [...] Read more.
Lung cancer remains the leading cause of cancer-related mortality worldwide, accounting for nearly 1.8 million deaths annually. The present study aimed to investigate the role of miR-28-5p and miR-708-5p in lung cancer and to analyze the relationship between target gene profiles and transcriptional factor regulation. Both miRNAs that share a common seed sequence were found to be overexpressed in a cohort of 32 paired tumor and adjacent normal tissue samples collected from patients diagnosed at advanced stages (III and IV) of disease. Data from the dbDEMC database revealed that miR-28-5p exhibited variable expression across lung cancer subtypes, whereas miR-708-5p showed consistent overexpression, reinforcing its potential clinical diagnostic significance. Using the TransmiR database, we identified complex TF–miRNA regulatory networks, with both shared and distinct transcription factors controlling miR-28-5p and miR-708-5p. Pathway enrichment analysis indicated that these miRNAs regulate several cancer-associated pathways, including ECM–receptor interaction, adherens junctions, and Hippo signaling. Overall, our findings suggest that miR-708-5p may have a potential clinical application in lung cancer. Full article
(This article belongs to the Special Issue Novel Molecular Pathways in Oncology, 3rd Edition)
Show Figures

Figure 1

14 pages, 6794 KB  
Article
BET Inhibitor JQ1 Attenuates Atrial Fibrillation Through Modulation of Fibrosis, Calcium Homeostasis, and Mitochondrial Function in a Murine Model
by Zonghu Song, Nobuyuki Murakoshi, Dongzhu Xu, Binyang Xi, Yoshiko Murakata, Kazuhiro Aonuma, Kazuko Tajiri and Tomoko Ishizu
Int. J. Mol. Sci. 2025, 26(21), 10363; https://doi.org/10.3390/ijms262110363 (registering DOI) - 24 Oct 2025
Abstract
Bromodomain and extraterminal domain (BET) proteins act as epigenetic regulators of gene transcription. BET inhibitors have shown therapeutic potential in various models of heart failure; however, their efficacy in atrial fibrillation (AF) remains incompletely understood. This study investigated the effects of the BET [...] Read more.
Bromodomain and extraterminal domain (BET) proteins act as epigenetic regulators of gene transcription. BET inhibitors have shown therapeutic potential in various models of heart failure; however, their efficacy in atrial fibrillation (AF) remains incompletely understood. This study investigated the effects of the BET inhibitor JQ1 in a mice model of AF. Wild-type male C57BL/6 mice were randomized into four groups: control, JQ1 alone (50 mg/kg, intraperitoneal), angiotensin II (AngII; 1 μg/kg/min), and AngII plus JQ1. After 2 weeks, electrophysiological studies revealed that JQ1 significantly reduced AngII-induced AF inducibility and duration. It also attenuated left atrial enlargement, diastolic dysfunction, and cardiac fibrosis. Molecular analyses indicated that JQ1 suppressed the AngII-induced upregulation of pro-fibrotic genes and restored Sirt1 expression. Moreover, JQ1 also inhibited AngII-enhanced oxidized CaMKII and phosphorylated RyR2 levels. In HL-1 atrial cardiomyocytes, JQ1 improved calcium handling abnormalities, shortened prolonged action potential duration (APD), and restored mitochondrial respiration and adenosine triphosphate (ATP) production, all of which had been impaired by AngII. These findings suggest that BET inhibition by JQ1 mitigates structural and electrical remodeling associated with AF by attenuating atrial fibrosis, and by restoring calcium homeostasis, mitochondrial function, and Sirt1 expression. JQ1 may represent a novel therapeutic strategy for the prevention and treatment of AF. Full article
(This article belongs to the Section Molecular Biology)
Show Figures

Figure 1

25 pages, 3162 KB  
Review
Altered Cytokine Levels in the First Episode of Major Depression and in Antidepressant-Naïve Patients: A Systematic Review and Meta-Analysis
by Adam Gędek, Szymon Modrzejewski, Michał Materna, Marcin Iwański, Adam Wichniak and Monika Dominiak
Int. J. Mol. Sci. 2025, 26(21), 10362; https://doi.org/10.3390/ijms262110362 (registering DOI) - 24 Oct 2025
Abstract
Major depressive disorder (MDD) is a severe mental disorder associated with significant functional impairment and decreased quality of life. Growing evidence suggests that immune-inflammatory mechanisms, particularly cytokine dysregulation, take part in its development and course. This systematic review and meta-analysis aimed to evaluate [...] Read more.
Major depressive disorder (MDD) is a severe mental disorder associated with significant functional impairment and decreased quality of life. Growing evidence suggests that immune-inflammatory mechanisms, particularly cytokine dysregulation, take part in its development and course. This systematic review and meta-analysis aimed to evaluate whether cytokine alterations are present in early stages of MDD, specifically in first-episode (FE) and drug-naïve (DN) patients. Following PRISMA guidelines a comprehensive search of PubMed, Scopus, and Web of Science was conducted in March 2025. Studies were eligible if they compared levels of inflammatory cytokines between adult FE or DN MDD patients and healthy controls (HCs). Meta-analyses using random-effects models were performed, including subanalyses depending on the source of the sample and the quality of the studies. In total, 17 eligible studies involving 1371 MDD patients were included. The meta-analysis showed significantly elevated levels of interleukin 6 (IL-6), interleukin 2 (IL-2), and tumor necrosis factor alfa (TNF-α) in FE patients compared to HCs. DN patients’ quantitative analysis showed increased levels of IL-6, IL-2, interleukin 4 (IL-4), interleukin 10 (IL-10), TNF-α, and interferon gamma (IFN-γ) compared to healthy individuals. Moreover, in the case of TNF-α, IL-2, interleukin 1 beta (IL-1β), and IL-4, there was a difference in results depending on the sample source (plasma/serum). Cytokine dysregulation is present in first-episode and drug-naïve MDD individuals. These findings highlight that the immune–inflammatory response exists in the early stages of this disorder. Moreover, since more cytokines were elevated in DN patients, pharmacological antidepressant treatment might be a significant factor involved in inflammatory regulation in MDD. Nonetheless, future prospective studies with standardized protocols and division by clinical subtypes are needed to better understand the dynamics and clinical relevance of cytokine alterations in depression. Full article
(This article belongs to the Special Issue Depression: From Molecular Basis to Therapy—2nd Edition)
Show Figures

Figure 1

16 pages, 1915 KB  
Article
Additive Effects of N-Acetylcysteine and [R4W4] Combination Treatment on Mycobacterium avium
by Kayvan Sasaninia, Iffat Hasnin Era, Nezam Newman, Jesse Melendez, Wajiha Akif, Eashan Sharma, Omid Nikjeh, Ira Glassman, Cristián Jiménez, Navya Sharma, Ama Xu, Maria Lambros, Miou Zhou, Rakesh Tiwari and Vishwanath Venketaraman
Int. J. Mol. Sci. 2025, 26(21), 10361; https://doi.org/10.3390/ijms262110361 (registering DOI) - 24 Oct 2025
Abstract
Mycobacterium avium is an opportunistic pathogen and a leading contributor to nontuberculous mycobacterial infections in immunocompromised individuals. However, treatment duration, antibiotic toxicity, and resistance present challenges in the management of mycobacterium infections, prompting the need for novel treatment. N-acetylcysteine (NAC) has demonstrated [...] Read more.
Mycobacterium avium is an opportunistic pathogen and a leading contributor to nontuberculous mycobacterial infections in immunocompromised individuals. However, treatment duration, antibiotic toxicity, and resistance present challenges in the management of mycobacterium infections, prompting the need for novel treatment. N-acetylcysteine (NAC) has demonstrated potent antimycobacterial activity, while antimicrobial peptides such as the cyclic [R4W4] have shown additive effects when combined with first-line antibiotics. This study aimed to investigate the mechanism and efficacy of NAC and [R4W4] combination therapy against M. avium. A membrane depolarization assay was used to evaluate the effects of NAC and [R4W4] on M. avium cell membrane integrity. Antimycobacterial activity was assessed by treating cultures with varying concentrations of NAC, [R4W4], a combination, or a sham treatment. The same regimens were applied to M. avium-infected THP-1-derived macrophages to assess intracellular efficacy. NAC and [R4W4] each disrupted the M. avium membrane potential, with enhanced effects in combination. The combination treatment significantly reduced M. avium survival in both the culture and infected macrophages compared with NAC alone and untreated controls. [R4W4] and NAC also demonstrated potent antibacterial activity, while the lowest MIC and the combination of [R4W4] and NAC displayed additive effects, indicating an improved bacterial inhibition compared to individual treatments. These findings demonstrate the additive activity of NAC and [R4W4] against M. avium in vitro and suggest that combining antioxidant compounds with antimicrobial peptides may represent a promising strategy for treating mycobacterial infections. Full article
(This article belongs to the Section Molecular Microbiology)
Show Figures

Figure 1

17 pages, 3624 KB  
Article
IVF and Thermal Manipulation at the First Cleavage Stage Alter Offspring Circadian Phenotype, Sleep, and Brain Epigenetics
by Daniil Zuev, Aliya Stanova, Galina Kontsevaya, Alexander Romashchenko, Nikita Khotskin, Marina Sharapova, Mikhail Moshkin, Ludmila Gerlinskaya and Yuri Moshkin
Int. J. Mol. Sci. 2025, 26(21), 10360; https://doi.org/10.3390/ijms262110360 (registering DOI) - 24 Oct 2025
Abstract
In vitro fertilization (IVF) exposes embryos to environmental stressors that can disrupt early development and confer long-term health risks, though the mechanisms remain poorly understood. Here, we tested the hypothesis that reducing incubation temperature during the first zygotic cleavage would promote long-term developmental [...] Read more.
In vitro fertilization (IVF) exposes embryos to environmental stressors that can disrupt early development and confer long-term health risks, though the mechanisms remain poorly understood. Here, we tested the hypothesis that reducing incubation temperature during the first zygotic cleavage would promote long-term developmental stability in IVF-conceived offspring. Using a mouse model, we compared the long-term effects of standard (37 °C) versus reduced (35 °C) IVF culture temperature on energy balance, circadian rhythms, sleep architecture, and brain histone modifications. Although offspring from both IVF groups exhibited increased body mass without notable effects on glucose metabolism, significant disruptions in circadian rhythms and sleep–wake patterns were detected. The 37 °C group exhibited altered amplitudes in oxygen consumption rhythms and respiratory exchange ratios, as well as pronounced alterations in sleep–wake patterns, including reduced sleep duration and increased nighttime activity. The 35 °C group displayed intermediate phenotypes, substantiating the importance of optimizing embryo incubation parameters. These metabolic and behavioral changes were paralleled by altered histone modifications in the cerebral cortex of IVF offspring, suggesting an epigenetic basis for circadian misalignment. Our results identify disrupted circadian rhythm and sleep architecture as a novel mechanism contributing to metabolic dysfunction in IVF-conceived offspring. The partial mitigation of these effects through reduced culture temperature underscores the importance of optimizing IVF protocols to minimize long-term epigenetic and metabolic risks. Full article
(This article belongs to the Special Issue Molecular Research of Human Fertility)
Show Figures

Graphical abstract

31 pages, 6346 KB  
Article
Characterization of a Novel Galactia lindenii Lectin and Its Effects on Lepidopteran Midgut Cells
by Zulma Casas-Corredor, Edgar Reyes-Montaño, Nohora Vega-Castro, Mónica Quintero, Deisy Hidalgo-Roa and José Luis Fernández-Alonso
Int. J. Mol. Sci. 2025, 26(21), 10359; https://doi.org/10.3390/ijms262110359 (registering DOI) - 24 Oct 2025
Abstract
Lectins are carbohydrate-binding proteins involved in plant defense and have been widely explored for their insecticidal properties. While most lectins studied to date target pests from the orders Homoptera and Hemiptera, few are effective against Lepidoptera. This group includes highly destructive agricultural pests [...] Read more.
Lectins are carbohydrate-binding proteins involved in plant defense and have been widely explored for their insecticidal properties. While most lectins studied to date target pests from the orders Homoptera and Hemiptera, few are effective against Lepidoptera. This group includes highly destructive agricultural pests such as Spodoptera frugiperda. In this study, we report the purification and characterization of a novel Glc/Man-specific lectin, GLL-I, from the seeds of Galactia lindenii, an endemic Colombian legume. GLL-I was purified using ion exchange and affinity chromatography, and SDS-PAGE, isoelectric focusing, and mass spectrometry confirmed its identity. Structural analysis revealed a canonical legume lectin fold with high sequence similarity to ConA lectin. Functional assays demonstrated that GLL-I exhibits dual effects on CF203 insect cells derived from S. frugiperda, promoting proliferation at a low concentration (0.03 μM) and inducing cytotoxicity at a higher concentration (10 μM). Histochemical analyses confirmed the binding of biotinylated GLL-I to the midgut of S. frugiperda larvae. These findings suggest that GLL-I differs from previously characterized lectins in its origin and target specificity. It highlights its potential as a novel bioinsecticidal agent for controlling lepidopteran pests affecting key crops such as maize. Full article
(This article belongs to the Special Issue New Insights into Lectins)
Show Figures

Graphical abstract

17 pages, 1383 KB  
Article
Determination of Gnetol in Murine Biological Matrices by Liquid Chromatography–Tandem Mass Spectrometry (LC–MS/MS): Application in a Biodistribution Study
by Boyu Liao, Hongrui Jin, Huan Chen, Yuxin Zhang, Xuexian Deng, Jingyi Yao, Na Li, Shaoshu Xu, Jingbo Wang, Mingming Gao, Xiaoying Zhang, Paul C. L. Ho, Hui Liu and Hai-Shu Lin
Int. J. Mol. Sci. 2025, 26(21), 10358; https://doi.org/10.3390/ijms262110358 (registering DOI) - 24 Oct 2025
Abstract
Gnetol (trans-2,3′,5′,6-tetrahydroxystilbene), a naturally occurring stilbene structurally related to resveratrol (trans-3,5,4′-trihydroxystilbene; RES), has been reported to possess multiple health-promoting activities. In order to support its potential nutraceutical application, a reliable chromatography–tandem mass spectrometry (LC–MS/MS) assay was developed and validated [...] Read more.
Gnetol (trans-2,3′,5′,6-tetrahydroxystilbene), a naturally occurring stilbene structurally related to resveratrol (trans-3,5,4′-trihydroxystilbene; RES), has been reported to possess multiple health-promoting activities. In order to support its potential nutraceutical application, a reliable chromatography–tandem mass spectrometry (LC–MS/MS) assay was developed and validated for the quantitative determination of gnetol in mouse plasma and tissue samples, using isotopically labeled RES-13C6 serving as the internal standard (IS). Electrospray ionization (ESI) was performed in negative mode, with multiple reaction monitoring (MRM) transitions m/z 243.2 → 175.0 for gnetol and m/z 233.1 → 191.0 for the IS. Chromatographic separation was achieved on a reversed-phase HPLC column using a 5-min gradient delivery of acetonitrile and 2 mM ammonium acetate at 0.5 mL/min and 40 °C. The linear calibration curve covered the concentration range of 5.0–1500 ng/mL, and the method validation confirmed its selectivity, accuracy, precision, stability, and dilution integrity. The developed method was subsequently applied to a biodistribution study in mice after oral administration of gnetol at 400 µmol/kg (equivalent to 97.7 mg/kg). Gnetol was rapidly absorbed and extensively distributed in key pharmacologically relevant organs. Despite its poor aqueous solubility, oral uptake was not significantly hindered. Collectively, these findings demonstrate that gnetol exhibits favorable absorption and tissue distribution profiles, supporting its promise as a candidate for nutraceutical development. Full article
(This article belongs to the Special Issue Bioactive Phenolics and Polyphenols 2025)
Show Figures

Figure 1

14 pages, 1186 KB  
Article
Natural Killer Cell Activity and Response to Neoadjuvant Treatment in Breast Cancer Patients
by Sofie Høier Gamborg-Kvist, Else Maae, Signe Timm, Ina Mathilde Kjær, Troels Bechmann, Torben Frøstrup Hansen and Line Nederby
Int. J. Mol. Sci. 2025, 26(21), 10357; https://doi.org/10.3390/ijms262110357 (registering DOI) - 24 Oct 2025
Abstract
No validated biomarkers are available to monitor neoadjuvant treatment effects for breast cancer. Natural killer cell activity (NKA) has shown prognostic potential in other cancers. This study examined the association between NKA and treatment response. Patients had blood samples collected at baseline, before [...] Read more.
No validated biomarkers are available to monitor neoadjuvant treatment effects for breast cancer. Natural killer cell activity (NKA) has shown prognostic potential in other cancers. This study examined the association between NKA and treatment response. Patients had blood samples collected at baseline, before each treatment, and pre- and postoperatively. Plasma IFNγ levels were measured by ELISA as a surrogate marker of NKA, with 250 pg/mL as the cutoff for normal versus low NKA. Study endpoints were residual cancer burden (RCB) class, overall survival (OS), and invasive disease-free survival (IDFS). Seventy-eight patients were included. The five-year IDFS was 88.1% (95% confidence interval (CI) 73.7–94.9%) for patients with normal NKA versus 71.5% (95% CI 40.6–88.2%) for patients with low NKA (p = 0.049) preoperatively. At the fifth treatment cycle, the median IFNγ was 11 pg/mL (interquartile range (IQR) 0.5–124 pg/mL) in patients receiving supportive prednisolone and 753 pg/mL (IQR 192–1580 pg/mL) in patients not receiving supportive prednisolone. At the sixth treatment cycle, the corresponding values were 7 pg/mL (IQR 0–15 pg/mL) and 806 pg/mL (IQR 180–1631 pg/mL) (p < 0.0001). In conclusion, NKA may have prognostic potential as a biomarker. This study is the first to demonstrate that prednisolone impairs NKA measurement in breast cancer patients. Full article
(This article belongs to the Section Molecular Oncology)
Show Figures

Figure 1

13 pages, 2570 KB  
Article
Proteomic Analysis of Thin Filament Components Elucidates Changes in Spastic Muscle Sarcomere After Stroke
by Yun He, Guangrun Liu, Junxi Wu, Xiaolin Jiang and Shengbo Yang
Int. J. Mol. Sci. 2025, 26(21), 10356; https://doi.org/10.3390/ijms262110356 - 24 Oct 2025
Abstract
This study analyzed the changes in the composition of thin filaments in spastic muscles after stroke to investigate the mechanism underlying changes in the sarcomeres. Twenty-four rats were randomly divided into four groups: normal, and 3, 6, and 9 days after stroke. A [...] Read more.
This study analyzed the changes in the composition of thin filaments in spastic muscles after stroke to investigate the mechanism underlying changes in the sarcomeres. Twenty-four rats were randomly divided into four groups: normal, and 3, 6, and 9 days after stroke. A model of post-stroke gastrocnemius muscle spasm was created. Quantitative proteomic procedure and bioinformatics analysis revealed significant changes in cytoskeletal protein expressions in gastrocnemius muscles of each stroke group, particularly those on thin filaments. On the 3rd day after stroke, proteins upregulated within the thin filaments included actin-binding LIM protein 1, tropomyosin 3, leiomodin 2, drebrin-like protein, parvin beta, capping actin protein-gelsolin like, actinin alpha 2, and PDZ-LIM-domain protein 1, while downregulated proteins included tropomyosin 1, gelsolin, actinin alpha 3, and PDZ-LIM-domain protein 7. On the sixth day, upregulation of tropomyosin 2 was newly added while parvin alpha, destrin, PDZ-LIM-domain protein 3, leiomodin 3 were downregulated. On the 9th day, actinin alpha 2, PDZ-LIM-domain protein 7, and cofilin 2 were downregulated. These altered proteins are capable of promoting actin filament elongation and regulating Z-disc growth, and changes in their expression may be responsible for the changes in spastic muscle sarcomere after stroke. Full article
(This article belongs to the Section Molecular Pathology, Diagnostics, and Therapeutics)
Show Figures

Figure 1

Previous Issue
Back to TopTop