Journal Description
Viruses
Viruses
is a peer-reviewed, open access journal of virology, published monthly online by MDPI. The Spanish Society for Virology (SEV), Canadian Society for Virology (CSV), Italian Society for Virology (SIV-ISV), Australasian Virology Society (AVS), Brazilian Society for Virology (BSV) and others are affiliated with Viruses and their members receive a discount on the article processing charges.
- Open Access— free for readers, with article processing charges (APC) paid by authors or their institutions.
- High Visibility: indexed within Scopus, SCIE (Web of Science), PubMed, MEDLINE, PMC, Embase, PubAg, and other databases.
- Journal Rank: JCR - Q2 (Virology) / CiteScore - Q1 (Virology/Infectious Diseases)
- Rapid Publication: manuscripts are peer-reviewed and a first decision is provided to authors approximately 18.6 days after submission; acceptance to publication is undertaken in 2.5 days (median values for papers published in this journal in the first half of 2025).
- Recognition of Reviewers: reviewers who provide timely, thorough peer-review reports receive vouchers entitling them to a discount on the APC of their next publication in any MDPI journal, in appreciation of the work done.
- Companion journal: Zoonotic Diseases.
Impact Factor:
3.5 (2024);
5-Year Impact Factor:
3.7 (2024)
Latest Articles
Manipulation of Nuclear-Related Pathways During Kaposi’s Sarcoma-Associated Herpesvirus Lytic Replication
Viruses 2025, 17(11), 1427; https://doi.org/10.3390/v17111427 (registering DOI) - 27 Oct 2025
Abstract
Kaposi’s sarcoma-associated herpesvirus (KSHV) is the causative agent of Kaposi’s sarcoma (KS) and several lymphoproliferative diseases. As with all herpesviruses, KSHV replicates in a biphasic manner, with the establishment of a latent, persistent infection from which reactivation occurs, resulting in the completion of
[...] Read more.
Kaposi’s sarcoma-associated herpesvirus (KSHV) is the causative agent of Kaposi’s sarcoma (KS) and several lymphoproliferative diseases. As with all herpesviruses, KSHV replicates in a biphasic manner, with the establishment of a latent, persistent infection from which reactivation occurs, resulting in the completion of the temporal lytic replication cycle and production of infectious virions. Herein, we discuss the impact of KSHV lytic replication on the host cell nucleus and nuclear-related pathways. We highlight the dramatic remodelling of the nuclear architecture driven by the formation of viral replication and transcription centres (vRTCs), and the implications for sub-nuclear organelles, and how pathways involved in DNA damage, ribosomal biogenesis and epitranscriptomic regulation are disrupted or modified during KSHV replication. These changes foster an environment favourable for KSHV replication and may provide novel targets and strategies for therapeutic intervention.
Full article
(This article belongs to the Special Issue Nuclear Architecture in Viral Infection)
Open AccessArticle
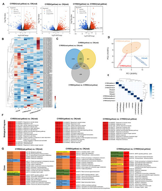
Analysis of Colored Lesions of Chilli Yellow Ringspot Orthotospovirus Infection in Tomato Fruits
by
Yu Li, Jie Zhang, Kuo Wu, Yongdui Chen, Tiantian Wang and Zhongkai Zhang
Viruses 2025, 17(11), 1426; https://doi.org/10.3390/v17111426 (registering DOI) - 27 Oct 2025
Abstract
Chilli yellow ringspot orthotospovirus (CYRSV) causes colored lesions in tomato fruits. In this study, tomato fruits with different-colored lesions were used as experimental materials to explore the color formation mechanism. After CYSRV infection, the structure of chromoplasts inside the cells of tomato fruits
[...] Read more.
Chilli yellow ringspot orthotospovirus (CYRSV) causes colored lesions in tomato fruits. In this study, tomato fruits with different-colored lesions were used as experimental materials to explore the color formation mechanism. After CYSRV infection, the structure of chromoplasts inside the cells of tomato fruits was distorted and the number of plastoglobules per chromoplast significantly decreased, but the plastoglobule areas increased, as determined via ultrathin sectioning and transmission electron microscopy. Transcriptome and metabolome analyses revealed enrichment of secondary metabolites, carotenoids, and flavonoids in tomatoes with colored lesions. Metabolome analysis revealed markedly reduced carotenoid metabolites (lycopene and α-carotene) in both red-yellow and yellow tomatoes. The flavonoid metabolites rutin, catechin, and naringenin chalcone were markedly increased in the yellow group only. RT-qPCR analysis revealed that the expression of genes involved in carotenoid and flavonoid synthesis increased, but the expression of C4H decreased. Transcription regulators such as AP2 and MYB12 play important roles in flavonoid and carotenoid biosynthesis in CYRSV-infected tomato fruits. The results of greenhouse isolation experiments revealed that CYRSV may induce color lesions via decreases in plastoglobule numbers and chromoplast areas, the absence of carotenoid metabolites, and the presence of yellow-colored flavonoid metabolites. These results provide new insights into the interaction between CYRSV and tomato plants.
Full article
(This article belongs to the Section Viruses of Plants, Fungi and Protozoa)
►▼
Show Figures

Figure 1
Open AccessArticle
Two Decades of Change: Evolving Maternal Characteristics and Perinatal Outcomes in Pregnant Women Living with HIV
by
Laura Salazar, Anna Goncé, Isabel Matas, Judit Balcells, Laura García-Otero, Clàudia Fortuny, Berta Torres, Ana González-Cordón, Montse Palacio, Eduard Gratacós, Francesc Figueras, Fatima Crispi and Marta López
Viruses 2025, 17(11), 1425; https://doi.org/10.3390/v17111425 (registering DOI) - 27 Oct 2025
Abstract
Implementation of universal antiretroviral treatment (ART) in pregnancy has improved maternal health and reduced vertical transmission. However, women living with HIV (WLHIV) still experience worse perinatal outcomes. This retrospective study compared demographic, virological factors, ART regimens and perinatal outcomes in pregnant WLHIV between
[...] Read more.
Implementation of universal antiretroviral treatment (ART) in pregnancy has improved maternal health and reduced vertical transmission. However, women living with HIV (WLHIV) still experience worse perinatal outcomes. This retrospective study compared demographic, virological factors, ART regimens and perinatal outcomes in pregnant WLHIV between 2000–2010 (n = 318) and 2011–2021 (n = 140) at a tertiary center in Barcelona. Significant demographic shifts included changes in ethnic distribution, substance use, educational attainment, and maternal BMI. Significant progress in infection control was observed, with increased ART coverage up to 97%, improved viral suppression (80% to 91.3%, p = 0.002), and enhanced immunological status. ART regimens shifted significantly, with an increase in integrase strand transfer inhibitors (INSTI)-based regimens (0.7% to 39.2%, p < 0.001). Obstetric management evolved, with a rise in vaginal deliveries (24.8% to 44.3%, p < 0.001) and a decline in intrapartum zidovudine (93.7% to 54.7%, p < 0.001). Notably, preterm birth rates sharply declined, yet small-for-gestational-age (SGA) infants (26.4% vs. 20%, p = 0.323) and preeclampsia rates remained unchanged and higher than in the general population. All statistical analyses were performed in IBM SPSS statistics 23. In conclusion, although maternal and perinatal outcomes in pregnant WLHIV have improved over the past two decades, a high rate of adverse perinatal outcomes related to placental dysfunction (SGA, preeclampsia) persist. Our findings highlight the need for optimized prenatal care and further research to develop targeted interventions for WLHIV.
Full article
(This article belongs to the Section Human Virology and Viral Diseases)
Open AccessArticle
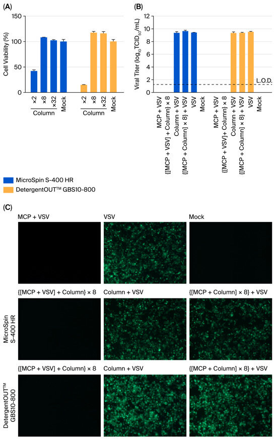
Optimised Neutralisation Strategies for Validating the Virucidal Efficacy of Micro-Chem Plus™ Against High-Containment Negative-Sense RNA Viruses
by
Xiaoxiao Gao, Cheng Peng, Chao Shan, Yanfeng Yao and Zhiming Yuan
Viruses 2025, 17(11), 1424; https://doi.org/10.3390/v17111424 (registering DOI) - 27 Oct 2025
Abstract
Effective disinfectant validation is essential for ensuring biosafety in high-containment laboratories when lethal pathogens are being handled. Micro-Chem Plus™ (MCP) is widely used in high-containment facilities for pathogen disinfection and routine decontamination. However, it induces severe cytotoxicity in cell culture, which may lead
[...] Read more.
Effective disinfectant validation is essential for ensuring biosafety in high-containment laboratories when lethal pathogens are being handled. Micro-Chem Plus™ (MCP) is widely used in high-containment facilities for pathogen disinfection and routine decontamination. However, it induces severe cytotoxicity in cell culture, which may lead to an overestimation of its virucidal efficacy during disinfectant validation assays. To resolve this problem, we systematically evaluated the effects of three neutralisation methods (dilution, chemical neutralisation, and chromatographic separation) on MCP. The results showed that a 400-fold dilution with assay medium completely neutralised MCP, but reliable detection required high viral titers (≥6 log10 TCID50/mL). Chemical neutralisation using Dey–Engley broth showed inherent cytotoxicity, while chromatographic separation (MicroSpin S-400 HR/DetergentOUT™ columns) was the most effective but necessitated an additional 8-fold dilution. Validation in a BSL-4 facility with the risk group 4 (RG-4) agent Ebola virus confirmed MCP’s concentration- and time-dependent virucidal activity, achieving a ≥6 log10 TCID50 reduction within 1–5 min. This study establishes an optimised framework for disinfectant validation in high-containment laboratories, addressing critical gaps in current protocols.
Full article
(This article belongs to the Section Human Virology and Viral Diseases)
►▼
Show Figures

Figure 1
Open AccessArticle
Oncolytic Vaccinia Virus Expressing HSP70 shRNA Exerts Anti-Tumor Effects in Human Ovarian Cancer via Triggering the Autophagy–ROS Feedback Loop and Immune Activation
by
Zheqi Cai, Zhiyun Hong, Guohui Zhang, Tinwei Zhu, Yanrong Zhou, Ting Ye, Gongchu Li and Kan Chen
Viruses 2025, 17(11), 1423; https://doi.org/10.3390/v17111423 (registering DOI) - 27 Oct 2025
Abstract
Heat shock protein 70 (HSP70) represents a promising target for cancer therapy. Oncolytic vaccinia virus (oncoVV) mediates tumor regression through direct oncolysis and immune activation. However, the anti-tumor potential of HSP70-silenced oncoVV (oncoVV-shHSP70) remains unexplored. Here, we demonstrate that oncoVV-shHSP70 achieves superior tumor
[...] Read more.
Heat shock protein 70 (HSP70) represents a promising target for cancer therapy. Oncolytic vaccinia virus (oncoVV) mediates tumor regression through direct oncolysis and immune activation. However, the anti-tumor potential of HSP70-silenced oncoVV (oncoVV-shHSP70) remains unexplored. Here, we demonstrate that oncoVV-shHSP70 achieves superior tumor regression in ovarian cancer models (cell lines, immunodeficient mice and humanized mice) via dual mechanisms including enhancing apoptosis, autophagy flux, ROS generation, and immune reprogramming. Notably, we found that oncoVV-shHSP70 triggers an autophagy–ROS feedback loop that amplifies viral replication and pro-inflammatory cytokine expression. Crucially, in humanized mice, oncoVV-shHSP70 induced spatial redistribution of cytotoxic T cells, expanding tumor-infiltrating hCD8+hGZMB+ populations. These findings position oncoVV-shHSP70 as a promising viro-immunotherapy that co-opts HSP70 silencing to potentiate both direct oncolysis and anti-tumor immunity, providing a preclinical rationale for viro-immunotherapy in solid tumors.
Full article
(This article belongs to the Section Viral Immunology, Vaccines, and Antivirals)
►▼
Show Figures

Figure 1
Open AccessReview
Hepatitis C Direct-Acting Antivirals in the Immunosuppressed Host: Mechanisms, Interactions, and Clinical Outcomes
by
Hoor AlKaabi, Siham AlSinani, Mohamed El-Kassas, Khalid A. Alswat and Khalid M. AlNaamani
Viruses 2025, 17(11), 1422; https://doi.org/10.3390/v17111422 (registering DOI) - 26 Oct 2025
Abstract
Direct-acting antivirals (DAAs) have transformed hepatitis C virus (HCV) management, offering high cure rates, favorable safety, and simplified regimens. Management in immunosuppressed patients remains challenging due to drug–drug interactions (DDIs). The objective of this review is to summarize clinical outcomes, safety, and pharmacologic
[...] Read more.
Direct-acting antivirals (DAAs) have transformed hepatitis C virus (HCV) management, offering high cure rates, favorable safety, and simplified regimens. Management in immunosuppressed patients remains challenging due to drug–drug interactions (DDIs). The objective of this review is to summarize clinical outcomes, safety, and pharmacologic considerations of DAA therapy in immunosuppressed patients, including solid organ transplant recipients and those on biological agents. We reviewed clinical studies, pharmacologic databases, and guidelines to characterize DAA classes, mechanisms, and relevant DDIs in immunosuppressed HCV patients. In transplant recipients, DAAs achieved sustained virological response (SVR) > 90% with minimal graft rejection. Safety profiles were favorable, and immunosuppressant dose adjustments were rarely needed. DDIs, particularly with calcineurin inhibitors (tacrolimus, cyclosporine), require careful monitoring due to variable trough-level effects. Evidence also supports the efficacy and safety of DAAs in patients on biological agents, without compromising SVR. Pharmacokinetic data indicate DAAs maintain antiviral activity across HCV genotypes in the presence of immunosuppressants, though mTOR inhibitors may alter efficacy in certain HCV genotypes. DAAs are highly effective and safe in immunosuppressed patients, achieving high SVR rates and potential graft survival benefits. Prospective studies are needed to assess DAA therapy in patients receiving biological agents and to optimize co-administration strategies with immunosuppressive agents.
Full article
(This article belongs to the Section Viral Immunology, Vaccines, and Antivirals)
►▼
Show Figures

Figure 1
Open AccessArticle
Genomic Diversity of SARS-CoV-2 Omicron Sublineages and Co-Circulation with Respiratory Viruses in Pediatric Patients in Sao Paulo, Brazil
by
Erick Gustavo Dorlass, Guilherme Pereira Scagion, Fabyano Bruno Leal de Oliveira, Bruna Larotonda Telezynski, Ana Karolina Antunes Eisen, Giovana Santos Caleiro, Isabela Barbosa de Assis, Camila Araújo Valério, Vanessa Nascimento Chalup, Cairo Monteiro de Oliveira, Camila Ohomoto de Morais, Marcelo Otsuka, Vera Bain, Mariana Pereira Soledade, Luciano Matsumiya Thomazelli, Carolina Sucupira, Luciana Becker Mau, Andressa Simões Aguiar, Flávia Jacqueline Almeida, Marco Aurélio Palazzi Safadi, João Renato Rebello Pinho, Danielle Bruna Leal de Oliveira, Jansen de Araujo and Edison Luiz Durigonadd
Show full author list
remove
Hide full author list
Viruses 2025, 17(11), 1421; https://doi.org/10.3390/v17111421 (registering DOI) - 25 Oct 2025
Abstract
The SARS-CoV-2 Omicron variant caused a global surge in COVID-19 cases following its emergence in November 2021, rapidly diversifying in the subsequent months. Although many studies have documented Omicron’s diversification, few have explored its impact on pediatric populations or the seasonality of other
[...] Read more.
The SARS-CoV-2 Omicron variant caused a global surge in COVID-19 cases following its emergence in November 2021, rapidly diversifying in the subsequent months. Although many studies have documented Omicron’s diversification, few have explored its impact on pediatric populations or the seasonality of other respiratory viruses in children. This study aims to investigate the diversity and circulation patterns of SARS-CoV-2 Omicron sublineages in pediatric patients in São Paulo, Brazil, and assess their co-circulation with other respiratory pathogens. Respiratory samples collected from patients under 18 years old across five hospitals between January 2022 and April 2023 were tested for different respiratory viruses using real-time RT-PCR. Whole-genome sequencing was performed on SARS-CoV-2-positive samples. Among the 7868 pediatric respiratory samples tested, 3902 were positive for viral pathogens. Respiratory Syncytial Virus accounted for the highest number of positive cases (n = 1248), exhibiting an atypical off-season peak in November 2022. SARS-CoV-2 was detected in 297 samples, of which 103 were sequenced. BA.1 and BA.5 sublineages had predominant genomic diversity and circulation time. These findings highlight the Omicron variant’s significant impact on the epidemiology and seasonal distribution of respiratory viruses in children, emphasizing the ongoing need for vaccination and robust surveillance efforts in pediatric populations.
Full article
(This article belongs to the Special Issue Evolutionary Challenges of RNA Viruses: Insights from SARS-CoV-2 Variants and Emerging Respiratory Diseases)
►▼
Show Figures

Figure 1
Open AccessArticle
Genetic Variability and Prediction of T Epitopes of the HPV16 E2 Gene in Asymptomatic Women from Cajamarca, Peru
by
Eliezer Bonifacio-Velez de Villa, Deysi Aguilar-Luis, Dayana Denegri-Hinostroza, Miguel Angel Aguilar-Luis, Wilmer Silva-Caso, Yordi Tarazona-Castro, Lorena Becerra-Goicochea, Ronald Aquino-Ortega, Angela Cornejo-Tapia and Juana del Valle-Mendoza
Viruses 2025, 17(11), 1420; https://doi.org/10.3390/v17111420 (registering DOI) - 25 Oct 2025
Abstract
Background: The HPV16 E2 gene plays a crucial role in viral replication and oncogene regulation. This study aimed to assess the genetic variability of the E2 gene and to identify immunogenic epitopes of the E2 protein. Methods: The E2 gene was amplified and
[...] Read more.
Background: The HPV16 E2 gene plays a crucial role in viral replication and oncogene regulation. This study aimed to assess the genetic variability of the E2 gene and to identify immunogenic epitopes of the E2 protein. Methods: The E2 gene was amplified and sequenced. T-cell epitope prediction and evaluation were performed using IEDB, NetMHCpan v4.0, NetMHCIIpan v4.1, VaxiJen, ToxNet, and pLM4Alg. Results: Phylogenetic analysis of 47 E2 sequences demonstrated co-circulation of the D (n = 4) and A (n = 43) HPV16 lineages in Cajamarca. Twenty-eight Single Nucleotide Polymorphism (SNPs) were identified in E2, 21 of which were nonsynonymous. Seventeen variations were associated with positive Papanicolaou (Pap) test results. Epitope prediction identified 2 MHC class I and 27 MHC class II epitopes classified as potentially antigenic, non-toxic, and non-allergenic, with an overall global population coverage across both MHC classes of 99.78%. Conclusions: The A HPV16 lineage predominated among the women studied. The identified SNPs indicate substantial variability in the E2 gene and a relationship with endocervical lesions. In total, 29 E2-derived T-cell epitopes with immunogenic potential were identified.
Full article
(This article belongs to the Section Human Virology and Viral Diseases)
►▼
Show Figures

Figure 1
Open AccessArticle
Genomic and Biological Characterization of a Novel Proteus mirabilis Phage with Anti-Biofilm Activity
by
Yan Liang, Nana Li, Shenghui Wan, Yanfang Li, Yuwan Li and Yonggang Qu
Viruses 2025, 17(11), 1419; https://doi.org/10.3390/v17111419 (registering DOI) - 25 Oct 2025
Abstract
The emergence of multidrug-resistant (MDR) Proteus mirabilis poses a significant threat in porcine farming and public health, highlighting the need for alternative biocontrol agents. This study aimed to isolate and characterize a lytic bacteriophage with therapeutic potential against MDR P. mirabilis. Using
[...] Read more.
The emergence of multidrug-resistant (MDR) Proteus mirabilis poses a significant threat in porcine farming and public health, highlighting the need for alternative biocontrol agents. This study aimed to isolate and characterize a lytic bacteriophage with therapeutic potential against MDR P. mirabilis. Using the clinical MDR P. mirabilis strain Pm 07 as host, a bacteriophage, vB_Pmc_P-07 (P-07), was successfully isolated from fecal and sewage samples via an enrichment protocol. Phage P-07 forms plaques surrounded by a distinct translucent “halo,” suggesting the production of depolymerase. It achieved high titers of up to 1.40 × 108 PFU/mL and exhibited a narrow host range, high stability across a broad range of temperatures (40–60 °C) and pH (4–12), as well as considerable anti-biofilm activity. An optimal multiplicity of infection (MOI) of 0.001 was determined. Whole-genome sequencing revealed a linear double-stranded DNA genome of 58,582 bp with a GC content of 46.91%, encoding 63 open reading frames. Crucially, no virulence or antibiotic resistance genes were detected, supporting its safety profile. Phylogenetic analysis classified P-07 within the Casjensviridae family, closely related to phages PM87 and pPM01. These findings indicate that phage P-07 is a novel, safe, and effective lytic phage with strong potential as a biocontrol agent against biofilm-forming MDR P. mirabilis in swine.
Full article
(This article belongs to the Section Bacterial Viruses)
►▼
Show Figures

Figure 1
Open AccessBrief Report
Identification and Full-Genome Characterisation of Genomoviruses in Cassava Leaves Infected with Cassava Mosaic Disease
by
Olabode Onile-ere, Oluwagboadurami John, Oreoluwa Sonowo, Pakyendou Estel Name, Ezechiel Bionimian Tibiri, Fidèle Tiendrébéogo, Justin Pita, Solomon Oranusi and Angela O. Eni
Viruses 2025, 17(11), 1418; https://doi.org/10.3390/v17111418 (registering DOI) - 25 Oct 2025
Abstract
This study identified and characterised three Genomoviruses during a circular DNA-enriched sequencing project aimed at assessing the evolution of Cassava mosaic begomoviruses in Nigeria. Using a combination of rolling circle amplification, Oxford Nanopore Sequencing and targeted amplicon sequencing, three full-length Genomovirus genomes were
[...] Read more.
This study identified and characterised three Genomoviruses during a circular DNA-enriched sequencing project aimed at assessing the evolution of Cassava mosaic begomoviruses in Nigeria. Using a combination of rolling circle amplification, Oxford Nanopore Sequencing and targeted amplicon sequencing, three full-length Genomovirus genomes were recovered. The recovered genomes ranged from 2090 to 2188 nucleotides in length, contained two open reading frames (Rep and CP) in an ambisense orientation and shared between 84.81 and 95.37% nucleotide similarity with isolates in the NCBI GenBank repository. Motif analyses confirmed the presence of conserved rolling circle replication (RCR) and helicase motifs in all three isolates; however, one isolate lacked the RCR II motif. Phylogenetic inference using Rep and CP nucleotide sequences suggested that the isolates belonged to a divergent lineage within the Genomovirus family. These findings expand current knowledge of Genomovirus diversity and highlight the potential of cassava as a source for identifying novel CRESS-DNA viruses.
Full article
(This article belongs to the Special Issue Economically Important Viruses in African Crops)
►▼
Show Figures

Figure 1
Open AccessArticle
Efficacy and Safety of Cabotegravir–Rilpivirine in PLWH: A Real-World Study
by
Giuseppe Nicolò Conti, Serena Spampinato, Andrea De Vito, Andrea Marino, Teresa Cirelli, Viviana Coco, Alessia Mirabile, Rossella Fontana del Vecchio, Antonina Franco, Arturo Montineri, Chiara Fasca, Chiara Gullotta, Michele Salvatore Paternò Raddusa, Ylenia Russotto, Sonia Sofia, Grazia Pantò, Claudia Calì, Roberto Bruno, Eugenia Pistarà, Nunziatina Villari, Carmelo Iacobello, Bruno Cacopardo, Benedetto Maurizio Celesia, Giovanni F. Pellicanò, Francesco P. Antonucci, Sergio Lo Caputo, Giordano Madeddu, Giuseppe Nunnari and Emmanuele Venanzi Rulloadd
Show full author list
remove
Hide full author list
Viruses 2025, 17(11), 1417; https://doi.org/10.3390/v17111417 (registering DOI) - 24 Oct 2025
Abstract
Background: Long-acting injectable antiretroviral therapy (LA-ART) with cabotegravir and rilpivirine (CAB + RPV) has emerged as a promising alternative to daily oral regimens for people living with HIV (PLWH), particularly those facing adherence challenges. While clinical trials have demonstrated its efficacy, real-world evidence
[...] Read more.
Background: Long-acting injectable antiretroviral therapy (LA-ART) with cabotegravir and rilpivirine (CAB + RPV) has emerged as a promising alternative to daily oral regimens for people living with HIV (PLWH), particularly those facing adherence challenges. While clinical trials have demonstrated its efficacy, real-world evidence remains limited. Methods: This retrospective, multicenter study evaluated the efficacy and safety of CAB + RPV in 160 virologically suppressed PLWH across eight Italian infectious disease units. Participants received intramuscular CAB (600 mg) and RPV (900 mg) every eight weeks without an oral lead-in phase. Clinical, immunological, and biochemical parameters were assessed at baseline and after 24 weeks. Results: At week 24, 96.25% of participants maintained virological suppression, and the proportion of individuals with target-not-detected viral load increased from 71% to 76%. Only one case of virological failure was observed. Significant immunological improvements included an increase in the CD4+/CD8+ ratio (p = 0.0038) and a reduction in CD8+ T-cell count (p = 0.0150). Biochemical analysis showed a decrease in serum creatinine (p < 0.0001) and an increase in HDL cholesterol (p = 0.0223). Treatment discontinuation occurred in 3.75% of participants, primarily due to adverse events or psychological factors. Conclusions: CAB + RPV demonstrated high efficacy and tolerability in a real-world setting, with favorable immunological and metabolic outcomes. These findings support its use as a viable therapeutic option for PLWH, especially those with adherence barriers. Further long-term studies are warranted to confirm these results across broader populations.
Full article
(This article belongs to the Special Issue Advances in Research on HIV Drug Resistance and Other Determinants of Treatment Success: 3rd Edition)
►▼
Show Figures

Graphical abstract
Open AccessArticle
IL-2 and IL-7 Contribution to Immune Response: Effects of Vaccination Against COVID-19 in Adults
by
Dominika Siedlecka, Lena Bielawska, Aleksandra Ludziejewska, Aleksandra Baszczuk and Ewa Wysocka
Viruses 2025, 17(11), 1416; https://doi.org/10.3390/v17111416 - 24 Oct 2025
Abstract
Background: Cytokines participate in regulating the immune response of lymphocytes. Interleukin 2 (IL-2) is the main modulator of T lymphocyte development, homeostasis, and function, whereas interleukin 7 (IL-7) regulates the development and homeostasis of immune cells and plays a crucial role in the
[...] Read more.
Background: Cytokines participate in regulating the immune response of lymphocytes. Interleukin 2 (IL-2) is the main modulator of T lymphocyte development, homeostasis, and function, whereas interleukin 7 (IL-7) regulates the development and homeostasis of immune cells and plays a crucial role in the maintenance of memory cells. The study aims to assess the blood IL-2 and IL-7 concentration in relation to the obtained cellular and humoral response in adults, six months after vaccination against COVID-19. Methods: We measured the concentration of IL-2 and IL-7 with ELISA, CoV2-IgG with an indirect chemiluminescence test, and the levels of IFN-γ with interferon gamma release assay (IGRA) post SARS-CoV-2 antigen stimulation. The study group (n = 76; F = 66, M = 10) was divided into 41 individuals, who did not report any chronic disorder (ChrD-Neg), and 35, who did (ChrD-Pos). Results: ChrD-Pos group presented higher IL-7 compared to ChrD-Neg (p = 0.023). Negative correlations were observed in the entire study population between IL-2 and age (R = −0.252, p = 0.028), as well as between IL-7 and IFN-γ (R = −0.295, p = 0.010). We found a positive correlation between IL-2 and IL-7 concentrations in the entire study population (R = 0.305, p = 0.007) and the ChrD-Pos group (R = 0.358, p = 0.035), and people with a positive IGRA result (R = 0.359, p = 0.005). Conclusions: The interaction of IL-2 and IL-7 may be important for achieving post-vaccination immunity, especially in adults with chronic diseases. Age is a factor modifying the post-vaccination response (decreased IL-2), whereas IL-7 may be an important factor in achieving a satisfactory post-vaccine response in people with chronic diseases.
Full article
(This article belongs to the Special Issue SARS-CoV-2, COVID-19 Pathologies, Long COVID, and Anti-COVID Vaccines)
►▼
Show Figures

Figure 1
Open AccessArticle
Pre-Clade IIb Mpox Virus Exposure in Ghana: A Retrospective Serological Analysis
by
Christopher Dorcoo, Grace Opoku Gyamfi, Franziska Kaiser, Elvis Suatey Lomotey, Jeffrey Gabriel Sumboh, Robert J. Fischer, Claude Kwe Yinda, Vincent J. Munster, Joseph H. K. Bonney and Irene Owusu Donkor
Viruses 2025, 17(11), 1415; https://doi.org/10.3390/v17111415 - 24 Oct 2025
Abstract
Monkeypox virus (MPXV), a zoonotic Orthopox virus endemic to West and Central Africa, causes mpox disease. Although Ghana had no confirmed human cases before 2022, the 2003 U.S. mpox outbreak was traced to rodents exported from Ghana, suggesting potential undetected exposure in the
[...] Read more.
Monkeypox virus (MPXV), a zoonotic Orthopox virus endemic to West and Central Africa, causes mpox disease. Although Ghana had no confirmed human cases before 2022, the 2003 U.S. mpox outbreak was traced to rodents exported from Ghana, suggesting potential undetected exposure in the local population. This study assessed mpox exposure prior to the emergence of Clade IIb in humans. We tested 457 serum samples collected across 14 regions of Ghana using a commercial anti-MPXV IgG ELISA. These samples comprised 365 archived sera from 2021 SARS-CoV-2 surveillance and 92 sera from suspected mpox cases during the 2022 outbreak. Multivariable logistic regression was performed to examine associations between MPXV seropositivity and demographic factors, including age, sex, region, urban/rural status and inferred smallpox vaccination status. Overall MPXV seroprevalence was 6.6%. Participants from the Western Region had significantly increased odds of seropositivity (aOR = 6.70, 95% CI: 1.75–25.62, p = 0.005), whereas those from Greater Accra had decreased odds (aOR = 0.28, 95% CI: 0.09–0.90, p = 0.033). The findings suggest localized MPXV circulation or repeated zoonotic spillover may have occurred undetected, challenging the prevailing assumption that Ghana was unaffected by human mpox prior to 2022, underscoring the importance of strengthened surveillance and preparedness in Ghana.
Full article
(This article belongs to the Special Issue Mpox (Monkeypox): From Neglected Tropical Disease to Emerging Global Pathogen)
►▼
Show Figures

Figure 1
Open AccessArticle
Detection of West Nile Virus, Usutu Virus and Insect-Specific Bunyaviruses in Culex spp. Mosquitoes, Greece, 2024
by
Katerina Tsioka, Konstantina Stoikou, Vasilis Antalis, Elissavet Charizani, Styliani Pappa, Sandra Gewehr, Stella Kalaitzopoulou, Spiros Mourelatos and Anna Papa
Viruses 2025, 17(11), 1414; https://doi.org/10.3390/v17111414 - 23 Oct 2025
Abstract
Greece is one of the countries in Europe most affected by West Nile virus (WNV), and since 2010, when the virus caused a large outbreak with 197 human neuroinvasive cases, outbreaks occur almost every year. Mosquito surveillance is an indirect sign of virus
[...] Read more.
Greece is one of the countries in Europe most affected by West Nile virus (WNV), and since 2010, when the virus caused a large outbreak with 197 human neuroinvasive cases, outbreaks occur almost every year. Mosquito surveillance is an indirect sign of virus circulation; therefore, the purpose of the study was the molecular detection of WNV in 45,988 C. pipiens s.l. mosquitoes collected during 2024 in four Regions of Greece and the genetic characterization of the virus strains. WNV was detected in 41 of 1316 (3.12%) Culex spp. mosquito pools. Next-generation sequencing was applied to the WNV-positive samples that had a high viral load. All WNV sequences belong to Cluster B of the sub-lineage Europe WNV-2A presenting a temporal clustering. The WNV infection rates varied highly across the Regions, regional units and months, being higher in Thessaly and Central Macedonia Regions, especially in July and September. All mosquito pools were also tested for Usutu virus (USUV), and one pool was found positive, with sequence clustering into the EU-2 lineage. A subset of mosquitoes (737 pools) was tested for additional viruses, and bunya-like viruses were detected in 6 pools with sequences clustering into four distinct subclades. The prompt detection of pathogenic viruses is helpful for the design of control measures, while the detection of insect-specific viruses provides insights into viral diversity and evolution.
Full article
(This article belongs to the Section Invertebrate Viruses)
►▼
Show Figures

Figure 1
Open AccessArticle
Genetic and Statistical Study of Anelloviruses and Gyroviruses in Diarrheic Cats and Their Co-Occurrence Patterns
by
Turhan Turan, Hakan Işıdan, Selda Duran-Yelken, Mustafa Ozan Atasoy, Remziye Özbek, Rania F. El Naggar and Mohammed A. Rohaim
Viruses 2025, 17(11), 1413; https://doi.org/10.3390/v17111413 - 23 Oct 2025
Abstract
Members of the Anelloviridae family are increasingly being recognized for their role in veterinary and public health, with domestic cats identified as potential carriers of anelloviruses and gyroviruses. This study aimed to investigate the prevalence and genetic characteristics of these viruses in diarrheic
[...] Read more.
Members of the Anelloviridae family are increasingly being recognized for their role in veterinary and public health, with domestic cats identified as potential carriers of anelloviruses and gyroviruses. This study aimed to investigate the prevalence and genetic characteristics of these viruses in diarrheic cats from Sivas, Türkiye. A total of 91 fecal samples were analysed, initially for feline panleukopenia virus using conventional PCR, followed by screening with our Anelloviridae panel. The results revealed that 19 (20.9%) samples were positive for TTFeV1, 32 (35.2%) for CAV, 67 (73.6%) for Avian gyrovirus 2, four (4.4%) for Gyrovirus 3, and three (3.3%) for Gyrovirus 4. Statistical analyses revealed frequent co-infections among parvoviruses, anelloviruses, and gyroviruses, with a significant association between Gyrovirus chickenanemia (CAV) and Gyrovirus galga1 (AvGyV2). Notably, Gyrovirus 4 (Gyrovirus homsa3) was identified in feline stool for the first time. Phylogenetic and genomic analyses, based on partial TATA box-ORF2 sequences for anelloviruses and VP1 sequences for gyroviruses, provided further insights into viral diversity. These findings expand current knowledge of anellovirus and gyrovirus circulation in feline populations, underscoring the importance of continued surveillance for feline and public health.
Full article
(This article belongs to the Section Animal Viruses)
►▼
Show Figures

Figure 1
Open AccessArticle
LAIV Mutations Selectively Alter Influenza Viral RNA Polymerase Function, Favoring Transcription over Genome Synthesis
by
Justin R. Leach, Adrian Oo, Aitor Nogales, Sebastian I. Bosch, Luis Martínez-Sobrido, Changyong Feng, Baek Kim and Stephen Dewhurst
Viruses 2025, 17(11), 1412; https://doi.org/10.3390/v17111412 - 23 Oct 2025
Abstract
Influenza viruses cause mild to severe lower respiratory infections, sometimes resulting in hospitalization and death. Vaccination remains the primary prophylactic strategy. Live attenuated influenza vaccines (LAIVs) efficiently induce antiviral immune responses and contain temperature-sensitive and cold-adapted mutations that render them safe. These mutations
[...] Read more.
Influenza viruses cause mild to severe lower respiratory infections, sometimes resulting in hospitalization and death. Vaccination remains the primary prophylactic strategy. Live attenuated influenza vaccines (LAIVs) efficiently induce antiviral immune responses and contain temperature-sensitive and cold-adapted mutations that render them safe. These mutations are principally located in the PB1 and PB2 subunits of the viral RNA polymerase, but the mechanism by which they attenuate the virus is unclear. We introduced the PB1 and PB2 mutations from two LAIV backbones, A/Ann Arbor/6/1960 H2N2 (AA) and A/Leningrad/134/17/1957 H2N2 (Len), into the model influenza strain A/Puerto Rico/8/1934 H1N1 (PR8). In contrast to the wild-type (WT) PR8 polymerase, the two “PR8-LAIV” polymerase complexes demonstrated maximal activity at cold temperatures (30–32 °C) and greatly reduced activity at elevated temperatures (>37 °C). To further understand the impact of the LAIV mutations, we infected MDCK cells with WT and mutated PR8 viruses that contain the Len and AA LAIV mutations in PB1 and PB2. The PR8-LAIV mutant viruses exhibited a selective, temperature-dependent defect in the replicase activity of the viral RNA polymerase relative to WT PR8, while also demonstrating a temperature-dependent enhancement in the transcriptional activity of the enzyme. In addition, the PR8-LAIV mutant viruses produced similar levels of viral proteins to WT PR8 at 37 °C, but greatly (2–3 log10) reduced levels of infectious viral progeny. Collectively, these data show that LAIV mutations selectively alter influenza viral RNA polymerase function, favoring transcription over genome synthesis at 37 °C, thereby preserving viral antigen production while also contributing to viral attenuation.
Full article
(This article belongs to the Section Viral Immunology, Vaccines, and Antivirals)
►▼
Show Figures

Figure 1
Open AccessArticle
First Detection of an Alphaherpesvirus Gene in Humpback Whale Blow Samples Collected Noninvasively Using Unmanned Aerial Vehicles
by
Wataru Sekine, Junna Kawasaki, Kosuke Ohira, Kaixin Li, Misa Katayama, Ayano Ichikawa, Yuta Wakabayashi, Akiko Takenaka-Uema, Shin Murakami and Taisuke Horimoto
Viruses 2025, 17(11), 1411; https://doi.org/10.3390/v17111411 - 23 Oct 2025
Abstract
Viral infections have a significant impact on wildlife health, population dynamics, and ecosystem stability. Studies of cetaceans—key species in marine ecosystems—are challenging for viral infection research, owing to difficulties in collecting conventional biological samples. In this study, unmanned aerial vehicles (UAVs) were used
[...] Read more.
Viral infections have a significant impact on wildlife health, population dynamics, and ecosystem stability. Studies of cetaceans—key species in marine ecosystems—are challenging for viral infection research, owing to difficulties in collecting conventional biological samples. In this study, unmanned aerial vehicles (UAVs) were used in 2024 to noninvasively sample exhaled breath condensates (blows) from five groups of humpback whales (Megaptera novaeangliae) along the coastline of an island in the Pacific Ocean south of Japan. Comprehensive virome analysis revealed viral sequences related to 39 known virus species across 18 families, including nine that infect mammals. Notably, partial sequences of the UL20 gene similar to an alphaherpesvirus previously identified in beluga whales were detected for the first time in the blows from these humpback whales. Our study demonstrates that UAV-based blow sampling is an effective tool for virological surveillance in cetaceans. Moreover, our findings aid in advancing our understanding of the diversity of viruses in marine mammals and supporting the development of noninvasive monitoring strategies that are critical for ensuring the conservation and health of these creatures.
Full article
(This article belongs to the Section Animal Viruses)
►▼
Show Figures

Figure 1
Open AccessArticle
Two Decades Later: Long-Term Multisystem Sequelae and Subclinical Organ Dysfunction in Sudan Ebola Virus (SUDV) Survivors of the 2000 Outbreak
by
Raymond Ernest Kaweesa, Joseph Ssebwana Katende, Geoffrey Odoch, Annie Daphine Ntabadde, Raymond Reuel Wayesu, Deborah Mukisa, Peter Ejou, on behalf of the FiloStudy Team, Pontiano Kaleebu and Jennifer Serwanga
Viruses 2025, 17(11), 1410; https://doi.org/10.3390/v17111410 - 23 Oct 2025
Abstract
Background: Despite repeated re-emergence of Sudan ebolavirus (SUDV), its long-term human toll remains under-characterised. We assessed multisystem clinical, biochemical, and psychosocial outcomes ~25 years after the 2000 Gulu outbreak. Methods: We conducted a cross-sectional evaluation of 45 survivors of laboratory-confirmed SUDV
[...] Read more.
Background: Despite repeated re-emergence of Sudan ebolavirus (SUDV), its long-term human toll remains under-characterised. We assessed multisystem clinical, biochemical, and psychosocial outcomes ~25 years after the 2000 Gulu outbreak. Methods: We conducted a cross-sectional evaluation of 45 survivors of laboratory-confirmed SUDV and 30 age- and gender-matched community controls from the same region. Symptoms were assessed as current at the study visit using a structured checklist; for each symptom present, we recorded severity and duration from onset to the visit date. Standardised clinical examinations, haematological and biochemical assessments, anxiety and depression screening, and structured interviews on social support and stigma were performed. Group comparisons were assessed with Wilcoxon rank-sum and χ2/Fisher’s exact tests; correlations were assessed with Spearman’s ρ. Findings: Core physiological indices (vital signs, BMI, blood pressure, and body temperature) and mental health were comparable between survivors and controls. Nevertheless, survivors reported ongoing symptoms, including joint pain and visual impairment each in 36% (16/45), fatigue in 18% (8/45), and neurological symptoms in 13% (6/45). Subclinical laboratory deviations centred on hepatic and platelet biology: elevated total bilirubin occurred in 14% of survivors versus 6.7% of controls; thrombocytopenia or platelet morphological abnormalities in 12% versus 3.3%; haemoglobin abnormalities in 6% versus 0%. Among survivors, albumin and mean platelet volume declined with age (both p ≤ 0.03). Psychological morbidity was low (normal anxiety 82% (37/45; and normal depression 80% (36/45). Yet a social paradox emerged, despite universal post-outbreak support, 98% (44/45) described enduring stigma. To minimise differential recall bias, symptom inventories were not collected from controls; consequently, between-group comparisons for symptom prevalence were not performed, and symptom inferences are restricted to survivors and framed descriptively. Interpretation: A quarter-century after infection, SUDV survivors show preserved systemic physiology but carry chronic musculoskeletal, sensory, and neurological sequelae, alongside a discrete subclinical profile implicating hepatic function and platelet biology. Psychological resilience coexists with near-universal, persistent stigma, indicating that material support did not achieve full psychosocial reintegration. Given the lack of virological and deep immune profiling, proposed pathogenetic mechanisms, such as antigen persistence or immune-mediated injury, remain speculative and hypotheses-generating only. These findings argue for survivor-centred long-term care, embedded with epidemic preparedness frameworks that integrate musculoskeletal rehabilitation, ophthalmic and neurological services with comprehensive mental health care, and sustained anti-stigma community engagement. This dissociation, including short-lived support alongside enduring stigma, indicates that humanitarian relief alone does not secure durable psychosocial reintegration and should be complemented by long-horizon, survivor-centred services and community engagement. Funding: This study was supported by the Coalition for Epidemic Preparedness Innovations (CEPI) under the Universal Protocol for Standardising Assays and Advancing Vaccine Immunogenicity Assessments for Emerging and Re-emerging Viral Threats, implemented through the Uganda Virus Research Institute (UVRI) as part of CEPI’s Centralised Laboratory Network (CLN).
Full article
(This article belongs to the Special Issue Advancing Understanding of Filoviruses)
►▼
Show Figures

Figure 1
Open AccessReview
Chromatin Regulation of HSV Gene Transcription
by
Yuxuan Zheng, Juncheng Zhang and Dongli Pan
Viruses 2025, 17(11), 1409; https://doi.org/10.3390/v17111409 - 23 Oct 2025
Abstract
Herpes simplex virus (HSV) has a complicated life cycle including stages of primary lytic infection, latent infection, and reactivation. Although the HSV genomic DNA within the viral capsid is devoid of histones, it rapidly associates with histones upon entering the nucleus to form
[...] Read more.
Herpes simplex virus (HSV) has a complicated life cycle including stages of primary lytic infection, latent infection, and reactivation. Although the HSV genomic DNA within the viral capsid is devoid of histones, it rapidly associates with histones upon entering the nucleus to form viral chromatin. This chromatin is not integrated into the host chromosome and displays features distinct from the cellular chromatin. The composition, structure, and post-translational modifications of the HSV chromatin change over the course of infection due to the actions of numerous viral and host molecules. In turn, the chromatin states influence the transcription profiles of viral genes at all stages of the viral life cycle and may dictate the outcomes of the lytic-latent balance. These mechanisms may be exploited to develop new antiviral therapeutics. This review summarizes current knowledge about the formation, regulation, and functions of the HSV chromatin and discusses the questions remaining to be answered.
Full article
(This article belongs to the Special Issue Herpesvirus Transcriptional Control)
►▼
Show Figures

Figure 1
Open AccessArticle
Characterization of Chemically-Induced Endogenous Retroviral Particles in the CHO-K1 Cell Line
by
Nicholas B. Mattson, Trent J. Bosma, Yamei Gao, Sandra M. Fuentes, Pei-Ju Chin and Arifa S. Khan
Viruses 2025, 17(11), 1408; https://doi.org/10.3390/v17111408 - 23 Oct 2025
Abstract
The Chinese hamster ovary K1 cell line (CHO-K1) constitutively produces retroviral-like particles (RVLPs) containing reverse transcriptase (RT) activity, which, thus far, have not been shown to be infectious. Since infectious retroviruses have been reported in other rodent species, this study was undertaken to
[...] Read more.
The Chinese hamster ovary K1 cell line (CHO-K1) constitutively produces retroviral-like particles (RVLPs) containing reverse transcriptase (RT) activity, which, thus far, have not been shown to be infectious. Since infectious retroviruses have been reported in other rodent species, this study was undertaken to investigate the presence of latent, infectious, endogenous retroviruses (ERVs) in CHO-K1 cells by using chemical induction assays and detection of activated virus using the highly sensitive, product-enhanced RT (PERT) assay, with subsequent infectivity analysis in cell lines of different species, including human. The results demonstrated activation of A-type and C-type retroviral particles based on transmission electron microscopy and increased production of cell-free RT-particles after treatment of the cells with 5-iodo-2′-deoxyuridine and 5-azacytidine, which was greater with dual treatment than with each inducer alone. Induction of A- and C-type particles was confirmed in dual-drug-treated CHO-K1 cells by long-read high-throughput sequence (HTS) analysis. Infectivity studies performed by inoculating human A549, HEK-293, and MRC-5 cells; African green monkey Vero cells; Mus dunni cells; and CHO-K1 cells with supernatant containing RT-particles from dual-treated CHO-K1 cells indicated the absence of a replicating retrovirus in supernatant from extended cell culture using the PERT assay. Furthermore, short-read HTS analysis did not show evidence of integration of retroviral sequences in inoculated A549 and 293 cells. The overall results showed no evidence for latent, infectious, endogenous RVLPs in CHO-K1 cells.
Full article
(This article belongs to the Special Issue The Diverse Regulation of Transcription in Endogenous Retroviruses)
►▼
Show Figures

Figure 1
Journal Menu
► ▼ Journal Menu-
- Viruses Home
- Aims & Scope
- Editorial Board
- Reviewer Board
- Topical Advisory Panel
- Instructions for Authors
- Special Issues
- Topics
- Sections & Collections
- Article Processing Charge
- Indexing & Archiving
- Editor’s Choice Articles
- Most Cited & Viewed
- Journal Statistics
- Journal History
- Journal Awards
- Society Collaborations
- Conferences
- Editorial Office
Journal Browser
► ▼ Journal BrowserHighly Accessed Articles
Latest Books
E-Mail Alert
News
Topics
Conferences
30 October–2 November 2025
The 11th Wuhan International Symposium on Modern Virology & Viruses 2025 Conference

Special Issues
Special Issue in
Viruses
Pestivirus 2025
Guest Editors: Benjamin J. Lamp, Christiane M. RiedelDeadline: 30 October 2025
Special Issue in
Viruses
Vesicular Stomatitis Virus (VSV) 2025
Guest Editors: Michael Whitt, Chad Mire, Luis L. Rodriguez, Andrea MarziDeadline: 31 October 2025
Special Issue in
Viruses
HIV-1 Infection and Immunometabolism: Relevance to HIV Pathogenesis and Persistence 3.0
Guest Editor: Sonia MorettiDeadline: 31 October 2025
Special Issue in
Viruses
Viral Hemorrhagic Disease
Guest Editors: Joseph Golden, Aura GarrisonDeadline: 31 October 2025
Topical Collections
Topical Collection in
Viruses
Mathematical Modeling of Viral Infection
Collection Editors: Amber M. Smith, Ruian Ke
Topical Collection in
Viruses
Phage Therapy
Collection Editors: Nina Chanishvili, Jean-Paul Pirnay, Mikael Skurnik



