Journal Description
Viruses
Viruses
is a peer-reviewed, open access journal of virology, published monthly online by MDPI. The Spanish Society for Virology (SEV), Canadian Society for Virology (CSV), Italian Society for Virology (SIV-ISV), Australasian Virology Society (AVS), Brazilian Society for Virology (BSV) and others are affiliated with Viruses and their members receive a discount on the article processing charges.
- Open Access— free for readers, with article processing charges (APC) paid by authors or their institutions.
- High Visibility: indexed within Scopus, SCIE (Web of Science), PubMed, MEDLINE, PMC, Embase, PubAg, and other databases.
- Journal Rank: JCR - Q2 (Virology) / CiteScore - Q1 (Virology/Infectious Diseases)
- Rapid Publication: manuscripts are peer-reviewed and a first decision is provided to authors approximately 18.6 days after submission; acceptance to publication is undertaken in 2.5 days (median values for papers published in this journal in the first half of 2025).
- Recognition of Reviewers: reviewers who provide timely, thorough peer-review reports receive vouchers entitling them to a discount on the APC of their next publication in any MDPI journal, in appreciation of the work done.
- Companion journal: Zoonotic Diseases.
Impact Factor:
3.5 (2024);
5-Year Impact Factor:
3.7 (2024)
Latest Articles
Fast-Track to Protection? A Review of Encepur’s Express Dosing Schedule for Tick-Borne Encephalitis
Viruses 2025, 17(11), 1439; https://doi.org/10.3390/v17111439 (registering DOI) - 29 Oct 2025
Abstract
Cases of confirmed tick-borne encephalitis (TBE) have increased dramatically over the last 30 years, highlighting growing endemicity across Eurasia. Two preventative vaccines, Encepur® (Bavarian Nordic A/S, Hellerup, Denmark) and FSME-Immun® (Pfizer Ireland Pharmaceuticals, Cork, Ireland), are licensed in Europe. For both
[...] Read more.
Cases of confirmed tick-borne encephalitis (TBE) have increased dramatically over the last 30 years, highlighting growing endemicity across Eurasia. Two preventative vaccines, Encepur® (Bavarian Nordic A/S, Hellerup, Denmark) and FSME-Immun® (Pfizer Ireland Pharmaceuticals, Cork, Ireland), are licensed in Europe. For both vaccines, primary immunisation consists of a three-dose regimen, administered over approximately one year using “Conventional” dosing schedules. Both vaccines can also be administered using “Rapid” schedules, which shorten the interval between the first two doses but still take around a year to complete. Currently, only Encepur offers an approved “Express” schedule, whereby all three priming doses are given within 21 days. The effectiveness of TBE vaccination is markedly higher in individuals who receive ≥3 doses, compared with those who receive only one or two doses, indicating the importance of series completion. Moreover, seropositivity takes several weeks to develop after vaccination. As such, individuals are advised to initiate vaccination before peak tick season to allow sufficient time to develop protective immunity during periods of highest risk. Despite these considerations, vaccine uptake and series completion remain suboptimal in TBE-endemic regions. Furthermore, many vaccinees—including travellers with limited time before departure and residents of endemic areas—do not initiate vaccination until peak tick season, when risk is greatest. Broader use of Encepur’s Express schedule may help to address these challenges. The Express schedule’s 21-day timeframe may help to increase series completion by reducing drop-offs associated with prolonged dosing intervals. Additionally, it can support timely protection by enabling series completion, with sufficient time post-vaccination to develop protective immunity, all within a single-risk season, even among late initiators. In this narrative review, we evaluate the safety and immunogenicity of Encepur’s Express schedule and discuss its potential utility across a broader range of vaccinees. These insights may help inform TBE vaccine recommendations and support efforts towards improving vaccination strategies amid increasing TBE risk.
Full article
(This article belongs to the Section Invertebrate Viruses)
►
Show Figures
Open AccessArticle
Clinical Outcomes of COPD Patients Hospitalized for SARS-Cov-2 Infection During the Omicron Era: Comparative Effectiveness of Initiating Remdesivir in Addition to Corticosteroids Versus Corticosteroids Alone
by
Neera Ahuja, Heng Jiang, Marc Milano, Roman Casciano, Ananth Kadambi, Thomas Oppelt, Fariborz Rezai, Martin Kolditz, Veronika Müller and Essy Mozaffari
Viruses 2025, 17(11), 1438; https://doi.org/10.3390/v17111438 (registering DOI) - 29 Oct 2025
Abstract
Patients with chronic obstructive pulmonary disease (COPD) are vulnerable to developing severe SARS-CoV-2 infection. This retrospective study evaluated the effectiveness of remdesivir (RDV) initiated with corticosteroids (CCS) versus CCS only in patients with COPD hospitalized for SARS-CoV-2 infection during the Omicron period from
[...] Read more.
Patients with chronic obstructive pulmonary disease (COPD) are vulnerable to developing severe SARS-CoV-2 infection. This retrospective study evaluated the effectiveness of remdesivir (RDV) initiated with corticosteroids (CCS) versus CCS only in patients with COPD hospitalized for SARS-CoV-2 infection during the Omicron period from December 2021 to February 2024. The analysis used patient-level data from the large, geographically diverse, US hospital administrative billing PINC AI healthcare database. Inverse probability of treatment weighting was used to adjust for potential confounding and enable a scientifically robust comparative assessment of differences in outcomes between treatment groups. Initiation of RDV with CCS upon admission for SARS-CoV-2 infection was associated with a lower mortality risk at 14 and 28 days with an overall adjusted hazard ratio [95% CI] of 0.74 [0.68–0.80] and 0.76 [0.71–0.82], respectively, compared to initiation of CCS only. The combination of RDV and CCS was also associated with a lower mortality risk at 14 and 28 days for patients across baseline oxygen requirements compared to CCS only. These results highlight the benefit of timely RDV treatment in COPD patients hospitalized with SARS-CoV-2 infection and underscore the value of considering established treatment paradigms in the context of the most recent collective evidence.
Full article
(This article belongs to the Special Issue COVID-19 and Pneumonia, 3rd Edition)
►▼
Show Figures

Figure 1
Open AccessArticle
Neutralizing Antibodies Against the Porcine Endogenous Retroviruses (PERVs)
by
Jinzhao Ban, Ludwig Krabben, Benedikt B. Kaufer and Joachim Denner
Viruses 2025, 17(11), 1437; https://doi.org/10.3390/v17111437 (registering DOI) - 29 Oct 2025
Abstract
Xenotransplantation using pig cells, tissues or organs may be associated with the transmission of porcine zoonotic or xenozoonotic microorganisms. Porcine endogenous retroviruses (PERVs) pose a special risk for xenotransplantation as these viruses can infect human cells and are integrated in multiple copies in
[...] Read more.
Xenotransplantation using pig cells, tissues or organs may be associated with the transmission of porcine zoonotic or xenozoonotic microorganisms. Porcine endogenous retroviruses (PERVs) pose a special risk for xenotransplantation as these viruses can infect human cells and are integrated in multiple copies in the genome of all pigs and, therefore, they cannot be eliminated as other viruses can. To prevent PERV transmission to the recipient, several strategies have been developed: PERV-C-free animals, siRNA and genomic editing. Another strategy is the generation of vaccines based on neutralizing antibodies in order to protect the recipient. To investigate whether a protective vaccine is feasible in the case of PERV, the recombinant transmembrane (p15E) and the surface envelope (gp70) protein of PERV were cloned, produced, purified and used to immunize rats. For the first time, an adjuvant type that is approved for human use was used. In all cases we obtained virus binding antibodies as shown in Western blot assays and neutralizing antibodies as shown in neutralization assays, indicating the potential for a protective vaccine. The epitopes recognized by the antisera against p15E were determined using overlapping peptides. Two main epitopes were found in the sequence of p15E, one in the membrane proximal external region (MPER) and one in the fusion peptide proximal region (FPPR). The epitopes correspond to epitopes determined previously when immunizing different animal species with p15E of PERV. Antibodies against these epitopes block the conformational changes in the transmembrane envelope proteins that are required for membrane fusion, thereby inhibiting infection. The epitope in the MPER is related by sequence and location to an epitope in the transmembrane envelope protein of the human immunodeficiency virus-1 (HIV-1) recognized by a broadly neutralizing antibody from infected patients.
Full article
(This article belongs to the Special Issue Porcine Viruses 2025)
►▼
Show Figures

Figure 1
Open AccessArticle
Real-World Effectiveness of Antiviral Prophylaxis for Preventing Hepatitis B Virus (HBV) Reactivation in Patients Undergoing Immunosuppressive Therapy
by
İnci Yılmaz Nakir, Bilge Çağlar, Esra Zerdali, Rumeysa Gülistan Karaduman and Filiz Pehlivanoğlu
Viruses 2025, 17(11), 1436; https://doi.org/10.3390/v17111436 - 29 Oct 2025
Abstract
This study evaluated the characteristics of patients receiving prophylactic antiviral therapy against hepatitis B virus (HBV) infection due to immunosuppressive treatment and assessed the occurrence of HBV reactivation. Between January 2015 and January 2025, 199 adult patients followed in the Infectious Diseases and
[...] Read more.
This study evaluated the characteristics of patients receiving prophylactic antiviral therapy against hepatitis B virus (HBV) infection due to immunosuppressive treatment and assessed the occurrence of HBV reactivation. Between January 2015 and January 2025, 199 adult patients followed in the Infectious Diseases and Clinical Microbiology outpatient clinic who had received prophylactic oral antiviral therapy were retrospectively analyzed. Demographic characteristics, underlying diseases, immunosuppressive treatment history, HBV serological results, biochemical and virological findings, and prophylactic antiviral regimens were recorded. Patients were stratified into low-, moderate-, and high-risk groups according to the American Gastroenterological Association (AGA) 2025 classification. The mean age was 60.4 years; 50.3% of patients were male. Serologically, 26.6% were HBsAg- and anti-HBc-positive, 33.2% showed isolated anti-HBc positivity, and 40.2% had dual anti-HBc/anti-HBs positivity. The risk of HBV reactivation was low in 41.2%, moderate in 22.1%, and high in 36.7% of patients. Prophylaxis consisted of entecavir in 76.4%, tenofovir alafenamide in 13.1%, and tenofovir disoproxil fumarate in 10.5%. HBV reactivation occurred in only one patient, who had discontinued treatment. These findings emphasize the importance of HBV screening and timely prophylactic antiviral therapy in patients undergoing immunosuppression to effectively prevent HBV reactivation.
Full article
(This article belongs to the Special Issue Virological and Immunological Factors Underlying HBV Functional Cure and HBV Reactivation)
►▼
Show Figures

Figure 1
Open AccessArticle
Dual Inhibitory Potential of Conessine Against HIV and SARS-CoV-2: Structure-Guided Molecular Docking Analysis of Critical Viral Targets
by
Ali Hazim Abdulkareem, Meena Thaar Alani, Sameer Ahmed Awad, Safaa Abed Latef Al-Meani, Mohammed Mukhles Ahmed, Elham Hazeim Abdulkareem and Zaid Mustafa Khaleel
Viruses 2025, 17(11), 1435; https://doi.org/10.3390/v17111435 - 29 Oct 2025
Abstract
Human immunodeficiency virus (HIV-1) and SARS-CoV-2 continue to co-burden global health, motivating discovery of broad-spectrum small molecules. Conessine, a steroidal alkaloid, has reported membrane-active and antimicrobial properties but remains underexplored as a dual antiviral chemotype. To interrogate conessine’s multi-target antiviral potential against key
[...] Read more.
Human immunodeficiency virus (HIV-1) and SARS-CoV-2 continue to co-burden global health, motivating discovery of broad-spectrum small molecules. Conessine, a steroidal alkaloid, has reported membrane-active and antimicrobial properties but remains underexplored as a dual antiviral chemotype. To interrogate conessine’s multi-target antiviral potential against key enzymatic and entry determinants of HIV-1 and SARS-CoV-2 and to benchmark performance versus approved comparators. Eight targets were modeled: HIV-1 reverse transcriptase (RT, 3V81), protease (PR, 1HVR), integrase (IN, 3LPT), gp120–gp41 trimer (4NCO); and SARS-CoV-2 main protease (Mpro, 6LU7), papain-like protease (PLpro, 6W9C), RNA-dependent RNA polymerase (RdRp, 7BV2), spike RBD (6M0J). Ligands (conessine; positive controls: dolutegravir for HIV-1, nirmatrelvir for SARS-CoV-2) were prepared with standard protonation, minimized, and docked using AutoDock Vina v 1.2.0exhaustiveness 4; 20 poses). Binding modes were profiled in 2D/3D. Protocol robustness was verified by re-docking co-crystallized ligands (RMSD ≤ 2.0 Å). Atomistic MD (explicit TIP3P, OPLS4, 300 K/1 atm, NPT; 50–100 ns) assessed pose stability (RMSD/RMSF), pocket compaction (Rg, volume), and interaction persistence; MM/GBSA provided qualitative energy decomposition. ADMET was predicted in silico. Conessine showed coherent, hydrophobically anchored binding across both viral panels. Best docking scores (kcal·mol−1) were: HIV-1—PR −6.910, RT −6.672, IN −5.733; SARS-CoV-2—spike RBD −7.025, Mpro −5.745, RdRp −5.737, PLpro −5.024. Interaction maps were dominated by alkyl/π-alkyl packing to catalytic corridors (e.g., PR Ile50/Val82, RT Tyr181/Val106; Mpro His41/Met49; RBD L455/F486/Y489) with occasional carbon-/water-mediated H-bonds guiding orientation. MD sustained low ligand RMSD (typically ≤1.6–2.2 Å) and damped RMSF at catalytic loops, indicating pocket rigidification; MM/GBSA trends (≈ −30 to −40 kcal·mol−1, dispersion-driven) supported persistent nonpolar stabilization. Benchmarks behaved as expected: dolutegravir bound strongly to IN (−6.070) and PR (−7.319) with stable MD; nirmatrelvir was specific for Mpro and displayed weaker, discontinuous engagement at PLpro/RdRp/RBD under identical settings. ADMET suggested conessine has excellent permeability/BBB access (high logP), but liabilities include poor aqueous solubility, predicted hERG risk, and CYP2D6 substrate dependence.Conessine operates as a hydrophobic, multi-target wedge with the most favorable computed engagement at HIV-1 PR/RT and the SARS-CoV-2 spike RBD, while maintaining stable poses at Mpro and RdRp. The scaffold merits medicinal-chemistry optimization to improve solubility and de-risk cardiotoxicity/CYP interactions, followed by biochemical and cell-based validation against prioritized targets.
Full article
(This article belongs to the Special Issue Natural, Semisynthetic, and Synthetic Antiviral Drugs Targeting HIV and SARS-CoV-2)
►▼
Show Figures

Figure 1
Open AccessArticle
Charting the Proteins of Oropouche Virus
by
Sunil Thomas
Viruses 2025, 17(11), 1434; https://doi.org/10.3390/v17111434 - 28 Oct 2025
Abstract
Oropouche virus (OROV) is an emerging arbovirus responsible for Oropouche fever, also known as sloth fever, a febrile illness that can lead to recurrent outbreaks in affected regions. Endemic to parts of South and Central America, OROV is primarily transmitted by biting midges
[...] Read more.
Oropouche virus (OROV) is an emerging arbovirus responsible for Oropouche fever, also known as sloth fever, a febrile illness that can lead to recurrent outbreaks in affected regions. Endemic to parts of South and Central America, OROV is primarily transmitted by biting midges (Culicoides paraensis), although mounting evidence implicates mosquitoes, particularly the Culex and Aedes species, as additional vectors. Recent ecological disturbances—such as deforestation, urbanization, and climate change—have driven significant shifts in vector population dynamics, contributing to the expanded geographic range and increased transmission of OROV. Notably, recent reports of OROV infections among American and European travelers to Cuba highlight the virus’s growing potential for international dissemination and underscore its significance as a global health concern. OROV is an enveloped orthobunyavirus within the Peribunyaviridae family, possessing a tripartite, single-stranded, negative-sense RNA genome composed of the S (small), M (medium), and L (large) segments. These segments encode the nucleocapsid (N) protein, glycoproteins (Gn and Gc), and RNA-dependent RNA polymerase, respectively. Despite increasing incidence and potential for global spread, no licensed vaccines or antiviral therapies currently exist, and effective diagnostic tools remain limited. Furthermore, although human-to-human transmission has not been observed, the absence of robust surveillance systems complicates timely outbreak detection and response. In this study, we present a comprehensive molecular characterization of OROV’s major structural proteins, with an emphasis on structural modeling and epitope prediction. By integrating bioinformatics approaches with available structural data, we identify key antigenic regions that could serve as targets for the development of serological diagnostics and vaccine candidates. Our findings contribute critical insights into the molecular virology of OROV and provide a foundational framework for future efforts aimed at the prevention, diagnosis, and control of this neglected tropical pathogen. These advancements are essential for mitigating the impact of OROV in endemic regions and reducing the risk of global emergence.
Full article
(This article belongs to the Special Issue Oropouche Virus (OROV): An Emerging Peribunyavirus (Bunyavirus))
►▼
Show Figures

Figure 1
Open AccessArticle
Cryptotanshinone Suppresses BVDV Propagation by Suppressing Cell Apoptosis and Restoring Hormone Secretion in Bovine Granulosa Cells
by
Xiaoliang Chen, Haipeng Feng, Lei Wang, Jingyan Zhang, Xiaorong Lu, Guowei Xu, Siqi Liu, Qinxin Yang, Xiaowei Feng, Junyan Wang, Kang Zhang and Jianxi Li
Viruses 2025, 17(11), 1433; https://doi.org/10.3390/v17111433 - 28 Oct 2025
Abstract
Bovine viral diarrhea virus (BVDV) constitutes a significant pathogen adversely threatening reproductive performance in the cattle industry, primarily by inducing ovarian dysfunction characterized by aberrant hormone synthesis and impaired follicular development. Although several commercial vaccines are available, they are insufficient for prevention and
[...] Read more.
Bovine viral diarrhea virus (BVDV) constitutes a significant pathogen adversely threatening reproductive performance in the cattle industry, primarily by inducing ovarian dysfunction characterized by aberrant hormone synthesis and impaired follicular development. Although several commercial vaccines are available, they are insufficient for prevention and control BVDV infection, underscoring the necessity for the development of novel therapeutic drugs. This study aimed to investigate the antiviral activity of cryptotanshinone (CRY) against BVDV infection and its protective effects on bovine ovarian granulosa cells (BOGCs). An in vitro infection model was established by exposing BOGCs to BVDV. The results demonstrated that CRY exhibits anti-BVDV activity and alleviates detrimental effects on BOGCs through multiple mechanisms. Comparative analysis revealed that therapeutic administration of CRY constitutes the most effective mode of intervention. Furthermore, CRY promotes the secretion of estradiol (E2) and progesterone (P4) in BOGCs, counteracting the BVDV-induced reduction in these hormones. Moreover, CRY shows protective activity by mitigating BVDV-induced apoptosis in BOGCs. In summary, this study is the first to elucidate the inhibitory effect of CRY on BVDV and its regulatory role in BOGCs function, suggesting that CRY holds potential application value in the clinical treatment of BVDV-related reproductive disorders.
Full article
(This article belongs to the Section Animal Viruses)
►▼
Show Figures

Figure 1
Open AccessReview
Neurological Manifestations of SARS-CoV-2
by
Jasmine Miftahof, Blake Bernauer and Chen Sabrina Tan
Viruses 2025, 17(11), 1432; https://doi.org/10.3390/v17111432 - 28 Oct 2025
Abstract
Neurocognitive symptoms have emerged as notable sequelae of SARS-CoV-2 infection (COVID-19). Although primarily a respiratory virus, SARS-CoV-2 has been associated with central nervous system (CNS) changes observed in both clinical and experimental settings. To better understand these effects and their pathological mechanisms, we
[...] Read more.
Neurocognitive symptoms have emerged as notable sequelae of SARS-CoV-2 infection (COVID-19). Although primarily a respiratory virus, SARS-CoV-2 has been associated with central nervous system (CNS) changes observed in both clinical and experimental settings. To better understand these effects and their pathological mechanisms, we conducted a systematic literature search of published studies and employed a qualitative, analytical approach to identify and synthesize key findings from peer-reviewed studies, including large-scale retrospective clinical cohorts, human autopsy reports, animal models (murine, non-human primate), and in vitro brain organoid systems. While viral components were detected in post mortem central nervous system tissues, COVID-19 neuropathology appears to stem primarily from immune-mediated inflammation and vascular injury rather than direct CNS infection. Persistent glial activation and BBB disruption may underlie the long-term neurological symptoms reported in long COVID-19. Although animal models offer mechanistic insight, species-specific differences necessitate cautious extrapolation to human pathology. Further investigation into the chronic effects of SARS-CoV-2 on the brain is essential to guide long-term clinical management and therapeutic development.
Full article
(This article belongs to the Special Issue Basic Sciences for the Conquest of COVID-19)
Open AccessArticle
Differential Profile of Hemostasis in Dengue Fever Before and After COVID-19
by
Alanna Calheiros Santos, Julya Farias Carneiro, Anna Paula de Souza e Silva Sales, Mariana Gandini, Flávia Barreto dos Santos, Paulo Vieira Damasco, Luis José de Souza, Elzinandes Leal de Azeredo and Luzia Maria de-Oliveira-Pinto
Viruses 2025, 17(11), 1431; https://doi.org/10.3390/v17111431 - 28 Oct 2025
Abstract
Dengue and COVID-19 are viral diseases characterized by coagulopathies, with Dengue associated with fibrinolysis and COVID-19 with prothrombotic events. Furthermore, cross-reactivity between anti-SARS-CoV-2 and anti-DENV antibodies may confer protective immunity or exacerbate disease severity. Our investigation explored the impact of prior COVID-19 exposure
[...] Read more.
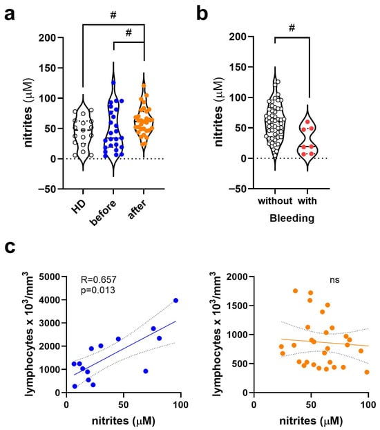
Dengue and COVID-19 are viral diseases characterized by coagulopathies, with Dengue associated with fibrinolysis and COVID-19 with prothrombotic events. Furthermore, cross-reactivity between anti-SARS-CoV-2 and anti-DENV antibodies may confer protective immunity or exacerbate disease severity. Our investigation explored the impact of prior COVID-19 exposure on the immunopathogenesis of Dengue, focusing on hemostatic parameters. We quantified nitrites, procoagulant, anticoagulant, and fibrinolytic mediators in the plasma of Dengue patients before and after the COVID-19 pandemic. We also evaluated the influence of plasma from dengue patients on platelet activation in vitro using platelets from healthy donors exposed to DENV-2. Hemorrhagic manifestations were more frequent in pre-COVID-19 Dengue, while nitrite levels were elevated in post-COVID-19 Dengue patients, particularly among those without hemorrhagic signs. Among procoagulant factors, tissue factor (TF) levels were increased in post-COVID-19 Dengue, whereas Factor XIII was higher in pre-COVID-19 Dengue. In contrast, antithrombin (an anticoagulant) and plasminogen (a profibrinolytic factor) were more elevated in pre-COVID-19 Dengue than in post-COVID-19 cases. In vitro, DENV-2-infected platelets exposed to plasma of Dengue patients before and after COVID-19 showed decreased nitrite production in relation to DENV-2 alone. These findings suggest that prior COVID-19 exposure may influence hemostatic responses in Dengue, potentially modulating disease pathophysiology and opening new avenues for research and therapeutic strategies.
Full article
(This article belongs to the Special Issue Current Trends in Arbovirus Outbreaks and Research)
►▼
Show Figures

Figure 1
Open AccessArticle
The Relationship Between Hemodynamic Responses During Head-Up Tilt Testing and Parameters of Infection in Post-COVID Syndrome, Chronic Fatigue Syndrome, and Late-Stage Lyme Disease
by
Branislav Milovanovic, Nikola Markovic, Masa Petrovic, Smiljana Stojanovic, Vasko Zugic, Milijana Ostojic and Milovan Bojic
Viruses 2025, 17(11), 1430; https://doi.org/10.3390/v17111430 - 28 Oct 2025
Abstract
Autonomic nervous system (ANS) dysfunction has emerged as a central feature of post-infectious syndromes, including post-COVID syndrome (PCS), chronic fatigue syndrome (CFS), and late-stage Lyme disease. This cross-sectional study included 1036 patients evaluated in the Neurocardiological Laboratory of the Institute for Cardiovascular Diseases
[...] Read more.
Autonomic nervous system (ANS) dysfunction has emerged as a central feature of post-infectious syndromes, including post-COVID syndrome (PCS), chronic fatigue syndrome (CFS), and late-stage Lyme disease. This cross-sectional study included 1036 patients evaluated in the Neurocardiological Laboratory of the Institute for Cardiovascular Diseases “Dedinje,” divided into four groups: PCS, CFS after COVID-19, CFS of insidious onset, and Lyme disease. All patients underwent head-up tilt testing (HUTT), and serological testing was performed in accredited institutions. The Lyme disease group demonstrated the highest prevalence of positive HUTT responses and a significantly greater frequency of orthostatic hypotension and syncope. Approximately 50–65% of patients in the PCS and Lyme groups were positive for IgM antibodies against at least one microorganism, with more than 10% showing positivity for three or more pathogens. Logistic regression analysis revealed that, beyond classical hemodynamic parameters, antibody status served as a significant predictor of HUTT outcomes, with specific associations identified for HSV-1, HHV-6, Coxiella burnetii, Toxoplasma gondii, and Borrelia spp. Multinomial regression further indicated that negative IgG antibodies, particularly to HSV-1 and VZV, predicted Lyme disease group membership. These findings support the hypothesis that ANS dysfunction in post-infectious syndromes may be driven by persistent or prior infections, highlighting the need for integrative diagnostic approaches.
Full article
(This article belongs to the Special Issue Beyond Acute: Navigating Long COVID and Post-Viral Complications)
►▼
Show Figures

Figure 1
Open AccessArticle
Establishment of a VSV-Based Pseudovirus Platform for In Vitro and In Vivo Evaluation of Nipah Vaccine-Induced Neutralizing Responses
by
Seong Eun Bae, Minhyuk Yoon, Younghye Moon, Min Jung Kim, Jeong-In Kim, Kee-Jong Hong and Jae-Ouk Kim
Viruses 2025, 17(11), 1429; https://doi.org/10.3390/v17111429 - 28 Oct 2025
Abstract
The Nipah virus (NiV) is a zoonotic pathogen characterized by high fatality rates and pandemic potential, whereby there is an urgent need for developing safe and effective vaccines. However, the evaluation of NiV vaccine-induced immunity is hindered by the requirement of Biosafety Level-4
[...] Read more.
The Nipah virus (NiV) is a zoonotic pathogen characterized by high fatality rates and pandemic potential, whereby there is an urgent need for developing safe and effective vaccines. However, the evaluation of NiV vaccine-induced immunity is hindered by the requirement of Biosafety Level-4 (BSL-4) containment. In this study, we developed a recombinant vesicular stomatitis virus (rVSV)-based pseudovirus-expressing NiV fusion (F) and attachment (G) glycoproteins using a luciferase reporter gene for bioluminescence detection. This pseudovirus was optimized for production in BHK-21 (WI-2) cells, and simultaneous incorporation of NiV-F and NiV-G onto the surface of the pseudotyped virus was confirmed via immunoprecipitation and Western blotting. We evaluated our pseudovirus-based neutralization assay using NiV-F-immunized mouse sera and a commercial anti-NiV-G antibody, confirming robust neutralization by the latter. To establish a BSL-2-compatible model for evaluating in vivo protective efficacy, we performed in vivo imaging, which revealed a marked reduction in the luminescence signal in NiV-G-immunized mice compared to naïve controls, indicating vaccine-induced protection. Our study established an integrated in vitro and in vivo pseudovirus platform using rVSV that enables safe, quantitative, and BSL-2-compatible evaluation of NiV vaccine candidates. This model offers a valuable tool for preclinical screening of vaccine-induced neutralizing antibody responses and protective efficacy.
Full article
(This article belongs to the Special Issue Emerging and Re-Emerging Zoonotic Viruses: Current Challenges in Vaccinology)
►▼
Show Figures

Graphical abstract
Open AccessArticle
Historical and Contemporary Evidence Confirms a Higrevirus as the Causal Agent of Citrus Zonate Chlorosis in Brazil
by
Laura R. Pereira, Mariane C. Rodrigues, Camila Chabi-Jesus, Pedro L. Ramos-González, Cristiane J. Barbosa, Magno G. Santos, Helcio Costa, Luana C. Maro, Aline D. Tassi, Elliot W. Kitajima, Ricardo Harakava and Juliana Freitas-Astúa
Viruses 2025, 17(11), 1428; https://doi.org/10.3390/v17111428 - 28 Oct 2025
Abstract
Citrus leprosis (CL) and citrus zonate chlorosis (ZC) were first described in Brazil in the 1930s. Both diseases, which caused non-systemic lesions primarily characterized by chlorotic and/or necrotic spots, were associated with the presence of Brevipalpus mites. While CL has since been well
[...] Read more.
Citrus leprosis (CL) and citrus zonate chlorosis (ZC) were first described in Brazil in the 1930s. Both diseases, which caused non-systemic lesions primarily characterized by chlorotic and/or necrotic spots, were associated with the presence of Brevipalpus mites. While CL has since been well characterized as being caused by viruses of the genera Cilevirus (family Kitaviridae) and Dichorhavirus (family Rhabdoviridae) and transmitted by several species of Brevipalpus mites, the causal agent of ZC remained unknown. In this study, we analyzed Citrus spp. samples exhibiting typical ZC symptoms using high-throughput sequencing (HTS) to determine the etiology of ZC. We examined historical herbarium specimens collected between 1933 and 1965 alongside fresh samples collected from 2016 to 2022. Our results identified the higrevirus hibiscus green spot virus 2 (HGSV2, Higrevirus waimanalo) as the causal agent of ZC. In addition, we report for the first time the presence of a higrevirus in continental America, expand the diversity of known kitaviruses infecting citrus in Brazil, and demonstrate the transmission of an higrevirus by Brevipalpus yothersi and B. papayensis.
Full article
(This article belongs to the Special Issue Emerging and Re-Emerging Plant Viruses and Vector Complexes: Advances in Characterization, Surveillance, and Mitigation)
►▼
Show Figures

Graphical abstract
Open AccessReview
Manipulation of Nuclear-Related Pathways During Kaposi’s Sarcoma-Associated Herpesvirus Lytic Replication
by
Connor Hayward, Katherine L. Harper, Elena M. Harrington, Timothy J. Mottram and Adrian Whitehouse
Viruses 2025, 17(11), 1427; https://doi.org/10.3390/v17111427 - 27 Oct 2025
Abstract
Kaposi’s sarcoma-associated herpesvirus (KSHV) is the causative agent of Kaposi’s sarcoma (KS) and several lymphoproliferative diseases. As with all herpesviruses, KSHV replicates in a biphasic manner, with the establishment of a latent, persistent infection from which reactivation occurs, resulting in the completion of
[...] Read more.
Kaposi’s sarcoma-associated herpesvirus (KSHV) is the causative agent of Kaposi’s sarcoma (KS) and several lymphoproliferative diseases. As with all herpesviruses, KSHV replicates in a biphasic manner, with the establishment of a latent, persistent infection from which reactivation occurs, resulting in the completion of the temporal lytic replication cycle and production of infectious virions. Herein, we discuss the impact of KSHV lytic replication on the host cell nucleus and nuclear-related pathways. We highlight the dramatic remodelling of the nuclear architecture driven by the formation of viral replication and transcription centres (vRTCs), and the implications for sub-nuclear organelles, and how pathways involved in DNA damage, ribosomal biogenesis and epitranscriptomic regulation are disrupted or modified during KSHV replication. These changes foster an environment favourable for KSHV replication and may provide novel targets and strategies for therapeutic intervention.
Full article
(This article belongs to the Special Issue Nuclear Architecture in Viral Infection)
►▼
Show Figures

Figure 1
Open AccessArticle
Analysis of Colored Lesions of Chilli Yellow Ringspot Orthotospovirus Infection in Tomato Fruits
by
Yu Li, Jie Zhang, Kuo Wu, Yongdui Chen, Tiantian Wang and Zhongkai Zhang
Viruses 2025, 17(11), 1426; https://doi.org/10.3390/v17111426 - 27 Oct 2025
Abstract
Chilli yellow ringspot orthotospovirus (CYRSV) causes colored lesions in tomato fruits. In this study, tomato fruits with different-colored lesions were used as experimental materials to explore the color formation mechanism. After CYSRV infection, the structure of chromoplasts inside the cells of tomato fruits
[...] Read more.
Chilli yellow ringspot orthotospovirus (CYRSV) causes colored lesions in tomato fruits. In this study, tomato fruits with different-colored lesions were used as experimental materials to explore the color formation mechanism. After CYSRV infection, the structure of chromoplasts inside the cells of tomato fruits was distorted and the number of plastoglobules per chromoplast significantly decreased, but the plastoglobule areas increased, as determined via ultrathin sectioning and transmission electron microscopy. Transcriptome and metabolome analyses revealed enrichment of secondary metabolites, carotenoids, and flavonoids in tomatoes with colored lesions. Metabolome analysis revealed markedly reduced carotenoid metabolites (lycopene and α-carotene) in both red-yellow and yellow tomatoes. The flavonoid metabolites rutin, catechin, and naringenin chalcone were markedly increased in the yellow group only. RT-qPCR analysis revealed that the expression of genes involved in carotenoid and flavonoid synthesis increased, but the expression of C4H decreased. Transcription regulators such as AP2 and MYB12 play important roles in flavonoid and carotenoid biosynthesis in CYRSV-infected tomato fruits. The results of greenhouse isolation experiments revealed that CYRSV may induce color lesions via decreases in plastoglobule numbers and chromoplast areas, the absence of carotenoid metabolites, and the presence of yellow-colored flavonoid metabolites. These results provide new insights into the interaction between CYRSV and tomato plants.
Full article
(This article belongs to the Section Viruses of Plants, Fungi and Protozoa)
►▼
Show Figures

Figure 1
Open AccessArticle
Two Decades of Change: Evolving Maternal Characteristics and Perinatal Outcomes in Pregnant Women Living with HIV
by
Laura Salazar, Anna Goncé, Isabel Matas, Judit Balcells, Laura García-Otero, Clàudia Fortuny, Berta Torres, Ana González-Cordón, Montse Palacio, Eduard Gratacós, Francesc Figueras, Fatima Crispi and Marta López
Viruses 2025, 17(11), 1425; https://doi.org/10.3390/v17111425 - 27 Oct 2025
Abstract
Implementation of universal antiretroviral treatment (ART) in pregnancy has improved maternal health and reduced vertical transmission. However, women living with HIV (WLHIV) still experience worse perinatal outcomes. This retrospective study compared demographic, virological factors, ART regimens and perinatal outcomes in pregnant WLHIV between
[...] Read more.
Implementation of universal antiretroviral treatment (ART) in pregnancy has improved maternal health and reduced vertical transmission. However, women living with HIV (WLHIV) still experience worse perinatal outcomes. This retrospective study compared demographic, virological factors, ART regimens and perinatal outcomes in pregnant WLHIV between 2000–2010 (n = 318) and 2011–2021 (n = 140) at a tertiary center in Barcelona. Significant demographic shifts included changes in ethnic distribution, substance use, educational attainment, and maternal BMI. Significant progress in infection control was observed, with increased ART coverage up to 97%, improved viral suppression (80% to 91.3%, p = 0.002), and enhanced immunological status. ART regimens shifted significantly, with an increase in integrase strand transfer inhibitors (INSTI)-based regimens (0.7% to 39.2%, p < 0.001). Obstetric management evolved, with a rise in vaginal deliveries (24.8% to 44.3%, p < 0.001) and a decline in intrapartum zidovudine (93.7% to 54.7%, p < 0.001). Notably, preterm birth rates sharply declined, yet small-for-gestational-age (SGA) infants (26.4% vs. 20%, p = 0.323) and preeclampsia rates remained unchanged and higher than in the general population. All statistical analyses were performed in IBM SPSS statistics 23. In conclusion, although maternal and perinatal outcomes in pregnant WLHIV have improved over the past two decades, a high rate of adverse perinatal outcomes related to placental dysfunction (SGA, preeclampsia) persist. Our findings highlight the need for optimized prenatal care and further research to develop targeted interventions for WLHIV.
Full article
(This article belongs to the Section Human Virology and Viral Diseases)
Open AccessArticle
Optimised Neutralisation Strategies for Validating the Virucidal Efficacy of Micro-Chem Plus™ Against High-Containment Negative-Sense RNA Viruses
by
Xiaoxiao Gao, Cheng Peng, Chao Shan, Yanfeng Yao and Zhiming Yuan
Viruses 2025, 17(11), 1424; https://doi.org/10.3390/v17111424 - 27 Oct 2025
Abstract
Effective disinfectant validation is essential for ensuring biosafety in high-containment laboratories when lethal pathogens are being handled. Micro-Chem Plus™ (MCP) is widely used in high-containment facilities for pathogen disinfection and routine decontamination. However, it induces severe cytotoxicity in cell culture, which may lead
[...] Read more.
Effective disinfectant validation is essential for ensuring biosafety in high-containment laboratories when lethal pathogens are being handled. Micro-Chem Plus™ (MCP) is widely used in high-containment facilities for pathogen disinfection and routine decontamination. However, it induces severe cytotoxicity in cell culture, which may lead to an overestimation of its virucidal efficacy during disinfectant validation assays. To resolve this problem, we systematically evaluated the effects of three neutralisation methods (dilution, chemical neutralisation, and chromatographic separation) on MCP. The results showed that a 400-fold dilution with assay medium completely neutralised MCP, but reliable detection required high viral titers (≥6 log10 TCID50/mL). Chemical neutralisation using Dey–Engley broth showed inherent cytotoxicity, while chromatographic separation (MicroSpin S-400 HR/DetergentOUT™ columns) was the most effective but necessitated an additional 8-fold dilution. Validation in a BSL-4 facility with the risk group 4 (RG-4) agent Ebola virus confirmed MCP’s concentration- and time-dependent virucidal activity, achieving a ≥6 log10 TCID50 reduction within 1–5 min. This study establishes an optimised framework for disinfectant validation in high-containment laboratories, addressing critical gaps in current protocols.
Full article
(This article belongs to the Section Human Virology and Viral Diseases)
►▼
Show Figures

Figure 1
Open AccessArticle
Oncolytic Vaccinia Virus Expressing HSP70 shRNA Exerts Anti-Tumor Effects in Human Ovarian Cancer via Triggering the Autophagy–ROS Feedback Loop and Immune Activation
by
Zheqi Cai, Zhiyun Hong, Guohui Zhang, Tinwei Zhu, Yanrong Zhou, Ting Ye, Gongchu Li and Kan Chen
Viruses 2025, 17(11), 1423; https://doi.org/10.3390/v17111423 - 27 Oct 2025
Abstract
Heat shock protein 70 (HSP70) represents a promising target for cancer therapy. Oncolytic vaccinia virus (oncoVV) mediates tumor regression through direct oncolysis and immune activation. However, the anti-tumor potential of HSP70-silenced oncoVV (oncoVV-shHSP70) remains unexplored. Here, we demonstrate that oncoVV-shHSP70 achieves superior tumor
[...] Read more.
Heat shock protein 70 (HSP70) represents a promising target for cancer therapy. Oncolytic vaccinia virus (oncoVV) mediates tumor regression through direct oncolysis and immune activation. However, the anti-tumor potential of HSP70-silenced oncoVV (oncoVV-shHSP70) remains unexplored. Here, we demonstrate that oncoVV-shHSP70 achieves superior tumor regression in ovarian cancer models (cell lines, immunodeficient mice and humanized mice) via dual mechanisms including enhancing apoptosis, autophagy flux, ROS generation, and immune reprogramming. Notably, we found that oncoVV-shHSP70 triggers an autophagy–ROS feedback loop that amplifies viral replication and pro-inflammatory cytokine expression. Crucially, in humanized mice, oncoVV-shHSP70 induced spatial redistribution of cytotoxic T cells, expanding tumor-infiltrating hCD8+hGZMB+ populations. These findings position oncoVV-shHSP70 as a promising viro-immunotherapy that co-opts HSP70 silencing to potentiate both direct oncolysis and anti-tumor immunity, providing a preclinical rationale for viro-immunotherapy in solid tumors.
Full article
(This article belongs to the Section Viral Immunology, Vaccines, and Antivirals)
►▼
Show Figures

Figure 1
Open AccessReview
Hepatitis C Direct-Acting Antivirals in the Immunosuppressed Host: Mechanisms, Interactions, and Clinical Outcomes
by
Hoor AlKaabi, Siham AlSinani, Mohamed El-Kassas, Khalid A. Alswat and Khalid M. AlNaamani
Viruses 2025, 17(11), 1422; https://doi.org/10.3390/v17111422 - 26 Oct 2025
Abstract
Direct-acting antivirals (DAAs) have transformed hepatitis C virus (HCV) management, offering high cure rates, favorable safety, and simplified regimens. Management in immunosuppressed patients remains challenging due to drug–drug interactions (DDIs). The objective of this review is to summarize clinical outcomes, safety, and pharmacologic
[...] Read more.
Direct-acting antivirals (DAAs) have transformed hepatitis C virus (HCV) management, offering high cure rates, favorable safety, and simplified regimens. Management in immunosuppressed patients remains challenging due to drug–drug interactions (DDIs). The objective of this review is to summarize clinical outcomes, safety, and pharmacologic considerations of DAA therapy in immunosuppressed patients, including solid organ transplant recipients and those on biological agents. We reviewed clinical studies, pharmacologic databases, and guidelines to characterize DAA classes, mechanisms, and relevant DDIs in immunosuppressed HCV patients. In transplant recipients, DAAs achieved sustained virological response (SVR) > 90% with minimal graft rejection. Safety profiles were favorable, and immunosuppressant dose adjustments were rarely needed. DDIs, particularly with calcineurin inhibitors (tacrolimus, cyclosporine), require careful monitoring due to variable trough-level effects. Evidence also supports the efficacy and safety of DAAs in patients on biological agents, without compromising SVR. Pharmacokinetic data indicate DAAs maintain antiviral activity across HCV genotypes in the presence of immunosuppressants, though mTOR inhibitors may alter efficacy in certain HCV genotypes. DAAs are highly effective and safe in immunosuppressed patients, achieving high SVR rates and potential graft survival benefits. Prospective studies are needed to assess DAA therapy in patients receiving biological agents and to optimize co-administration strategies with immunosuppressive agents.
Full article
(This article belongs to the Section Viral Immunology, Vaccines, and Antivirals)
►▼
Show Figures

Figure 1
Open AccessArticle
Genomic Diversity of SARS-CoV-2 Omicron Sublineages and Co-Circulation with Respiratory Viruses in Pediatric Patients in Sao Paulo, Brazil
by
Erick Gustavo Dorlass, Guilherme Pereira Scagion, Fabyano Bruno Leal de Oliveira, Bruna Larotonda Telezynski, Ana Karolina Antunes Eisen, Giovana Santos Caleiro, Isabela Barbosa de Assis, Camila Araújo Valério, Vanessa Nascimento Chalup, Cairo Monteiro de Oliveira, Camila Ohomoto de Morais, Marcelo Otsuka, Vera Bain, Mariana Pereira Soledade, Luciano Matsumiya Thomazelli, Carolina Sucupira, Luciana Becker Mau, Andressa Simões Aguiar, Flávia Jacqueline Almeida, Marco Aurélio Palazzi Safadi, João Renato Rebello Pinho, Danielle Bruna Leal de Oliveira, Jansen de Araujo and Edison Luiz Durigonadd
Show full author list
remove
Hide full author list
Viruses 2025, 17(11), 1421; https://doi.org/10.3390/v17111421 - 25 Oct 2025
Abstract
The SARS-CoV-2 Omicron variant caused a global surge in COVID-19 cases following its emergence in November 2021, rapidly diversifying in the subsequent months. Although many studies have documented Omicron’s diversification, few have explored its impact on pediatric populations or the seasonality of other
[...] Read more.
The SARS-CoV-2 Omicron variant caused a global surge in COVID-19 cases following its emergence in November 2021, rapidly diversifying in the subsequent months. Although many studies have documented Omicron’s diversification, few have explored its impact on pediatric populations or the seasonality of other respiratory viruses in children. This study aims to investigate the diversity and circulation patterns of SARS-CoV-2 Omicron sublineages in pediatric patients in São Paulo, Brazil, and assess their co-circulation with other respiratory pathogens. Respiratory samples collected from patients under 18 years old across five hospitals between January 2022 and April 2023 were tested for different respiratory viruses using real-time RT-PCR. Whole-genome sequencing was performed on SARS-CoV-2-positive samples. Among the 7868 pediatric respiratory samples tested, 3902 were positive for viral pathogens. Respiratory Syncytial Virus accounted for the highest number of positive cases (n = 1248), exhibiting an atypical off-season peak in November 2022. SARS-CoV-2 was detected in 297 samples, of which 103 were sequenced. BA.1 and BA.5 sublineages had predominant genomic diversity and circulation time. These findings highlight the Omicron variant’s significant impact on the epidemiology and seasonal distribution of respiratory viruses in children, emphasizing the ongoing need for vaccination and robust surveillance efforts in pediatric populations.
Full article
(This article belongs to the Special Issue Evolutionary Challenges of RNA Viruses: Insights from SARS-CoV-2 Variants and Emerging Respiratory Diseases)
►▼
Show Figures

Figure 1
Open AccessArticle
Genetic Variability and Prediction of T Epitopes of the HPV16 E2 Gene in Asymptomatic Women from Cajamarca, Peru
by
Eliezer Bonifacio-Velez de Villa, Deysi Aguilar-Luis, Dayana Denegri-Hinostroza, Miguel Angel Aguilar-Luis, Wilmer Silva-Caso, Yordi Tarazona-Castro, Lorena Becerra-Goicochea, Ronald Aquino-Ortega, Angela Cornejo-Tapia and Juana del Valle-Mendoza
Viruses 2025, 17(11), 1420; https://doi.org/10.3390/v17111420 - 25 Oct 2025
Abstract
Background: The HPV16 E2 gene plays a crucial role in viral replication and oncogene regulation. This study aimed to assess the genetic variability of the E2 gene and to identify immunogenic epitopes of the E2 protein. Methods: The E2 gene was amplified and
[...] Read more.
Background: The HPV16 E2 gene plays a crucial role in viral replication and oncogene regulation. This study aimed to assess the genetic variability of the E2 gene and to identify immunogenic epitopes of the E2 protein. Methods: The E2 gene was amplified and sequenced. T-cell epitope prediction and evaluation were performed using IEDB, NetMHCpan v4.0, NetMHCIIpan v4.1, VaxiJen, ToxNet, and pLM4Alg. Results: Phylogenetic analysis of 47 E2 sequences demonstrated co-circulation of the D (n = 4) and A (n = 43) HPV16 lineages in Cajamarca. Twenty-eight Single Nucleotide Polymorphism (SNPs) were identified in E2, 21 of which were nonsynonymous. Seventeen variations were associated with positive Papanicolaou (Pap) test results. Epitope prediction identified 2 MHC class I and 27 MHC class II epitopes classified as potentially antigenic, non-toxic, and non-allergenic, with an overall global population coverage across both MHC classes of 99.78%. Conclusions: The A HPV16 lineage predominated among the women studied. The identified SNPs indicate substantial variability in the E2 gene and a relationship with endocervical lesions. In total, 29 E2-derived T-cell epitopes with immunogenic potential were identified.
Full article
(This article belongs to the Section Human Virology and Viral Diseases)
►▼
Show Figures

Figure 1
Journal Menu
► ▼ Journal Menu-
- Viruses Home
- Aims & Scope
- Editorial Board
- Reviewer Board
- Topical Advisory Panel
- Instructions for Authors
- Special Issues
- Topics
- Sections & Collections
- Article Processing Charge
- Indexing & Archiving
- Editor’s Choice Articles
- Most Cited & Viewed
- Journal Statistics
- Journal History
- Journal Awards
- Society Collaborations
- Conferences
- Editorial Office
Journal Browser
► ▼ Journal BrowserHighly Accessed Articles
Latest Books
E-Mail Alert
News
Topics
Conferences
30 October–2 November 2025
The 11th Wuhan International Symposium on Modern Virology & Viruses 2025 Conference

Special Issues
Special Issue in
Viruses
Pestivirus 2025
Guest Editors: Benjamin J. Lamp, Christiane M. RiedelDeadline: 30 October 2025
Special Issue in
Viruses
Bunyaviruses 2025
Guest Editors: Natasha L. Tilston-Lunel, Kenneth A. Stapleford, Ryan F. RelichDeadline: 31 October 2025
Special Issue in
Viruses
HIV-1 Infection and Immunometabolism: Relevance to HIV Pathogenesis and Persistence 3.0
Guest Editor: Sonia MorettiDeadline: 31 October 2025
Special Issue in
Viruses
Economically Important Viruses in African Crops
Guest Editors: James Peter Legg, Stephen Winter, Rudolph Rufini Shirima, Samar SheatDeadline: 31 October 2025
Topical Collections
Topical Collection in
Viruses
Mathematical Modeling of Viral Infection
Collection Editors: Amber M. Smith, Ruian Ke
Topical Collection in
Viruses
Phage Therapy
Collection Editors: Nina Chanishvili, Jean-Paul Pirnay, Mikael Skurnik




