-
Heat Stress Tolerance and Photosynthetic Responses to Transient Light Intensities of Greek Grapevine Cultivars -
A Systematic Review of 59 Field Robots for Agricultural Tasks: Applications, Trends, and Future Directions -
Field Evaluations of Two Citrus Interspecific Hybrid Populations Using Desert Lime (Citrus glauca (Lindl.) Burkill) Identify Presumed Resistance and Tolerance to Huanglongbing -
Roots to Riches: Unearthing the Synergy of Intercropping, Microbial Interactions, and Symbiotic Systems for Sustainable Agriculture: A Review -
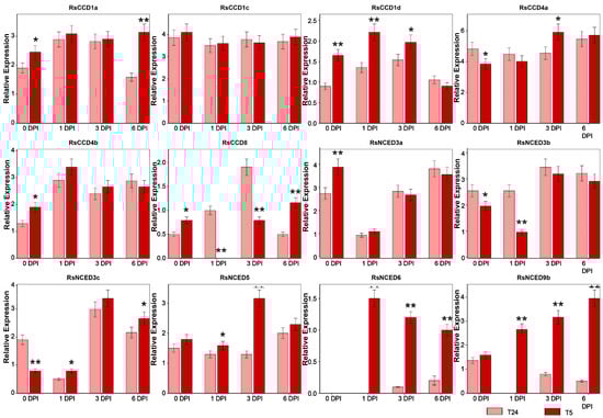
Comparative Analysis of Morphological, Histological, and Metabolic Differences of In Vitro- and Ex Vitro-Grown Panax ginseng
Journal Description
Agronomy
- Open Access— free for readers, with article processing charges (APC) paid by authors or their institutions.
- High Visibility: indexed within Scopus, SCIE (Web of Science), PubAg, AGRIS, and other databases.
- Journal Rank: JCR - Q1 (Agronomy) / CiteScore - Q1 (Agronomy and Crop Science)
- Rapid Publication: manuscripts are peer-reviewed and a first decision is provided to authors approximately 17.2 days after submission; acceptance to publication is undertaken in 1.8 days (median values for papers published in this journal in the first half of 2025).
- Recognition of Reviewers: reviewers who provide timely, thorough peer-review reports receive vouchers entitling them to a discount on the APC of their next publication in any MDPI journal, in appreciation of the work done.
- Companion journals for Agronomy include: Seeds, Agrochemicals, Grasses and Crops.
Latest Articles
E-Mail Alert
News
Topics
Deadline: 30 November 2025
Deadline: 15 December 2025
Deadline: 31 December 2025
Deadline: 15 January 2026
Conferences
Special Issues
Deadline: 30 November 2025
Deadline: 30 November 2025
Deadline: 30 November 2025
Deadline: 30 November 2025























