Journal Description
Remote Sensing
Remote Sensing
is an international, peer-reviewed, open access journal about the science and application of remote sensing technology, and is published semimonthly online by MDPI. The Remote Sensing Society of Japan (RSSJ) and the Japan Society of Photogrammetry and Remote Sensing (JSPRS) are affiliated with Remote Sensing, and their members receive a discount on the article processing charge.
- Open Access— free for readers, with article processing charges (APC) paid by authors or their institutions.
- High Visibility: indexed within Scopus, SCIE (Web of Science), Ei Compendex, PubAg, GeoRef, Astrophysics Data System, Inspec, dblp, and other databases.
- Journal Rank: JCR - Q1 (Geosciences, Multidisciplinary) / CiteScore - Q1 (General Earth and Planetary Sciences)
- Rapid Publication: manuscripts are peer-reviewed and a first decision is provided to authors approximately 24.9 days after submission; acceptance to publication is undertaken in 2.5 days (median values for papers published in this journal in the first half of 2025).
- Recognition of Reviewers: reviewers who provide timely, thorough peer-review reports receive vouchers entitling them to a discount on the APC of their next publication in any MDPI journal, in appreciation of the work done.
- Companion journal: Geomatics.
- Journal Cluster of Geospatial and Earth Sciences: Remote Sensing, Geosciences, Quaternary, Earth, Geographies, Geomatics and Fossil Studies.
Impact Factor:
4.1 (2024);
5-Year Impact Factor:
4.8 (2024)
Latest Articles
Framework for Processing of CRISM Hyperspectral Data for Global Martian Mineralogy
Remote Sens. 2025, 17(23), 3831; https://doi.org/10.3390/rs17233831 (registering DOI) - 26 Nov 2025
Abstract
Hyperspectral data from CRISM have proven invaluable for analyzing the mineralogical composition of the Martian surface. However, processing such datasets remains challenging due to their high dimensionality and systematic noise, such as striping artifacts caused by the pushbroom imaging technique. Building on previous
[...] Read more.
Hyperspectral data from CRISM have proven invaluable for analyzing the mineralogical composition of the Martian surface. However, processing such datasets remains challenging due to their high dimensionality and systematic noise, such as striping artifacts caused by the pushbroom imaging technique. Building on previous research, this study introduces a framework that forms the basis for an automated pipeline that combines preprocessing, dimensionality reduction using UMAP, k-means clustering, and an adaptive stripe correction filter to generate mineral maps of the Martian surface. Additionally, the pipeline integrates a noise variance estimation step based on PCA to assess the feasibility and expected efficacy of stripe removal before applying the filter. We validate the methodology across multiple CRISM datasets, including regions such as Jezero Crater, Nili Fossae, and Mawrth Vallis. Comparative analyses using metrics such as the CH index, DB index, and SC demonstrate improved clustering performance and robust mineralogical mapping, which indicates a step toward more reliable and automated clustering of CRISM data. Furthermore, the pipeline leverages spectral libraries for automated mineral classification, yielding results comparable to expert-defined maps while addressing discrepancies caused by residual noise or clustering limitations. This study represents a step toward fully automated, scalable geospatial analysis of CRISM Martian surface data, offering a robust framework for processing large hyperspectral datasets and supporting future planetary exploration missions. In the future, we intend to deploy an automated analysis pipeline as a freely accessible web service.
Full article
(This article belongs to the Section Remote Sensing Image Processing)
Open AccessArticle
Individual Tree-Level Biomass Mapping in Chinese Coniferous Plantation Forests Using Multimodal UAV Remote Sensing Approach Integrating Deep Learning and Machine Learning
by
Yiru Wang, Zhaohua Liu, Jiping Li, Hui Lin, Jiangping Long, Guangyi Mu, Sijia Li and Yong Lv
Remote Sens. 2025, 17(23), 3830; https://doi.org/10.3390/rs17233830 - 26 Nov 2025
Abstract
Accurate estimation of individual tree aboveground biomass (AGB) is essential for understanding forest carbon dynamics, optimizing resource management, and addressing climate change. Conventional methods rely on destructive sampling, whereas unmanned aerial vehicle (UAV) remote sensing provides a non-destructive alternative. In this study, spectral
[...] Read more.
Accurate estimation of individual tree aboveground biomass (AGB) is essential for understanding forest carbon dynamics, optimizing resource management, and addressing climate change. Conventional methods rely on destructive sampling, whereas unmanned aerial vehicle (UAV) remote sensing provides a non-destructive alternative. In this study, spectral indices, textural features, and canopy height attributes were extracted from high-resolution UAV optical imagery and Light Detection And Ranging (LiDAR) point clouds. We developed an improved YOLOv8 model (NB-YOLOv8), incorporating Neural Architecture Manipulation (NAM) attention and a Bidirectional Feature Pyramid Network (BiFPN), for individual tree detection. Combined with a random forest algorithm, this hybrid framework enabled accurate biomass estimation of Chinese fir, Chinese pine, and larch plantations. NB-YOLOv8 achieved superior detection performance, with 92.3% precision and 90.6% recall, outperforming the original YOLOv8 by 4.8% and 4.2%, and the watershed algorithm by 12.4% and 11.7%, respectively. The integrated model produced reliable tree-level AGB predictions (R2 = 0.65–0.76). SHapley Additive exPlanation (SHAP) analysis further revealed that local feature contributions often diverged from global rankings, underscoring the importance of interpretable modeling. These results demonstrate the effectiveness of combining deep learning and machine learning for tree-level AGB estimation, and highlight the potential of multi-source UAV remote sensing to support large-scale, fine-resolution forest carbon monitoring and management.
Full article
(This article belongs to the Special Issue Satellite Remote Sensing for Monitoring Forest Carbon and Supporting Nature-Based Carbon Crediting Mechanisms)
Open AccessArticle
Representativeness Error Assessment and Multi-Method Scaling of HY-2B Altimeter Significant Wave Height
by
Sheng Yang, Lu Zhang, Hailong Peng, Wu Zhou, Qingjun Song, Bo Mu and Yufei Zhang
Remote Sens. 2025, 17(23), 3829; https://doi.org/10.3390/rs17233829 - 26 Nov 2025
Abstract
Satellite altimeters provide global observations of significant wave height (SWH, in m), yet buoy-based validation is affected by representativeness errors and sampling mismatches. This study develops a consistent framework for validating and scaling HY-2B SWH that integrates nearest-point spatiotemporal collocation, sea-state-binned diagnostics, three
[...] Read more.
Satellite altimeters provide global observations of significant wave height (SWH, in m), yet buoy-based validation is affected by representativeness errors and sampling mismatches. This study develops a consistent framework for validating and scaling HY-2B SWH that integrates nearest-point spatiotemporal collocation, sea-state-binned diagnostics, three complementary calibration schemes (bias correction, ordinary least-squares (OLS) linear regression scaling, and machine-learning residual correction), and Extended Triple Collocation (ETC) for sensor-independent uncertainty estimates. The dataset includes HY-2B SWH, National Data Buoy Center (NDBC) buoy records, seven buoys in the Taiwan Strait, and the sea surface significant wave height (VHM0, in m) from the Copernicus Marine Environment Monitoring Service (CMEMS) Global Wave Reanalysis. Sensitivity tests show that tightening the collocation radius from 100 to 25 km reduces scatter (RMSE/STD) while preserving near-zero bias; correlations remain ≥0.97 for 25–50 km but degrade at larger windows, underscoring representativeness effects. Error metrics increase monotonically with sea state, whereas mean biases remain small. ETC applied to HY-2B, NDBC, and CMEMS yields random error standard deviations of 0.158, 0.147, and 0.179 m, respectively, with squared correlation coefficients ( ) of approximately – for all systems. Scaling experiments reveal a data-quality-dependent behavior: for NDBC matchups, HY-2B already agrees closely with buoys (e.g., RMSE ≈ 0.24 m), and additional scaling brings no benefit; for the Taiwan Strait buoys, all three schemes improve agreement (RMSE ≈ 0.41 m; correlation ≈ 0.95), with the residual machine-learning model providing the largest reduction in random error. The results support a practical protocol for HY-2B SWH validation: a 30 min/25–50 km window, modest outlier screening, and selective use of linear or residual corrections depending on buoy network and environment.
Full article
(This article belongs to the Section Ocean Remote Sensing)
►▼
Show Figures

Figure 1
Open AccessArticle
Optical Remote Sensing Ship Detection Combining Channel Shuffling and Bilinear Interpolation
by
Shaodong Liu, Faming Shao, Jinhong Xue, Juying Dai, Weijun Chu, Qing Liu and Tao Zhang
Remote Sens. 2025, 17(23), 3828; https://doi.org/10.3390/rs17233828 - 26 Nov 2025
Abstract
Maritime remote sensing ship detection has long been plagued by two major issues: the failure of geometric priors due to the extreme length-to-width ratio of ships; and the sharp drop in edge signal-to-noise ratio caused by the overlapping chromaticity domain between ships and
[...] Read more.
Maritime remote sensing ship detection has long been plagued by two major issues: the failure of geometric priors due to the extreme length-to-width ratio of ships; and the sharp drop in edge signal-to-noise ratio caused by the overlapping chromaticity domain between ships and seawater, which leads to unsatisfactory accuracy of existing detectors in such scenarios. Therefore, this paper proposes an optical remote sensing ship detection model combining channel shuffling and bilinear interpolation, named CSBI-YOLO. The core innovations include three aspects: First, a group shuffling feature enhancement module is designed, embedding parallel group bottlenecks and channel shuffling mechanisms into the interface between the YOLOv8 backbone and neck to achieve multi-scale semantic information coupling with a small number of parameters. Second, an edge-gated upsampling unit is constructed, using separable Sobel magnitude as structural prior and a learnable gating mechanism to suppress low-contrast noise on the sea surface. Third, an R-IoU-Focal loss function is proposed, introducing logarithmic curvature penalty and adaptive weights to achieve joint optimization in three dimensions: location, shape, and scale. Dual validation was conducted on the self-built SlewSea-RS dataset and the public DOTA-ship dataset. The results show that on the SlewSea-RS dataset, the mAP50 and mAP50–95 values of the CSBI-YOLO model increased by 6% and 5.4%, respectively. On the DOTA-ship dataset, comparisons with various models demonstrate that the proposed model outperforms others, proving the excellent performance of the CSBI-YOLO model in detecting maritime ship targets.
Full article
Open AccessArticle
Ionospheric Corrections for Space Domain Awareness Using HF Line-of-Sight Radar
by
Tristan Camilleri and Manuel Cervera
Remote Sens. 2025, 17(23), 3827; https://doi.org/10.3390/rs17233827 - 26 Nov 2025
Abstract
As the near-Earth space domain becomes increasingly congested, the field of space domain awareness (SDA) has risen in importance and motivated the use of non-traditional sensors. One such class of sensor is high frequency (HF) radar operating in line-of-sight (LOS) mode, as their
[...] Read more.
As the near-Earth space domain becomes increasingly congested, the field of space domain awareness (SDA) has risen in importance and motivated the use of non-traditional sensors. One such class of sensor is high frequency (HF) radar operating in line-of-sight (LOS) mode, as their large surveillance field-of-view enables simultaneous tracking of several objects. HF signals are, however, subject to ray bending and group retardation when propagating through the ionosphere. This paper demonstrates the development and implementation of a method for calculating the ionospheric correction for HF LOS satellite observations, using three-dimensional numerical ray tracing through a climatological model ionosphere. Defence Science and Technology Group’s experimental HF LOS radar was deployed during a SpaceFest trial in late 2020, and recorded observations of resident space objects (RSOs). The ionospheric correction is applied to these observations and compared to propagations obtained from the reported two line elements (TLEs) of the RSOs to assess the correction performance. The results demonstrate that, even during weak ionospheric conditions, ray tracing through a climatological model ionosphere produces a significant improvement in the residuals between the range measurements and TLEs. The application of ionospheric corrections was found to be crucial for the reliable use of HF radar for SDA during any stage of the solar cycle.
Full article
(This article belongs to the Special Issue Advancements in Ionospheric Research: Remote Sensing, Space Weather Impacts, and Machine Learning)
Open AccessArticle
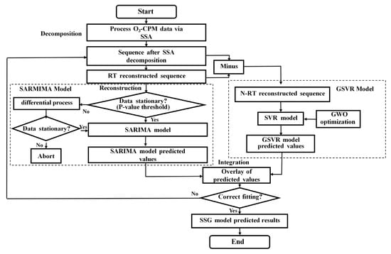
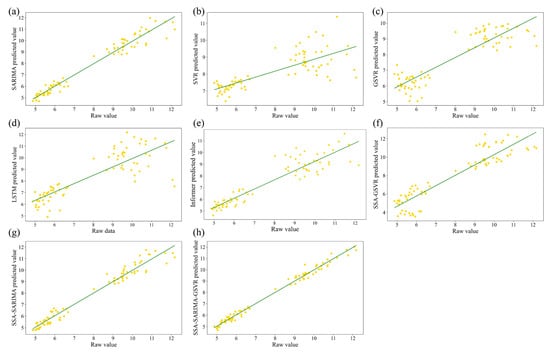
An SSA-SARIMA-GSVR Hybrid Model Based on Singular Spectrum Analysis for O3-CPM Prediction
by
Chaoli Tang, Wenlong Liu, Yuanyuan Wei and Yue Pan
Remote Sens. 2025, 17(23), 3826; https://doi.org/10.3390/rs17233826 - 26 Nov 2025
Abstract
Ozone density at cold-point mesopause (O3-CPM) can provide information on long-term atmospheric trends. Compared to ground-level ozone, O3-CPM is not only adversely affected by chemical substances emitted from human activities but is also regulated by solar radiation. Therefore, an accurate prediction of O3-CPM
[...] Read more.
Ozone density at cold-point mesopause (O3-CPM) can provide information on long-term atmospheric trends. Compared to ground-level ozone, O3-CPM is not only adversely affected by chemical substances emitted from human activities but is also regulated by solar radiation. Therefore, an accurate prediction of O3-CPM is necessary. However, it is difficult for traditional forecasting methods to predict the main trends and seasonal characteristics of ozone time series while capturing the random components and noise of O3-CPM. In order to improve the prediction accuracy of O3-CPM, this paper proposes a hybrid SSA-SARIMA-GSVR model based on the Singular Spectrum Analysis (SSA) method, which combines the Seasonal Autoregressive Integrated Moving Average Model (SARIMA) and the Gray Wolf Algorithm Optimized Support Vector Regression Algorithm (GSVR). First, the O3-CPM sequence is decomposed using SSA, and the concept of reconstruction threshold (RT) is introduced to categorize the decomposed singular values into two classes. The categorized RT reconstructed sequences containing periodic features and major trends are fed into the SARIMA model for prediction, and the N-RT reconstructed sequences (original sequence N minus RT reconstructed sequence) containing stochastic components and nonlinear features are fed into the GSVR model for prediction. The final prediction results are obtained by superimposing the outputs of these two models. The results confirm that, compared to various commonly used time series forecasting models such as Long Short-Term Memory (LSTM), Informer, SVR, SARIMA, GSVR, SSA-GSVR, and SSA-SARIMA models, the proposed SSA-SARIMA-GSVR hybrid prediction model has the lowest error evaluation metrics, enabling accurate and efficient prediction of the O3-CPM time series. Specifically, the proposed model achieved an RMSE of 0.26, MAE of 0.212, and R2 of 0.987 on the test set, outperforming the best baseline model (SARIMA) by 45.8%, 42.1%, and 3.1%, respectively.
Full article
(This article belongs to the Special Issue Advanced Remote Sensing Approaches for Multi-Scale Atmospheric Components Monitoring and Impact Assessment)
►▼
Show Figures

Figure 1
Open AccessArticle
Physics-Informed Deep Learning for 3D Wind Field Retrieval of Open-Ocean Typhoons
by
Xingyu Zhang, Tian Zhang, Shitang Ke, Houtian He, Ruihan Zhang, Yongqi Miao and Teng Liang
Remote Sens. 2025, 17(23), 3825; https://doi.org/10.3390/rs17233825 - 26 Nov 2025
Abstract
Accurate retrieval of three-dimensional (3D) typhoon wind fields over the open ocean remains a critical challenge due to observational gaps and physical inconsistencies in existing methods. Based on multi-channel data from the Himawari-8/9 geostationary satellites, this study proposes a physics-informed deep learning framework
[...] Read more.
Accurate retrieval of three-dimensional (3D) typhoon wind fields over the open ocean remains a critical challenge due to observational gaps and physical inconsistencies in existing methods. Based on multi-channel data from the Himawari-8/9 geostationary satellites, this study proposes a physics-informed deep learning framework for high-resolution 3D wind field reconstruction of open-ocean typhoons. A convolutional neural network was designed to establish an end-to-end mapping from 16-channel satellite imagery to the 3D wind field across 16 vertical levels. To enhance physical consistency, the continuity equation, enforcing mass conservation, was embedded as a strong constraint into the loss function. Four experimental scenarios were designed to evaluate the contributions of multi-channel data and physical constraints. Results demonstrate that the full model, integrating both visible/infrared channels and the physical constraint, achieved the best performance, with mean absolute errors of 2.73 m/s and 2.54 m/s for U- and V-wind components, respectively. This represents significant improvements over the baseline infrared-only model (29.6% for U, 21.6% for V), with notable error reductions in high-wind regions (>20 m/s). The approach effectively captures fine-scale structures like eyewalls and spiral rainbands while maintaining vertical physical coherence, offering a robust foundation for typhoon monitoring and reanalysis.
Full article
(This article belongs to the Section AI Remote Sensing)
Open AccessArticle
Geological Evolution of Rima Bode on the Moon Revealed by Multi-Source Remote Sensing Data
by
Wenqing Chang, Zhiguo Meng, Roberto Bugiolacchi, Yi Xu, Yongchun Zheng, Qiugang Zong, Xiaoping Zhang and Yuanzhi Zhang
Remote Sens. 2025, 17(23), 3824; https://doi.org/10.3390/rs17233824 - 26 Nov 2025
Abstract
►▼
Show Figures
Rima Bode is located on the central nearside of the Moon, with its rich volcanic landforms, which is considered an ideal region for studying lunar geological evolution. In this study, we systematically analyzed the geomorphological characteristics, composition, spatial thickness variations in basalts and
[...] Read more.
Rima Bode is located on the central nearside of the Moon, with its rich volcanic landforms, which is considered an ideal region for studying lunar geological evolution. In this study, we systematically analyzed the geomorphological characteristics, composition, spatial thickness variations in basalts and pyroclastic deposits, thermophysical properties, and chronology of Rima Bode using the Kaguya Multiband (MI) data, Moon Mineralogy Mapper (M3) data, Terrain Camera (TC) data, and the CE-2 Microwave Radiometer (MRM) data. The main results are as follows. (1) The basalts can be categorized into three distinct units (Regions II, III, and IV), and the distribution range of pyroclastic deposits was redefined. Using the crater excavation technique, the deposit thicknesses were constrained to 4.3–51.9 m for pyroclastic deposits and 2.3–269.2 m for basalts, establishing a quantitative stratigraphic framework; (2) this study reveals that pyroclastic deposits exhibit abnormally brightness temperature (TB) behaviors, with slower diurnal TB change rates, indicating their high thermal inertia. (3) Chronological analysis indicated that volcanism lasted for ~0.38 Ga, with at least four distinct episodes of volcanic eruptions, suggesting complex magmatic processes and continued thermal activity within this region. These findings establish a comprehensive geological framework for the Rima Bode region, thereby deepening our understanding of its geological evolution.
Full article

Figure 1
Open AccessArticle
MTD-YOLO: A Multi-Scale Perception Framework with Task Decoupling and Dynamic Alignment for UAV Small Object Detection
by
Hanfei Xie, Min Wang, Ran Cao, Jiafeng Wang, Yun Jiang, Qiang Huang and Lingjie Jiang
Remote Sens. 2025, 17(23), 3823; https://doi.org/10.3390/rs17233823 - 26 Nov 2025
Abstract
Unmanned aerial vehicles (UAVs) have been widely used in aerial photography and target detection tasks due to their flexibility and unique perspective. However, small targets often suffer from insufficient resolution, uneven scale distribution, and complex background clutter, which are constrained by imaging conditions
[...] Read more.
Unmanned aerial vehicles (UAVs) have been widely used in aerial photography and target detection tasks due to their flexibility and unique perspective. However, small targets often suffer from insufficient resolution, uneven scale distribution, and complex background clutter, which are constrained by imaging conditions such as high-altitude imaging, long-distance capture, and wide field of view. These factors weaken the feature representation and generalization ability of the model, becoming the key bottleneck that restricts the improvement of small target detection accuracy in UAV scenarios. To address the above issues, this paper proposes a small target detection algorithm for UAV perspective, namely MTD-YOLO. First, a Parallel Multi-Scale Receptive Field Unit (PMSRFU) is designed. This unit effectively enhances the receptive field range of feature extraction and the fusion ability of multi-scale contextual information by introducing parallel branches with different-sized convolutional kernels. Second, we embed PMSRFU into a C2f block to form C2f-PMSRFU, which reuses shallow details and fuses multi-scale features to clarify edges and textures in small targets, yielding stronger fine-grained representations. Finally, an efficient detection head with task decoupling, dynamic alignment, and adaptive scale adjustment capabilities, namely SDIDA-Head, is proposed, which significantly improves the model’s small target detection accuracy. Extensive experiments on the VisDrone2019 and HazyDet datasets demonstrate that MTD-YOLO achieves a 7.6% and 6.6% increase in mAP@0.5 compared to the baseline YOLOv8n, respectively. Meanwhile, the Precision is improved by 6.0% and 1.1%, and the Recall is enhanced by 7.5% and 6.9%, respectively. These results fully validate the effectiveness and superiority of the proposed method in UAV small target detection tasks.
Full article
(This article belongs to the Section Remote Sensing Image Processing)
►▼
Show Figures

Figure 1
Open AccessArticle
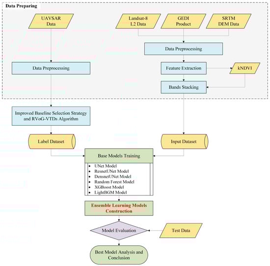
Multi-Source Data Fusion and Ensemble Learning for Canopy Height Estimation: Application of PolInSAR-Derived Labels in Tropical Forests
by
Yinhang Li, Xiang Zhou, Tingting Lv, Zui Tao, Hongming Zhang and Weijia Cao
Remote Sens. 2025, 17(23), 3822; https://doi.org/10.3390/rs17233822 - 26 Nov 2025
Abstract
Forest canopy height is essential for ecosystem process modeling and carbon stock assessment. However, most prediction approaches rely on sparse or interpolated LiDAR labels, leading to uncertainties in heterogeneous forests where laser footprints are limited or unevenly distributed. To address these issues, this
[...] Read more.
Forest canopy height is essential for ecosystem process modeling and carbon stock assessment. However, most prediction approaches rely on sparse or interpolated LiDAR labels, leading to uncertainties in heterogeneous forests where laser footprints are limited or unevenly distributed. To address these issues, this study proposes a multi-source ensemble learning framework that uses airborne PolInSAR-derived continuous canopy height as training labels for accurate forest height prediction. The framework features two key innovations: (1) a hybrid baseline selection strategy (PROD+ECC) within the PolInSAR inversion, significantly improving the quality and stability of initial labels; (2) a dual-layer ensemble learning model that integrates machine learning and deep learning to interpret multi-source features (Landsat-8, GEDI, DEM, and kNDVI), enabling robust upscaling from local inversion to regional prediction. Independent validation in Gabon’s Akanda National Park achieved R2 = 0.748 and RMSE = 5.873 m, reducing RMSE by 43.6% compared with existing global products. This framework mitigates sparse supervision and extrapolation bias, providing a scalable paradigm for high-accuracy canopy height mapping in complex tropical forests and offering an effective alternative to LiDAR-based approaches for global carbon assessment.
Full article
(This article belongs to the Special Issue SAR for Forest Mapping III)
►▼
Show Figures

Figure 1
Open AccessArticle
Understanding the Anomalies in Exotic Annual Grass Cover in Precipitation Scenario Maps of Rangelands in the Western United States
by
Devendra Dahal and Matthew Rigge
Remote Sens. 2025, 17(23), 3821; https://doi.org/10.3390/rs17233821 - 26 Nov 2025
Abstract
►▼
Show Figures
In rangeland ecosystems of the western United States, invasion by exotic annual grass (EAG) poses a substantial threat to native biodiversity. Studies have shown that weather, especially precipitation, can greatly influence the rate of invasion and EAG cover in arid and semi-arid rangeland
[...] Read more.
In rangeland ecosystems of the western United States, invasion by exotic annual grass (EAG) poses a substantial threat to native biodiversity. Studies have shown that weather, especially precipitation, can greatly influence the rate of invasion and EAG cover in arid and semi-arid rangeland ecosystems. In a previous effort to help inform timely decisions of local and regional land managers, the U.S. Geological Survey released multiple EAG cover maps that were driven by varying precipitation scenarios for rangeland ecosystems of the western United States. In those modelled maps, we found a positive correlation of EAG cover to precipitation in most areas as expected. However, in certain anomalous areas (less than 10% of the landscape) precipitation had no or negative correlation with EAG cover. In this study, we set out to understand what causes these anomalies. We identified variables, such as edaphic, topographic, and coexisting vegetation that may influence EAG cover in different precipitation scenarios. We implemented a thresholding approach to assess the influence of these variables on EAG cover. We found that soils with low clay content have a higher likelihood of positive EAG anomalies (higher EAG cover with less precipitation) and that increasing perennial herbaceous and decreasing shrub vegetation cover results in a higher likelihood of negative EAG anomalies (lower EAG cover with more precipitation). We also found a higher likelihood of negative EAG anomalies in higher solar radiation areas, and high frequency of positive EAG anomalies in mid and low solar radiation areas. Multiple factors play significant roles in EAG cover in the arid and semi-arid rangelands of the United States. Understanding these factors can help to better forecast EAG cover and therefore better plan for fire risk and management strategies.
Full article

Figure 1
Open AccessArticle
Evaluating Airborne Thermal Infrared Hyperspectral Data for Leaf Area Index Retrieval in Temperate Forests
by
Elnaz Neinavaz, Roshanak Darvishzadeh, Andrew K. Skidmore, Marco Heurich and Xi Zhu
Remote Sens. 2025, 17(23), 3820; https://doi.org/10.3390/rs17233820 - 26 Nov 2025
Abstract
The Leaf Area Index (LAI) is a key vegetation biophysical variable extensively studied using various remote sensing platforms and applications. Most studies focused on retrieving LAI using remote sensing data have primarily applied visible to shortwave infrared (0.3–2.5 µm) data. While we have
[...] Read more.
The Leaf Area Index (LAI) is a key vegetation biophysical variable extensively studied using various remote sensing platforms and applications. Most studies focused on retrieving LAI using remote sensing data have primarily applied visible to shortwave infrared (0.3–2.5 µm) data. While we have previously retrieved LAI using thermal infrared (TIR 2.5–14 µm) hyperspectral data under controlled laboratory conditions, this study aims to evaluate the reliability of our earlier findings using in situ and airborne TIR hyperspectral data. In this study, 36 plots, each 30 × 30 m in size, were randomly selected in the Bavarian Forest National Park in southeastern Germany. The EUFAR-TIR flight campaign, conducted on 6 July 2017, aligned with field data collection using an AISA Owl TIR hyperspectral sensor at 3 m spatial resolution. Statistical univariate and multivariate approaches have been applied to predict LAI using emissivity data. The LAI was derived using six narrowband indices, computed from all possible combinations of wavebands between 8 µm and 12.3 µm, via partial least squares regression (PLSR) and artificial neural network (ANN) models, applying the Levenberg–Marquardt and Scaled Conjugate Gradient algorithms. The results indicated that compared to LAI estimation under controlled conditions, TIR narrowband indices demonstrated poor performance in estimating in situ LAI (R2 = 0.28 and RMSECV = 0.02). Instead, it was observed that the PLSR model unexpectedly achieved higher prediction accuracy (R2 = 0.86 and RMSECV = 0.36) in retrieving LAI compared to the ANN approach using the Levenberg–Marquardt algorithm (R2 = 0.56, RMSECV = 0.71); however, it was outperformed by the Scaled Conjugate Gradient algorithm (R2 = 0.83, RMSECV = 0.18). The results revealed that wavebands located at 8.1 µm, 9.1 µm, 9.85–9.95 µm, and 9.99–10.27 µm are equally effective in predicting LAI, regardless of sensor or measurement/environmental conditions. Our findings have important implications for upscaling LAI predictions, as the identified wavebands are effective across varying conditions and align with the capabilities of upcoming thermal satellite missions such as Landsat Next and Copernicus LSTM.
Full article
(This article belongs to the Special Issue Recent Advances in Quantitative Thermal Imaging Using Remote Sensing)
►▼
Show Figures

Figure 1
Open AccessArticle
Correcting Atmospheric Temperature and Vapor Density Profiles of Ground-Based Microwave Radiometer in Diverse Skies by Regression Model and Artificial Neural Network Methods
by
Guirong Xu, Yonglan Tang, Aning Gou, Yiqin Wang, Weifa Yang and Jing Yan
Remote Sens. 2025, 17(23), 3819; https://doi.org/10.3390/rs17233819 - 25 Nov 2025
Abstract
A ground-based microwave radiometer (MWR) can retrieve temperature and vapor density profiles with a temporal resolution at the minute level, which is significant for studying atmospheric thermodynamic stratification and its evolution. Improving MWR retrieval accuracy is crucial for MWR application research. Based on
[...] Read more.
A ground-based microwave radiometer (MWR) can retrieve temperature and vapor density profiles with a temporal resolution at the minute level, which is significant for studying atmospheric thermodynamic stratification and its evolution. Improving MWR retrieval accuracy is crucial for MWR application research. Based on 9-year observations of MWR and radiosonde in Wuhan, China, this study adopts regression model and artificial neural network (ANN) methods to correct MWR temperature and vapor density deviations against radiosondes in diverse skies. Due to the impacts of solar heating and raindrops, MWR temperature presents a cold bias from radiosondes in clear and cloudy skies, but a warm bias in rainy skies, while the MWR vapor density is generally wetter than radiosondes, especially in rainy skies. The validation results show that both regression and ANN models can reduce the biases of MWR temperature and vapor density against radiosondes to around zero in diverse skies, and the MWR vapor density RMSE in rainy skies shows a marked decrease. After correcting using the regression model, the RMSE of MWR temperature (vapor density) declines by 14% (7%), 7% (4%), and 12% (29%) in clear, cloudy, and rainy skies, respectively, and the correction effect of the ANN model is slightly better than the regression model, with corresponding decreases of 19% (8%), 10% (8%), and 12% (30%), respectively. However, the consistency of MWR retrievals with radiosondes is rarely improved after the corrections of regression and ANN models. These results indicate that the regression and ANN models have a reasonable ability to correct MWR retrieval deviation in diverse skies, and there is remaining room for further improvement in MWR retrieval accuracy.
Full article
(This article belongs to the Special Issue Advances in Microwave Remote Sensing for Earth Observation (EO))
►▼
Show Figures

Figure 1
Open AccessArticle
An Adaptive Sequential Phase Optimization Method Based on Coherence Stability Detection and Adjustment Correction
by
Shijin Li, Yandong Gao, Nanshan Zheng, Hefang Bian, Yachun Mao, Wei Duan, Yafei Yuan, Qiang Chen and Binhe Ji
Remote Sens. 2025, 17(23), 3818; https://doi.org/10.3390/rs17233818 - 25 Nov 2025
Abstract
►▼
Show Figures
Phase optimization, aimed to enhance phase signal-to-noise ratio, is a critical component of the distributed scatterer interferometric synthetic aperture radar technique and directly determines the fineness and reliability of deformation monitoring. As a state-of-the-art method that balances computational efficiency and optimization performance in
[...] Read more.
Phase optimization, aimed to enhance phase signal-to-noise ratio, is a critical component of the distributed scatterer interferometric synthetic aperture radar technique and directly determines the fineness and reliability of deformation monitoring. As a state-of-the-art method that balances computational efficiency and optimization performance in high-dimensional data environments, sequential phase optimization has been widely studied. However, the improper matrix partitioning and discontinuous sequence compensation in current sequential methods severely restrict their optimization performance. To address these limitations, an adaptive sequential phase optimization method (AdSeq) based on coherence stability detection and adjustment correction is proposed. A submatrix dimension adaptive estimation model driven by coherence stability detection is first established based on persistent exceedance detection analysis. Then, a covariance matrix adaptive sequential partitioning strategy is developed by introducing the submatrix overlap criterion. Finally, a phase reference correction model based on weighted least squares adjustment is proposed to improve phase continuity and overall optimization performance. Experiments with simulated and real datasets are performed to comprehensively evaluate the optimization performance. Experimental results demonstrate that, compared with traditional phase optimization methods, the monitoring point density obtained by AdSeq increased by over 21.07%, and the deformation monitoring accuracy reached 16.49 mm, representing an improvement exceeding 10.09%. These results confirm that the proposed AdSeq method achieves superior noise robustness and phase optimization performance, and provides a higher deformation monitoring accuracy.
Full article

Figure 1
Open AccessArticle
Deep Learning-Based Classification of Aquatic Vegetation Using GF-1/6 WFV and HJ-2 CCD Satellite Data
by
Yifan Shao, Qian Shen, Yue Yao, Xuelei Wang, Huan Zhao, Hangyu Gao, Yuting Zhou, Haobin Zhang and Zhaoning Gong
Remote Sens. 2025, 17(23), 3817; https://doi.org/10.3390/rs17233817 - 25 Nov 2025
Abstract
The Yangtze River Basin, one of China’s most vital watersheds, sustains both ecological balance and human livelihoods through its extensive lake systems. However, since the 1980s, these lakes have experienced significant ecological degradation, particularly in terms of aquatic vegetation decline. To acquire reliable
[...] Read more.
The Yangtze River Basin, one of China’s most vital watersheds, sustains both ecological balance and human livelihoods through its extensive lake systems. However, since the 1980s, these lakes have experienced significant ecological degradation, particularly in terms of aquatic vegetation decline. To acquire reliable aquatic vegetation data during the peak growing season (July–September), when clear-sky conditions are scarce, we employed Chinese domestic satellite imagery—Gaofen-1/6 (GF-1/6) Wide Field of View (WFV) and Huanjing-2A/B (HJ-2A/B) Charge-Coupled Device (CCD)—with approximately one-day revisit frequency after constellation networking, 16 m spatial resolution, and excellent spectral consistency, in combination with deep learning algorithms, to monitor aquatic vegetation across the basin. Comparative experiments identified the near-infrared, red, and green bands as the most informative input features, with an optimal input size of . Through visual interpretation and dataset augmentation, we generated a total of 5016 labeled image pairs of this size. The U-Net++ model, equipped with an EfficientNet-B5 backbone, achieved robust performance with an mIoU of 90.16% and an mPA of 95.27% on the validation dataset. On independent test data, the model reached an mIoU of 79.10% and an mPA of 86.42%. Field-based assessment yielded an overall accuracy (OA) of 75.25%, confirming the reliability of the model. As a case study, the proposed model was applied to satellite imagery of Lake Taihu captured during the peak growing season of aquatic vegetation (July–September) from 2020 to 2025. Overall, this study introduces an automated classification approach for aquatic vegetation using 16 m resolution Chinese domestic satellite imagery and deep learning, providing a reliable framework for large-scale monitoring of aquatic vegetation across lakes in the Yangtze River Basin during their peak growth period.
Full article
Open AccessArticle
Evaluating Terrestrial Water Storage, Fluxes, and Drivers in the Pearl River Basin from Downscaled GRACE/GFO and Hydrometeorological Data
by
Yuhao Xiong, Jincheng Liang and Wei Feng
Remote Sens. 2025, 17(23), 3816; https://doi.org/10.3390/rs17233816 - 25 Nov 2025
Abstract
The Pearl River Basin (PRB) is a humid subtropical system where frequent floods and recurrent droughts challenge water management. GRACE and GRACE Follow-On provide basin-scale constraints on terrestrial water storage anomalies (TWSA), yet their coarse native resolution limits applications at regional scales. We
[...] Read more.
The Pearl River Basin (PRB) is a humid subtropical system where frequent floods and recurrent droughts challenge water management. GRACE and GRACE Follow-On provide basin-scale constraints on terrestrial water storage anomalies (TWSA), yet their coarse native resolution limits applications at regional scales. We employ a downscaled TWSA product derived via a joint inversion that integrates GRACE/GFO observations with the high-resolution spatial patterns of WaterGap Global Hydrological Model (WGHM). Validation against GRACE/GFO shows that the downscaled product outperforms WGHM at basin and pixel scales, with consistently lower errors and higher skill, and with improved terrestrial water flux (TWF) estimates that agree more closely with water balance calculations in both magnitude and phase. The TWSA in the PRB exhibits strong seasonality, with precipitation (P) exceeding evapotranspiration (E) and runoff (R) from April to July and storage peaking in July. From 2002 to 2022, the basin alternates between multi-year declines and recoveries. On the annual scale, TWSA covaries with precipitation and runoff, and large-scale climate modes modulate these relationships, with El Niño and a warm Pacific Decadal Oscillation (PDO) favoring wetter conditions and La Niña and a cold PDO favoring drier conditions. extreme gradient boosting (XGBoost) with shapley additive explanations (SHAP) attribution identifies P as the primary driver of storage variability, followed by R and E, while vegetation and radiation variables play secondary roles. Drought and flood diagnostics based on drought severity index (DSI) and a standardized flood potential index (FPI) capture the severe 2021 drought and major wet-season floods. The results demonstrate that joint inversion downscaling enhances the spatiotemporal fidelity of satellite-informed storage estimates and provides actionable information for risk assessment and water resources management.
Full article
(This article belongs to the Special Issue Advances in Artificial Intelligence and Multi-Source Remote Sensing for Surface Hydrology)
►▼
Show Figures

Figure 1
Open AccessArticle
Resolving Surface Heat Island Effects in Fine-Scale Spatio-Temporal Domains for the Two Warmest Metropolitan Cities of Korea
by
Gi-Seong Jeon and Wonkook Kim
Remote Sens. 2025, 17(23), 3815; https://doi.org/10.3390/rs17233815 - 25 Nov 2025
Abstract
The urban heat island (UHI) has been a critical social problem as urbanization intensifies worldwide, significantly impacting human life by exacerbating heat-related health issues, increasing energy demand for cooling, and resulting in associated environmental problems. However, the fine-scale diurnal and spatial characteristics of
[...] Read more.
The urban heat island (UHI) has been a critical social problem as urbanization intensifies worldwide, significantly impacting human life by exacerbating heat-related health issues, increasing energy demand for cooling, and resulting in associated environmental problems. However, the fine-scale diurnal and spatial characteristics of UHI remain poorly understood due to the limited resolution of traditional satellite datasets. This study aims to quantify the diurnal and spatial dynamics of surface urban heat islands (SUHI) in Busan and Daegu—the two hottest metropolitan cities in Korea—by integrating high-resolution ECOsystem Spaceborne Thermal Radiometer Experiment on Space Station (ECOSTRESS) (70 m) and Geostationary Korea Multi-Purpose Satellite-2A (GK-2A) (2 km) land surface temperature (LST) data. Using the combined datasets, season-representative diurnal LST variations were characterized, and locational heat intensification (LHI) was evaluated across land use types and densities at sub-district scales. The results show that the maximum SUHI intensity reached 10 °C in Daegu and 7 °C in Busan during summer, up to 8 °C higher than estimates from coarse-resolution data. Industrial areas recorded the highest LST (47 °C in Daegu and 43 °C in Busan) with rapid morning intensification rates of 2.0 °C/h and 1.9 °C/h, respectively. Dense urban land uses amplified LHI by nearly twofold compared to less dense urban areas. These findings emphasize the critical role of land use density and industrial heat emissions in shaping urban thermal environments, providing key insights for use in urban heat mitigation and climate-adaptive planning.
Full article
(This article belongs to the Special Issue Application of Remote Sensing-Based Monitoring of Local Climate in Urban Areas)
►▼
Show Figures

Figure 1
Open AccessArticle
ASROT: A Novel Resampling Algorithm to Balance Training Datasets for Classification of Minor Crops in High-Elevation Regions
by
Wei Li, Jie Zhu, Tongjie Li, Zhiyuan Ma, Timothy A. Warner, Hengbiao Zheng, Chongya Jiang, Tao Cheng, Yongchao Tian, Yan Zhu, Weixing Cao and Xia Yao
Remote Sens. 2025, 17(23), 3814; https://doi.org/10.3390/rs17233814 - 25 Nov 2025
Abstract
►▼
Show Figures
Accurately mapping crop distribution is important for environmental and food security applications. The success of machine learning algorithms (MLs) applied to mapping crops is partly dependent on the acquisition of sufficient training samples. However, since minor crops typically cover only few areas within
[...] Read more.
Accurately mapping crop distribution is important for environmental and food security applications. The success of machine learning algorithms (MLs) applied to mapping crops is partly dependent on the acquisition of sufficient training samples. However, since minor crops typically cover only few areas within agricultural landscapes, opportunities for collecting training data for those classes are often constrained. This problem is particularly acute in high-elevation regions, where fields tend to be small and heterogeneous in shape. This often leads to imbalanced training datasets, where the proportions of samples for each class differ greatly. To address this issue, a novel resampling algorithm, i.e., the adaptive synthetic and repeat oversampling technique (ASROT), was proposed by coupling two existed algorithms: adaptive synthetic sampling (ADASYN) and density-based spatial clustering of applications with noise (DBSCAN). Then, we explored the application of the proposed ASROT approach and compared it with six commonly used alternative algorithms, using 13 imbalanced datasets generated from GF-6 images of a high-elevation region. The imbalanced training datasets as well as balanced versions produced by ASROT and the comparison algorithms were used with two classifiers (i.e., random forest (RF) and a stacking classifier) to map crop types. The results showed a negative correlation between overall accuracy and the imbalance degree of datasets, illustrating the latter does affect the models in calibrating the crop classification. The balanced datasets produced higher accuracy for crop classification than the original imbalanced datasets for both the RF and stacking classifiers. The classification accuracy of almost all the crop classes and the overall classification accuracy (OA) increased. Most notably, the accuracy for minor crops (e.g., highland barley and broad beans) increased by approximately 30%. Overall, the proposed ASROT algorithm provides an effective method for balancing training datasets, simultaneously improving classification accuracy of both major and minor crops in high-elevation regions.
Full article

Figure 1
Open AccessArticle
A Novel Framework Based on Data Fusion and Machine Learning for Upscaling Evapotranspiration from Flux Towers to the Regional Scale
by
Pengyuan Zhu, Qisheng Han, Shenglin Li, Hao Liu, Caixia Li, Yanchuan Ma and Jinglei Wang
Remote Sens. 2025, 17(23), 3813; https://doi.org/10.3390/rs17233813 - 25 Nov 2025
Abstract
►▼
Show Figures
Accurate quantification of regional ET is essential for agricultural water management. Upscaling methods based on flux tower observations have been widely applied in large-scale ET estimation. However, the coarse spatial resolution of existing upscaling approaches limits their utility in field-scale management. Therefore, this
[...] Read more.
Accurate quantification of regional ET is essential for agricultural water management. Upscaling methods based on flux tower observations have been widely applied in large-scale ET estimation. However, the coarse spatial resolution of existing upscaling approaches limits their utility in field-scale management. Therefore, this study proposes an integrated upscaling framework that combines data fusion and machine learning, enabling spatiotemporally continuous ET estimation at the field scale (30 m × 30 m). First, daily 30 m resolution land surface temperature (LST) and vegetation indices were generated by fusing MODIS, Landsat, and China Land Data Assimilation System (CLDAS) datasets. These variables, along with meteorological data and the footprint model, were used as inputs for machine learning. The upscaled ET was evaluated under varying surface heterogeneity using optical-microwave scintillometers (OMS). The results show that a one-dimensional convolutional neural network (1D CNN) using both remote sensing and meteorological data performed best in relatively homogeneous croplands, achieving a correlation coefficient (R) of 0.90, a bias of −0.14 mm/d, a mean absolute error (MAE) of 0.46 mm/d, and a root mean square error (RMSE) of 0.66 mm/d. In contrast, for heterogeneous urban-agricultural landscapes, the 1D CNN using only remote sensing data outperformed other models, with R, bias, MAE, and RMSE of 0.93, −0.14 mm/d, 0.66 mm/d, and 0.88 mm/d, respectively. Furthermore, SHapley Additive exPlanations (SHAP) revealed that LST and the two-band enhanced vegetation index (EVI2) were the most influential drivers in the models. The framework successfully enables ET modeling and spatial extrapolation in heterogeneous regions, providing a foundation for precision water resource management.
Full article

Figure 1
Open AccessArticle
Climate Surpasses Soil Texture in Driving Soil Salinization Alleviation in Arid Xinjiang
by
Jiahao Zhao, Hongqi Wu, Haibin Gu, Yanmin Fan, Zhiwen Zhao, Pengfei Wang and Changlei Li
Remote Sens. 2025, 17(23), 3812; https://doi.org/10.3390/rs17233812 - 25 Nov 2025
Abstract
►▼
Show Figures
Soil salinization in arid regions has drawn considerable attention due to its constraints on agricultural productivity and ecological security. Climate and soil texture, as key drivers at the macroscale, still lack systematic quantitative assessments regarding their mechanisms in shaping the long-term dynamics of
[...] Read more.
Soil salinization in arid regions has drawn considerable attention due to its constraints on agricultural productivity and ecological security. Climate and soil texture, as key drivers at the macroscale, still lack systematic quantitative assessments regarding their mechanisms in shaping the long-term dynamics of salinity, and comparative evaluations of their relative contributions remain insufficient. Therefore, there is an urgent need to explore the spatiotemporal variations in soil salinization in arid regions and its responses to climate and soil texture. This study was based on salinity sampling sites collected in southern Xinjiang in 2023. A Random Forest (RF)-based inversion model was constructed using spectral indices derived from Landsat-9 and Sentinel-2 as environmental predictors. The predictive performance of models using all variables was compared with those using RF-based feature selection. The optimal model was then applied to retrieve soil salinity concentrations for 2008, 2013, 2018, and 2023 at four equidistant time points, enabling the spatiotemporal evolution of soil salinization across the study area to be assessed. Finally, a Boosted Regression Tree (BRT) model was employed to quantify the driving contributions of climate and soil texture. Results showed that the feature-selected Landsat-9 model performed best, with an R2 of 0.747, significantly outperforming the Sentinel-2 model. The mean soil salinity concentration declined rapidly from 2008 to 2013, followed by a relatively slower but sustained decrease thereafter. The proportion of non-salinized land increased from 3.08% to 30.81%. The Sen’s slope−Mann−Kendall test indicated that 78.6% of salinity levels exhibited a significant downward trend, while 18.8% showed a slight increase. The relative contribution analysis indicated that climatic factors consistently exerted a stronger influence on the evolution of soil salinization than soil texture. Specifically, the contribution of climatic variables increased from 65.2% in 2008 to 66.8% in 2023, whereas that of soil texture decreased slightly from 34.8% to 33.2%. Among the climatic variables, the effect of potential evapotranspiration gradually weakened, while the impacts of temperature and precipitation continued to intensify. In contrast, soil texture variables played a comparatively minor yet stable role throughout the study period. These findings provide an effective framework for long-term monitoring of soil salinization and offer critical insights for adaptive management in arid regions under climate change.
Full article

Figure 1
Journal Menu
► ▼ Journal Menu-
- Remote Sensing Home
- Aims & Scope
- Editorial Board
- Reviewer Board
- Topical Advisory Panel
- Photography Exhibition
- Instructions for Authors
- Special Issues
- Topics
- Sections & Collections
- Article Processing Charge
- Indexing & Archiving
- Editor’s Choice Articles
- Most Cited & Viewed
- Journal Statistics
- Journal History
- Journal Awards
- Society Collaborations
- Conferences
- Editorial Office
Journal Browser
► ▼ Journal BrowserHighly Accessed Articles
Latest Books
E-Mail Alert
News
Topics
Topic in
Entropy, Environments, Land, Remote Sensing
Bioterraformation: Emergent Function from Systemic Eco-Engineering
Topic Editors: Matteo Convertino, Jie LiDeadline: 30 November 2025
Topic in
Energies, Aerospace, Applied Sciences, Remote Sensing, Sensors
GNSS Measurement Technique in Aerial Navigation
Topic Editors: Kamil Krasuski, Damian WierzbickiDeadline: 31 December 2025
Topic in
Geosciences, Land, Remote Sensing, Sustainability
Disaster and Environment Monitoring Based on Multisource Remote Sensing Images
Topic Editors: Bing Guo, Yuefeng Lu, Yingqiang Song, Rui Zhang, Huihui ZhaoDeadline: 1 January 2026
Topic in
Agriculture, Remote Sensing, Sustainability, Water, Hydrology, Limnological Review, Earth
Water Management in the Age of Climate Change
Topic Editors: Yun Yang, Chong Chen, Hao SunDeadline: 31 January 2026
Conferences
Special Issues
Special Issue in
Remote Sensing
Synthetic Aperture Radar (SAR) Image Object Detection and Information Extraction: Methods and Applications (Second Edition)
Guest Editors: Kefeng Ji, Mingjin Zhang, Xiangguang Leng, Haohao Ren, Zhongzhen SunDeadline: 26 November 2025
Special Issue in
Remote Sensing
Deep Learning for Multi/Hyperspectral Image Analysis and Near-Surface Geophysics: Applications in Mineral Identification and Geo-Environmental Monitoring
Guest Editors: Jaehyung Yu, Young-Sun Son, Seung-Sep KimDeadline: 27 November 2025
Special Issue in
Remote Sensing
Application of Remote Sensing in Climate-Friendly Land Use Mapping
Guest Editors: László Mucsi, Tamás Gál, Péter SzilassiDeadline: 27 November 2025
Special Issue in
Remote Sensing
Recent Advances in the Processing of Hyperspectral Images (Second Edition)
Guest Editors: Liguo Wang, Yanfeng Gu, Peng Wang, Henry LeungDeadline: 28 November 2025
Topical Collections
Topical Collection in
Remote Sensing
Visible Infrared Imaging Radiometers and Applications
Collection Editor: Changyong Cao
Topical Collection in
Remote Sensing
Google Earth Engine Applications
Collection Editors: Lalit Kumar, Onisimo Mutanga
Topical Collection in
Remote Sensing
Feature Papers for Section Environmental Remote Sensing
Collection Editor: Magaly Koch
Topical Collection in
Remote Sensing
Feature Paper Special Issue on Forest Remote Sensing
Collection Editors: Zengyuan Li, Erxue Chen, Lin Cao




