Journal Description
Reactions
Reactions
is an international, peer-reviewed, open access journal on reaction chemistry and engineering published quarterly online by MDPI.
- Open Access— free for readers, with article processing charges (APC) paid by authors or their institutions.
- High Visibility: indexed within ESCI (Web of Science), Scopus, EBSCO, and other databases.
- Rapid Publication: manuscripts are peer-reviewed and a first decision is provided to authors approximately 21.5 days after submission; acceptance to publication is undertaken in 4.6 days (median values for papers published in this journal in the first half of 2025).
- Recognition of Reviewers: APC discount vouchers, optional signed peer review, and reviewer names published annually in the journal.
- Journal Cluster of Chemical Reactions and Catalysis: Catalysts, Chemistry, Electrochem, Inorganics, Molecules, Organics, Oxygen, Photochem, Reactions, Sustainable Chemistry.
Impact Factor:
2.2 (2024);
5-Year Impact Factor:
2.2 (2024)
Latest Articles
Efficient Decolourisation of Astrazon Pink Dye Using Biocarbon Derived from Prosopis juliflora Shells: Kinetics, Isotherms, and RSM-Based Optimization for Sustainable Wastewater Treatment
Reactions 2025, 6(4), 57; https://doi.org/10.3390/reactions6040057 - 17 Oct 2025
Abstract
►
Show Figures
This study investigates the efficiency of biocarbon derived from Prosopis juliflora shells in removing Astrazon pink dye from aqueous solutions. The biocarbon obtained from the thermochemical process was characterised using FTIR Spectroscopy, SEM microscopy with Energy-Dispersive X-ray Spectroscopy (SEM-EDS), and XRD. Batch adsorption
[...] Read more.
This study investigates the efficiency of biocarbon derived from Prosopis juliflora shells in removing Astrazon pink dye from aqueous solutions. The biocarbon obtained from the thermochemical process was characterised using FTIR Spectroscopy, SEM microscopy with Energy-Dispersive X-ray Spectroscopy (SEM-EDS), and XRD. Batch adsorption experiments were conducted to assess various factors, including the Potential of Hydrogen (pH), Dosage of biocarbon, Astrazon pink dye concentration, temperature, and Time of contact. Similarly, Adsorption isotherm models, including the Langmuir and the Freundlich isotherms, were used to evaluate the adsorption capacity. In contrast, pseudo-first-order and pseudo-second-order models were used to analyse the kinetics of dye adsorption. The interactive effects of selected variables on the removal of Astrazon Pink dye from synthetic water were determined using Response Surface Methodology (RSM). The maximum dye uptake, 98.54%, was achieved with a biochar dose of 8 g/L at 50 ppm dye concentration, pH 7.5, and 35 °C. The Freundlich adsorption isotherm model and the pseudo-second-order kinetic model are the better-fitting models for the dye adsorption process, with R2 values of 0.99. Consequently, the thermodynamic parameters indicate that the process is endothermic and spontaneous.
Full article
Open AccessArticle
Unraveling the Electrochemical Reaction Mechanism of Bronze-Phase Titanium Dioxide in Sodium-Ion Batteries
by
Denis Opra, Sergey Sinebryukhov, Alexander Sokolov, Andrey Gerasimenko, Sviatoslav Sukhoverkhov, Andrey Sidorin, Alexandra Zavidnaya and Sergey Gnedenkov
Reactions 2025, 6(4), 56; https://doi.org/10.3390/reactions6040056 - 7 Oct 2025
Abstract
►▼
Show Figures
Searching anode materials is an important task for the development of sodium-ion batteries. In this regard, bronze-phase titanium dioxide, TiO2(B), has been considered as one of the promising materials, owing to its crystal structure with open channels and voids facilitating Na
[...] Read more.
Searching anode materials is an important task for the development of sodium-ion batteries. In this regard, bronze-phase titanium dioxide, TiO2(B), has been considered as one of the promising materials, owing to its crystal structure with open channels and voids facilitating Na+ diffusion and storage. However, the electrochemical de-/sodiation mechanism of TiO2(B) has not been clearly comprehended, and further experiments are required. Herein, in situ and ex situ observations by a combination of X-ray photoelectron spectroscopy, X-ray diffraction, Raman spectroscopy, gas chromatography–mass spectrometry was used to provide additional insights into the electrochemical reaction scenario of bronze-phase TiO2 in Na-ion batteries. The findings reveal that de-/sodiation of TiO2(B) occurs through a reversible intercalation reaction and without the involvement of the conversion reaction (no metallic titanium is formed and no oxygen is released). At the same time, upon the first Na+ uptake process, crystalline TiO2(B) becomes partially amorphous, but is still driven by the Ti4+/Ti3+ redox couple. Importantly, TiO2(B) has pseudocapacitive electrochemical behavior during de-/sodiation based on a quantitative analysis of the cyclic voltammetry data. The results obtained in this study complement existing insights into the sodium storage mechanisms of TiO2(B) and provide useful knowledge for further improving its anode performance for SIBs application.
Full article

Figure 1
Open AccessReview
Green Photocatalysis: A Comprehensive Review of Plant-Based Materials for Sustainable Water Purification
by
Safiya Mallah, Mariam El Mchaouri, Salma El Meziani, Hafida Agnaou, Hajar El Haddaj, Wafaa Boumya, Noureddine Barka and Alaâeddine Elhalil
Reactions 2025, 6(4), 55; https://doi.org/10.3390/reactions6040055 - 5 Oct 2025
Abstract
►▼
Show Figures
Green synthesis represents a sustainable, reliable, and eco-friendly approach for producing various materials and nanomaterials, including metal and metal oxide nanoparticles. This environmentally conscious method has garnered significant attention from materials scientists. In recent years, interest in plant-mediated nanoparticle synthesis has grown markedly,
[...] Read more.
Green synthesis represents a sustainable, reliable, and eco-friendly approach for producing various materials and nanomaterials, including metal and metal oxide nanoparticles. This environmentally conscious method has garnered significant attention from materials scientists. In recent years, interest in plant-mediated nanoparticle synthesis has grown markedly, owing to advantages such as enhanced product stability, low synthesis costs, and the use of non-toxic, renewable resources. This review specifically focuses on the green synthesis of metal oxide nanoparticles using plant extracts, highlighting five key oxides: TiO2, ZnO, WO3, CuO, and Fe2O3, which are prepared through various plant-based methods. The release of toxic effluents like synthetic dyes into the environment poses serious threats to aquatic ecosystems and human health. Therefore, the application of biosynthesized nanoparticles in removing such pollutants from industrial wastewater is critically examined. This paper discusses the synthesis routes, characterization techniques, green synthesis methodologies, and evaluates the photocatalytic performance and dye degradation mechanisms of these plant-derived nanoparticles.
Full article

Figure 1
Open AccessArticle
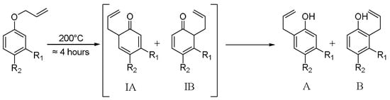
Regioselectivity of the Claisen Rearrangement of Meta- and Para-Substituted Allyl Aryl Ethers
by
William Thomas Möller, Svava Dögg Hreinsdóttir, Luis Antonio Arana and Benjamín Ragnar Sveinbjörnsson
Reactions 2025, 6(4), 54; https://doi.org/10.3390/reactions6040054 - 5 Oct 2025
Abstract
►▼
Show Figures
The regioselectivity of the Claisen rearrangement with different meta-substituted and meta- and para-substituted allyl phenyl ethers was investigated. The main results were that in meta-substituted Claisen rearrangements the regioselectivity depends roughly on the electronic nature of the substituent, with electron-donating groups favoring migration
[...] Read more.
The regioselectivity of the Claisen rearrangement with different meta-substituted and meta- and para-substituted allyl phenyl ethers was investigated. The main results were that in meta-substituted Claisen rearrangements the regioselectivity depends roughly on the electronic nature of the substituent, with electron-donating groups favoring migration further from the meta-substituent while electron-withdrawing groups favor migration towards the meta-substituent. Different para-substituents were tested with two meta-substituents, Me, and Cl. Most of the para-substituent tested had a clear effect on the product ratio, in all but one case enhancing the proportion of the major product favored by the meta-substituent. Population analysis was performed with Mulliken, Löwdin, Hirshfeld, and natural population analysis to analyze the influence of the substituents on the atomic charges on the reaction sites. It was observed that the atomic charge on the carbon that forms the major isomer is of higher negativity than the atomic charge on the carbon that forms the minor isomer.
Full article

Figure 1
Open AccessArticle
Decolorization and Detoxification of Synthetic Dyes by Trametes versicolor Laccase Under Salt Stress Conditions
by
Thaís Marques Uber, Danielly Maria Paixão Novi, Luana Yumi Murase, Vinícius Mateus Salvatori Cheute, Samanta Shiraishi Kagueyama, Alex Graça Contato, Rosely Aparecida Peralta, Adelar Bracht and Rosane Marina Peralta
Reactions 2025, 6(4), 53; https://doi.org/10.3390/reactions6040053 - 3 Oct 2025
Abstract
Fungal laccases are promising oxidative enzymes for bioremediation applications, particularly in the degradation of synthetic dyes present in industrial effluents. Here, we evaluated the inhibitory effects of sodium chloride (NaCl) and sodium sulfate (Na2SO4) on the activity of Trametes
[...] Read more.
Fungal laccases are promising oxidative enzymes for bioremediation applications, particularly in the degradation of synthetic dyes present in industrial effluents. Here, we evaluated the inhibitory effects of sodium chloride (NaCl) and sodium sulfate (Na2SO4) on the activity of Trametes versicolor laccase and its ability to decolorize Congo Red (CR), Malachite Green (MG), and Remazol Brilliant Blue R (RBBR). Enzyme assays revealed concentration-dependent inhibition, with IC50 values of 0.22 ± 0.04 M for NaCl and 1.00 ± 0.09 M for Na2SO4, indicating stronger inhibition by chloride. Kinetic modeling showed mixed-type inhibition for both salts. Despite this effect, the enzyme maintained significant activity: after 12 h, decolorization efficiencies reached 95 ± 4.0% for MG, 88 ± 3.0% for RBBR, and 75 ± 3.0% for CR, even in the presence of 0.5 M salts. When applied to a mixture of the three dyes, decolorization decreased only slightly in saline medium (94.04 ± 4.0% to 83.43 ± 5.1%). FTIR spectra revealed minor structural changes, but toxicity assays confirmed marked detoxification, with radicle length in lettuce seeds increasing from 20–38 mm (untreated dyes) to 41–48 mm after enzymatic treatment. Fungal growth assays corroborated reduced toxicity of treated dyes. These findings demonstrate that T. versicolor laccase retains functional robustness under ionic stress, supporting its potential application in saline textile wastewater remediation.
Full article
(This article belongs to the Topic Green and Sustainable Catalytic Process)
►▼
Show Figures

Graphical abstract
Open AccessArticle
Enhanced Cycling Stability of High-Voltage Sodium-Ion Batteries via DFEC-Driven Fluorinated Interface Engineering
by
Xin Li, Yali Yao and Xinying Liu
Reactions 2025, 6(4), 52; https://doi.org/10.3390/reactions6040052 - 1 Oct 2025
Abstract
With their considerable capacity and structurally favorable characteristics, layered transition metal oxides have become strong contenders for cathode use in sodium-ion batteries (SIBs). Nevertheless, their practical deployment is challenged by pronounced capacity loss, predominantly induced by unstable cathode–electrolyte interphase (CEI) at elevated voltages.
[...] Read more.
With their considerable capacity and structurally favorable characteristics, layered transition metal oxides have become strong contenders for cathode use in sodium-ion batteries (SIBs). Nevertheless, their practical deployment is challenged by pronounced capacity loss, predominantly induced by unstable cathode–electrolyte interphase (CEI) at elevated voltages. In this study, difluoroethylene carbonate (DFEC) is introduced as a functional electrolyte additive to engineer a robust and uniform CEI. The fluorine-enriched CEI effectively suppresses parasitic reactions, mitigates continuous electrolyte decomposition, and facilitates stable Na+ transport. Consequently, Na/NaNi1/3Fe1/3Mn1/3O2 (Na/NFM) cells with 2 wt.% DFEC retain 78.36% of their initial capacity after 200 cycles at 1 C and 4.2 V, demonstrating excellent long-term stability. Density functional theory (DFT) calculations confirm the higher oxidative stability of DFEC compared to conventional solvents, further supporting its interfacial protection role. This work offers valuable insights into electrolyte additive design for high-voltage SIBs and provides a practical route to significantly improve long-term electrochemical performance.
Full article
(This article belongs to the Special Issue Feature Papers in Reactions in 2025)
►▼
Show Figures

Figure 1
Open AccessArticle
Ethylene and 1-butene Oligomerization with Benzimidazole Complexes of Nickel and Iron: A Case of Tandem Reaction
by
Nelson N. dos Santos, Marcos F. Silva, Alexandre F. Young, Marcos L. Dias and Mariana M. V. M. Souza
Reactions 2025, 6(4), 51; https://doi.org/10.3390/reactions6040051 - 24 Sep 2025
Abstract
►▼
Show Figures
The coordination chemistry of benzimidazole ligands combines σ donation and π backbonding. Owing to this electronic flexibility, benzimidazole ligands stabilize both electron deficient and electron-rich transition states in the catalytic cycle of Ziegler-Natta polymerizations. In this study, Fe(III) and Ni(II) complexes of 2-substituted-benzimidazoles
[...] Read more.
The coordination chemistry of benzimidazole ligands combines σ donation and π backbonding. Owing to this electronic flexibility, benzimidazole ligands stabilize both electron deficient and electron-rich transition states in the catalytic cycle of Ziegler-Natta polymerizations. In this study, Fe(III) and Ni(II) complexes of 2-substituted-benzimidazoles were tested as catalysts for ethylene and 1-butene oligomerization. The tests realized in toluene yielded mainly butenes and minor amounts of hexenes. When dichloromethane was used as solvent, a tandem reaction took place and 1-butene produced by ethylene dimerization was further oligomerized, yielding octenes and dodecenes as main products. All tested catalysts exhibited moderate selectivity for 1-octene, indicating 1-ω enchainment in 1-butene dimerization. Beyond catalytic tests, a theoretical study of the ligand 2,2′-(furan-2,5-diyl)bis(1H-benzimidazole) confirmed the planar structure of this compound as evidenced by NMR spectroscopy.
Full article

Figure 1
Open AccessArticle
Green-Synthesized Nanoflower FeNi Catalysts for Low-Temperature Pyrolysis of Waste Lubricating Oil into High-Quality Diesel-Like Fuel
by
Riny Yolandha Parapat, Irsan Asfari Khoirin, Reygina Katon Cahyani, Najla Septariani, Sabrina Putri Nurlian, Freddy Haryanto, Muhammad Nadhif Noer Hamdhan and Michael Schwarze
Reactions 2025, 6(3), 50; https://doi.org/10.3390/reactions6030050 - 19 Sep 2025
Abstract
►▼
Show Figures
The growing accumulation of waste lubricating oil presents serious environmental issues, calling for sustainable management solutions. This research discusses the creation of FeNi/TiO2 nanocatalysts that were synthesized through an eco-friendly method utilizing grape seed extract (GSE) as a natural reducing agent for
[...] Read more.
The growing accumulation of waste lubricating oil presents serious environmental issues, calling for sustainable management solutions. This research discusses the creation of FeNi/TiO2 nanocatalysts that were synthesized through an eco-friendly method utilizing grape seed extract (GSE) as a natural reducing agent for the catalytic pyrolysis of waste lubricating oil. The nanocatalyst was produced using the microemulsion technique and refined via Response Surface Methodology (RSM) to optimize its catalytic performance. Pyrolysis was carried out at 400 °C, leading to a significant conversion of waste oil into valuable fuel. The FeNi/TiO2 nanocatalyst exhibited exceptional capabilities in facilitating the breakdown of heavy hydrocarbons into lighter fuel fractions while reducing unwanted byproducts. GC-MS analysis demonstrated the prevalence of C6–C20 hydrocarbons in the pyrolysis oil, underscoring its potential as a high-quality alternative fuel similar to traditional diesel. This study aids in the progress of environmentally sustainable waste-to-energy technologies, offering a promising pathway for effective fuel production and hazardous waste management.
Full article

Graphical abstract
Open AccessArticle
Hydroxyl Radical-Initiated Reaction of Nerol: A Pathway to Secondary Pollutants in an Indoor Environment
by
Angappan Mano Priya and Gisèle El Dib
Reactions 2025, 6(3), 49; https://doi.org/10.3390/reactions6030049 - 12 Sep 2025
Abstract
►▼
Show Figures
Nerol ((Z)-3,7-dimethylocta-2,6-dien-1-ol), (C10H18O), is a monoterpene alcohol that belongs to the family of BVOCs emitted naturally by means of vegetation and is found in various medicinal plants. This species attracted attention in the field of atmospheric chemistry due to
[...] Read more.
Nerol ((Z)-3,7-dimethylocta-2,6-dien-1-ol), (C10H18O), is a monoterpene alcohol that belongs to the family of BVOCs emitted naturally by means of vegetation and is found in various medicinal plants. This species attracted attention in the field of atmospheric chemistry due to its unique structural, chemical and environmental properties. In this work, OH-addition and H-abstraction reactions of Nerol by OH radical have been investigated using M06-2X, CBS-QB3 and CCSD(T) with 6-311++G(d,p) basis set. The OH addition at the C=C double bond of Nerol was shown to be the most favorable, with a small relative energy barrier of −6.86 kcal/mol and H-abstraction at the CH2 group exhibits a relative energy barrier of 0.08 kcal/mol at CCSD(T)/6-311++G(d,p) level of theory. The obtained overall rate coefficient at 298 K is 9.68 × 10−10 cm3 molecule−1 s−1 using canonical variational transition state theory with small curvature tunnelling method (CVT/SCT), which is in good agreement with the experimental rate coefficient determined by Mahecha et al. (kOH = (1.60 ± 0.2) × 10−10) at 296 ± 2 K. The obtained rate coefficient exhibits negative temperature dependence, and the atmospheric lifetime of Nerol is about 18 min. The predicted oxidation pathways reveal the formation of key products such as formaldehyde, glycolaldehyde and 6-Methyl-hept-5-en-2-ol, which is also observed in previous experimental studies, indicating good agreement between theoretical and experimental findings. This study constitutes the first theoretical study and its dependence on temperature exploration, offering detailed insights into the degradation pathways and environmental impact of Nerol initiated by hydroxyl radicals.
Full article

Graphical abstract
Open AccessArticle
Studies on the Radziszewski Reaction—Synthesis and Characterization of New Imidazole Derivatives
by
Leandro A. G. Jesus, Adinaldo L. M. P. Silva, Rosane A. S. San Gil, Leandro B. Borré, Luiz C. Bertolino and Ricardo S. S. Teixeira
Reactions 2025, 6(3), 48; https://doi.org/10.3390/reactions6030048 - 5 Sep 2025
Abstract
►▼
Show Figures
Two new long-chain N-alkyl imidazole derivatives, 2-(1-octadecyl-imidazol-2-yl)pyridine and 2-(furan-2-yl)-1-(octadecane-1-yl)-1H-imidazole, were synthesized via the Radziszewski reaction followed by N-alkylation. This is the first report of furan-imidazole obtained by this route using furfuraldehyde as a renewable biomass-derived precursor. FTIR, 1D/2D solution NMR, and
[...] Read more.
Two new long-chain N-alkyl imidazole derivatives, 2-(1-octadecyl-imidazol-2-yl)pyridine and 2-(furan-2-yl)-1-(octadecane-1-yl)-1H-imidazole, were synthesized via the Radziszewski reaction followed by N-alkylation. This is the first report of furan-imidazole obtained by this route using furfuraldehyde as a renewable biomass-derived precursor. FTIR, 1D/2D solution NMR, and HRMS confirmed the structural elucidation, while XRD and solid-state 13C CPMAS NMR corroborated the crystal structures of the precursors. Notably, previously misassigned 1H and 13C chemical shifts reported in the literature for pyridine and furan-imidazole precursors were corrected. Furthermore, 13C CPMAS NMR spectra of those precursors are reported here for the first time. These findings expand the scope of the Radziszewski reaction and provide new insights into the structural characterization of imidazole-based systems.
Full article

Graphical abstract
Open AccessArticle
Kerlinic Acid Preserves the Furan Moiety in Regio- and Diastereoselective Oxidations Giving Beta-Lactones and Oxirane Derivatives
by
Eva E. Soto-Guzmán, Antonio J. Oliveros-Ortiz, Armando Talavera-Alemán, Mónica A. Calderón-Oropeza, Gabriela Rodríguez-García, Brenda Y. Bedolla-García, Mario A. Gómez-Hurtado, Carlos M. Cerda-García-Rojas, Jérôme Marrot, Christine Thomassigny and Rosa E. del Río
Reactions 2025, 6(3), 47; https://doi.org/10.3390/reactions6030047 - 2 Sep 2025
Abstract
►▼
Show Figures
Strategic scaffolds in molecules increase the possibility of obtaining derivatives with potential uses in scientific and industrial areas. The regio- and stereoselective reactions can be considered to gain these tactical motifs. Natural diterpenes are key molecules for reaching such aims. Among this class
[...] Read more.
Strategic scaffolds in molecules increase the possibility of obtaining derivatives with potential uses in scientific and industrial areas. The regio- and stereoselective reactions can be considered to gain these tactical motifs. Natural diterpenes are key molecules for reaching such aims. Among this class of compounds, neo-clerodanes are highlighted by the presence of a furan moiety in their chemical structure. This work describes a regio- and stereoselective strategy to gain beta-lactone and oxirane derivatives from kerlinic acid (1) when the β,γ-unsaturated carboxylic acid system is oxidized, preserving the furan moiety. Oxidation of 1 yielded salviaolide (2), suggesting regio- and stereoselective means. A reaction mechanism was proposed when oxidation of the acetate (1a), benzoate (1b), and methyl ester (1c) derivatives from 1 were gained. The obtention of the epoxide derivative 3, kernolide (4), and kernolide epoxide (5) also supported the reaction mechanism. X-ray diffraction analysis of 3, Karplus-type analyses, and DFT calculations from hypothetical intermediates revealed conformational preferences that guide the regioselectivity. The stereoselectivity was attributed to the natural origin of 1. All compounds were characterized by their physical and spectroscopical data. These results suggest the feasibility of promoting regioselective oxidation on neo-clerodane compounds, preserving the furan moiety.
Full article

Graphical abstract
Open AccessArticle
An Iron-Dependent Alcohol Dehydrogenase Is Involved in Ethanol Metabolism of Aromatoleum aromaticum
by
Yvonne Gemmecker, Iris Schall, Andreas Seubert, Nicole Paczia and Johann Heider
Reactions 2025, 6(3), 46; https://doi.org/10.3390/reactions6030046 - 1 Sep 2025
Abstract
The NAD+-dependent alcohol dehydrogenase AdhB from Aromatoleum aromaticum EbN1 belongs to family III of Fe-dependent alcohol dehydrogenases. It was recombinantly produced in Escherichia coli and biochemically characterized, showing activity only with ethanol or n-propanol. The enzyme contained substoichiometric amounts of
[...] Read more.
The NAD+-dependent alcohol dehydrogenase AdhB from Aromatoleum aromaticum EbN1 belongs to family III of Fe-dependent alcohol dehydrogenases. It was recombinantly produced in Escherichia coli and biochemically characterized, showing activity only with ethanol or n-propanol. The enzyme contained substoichiometric amounts of Fe, Zn, and Ni and a yet unidentified nucleotide-like cofactor, as indicated by mass spectrometric data. As suggested by its narrow substrate spectrum and complementation of a related species to growth on ethanol, the most probable physiological function of AdhB is the oxidation of short aliphatic alcohols such as ethanol or n-propanol. The enzyme also exhibits a very high tolerance to ethanol and n-propanol, showing moderately substrate-inhibited Michaelis–Menten kinetics up to concentrations of 20% (v/v). AdhB can also be applied biotechnologically to convert acetate to ethanol in coupled enzyme assays with the tungsten enzyme aldehyde oxidoreductase, showing activity with either another aldehyde or pre-reduced benzyl viologen as electron donors.
Full article
(This article belongs to the Special Issue Feature Papers in Reactions in 2025)
►▼
Show Figures

Graphical abstract
Open AccessArticle
Cu@Phosphorene as a Promising Catalyst for CO2 to Formic Acid Conversion: A Mechanistic DFT Approach
by
Zonia Bibi, Muhammad Ajmal, Shahaab Jilani, Aqsa Kamran, Fatima Yaseen, Muhammad Abid Zia, Ahmed Lakhani and Muhammad Ali Hashmi
Reactions 2025, 6(3), 45; https://doi.org/10.3390/reactions6030045 - 23 Aug 2025
Abstract
►▼
Show Figures
Carbon dioxide is naturally present in the Earth’s atmosphere and plays a role in regulating and balancing the planet’s temperature. However, due to various human activities, the amount of carbon dioxide is increasing beyond safe limits, disrupting the Earth’s natural temperature regulation system.
[...] Read more.
Carbon dioxide is naturally present in the Earth’s atmosphere and plays a role in regulating and balancing the planet’s temperature. However, due to various human activities, the amount of carbon dioxide is increasing beyond safe limits, disrupting the Earth’s natural temperature regulation system. Today, CO2 is the most prevalent greenhouse gas; as its concentration rises, significant climate change occurs. Therefore, there is a need to utilize anthropogenically released carbon dioxide in valuable fuels, such as formic acid (HCOOH). Single-atom catalysts are widely used, where a single metal atom is anchored on a surface to catalyze chemical reactions. In this study, we investigated the potential of Cu@Phosphorene as a single-atom catalyst (SAC) for CO2 reduction using quantum chemical calculations. All computations for Cu@Phosphorene were performed using density functional theory (DFT). Mechanistic studies were conducted for both bimolecular and termolecular pathways. The bimolecular mechanism involves one CO2 and one H2 molecule adsorbing on the surface, while the termolecular mechanism involves two CO2 molecules adsorbing first, followed by H2. Results indicate that the termolecular mechanism is preferred for formic acid formation due to its lower activation energy. Further analysis included charge transfer assessment via NBO, and interactions between the substrate, phosphorene, and the Cu atom were confirmed using quantum theory of atoms in molecules (QTAIM) and non-covalent interactions (NCI) analysis. Ab initio molecular dynamics (AIMD) calculations examined the temperature stability of the catalytic complex. Overall, Cu@Phosphorene appears to be an effective catalyst for converting CO2 to formic acid and remains stable at higher temperatures, supporting efforts to mitigate climate change.
Full article

Figure 1
Open AccessArticle
Electroreduction of Nitrogen on Pd, Rh, and PdRh Catalysts: An Online Mass Spectrometry Study
by
Rodrigo Gomes de Araujo, Caio Eduardo Canin de França and Joelma Perez
Reactions 2025, 6(3), 44; https://doi.org/10.3390/reactions6030044 - 12 Aug 2025
Abstract
►▼
Show Figures
The nitrogen electroreduction reaction (NRR) has emerged as a promising and sustainable alternative to the Haber–Bosch process for NH3 production. This study investigated the NRR in alkaline medium using Pd/C, Rh/C, and PdRh/C electrocatalysts, employing online electrochemical mass spectrometry (OLEMS) for gaseous-product
[...] Read more.
The nitrogen electroreduction reaction (NRR) has emerged as a promising and sustainable alternative to the Haber–Bosch process for NH3 production. This study investigated the NRR in alkaline medium using Pd/C, Rh/C, and PdRh/C electrocatalysts, employing online electrochemical mass spectrometry (OLEMS) for gaseous-product detection and ultraviolet–visible spectroscopy to confirm NH3 formation. To our knowledge, no previous reports have simultaneously detected H2, N2H, and N2H2 intermediates and monitored N2 consumption as a function of applied potential for Pd and Rh catalysts. The bimetallic PdRh/C catalyst showed superior NRR performance compared with the monometallic catalysts, exhibiting higher faradaic charges, more pronounced generation of nitrogen intermediates, and selectivity for NH3. This work provides key insights into the NRR mechanisms and underlines the strategic importance of the bimetallic catalyst design for more efficient, sustainable electrochemical NH3 synthesis.
Full article

Figure 1
Open AccessEditorial
Editorial for the Special Issue on Cycloaddition Reactions at the Beginning of the Third Millennium
by
Fabrizio Machetti, Donatella Giomi and Alberto Brandi
Reactions 2025, 6(3), 43; https://doi.org/10.3390/reactions6030043 - 10 Aug 2025
Abstract
Cycloadditions are among the most efficient chemical processes because they combine atom economy and high levels of selectivity—particularly regio- and stereoselectivity—with the ability to generate molecular complexity in a single step [...]
Full article
(This article belongs to the Special Issue Cycloaddition Reactions at the Beginning of the Third Millennium)
Open AccessArticle
Synthesis of 6-Arylaminoflavones via Buchwald–Hartwig Amination and Its Anti-Tumor Investigation
by
Karinne E. Prado, Micael R. Cunha, Gabriela A. Moreira, Karoline B. Waitman, Neuza M. A. Hassimotto, Katlin B. Massirer, Monica F. Z. J. Toledo and Roberto Parise-Filho
Reactions 2025, 6(3), 42; https://doi.org/10.3390/reactions6030042 - 31 Jul 2025
Abstract
A new series of 6-arylaminoflavones was synthesized via the Buchwald–Hartwig cross-coupling reaction, aiming to functionalize the flavone core efficiently. Reaction optimization revealed that Pd2(dba)3/XantPhos with Cs2CO3 in toluene provided the best yields, with isolated yields ranging
[...] Read more.
A new series of 6-arylaminoflavones was synthesized via the Buchwald–Hartwig cross-coupling reaction, aiming to functionalize the flavone core efficiently. Reaction optimization revealed that Pd2(dba)3/XantPhos with Cs2CO3 in toluene provided the best yields, with isolated yields ranging from 8% to 95%, depending on the arylamine structure. Steric hindrance and electron-withdrawing groups at the arylamine ring impacted the reaction outcomes. Cytotoxicity assays in different human cancer cell lines indicated that substitution patterns at both the arylamine and B-rings strongly impacted biological activity. In particular, compounds bearing a 3,4-dimethoxy substitution at the B-ring and a trifluoromethyl (13c) or chlorine (13g) group at the aniline moiety exhibited enhanced cytotoxicity. These findings provide insights into the structure–activity relationship of 6-arylaminoflavones while contributing to the development of synthetic methodologies for functionalized flavones.
Full article
(This article belongs to the Special Issue Advances in Organic Synthesis for Drug Discovery and Development)
►▼
Show Figures

Graphical abstract
Open AccessCommunication
Renewable Solvents for Diels–Alder/Cheletropic Reaction Sequences: Preparation of Pentaphenylbenzene and 1,2,4-Triphenyltriphenylene
by
Sara Ahmed, Harry Burrows, Brian A. Chalmers, David B. Cordes, Ruairidh Macleod Davidson, Lauren Emmens, Theodore V. Fulton, Daniel Kleinjan, Iain L. J. Patterson and Iain A. Smellie
Reactions 2025, 6(3), 41; https://doi.org/10.3390/reactions6030041 - 30 Jul 2025
Abstract
Polycyclic aromatic compounds can often be made by a sequence featuring an initial Diels–Alder [4 + 2] cycloaddition reaction, followed by cheletropic extrusion of carbon monoxide. These reactions normally require heating the diene and dieneophile in petrochemical-derived aromatic hydrocarbon solvents, such as xylenes
[...] Read more.
Polycyclic aromatic compounds can often be made by a sequence featuring an initial Diels–Alder [4 + 2] cycloaddition reaction, followed by cheletropic extrusion of carbon monoxide. These reactions normally require heating the diene and dieneophile in petrochemical-derived aromatic hydrocarbon solvents, such as xylenes or diphenyl ether. This article summarizes the results of attempts to use renewable solvents in place of those currently in use to prepare pentaphenylbenzene and 1,2,4-triphenyltriphenylene. Dihydrolevoglucosenone, p-cymene, ethyl lactate, diethyl carbonate, and cyclopentyl methyl ether have all been successfully evaluated as renewable solvent alternatives in Diels–Alder/cheletropic reaction sequences. An analysis of the products from the reactions investigated did not show evidence of oxidative degradation of the diene reactants. Furthermore, norbornadien-7-one intermediates were not isolated from any of the reactions tested.
Full article
(This article belongs to the Special Issue Cycloaddition Reactions at the Beginning of the Third Millennium, 2nd Edition)
►▼
Show Figures

Graphical abstract
Open AccessArticle
Sodium Oxide-Fluxed Aluminothermic Reduction of Manganese Ore with Synergistic Effects of C and Si Reductants: SEM Study and Phase Stability Calculations
by
Theresa Coetsee and Frederik De Bruin
Reactions 2025, 6(3), 40; https://doi.org/10.3390/reactions6030040 - 28 Jul 2025
Cited by 1
Abstract
►▼
Show Figures
Aluminothermic reduction is an alternative processing route for the circular economy because Al is produced electrochemically in the Hall–Héroult process with minimal CO2 emissions if the electricity input is sourced from non-fossil fuel energy sources. This circular processing option attracts increased research
[...] Read more.
Aluminothermic reduction is an alternative processing route for the circular economy because Al is produced electrochemically in the Hall–Héroult process with minimal CO2 emissions if the electricity input is sourced from non-fossil fuel energy sources. This circular processing option attracts increased research attention in the aluminothermic production of manganese and silicon alloys. The Al2O3 product must be recycled through hydrometallurgical processing, with leaching as the first step. Recent work has shown that the NaAlO2 compound is easily leached in water. In this work, a suitable slag formulation is applied in the aluminothermic reduction of manganese ore to form a Na2O-based slag of high Al2O3 solubility to effect good alloy–slag separation. The synergistic effect of carbon and silicon reductants with aluminium is illustrated and compared to the test result with only carbon reductant. The addition of small amounts of carbon reductant to MnO2-containing ore ensures rapid pre-reduction to MnO, facilitating aluminothermic reduction. At 1350 °C, a loosely sintered mass formed when carbon was added alone. The alloy and slag chemical analyses are compared to the thermochemistry predicted phase chemistry. The alloy consists of 66% Mn, 22–28% Fe, 2–9% Si, 0.4–1.4% Al, and 2.2–3.5% C. The higher %Si alloy is formed by adding Si metal. Although the product slag has a higher Al2O3 content (52–55% Al2O3) compared to the target slag (39% Al2O3), the fluidity of the slags appears sufficient for good alloy separation.
Full article

Figure 1
Open AccessArticle
Studies on a New 1,3,4-Oxadiazole Bixin Dimer for Potential Application in Dye-Sensitized Solar Cells
by
Afonso Santine M. M. Velez, Daniela Pinheiro, Carlos Serpa, Rosane Nora Castro, Marco Edilson Freire de Lima and Otávio Augusto Chaves
Reactions 2025, 6(3), 39; https://doi.org/10.3390/reactions6030039 - 13 Jul 2025
Abstract
►▼
Show Figures
Dye-sensitized solar cells (DSSCs) have emerged as a promising technology for converting sunlight into electricity at a low cost; however, it is still necessary to find a photostable, low-cost, and efficient photosensitizer. In this sense, the natural product bixin (Dye 1)
[...] Read more.
Dye-sensitized solar cells (DSSCs) have emerged as a promising technology for converting sunlight into electricity at a low cost; however, it is still necessary to find a photostable, low-cost, and efficient photosensitizer. In this sense, the natural product bixin (Dye 1) has previously been reported as a potential photosensitizer. Thus, the present work reports the full synthesis of diester and diacid hybrids (Dyes 2 and 3, respectively, with corresponding yields of 93% and 52%) using the natural product bixin as a starting material and 1,3,4-oxadiazole ring as a connected point. The hydrolysis step of Dye 2 aims to obtain Dye 3 with a structural capacity to anchor the titanium dioxide (TiO2) nanofilms via the carboxylic acid group. Both compounds (Dyes 1 and 3) can be adsorbed via pseudo-first order on the surface of TiO2 nanofilms, reaching saturation after 10 and 6 min of exposure in an organic solution (1 × 10−5 M), respectively, with adsorption kinetics of the semisynthetic compound almost twofold higher than the natural product. Contrary to expectations, Dye 3 had spectral behavior similar to Dye 1, but with better frontier molecular orbital (FMO) parameters, indicating that Dye 3 will probably behave very similarly or have slightly better photovoltaic performance than Dye 1 in future DSSC measurements.
Full article

Figure 1
Open AccessArticle
Photocatalytic Degradation of Petroleum Wastewater Using ZnO-Loaded Pistachio Shell Biochar: A Sustainable Approach for Oil and COD Removal
by
Eveleen A. Dawood, Thamer J. Mohammed, Buthainah Ali Al-Timimi and Eman H. Khader
Reactions 2025, 6(3), 38; https://doi.org/10.3390/reactions6030038 - 4 Jul 2025
Abstract
►▼
Show Figures
The disposal of wastewater resulting from petroleum industries presents a major environmental challenge due to the presence of hard-to-degrade organic pollutants, such as oils and hydrocarbons, and high chemical oxygen demand (COD). In this study, an efficient and eco-friendly method was developed to
[...] Read more.
The disposal of wastewater resulting from petroleum industries presents a major environmental challenge due to the presence of hard-to-degrade organic pollutants, such as oils and hydrocarbons, and high chemical oxygen demand (COD). In this study, an efficient and eco-friendly method was developed to treat such wastewater using a photocatalyst composed of biochar derived from pistachio shells and loaded with zinc oxide (ZnO) nanoparticles. The biochar-ZnO composite was prepared via a co-precipitation-assisted pyrolysis method to evaluate its efficiency in the photocatalytic degradation of petroleum wastewater (PW). The synthesized material was characterized using various techniques, including scanning electron microscopy (SEM), X-ray diffraction (XRD), and Fourier transform infrared (FTIR) spectroscopy, to determine surface morphology, crystal structure, and functional groups present on the catalyst surface. Photocatalytic degradation experiments were conducted under UV and sunlight for 90 h of irradiation to evaluate the performance of the proposed system in removing oil and reducing COD levels. Key operational parameters, such as pH (2–10), catalyst dosage (0–0.1) g/50 mL, and oil and COD concentrations (50–500) ppm and (125–1252) ppm, were optimized by response surface methodology (RSM) to obtain the maximum oil and COD removal efficiency. The oil and COD were removed from PW (90.20% and 88.80%) at 0.1 g/50 mL of PS/ZnO, a pH of 2, and 50 ppm oil concentration (125 ppm of COD concentration) under UV light. The results show that pollutant removal is slightly better when using sunlight (80.00% oil removal, 78.28% COD removal) than when using four lamps of UV light (77.50% oil removal, 75.52% COD removal) at 0.055 g/50 mL of PS/ZnO, a pH of 6.8, and 100 ppm of oil concentration (290 ppm of COD concentration). The degradation rates of the PS/ZnO supported a pseudo-first-order kinetic model with R2 values of 0.9960 and 0.9922 for oil and COD. This work indicates the potential use of agricultural waste, such as pistachio shells, as a sustainable source for producing effective catalysts for industrial wastewater treatment, opening broad prospects in the field of green and nanotechnology-based environmental solutions in the development of eco-friendly and effective wastewater treatment technologies under solar light.
Full article

Figure 1
Highly Accessed Articles
Latest Books
E-Mail Alert
News
Topics
Topic in
Catalysts, ChemEngineering, Chemistry, Processes, Reactions, Sustainability
Green and Sustainable Catalytic Process
Topic Editors: Dmitry Yu. Murzin, Nataliya D. ShcherbanDeadline: 20 May 2026
Topic in
Applied Nano, Catalysts, Materials, Nanomaterials, Molecules, Photochem, Reactions
Supported Photocatalysts: Nano-Architecture vs. Reactivity
Topic Editors: Yongfa Zhu, Sami RtimiDeadline: 31 May 2026
Topic in
Catalysts, Electrochem, Materials, Molecules, Nanomaterials, Electronic Materials, Reactions
Electrocatalytic Advances for Sustainable Energy
Topic Editors: Yang Liu, Bangwei DengDeadline: 31 December 2026
Conferences
Special Issues
Special Issue in
Reactions
Waste Biorefinery Technologies for Accelerating Sustainable Energy Processes, 2nd Edition
Guest Editors: Diogo M.F. Santos, Catarina Nobre, Paulo Brito, Margarida GonçalvesDeadline: 31 October 2025
Special Issue in
Reactions
Hydrogen Production and Storage, 3rd Edition
Guest Editors: Valérie Meille, Sibudjing KawiDeadline: 15 December 2025
Special Issue in
Reactions
Recent Developments in Heterogeneous Catalysis
Guest Editors: Dmitry Yu. Murzin, Nataliya D. ShcherbanDeadline: 25 December 2025
Special Issue in
Reactions
Feature Papers in Reactions in 2025
Guest Editor: Dmitry Yu. MurzinDeadline: 31 December 2025





