-
Evaluation of Different Weight Configurations and Pass Numbers of a Roller Crimper for Terminating a Cover Crop Mixture in the Vineyard -
Long-Term Blueberry Storage by Ozonation or UV Irradiation Using Excimer Lamp -
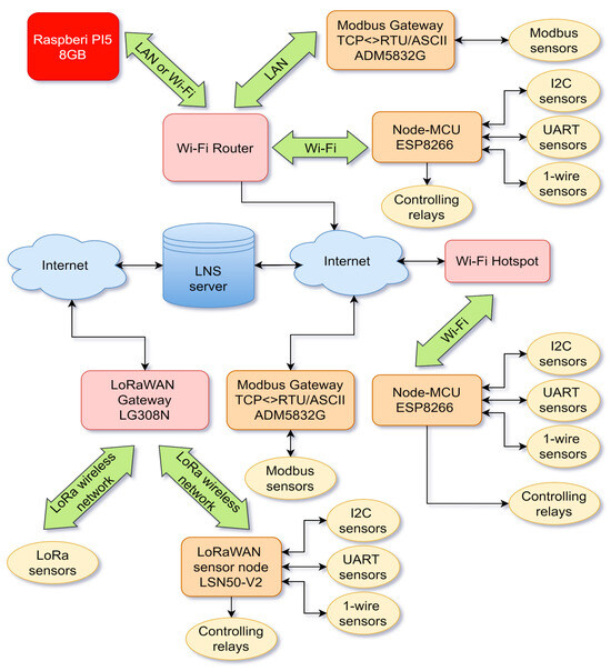
Automated IoT-Based Monitoring of Industrial Hemp in Greenhouses Using Open-Source Systems and Computer Vision -
Individual and Synergistic Contributions of GIS, Remote Sensing, and AI in Advancing Climate-Resilient Agriculture -
Multi-Species Fruit-Load Estimation Using Deep Learning Models
Journal Description
AgriEngineering
- Open Access— free for readers, with article processing charges (APC) paid by authors or their institutions.
- High Visibility: indexed within Scopus, ESCI (Web of Science), PubAg, FSTA, AGRIS, CAPlus / SciFinder, and other databases.
- Journal Rank: JCR - Q2 (Agricultural Engineering) / CiteScore - Q1 (Horticulture)
- Rapid Publication: manuscripts are peer-reviewed and a first decision is provided to authors approximately 20.6 days after submission; acceptance to publication is undertaken in 5.4 days (median values for papers published in this journal in the first half of 2025).
- Recognition of Reviewers: reviewers who provide timely, thorough peer-review reports receive vouchers entitling them to a discount on the APC of their next publication in any MDPI journal, in appreciation of the work done.
Latest Articles
E-Mail Alert
News
Topics
Deadline: 31 December 2025
Deadline: 31 March 2026
Deadline: 30 April 2026
Deadline: 31 August 2026
Conferences
Special Issues
Deadline: 18 November 2025
Deadline: 30 November 2025
Deadline: 1 December 2025
Deadline: 25 December 2025





















