Next Issue
Volume 14, January
Previous Issue
Volume 13, November
 
 

Biomedicines, Volume 13, Issue 12 (December 2025) – 283 articles

Cover Story (view full-size image): Ovarian cancer remains the gynecological malignancy with the poorest prognosis, largely due to the development of chemoresistance. Drug repurposing offers a promising strategy to improve therapeutic outcomes by identifying existing drugs that can enhance chemotherapy efficacy. In this study, we evaluated the potential of galanthamine, to sensitize high-grade serous ovarian cancer cells to paclitaxel. Using cell viability assays, apoptosis markers, and functional P-glycoprotein analyses, we found that galanthamine neither exhibited cytotoxic effects nor synergized with paclitaxel in chemoresistant ovarian cancer cell lines. These findings indicate that galanthamine is not effective in reversing paclitaxel resistance and highlight the need to prioritize alternative repurposing candidates to overcome chemoresistance in ovarian cancer. View this paper
  • Issues are regarded as officially published after their release is announced to the table of contents alert mailing list.
  • You may sign up for e-mail alerts to receive table of contents of newly released issues.
  • PDF is the official format for papers published in both, html and pdf forms. To view the papers in pdf format, click on the "PDF Full-text" link, and use the free Adobe Reader to open them.
Order results
Result details
Section
Select all
Export citation of selected articles as:
13 pages, 2859 KB  
Article
Propofol-Induced Mitochondrial Dysfunction Is Independent of Mitochondrial Permeability Transition
by Aya Kawachi, Shoichiro Shibata, Eskil Elmér and Hiroyuki Uchino
Biomedicines 2025, 13(12), 3125; https://doi.org/10.3390/biomedicines13123125 - 18 Dec 2025
Viewed by 937
Abstract
Background/Objectives: In recent years, it has been suggested that sedatives may cause brain damage. One possible mechanism is interference with oxidative phosphorylation of brain mitochondria, but much remains unknown. In this study, we focused on dexmedetomidine, midazolam, and propofol, essential sedatives in [...] Read more.
Background/Objectives: In recent years, it has been suggested that sedatives may cause brain damage. One possible mechanism is interference with oxidative phosphorylation of brain mitochondria, but much remains unknown. In this study, we focused on dexmedetomidine, midazolam, and propofol, essential sedatives in anesthesia and intensive care, and aimed to understand the effects of these drugs on mouse brain mitochondria. Methods: We measured changes in mitochondrial respiratory capacity and swelling rate upon exposure to these sedatives in a wide concentration range. For the sedative that demonstrated impaired mitochondrial function we explored the possible involvement of mitochondrial permeability transition pore opening using brain mitochondria from cyclophilin D knockout (CypD KO) mice and detected cytochrome c (cyt c) release by Western blot. Results: Of the three sedatives, only high concentrations of propofol exhibited reduced respiratory capacity and mitochondrial swelling, toxicity which was not prevented by CypD KO. Furthermore, propofol did not induce cyt c release. Conclusions: These results suggest that propofol-induced brain mitochondrial dysfunction is a mechanism independent of mPTP opening. Full article
(This article belongs to the Section Cell Biology and Pathology)
Show Figures

Graphical abstract

22 pages, 3476 KB  
Article
Longitudinal Changes in Brain Network Metrics and Their Correlations with Spinal Cord Diffusion Tensor Imaging Parameters Following Spinal Cord Injury and Regenerative Therapy
by Ting Feng, Can Zhao, Wen-Nan Su, Yi-Meng Gao, Yuan-Yuan Wu, Wen Zhao, Jia-Sheng Rao, Zhao-Yang Yang and Xiao-Guang Li
Biomedicines 2025, 13(12), 3124; https://doi.org/10.3390/biomedicines13123124 - 18 Dec 2025
Cited by 1 | Viewed by 990
Abstract
Objectives: Spinal cord injury (SCI) disrupts the microstructure of the spinal cord, triggers reorganization of the brain network, and causes motor deficits. However, the temporal dynamics and interrelationships of these alterations remain unclear. Methods: Eight monkeys underwent spinal cord hemisection and were randomly [...] Read more.
Objectives: Spinal cord injury (SCI) disrupts the microstructure of the spinal cord, triggers reorganization of the brain network, and causes motor deficits. However, the temporal dynamics and interrelationships of these alterations remain unclear. Methods: Eight monkeys underwent spinal cord hemisection and were randomly assigned to either the SCI-only group or the treatment group that received neurotrophin-3-chitosan implants. Longitudinal brain structural/resting-state magnetic resonance imaging and spinal cord diffusion tensor imaging (DTI) were conducted. Concurrently, hindlimb motor function was assessed. The brain network topology was characterized through graph theory. The generalized additive mixed model (GAMM) was employed to analyze the longitudinal trajectories of network metrics, while the linear mixed-effects model (LMM) was used to evaluate the moderating effect of treatment on correlations between network metrics and motor/DTI parameters. Results: The SCI-only group exhibited sustained functional network segregation, aberrant structural topology, and lower fractional anisotropy (FA). These findings collectively reflect chronic maladaptive plasticity. In the treatment group, the therapy not only enhanced white matter integrity, reflected by increased FA values, but also reduced the clustering coefficient (Cp) in brain structural network, indicating a shift away from maladaptive segregation. Critically, the LMMs further revealed that treatment moderated the pathological correlations between global efficiency (Eg), local efficiency, Cp, and locomotor parameters. Moreover, spinal FA exerted a significant main effect on Eg of brain functional networks. Conclusions: These findings suggest that treatment-induced brain reorganization underlies motor function following SCI, and progressive brain reorganization correlates with changes in spinal cord microstructure, revealing a systems-level mechanism of neural repair. Full article
(This article belongs to the Special Issue Modern Applications of Advanced Imaging to Neurological Disease)
Show Figures

Graphical abstract

12 pages, 932 KB  
Article
Temporal Dynamics of Inflammatory, Glial, and Metabolic Biomarkers Following Severe Diffuse Traumatic Brain Injury in a Rat Model
by Ozan Başkurt
Biomedicines 2025, 13(12), 3123; https://doi.org/10.3390/biomedicines13123123 - 18 Dec 2025
Cited by 1 | Viewed by 794
Abstract
Background: Traumatic brain injury (TBI) initiates a complex sequence of inflammatory, glial, and metabolic events that evolve dynamically and contribute substantially to secondary brain injury. This study aimed to characterize the temporal serum dynamics of tumor necrosis factor-α (TNF-α), interleukin-6 (IL-6), glial fibrillary [...] Read more.
Background: Traumatic brain injury (TBI) initiates a complex sequence of inflammatory, glial, and metabolic events that evolve dynamically and contribute substantially to secondary brain injury. This study aimed to characterize the temporal serum dynamics of tumor necrosis factor-α (TNF-α), interleukin-6 (IL-6), glial fibrillary acidic protein (GFAP), and insulin following severe diffuse TBI in a rat model, with the goal of delineating the coordinated progression of inflammatory, astroglial, and metabolic responses. Methods: Severe diffuse TBI was induced in adult male Sprague–Dawley rats using the Marmarou weight-drop model. Animals were randomized into five groups (sham, 1 h, 6 h, 24 h, 72 h; n = 10 per group). Serum TNF-α, IL-6, GFAP, and insulin levels were quantified using ELISA assays. Group differences were assessed using one-way ANOVA with Tukey’s post hoc test or Kruskal–Wallis analysis with Dunn’s correction where appropriate. Results were expressed as mean ± SD. Results: TNF-α demonstrated a biphasic pattern, declining at 6 h before peaking significantly at 24 h (p < 0.05) and subsequently decreasing at 72 h. IL-6 exhibited mild suppression at 6 h followed by a significant secondary elevation at 24 h (p < 0.05), with persistently elevated levels at 72 h. GFAP showed delayed kinetics, decreasing at 6 h but rising progressively to a peak at 24 h, consistent with subacute astroglial activation. Insulin levels declined at 6 h and increased significantly at 24 h and 72 h (p < 0.05), indicating evolving metabolic adaptation. Overall, cytokine activity preceded glial and endocrine changes, revealing a sequential inflammatory–glial–metabolic cascade. Conclusions: This study delineates the temporal serum profiles of TNF-α, IL-6, GFAP, and insulin after severe diffuse TBI, revealing a coordinated transition from acute inflammation to astroglial activation and metabolic adaptation. These results support the utility of multimodal biomarker panels for phase-specific characterization of secondary injury and identify GFAP and IL-6 as promising subacute markers with translational relevance. The findings should be interpreted as descriptive temporal patterns rather than mechanistic evidence, pending confirmation with complementary molecular analyses. Full article
(This article belongs to the Special Issue Traumatic CNS Injury: From Bench to Bedside (2nd Edition))
Show Figures

Figure 1

13 pages, 440 KB  
Article
Blood Immunophenotyping in Prediction of Gestational Hypertensive Conditions
by Almagul Kurmanova, Altynay Nurmakova, Damilya Salimbayeva, Gulfiruz Urazbayeva, Gaukhar Kurmanova, Natalya Kravtsova, Zhanar Kypshakbayeva and Madina Khalmirzaeva
Biomedicines 2025, 13(12), 3122; https://doi.org/10.3390/biomedicines13123122 - 18 Dec 2025
Cited by 1 | Viewed by 709
Abstract
Background: Hypertensive conditions during pregnancy, such as preeclampsia (PE), are multisystem obstetric complications, accompanied by changes in the immunological status. Although several types of immune cells are involved in pathogenesis of preeclampsia, such as regulatory T cells, macrophages, natural killer cells, and [...] Read more.
Background: Hypertensive conditions during pregnancy, such as preeclampsia (PE), are multisystem obstetric complications, accompanied by changes in the immunological status. Although several types of immune cells are involved in pathogenesis of preeclampsia, such as regulatory T cells, macrophages, natural killer cells, and neutrophils, most studies have focused on the concentration of circulating cytokines. Much less is known about intracellular cytokine production at the level of individual groups of peripheral blood immune cells. This gap limits our understanding of the early immunological changes that precede the clinical manifestation of the disease. Thus, the study of intracellular cytokine production in various leukocyte populations may provide new biomarkers for predicting preeclampsia. Objectives: To test the hypothesis that women with preeclampsia exhibit distinct intracellular cytokine profiles in specific peripheral blood immune cell subsets compared with normotensive pregnant women, and to assess whether these differences could serve as potential biomarkers for disease prediction. Methods: The study included a total of 78 pregnant women admitted to labor with physiological pregnancy (n = 32) and with gestational hypertension (GH) (n = 39) and PE (n = 7). The multicolor immunophenotyping with intracellular cytokine production of TNF, GM-CSF, IGF and receptor VEGFR-2 by different immunocompetent cell types was evaluated on a BD FACS CALIBUR flow cytometer. Results: Flow cytometry revealed a marked increase in the proportion of CD8+ GM-CSF+, CD56+VEGFR2+, CD14+IL-10+, and CD19+IGF+ cells in both hypertensive groups versus controls (p < 0.001). In contrast, CD56+TNF+ levels were significantly reduced (p < 0.001). For differentiating PE from GH, CD56+VEGFR2+ and CD19+IGF+ should be prioritized (AUC~0.66–0.78) with good specificity and moderate sensitivity. Conclusions: These data will not only expand existing knowledge about the role of intracellular cytokines in the pathogenesis of preeclampsia, but will also help to obtain new markers for predicting preeclampsia. Full article
(This article belongs to the Special Issue The Role of Cytokines in Health and Disease: 3rd Edition)
Show Figures

Graphical abstract

20 pages, 3670 KB  
Article
Amelioration of Alzheimer’s Disease Pathology in Zebrafish by Photobiomodulation
by Binnur Eroglu, Daniela Velez, Kimya Jones, Ferenc Deak and Ali Eroglu
Biomedicines 2025, 13(12), 3121; https://doi.org/10.3390/biomedicines13123121 - 18 Dec 2025
Viewed by 947
Abstract
Background/Objectives: The zebrafish is a widely used research model due to its characteristics, such as being transparent during development, sharing 70% of its genes with humans, and having conserved features of vertebrate aging, including deterioration of mitochondrial and cognitive functions. While affecting [...] Read more.
Background/Objectives: The zebrafish is a widely used research model due to its characteristics, such as being transparent during development, sharing 70% of its genes with humans, and having conserved features of vertebrate aging, including deterioration of mitochondrial and cognitive functions. While affecting approximately 15% of the world population, neurodegenerative diseases, such as Alzheimer’s disease (AD), are currently incurable, requiring testing of alternative treatment strategies. Hence, this study was conducted to test the hypothesis that an optimized photobiomodulation (PBM) therapy improves AD pathology through its multifaceted beneficial effects, including enhancing mitochondrial function and reducing oxidative stress and neuroinflammation. Methods: A pharmacological zebrafish model of AD was developed by adding small amounts (100 nM) of okadaic acid (OKA) directly to fish tanks for nine days. Next, some of OKA-treated and control zebrafish were subjected to an optimized near-infrared PBM therapy while others remain untreated. Results: When examined after OKA treatment, zebrafish brains displayed histological hallmarks of AD including, neurofibrillary tangles, vacuoles, and neuroinflammation. Behavioral tests using a T-maze revealed that OKA-treated zebrafish spent significantly less time in the reward arm than untreated controls (15.2% vs. 50%). In contrast, a sequential PBM therapy significantly reduced formation of neurofibrillary tangles, vacuoles, neuroinflammation, and improved mitochondrial biogenesis in brains of OKA-treated zebrafish while also improving their cognitive function as evidenced by being able to recall the reward arm and spending more time there similar to controls (55 and 57%, respectively). Conclusions: These findings suggest that (1) a fast, cost-effective zebrafish AD model can be developed using OKA treatment and (2) PBM therapy holds promise to ameliorate AD pathology. Full article
(This article belongs to the Special Issue Zebrafish Models: From Basic Research to Translational Medicine)
Show Figures

Figure 1

14 pages, 6238 KB  
Article
Source-Dependent Phenotypic Differences in Canine Olfactory Ensheathing Cell Cultures from Olfactory Bulb and Mucosa
by Tomasz Gębarowski, Aldona Głowa, Małgorzata Tarnowska, Dawid Jeżewski, Piotr Kuropka, Radomir Henklewski, Maciej Janeczek and Benita Wiatrak
Biomedicines 2025, 13(12), 3120; https://doi.org/10.3390/biomedicines13123120 - 18 Dec 2025
Viewed by 679
Abstract
Background/Aim: Olfactory ensheathing cells (OECs) are widely studied for neural repair, yet OB- and OM-derived primary cultures differ in accessibility and cellular composition. This study aimed to establish donor-matched canine OB- and OM-derived primary cultures using harmonized isolation conditions and to quantify [...] Read more.
Background/Aim: Olfactory ensheathing cells (OECs) are widely studied for neural repair, yet OB- and OM-derived primary cultures differ in accessibility and cellular composition. This study aimed to establish donor-matched canine OB- and OM-derived primary cultures using harmonized isolation conditions and to quantify source-dependent differences in culture composition and proliferative activity. Materials and Methods: Olfactory bulbs (OBs) and olfactory mucosa (OM) were collected post-mortem from client-owned dogs (n = 10). Primary cultures were established under identical enzymatic dissociation and culture conditions. Culture composition was quantified by immunocytochemistry using p75^NTR (OEC marker) and fibronectin (fibroblast-associated marker), with an epithelial fraction assessed morphologically in OM. Proliferation was assessed by Ki-67 labeling using the Muse® Ki-67 kit (n = 5 donors/group). Results: Both tissues yielded viable primary cultures. OB-derived cultures had a higher OEC fraction than OM-derived cultures (60.7 ± 6.4% vs. 39.0 ± 6.2%), whereas OM cultures consistently included an epithelial component (27.0 ± 6.6%). Ki-67 labeling was higher in OB-derived cultures than OM-derived cultures (30.2 ± 6.2% vs. 13.0 ± 2.5%; Welch’s t-test p = 0.0018). Conclusions: Canine OB and OM generate source-distinct primary cultures under standardized conditions: OB-derived cultures are OEC-enriched and more proliferative in vitro, while OM-derived cultures are more heterogeneous. These findings inform future optimization of OM-based protocols and motivate functional assays to test regenerative efficacy. Full article
(This article belongs to the Special Issue Updates on Tissue Repair and Regeneration Pathways)
Show Figures

Figure 1

28 pages, 987 KB  
Article
Digital Twin Meets the Bench: Natural Compounds Reshape the Ovarian Cancer Microenvironment
by Anna Kleczka, Radosław Dzik and Agata Kabała-Dzik
Biomedicines 2025, 13(12), 3119; https://doi.org/10.3390/biomedicines13123119 - 18 Dec 2025
Viewed by 873
Abstract
Background: Malignant ovarian tumours are most often detected at an advanced stage, when peritoneal dissemination across abdominal organs is already present. Metastasis in ovarian cancer arises from complex interactions between cancer cells and diverse components of the tumour microenvironment (TME), including extracellular [...] Read more.
Background: Malignant ovarian tumours are most often detected at an advanced stage, when peritoneal dissemination across abdominal organs is already present. Metastasis in ovarian cancer arises from complex interactions between cancer cells and diverse components of the tumour microenvironment (TME), including extracellular matrix elements, fibroblasts, adipocytes, mesenchymal cells and leukocytes. This dynamic niche drives tumour progression, invasiveness and immunosuppression through cytokine- and chemokine-mediated signalling. A deeper understanding of these interactions may enable targeted modulation of the TME and help limit metastatic spread. Methods: In this study, using immunoenzymatic assays and a computational digital twin—a mechanistic, ODE-based in silico model that replicates key cellular and microenvironmental processes—we investigated whether and how caffeic acid phenethyl ester (CAPE) influences TME activation, cytokine and growth factor levels, and extracellular matrix remodelling. Results: Our findings show that CAPE modulates both pro- and antitumourigenic signalling pathways across immune, stromal and hypoxia-related axes, suggesting its potential to reshape the ovarian cancer microenvironment and improve therapeutic outcomes in this challenging malignancy. Conclusions: Taken together, these results indicate that CAPE may serve as a multifaceted modulator capable of simultaneously targeting tumour cells and their microenvironment, offering a promising avenue for enhancing therapeutic strategies in ovarian cancer. Full article
(This article belongs to the Special Issue Gynecological Diseases in Cellular and Molecular Perspectives)
Show Figures

Figure 1

26 pages, 5062 KB  
Article
Reversing the Irreversible: miRNA-Targeting Mesyl Phosphoramidate Oligonucleotides Restore Sensitivity to Cisplatin and Doxorubicin of KB-8-5 Epidermoid Carcinoma Cells
by Svetlana Miroshnichenko, Rabia Demirel, Arseny Moralev, Olga Almieva, Andrey Markov, Ekaterina Burakova, Dmitry Stetsenko, Mikhail Maslov, Valentin Vlassov and Marina Zenkova
Biomedicines 2025, 13(12), 3118; https://doi.org/10.3390/biomedicines13123118 - 18 Dec 2025
Viewed by 719
Abstract
Background: Chemotherapy remains one of the main approaches for treating malignant tumors, but repeated exposure to cytostatics leads to multidrug resistance (MDR), increasing tumor aggressiveness and reducing therapeutic efficacy. Identifying adjuvant agents that restore tumor sensitivity to drugs while minimizing toxicity is a [...] Read more.
Background: Chemotherapy remains one of the main approaches for treating malignant tumors, but repeated exposure to cytostatics leads to multidrug resistance (MDR), increasing tumor aggressiveness and reducing therapeutic efficacy. Identifying adjuvant agents that restore tumor sensitivity to drugs while minimizing toxicity is a cornerstone challenge today. This study aimed to investigate the potential of mesyl phosphoramidate antisense oligonucleotides (µ-ASOs) targeting miR-17, miR-21, and miR-155 as agents for enhancing the efficacy of cisplatin (Cis) and doxorubicin (Dox) in MDR-positive human epidermoid carcinoma KB-8-5 cells. Methods: Optimal regimens for the simultaneous application of µ-ASOs and Dox or Cis in KB-8-5 cells, including a concentration-dependent analysis and the type of compound interaction in combinations (synergy/additivity/antagonism), were studied using the MTT assay. Antiproliferative effects of the combinations were assessed using the real-time cell monitoring xCELLigence system. The potential molecular mechanism underlying KB-8-5 cell sensitization to cytostatics was investigated using RT-PCR and Western blot hybridization, supported by bioinformatic reconstruction of the gene network. Results: The most effective combinations including µ-ASOs targeting miR-21 and miR-17 together with Cis or Dox demonstrated additive to moderately synergistic effects on KB-8-5 cell viability (HSA synergy score = 4.8–8.7). The co-application of µ-ASOs allowed a 5- to 20-fold reduction in the dose of cytostatics, while maintaining a strong antiproliferative effect of 70–95%. Sensitization of KB-8-5 cells to Cis or Dox following µ-ASO treatment was mediated by a 1.5- to 3-fold decrease in the levels of the well-known MDR marker ABCB1 as well as the newly identified MDR-associated targets ZYX, TUBA4A, and SEH1L. Conclusions: miRNA-targeted mesyl phosphoramidate oligonucleotides are effective tools for overcoming resistance to the clinically approved chemotherapeutics cisplatin and doxorubicin. The relationship between miR-21, miR-17, and miR-155 and the novel MDR markers such as SEH1L, TUBA4A, and ZYX was revealed, thereby expanding the current understanding of the molecular mechanisms underlying tumor cell resistance to chemotherapy. Full article
(This article belongs to the Special Issue Drug Resistance and Novel Targets for Cancer Therapy—Third Edition)
Show Figures

Figure 1

25 pages, 390 KB  
Review
Multimodal Prehabilitation for Hernia Repair: Linking Metabolic Modulation and Mechanical Methods
by Dan Nicolae Paduraru, Alexandru Cosmin Palcau, Daniel Ion and Razvan Seicaru
Biomedicines 2025, 13(12), 3117; https://doi.org/10.3390/biomedicines13123117 - 18 Dec 2025
Cited by 1 | Viewed by 2175
Abstract
Background: Abdominal wall hernias represent a significant global surgical burden, with over 20 million repairs performed annually. The convergence of rising obesity and diabetes rates with complex hernia management has necessitated innovative preoperative optimization strategies that address both metabolic dysfunction and mechanical [...] Read more.
Background: Abdominal wall hernias represent a significant global surgical burden, with over 20 million repairs performed annually. The convergence of rising obesity and diabetes rates with complex hernia management has necessitated innovative preoperative optimization strategies that address both metabolic dysfunction and mechanical challenges. Objectives: This comprehensive review synthesizes current evidence on emerging pharmacologic and procedural optimization strategies for patients undergoing abdominal wall hernia repair, with particular emphasis on glucagon-like peptide-1 (GLP-1) receptor agonists, botulinum toxin A (BTA) injections, progressive preoperative pneumoperitoneum (PPP) and biomechanical calculated repair. Methods: We conducted an extensive literature review incorporating recent clinical trials, observational studies, and meta-analyses, focusing on metabolic optimization with GLP-1 receptor agonists, mechanical preparation techniques, and their comparative effectiveness in reducing perioperative complications and hernia recurrence. Results: GLP-1 and GLP-1/GIP agonists demonstrate substantial metabolic benefits including weight reduction (10–20%), improved glycemic control, reduced systemic inflammation, and decreased postoperative complications in surgical populations. Recent evidence suggests reduced surgical site infection, thromboembolic events, and wound dehiscence in GLP-1 receptor agonists users. However, concerns regarding delayed gastric emptying and aspiration risk require careful perioperative management. BTA and PPP remain valuable techniques for mechanical optimization in loss-of-domain hernias, though modern biomechanically calculated repair (BCR) approaches using cyclic load analysis may reduce their necessity in many cases. The GRIP/CRIP concept demonstrates superior outcomes with 5–7% five-year recurrence rates compared to 15% with conventional approaches. Emerging evidence highlights collagen metabolism dysfunction as a fundamental determinant of hernia recurrence, prompting development of collagen-focused prehabilitation programs incorporating nutritional supplementation, aquatic exercise, and targeted physical conditioning. Conclusions: A paradigm shift toward integrated, personalized preoperative optimization is emerging, combining metabolic conditioning with mechanical preparation based on individual patient phenotypes and hernia complexity. Future research should focus on comparative effectiveness trials, optimal timing protocols, and multimodal strategies to maximize surgical outcomes while minimizing complications. Full article
(This article belongs to the Section Molecular and Translational Medicine)
21 pages, 349 KB  
Review
Hearing Loss in Young Adults: Risk Factors, Mechanisms and Prevention Models
by Razvan Claudiu Fleser, Violeta Necula, Laszlo Peter Ujvary, Andrei Osman, Alexandru Orasan and Alma Aurelia Maniu
Biomedicines 2025, 13(12), 3116; https://doi.org/10.3390/biomedicines13123116 - 18 Dec 2025
Cited by 1 | Viewed by 2523
Abstract
Hearing loss is increasingly recognized as a major public health concern among young adults, who are traditionally considered a low-risk group. This narrative review synthesizes recent evidence on risk and aggravating factors of early-onset hearing impairment, including recreational and occupational noise exposure, genetic [...] Read more.
Hearing loss is increasingly recognized as a major public health concern among young adults, who are traditionally considered a low-risk group. This narrative review synthesizes recent evidence on risk and aggravating factors of early-onset hearing impairment, including recreational and occupational noise exposure, genetic susceptibility, infections, ototoxic medications, and lifestyle contributors. Pathophysiological mechanisms include cochlear synaptopathy, oxidative stress, excitotoxicity, vascular compromise, and immune-mediated injury. Global Burden of Disease data and World Health Organization reports indicate that more than one billion young people are at risk due to unsafe listening practices. Studies highlight emerging risk factors such as hidden hearing loss, extended high-frequency impairment and associations with COVID-19. Aggravating factors include delayed diagnosis, cumulative exposures and lack of preventive strategies. Early detection via advanced audiological assessments, such as extended high-frequency audiometry, otoacoustic emissions, speech-in-noise testing and auditory brainstem responses, is critical to prevent permanent damage. Public health interventions—particularly safe listening campaigns, early screening and monitoring in high-risk populations—are essential to reduce long-term disability. Full article
(This article belongs to the Special Issue Hearing Loss: Mechanisms and Targeted Interventions)
12 pages, 227 KB  
Review
Dynamic Interplay of Epithelial–Mesenchymal and Mesenchymal–Epithelial Transitions in Cochlear Development and Disease: Molecular Mechanisms and Therapeutic Implications
by Jingyi Zhu, Sihan Huang, Jifang Zhang, Tianyu Gong, Zhongyuan Fei, Penghui Chen, Shule Hou and Jun Yang
Biomedicines 2025, 13(12), 3115; https://doi.org/10.3390/biomedicines13123115 - 18 Dec 2025
Viewed by 606
Abstract
Epithelial–mesenchymal transition (EMT) and mesenchymal–epithelial transition (MET) are evolutionarily conserved cellular processes defined by reversible conversions between epithelial and mesenchymal phenotypes. As dynamic regulatory programs, they contribute to cell fate determination, tissue remodeling, and functional maturation during embryogenesis. In the cochlea, emerging evidence [...] Read more.
Epithelial–mesenchymal transition (EMT) and mesenchymal–epithelial transition (MET) are evolutionarily conserved cellular processes defined by reversible conversions between epithelial and mesenchymal phenotypes. As dynamic regulatory programs, they contribute to cell fate determination, tissue remodeling, and functional maturation during embryogenesis. In the cochlea, emerging evidence suggests that EMT/MET are implicated in certain aspects of sensory epithelium development. This review systematically dissects the molecular mechanisms underlying EMT and MET during cochlear development, along with the regulatory networks that control cell fate and signaling pathways. We further explore the emerging functions of these processes in cochlear pathologies, integrating recent advances to clarify their physiological and pathological relevance. By providing a comprehensive synthesis, this work aims to establish a theoretical framework for developing therapeutic strategies against related disorders. Full article
(This article belongs to the Section Molecular Genetics and Genetic Diseases)
20 pages, 2637 KB  
Article
Abnormal Splicing of GALC Transcripts Underlies Unusual Cases of Krabbe Disease
by María Domínguez-Ruiz, Juan Luis Chico, Laura López-Marín, Sinziana Stanescu, Pablo Crujeiras, Daniel Rodrigues, María-Elena de las Heras-Alonso, Rosana Torremocha, María del Mar Meijón-Ortigueira, Patricia Muñoz-Díez, Val F. Lanza, Cristóbal Colón, Jesús Villarrubia, Amaya Belanger and Francisco J. del Castillo
Biomedicines 2025, 13(12), 3114; https://doi.org/10.3390/biomedicines13123114 - 17 Dec 2025
Viewed by 872
Abstract
Background/Objectives: Krabbe disease (KD) is a hereditary lysosomal disorder whose hallmark is progressive demyelination, with variable involvement of the central nervous system. It is caused by pathogenic variants in the GALC gene that disrupt the function of its gene product, the lysosomal [...] Read more.
Background/Objectives: Krabbe disease (KD) is a hereditary lysosomal disorder whose hallmark is progressive demyelination, with variable involvement of the central nervous system. It is caused by pathogenic variants in the GALC gene that disrupt the function of its gene product, the lysosomal enzyme galactosylceramidase. We analyzed two unrelated cases (one early infantile and one adult) with a clinical suspicion of KD. Methods: We used a combination of biochemical techniques (high-performance liquid chromatography–tandem mass spectrometry), NGS (resequencing gene panels), splicing assays, and molecular modeling to identify and analyze the pathogenicity of the variants underlying the disorder. Results: The two probands were compound heterozygotes for disease-causing variants in the GALC gene, encoding the lysosomal hydrolase galactosylceramidase. Three of the variants were novel and caused aberrant splicing, either by exon skipping (c.908+5G>A and c.1034-1G>C) or by inclusion of a cryptic, deep intronic pseudoexon (c.621+772G>C). The fourth variant was a known missense change (c.956A>G, p.(Tyr319Cys)) with conflicting interpretations of pathogenicity in the databases. Conclusions: We demonstrated the pathogenicity of the three novel splicing variants, all with strong impact on galactosylceramidase function. We also concluded that the c.956A>G missense variant is a hypomorph usually underlying the later-onset, milder phenotypes of KD. Our results stress the importance of integrated approaches combining clinical, biochemical, and genetic testing to obtain a definitive diagnosis of lysosomal diseases. Full article
(This article belongs to the Section Molecular Genetics and Genetic Diseases)
Show Figures

Graphical abstract

16 pages, 7217 KB  
Article
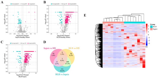
Proteomics Reveals Differential Diagnosis Biomarkers Between Sepsis and Hemophagocytic Syndrome
by David Martin-Pestana, Mikel Azkargorta, Francisco Javier Pilar-Orive, Silvia Redondo, Janire Urrutia, Cristina Calvo, Felix Elortza, Itziar Astigarraga and Susana Garcia-Obregon
Biomedicines 2025, 13(12), 3113; https://doi.org/10.3390/biomedicines13123113 - 17 Dec 2025
Viewed by 976
Abstract
Background/Objectives: Hemophagocytic Lymphohistiocytosis (HLH) shares many clinical features with sepsis. To improve HLH diagnosis and its differential diagnosis with sepsis, serum proteomic analyses of healthy donors, HLH and septic patients were performed. Methods: Twenty-four individuals were enrolled in a label-free MS/MS [...] Read more.
Background/Objectives: Hemophagocytic Lymphohistiocytosis (HLH) shares many clinical features with sepsis. To improve HLH diagnosis and its differential diagnosis with sepsis, serum proteomic analyses of healthy donors, HLH and septic patients were performed. Methods: Twenty-four individuals were enrolled in a label-free MS/MS spectrometry analysis. STRING was conducted to study the protein–protein interactions overrepresented within the proteins of each comparison. To integrate the functions of the proteins with their respective regulation patterns, Ingenuity Pathway Analysis software was used. Validation of selected proteins was carried out by ELISA. Results: Proteomic results revealed 537 differentially expressed proteins (DEPs) between HLH and sepsis, 471 DEPs between HLH and healthy donors, and 37 DEPs between sepsis and healthy donors. These results were subjected to functional analysis, which showed that apart from inflammation and lipid metabolism, the proteostasis network was deeply impaired in the HLH condition. Considering this information, protein fold changes and the functions of six proteins were validated by ELISA. Conclusions: sCD300a, sCD300b and sCD25 could be specific serum biomarkers for HLH diagnosis, and SAA-1 and LRG1 might be useful biomarkers for differential diagnosis between sepsis and HLH. PSMB1, a non-catalytic subunit of the 20S proteasome, showed promising results for HLH-specific and differential diagnosis. Its elevation in HLH patients may reflect an intensified demand for protein turnover, possibly driven by a higher activation of the immunoproteasome. These insights contribute to expanding our understanding of HLH pathophysiology regarding new pathways and highlight innovative therapeutic interventions, such as Bortezomib and other next-generation inhibitors, designed to modulate immunoproteasome activity. Full article
Show Figures

Figure 1

22 pages, 1048 KB  
Review
Ventilator-Associated Pneumonia (VAP) in Neurocritical Patients: The Hidden Dialog of Brain and Infection
by Alejandro Rodríguez, Laura Claverias, Ignacio Martín-Loeches, Frederic Gómez Bertomeu, Ester Picó Plana, Sara Rosich, Vanessa Blázquez, Dennis H. Céspedes Torrez, Ruth Lau and María Bodí
Biomedicines 2025, 13(12), 3112; https://doi.org/10.3390/biomedicines13123112 - 17 Dec 2025
Viewed by 1695
Abstract
Patients with multiple traumas, particularly those with traumatic brain injury (TBI), are among the most challenging cases in intensive care medicine. Although early orotracheal intubation and invasive mechanical ventilation (IMV) are essential for airway protection and neurological treatment, they significantly increase the risk [...] Read more.
Patients with multiple traumas, particularly those with traumatic brain injury (TBI), are among the most challenging cases in intensive care medicine. Although early orotracheal intubation and invasive mechanical ventilation (IMV) are essential for airway protection and neurological treatment, they significantly increase the risk of lower respiratory tract infection (LRTI), including ventilator-associated pneumonia (VAP) and ventilator-associated tracheobronchitis (VAT). These complications are particularly prevalent among neurocritical patients due to the distinctive interaction between the brain, lungs and immune system. This narrative review examines the current evidence on the mechanisms underlying the brain–lung–immune axis; the diagnostic challenges in identifying respiratory infections in mechanically ventilated TBI patients; and optimal approaches to empirical or quasi-targeted antimicrobial therapy based on diagnostic algorithms and rapid molecular techniques. Severe TBI induces neurogenic inflammation, autonomic dysregulation, and immunosuppression, thereby increasing susceptibility to pulmonary infections. The ‘triple hit hypothesis’ best explains this cascade: sympathetic hyperactivity (first hit), iatrogenic ventilatory injury (second hit), and intestinal dysbiosis with systemic immune dysregulation (third hit). VAP diagnosis remains challenging due to the lack of universal criteria, the overlap with systemic inflammatory response syndrome, and the low specificity of radiological and clinical signs. VAT may represent an intermediate stage within a continuum of ventilator-associated infection. Recent evidence supports the selective use of nebulized antibiotics for VAT, advocating an individualized, locally adapted empirical approach to VAP treatment. Syndromic molecular panels can accelerate the identification of pathogens, enabling the earlier and more appropriate selection of antimicrobials and improving outcomes while preserving stewardship. Understanding the brain–lung–immune axis and improving diagnostic accuracy are essential to enhancing the treatment of respiratory infections in neurocritical care. Integrating clinical assessment, biomarkers and rapid microbiological testing enables timely, targeted therapy and reduces the misuse of antimicrobials. Full article
(This article belongs to the Collection Feature Papers in Microbiology in Human Health and Disease)
Show Figures

Figure 1

15 pages, 2270 KB  
Communication
Potential Role of the Glycogen-Targeting Phosphatase Regulatory Subunit in Airway Hyperresponsiveness in Asthma
by Marisol Alvarez-González, Elizabeth Eslava-De Jesús and Blanca Bazan-Perkins
Biomedicines 2025, 13(12), 3111; https://doi.org/10.3390/biomedicines13123111 - 17 Dec 2025
Viewed by 550
Abstract
Objective: Airway hyperresponsiveness (AHR) is a hallmark feature of asthma; however, its precise molecular mechanisms remain incompletely defined. In this study, we investigated protein expression in airway smooth muscle that may contribute to AHR, using an experimental model of ovalbumin-induced allergic asthma. [...] Read more.
Objective: Airway hyperresponsiveness (AHR) is a hallmark feature of asthma; however, its precise molecular mechanisms remain incompletely defined. In this study, we investigated protein expression in airway smooth muscle that may contribute to AHR, using an experimental model of ovalbumin-induced allergic asthma. Methods: Guinea pigs were sensitized and challenged with ovalbumin. Airway responsiveness to histamine was assessed, and proteomic analysis of the tracheal tissue was conducted using electrophoresis followed by MALDI/TOF-TOF mass spectrometry. Specific protein bands corresponding to the myosin phosphatase target subunit 1 (MYPT1) were analyzed, and regulatory subunit of glycogen-targeted phosphatase 1 (RG1) was further evaluated through immunohistochemistry. Results: MYPT1, previously associated with AHR, was not detected in the proteomic analysis. Interestingly, an RG1 peptide was identified. Immunohistochemistry showed a differential expression pattern was observed for the RG1 and Rho-associated protein kinase 2 (ROCK2), both of which were significantly upregulated in airway smooth muscle and positively correlated with the degree of AHR. Moreover, a significant positive correlation was observed between RG1 and ROCK2 expression levels. MYPT1 and its phosphorylated forms (Thr696 and Thr850), along with ROCK1 immunostaining, did not differ from controls. Conclusions: These findings suggest that RG1, along with ROCK2, may play an important role in airway hyperresponsiveness characteristic of asthma. Full article
(This article belongs to the Section Immunology and Immunotherapy)
Show Figures

Graphical abstract

19 pages, 808 KB  
Systematic Review
Percutaneous Drug Delivery to the Masticatory System: A Systematic Review and Analysis of Randomized Clinical Trials
by Kacper Galant, Kalina Romańczyk, Maciej Chęciński, Kamila Chęcińska, Natalia Turosz, Iwona Rąpalska, Amelia Hoppe, Alicja Jakubowska, Dariusz Chlubek and Maciej Sikora
Biomedicines 2025, 13(12), 3110; https://doi.org/10.3390/biomedicines13123110 - 17 Dec 2025
Viewed by 1313
Abstract
Background: Due to the high frequency of pain associated with the masticatory system, in addition to the use of physiotherapy, it is sometimes beneficial to introduce percutaneous pharmacology. This is an example of a non-invasive alternative to the traditional route of administration, which [...] Read more.
Background: Due to the high frequency of pain associated with the masticatory system, in addition to the use of physiotherapy, it is sometimes beneficial to introduce percutaneous pharmacology. This is an example of a non-invasive alternative to the traditional route of administration, which can be highly effective and limit the risk of many side effects. The aim of this study is to evaluate the efficacy and safety of transdermal drug application by patients with temporomandibular disorders (TMD). Methods: A review of randomized controlled trials retrieved from PubMed, ACM, BASE, Scopus, Cochrane, and Google Scholar on 23 October 2025 was performed using the PRISMA Checklist. Studies that evaluated transdermal drug administration for masticatory system-related conditions were included. Trials involving interventions such as muscle punctures or any systemic treatments were excluded. The revised Cochrane tool (RoB 2) was used to assess the risk of bias. A statistical analysis of the effect of such therapy on pain and its influence on changes in mandibular abduction was performed. Results: A total of nine articles meeting the inclusion criteria were included, with a total of 390 participants. The risk of bias assessment indicated that most articles were of low risk of bias (6/8), while two were assessed as “some concerns”. The review found a significant reduction in pain on the visual analog scale (VAS) for selected active substances (p < 0.05). The greatest pain reduction occurred when 1.46% cannabidiol was used. There are few results regarding the effect of this method on jaw opening, and the results obtained are comparable for the placebo group, which was related to the application method. Conclusions: The results of this systematic review are promising and indicate the probable effectiveness of this method, but due to some limitations, this topic requires further investigation. Full article
Show Figures

Figure 1

17 pages, 624 KB  
Review
Connexins in Acquired Hearing Loss: Expanding Research Perspectives
by Sihan Huang, Jingyi Zhu, Jifang Zhang, Tianyu Gong, Zhongyuan Fei, Penghui Chen, Shule Hou and Jun Yang
Biomedicines 2025, 13(12), 3109; https://doi.org/10.3390/biomedicines13123109 - 17 Dec 2025
Viewed by 919
Abstract
Connexins, as key players in intercellular communication in the inner ear, are vital for maintaining normal hearing function. While numerous studies have explored their role in congenital hereditary hearing loss, the underlying mechanisms and therapeutic potential of connexins in acquired hearing loss remain [...] Read more.
Connexins, as key players in intercellular communication in the inner ear, are vital for maintaining normal hearing function. While numerous studies have explored their role in congenital hereditary hearing loss, the underlying mechanisms and therapeutic potential of connexins in acquired hearing loss remain to be fully elucidated. This review summarizes recent advances in connexin research in the context of acquired hearing loss, with a focus on presbycusis, noise-induced, and drug-induced hearing loss, and delves into their pathophysiological roles. Through the analysis and organization of these research findings, the article aims to provide a theoretical basis and research direction for future connexin-targeted therapies for acquired hearing loss. Full article
(This article belongs to the Special Issue Genetic Research of Hearing Loss)
Show Figures

Figure 1

16 pages, 517 KB  
Article
HPV Prevalence and Genotype Distribution Among Infertile and Fertile Women of Turkish Nationality and Association with Cytology and Vaccination Status
by Ayfer Bakır, Büşra Demir Çendek, Muhammed Furkan Kürkçü, Çağlar İzmirli and Murat Aral
Biomedicines 2025, 13(12), 3108; https://doi.org/10.3390/biomedicines13123108 - 17 Dec 2025
Cited by 1 | Viewed by 851
Abstract
Background/Objectives: Human papillomavirus (HPV) is one of the most common sexually transmitted infections, yet its role in female infertility remains uncertain. This study aimed to compare HPV prevalence and genotype distribution between infertile and fertile women and to evaluate demographic and clinical factors, [...] Read more.
Background/Objectives: Human papillomavirus (HPV) is one of the most common sexually transmitted infections, yet its role in female infertility remains uncertain. This study aimed to compare HPV prevalence and genotype distribution between infertile and fertile women and to evaluate demographic and clinical factors, together with HPV vaccine coverage, in both groups. Methods: Cervical samples from 200 infertile and 200 fertile women aged 18–45 years were analyzed for 28 HPV genotypes using multiplex real-time polymerase chain reaction (PCR). Results: HPV DNA was detected in 13.5% (27/200) of infertile women and 18.0% (36/200) of fertile women (p = 0.272). The most frequent genotypes were HPV-82 (5/200, 2.5%) and HPV-16 (5/200, 2.5%) in infertile women, and HPV-45 (8/200, 4.0%) and HPV-16 (7/200, 3.5%) in fertile women. Single HPV infections were more common in infertile women (81.5%, 22/27) than in fertile women (63.9%, 23/36). HPV positivity was not associated with reproductive, clinical, or lifestyle factors, and age-stratified analyses revealed no statistically significant differences (all p > 0.05). Among women aged 30–45 years, atypical squamous cells of undetermined significance (ASC-US) cytology was identified in eight infertile women, all of whom were HPV-negative, whereas one of nine fertile women with ASC-US was HPV-positive. No low-grade squamous intraepithelial lesion (LSIL) cases were detected in the infertile group. The 9-valent HPV vaccine covered 56.2% (18/32) of genotypes detected in infertile women and 45.1% (23/51) of those detected in fertile women. Conclusions: In this study, no significant differences were observed between the groups in terms of HPV prevalence, genotype distribution, or cytology findings. These results suggest that HPV is not an independent risk factor for infertility and highlight the need for further studies focusing on genotype-specific patterns, viral persistence, and biological mechanisms that may influence reproductive outcomes. Full article
(This article belongs to the Special Issue Current Perspectives on Human Papillomavirus (HPV)—Second Edition)
Show Figures

Figure 1

18 pages, 2367 KB  
Article
Machine Learning Models Utilizing Oxidative Stress Biomarkers for Breast Cancer Prediction: Efficacy and Limitations in Sentinel Lymph Node Metastasis Detection
by José Manuel Martínez-Ramírez, Cristina Cueto-Ureña, María Jesús Ramírez-Expósito and José Manuel Martínez-Martos
Biomedicines 2025, 13(12), 3107; https://doi.org/10.3390/biomedicines13123107 - 17 Dec 2025
Viewed by 1007
Abstract
Objective: This study aimed to apply the Random Forest machine learning model using oxidative stress biomarkers to classify breast cancer status and assess sentinel lymph node (SLN) metastasis, a pathology of high incidence and mortality that represents a major public health challenge. Methods: [...] Read more.
Objective: This study aimed to apply the Random Forest machine learning model using oxidative stress biomarkers to classify breast cancer status and assess sentinel lymph node (SLN) metastasis, a pathology of high incidence and mortality that represents a major public health challenge. Methods: The breast cancer classification cohort included 188 women with infiltrating ductal carcinoma and 78 healthy volunteers. For SLN metastasis assessment, a subset of 29 women with metastases and 57 controls (n = 86) was used. Data preprocessing and the SMOTE technique were applied to balance the classes in the metastasis set, achieving a perfect balance of 171 examples (57 per class). Random Forest model with a leave-one-out validation strategy was employed and oxidative stress biomarkers (e.g., lipid peroxidation, total antioxidant capacity, superoxide dismutase, catalase, glutathione peroxidase) were used. Results: The model achieved high accuracy (0.996) in classifying breast cancer, representing a substantial improvement over current screening methods such as mammography. In contrast, its performance in detecting SLN metastases was more limited (accuracy = 0.854), likely reflecting the inherent complexity and heterogeneity of the metastatic process. Moreover, these estimates derive from a retrospective case–control cohort and should not be viewed as a substitute for, or a direct comparison with, population-based mammography screening, which would require dedicated prospective validation. Conclusions: The findings underscore the model’s robust performance in distinguishing women with breast cancer from healthy volunteers, but highlight significant gaps in its ability to diagnose metastatic disease. Future research should integrate additional biomarkers, longitudinal data, and explainable artificial intelligence (XAI) methods to improve clinical interpretability and accuracy in metastasis prediction, moving towards precision medicine. Full article
Show Figures

Graphical abstract

11 pages, 763 KB  
Communication
Glycine Release Is Upregulated by Metabotropic Glutamate Receptor 1 in Mouse Hippocampus
by Luca Raiteri, Maria Cerminara, Aldamaria Puliti and Anna Pittaluga
Biomedicines 2025, 13(12), 3106; https://doi.org/10.3390/biomedicines13123106 - 17 Dec 2025
Cited by 1 | Viewed by 759
Abstract
Background/Objectives: The neurotransmitter glycine is involved in several physiological and pathological conditions in the Central Nervous System. Different biological structures, including glycine receptors and transporters, are under study as targets for potential drugs acting against serious neurological and psychiatric disorders. The regulation [...] Read more.
Background/Objectives: The neurotransmitter glycine is involved in several physiological and pathological conditions in the Central Nervous System. Different biological structures, including glycine receptors and transporters, are under study as targets for potential drugs acting against serious neurological and psychiatric disorders. The regulation of glycine release from nerve terminals is only partially understood. We report here preliminary evidence of the modulation of glycine release through presynaptic metabotropic glutamate receptors 1 (mGlu1) from glycinergic nerve terminals in mouse hippocampi. Methods: Purified mouse hippocampal synaptosomes labeled with [3H]glycine were used to study glycine release under superfusion conditions. Results: The group I metabotropic glutamate receptor agonist 3,5-DHPG potentiated depolarization-evoked [3H]glycine release from hippocampal synaptosomes, an effect strongly counteracted by the selective mGlu1 antagonist LY 367385. 3,5-DHPG failed to increase [3H]glycine release in Grm1crv4/crv4 mice, a mouse model lacking mGlu1. Although further research is needed to clarify these mechanisms, data suggest that glycine-releasing hippocampal nerve terminals are endowed with presynaptic mGlu1 receptors whose activation potentiates glycine release. Conclusions: Considering that in the hippocampus, glycine is relevant as a co-agonist of glutamate at NMDA receptors and that mGlu1 receptor ligands are under study as potential drugs, we propose that the possible effects of these agents on the release of glycine should be considered when studying these compounds. Full article
(This article belongs to the Special Issue Neurotransmitters in Health and Diseases)
Show Figures

Figure 1

13 pages, 52330 KB  
Article
Obesity Promotes Renal Inflammation and Fibrosis Independent of Sex in SS Leptin Receptor Mutant (SSLepR) Rats
by Karim M. Saad, Mohamed S. Gad, Jocelyn Tang, Kim Capehart, Rafik Abdelsayed, Jan M. Williams and Ahmed A. Elmarakby
Biomedicines 2025, 13(12), 3105; https://doi.org/10.3390/biomedicines13123105 - 17 Dec 2025
Viewed by 704
Abstract
Background: Obesity is a major contributor to chronic kidney disease (CKD) through mechanisms involving inflammation and metabolic dysregulation. Premenopausal female rats are known to be protected from cardiovascular disorders vs. age matched male rats. The current study investigates if there are sex [...] Read more.
Background: Obesity is a major contributor to chronic kidney disease (CKD) through mechanisms involving inflammation and metabolic dysregulation. Premenopausal female rats are known to be protected from cardiovascular disorders vs. age matched male rats. The current study investigates if there are sex differences in obesity-induced renal inflammation in SS leptin receptor mutant (SSLepR mutant) rats as a model of metabolic syndrome. Method: Male and female lean and obese SSLepR mutant rats were used in the current study to assess changes in metabolic parameters and markers of renal inflammation. Results: Obese SSLepR rats showed significant increases in body weight, hemoglobin A1c (HbA1c), and cholesterol vs. lean control, although their blood glucose levels remained comparable to lean rats. Plasma leptin, insulin, and TNF-α converting enzyme (TACE) levels were significantly elevated in obese SSLepR rats vs. lean control rats, with no apparent sex differences. Obesity was associated with an elevation in renal injury since protein and albumin excretion levels were significantly elevated in obese SSLepR rats vs. lean control rats, with no apparent sex differences. The elevation in renal injury was associated with increased renal fibrosis as evidenced by increased collagen deposition and TGF-β expression in the kidney of obese SSLepR rats vs. lean control rats. Increased renal fibrosis also coincided with increased renal inflammation and apoptosis as evidenced by increased macrophage infiltration and IL-6 expression in the kidneys of obese SSLepR rats vs. lean control rats. Conclusion: These findings indicate that obesity triggers renal inflammation and fibrosis independent of hyperglycemia in SSLepR rats, and these changes may override sex-based protective effects seen in females in other experimental rodent models of cardiovascular diseases. Full article
Show Figures

Figure 1

18 pages, 1311 KB  
Article
Amyloid Protein-Induced Remodeling of Morphometry and Nanomechanics in Human Platelets
by Tonya D. Andreeva, Svetla Todinova, Ariana Langari, Velichka Strijkova, Vesela Katrova and Stefka G. Taneva
Biomedicines 2025, 13(12), 3104; https://doi.org/10.3390/biomedicines13123104 - 16 Dec 2025
Viewed by 746
Abstract
Background/Objectives: The accumulation of specific amyloid proteins and peptides in the human brain is a hallmark of neurodegenerative disorders such as Alzheimer’s disease (AD) and Parkinson’s disease (PD). Beyond the central nervous system, circulating peripheral blood cells are also exposed to these [...] Read more.
Background/Objectives: The accumulation of specific amyloid proteins and peptides in the human brain is a hallmark of neurodegenerative disorders such as Alzheimer’s disease (AD) and Parkinson’s disease (PD). Beyond the central nervous system, circulating peripheral blood cells are also exposed to these pathological proteins, which may contribute to the systemic disease manifestation. Human platelets (PLTs) were used as an in vitro model to investigate the impacts of amyloid Aβ1-42 peptide oligomers (Aβ42) and on-pathway α-synuclein (α-syn), two key amyloids implicated in AD and PD, on platelet biophysical properties. Methods: Using atomic force microscopy, imaging and force–distance modes, we analyzed changes in surface nanostructure, morphometric and nanomechanical signatures of PLTs, derived from healthy donors, following exposure to increasing concentrations of Aβ42 and α-syn. Results: Our findings show that platelet activation progresses with increasing amyloid concentration, characterized by cytoskeletal remodeling (filopodia-to-pseudopodia and lamellipodia transformation). While Aβ42 causes progressive decrease in the platelet membrane roughness, α-syn exhibits a biphasic effect—initial smoothing followed by a pronounced increase in the roughness at high concentrations. Both amyloids induce substantial increase in membrane stiffness (Young’s modulus). Conclusions: The changes in PLTs’ biophysical properties closely resemble the previously observed modification in PLTs derived from AD and PD patients, suggesting that amyloid proteins’ interactions with PLTs may contribute to their dysfunction. Our results underscore the potential of platelets as peripheral indicators of neurodegeneration and point to their role in the systemic pathology of amyloid-associated diseases. Full article
(This article belongs to the Special Issue Biomarkers for Neurodegenerative Disorders: From Bench to Bedside)
Show Figures

Graphical abstract

14 pages, 7946 KB  
Article
Neuropathic Pain and Related Depression in Mice: The Effect of a Terpene and a Minor Cannabinoid in Combination
by Jose Rios, Mohammed Alnoud, Mohammad S. Hussain, Zayd Ayas, Emmanuel Franco, Justin Mills, Joshua Nwose, Maria Sophia Malbas, Hiram Garcia, Manish K. Tripathi and Khalid Benamar
Biomedicines 2025, 13(12), 3103; https://doi.org/10.3390/biomedicines13123103 - 16 Dec 2025
Cited by 1 | Viewed by 1042
Abstract
Background/Objectives: Neuropathic pain is one of the most severe types of chronic pain. Although it is difficult to manage, it often co-occurs with depression. Yet, no medication addresses the neuropathic pain and depression comorbidity. Therefore, developing integrated treatment strategies that address both [...] Read more.
Background/Objectives: Neuropathic pain is one of the most severe types of chronic pain. Although it is difficult to manage, it often co-occurs with depression. Yet, no medication addresses the neuropathic pain and depression comorbidity. Therefore, developing integrated treatment strategies that address both pain and depression is a major public health priority and an unmet need affecting millions. Methods: In this study, we investigated the effect of combining a terpene, Beta-Caryophyllene (BCP), and cannabidiol (CBD) on neuropathic pain and associated depression. We employed a chronic constriction injury (CCI) neuropathic pain model and a series of behavioral tests to evaluate how oral administration of this combination influences neuropathic pain and depression-like behaviors in mice. We employed immunohistochemistry and proteomics approaches to explore the mechanism. Results: The analgesic effect of combining CBD and BCP is synergistic in neuropathic pain and also shows an antidepressant effect. Additionally, we found that this combination decreases neuroinflammation associated with CCI and affects specific genes involved in the inflammation. Conclusions: This work provides preclinical scientific evidence supporting the potential usefulness of this combination for neuropathic pain and associated depression. Full article
(This article belongs to the Special Issue Biomarkers in Pain: 2nd Edition)
Show Figures

Figure 1

9 pages, 336 KB  
Perspective
Insulin Resistance/Hyperinsulinemia Should Be Considered in the Prevention and Treatment of Essential Hypertension
by Serafino Fazio and Flora Affuso
Biomedicines 2025, 13(12), 3102; https://doi.org/10.3390/biomedicines13123102 - 16 Dec 2025
Cited by 1 | Viewed by 2462
Abstract
Essential (primary) hypertension is defined as such because it does not have an identifiable cause, which is different from secondary hypertension which generally recognizes renal, endocrine, or blood vessel disorders. It is a recognized important risk factor for cardiovascular diseases and it is [...] Read more.
Essential (primary) hypertension is defined as such because it does not have an identifiable cause, which is different from secondary hypertension which generally recognizes renal, endocrine, or blood vessel disorders. It is a recognized important risk factor for cardiovascular diseases and it is well known that it is largely more prevalent than secondary hypertension, accounting for 90–95% of affected adults. Therefore, in the vast majority of these cases, we do not recognize the real causes of hypertension, but we treat it without addressing the point that we should be treating hypertension by directly counteracting the cause. Essential hypertension (EH) and insulin resistance (IR) are frequently associated in the same patients, and it should be noted that EH has a comparable and rather high prevalence in adults worldwide, i.e., between 30 and 40%. Also, IR with associated hyperinsulinemia (Hyperin) is an important risk factor for cardiovascular diseases. It can cause hypertension through multiple established pathophysiological mechanisms. IR/Hyperin could be an important cause of most of the cases of essential hypertension. The aim of this Perspective article is to analyze whether the time has come to identify IR as a main contributing cause of essential hypertension. This could produce a better cure for hypertension that is also aimed at treating insulin resistance. Full article
(This article belongs to the Special Issue Feature Reviews in Cardiovascular Diseases, 2nd Edition)
Show Figures

Figure 1

24 pages, 20843 KB  
Article
Unraveling the Shared Genetic Architecture and Polygenic Overlap Between Loneliness, Major Depressive Disorder, and Sleep-Related Traits
by Zainab Rehman, Abdul Aziz Khan, Jun Ye, Xianda Ma, Yifang Kuang, Ziying Wang, Zhaohui Lan, Qian Zhao, Jiarun Yang, Xu Zhang, Sanbing Shen and Weidong Li
Biomedicines 2025, 13(12), 3101; https://doi.org/10.3390/biomedicines13123101 - 16 Dec 2025
Cited by 1 | Viewed by 986
Abstract
Background: Loneliness (LON) is a heritable psychosocial trait that frequently co-occurs with major depressive disorder (MDD) and sleep traits. Despite known genetic contributions, the shared genetic architecture and molecular mechanisms underlying their co-occurrence remain largely unknown. This study aimed to uncover novel [...] Read more.
Background: Loneliness (LON) is a heritable psychosocial trait that frequently co-occurs with major depressive disorder (MDD) and sleep traits. Despite known genetic contributions, the shared genetic architecture and molecular mechanisms underlying their co-occurrence remain largely unknown. This study aimed to uncover novel genetic risk loci and cross-trait gene expression effects. Methods: Large-scale genome-wide association study (GWAS) datasets were analyzed using the causal mixture model (MiXeR) to estimate polygenicity and shared genetic architecture. Genetic correlation analyses were performed using linkage disequilibrium score regression (LDSC) and local analysis of [co]variant annotation (LAVA). Conditional and conjunctional FDR methods further identified single nucleotide polymorphisms (SNPs). FUMA was used for gene mapping and annotation, and transcriptome-wide association studies (TWAS) assessed cross-trait gene expression effects. Results: Analyses revealed extensive polygenic overlap between LON, MDD, and sleep-related traits, with concordant and discordant effects. Several novel loci were identified, and cross-trait gene expression effects were observed in multiple brain-expressed genes, including WNT3, ARHGAP27, PLEKHM1, and FOXP2. These findings provide insight into the shared genetic architecture and relevance of these traits. Conclusions: This study demonstrates a significant shared polygenic architecture among LON, MDD, and sleep traits, providing new biological insights. It advances our understanding of cross-trait genetic mechanisms and identifies potential targets for future research, offering broader implications for trait co-occurrence. Full article
(This article belongs to the Section Neurobiology and Clinical Neuroscience)
Show Figures

Graphical abstract

10 pages, 783 KB  
Article
Comparative Effectiveness of Peripheral Angioplasty Strategies for 1-Year Restenosis in Lower Limb Artery Disease: A Retrospective Single-Center Analysis
by Ioannis Skalidis, Livio D’Angelo, Youcef Lounes, Francesca Sanguineti, Antoinette Neylon, Hakim Benamer, Benjamin Honton, Antoine Sauguet, Neila Sayah, Pietro Laforgia, Nicolas Amabile, Thomas Hovasse, Philippe Garot, Mariama Akodad, Stephane Champagne and Thierry Unterseeh
Biomedicines 2025, 13(12), 3100; https://doi.org/10.3390/biomedicines13123100 - 16 Dec 2025
Viewed by 631
Abstract
Background: Optimal endovascular strategy for lower limb peripheral artery disease (PAD) remains debated, particularly regarding 1-year restenosis. Aim: To evaluate the association between drug-coated balloon (DCB)-based angioplasty and 1-year restenosis compared with stent-based and plain balloon strategies in a real-world PAD cohort. Methods: [...] Read more.
Background: Optimal endovascular strategy for lower limb peripheral artery disease (PAD) remains debated, particularly regarding 1-year restenosis. Aim: To evaluate the association between drug-coated balloon (DCB)-based angioplasty and 1-year restenosis compared with stent-based and plain balloon strategies in a real-world PAD cohort. Methods: We performed a single-center retrospective analysis of 283 consecutive patients (mean age 67.5 ± 11.2 years, 79% male) undergoing lower limb angioplasty between 2010 and 2023. Patients were treated with one of five strategies: direct stent, pre-dilatation + stent, stent + post-dilatation, DCB ± bailout stent, or plain old balloon angioplasty (POBA). Restenosis at 12 months (≥50% diameter reduction on Doppler, CT angiography, or angiography) was the primary endpoint. Kaplan-Meier curves and multivariable Cox regression adjusted for clinical and lesion characteristics were used. The prespecified main comparison was DCB ± stent versus non-DCB strategies. Results: Overall, 1-year restenosis occurred in 81 patients (28.7%). Restenosis rates were 15.4% with DCB ± stent versus 34.2%, 29.8%, 31.5%, and 38.1% with direct stent, pre-dilatation + stent, stent + post-dilatation, and POBA, respectively (p = 0.004). In adjusted analysis, DCB ± stent was associated with a lower hazard of restenosis compared with direct stent (HR 0.52; 95% CI 0.31–0.87), whereas POBA was associated with a higher hazard versus DCB ± stent (HR 1.89; 95% CI 1.01–3.53). Periprocedural complication rates were low and similar across groups (overall 6.3%). Conclusions: In this real-world PAD cohort, DCB-based angioplasty was independently associated with lower 1-year restenosis compared with stent-based and plain balloon strategies, without an excess of procedural complications. Given the observational design and lesion-driven strategy selection, these findings should be interpreted as hypothesis-generating but support broader use of DCB in appropriately selected lesions. Full article
Show Figures

Figure 1

27 pages, 888 KB  
Review
Leukemic Transdifferentiation: From Pathological Plasticity to Dendritic Cell-Based Immunotherapy
by Joanna Dubis, Aleksander Czogalla, Kazimierz Kuliczkowski and Aleksander F. Sikorski
Biomedicines 2025, 13(12), 3099; https://doi.org/10.3390/biomedicines13123099 - 16 Dec 2025
Viewed by 1342
Abstract
Transdifferentiation, also known as direct reprogramming, is the transformation of one terminally differentiated cell type into another mature cell type, while bypassing the stage of pluripotency. In leukemia, this phenomenon has a dual significance: on the one hand, it is an adaptive mechanism [...] Read more.
Transdifferentiation, also known as direct reprogramming, is the transformation of one terminally differentiated cell type into another mature cell type, while bypassing the stage of pluripotency. In leukemia, this phenomenon has a dual significance: on the one hand, it is an adaptive mechanism driving tumor survival and resistance to treatment, and on the other, it offers a potential opportunity for innovative therapies. Of particular interest is the directional transdifferentiation (mostly partial) toward dendritic cell-like phenotypes, which increases the immunogenicity of cancer cells. Mastering this process could define a new generation of immunotherapies that leverage the inherent plasticity of leukemic cells to achieve therapeutic benefits. In this brief review, we attempt to gather information concerning the molecular mechanism of this process and point to the role of dendritic cells as a crucial element of anticancer, particularly anti-leukemia innate and acquired, immunity. Thus, in vitro and in vivo techniques of inducing transformation of the leukemia cells into cancer antigen-presenting cells and the application of these technologies in current and future therapies are discussed. Full article
(This article belongs to the Section Immunology and Immunotherapy)
Show Figures

Figure 1

15 pages, 662 KB  
Review
Reconsidering Digoxin in Atrial Fibrillation: From Historical Controversy to Physiologically Guided and Personalized Rate Control
by Silvia Ana Luca, Adelina Andreea Faur-Grigori, Cristina Văcărescu, Dragos Cozma, Simina Crișan, Dan Gaiță, Mihai-Andrei Lazăr and Constantin-Tudor Luca
Biomedicines 2025, 13(12), 3098; https://doi.org/10.3390/biomedicines13123098 - 16 Dec 2025
Viewed by 2547
Abstract
Background: The role of digoxin in atrial fibrillation, particularly in patients with heart failure, has long been debated. Observational studies reporting higher mortality have fueled skepticism, yet growing evidence suggests that these findings largely reflect prescription bias, confounding by indication, and inadequate [...] Read more.
Background: The role of digoxin in atrial fibrillation, particularly in patients with heart failure, has long been debated. Observational studies reporting higher mortality have fueled skepticism, yet growing evidence suggests that these findings largely reflect prescription bias, confounding by indication, and inadequate adjustment for serum-level rather than intrinsic toxicity. Objective: To reassess digoxin’s role in atrial fibrillation with heart failure using contemporary evidence and to propose a physiology-based, personalized monitoring framework. Evidence review: We reevaluated the studies that initially linked digoxin to excess mortality and reassessed these associations through three analytic pillars: randomized evidence, bias deconstruction, and exposure–response relationships. Across datasets, low serum digoxin concentrations were consistently associated with stable resting rate control without increasing mortality. Key findings: Low-dose, continuously administered digoxin is a viable second-line option for atrial fibrillation rate control in patients who are hypotensive or intolerant of β-blockers. Safety is concentration-dependent; adverse outcomes increase at higher serum digoxin concentration (≥1.2 ng/mL). Resting heart rate can serve as a contextual surrogate of exposure: persistent HR > 100 bpm in stable patients usually reflects underexposure rather than digoxin toxicity, whereas bradycardia should prompt immediate serum digoxin concentration testing. Proposal: A probability-based monitoring model that integrates heart rate, renal function, dosage, electrolytes, and drug–drug interactions to guide when serum digoxin concentration measurement is warranted. As a future direction, a supervised “pill-in-the-pocket” supplemental dose strategy could be evaluated for transient tachycardia in selected, stable patients. Conclusions: When properly dosed and contextually monitored, digoxin remains a safe, effective, and individualized rate-control option in atrial fibrillation with heart failure. Prospective validation of probability-guided monitoring and evaluation of a “pill-in-the-pocket” approach could simplify digoxin management while maintaining safety. Full article
(This article belongs to the Section Endocrinology and Metabolism Research)
Show Figures

Figure 1

15 pages, 3782 KB  
Article
The Effect of Mild Cyclic Loads on the Stress State of Degenerative Knee Joint Cartilages: A Numerical Study Aided by Experimental Data
by Oleg Ardatov, Vaiga Zemaitiene, Eiva Bernotiene and Arturas Kilikevicius
Biomedicines 2025, 13(12), 3097; https://doi.org/10.3390/biomedicines13123097 - 16 Dec 2025
Viewed by 792
Abstract
Background/Objectives: This study investigates the effect of mild cyclic loads on the stress state of degenerative knee joint cartilages using a combination of experimental data and numerical modeling. Methods: A three-dimensional finite element model of the knee joint was developed based [...] Read more.
Background/Objectives: This study investigates the effect of mild cyclic loads on the stress state of degenerative knee joint cartilages using a combination of experimental data and numerical modeling. Methods: A three-dimensional finite element model of the knee joint was developed based on CT scans, incorporating key components such as the femur, tibia, cartilage layers, and meniscus. Special attention was given to the mechanical properties of cartilages, which were determined through high-sensitivity dynamometer tests of cartilage samples. The experimentally obtained force–displacement curves for cartilage samples affected by third-degree gonarthrosis were integrated into the numerical model. This allowed for an in-depth investigation of the interactions between neighboring tissues of the knee joint under cyclic loading and unloading conditions. Results: Experimental data revealed nonlinear mechanical behavior of cartilage under loading and unloading conditions, characterized by an elastic hysteresis loop. Experimental results demonstrated that degenerated cartilage, under small stresses (up to 0.13 MPa), retains an elastic hysteresis behavior. The numerical simulation provided insights into the stress distribution within the knee joint components, revealing that even in cases of cartilage degeneration, as long as its structural integrity is maintained, mild loads do not cause sufficient stress concentrators, while the longitudinal tears in the same conditions cause the increment of stress values up to 20%. Conclusions: Findings contribute to a better understanding of the mechanical response of degenerative cartilage and offer valuable guidance for the development of therapeutic and rehabilitation strategies for patients with degenerative tissue diseases. Full article
(This article belongs to the Special Issue Updates on Tissue Repair and Regeneration Pathways)
Show Figures

Figure 1

4 pages, 168 KB  
Editorial
Brain Injury and Neurodegeneration: Molecular, Functional, and Translational Approach 3.0
by Pankaj Gaur, Meenakshi Ahluwalia, Pankaj Ahluwalia and Kumar Vaibhav
Biomedicines 2025, 13(12), 3096; https://doi.org/10.3390/biomedicines13123096 - 16 Dec 2025
Viewed by 591
Abstract
A brain injury or disease is no longer limited to neuroinflammation or neuronal loss; it has emerged as a multifaceted complex pathology that includes a mechanistic thread of complex events from ischemic/hypoxic injury, glial activation, and metabolic and ionic dysregulation to extracellular vesicle [...] Read more.
A brain injury or disease is no longer limited to neuroinflammation or neuronal loss; it has emerged as a multifaceted complex pathology that includes a mechanistic thread of complex events from ischemic/hypoxic injury, glial activation, and metabolic and ionic dysregulation to extracellular vesicle (EV)-mediated signaling, systemic metabolic diseases, psychiatric illness, and neurodegeneration [...] Full article
Previous Issue
Next Issue
Back to TopTop