Next Issue
Volume 15, December-1
Previous Issue
Volume 15, November-1
 
 

Agriculture, Volume 15, Issue 22 (November-2 2025) – 89 articles

Cover Story (view full-size image): Spain is the world’s leader in olive oil production, with Andalusia (southern Spain) being the region with the largest cultivated land. Particularly, in the area of Estepa, with an agri-food system based on olive monoculture, local producers are adopting strategies focused on quality differentiation and sustainability to boost competitiveness. Generational change remains a major challenge. This study examines actions to improve organization, sustainability, production quality, and pricing. Results show that quality-based pricing yields an extra EUR 200/t, though it has not stopped rural depopulation or agricultural abandonment. The study recommends exploring new production and organizational models that ensure social and environmental sustainability, offering crucial insights for rural development policy. View this paper
  • Issues are regarded as officially published after their release is announced to the table of contents alert mailing list.
  • You may sign up for e-mail alerts to receive table of contents of newly released issues.
  • PDF is the official format for papers published in both, html and pdf forms. To view the papers in pdf format, click on the "PDF Full-text" link, and use the free Adobe Reader to open them.
Order results
Result details
Section
Select all
Export citation of selected articles as:
18 pages, 2297 KB  
Article
Drought-Induced Antioxidant and Biochemical Responses in Castanea sativa Cultivars: A Mediterranean Case Study
by Tiago Marques, Andrea Ferreira-Pinto, Pedro Fevereiro, Teresa Pinto and José Gomes-Laranjo
Agriculture 2025, 15(22), 2401; https://doi.org/10.3390/agriculture15222401 - 20 Nov 2025
Viewed by 737
Abstract
Chestnut (Castanea sativa Mill.) is a key crop in Mediterranean regions increasingly threatened by recurrent drought stress. To investigate cultivar-specific tolerance mechanisms, we evaluated four Portuguese cultivars (Longal, Judia, Martaínha, and ColUTAD®) across four orchards with contrasting water regimes. Physiological [...] Read more.
Chestnut (Castanea sativa Mill.) is a key crop in Mediterranean regions increasingly threatened by recurrent drought stress. To investigate cultivar-specific tolerance mechanisms, we evaluated four Portuguese cultivars (Longal, Judia, Martaínha, and ColUTAD®) across four orchards with contrasting water regimes. Physiological (midday stem water potential—Ψwmid, soluble sugars, electrolyte leakage and proline) and biochemical traits (phenolics, flavonoids, catalase, peroxidase, ascorbate peroxidase and ferric reducing antioxidant power) were quantified under a natural drought gradient. Results revealed that environmental factors had a stronger influence than genetic background. Longal showed robust osmotic adjustment with high proline and soluble sugar levels, alongside stable starch reserves; Judia relied on inducible antioxidant activity, particularly peroxidase and ascorbate peroxidase; and Martaínha exhibited intermediate plasticity, whereas ColUTAD® was consistently stress-sensitive, with weaker defences and greater membrane damage. Clustering analysis confirmed that location effects outweighed cultivar differences, separating orchards into conservative strategies (better water balance, higher starch, stronger peroxidase activity) and stress-adaptive strategies (enhanced enzymatic antioxidants). Overall, resilience in chestnut is not determined by a single trait but by a synergistic network of osmotic regulation, membrane protection, and antioxidant activity. Traits such as proline accumulation, starch stability, and inducible enzyme activation emerged as reliable biochemical indicators of tolerance. These findings provide a physiological basis for selecting climate-resilient cultivars and designing site-specific management strategies, thereby supporting the sustainability of chestnut production under Mediterranean climate change scenarios. Full article
(This article belongs to the Section Crop Production)
Show Figures

Figure 1

20 pages, 1474 KB  
Review
Apis mellifera Honey Varieties in Kenya: Legislation, Production, Processing, and Labeling
by Victoria Atieno Kimindu, Hongmin Choi and Soonok Woo
Agriculture 2025, 15(22), 2400; https://doi.org/10.3390/agriculture15222400 - 20 Nov 2025
Viewed by 2442
Abstract
Domestic demand for honey in Kenya consistently exceeds national production, resulting in periodic reliance on imports. Kenyan honey is typically branded and marketed according to its geographical origin, whereas information regarding botanical origin is rarely communicated. This study was undertaken in two phases: [...] Read more.
Domestic demand for honey in Kenya consistently exceeds national production, resulting in periodic reliance on imports. Kenyan honey is typically branded and marketed according to its geographical origin, whereas information regarding botanical origin is rarely communicated. This study was undertaken in two phases: a systematic review of the literature on honey varieties in Kenya—with an emphasis on legislation, production, and processing—and an online survey assessing front-of-pack (FoP) labeling descriptions. Legislatively, Kenyan honey varieties are categorized based on (i) the bee species producing the honey (honeybee or stingless bee), (ii) the intended use (direct human consumption or industrial application), and (iii) the presence of added flavoring agents. The results from the FoP labeling survey indicated that all domestic honey samples (n = 24) failed to comply with labeling requirements, instead emphasizing descriptors such as “natural” and “pure.” Only 40% of imported honey brands (n = 10) declared the botanical origin and processing method. Mellisopalynological studies showed that honey produced in the Acacia woodlands of Baringo, West Pokot, and Kitui can legitimately be marketed as Acacia honey. In contrast, honey from the Eastern Mau forest can be characterized as monofloral Eucalyptus, Croton, Albizia, or Cordia spp. honeys, with numerous bifloral and multifloral combinations. Sisal and mangrove honeys were also identifiable in landscapes dominated by these plant species. The lack of legislative classification for Kenyan monofloral honeys appears to contribute to widespread non-compliance in industry labeling practices. Although Kenyan honey remains competitive, inadequate product differentiation and weak labeling hinder access to niche domestic and international markets. To strengthen competitiveness, Kenyan honey legislation should incorporate provisions for characterizing monofloral honey types, processing standards, and mellisopalynological authentication. Such measures will enhance producer awareness, promote adoption of good processing practices, strengthen compliance with trade regulations, and support the development of a robust national honey value chain. Full article
(This article belongs to the Section Farm Animal Production)
Show Figures

Figure 1

19 pages, 1240 KB  
Article
Market Performance and Competitiveness: The EU–Serbia Sugar Gap
by Bojan Matkovski, Teodora Tica Ilić, Žana Jurjević, Danilo Đokić and Stanislav Zekić
Agriculture 2025, 15(22), 2399; https://doi.org/10.3390/agriculture15222399 - 20 Nov 2025
Viewed by 1293
Abstract
The European Union (EU) sugar sector has undergone significant transformations, particularly after the abolition of sugar production quotas in 2017, which reshaped market dynamics and competitiveness. Serbia, as one of the few European countries with a sugar production surplus, faces both opportunities and [...] Read more.
The European Union (EU) sugar sector has undergone significant transformations, particularly after the abolition of sugar production quotas in 2017, which reshaped market dynamics and competitiveness. Serbia, as one of the few European countries with a sugar production surplus, faces both opportunities and challenges in positioning itself within the regional and global sugar market. This study intends to examine the competitiveness and structural characteristics of the sugar sector in the EU and Serbia, focusing on market concentration, trade performances, and financial sustainability. Using the revealed comparative advantage (RCA) index and the Intra-Industry Trade (GLIIT) index, Serbia’s market integration and competitiveness in comparison to the EU is evaluated. Additionally, a panel data regression model assesses the effect of market concentration on the profitability of sugar processors. The results indicate that the EU sugar market is greatly concentrated, with dominant manufacture in Germany and France, collectively accounting for over half of total production, while Serbia emerges as a significant regional producer with export volumes comparable to Denmark and Sweden. The findings also highlight a positive link between market concentration and profitability, emphasizing the role of economies of scale and market power. The findings suggest that Serbia maintains strong comparative advantages in sugar production, but its long-term competitiveness is challenged by increasing market liberalization, shifting EU trade policies, and the dominance of larger multinational players. The research underscores the need for strategic policies to ensure sustainable production amid global trade fluctuations. Full article
Show Figures

Figure 1

17 pages, 1483 KB  
Article
Functional Prediction of Bacteria–Enzyme Co-Regulation on Rapeseed Straw Silage: Fermentation Quality and Fiber Degradation
by Yanzi Xiao, Lin Sun, He Dong, Weiqiang Song, Zhaorui Han, Sen Zong, Xingzhao Zhou, Shuai Du, Yushan Jia and Siran Wang
Agriculture 2025, 15(22), 2398; https://doi.org/10.3390/agriculture15222398 - 20 Nov 2025
Viewed by 790
Abstract
This study utilized rapeseed straw as the raw material and employed a completely randomized design with four treatments: a distilled water control (CK), individual supplementation of Lactiplantibacillus plantarum (1.0 × 106 CFU/g fresh weight) (Lp), individual supplementation of xylanase (50,000 U/g fresh [...] Read more.
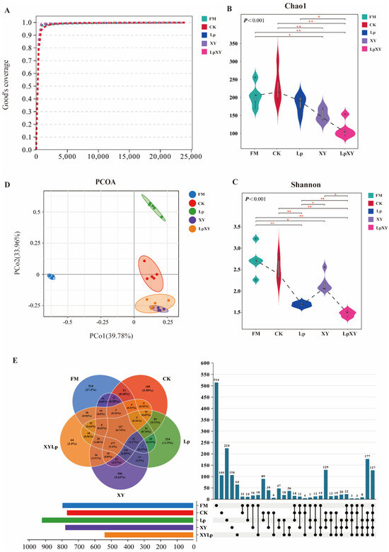
This study utilized rapeseed straw as the raw material and employed a completely randomized design with four treatments: a distilled water control (CK), individual supplementation of Lactiplantibacillus plantarum (1.0 × 106 CFU/g fresh weight) (Lp), individual supplementation of xylanase (50,000 U/g fresh weight) (XY), and a combined bacterium–enzyme treatment (XYLp). Each treatment was replicated five times, vacuum-sealed, and fermented at 25 °C for 60 days to systematically evaluate the effects of different treatments on the fermentation quality, nutritional composition, and microbial community structure of rapeseed straw silage. The results demonstrated that, compared with the CK group, all additive treatments significantly decreased pH and increased lactic acid (LA) content (p < 0.05). Among them, the Lp group exhibited the lowest pH value (4.27), which was significantly lower than all other treatments except XYLp (p < 0.05). Both the Lp and XYLp groups showed significantly higher LA content than the other groups (p < 0.05). Crude protein (CP) content was significantly higher in all additive treatments than in the CK group (p < 0.05). The XYLp group exhibited the most substantial fiber degradation, with acid detergent fiber (ADF) and neutral detergent fiber (NDF) contents being significantly lower than CK and reaching the lowest values among all treatments (p < 0.05). Both the XY and XYLp groups showed significantly lower hemicellulose and holocellulose contents compared to the CK and Lp groups (p < 0.05). Microbial community analysis revealed that the synergistic bacterium–enzyme treatment significantly enriched fibrolytic genera, including Kosakonia and Pediococcus, and upregulated the expression of key fibrolytic enzymes such as cellulase (EC: 3.2.1.4), β-glucosidase (EC: 3.2.1.21), and endo-1,4-β-xylanase (EC: 3.2.1.8). Functional prediction further indicated that the bacterial–enzyme synergy enhanced fibrous structure degradation and fermentable substrate release by activating carbohydrate metabolism pathways and bacterial secretion systems. These findings suggest that the combined application of Lactiplantibacillus plantarum and xylanase has the potential to be a promising strategy for enhancing fiber degradation and overall fermentation quality in rapeseed straw silage. Full article
(This article belongs to the Section Agricultural Technology)
Show Figures

Figure 1

14 pages, 1439 KB  
Article
Lab- and Pilot-Scale Effects of Spirulina (Limnospira sp.) Biomass Produced from Brewery Wastewater Treatment as a Biofertilizer for Barley (Hordeum vulgare) in Passo Fundo, Brazil
by Arthur Lima e Silva, Daniel Kurpan, Arthur Costa dos Santos, Thalia de Souza Silva, Isadora de Oliveira Santo, Victor Rafael Leal de Oliveira, Bruna de Lemos Novo, Layon Carvalho de Assis, Michelle Amario, Raphael de Oliveira Ribeiro, Bernardo Ferreira Braz, Fernando Henrique Cincotto, Ricardo Erthal Santelli, Elisabete Barbarino, Rosane de Oliveira Nunes, Daniel Perrone, Ricardo Sposina Sobral Teixeira, Luiz Carlos Bertolino, Denise Maria Guimarães Freire and Anita Ferreira do Valle
Agriculture 2025, 15(22), 2397; https://doi.org/10.3390/agriculture15222397 - 20 Nov 2025
Viewed by 929
Abstract
Microalgae have been proposed for the bioremediation of wastewater, as well as for biofertilization and biostimulation of several plant species. This study used Limnospira sp. biomass produced in brewery wastewater to formulate a pelletized biofertilizer. Its efficacy in promoting barley (Hordeum vulgare [...] Read more.
Microalgae have been proposed for the bioremediation of wastewater, as well as for biofertilization and biostimulation of several plant species. This study used Limnospira sp. biomass produced in brewery wastewater to formulate a pelletized biofertilizer. Its efficacy in promoting barley (Hordeum vulgare) growth was then compared with chemical fertilizers and a control group without fertilization on lab- and pilot-scale setups. On a 100-day lab-scale experiment under controlled light (260–280 µmol photons m−2 s−1) and temperature (20 ± 2 °C), minor differences in plant growth were observed, whereas the elemental composition of the barley plants did not differ, including toxic elements. On a pilot-scale agricultural setup (5 m2) under environmental conditions, barley productivity, protein content, and the percentage of class I grains (diameter ≥ 2.5 mm) significantly increased based on the different dressing techniques used (p < 0.05). Using the microalgae-based biofertilizer for both base and top dressing increased productivity, protein content, and grain size (% class I) by 26.9%, 14.4%, and 8.78%, respectively, compared to using chemical fertilizers (NPK 5:20:20 and urea). These results indicate the great potential of using microalgae biomass from wastewater treatment as biofertilizer for more sustainable agriculture. Full article
Show Figures

Figure 1

16 pages, 1989 KB  
Article
Response of Maize Yield and Water Productivity to Different Long-Term Fertilization Strategies in Semi-arid Regions in Northern China
by Zhiping Liu, Ziyuan Guo, Zongyi Wang, Wenyan Xie, Zhenxing Yang, Liyan He, Deli Chen, Xueping Wu and Huaiping Zhou
Agriculture 2025, 15(22), 2396; https://doi.org/10.3390/agriculture15222396 - 20 Nov 2025
Cited by 1 | Viewed by 848
Abstract
The scarcity and uneven distribution of precipitation present significant challenges for agriculture in arid regions. Fertilization can improve crop yields and water productivity (WP) under these conditions. However, the effects of different long-term fertilization practices on maize yield and WP under varying precipitation [...] Read more.
The scarcity and uneven distribution of precipitation present significant challenges for agriculture in arid regions. Fertilization can improve crop yields and water productivity (WP) under these conditions. However, the effects of different long-term fertilization practices on maize yield and WP under varying precipitation patterns require further research. A 30-year fertilization experiment was conducted to investigate the effects of different fertilization treatments on maize yield, WP, soil organic carbon (SOC), and the correlations among these factors. The treatments included no fertilization, application of chemical fertilizers alone, combined application of chemical fertilizers and cattle manure, and application of a high amount of cattle manure alone. Chemical fertilizers, cattle manure, and the combined application of chemical fertilizers and cattle manure significantly increased maize yield by 61.81–86.14%, 121.0%, and 114.5–125.5%, and increased WP by 59.4–84.9%, 119.4%, and 111.9–126.5%, respectively, compared to the unfertilized control. The combined application of chemical fertilizers and cattle manure resulted in optimal maize yield and WP, while also substantially reducing the coefficient of variation in maize yield (by 19.9–25.9% compared to the control) under interannual precipitation fluctuations. Compared with the no fertilization treatment, the average increase in maize yield peaks in very wet years, while WP reaches its highest level in relatively dry years. Maize yield was significantly positively related to SOC, WP, and water consumption during growth (p < 0.01). SOC was also significantly positively correlated with WP (p < 0.01). For every unit increase in SOC, the WP increased by 0.3955 kg ha−1 mm−1. In summary, the integrated application of organic and inorganic fertilizers is a proven strategy to enhance crop productivity and resilience, while concurrently improving WP and SOC. This synergistic approach represents a cornerstone for climate-resilient and sustainable dryland agriculture. Full article
Show Figures

Figure 1

16 pages, 3624 KB  
Article
Tritordeum as a Habitat for the Development of the Rice Weevil Sitophilus oryzae L.—Analysis of Selected Properties of the Cereal Grains Determining Their Resistance Mechanisms
by Mariusz Nietupski, Emilia Ludwiczak, Elżbieta Suchowilska, Bożena Kordan and Mariusz Foltyński
Agriculture 2025, 15(22), 2395; https://doi.org/10.3390/agriculture15222395 - 20 Nov 2025
Viewed by 760
Abstract
In the face of the global climate and ecological crisis, as well as growing consumer needs and demands, a transformation of the global food production and distribution system is necessary. The productivity and quality characteristics of Tritordeum make this cereal an effective tool [...] Read more.
In the face of the global climate and ecological crisis, as well as growing consumer needs and demands, a transformation of the global food production and distribution system is necessary. The productivity and quality characteristics of Tritordeum make this cereal an effective tool in the sustainable modernization of the agricultural sector. However, this potential can be significantly limited in the supply chain by storage pests. This study aimed to assess the impact of Tritordeum resistance on the rice weevil (Sitophilus oryzae L.). The experiment used 11 Tritordeum breeding lines in comparison to three cereal species derived from conventional cultivation systems (common wheat Triticum aestivum L., durum wheat Triticum durum Desf., spring barley Hordeum vulgare L.). The research showed that Tritordeum may be a substrate on which S. oryzae feeds, although the intensity of the pest’s development varied depending on the line. The study also demonstrated that the hardness of the Tritordeum seed coat did not directly influence the development intensity of the analyzed beetles. It was noted, however, that the degree of infestation by these insects depended on the chemical profile of the infested kernels. The increased total protein content and lower fiber content (compared to common wheat) likely influence the development of Tritordeum resistance. This study demonstrates that Tritordeum possesses inherent resistance traits linked to its grain chemistry, providing a basis for breeding more storage-resistant cereal cultivars. Full article
(This article belongs to the Section Crop Protection, Diseases, Pests and Weeds)
Show Figures

Figure 1

19 pages, 3319 KB  
Article
Animal Supplementation and Legume Pastures Enhance Nitrogen Balance and Efficiency in Integrated Crop-Livestock Systems
by Mirella Danna, Fernanda Bernardi Scheeren, João Henrique Silva da Luz, Luis Fernando Glasenapp de Menezes, Wagner Paris, Caroline Amadori, Nathalia Andriotti, Caio Emanuell Garrett, Fernando Ferrari Putti and Laercio Ricardo Sartor
Agriculture 2025, 15(22), 2394; https://doi.org/10.3390/agriculture15222394 - 20 Nov 2025
Cited by 1 | Viewed by 1103
Abstract
Improving sustainability in agricultural systems depends on increasing the efficiency of nitrogen (N) use and recycling. This study evaluated whether animal supplementation and legume-based pastures can enhance N balance and residual N availability in an integrated crop-livestock system (ICLS). The experiment was conducted [...] Read more.
Improving sustainability in agricultural systems depends on increasing the efficiency of nitrogen (N) use and recycling. This study evaluated whether animal supplementation and legume-based pastures can enhance N balance and residual N availability in an integrated crop-livestock system (ICLS). The experiment was conducted in two phases—livestock and cropping—using three treatments: a control pasture (oat + ryegrass), a legume mixture (oat + ryegrass + arrowleaf clover), and a supplementation treatment (oat + ryegrass with concentrate supplementation at 1% of live weight), each replicated three times. Soybeans were grown during the cropping phase. Supplementation increased the stocking rate by 21%, while both supplementation and legumes led to a 30% increase in residual N returned via feces and urine, without negatively affecting soybean yield (~4.1 Mg ha−1). N off-take by soybean grain was approximately 9% higher in these treatments, while N exported via cattle carcasses remained unchanged across treatments, averaging 8.2 kg ha−1. Overall, soybeans accounted for 96–97% of total N export, and animals for only 3–4%. These results demonstrate that animal supplementation and legume integration enhance N use efficiency and contribute to nutrient recycling in ICLS, offering a viable strategy to reduce dependence on synthetic fertilizers. The findings support the development of more sustainable livestock and crop systems by maximizing nutrient retention, maintaining yield, and improving soil fertility. Furthermore, the implications for soybean yield and the sustainability of livestock systems indicate a potential positive economic and environmental impact for producers and policymakers. Full article
(This article belongs to the Section Farm Animal Production)
Show Figures

Figure 1

13 pages, 1435 KB  
Article
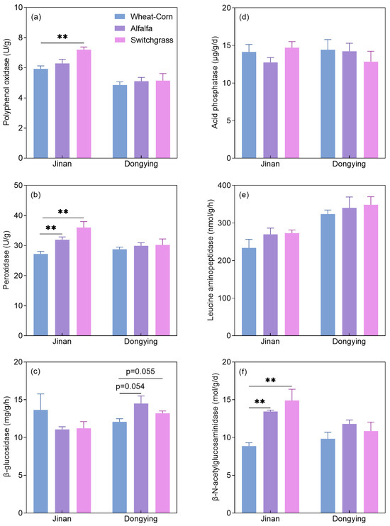
Differential Soil Organic Carbon Accumulation Patterns Following Cropland-to-Grassland Conversion in Non-Saline and Saline–Alkali Soils
by Jinglei Zhang, Shanshan Bai, Chunlin Jia, Lele Kang, Yuxue Zhang, Cong Guan, Jinhong Zhang, Daniel Horacio Basigalup, Bo Wu and Guoliang Wang
Agriculture 2025, 15(22), 2393; https://doi.org/10.3390/agriculture15222393 - 19 Nov 2025
Viewed by 821
Abstract
Agricultural expansion and intensification generally lead to a depletion in soil organic carbon (SOC). While converting cropland to grassland is a recognized strategy for SOC accumulation, the patterns of SOC accumulation under different grassland types and soil conditions remain unclear. This study evaluated [...] Read more.
Agricultural expansion and intensification generally lead to a depletion in soil organic carbon (SOC). While converting cropland to grassland is a recognized strategy for SOC accumulation, the patterns of SOC accumulation under different grassland types and soil conditions remain unclear. This study evaluated the long-term effects of two perennial grasses—alfalfa (a legume) and switchgrass (a non-legume)—on SOC composition, specifically lignin phenols and amino sugars, in non-saline and saline–alkali soils, using a conventional wheat–maize rotation as a control. Our results showed that both alfalfa and switchgrass significantly enhanced SOC content compared to a wheat–maize rotation, but their accumulation pathways differed between non-saline and saline–alkali soils. In non-saline soils, increases in both lignin phenols and amino sugars (muramic acid and glucosamine) were observed under both perennial grasses. In saline–alkali soils, however, the accumulation was primarily driven by glucosamine. While no significant difference was observed in amino sugars content between the two grasses, switchgrass showed significantly higher lignin phenols content than alfalfa under saline–alkali conditions. This indicated that litter quality regulated the accumulation of plant-derived C in saline–alkali environments, but has no significant impact on the accumulation of microbial-derived C. These findings elucidate the divergent mechanisms that drive SOC sequestration following cropland-to-grassland conversion in contrasting non-saline and saline–alkali soils, highlight the dominant role of microbial processes in SOC accumulation following such conversion. Full article
(This article belongs to the Section Agricultural Soils)
Show Figures

Figure 1

18 pages, 4456 KB  
Article
Molecular Regulatory Networks Underlying Root Growth and Development in Crested Wheatgrass (Agropyron cristatum L.)
by He Zhu, Xinyu Li, Yanran Xu, Xiaxiang Zhang, Ruicai Long, Wang Ding, Ruyue Li, Yan Zhao, Xuemin Wang and Mingna Li
Agriculture 2025, 15(22), 2392; https://doi.org/10.3390/agriculture15222392 - 19 Nov 2025
Viewed by 725
Abstract
Crested wheatgrass (Agropyron cristatum) is a perennial forage species characterized by extensive root systems that contribute to ecological restoration and stress resilience. This study aimed to elucidate the regulatory mechanisms of root growth and development through transcriptome analysis at three developmental [...] Read more.
Crested wheatgrass (Agropyron cristatum) is a perennial forage species characterized by extensive root systems that contribute to ecological restoration and stress resilience. This study aimed to elucidate the regulatory mechanisms of root growth and development through transcriptome analysis at three developmental stages (20, 28, and 42 days after germination). Morphological analyses revealed progressive increases in root length, biomass, and surface area over time. Transcriptomic profiling identified 28,518 differentially expressed genes (DEGs) between R-28 and R-20, 35,581 DEGs between R-42 and R-20, and 24,418 DEGs between R-42 and R-28, indicating extensive transcriptional reprogramming during root development. Functional enrichment analyses highlighted pathways involved in ribosome biogenesis, phenylpropanoid metabolism, and energy regulation. Notably, 45 bHLH, 57 NAC, 56 WRKY, and 6 GRAS genes were differentially expressed and well-annotated, underscoring their regulatory roles in root system development. Furthermore, 65 nitrogen metabolism-related genes and multiple hormone signaling pathways, including auxin, abscisic acid, and ethylene, exhibited dynamic expression patterns coordinating developmental and stress-responsive processes. Collectively, these findings provide novel insights into the regulatory networks governing A. cristatum root development and offer valuable genetic resources for functional genomics studies, ecological restoration efforts, and breeding programs. Full article
(This article belongs to the Section Crop Genetics, Genomics and Breeding)
Show Figures

Figure 1

16 pages, 8568 KB  
Article
An Automatic System for Remote Monitoring of Bactrocera dorsalis Population
by Shao-Ping Chen, Shi-Lei Zhu, Rong-Zhou Qiu, Mei-Xiang Chi, Yan Shi, Jia-Xiong Chen, Yong Liang and Jian Zhao
Agriculture 2025, 15(22), 2391; https://doi.org/10.3390/agriculture15222391 - 19 Nov 2025
Viewed by 1017
Abstract
Bactrocera dorsalis (Hendel, 1912) is a highly destructive pest affecting fruits and vegetables, making population monitoring essential for farmers to implement timely control measures. In recent years, although automatic monitoring systems for B. dorsalis have been introduced, challenges such as limited accuracy, difficulty [...] Read more.
Bactrocera dorsalis (Hendel, 1912) is a highly destructive pest affecting fruits and vegetables, making population monitoring essential for farmers to implement timely control measures. In recent years, although automatic monitoring systems for B. dorsalis have been introduced, challenges such as limited accuracy, difficulty in accurately identifying the target pest using infrared interruption sensors alone, and high labor requirements persist. This study presents an automatic monitoring system consisting of intelligent bait equipment (IBE), an advanced detection model based on YOLOv8, and an online monitoring platform. The developed IBE is equipped with cameras, attractant-based lures, and an automatic removal mechanism for B. dorsalis. Field tests demonstrated the IBE exhibited an attractiveness to B. dorsalis comparable to conventional traps, achieved a near-perfect cleaning efficiency (~100%), and maintained a reliable wireless transmission system. The YOLOv8l-based automatic pest detection model outperformed other YOLOv8 variants (n, s, m, x), achieving the highest precision (95.17%), recall (94.15%) and F1 score (94.66%), underscoring its effectiveness in pest detection. Further analysis of the impact of B. dorsalis density on YOLOv8l’s detection performance revealed a decline in accuracy as density increased; however, even at high densities, the model maintained a strong F1 score of 93.36%, demonstrating robustness. Finally, the automatic pest detection model was integrated into ‘YunShanPu’, an online platform for real-time pest monitoring. The proposed method has demonstrated promising performance in the automatic identification and counting of B. dorsalis and has potential for monitoring B. dorsalis populations continuously, providing early warning and forecasting for integrated pest management. Full article
(This article belongs to the Section Crop Protection, Diseases, Pests and Weeds)
Show Figures

Figure 1

22 pages, 674 KB  
Review
The Use of Food Industry By-Products in Pig Diets as a Challenge Option to Reduce the Environmental Footprint
by Vasileios G. Papatsiros, Nikolaos Tsekouras, Georgios I. Papakonstantinou, Konstantina Kamvysi, Christos Eliopoulos, Lampros Fotos, Dimitrios Arapoglou, Eleftherios Meletis, Georgios Michailidis and Dimitrios Gougoulis
Agriculture 2025, 15(22), 2390; https://doi.org/10.3390/agriculture15222390 - 19 Nov 2025
Cited by 3 | Viewed by 3021
Abstract
The swine industry represents a significant contributor to the global meat supply but also exerts considerable pressure on natural resources through feed production, greenhouse gas (GHG) emissions, and nutrient losses. The integration of food industry by-products into pig diets offers a promising pathway [...] Read more.
The swine industry represents a significant contributor to the global meat supply but also exerts considerable pressure on natural resources through feed production, greenhouse gas (GHG) emissions, and nutrient losses. The integration of food industry by-products into pig diets offers a promising pathway to mitigate these environmental impacts while maintaining productivity and animal welfare. Such by-products can serve as nutritionally valuable feed ingredients, reducing waste streams and supporting the principles of a circular economy. This review synthesizes current knowledge on the nutritional properties, environmental implications, and economic advantages of incorporating food industry by-products into pig feeding systems. It further outlines the challenges related to feed safety, variability in composition, and regulatory aspects. Overall, the sustainable valorization of food processing residues as animal feed represents a challenge option to reduce the environmental footprint of pig production without compromising growth performance or health outcomes. Full article
(This article belongs to the Section Farm Animal Production)
Show Figures

Figure 1

22 pages, 13813 KB  
Article
A Visual Intelligent Approach to Recognize Corn Row and Spacing for Precise Spraying
by Yuting Zhang, Zihang Liu, Xiangdong Guo and Guifa Teng
Agriculture 2025, 15(22), 2389; https://doi.org/10.3390/agriculture15222389 - 19 Nov 2025
Viewed by 904
Abstract
Precision spraying is a crucial goal for modern agriculture to achieve water and fertilizer conservation, reduced pesticide use, high yield, and green and sustainable development. This relies on the accurate identification of crop positions, high-precision path planning, and the positioning and control of [...] Read more.
Precision spraying is a crucial goal for modern agriculture to achieve water and fertilizer conservation, reduced pesticide use, high yield, and green and sustainable development. This relies on the accurate identification of crop positions, high-precision path planning, and the positioning and control of intelligent agricultural machinery. For the precision production of corn, this paper proposes a new row detection method based on histogram peak detection and sliding window search, avoiding the issues of deep learning methods that are not conducive to lightweight deployment and large-scale promotion. Firstly, green channel segmentation and morphological operations are performed on high-resolution drone images to extract regions of interest (ROIs). Then, the ROIs are converted to a top-view image using perspective transformation, and a histogram analysis is performed using the find_peaks function to detect multiple peaks corresponding to row positions. Furthermore, a sliding window centered around the peak is constructed to search for complete single-row crop pixels in the vertical direction. Finally, the least squares method is used to fit the row curve, estimating the average row spacing (RowGap) and plant spacing (PlantGap) separately. The experimental results show that the accuracy of row detection reaches 93.8% ± 2.1% (n = 60), with a recall rate of 91.5% ± 1.8% and an F1 score of 0.925 ± 0.018. Under different growth stages, row numbers (6–8 rows), and weed interference conditions, the average row spacing measurement error is better than ±2.5 cm, and the plant spacing error is less than ±3.0 cm. Through field verification, this method reduces pesticide use by 23.6% and water consumption by 21.4% compared to traditional uniform spraying, providing important parameter support for field precision planting quality assessment and the dynamic monitoring of planting density, achieving variable irrigation and fertilization and water resource conservation. Full article
(This article belongs to the Section Artificial Intelligence and Digital Agriculture)
Show Figures

Figure 1

23 pages, 2350 KB  
Article
Regenerative Farming with Organic Fertilizer and Biologics: A New Approach to Enhancing Soybean Yield and Soil Chemical Quality
by Rodrigo Silva Alves, Luana Corrêa Silva, Philippe Solano Toledo Silva, Franco Monici Fabrino, Paulo Paschoalotto Marques, Orivaldo Arf, Adônis Moreira, Fernando Shintate Galindo, Marcelo Carvalho Minhoto Teixeira Filho, Arun Dilipkumar Jani, Gian Franco Capra, Flávio Henrique Silveira Rabêlo, Douglas Guelfi and Thiago Assis Rodrigues Nogueira
Agriculture 2025, 15(22), 2388; https://doi.org/10.3390/agriculture15222388 - 19 Nov 2025
Viewed by 1199
Abstract
Composted sewage sludge (CSS) applications and the use of plant growth-promoting bacteria (PGPB) are emerging as sustainable alternatives in tropical agriculture. However, no studies have validated the combined use of these practices. This study aimed to evaluate the residual effect of three CSS [...] Read more.
Composted sewage sludge (CSS) applications and the use of plant growth-promoting bacteria (PGPB) are emerging as sustainable alternatives in tropical agriculture. However, no studies have validated the combined use of these practices. This study aimed to evaluate the residual effect of three CSS applications on soil fertility (0.0–0.2 m and 0.2–0.4 m layer), plant nutrition, morphological and yield components, and grain yield and quality of soybean, with and without co-inoculation of Bradyrhizobium japonicum combined with Azospirillum brasilense, under a no-tillage system (NTS) in the Cerrado region. The field experiment was conducted over a six-year period in Selvíria, Mato Grosso do Sul, Brazil. This research was evaluated during the 2022/23 first cropping season. The experimental design was a randomized complete block with four replicates, arranged in a 5 × 2 + 1 factorial scheme, consisting of five cumulative CSS rates (0.0, 15.0, 22.5, 30.0, and 37.5 Mg ha−1, wet basis), with and without co-inoculation of A. brasilense, plus an additional control treatment with conventional mineral fertilization (CMF). The residual effect of the cumulative CSS rates improved soil fertility in both layers, similarly to CMF, regardless of co-inoculation. Co-inoculation with Bradyrhizobium japonicum and Azospirillum brasilense did not influence the soybean variables assessed. We found that the 24.7 Mg ha−1 CSS accumulated rate yielded the highest soybean yield (4990 kg ha−1). CSS can be used as an organic fertilizer in soybean cultivation, helping to improve the efficiency of mineral fertilizers while ensuring environmentally friendly disposal of municipal sewage sludge. Full article
(This article belongs to the Special Issue Fertilization Strategies for Improving Fertilizer Use Efficiency)
Show Figures

Graphical abstract

33 pages, 6944 KB  
Article
Study on Lag Law of Irrigation Return Flow Based on Unit Hydrograph and Hydrus
by Feilong Jie, Youliang Peng and Liangjun Fei
Agriculture 2025, 15(22), 2387; https://doi.org/10.3390/agriculture15222387 - 19 Nov 2025
Viewed by 988
Abstract
The Yellow River Diversion Irrigation District is a critical area for food security within the river basin; however, a significant contradiction exists between water supply and demand. The lag process of irrigation return flow is crucial for effective water resource management, yet this [...] Read more.
The Yellow River Diversion Irrigation District is a critical area for food security within the river basin; however, a significant contradiction exists between water supply and demand. The lag process of irrigation return flow is crucial for effective water resource management, yet this aspect has been overlooked in existing studies. This research focuses on the east-ern part of the Jingdian Irrigation District, where data related to agricultural hydrology was collected through monitoring efforts. The unit hydrograph method was introduced to construct a model, and numerical simulations were developed using Hydrus-2D to investigate the lag characteristics of irrigation return flow. The findings indicate that the lag time of return flow in response to precipitation and irrigation in the Hongbiliang Basin ranges from 0 to 2.3 months, while in the Nanshahe Basin, it spans from 0 to 5 months. The unit hydrograph model demonstrated high predictive accuracy, with a coefficient of determination (R2) exceeding 0.72 and a mean relative error (MRE) below 11.6% in both basins. The peak lag times recorded were 60 days and 110 days, respectively. The formation of return flow occurs in three stages: soil water infiltration, groundwater recharge, and channel drainage. Additionally, the unit hydrograph exhibited a strong fitting effect on silt loam and other soil types, confirming the validity of the “proportion and superposition” principle. This study contributes to the optimization of the water cycle model and the establishment of a comprehensive system within the irrigation district, thereby aiding in alleviating the pressure on water resources. Full article
(This article belongs to the Section Agricultural Water Management)
Show Figures

Figure 1

16 pages, 1962 KB  
Article
Performance and Stress Tolerance of Poppy (Papaver somniferum L.) in Response to Biostimulant Treatments
by Péter Májer and Éva Zámboriné Németh
Agriculture 2025, 15(22), 2386; https://doi.org/10.3390/agriculture15222386 - 19 Nov 2025
Cited by 1 | Viewed by 1309
Abstract
The goal of the study was to identify the effects of fulvic acid (FULV) and methyl jasmonate (MEJA) in increasing the yield, alkaloid content and drought-resistance of poppy (Papaver somniferum L.). The trials were carried out in both field and controlled conditions; [...] Read more.
The goal of the study was to identify the effects of fulvic acid (FULV) and methyl jasmonate (MEJA) in increasing the yield, alkaloid content and drought-resistance of poppy (Papaver somniferum L.). The trials were carried out in both field and controlled conditions; in the latter, with two water supply regimes (50 and 75% soil water capacity). The treatments were applied by exogenous foliar spraying. In the field experiment, we observed a 22.4% increase in yield (capsules with seeds) under of FULV and a 44.2% increase due to MEJA. The treatments could not intensify the concentration of alkaloids. Under controlled conditions, MEJA decreased total biomass but capsule yield was not lower, its proportion even increased. Antioxidant capacity (AC) and total phenolic content (TPC) increased (11 and 22%, respectively) together with proline concentration (by 134%) under dry conditions. In addition, biostimulant sprayings stimulated the AC (by 6.6% MEJA and by 11.5% FULV). FULV was effective also in graising the TPC (by 14.5%) and producing a 417% rise in the concentration of soluble sugars. Our results may contribute to the protection of poppy under drought as well as to a more detailed understanding of its stress responses. Full article
(This article belongs to the Section Crop Production)
Show Figures

Figure 1

21 pages, 1035 KB  
Article
Blue Light Enhances Photosynthetic Efficiency and Antioxidant Capacity in Mullein (Verbascum phlomoides L.) Seedlings
by Monika Tkalec Kojić, Ivana Varga, Josipa Jović, Miro Stošić, Mario Đurić, Tomislav Vinković, Boris Ravnjak, Nada Parađiković and Antonela Markulj Kulundžić
Agriculture 2025, 15(22), 2385; https://doi.org/10.3390/agriculture15222385 - 19 Nov 2025
Viewed by 1006
Abstract
The orange mullein is a biennial plant whose tall yellow flower spikes contain mucilage, saponins, and other medicinal compounds that have a beneficial effect on respiratory problems. As light quality is known to influence plant morphology and physiology, with effects often depending on [...] Read more.
The orange mullein is a biennial plant whose tall yellow flower spikes contain mucilage, saponins, and other medicinal compounds that have a beneficial effect on respiratory problems. As light quality is known to influence plant morphology and physiology, with effects often depending on the species, understanding these responses in mullein is of particular interest. Therefore, this study aimed to investigate the combined effects of different light-emitting diodes (white, red and blue) and their corresponding photon flux densities (PPFD) on the morphology, pigment composition, antioxidant activity, fluorescence parameters and OJIP transient curves in mullein (Verbascum phlomoides L.) seedlings. Seedlings grown under blue light, which had relatively higher PPFD, showed the greatest root length, leaf number, leaf and root fresh and dry biomass. Red light, with lower PPFD, resulted in the lowest values for these parameters. Compared to white light, pigment analysis showed that blue light increased chlorophyll a, total chlorophyll, carotenoid content, and the Chl a/b ratio. Also, blue light enhanced antioxidant activity, as well as the accumulation of phenolic compounds and flavonoids, indicating that it appeared to enhance the synthesis of secondary metabolites under this spectrum. In contrast, seedlings under red light exhibited the lowest ferric reducing antioxidant power values and tended to reduce levels of phenols and flavonoids, indicating a weaker antioxidative response. It was found that white light appeared to enhance the photochemical activity of photosystem II (PSII) and energy dissipation. Blue light improved linear electron transport, photosystem I (PSI) activity and overall photosynthetic performance. Red light preferentially increased electron flow towards the final acceptors of PSI, affecting the terminal part of the electron transport chain. Analysis of OJIP curves revealed spectrum and intensity-specific changes in the L, K, H, and G bands, demonstrating that light treatments with differing PPFDs selectively modulate PSII and PSI function. Full article
(This article belongs to the Special Issue The Effects of LED Lighting on Crop Growth, Quality, and Yield)
Show Figures

Figure 1

22 pages, 6131 KB  
Article
Effects of Differential Tobacco Straw Incorporation on Functional Gene Profiles and Functional Groups of Soil Microorganisms
by Hui Zhang, Longjun Chen, Yanshuang Yu, Chenqiang Lin, Yu Fang and Xianbo Jia
Agriculture 2025, 15(22), 2384; https://doi.org/10.3390/agriculture15222384 - 19 Nov 2025
Viewed by 770
Abstract
Straw returning is a critical practice with profound strategic importance for sustainable agricultural development. However, within a comprehensive soil health evaluation framework, research analyzing the impact of tobacco straw returning on soil ecosystem health from the perspectives of microbial taxa and functional genes [...] Read more.
Straw returning is a critical practice with profound strategic importance for sustainable agricultural development. However, within a comprehensive soil health evaluation framework, research analyzing the impact of tobacco straw returning on soil ecosystem health from the perspectives of microbial taxa and functional genes remains insufficient. To investigate the effects of tobacco straw returning on virulence factor genes (VFGs), methane-cycling genes (MCGs), nitrogen-cycling genes (NCGs), carbohydrate-active enzyme genes (CAZyGs), antibiotic resistance genes (ARGs), and their host microorganisms in soil, this study collected soil samples from a long-term tobacco-rice rotation field with continuous tobacco straw incorporation in Shaowu City, Fujian Province. Metagenomic high-throughput sequencing was performed on the samples. The results demonstrated that long-term tobacco straw returning influenced the diversity of soil VFGs, MCGs, NCGs, CAZyGs, ARGs, and their host microorganisms, with richness significantly increasing compared to the CK treatment (p < 0.05). In the microbially mediated methane cycle, long-term tobacco straw returning resulted in a significant decrease in the abundance of the key methanogenesis gene mttB and the methanogenic archaeon Methanosarcina, along with a reduced mtaB/pmoA functional gene abundance ratio compared to CK. This suggests enhanced CH4 oxidation in the tobacco-rice rotation field under straw returning. Notably, the abundance of plant pathogens increased significantly under tobacco straw returning. Furthermore, a significantly higher norB/nosZ functional gene abundance ratio was observed, indicating a reduced capacity of soil microorganisms to convert N2O in the tobacco-rice rotation field under straw amendment. Based on the observation that the full-rate tobacco straw returning treatment (JT2) resulted in the lowest abundances of functional genes prkC, stkP, mttB, and the highest abundances of nirK, norB, malZ, and bglX, it can be concluded that shifts in soil physicochemical properties and energy substrates drove a transition in microbial metabolic strategies. This transition is characterized by a decreased pathogenic potential of soil bacteria, alongside an enhanced potential for microbial denitrification and cellulose degradation. Non-parametric analysis of matrix correlations revealed that soil organic carbon, dissolved organic carbon, alkaline-hydrolyzable nitrogen, available phosphorus, and available potassium were significantly correlated with the composition of soil functional groups (p < 0.05). In conclusion, long-term tobacco straw returning may increase the risk of soil-borne diseases in tobacco-rice rotation systems while potentially elevating N2O and reducing CH4 greenhouse gas emission rates. Analysis of functional gene abundance changes identified the full-rate tobacco straw returning treatment as the most effective among all treatments. Full article
(This article belongs to the Section Agricultural Soils)
Show Figures

Figure 1

34 pages, 3764 KB  
Article
Enhancing the Marketization and Globalization Response Capacity of Policies: Evolution of China’s Seed Industry Policies Since the 21st Century
by Siqi Hu, Chunlin Xiong and Duo Jiang
Agriculture 2025, 15(22), 2383; https://doi.org/10.3390/agriculture15222383 - 19 Nov 2025
Viewed by 1687
Abstract
In the face of marketization and globalization of agricultural product trade, ensuring food security through effective seed industry policies has become a vital objective for many nations, especially for developing countries striving toward this goal. The evolution of seed industry policies to meet [...] Read more.
In the face of marketization and globalization of agricultural product trade, ensuring food security through effective seed industry policies has become a vital objective for many nations, especially for developing countries striving toward this goal. The evolution of seed industry policies to meet the challenges of marketization and globalization has not been extensively examined. This study seeks to answer how China’s seed industry policies have been continuously adjusted since the 21st century to ensure seed security and food security amidst marketization and globalization. Focusing on 96 national-level seed policies issued between 2000 and 2024, we employ methods such as co-word analysis, social network analysis (SNA), cluster analysis, and content analysis to explore policy evolution from five perspectives: policy stakeholders, policy issues, objectives, discourse, and tools. The key findings are: (1) China’s seed policies have largely aligned with the country’s marketization and globalization processes, progressing through three stages: seed industry marketization, response to globalization, and modernization and self-strengthening, forming a comprehensive policy framework. (2) The scale of cooperation networks among policy issuers has expanded, shifting toward a loose-centralized structure, with the Ministry of Agriculture and Rural Affairs as the core and coordinated involvement of other departments such as the Ministry of Industry and Information Technology and the State Administration for Market Regulation. (3) The policy discourse shifted from fostering a market-oriented environment to emphasizing seed industry innovation, reinforcing basic R&D capabilities, addressing innovation challenges, and promoting industrialization. (4) The policy paradigm transitioned from an initial phase of adjusting to market-oriented transformation to a comprehensive phase of modernization and self-reliance, with policy focus moving from incomplete market mechanisms and regulatory shortcomings toward issues like seed source bottlenecks, and objectives from reforming seed management to achieving technological independence. (5) The logic of policy evolution shows notable differences in attention focus related to management concepts, support for technological innovation, and promotion of quality seed breeding—shifting from regulation to service emphasis, from focusing on key projects to diversified innovation, and from importing superior varieties to breakthroughs in new breeds and technologies. These findings offer valuable insights for developing countries facing food security challenges. Full article
(This article belongs to the Section Agricultural Economics, Policies and Rural Management)
Show Figures

Figure 1

25 pages, 2921 KB  
Article
Design and Application of a Portable Chestnut-Harvesting Device
by Dezhi Ren, Ruiqiang Wang, Zefei Zhang, Guolong Li, Wanyuan Huang and Wei Wang
Agriculture 2025, 15(22), 2382; https://doi.org/10.3390/agriculture15222382 - 18 Nov 2025
Viewed by 1071
Abstract
To solve the problems of high resistance, high contents of impurities and high harvest damage rates commonly encountered in chestnut harvesting, a novel lightweight simplified chestnut harvester was proposed that can simultaneously perform picking, soil removal and collection. The key component of the [...] Read more.
To solve the problems of high resistance, high contents of impurities and high harvest damage rates commonly encountered in chestnut harvesting, a novel lightweight simplified chestnut harvester was proposed that can simultaneously perform picking, soil removal and collection. The key component of the harvester is the pickup drum device, which is mainly composed of a pickup claw and drum. Compared with traditional claw harvesters, the picking and impurity removal functions are combined into one. As the pickup drum device is very important in chestnut harvesters, its key components were designed and optimized in this study. According to the structure and working principle of the pickup, a mechanical simulation model based on the discrete element method (DEM) and RecurDyn 2023 was established. Through theoretical calculations and single- and multi-factor simulation tests, the optimal combination of the working parameters of the pickup drum device was obtained. The results showed that the optimal speed of the chestnut pickup drum was 45 rpm, the optimal forward speed of the chassis was 0.4 m/s, and the optimal claw length was 55 cm. A field verification test was carried out according to the optimal parameter combination. The results showed that the picking efficiency of chestnut picking device was 88.44%, and the error between this value and the simulation results (91.42%) was 1.95%—less than 3%—which verifies the correctness of the simulation model. This study provides a theoretical reference for the design and optimization of chestnut harvesters. Full article
Show Figures

Figure 1

23 pages, 1104 KB  
Article
A RAG-Augmented LLM for Yunnan Arabica Coffee Cultivation
by Zheng Chen, Zihao Jiang and Jianping Yang
Agriculture 2025, 15(22), 2381; https://doi.org/10.3390/agriculture15222381 - 18 Nov 2025
Cited by 1 | Viewed by 1626
Abstract
Foundation models for agriculture often suffer from fragmented and stale knowledge, making it difficult to deliver stable, traceable answers. We present an evidence-grounded retrieval-augmented generation (RAG) system for Yunnan Arabica coffee cultivation. First, we curate a lightweight knowledge base (approximately 250k Chinese characters) [...] Read more.
Foundation models for agriculture often suffer from fragmented and stale knowledge, making it difficult to deliver stable, traceable answers. We present an evidence-grounded retrieval-augmented generation (RAG) system for Yunnan Arabica coffee cultivation. First, we curate a lightweight knowledge base (approximately 250k Chinese characters) from cultivation textbooks, technical guidelines, and reports. Second, we adopt a retrieve–rerank–generate workflow: semantic-aware chunking with stable identifiers [docid#cid]; hybrid retrieval fused by reciprocal rank fusion (RRF); cross-encoder reranking on top; and final answer generation by DeepSeek v3.1 with mandatory inline evidence tags. In addition, we use GPT-5 Thinking to synthesize 346 gold QA items on the corpus with document-/chunk-level citations, and we evaluate with citation-level per-sample macro precision/recall/F1. On this gold set, our optimized system attains a citation-level per-sample macro F1 of 0.813 (81.3%), significantly outperforming a Simple RAG baseline that reads only a vector store (0.573; 57.3%). Error analysis shows that residual errors are dominated by fragment mismatch and missing evidence; latency analysis indicates that end-to-end delay is primarily driven by generation, whereas retrieval, fusion, and reranking incur sub-0.1 s overhead. The workflow preserves traceability and verifiability, supports hot updates via index rebuilding rather than model fine-tuning, and we release scripts for corpus construction, ablation, and citation-based evaluation to facilitate reproducibility. Full article
(This article belongs to the Section Artificial Intelligence and Digital Agriculture)
Show Figures

Figure 1

24 pages, 5039 KB  
Article
Study of the Formation Mechanism of Velocity Differences Among Paddy Grains Within Centrifugal Hullers Using CFD-DEM Coupling
by Hao Li, Haonan Gao, Dan Zhao, Ze Sun, Xinlei Wang, Xianle Li and Hanlin Yu
Agriculture 2025, 15(22), 2380; https://doi.org/10.3390/agriculture15222380 - 18 Nov 2025
Viewed by 785
Abstract
The impact velocity of the grains is a critical factor affecting the hulling efficiency in centrifugal hullers. However, significant differences in velocity are observed among paddy grains following acceleration by the impeller. Therefore, elucidating the mechanism responsible for these velocity differences is essential [...] Read more.
The impact velocity of the grains is a critical factor affecting the hulling efficiency in centrifugal hullers. However, significant differences in velocity are observed among paddy grains following acceleration by the impeller. Therefore, elucidating the mechanism responsible for these velocity differences is essential for improving hulling performance. This study employed coupled CFD-DEM simulations to analyse the kinematic behaviour of paddy grains. The results demonstrate that velocity differences among grains are prevalent within centrifugal hullers and adversely affect hulling efficiency. These differences primarily arise from tangential collisions between grains and blades prior to acceleration, as well as axial collisions during the acceleration phase. The jumping degree (Sv) quantifies the relative motion between paddy grains and blades in the normal direction. Velocity differences decrease significantly as the jumping degree approaches unity. Furthermore, a tilted curvature blade was developed to mitigate velocity differences. Computational analysis and simulation determined that a blade curvature of 300 mm combined with a 20° tilt angle achieved the most substantial reduction in velocity differences. This optimised configuration improves hulling efficiency by 4.5% compared to the original blade design. This modification is expected to substantially facilitate the optimisation of centrifugal huller designs. Full article
Show Figures

Figure 1

40 pages, 48543 KB  
Review
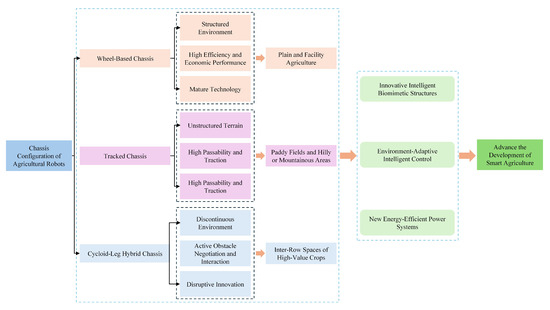
A Review on the Chassis Configurations and Key Technologies of Agricultural Robots
by Renkai Ding, Xiangyuan Qi, Xiangpeng Meng, Xuwen Chen, Le Zhang, Yixin Mei, Anze Li and Qing Ye
Agriculture 2025, 15(22), 2379; https://doi.org/10.3390/agriculture15222379 - 18 Nov 2025
Cited by 5 | Viewed by 2635
Abstract
The chassis configuration serves as the mobility foundation of agricultural robots, directly determining their trafficability, stability, and intelligent operation in complex fields. Existing research lacks a systematic analysis of the evolution and adaptation principles of mainstream chassis technologies. This review addresses this gap [...] Read more.
The chassis configuration serves as the mobility foundation of agricultural robots, directly determining their trafficability, stability, and intelligent operation in complex fields. Existing research lacks a systematic analysis of the evolution and adaptation principles of mainstream chassis technologies. This review addresses this gap by proposing a dual-dimensional framework—“structural design principles and dynamic adaptive control”—to evaluate wheeled, tracked, and wheel-legged hybrid chassis. Our analysis reveals that (1) wheeled chassis achieve refinement through efficiency-driven operation in structured environments but are limited by rigid wheel–ground contact; (2) tracked chassis enhance performance on soft or sloped terrain via technologies like contour-adaptive tracks, albeit with increased energy consumption; and (3) wheel-legged hybrid chassis represent a shift towards active terrain overcoming, offering superior adaptability at the cost of high control complexity. Finally, we synthesize persistent challenges and identify future breakthroughs in terrain–vehicle coupled modeling and multi-modal control, which will drive the evolution towards intelligent, mechatronic–hydraulic integrated platforms. Full article
(This article belongs to the Section Agricultural Technology)
Show Figures

Figure 1

25 pages, 9499 KB  
Article
Integration of Machine Learning and Remote Sensing to Evaluate the Effects of Soil Salinity, Nitrate, and Moisture on Crop Yields and Economic Returns in the Semi-Arid Region of Ethiopia
by Gezimu Gelu Otoro and Katsuaki Komai
Agriculture 2025, 15(22), 2378; https://doi.org/10.3390/agriculture15222378 - 18 Nov 2025
Cited by 2 | Viewed by 1643
Abstract
Soil salinity, soil moisture, and nutrient loss significantly reduce agricultural productivity and economic benefits in the semi-arid regions of Ethiopia. However, knowledge of how to mitigate these risks remains limited. This study examined the combined effects of salinity (EC), soil moisture (Sm), and [...] Read more.
Soil salinity, soil moisture, and nutrient loss significantly reduce agricultural productivity and economic benefits in the semi-arid regions of Ethiopia. However, knowledge of how to mitigate these risks remains limited. This study examined the combined effects of salinity (EC), soil moisture (Sm), and nitrate (N) on the yield and profitability of banana, cotton, and maize using field-based and satellite data with seven machine learning algorithms. Our results showed that a higher EC level reduced crop yields, whereas sufficient Sm and N improved productivity and income. Among the models, Random Forest (RF) performed the best, achieving high accuracy (e.g., R2 = 0.998 for cotton, 0.869 for banana, and 0.793 for maize). SHapley Additive exPlanations (SHAP) analysis further identified EC as the most critical determinant, highlighting the priority of salinity mitigation, alongside water and nutrient management. These findings provide farmers and decision-makers with practical insights into how to sustain crop productivity, improve livelihoods, and strengthen food security in semi-arid regions. Full article
(This article belongs to the Special Issue Smart Sensor-Based Systems for Crop Monitoring)
Show Figures

Graphical abstract

14 pages, 1921 KB  
Article
Predictive Modeling of Honey Yield in Rural Apiaries: Insight from Chachapoyas, Amazonas, Peru
by Yander M. Briceño-Mendoza, José Américo Saucedo-Uriarte, Lenin Quiñones Huatangari, Jhoyd B. Gaslac-Gomez, Hurley A. Quispe-Ccasa and I. S. Cayo-Colca
Agriculture 2025, 15(22), 2377; https://doi.org/10.3390/agriculture15222377 - 18 Nov 2025
Cited by 1 | Viewed by 1027
Abstract
Honey production is influenced by multiple factors, including climatic conditions, hive management practices, and harvest scheduling. This study evaluated the predictive capacity of statistical modeling techniques using data mining algorithms (MARS, CHAID, CART, and Exhaustive) and artificial neural network algorithms (Multilayer Perceptron, MLP) [...] Read more.
Honey production is influenced by multiple factors, including climatic conditions, hive management practices, and harvest scheduling. This study evaluated the predictive capacity of statistical modeling techniques using data mining algorithms (MARS, CHAID, CART, and Exhaustive) and artificial neural network algorithms (Multilayer Perceptron, MLP) to estimate honey yields in apiaries located in northeastern Peru. A structured survey was conducted with sixty-nine beekeepers across nineteen districts in the Chachapoyas province. Variables included beekeeper experience, instruction, hive count, visit frequency, harvest frequency, additional income-generating activities, and geographic location. Descriptive statistics, non-parametric tests, Spearman correlations, and exploratory factor analysis were applied to identify latent structures. A linear mixed-effects model was used to assess the combined influence of predictors on honey production, with district included as a random effect. Results indicated that hive number, beekeeping experience, harvest frequency, and exclusive engagement in apiculture were statistically associated with increased honey yields. The model explained a substantial proportion of variance, supporting the integration of technical and socio-demographic variables in production forecasting. These findings demonstrate the utility of predictive modeling for informing hive management strategies and improving the operational efficiency of small-scale beekeeping systems in Andean regions. Full article
(This article belongs to the Section Artificial Intelligence and Digital Agriculture)
Show Figures

Figure 1

18 pages, 4152 KB  
Article
Microbial Divergence and Degradative Capacity During Straw Enrichment
by Hui Zhang, Chenqiang Lin, Longjun Chen, Yu Fang and Xianbo Jia
Agriculture 2025, 15(22), 2376; https://doi.org/10.3390/agriculture15222376 - 18 Nov 2025
Viewed by 936
Abstract
Whether consecutive annual incorporation of rice straw can enrich straw-decomposing microorganisms, and what common and distinct dominant straw-degrading microbial populations exist in soils under long-term rice straw incorporation across different regions of Fujian Province, remain relatively unexplored. To address this, soil samples were [...] Read more.
Whether consecutive annual incorporation of rice straw can enrich straw-decomposing microorganisms, and what common and distinct dominant straw-degrading microbial populations exist in soils under long-term rice straw incorporation across different regions of Fujian Province, remain relatively unexplored. To address this, soil samples were collected from rice cultivation areas with consecutive straw incorporation located in different geographical directions within Fujian Province. A straw burial pot experiment was conducted, and high-throughput sequencing was employed to analyze the bacterial and fungal community compositions in these soils. Furthermore, the degradation potential of the soil microbial communities towards rice straw was determined. The results revealed that the dominant bacterial phyla associated with straw degradation across the four treatments were Proteobacteria, Actinobacteriota, Firmicutes, and Chloroflexi, while the dominant fungal phyla were Ascomycota and Basidiomycota. At the genus level, the relative abundance of the dominant bacterial genus, Bacillus, showed a positive correlation with the straw degradation rate but a negative correlation with soil pH. In contrast, the dominant fungal genera, Zopfiella and Chaetomium, were positively correlated with both the straw degradation rate and soil pH. Furthermore, a strain designated PC1 was isolated and screened from the PC treatment samples. Sequencing of the rDNA-ITS region identified PC1 as Chaetomium sp. The degradation rate of rice straw by strain PC1 reached 49.13%, which was higher than the degradation rate observed in the PC treatment in the pot burial experiment. This finding provides a theoretical foundation for the potential application of efficient lignin-degrading fungi in field-scale straw degradation. Full article
(This article belongs to the Section Agricultural Soils)
Show Figures

Figure 1

26 pages, 690 KB  
Review
Italian Ancient Wheats: Historical, Agronomic, and Market Characteristics: A Comprehensive Review
by Marco Ruggeri, Giuliana Vinci, Sabrina Antonia Prencipe, Simone Vieri and Lucia Maddaloni
Agriculture 2025, 15(22), 2375; https://doi.org/10.3390/agriculture15222375 - 17 Nov 2025
Cited by 2 | Viewed by 1948
Abstract
Ancient wheats can be understood as dynamic populations of historically cultivated wheat, which, unlike modern varieties, have not been developed through organised genetic improvement programmes, but rather through traditional farmer selection and local adaptation over centuries. Recently, ancient wheats have enjoyed renewed popularity, [...] Read more.
Ancient wheats can be understood as dynamic populations of historically cultivated wheat, which, unlike modern varieties, have not been developed through organised genetic improvement programmes, but rather through traditional farmer selection and local adaptation over centuries. Recently, ancient wheats have enjoyed renewed popularity, particularly in Italy, due to their wide genetic diversity and the significant role of wheat and its derivatives (e.g., bread, pasta, and baked goods) in the country’s culinary and cultural heritage. However, information on the characteristics of Italian ancient wheats remains limited and fragmented. Therefore, this review aims to collect, organise and compare the available evidence on the historical, agronomic, economic and sustainability parameters of ancient wheats, in order to provide an overall assessment of these varieties. The results showed that 34 Italian ancient wheats were studied, mainly from Tuscany and Sicily. With plant heights of up to 180 cm and yields of 1.4–4.8 t/ha, ancient wheats are characterised by greater height but lower productivity compared to modern wheats. They demonstrate good adaptability to poor soils and climatic stress, natural competitiveness with weeds and potential resistance to pathogens, rendering them suitable for sustainable, low-input agricultural systems. Furthermore, ancient wheat flours cost more than twice as much as commercial flours, with average prices of €3.00–5.10/kg, mainly due to artisanal production methods and belonging to short or niche supply chains. Finally, considerable variability in test weight (TW) and thousand kernel weight (TKW) could negatively affect flour or semolina yields. In conclusion, despite their low productivity, ancient wheats could offer significant opportunities in terms of environmental sustainability and biodiversity conservation, proving to be a strategic resource for more resilient and sustainable agriculture. Full article
(This article belongs to the Section Agricultural Product Quality and Safety)
Show Figures

Figure 1

21 pages, 2487 KB  
Article
The Effect of Rice–Frog Co-Cropping Systems on Heavy Metal Availability and Accumulation in Rice in Reclaimed Fields
by Xinni Xia, Zhigang Wang, Zhangyan Zhu, Han Li, Yunshuang Ma and Rongquan Zheng
Agriculture 2025, 15(22), 2374; https://doi.org/10.3390/agriculture15222374 - 17 Nov 2025
Viewed by 1002
Abstract
The accumulation of heavy metals in rice (Oryza sativa L.) compromises food safety and endangers public health. Previous studies have postulated that ecological co-cultivation systems can potentially improve soil quality and reduce crop absorption of heavy metals. Herein, three treatment groups, rice [...] Read more.
The accumulation of heavy metals in rice (Oryza sativa L.) compromises food safety and endangers public health. Previous studies have postulated that ecological co-cultivation systems can potentially improve soil quality and reduce crop absorption of heavy metals. Herein, three treatment groups, rice mono-culture (CG), low-density rice–frog co-culture (LRF), and high-density rice–frog co-culture (HRF), were employed to evaluate the effects of rice–frog co-culture on the physicochemical properties of soils in reclaimed rice fields and heavy metal accumulation in rice. Notably, the rice–frog co-culture markedly increased levels of soil organic matter (SOM), dissolved organic carbon (DOC), cation exchange capacity (CEC), pH, and redox potential (Eh) (p < 0.05), particularly under high-density conditions, compared to the mono-culture system. These changes significantly reduced the bioavailable fractions of Cd, As, and Hg in the soil and substantially diminished their uptake in the roots, stems, leaves, and grains of rice. Conversely, the co-cultivation systems increased the bioavailable content and plant uptake of Pb, particularly under high-density conditions. These findings highlight the feasibility of the rice–frog co-cropping systems in improving soil conditions and reducing the accumulation of specific toxic metals within rice, thereby enhancing the safety of rice grown in reclaimed fields. However, increased Pb accumulation warrants further investigation. Full article
(This article belongs to the Section Agricultural Soils)
Show Figures

Figure 1

27 pages, 2833 KB  
Article
From Molecules to Fields: Mapping the Thematic Evolution of Intelligent Crop Breeding via BERTopic Text Mining
by Xiaohe Liang, Yu Wu, Jiayu Zhuang, Jiajia Liu, Jie Lei, Qi Wang and Ailian Zhou
Agriculture 2025, 15(22), 2373; https://doi.org/10.3390/agriculture15222373 - 16 Nov 2025
Viewed by 1475
Abstract
The convergence of agricultural biotechnology and artificial intelligence is reshaping modern crop improvement. Despite a surge of studies integrating artificial intelligence and biotechnology, the rapidly expanding literature on intelligent crop breeding remains fragmented across molecular, phenotypic, and computational dimensions. Existing reviews often rely [...] Read more.
The convergence of agricultural biotechnology and artificial intelligence is reshaping modern crop improvement. Despite a surge of studies integrating artificial intelligence and biotechnology, the rapidly expanding literature on intelligent crop breeding remains fragmented across molecular, phenotypic, and computational dimensions. Existing reviews often rely on traditional bibliometric or narrative approaches that fail to capture the deep semantic evolution of research themes. To address this gap, this study employs the BERTopic model to systematically analyze 1867 articles (1995–2025, WoS Core Collection), mapping the thematic landscape and temporal evolution of intelligent crop breeding and revealing how methodological and application-oriented domains have co-evolved over time. Eight core topics emerge, i.e., (T0) genomic prediction and genotype–environment modeling; (T1) UAV remote sensing and multimodal phenotyping; (T2) stress-tolerant breeding and root phenotypes; (T3) ear/pod counting with deep learning; (T4) grain trait representation and evaluation; (T5) CRISPR and genome editing; (T6) spike structure recognition and 3D modeling; and (T7) maize tassel detection and developmental staging. Topic-evolution analyses indicate a co-development pattern, where genomic prediction provides a stable methodological backbone, while phenomics (UAV/multimodal imaging, organ-level detection, and 3D reconstruction) propels application-oriented advances. Attention dynamics reveal increasing momentum in image-based counting (T3), grain quality traits (T4), and CRISPR-enabled editing (T5), alongside a plateau in traditional mainstays (T0, T1) and mild cooling in root phenotyping under abiotic stress (T2). Quality stratification (citation quartiles, Q1–Q4) shows high-impact concentration in T0/T1 and a growing tail of application-driven work across T3–T7. Journal analysis reveals a complementary publication ecosystem: Frontiers in Plant Science and Plant Methods anchor cross-disciplinary dissemination; Remote Sensing and Computers and Electronics in Agriculture host engineering-centric phenomics; genetics/breeding journals sustain T0/T2; and molecular journals curate T5. These findings provide an integrated overview of methods, applications, and publication venues, offering practical guidance for research planning, cross-field collaboration, and translational innovation in intelligent crop breeding. Full article
Show Figures

Figure 1

27 pages, 4518 KB  
Article
Study on the Detection Model of Tea Red Scab Severity Class Using Hyperspectral Imaging Technology
by Weibin Wu, Ting Tang, Yuxin Duan, Wenlong Qiu, Linhui Duan, Jinhong Lv, Yunfang Zeng, Jiacheng Guo and Yuanqiang Luo
Agriculture 2025, 15(22), 2372; https://doi.org/10.3390/agriculture15222372 - 16 Nov 2025
Viewed by 858
Abstract
Tea red scab, a contagious disease affecting tea plants, can infect both buds and mature leaves. This study developed discrimination models to assess the severity of this disease using RGB and hyperspectral images. The models were constructed from a total of 1188 [...] Read more.
Tea red scab, a contagious disease affecting tea plants, can infect both buds and mature leaves. This study developed discrimination models to assess the severity of this disease using RGB and hyperspectral images. The models were constructed from a total of 1188 samples collected in May 2024. The results demonstrated that the model based on hyperspectral Imaging (HSI) data significantly outperformed the RGB-based model. Four spectral preprocessing methods were applied, among which the combination of SNV, SG, and FD (SNV-SG-FD) proved to be the most effective. To better capture long-range dependencies among spectral bands, a hybrid architecture integrating a Gated Recurrent Unit (GRU) with a one-dimensional convolutional neural network (1D-CNN), termed CNN-GRU, was proposed. This hybrid model was compared against standalone CNN and GRU benchmarks. The hyperparameters of the CNN-GRU model were optimized using the Newton-Raphson-based optimizer (NRBO) algorithm. The proposed NRBO-optimized SNV-SG-FD-CNN-GRU model achieved superior performance, with accuracy, precision, recall, and F1-score reaching 92.94%, 92.54%, 92.42%, and 92.43%, respectively. Significant improvements were observed across all evaluation metrics compared to the single-model alternatives, confirming the effectiveness of both the hybrid architecture and the optimization strategy. Full article
Show Figures

Figure 1

Previous Issue
Back to TopTop