Next Issue
Volume 48, March
Previous Issue
Volume 48, January
 
 
cimb-logo

Journal Browser

Journal Browser

Curr. Issues Mol. Biol., Volume 48, Issue 2 (February 2026) – 114 articles

Cover Story (view full-size image): Genetic factors play a central role in obesity by regulating energy homeostasis. Monogenic non-syndromic obesity accounts for 2–3% of cases and is mainly caused by mutations in the leptin–melanocortin pathway. Genetic testing is recommended in children with early-onset severe obesity, hyperphagia, and suggestive family or clinical features. These mutations may follow autosomal recessive or dominant inheritance, with variable penetrance influenced by genetic and environmental factors. Currently, no approved targeted therapies exist for autosomal dominant forms, and variants of unverified significance often delay diagnosis. This review summarizes the genetic mechanisms, clinical features, and therapeutic perspectives of autosomal dominant monogenic obesity. View this paper
  • Issues are regarded as officially published after their release is announced to the table of contents alert mailing list.
  • You may sign up for e-mail alerts to receive table of contents of newly released issues.
  • PDF is the official format for papers published in both, html and pdf forms. To view the papers in pdf format, click on the "PDF Full-text" link, and use the free Adobe Reader to open them.
Order results
Result details
Section
Select all
Export citation of selected articles as:
17 pages, 2173 KB  
Article
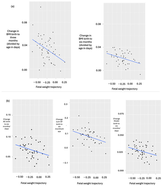
Transcriptome and Metabolome Analyses Uncover Genes and Pathways Linking Growth Trajectories to Cardiometabolic Risk Markers in Childhood
by Reena Perchard, Terence Garner, Lucy E. Higgins, Philip G. Murray, Amirul Roslan, Edward D. Johnstone, Adam Stevens and Peter E. Clayton
Curr. Issues Mol. Biol. 2026, 48(2), 238; https://doi.org/10.3390/cimb48020238 - 23 Feb 2026
Viewed by 617
Abstract
Small for gestational age (SGA) is often used as a proxy for fetal growth restriction (FGR), yet not all FGR fetuses are born SGA. SGA individuals, particularly those with catch-up growth, have increased cardiometabolic risk. We therefore studied infants and children from pregnancies [...] Read more.
Small for gestational age (SGA) is often used as a proxy for fetal growth restriction (FGR), yet not all FGR fetuses are born SGA. SGA individuals, particularly those with catch-up growth, have increased cardiometabolic risk. We therefore studied infants and children from pregnancies at increased FGR risk, irrespective of birthweight. Two cohorts enriched for suboptimal fetal growth were recruited: an infant cohort (N = 80) to examine relationships between fetal weight trajectory and postnatal growth and a cohort of children aged 3–7 years (N = 80), 31 of whom provided blood samples for transcriptome and metabolome analyses. In infants, fetal weight trajectory correlated negatively with BMI change from birth to three months (R = −0.40, p = 0.004) and six months (R = −0.38, p = 0.012), as well as with skinfold, abdominal and arm circumferences. In children, supervised transcriptome analysis highlighted a pathway including ARG1. Unsupervised analysis had previously identified two SBP-differentiated groups; novel findings include LATS1, implicated in SBP GWAS, as the most significant gene, and GHRL, suggesting appetite-regulation mechanisms underlie SBP differences. Ornithine, a differentially expressed metabolite between fetal and childhood weight trajectory quartiles, together with ARG1, suggested involvement of the arginine-nitric oxide pathway. Early life indicators of cardiometabolic risk have been elucidated, highlighting pathways to inform future prevention. Full article
Show Figures

Figure 1

28 pages, 2570 KB  
Article
Predominant miRNAs in Animal-Source Foods and Bioinformatic Analysis
by Olubukunmi Amos Ilori, Giuseppe De Santis, Roberto Cannataro, Paola Tucci and Erika Cione
Curr. Issues Mol. Biol. 2026, 48(2), 237; https://doi.org/10.3390/cimb48020237 - 23 Feb 2026
Viewed by 573
Abstract
The recognition of microRNAs as components of animal-source foods (ASFs) with epigenetic characteristics and regulation has spurred research in an interesting direction, particularly in understanding their microRNAs (miRNAs) fraction. Thus, a constant supply of them through food intake, with equally conserved targets, may [...] Read more.
The recognition of microRNAs as components of animal-source foods (ASFs) with epigenetic characteristics and regulation has spurred research in an interesting direction, particularly in understanding their microRNAs (miRNAs) fraction. Thus, a constant supply of them through food intake, with equally conserved targets, may facilitate their accumulation in tissues rich in their targets. Here, we consider the potentially dominant miRNAs in animal-source foods (ASFs) documented in the literature, identified through a frequency-weighted ordinal recurrence approach. let-7d-5p, miR-101-3p, and miR-133b consistently showed dominant rankings in a product-specific manner in lean meat. In meat fat, let-7i-5p, miR-30c-5p, and miR-23a-3p were highly ranked. Among various types of meat offal, miR-145-5p, miR-92-5p, and miR-24-3p emerged as the predominant miRNAs. Similarly, in dairy products, miR-200a-3p, miR-200c-3p, miR-223-3p, miR-25-3p, miR-29a-3p, and miR-29b-3p were recurrently dominant, whereas miR-17-5p, miR-184, miR-30e-5p, and miR-92b-3p showed a comparable prevalence in seafood. Even though bioinformatic approaches suggest miRNAs from raw ASFs showed major enrichment of processes and pathways culminating in epithelial barrier integrity modulation, such putative functions tend to be equally enriched by predicted targets of the miRNAs in processed products. Product-specific highly ranked miRNAs from food categories stipulate possible preferential enrichment in contexts of cell–cell adhesion, cytoskeletal dynamics, and inflammatory control by meat (lean, fat, offal), immune homeostasis by dairy, and neural signalling by seafood, providing hypotheses for future functional studies. However, a limited understanding of their stability during gastrointestinal transit may present a more immediate limitation to their potential translational applicability. Full article
(This article belongs to the Collection Bioinformatics Approaches to Biomedicine)
Show Figures

Figure 1

27 pages, 1356 KB  
Review
Epigenetic, Genetic, and Functional Germline Alterations of PAX Genes in Human Pathology: A Comprehensive Update
by Valentina Lopez Gomez, Samantha Wegner, Stephanie Ocejo, Dezaray Perez, Diana Jabbour, Virginia Fernandez, Amr Abulaban, Marwan Bahmad, Tarec K. Elajami, Wassim Abou-Kheir and Hisham F. Bahmad
Curr. Issues Mol. Biol. 2026, 48(2), 236; https://doi.org/10.3390/cimb48020236 - 23 Feb 2026
Viewed by 778
Abstract
Paired box (PAX) genes encode a family of nine transcription factors that function as master regulators of embryogenesis, organogenesis, and lineage specification. Their tightly regulated spatial and temporal expression is essential for the development of multiple organ systems, including the central [...] Read more.
Paired box (PAX) genes encode a family of nine transcription factors that function as master regulators of embryogenesis, organogenesis, and lineage specification. Their tightly regulated spatial and temporal expression is essential for the development of multiple organ systems, including the central nervous system, eyes, kidneys, immune system, musculoskeletal system, and endocrine organs. Germline mutations of PAX genes result in a broad and often pleiotropic spectrum of human disease, reflecting the developmental programs governed by each family member. Pathogenic variants in PAX genes underlie diverse congenital disorders such as aniridia (PAX6), renal coloboma syndrome (PAX2), otofaciocervical syndrome with immunodeficiency (PAX1), Waardenburg syndrome (PAX3), maturity-onset diabetes of the young (PAX4), and tooth agenesis (PAX9). These conditions frequently demonstrate variable expressivity, incomplete penetrance, and overlapping phenotypes, which make it challenging to be clinically recognized. Beyond embryogenesis and embryologic development, emerging evidence indicates that several PAX proteins remain active in postnatal tissue maintenance, adult stem cell regulation, immune function, and regenerative responses (particularly PAX7 in skeletal muscle satellite cells and PAX5 in B-cell homeostasis), further expanding their clinical relevance. This review provides a synopsis of the major, clinically relevant, germline PAX gene mutations, emphasizing genotype–phenotype correlations, developmental mechanisms, and disease classification across the organ systems. By integrating molecular genetics with human pathology, we highlight the diagnostic implications of PAX genes as central determinants of congenital disease and provide a framework for understanding how alterations in the developmental transcriptional networks translate into human pathology. Full article
(This article belongs to the Special Issue Latest Review Papers in Molecular Biology 2026)
Show Figures

Figure 1

17 pages, 766 KB  
Review
Contact Unmodified Antisense DNA Biotechnology (CUADb)-Based Oligonucleotide Insecticides and RNA Biocontrols: Molecular Bases and Potential in Plant Protection
by Vol Oberemok, Kate Laikova, Jamin Ali, Ilyas Chachoua and Nikita Gal’chinsky
Curr. Issues Mol. Biol. 2026, 48(2), 235; https://doi.org/10.3390/cimb48020235 - 23 Feb 2026
Viewed by 652
Abstract
Recent advances in molecular genetics, nucleic acid synthesis, and bioinformatics have provided novel opportunities for plants’ protection against insect pests. Currently, both DNA and RNA serve as active insecticidal ingredients, transcending their traditional role as carriers of genetic information. This novel activity is [...] Read more.
Recent advances in molecular genetics, nucleic acid synthesis, and bioinformatics have provided novel opportunities for plants’ protection against insect pests. Currently, both DNA and RNA serve as active insecticidal ingredients, transcending their traditional role as carriers of genetic information. This novel activity is achieved through two fundamentally distinct mechanisms. The first one is DNA containment (DNAc), employing oligonucleotide insecticides based on contact unmodified antisense DNA biotechnology (CUADb), also known as ’genetic zipper’ technology. The second one is RNA interference (RNAi), employing RNA biocontrols based on double-stranded RNA (dsRNA) technology. The investigation of the molecular mechanism underlying the antisense activity of nucleic acids emerged in the early 1960s. While the antisense effects of RNA in gene silencing through interference (RNAi) was documented in the late 1990s as antiviral immune responses in nematodes, the CUADb antisense approach initially emerged as a powerful strategy for pest control against lepidopterans in 2008. The CUADb approach relies on disrupting rRNA biogenesis and ribosome production, while RNAi shows the best results in mRNA degradation and no efficient result is known for rRNA. The efficacy of these approaches appears to be species dependent. For example, CUADb demonstrates optimal activity against Sternorrhyncha (e.g., aphids, mealybugs, psyllids, and scale insects), thrips, and mites. In turn, the RNAi strategy shows a strong insecticidal potential against beetles from the Tenebrionidae and Chrysomelidae families. Here, we will review the differences between the two technologies, their mechanisms of action and the current challenges facing their adoption. Full article
(This article belongs to the Special Issue Latest Review Papers in Molecular Biology 2026)
Show Figures

Graphical abstract

16 pages, 397 KB  
Article
NGAL and HPV Subtypes in Cervical Carcinoma: Implications for Cancer Progression and Treatment Response
by Behar Raci, Snezana Stojkovska, Gezim Hodolli, Violeta Klisarovska, Goran Dimitrov, Shemsi Veseli, Arta Kameri-Jusufi, Mentor Kurshumliu, Diellor Rizaj and Arben Sinani
Curr. Issues Mol. Biol. 2026, 48(2), 234; https://doi.org/10.3390/cimb48020234 - 23 Feb 2026
Viewed by 550
Abstract
Background/Objectives: Cervical cancer is a prominent source of morbidity and mortality among women, particularly in low- and middle-income nations. Neutrophil Gelatinase-Associated Lipocalin (NGAL), a glycoprotein involved in cancer-related activities, has been proposed as a biomarker; however, its involvement in cervical cancer remains [...] Read more.
Background/Objectives: Cervical cancer is a prominent source of morbidity and mortality among women, particularly in low- and middle-income nations. Neutrophil Gelatinase-Associated Lipocalin (NGAL), a glycoprotein involved in cancer-related activities, has been proposed as a biomarker; however, its involvement in cervical cancer remains unknown. The study aim is to evaluate the prognostic significance of serum NGAL levels in cervical cancer patients in relation to International Federation of Gynecology and Obstetrics (FIGO) stage, operability, and HPV subtype distribution before and after treatment. Methods: The study involved 130 women, 100 with histologically proven cervical cancer and 30 healthy controls. The serum NGAL levels were determined before and after treatment using an ELISA test. HPV genotyping was carried out using real-time PCR on 21 high- and low-risk subtypes. Results: NGAL levels increased marginally during therapy (from 134 to 144 ng/mL; p = 0.28), but the rise was significant in inoperable patients (p = 0.02) and increased with advanced FIGO stage, although this did not reach statistical significance (p = 0.07). HPV 16 was the most common subtype (26.0%), while women aged 51–60 had the highest overall HPV positive rate (72.7%). There was no significant association between NGAL levels and HPV subtypes (p = 0.17). Conclusion: NGAL does not appear to be an accurate short-term indicator of therapy response. However, increased levels in advanced-stage and inoperable instances indicate prognostic significance. NGAL most likely represents tumor-associated inflammation rather than HPV subtype. These findings support its possible inclusion in future biomarker panels, subject to validation in bigger investigations. Persistent HPV infection in midlife women highlights the significance of ongoing screening. Full article
(This article belongs to the Special Issue Molecular Insights into Radiation Oncology)
Show Figures

Figure 1

17 pages, 5102 KB  
Article
Identification of Paraptosis-Related Renal Cell Carcinoma Subtypes, Construction of a Prognostic Signature, and Determination of Tumor Microenvironment Landscape Using Bioinformatic Analysis and Experimental Verification
by Mengyuan Qin, Meiting Chen, Yuling Gan, Xiangqian Feng, Ping Huang, Feifei Meng and Yufang Yang
Curr. Issues Mol. Biol. 2026, 48(2), 233; https://doi.org/10.3390/cimb48020233 - 23 Feb 2026
Viewed by 614
Abstract
Renal cell carcinoma (RCC) is a common and deadly urological cancer, for which there are no robust prognostic biomarkers or personalized treatment strategies. Paraptosis, a distinct form of regulated cell death marked by cytoplasmic vacuolization, is being increasingly recognized for its roles in [...] Read more.
Renal cell carcinoma (RCC) is a common and deadly urological cancer, for which there are no robust prognostic biomarkers or personalized treatment strategies. Paraptosis, a distinct form of regulated cell death marked by cytoplasmic vacuolization, is being increasingly recognized for its roles in tumorigenesis and therapy responses, yet its functional implications in RCC remain poorly defined. Transcriptomic profiles and corresponding clinical metadata from the TCGA-KIRC and GSE33371 datasets were systematically analyzed to characterize the paraptosis-related gene (PaRG) expression profile in renal cell carcinoma (RCC). Patients were categorized into two subtypes via consensus clustering, 574 overlapping differentially expressed genes (DEGs) were identified, and a four-gene (COL7A1, RNASE2, SLC10A2, and APOLD1) prognostic signature was constructed using LASSO and multivariate Cox regression. We analyzed the signature’s associations with tumor microenvironment (TME) features, cancer stem cell (CSC) indices, and tumor mutation burden (TMB), and validated the expression of the signature genes in RCC cell lines via qRT-PCR and Western blot. The four-gene signature showed robust prognostic performance (1-, 3-, and 5-year AUC: 0.751, 0.735, and 0.733 in the total cohort; 0.735, 0.731, and 0.767 in the training cohort), with high-risk patients having significantly poorer overall survival than the low-risk group. The low-risk group exhibited higher Stromal, Immune, and ESTIMATE scores (enriched immune/stromal infiltration), while the high-risk group had elevated CSC content and TMB, and the signature correlated with differential sensitivity to multiple chemotherapeutics. Both qRT-PCR and Western blot confirmed upregulation of COL7A1 and RNASE2 and downregulation of SLC10A2 and APOLD1 in RCC cell lines. Our study establishes a paraptosis-based two-subtype classification and four-gene prognostic signature for RCC that can reliably predicting patient survival, delineate TME characteristics, and guide personalized therapy, with COL7A1 emerging as a potential therapeutic target for advancing our understanding of paraptosis in RCC pathogenesis and optimizing treatment. Full article
Show Figures

Figure 1

14 pages, 2032 KB  
Article
N-(p-Coumaroyl) Serotonin Ameliorates LPS-Induced Inflammation in BV2 Microglia via MAPK/NF-κB Inactivation and HO-1/NQO1 Upregulation
by Chang Hyeon Jeon, Soo-Jin Park, Seok Han Yun, Hyun-Jae Jang, Mun-Ock Kim and Jae-Won Lee
Curr. Issues Mol. Biol. 2026, 48(2), 232; https://doi.org/10.3390/cimb48020232 - 21 Feb 2026
Viewed by 651
Abstract
Uncontrolled inflammation contributes to the development of neurodegenerative diseases (NDs) like Alzheimer’s disease (AD). N-(p-Coumaroyl) serotonin (CS) has demonstrated a significant capacity to modulate hyper-inflammation. We explored whether CS could mitigate inflammatory responses in endotoxin-challenged microglial cells and sought to [...] Read more.
Uncontrolled inflammation contributes to the development of neurodegenerative diseases (NDs) like Alzheimer’s disease (AD). N-(p-Coumaroyl) serotonin (CS) has demonstrated a significant capacity to modulate hyper-inflammation. We explored whether CS could mitigate inflammatory responses in endotoxin-challenged microglial cells and sought to elucidate the specific molecular mechanisms governing these effects. ELISA, nitric oxide (NO) assays, Western blotting and immunocytochemistry were performed to study inflammatory responses and related signal transduction mechanisms. CS pretreatment effectively attenuated the inflammatory output in endotoxin-primed microglial models. This was evidenced by a significant reduction in key cytokines (such as IL-6, TNF-α, and MCP-1) and a concomitant decrease in the protein levels of iNOS and COX-2. These effects were mediated through the disruption of MAPK/NF-κB signaling cascades and the sequestration of NF-κB within the cytoplasm. Beyond its anti-inflammatory role, CS promoted the HO-1/NQO1 signaling pathway and interfered with the LPS-mediated TLR4/MyD88 cascade. Our collective evidence indicates that the modulation of microglia-mediated inflammation by CS is underpinned by the suppression of MAPK/NF-κB and the induction of antioxidant systems, suggesting that CS may have the potential to improve NDs. Full article
Show Figures

Figure 1

22 pages, 2019 KB  
Article
Physicochemical and Proteolytic Barriers Limiting Activity of Cpl-1 and Pal Endolysins in Human Circulation
by Marek Adam Harhala, Katarzyna Gembara, Izabela Rybicka, Zuzanna Maria Kaźmierczak, Paulina Miernikiewicz and Krystyna Dąbrowska
Curr. Issues Mol. Biol. 2026, 48(2), 231; https://doi.org/10.3390/cimb48020231 - 21 Feb 2026
Viewed by 687
Abstract
The growing prevalence of antibiotic-resistant bacterial infections poses a serious burden on healthcare systems worldwide. Endolysins are promising candidates for a new type of antibiotic due to their strong bacteriolytic activity. However, important limitations, including reduced activity and short persistence in the bloodstream, [...] Read more.
The growing prevalence of antibiotic-resistant bacterial infections poses a serious burden on healthcare systems worldwide. Endolysins are promising candidates for a new type of antibiotic due to their strong bacteriolytic activity. However, important limitations, including reduced activity and short persistence in the bloodstream, must still be addressed. We evaluated the key physicochemical and biological factors limiting the activity and stability of the endolysins Cpl-1 and Pal in blood. The analysis included ionic composition and strength, pH, bystander proteins, physiological temperature, and proteolytic activity. Our results indicate that the aforementioned factors significantly affect Cpl-1 and Pal, suggesting that physiological conditions in human circulation markedly restrict the anti-bacterial potential of endolysins. To overcome these limitations, we designed a set of Cpl-1 and Pal variants with modified amino acid compositions aimed at increasing their resistance to such physiological constraints. One variant demonstrated improved performance in an ex vivo mouse model and lacked a cleavage site for blood proteases. Full article
(This article belongs to the Section Biochemistry, Molecular and Cellular Biology)
Show Figures

Figure 1

16 pages, 15569 KB  
Article
Integrated Metabolomic and Transcriptomic Analysis of Phenylpropanoid Biosynthesis in Silphium perfoliatum
by Guoying Zhang and Dejun Zhang
Curr. Issues Mol. Biol. 2026, 48(2), 230; https://doi.org/10.3390/cimb48020230 - 21 Feb 2026
Viewed by 534
Abstract
Silphium perfoliatum is a promising economic plant rich in bioactive secondary metabolites, yet the molecular regulation of phenylpropanoid biosynthesis across development remains unclear. To elucidate the regulatory networks underlying these metabolic processes, we integrated metabolomic and transcriptomic analyses across six developmental stages, from [...] Read more.
Silphium perfoliatum is a promising economic plant rich in bioactive secondary metabolites, yet the molecular regulation of phenylpropanoid biosynthesis across development remains unclear. To elucidate the regulatory networks underlying these metabolic processes, we integrated metabolomic and transcriptomic analyses across six developmental stages, from cotyledon to flowering. LC–MS/MS identified 1964 metabolites, with phenylpropanoids representing the largest class (601 compounds). Differential accumulation analysis showed pronounced temporal dynamics in phenylpropanoid levels, especially chlorogenic acid and its derivatives, with many compounds peaking at the flowering stage. In parallel, RNA-seq revealed 31,624 differentially expressed genes (DEGs). Functional enrichment highlighted phenylpropanoid and flavonoid biosynthetic pathways as major metabolic hubs. Correlation analysis indicated that PAL, 4CL, HCT, F3H, FLS, and F3′H expression was tightly coordinated with the accumulation of phenolic acids and flavonoids, suggesting these gene encoded enzymes may represent rate-limiting steps. Furthermore, weighted gene co-expression network analysis (WGCNA) identified a “blue” module strongly associated with phenylpropanoid accumulation and significantly enriched in pathway-related genes. Together, these results provide a comprehensive regulatory framework for phenylpropanoid biosynthesis in S. perfoliatum and offer valuable genetic targets for metabolic engineering and molecular breeding to enhance bioactive compound production. Full article
(This article belongs to the Section Molecular Plant Sciences)
Show Figures

Figure 1

10 pages, 1947 KB  
Article
Evaluation of mTOR, NFκB, and BCL-2 Inhibitor Activity In Vitro on Diffuse Large B-Cell Lymphoma Cells
by Agata Majchrzak, Sylwia Mańka, Barbara Cebula-Obrzut, Aleksandra Mędra, Paweł Robak, Damian Mikulski and Magdalena Witkowska
Curr. Issues Mol. Biol. 2026, 48(2), 229; https://doi.org/10.3390/cimb48020229 - 20 Feb 2026
Viewed by 567
Abstract
DLBCLs constitute an aggressive type of lymphoma with varied clinical, molecular and genetic features. The cells are characterized by NFkB pathway disturbances and BCL-2 and mTOR protein deregulation, which significantly inhibit apoptosis. Hence, many treatment strategies have been established to target the functioning [...] Read more.
DLBCLs constitute an aggressive type of lymphoma with varied clinical, molecular and genetic features. The cells are characterized by NFkB pathway disturbances and BCL-2 and mTOR protein deregulation, which significantly inhibit apoptosis. Hence, many treatment strategies have been established to target the functioning of these pathways. While early clinical trials have found mTOR, NFkB and Bcl-2 inhibitors to have activity in many hematological cancers, their activity as monotherapy agents may still be insufficient; therefore, combinations of these compounds with other molecules demonstrating activity in a given cancer subtype are under evaluation. In vitro studies were conducted on the Riva (ABC subtype) and Toledo (GCB subtype) cell lines. Three novel drugs were administered: AZD2014 (vistusertib)—an inhibitor of the serine–threonine kinase mTOR; IMD-0354—an NFκB inhibitor; and ABT-199 (venetoclax)—a highly selective inhibitor for BCL-2. Drugs were administered alone, in pairs and as a combination of all three agents. For the Riva cell line, ABT-199 had the strongest pro-apoptotic effect on cancer cells as monotherapy. As pairs, AZD2014+ABT-199 and ABT-199+IMD0354 demonstrated similar effects. The combination of the three drugs did not have a stronger effect than the drug pairs. For the Toledo cell line, no significant differences were noted between the drugs when used as monotherapy. In pairs, the strongest effect was observed for AZD2014+ABT-199; furthermore, this effect was not intensified by the combination of the three drugs. Our findings, including those for the BCL-2 and mTOR inhibitors, indicate that there is a need for further in vivo studies to evaluate these drugs as potentially effective treatments for DLBCL of the ABC and GCB subtypes. Full article
Show Figures

Figure 1

14 pages, 1468 KB  
Article
Admission Serum Inflammatory and Injury Biomarkers Are Associated with In-Hospital Mortality in Neurological Inpatients with Confirmed SARS-CoV-2 Infection: The Brain-COVID Cohort Study
by Justyna Zielińska-Turek, Wojciech Czyżewski, Grzegorz Turek, Tomasz Lyson, Jan Gajewski, Patrycja Gierszon, Michał Turek, Klaudia Kuś-Budzyńska and Małgorzata Dorobek
Curr. Issues Mol. Biol. 2026, 48(2), 228; https://doi.org/10.3390/cimb48020228 - 20 Feb 2026
Viewed by 535
Abstract
Patients hospitalized with neurological disorders may be at increased risk of adverse outcomes when infected with SARS-CoV-2. We evaluated whether early routine serum inflammatory and injury markers obtained at hospital admission are associated with in-hospital mortality in this subgroup. This single-center observational cohort [...] Read more.
Patients hospitalized with neurological disorders may be at increased risk of adverse outcomes when infected with SARS-CoV-2. We evaluated whether early routine serum inflammatory and injury markers obtained at hospital admission are associated with in-hospital mortality in this subgroup. This single-center observational cohort included 460 consecutive adult inpatients admitted for neurological disorders with SARS-CoV-2 infection confirmed on admission or during hospitalization. Serum IL-6, LDH, ferritin, hs-troponin I, CRP, procalcitonin, and D-dimers measured within 6 h of hospital admission for neurological disorder were analyzed and compared between survivors and non-survivors. Non-survivors had higher IL-6, LDH, ferritin, and hs-troponin I (all p < 0.001). In multivariable analysis, LDH, ferritin, IL-6, and hs-troponin I were independently associated with mortality. We conclude that in neurological inpatients with confirmed SARS-CoV-2 infection, elevated early IL-6, LDH, ferritin, and hs-troponin I are associated with in-hospital mortality. These markers likely reflect systemic disease severity rather than CNS-specific neuroinflammation and may support early risk stratification in this population. Full article
(This article belongs to the Section Molecular Medicine)
Show Figures

Figure 1

18 pages, 20606 KB  
Article
IL-37 Ameliorates Chronic Endometritis by Attenuating Epithelial—Mesenchymal Transition and Promoting M2 Macrophage Polarization
by Zihan Wang, Jiaxi Tan, Rui Zhang, Xuanyu Liu, Huihui Zhang and Xia Zhang
Curr. Issues Mol. Biol. 2026, 48(2), 227; https://doi.org/10.3390/cimb48020227 - 20 Feb 2026
Cited by 1 | Viewed by 478
Abstract
Interleukin-37 (IL-37) is an anti-inflammatory cytokine with an undefined role in chronic endometritis (CE). This study aims to explore its therapeutic mechanism in CE, focusing on epithelial-mesenchymal transition (EMT) and macrophage polarization. A CE model was induced in Sprague-Dawley rats using lipopolysaccharide (LPS), [...] Read more.
Interleukin-37 (IL-37) is an anti-inflammatory cytokine with an undefined role in chronic endometritis (CE). This study aims to explore its therapeutic mechanism in CE, focusing on epithelial-mesenchymal transition (EMT) and macrophage polarization. A CE model was induced in Sprague-Dawley rats using lipopolysaccharide (LPS), followed by intervention with TAT-fused recombinant IL-37. Histological damage and fibrosis were evaluated through H&E and Masson staining. Immunofluorescence staining was performed to assess the expression of IL-37 and EMT markers (E-cadherin and vimentin) and macrophage phenotypes (M1: CD86+; M2: CD206+). In vitro, transwell, qPCR, Western blot, and flow cytometry analyses were performed to determine the effects of IL-37 on EMT and macrophage polarization. The activity of the STAT6 and Smad3 pathways was evaluated using Western blotting, dual-luciferase assays, and immunofluorescence staining. The results revealed that IL-37 accumulated in the injured uterus, alleviating inflammation, tissue damage, and collagen deposition. IL-37 reduced epithelial migration and reversed abnormal EMT by upregulating E-cadherin expression and downregulating vimentin expression. It also suppressed M1 macrophage infiltration and promoted M2 polarization. Mechanistically, IL-37 coactivated the STAT6 and Smad3 pathways, thereby increasing their phosphorylation and nuclear translocation and elevating ARG1 expression. In conclusion, IL-37 mitigates CE by suppressing EMT and promoting M2 macrophage polarization via coordinated STAT6/Smad3 activation, highlighting its therapeutic potential for CE. Full article
Show Figures

Figure 1

19 pages, 7283 KB  
Article
Low KIF26B Expression Reduces Paclitaxel Resistance and Predicts Good Prognosis in Ovarian Cancer
by Yuting Su, Xia Liu, Yue Yu, Xiaoying Chen, Lizhou Shi, Zhe Du, Yuang Mao and Fuqiang Yin
Curr. Issues Mol. Biol. 2026, 48(2), 226; https://doi.org/10.3390/cimb48020226 - 20 Feb 2026
Viewed by 536
Abstract
Ovarian cancer, the most lethal type of tumour of the female reproductive system, severely threatens women’s life and health. Despite paclitaxel being a key chemotherapeutic agent in the standard treatment for ovarian cancer, the majority of patients eventually develop resistance to paclitaxel, constituting [...] Read more.
Ovarian cancer, the most lethal type of tumour of the female reproductive system, severely threatens women’s life and health. Despite paclitaxel being a key chemotherapeutic agent in the standard treatment for ovarian cancer, the majority of patients eventually develop resistance to paclitaxel, constituting a significant obstacle to successful treatment. KIF26B, a kinesin family protein, is involved in various cancers, but its role in ovarian cancer and chemotherapy resistance is unclear. In this study, we evaluated the role of KIF26B in drug-resistant ovarian cancer and the underlying mechanisms. Bioinformatics analysis revealed that KIF26B was highly expressed in ovarian cancer tissues and was associated with poor clinical characteristics. Moreover, KIF26B expression was consistently high in chemotherapy-resistant tissues across multiple treatment subgroups, with ROC curve analyses confirming its predictive power for chemoresistance, particularly in advanced serous ovarian cancer. To further investigate the role of KIF26B in ovarian cancer resistance, the effects of KIF26B on cell proliferation, colony formation, the cell cycle, apoptosis, and microtubule polymerization under paclitaxel treatment were assessed. KIF26B knockdown significantly reduced paclitaxel resistance in ovarian cancer cells, inhibited cell proliferation, and promoted apoptosis. Furthermore, KIF26B interference induced cell cycle arrest and altered microtubule polymerization dynamics in paclitaxel-resistant cells. Additionally, our analyses revealed a negative correlation between KIF26B and SLC7A11 in ovarian cancer, particularly in chemoresistant tissues. Combined KIF26B and SLC7A11 expression provided stronger prognostic value than either gene alone did, and functional assays demonstrated that SLC7A11 contributed to the regulation of the KIF26B-mediated paclitaxel response. Overall, our results indicate that KIF26B is crucial for ovarian cancer progression and chemotherapy resistance, likely through SLC7A11 regulation. KIF26B may serve as a potential therapeutic target for overcoming paclitaxel resistance. Full article
(This article belongs to the Section Biochemistry, Molecular and Cellular Biology)
Show Figures

Figure 1

15 pages, 2662 KB  
Article
Integrated Metabolomics and Targeted Gene Expression Profiling Reveal the Arginine–Anthocyanin Axis in Pomegranate Aril Paleness Disorder
by Mehdi Rezaei, Parviz Heidari and Stefanie Reim
Curr. Issues Mol. Biol. 2026, 48(2), 225; https://doi.org/10.3390/cimb48020225 - 20 Feb 2026
Viewed by 430
Abstract
Aril paleness (AP) is a new physiological disorder of pomegranate (Punica granatum L.) characterized by pale, dry and tasteless arils, while the peel remains healthy-looking. Its molecular basis is unknown. We used an integrated metabolomic and targeted gene expression approach on arils [...] Read more.
Aril paleness (AP) is a new physiological disorder of pomegranate (Punica granatum L.) characterized by pale, dry and tasteless arils, while the peel remains healthy-looking. Its molecular basis is unknown. We used an integrated metabolomic and targeted gene expression approach on arils from four Iranian cultivars displaying no to severe AP symptoms. LC-MS profiling detected 617 reliable metabolites, with 266 metabolites consistently reduced in all symptomatic samples. Enrichment analysis revealed that arginine biosynthesis, glutathione metabolism and primary amino acid metabolism were the processes most strongly affected by AP. Protein interaction network analysis indicated that the arginine degradation pathway is the primary down-regulated module that interacts with the anthocyanin biosynthetic machinery, primarily through phenylalanine ammonia-lyase (PAL) hubs. Based on this network, seven genes representing both pathways were selected for targeted expression analysis. The qPCR analysis showed strong repression of arginase (PgADS, XM-031537872), aldehyde dehydrogenase (PgAL12A1, XM-031551051) and anthocyanin synthase (PgOXKF, KF841619.1) in the cultivar ‘Torud’ exhibiting severe AP symptoms compared with the symptom-free cultivar ‘Damavand’. In contrast, phenylalanine ammonia-lyase (PgPAL1, KY094504.2) was unexpectedly induced 33-fold in the cultivar ‘Torud’, while the downstream anthocyanin-related UDP-glucosyltransferase (PgUGT, MK058491.1) remained unchanged. These findings suggest that the collapse of arginine metabolism, combined with the downstream blockage of anthocyanin biosynthesis, underlies AP. These findings provide the first molecular insights into the mechanisms underlying AP, offering a basis for breeding and post-harvest strategies aimed at enhancing pomegranate’s AP tolerance. Full article
(This article belongs to the Special Issue Molecular Mechanisms and Omics Approaches in Plant Stress Tolerance)
Show Figures

Figure 1

15 pages, 701 KB  
Article
Bioconverted Blueberry Extract Potentiates the Angiogenic and Endothelial Functions in Human Dermal Microvascular Endothelial Cells Under Oxidative Stress
by Jung Un Shin, Yun Hoo Jo, Soo Ah Jeong, Yeong Hwan Jeong, Myeong Gwan Son, Yoo Jeong Jeong, Beong Ou Lim and Dong Wook Shin
Curr. Issues Mol. Biol. 2026, 48(2), 224; https://doi.org/10.3390/cimb48020224 - 19 Feb 2026
Viewed by 442
Abstract
Endothelial dysfunction induced by oxidative stress is a critical contributor to impaired microvascular homeostasis and skin aging. Blueberries are rich in polyphenolic compounds with antioxidant properties. However, whether bioconversion enhances their protective effects on endothelial function remains insufficiently explored. In this study, we [...] Read more.
Endothelial dysfunction induced by oxidative stress is a critical contributor to impaired microvascular homeostasis and skin aging. Blueberries are rich in polyphenolic compounds with antioxidant properties. However, whether bioconversion enhances their protective effects on endothelial function remains insufficiently explored. In this study, we investigated the beneficial effects of bioconverted blueberry extract (BBS) on human dermal microvascular endothelial cells (HDMECs). HDMECs were exposed to hydrogen peroxide (H2O2) to induce oxidative stress and subsequently treated with BBS. BBS significantly reduced H2O2-induced ROS accumulation and preserved mitochondrial membrane potential. Consistently, BBS markedly enhanced endothelial migration and tube-forming ability under oxidative stress conditions. Furthermore, BBS treatment significantly suppressed the overactivation of MAPK signaling pathways. Collectively, BBS effectively mitigated oxidative stress-induced endothelial dysfunction by restoring redox balance, preserving mitochondrial integrity, and promoting angiogenic function. Taken together, these findings suggest that bioconverted blueberry extract can be utilized as a functional ingredient for skin health and anti-aging. Full article
Show Figures

Figure 1

16 pages, 4524 KB  
Article
MicroRNA-451 Modulates Autophagy-Related Signaling with Relevance to Renal Fibrosis in an Accelerated Mouse Model of Diabetic Kidney Disease
by Chidera Obiwuma, Baiyee-Ndang Agbor-Baiyee, Sadaf Ghaderzadeh, Neal Mohit, Kanwal K. Gambhir, Bradley Bobga and Maurice B. Fluitt
Curr. Issues Mol. Biol. 2026, 48(2), 223; https://doi.org/10.3390/cimb48020223 - 19 Feb 2026
Viewed by 584
Abstract
Background: Diabetic nephropathy is characterized by metabolic dysregulation, renal fibrosis, and impaired autophagy. MicroRNA-451 (miR-451) has been implicated in metabolic and stress-response pathways, but its role in diabetic kidney disease remains unclear. This study examined the effects of systemic miR-451 overexpression on renal [...] Read more.
Background: Diabetic nephropathy is characterized by metabolic dysregulation, renal fibrosis, and impaired autophagy. MicroRNA-451 (miR-451) has been implicated in metabolic and stress-response pathways, but its role in diabetic kidney disease remains unclear. This study examined the effects of systemic miR-451 overexpression on renal injury and autophagy in BTBR ob/ob mice. Methods: Wild-type (WT) and BTBR ob/ob (OB) mice were treated with miR-451 mimics. Body weight, blood glucose, and urine albumin were assessed for three consecutive weeks. Renal miR-451 expression was measured by qRT-PCR, while protein levels of YWHAZ, mTOR, and autophagy markers were analyzed by Western blotting. Renal fibrosis was evaluated using Masson’s trichrome staining. Results: OB mice exhibited increased body weight, hyperglycemia, and albuminuria compared with WT controls. miR-451 treatment resulted in robust renal overexpression of miR-451 in OB treated mice (8.4-fold, p = 0.039) but did not normalize metabolic parameters. miR-451 overexpression significantly reduced renal expression of YWHAZ and mTOR. Histological analysis revealed increased glomerular fibrosis in OB mice, which was significantly attenuated following miR-451 treatment in WT-treated and OB-treated mice. In addition, miR-451 treatment increased expression of autophagy-related proteins ATG101 and Beclin-1 and reduced the LC3-II/I ratio, indicating altered autophagic signaling. Conclusions: miR-451 overexpression attenuates renal fibrosis and modulates autophagy-associated pathways in diabetic kidney disease, independent of metabolic control, highlighting miR-451 as a potential therapeutic target for diabetic kidney disease. Full article
Show Figures

Graphical abstract

14 pages, 1218 KB  
Article
Creatinine/Cystatin C Ratio as a Surrogate Marker for Sarcopenia in Hepatitis-C-Associated Liver Cirrhosis After Achieving a Sustained Virologic Response
by Aritoshi Koizumi, Tadashi Namisaki, Akihiko Shibamoto, Takashi Inoue, Shohei Asada, Takuya Matsuda, Satoshi Iwai, Yuki Tsuji, Yukihisa Fujinaga, Norihisa Nishimura, Shinya Sato, Koh Kitagawa, Kosuke Kaji, Akira Mitoro, Kiyoshi Asada, Hiroaki Takaya, Ryuichi Noguchi and Hitoshi Yoshiji
Curr. Issues Mol. Biol. 2026, 48(2), 222; https://doi.org/10.3390/cimb48020222 - 18 Feb 2026
Viewed by 599
Abstract
The creatinine/cystatin C ratio (CCR) has emerged as a simple surrogate marker for muscle mass. This study aimed to evaluate the clinical utility of CCR in identifying sarcopenia among patients with hepatitis-C-virus-related liver cirrhosis who achieved a sustained virological response following antiviral treatment. [...] Read more.
The creatinine/cystatin C ratio (CCR) has emerged as a simple surrogate marker for muscle mass. This study aimed to evaluate the clinical utility of CCR in identifying sarcopenia among patients with hepatitis-C-virus-related liver cirrhosis who achieved a sustained virological response following antiviral treatment. In this retrospective study, 111 patients treated at our hospital between 2017 and 2022 were assessed for sarcopenia using the Japan Society of Hepatology criteria, which includes handgrip strength (HGS) and skeletal muscle mass index (SMI) measured via computed tomography. Sarcopenia was diagnosed in 30 patients (27.9%). The median CCR was 0.78 in males and 0.55 in females. Multivariate logistic regression analysis identified CCR < 0.56 as an independent factor associated with sarcopenia. Receiver operating characteristic curve analysis demonstrated good diagnostic performance, with an area under the curve of 0.761 for males and 0.801 for females. Furthermore, overall survival was significantly higher in patients with higher CCR values (>0.65 in males and >0.54 in females). The discriminative ability of CCR was comparable to that of HGS, SMI, and the composite diagnosis of sarcopenia. These findings suggest that CCR is a practical and reliable marker for sarcopenia in this patient population. Full article
Show Figures

Figure 1

11 pages, 2116 KB  
Article
Dietary Cannabis Seed Supplementation Attenuates Inflammation and Pancreatic Injury in a Cerulein-Induced Acute Pancreatitis Mouse Model
by Dong-Uk Kim, Bitna Kweon, Dong-Keun Kim, Dong-Gu Kim and Gi-Sang Bae
Curr. Issues Mol. Biol. 2026, 48(2), 221; https://doi.org/10.3390/cimb48020221 - 18 Feb 2026
Viewed by 572
Abstract
Cannabis seed (CS), also known as hemp seed, is a nutrient-dense plant-derived food material rich in polyunsaturated fatty acids and bioactive components with reported anti-inflammatory properties. However, potential nutritional effects of CS on acute pancreatitis (AP), an inflammation-driven disease with limited dietary management [...] Read more.
Cannabis seed (CS), also known as hemp seed, is a nutrient-dense plant-derived food material rich in polyunsaturated fatty acids and bioactive components with reported anti-inflammatory properties. However, potential nutritional effects of CS on acute pancreatitis (AP), an inflammation-driven disease with limited dietary management strategies, have not yet been investigated. In this study, we examined the effects of dietary CS extract in a cerulein-induced AP mouse model. CS extract (5, 10, or 50 mg/kg) or vehicle (dimethyl sulfoxide) was orally administered 1 h prior to cerulein injection, and mice were euthanized 6 h after the final challenge. Oral supplementation with CS significantly attenuated AP severity, indicated by reducing pancreatic weight-to-body weight ratio, serum amylase and lipase activities, histopathological pancreatic injury, and pancreatic myeloperoxidase activity. CS administration alleviated AP-associated acute lung injury; markedly suppressing pancreatic mRNA expression of proinflammatory cytokines, including interleukin (IL)-1β, IL-6, and tumor necrosis factor-α. High-performance liquid chromatography analysis identified α-linolenic acid, an omega-3 polyunsaturated fatty acid, as a major nutritional component of CS extract. Collectively, these findings suggest that CS supplementation may contribute to nutritional modulation of inflammatory responses and systemic organ injury in experimental AP, supporting its potential as a functional food ingredient in inflammation-associated pancreatic disorders. Full article
(This article belongs to the Section Bioorganic Chemistry and Medicinal Chemistry)
Show Figures

Figure 1

21 pages, 28901 KB  
Article
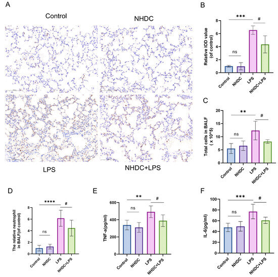
Exploring the Effects and Mechanisms of Neohesperidin Dihydrochalcone on Acute Lung Injury in Mice with Sepsis Using Network Pharmacology and Machine Learning
by Meijun Liu, Ting Li, Xue Dai, Xueling Liu and Wang Deng
Curr. Issues Mol. Biol. 2026, 48(2), 220; https://doi.org/10.3390/cimb48020220 - 18 Feb 2026
Viewed by 555
Abstract
Neohesperidin dihydrochalcone (NHDC) is a synthetic sweetener derived from neohesperidin and can improve pathological changes in sepsis-associated acute lung injury (SALI), but the mechanism by which NHDC inhibits SALI remains unclear. We evaluated the therapeutic effect of NHDC (100 mg/kg) and its potential [...] Read more.
Neohesperidin dihydrochalcone (NHDC) is a synthetic sweetener derived from neohesperidin and can improve pathological changes in sepsis-associated acute lung injury (SALI), but the mechanism by which NHDC inhibits SALI remains unclear. We evaluated the therapeutic effect of NHDC (100 mg/kg) and its potential mechanism using bioinformatics approaches with a Lipopolysaccharide (LPS)-induced SALI model (LPS: 10 mg/kg) in mice (n = 6). Bioinformatics analysis identified 176 shared targets between NHDC and SALI, which were enriched in the MAPK signaling pathway. Further screening yielded five key targets (MAPK14, MAPK8, KDR, CASP3, and RHOA) with significant clinical expression differences (p < 0.01). Molecular docking suggested that NHDC could bind to all five targets, with binding energies <−5.0 kJ/mol, and molecular dynamics indicated stable binding between NHDC and MAPK8 (total binding energy ΔG = −181.320 kJ/mol). In vivo, NHDC reversed oxidative stress markers (catalase, superoxide dismutase, glutathione, malondialdehyde, and reactive oxygen species), decreased TNF-α and IL-6 levels, and alleviated lung pathological injury (p < 0.05 vs. model group); it also significantly decreased phosphorylation of mitogen-activated protein kinases(MAPK) pathway proteins (p < 0.001 vs. model group). In summary, our research revealed that NHDC decreased the oxidative stress and inflammatory response of SALI; its specific mechanism is associated with the MAPK pathway. NHDC has a lot of potential as a medication for anti-SALI treatment. Full article
(This article belongs to the Section Molecular Pharmacology)
Show Figures

Figure 1

14 pages, 1848 KB  
Review
Research Progress on the Anticancer Effect of Ginsenoside Rh1
by Yiqiong Zhang and Qinghua Yao
Curr. Issues Mol. Biol. 2026, 48(2), 219; https://doi.org/10.3390/cimb48020219 - 17 Feb 2026
Viewed by 676
Abstract
Cancer is one of the major lethal diseases in the world, and Western medicine treatments are often affected by side effects and drug resistance. Ginseng is a commonly used Chinese medicine in clinical practice, and Ginsenoside Rh1, an important active ingredient in ginseng, [...] Read more.
Cancer is one of the major lethal diseases in the world, and Western medicine treatments are often affected by side effects and drug resistance. Ginseng is a commonly used Chinese medicine in clinical practice, and Ginsenoside Rh1, an important active ingredient in ginseng, has received widespread attention in recent years for its remarkable anticancer potential. In this paper, we systematically described the inhibitory effects of Ginsenoside Rh1 and its molecular mechanism in hepatocellular carcinoma, gastric carcinoma, colon carcinoma, breast carcinoma, ovarian carcinoma, cervical carcinoma, lung carcinoma and glioma. Studies have shown that Rh1 can inhibit cancer cell proliferation, migration, and invasion, and induce apoptosis by regulating multiple signaling pathways. In addition, Rh1 can inhibit MMPs expression and regulate angiogenesis and the immune microenvironment to exert synergistic anticancer effects. Although the efficacy of Rh1 has been confirmed in vitro and animal studies, the clinical translation of Rh1 requires further exploration of its in vivo pharmacokinetics, long-term safety, and precise targets. In this paper, we systematically summarize the multiple anticancer mechanisms of Rh1 and look forward to the prospect of combining Rh1 with existing therapies to provide a theoretical basis for the development of novel anticancer drugs. Full article
(This article belongs to the Section Molecular Medicine)
Show Figures

Figure 1

20 pages, 1710 KB  
Review
Feline Alimentary Lymphomas: Established Concepts and an Underexplored Molecular Landscape
by Laura A. Szafron, Maciej Parys, Magdalena Parys and Lukasz M. Szafron
Curr. Issues Mol. Biol. 2026, 48(2), 218; https://doi.org/10.3390/cimb48020218 - 16 Feb 2026
Viewed by 1292
Abstract
Domestic cats are among the most popular companion animals worldwide, with steadily increasing ownership and life expectancy. Paradoxically, despite their high prevalence and shared environmental exposures with humans, cats remain markedly underrepresented in molecular oncology research. Cancer is a leading cause of feline [...] Read more.
Domestic cats are among the most popular companion animals worldwide, with steadily increasing ownership and life expectancy. Paradoxically, despite their high prevalence and shared environmental exposures with humans, cats remain markedly underrepresented in molecular oncology research. Cancer is a leading cause of feline mortality, and alimentary lymphoma (AL) has emerged as one of the most common feline malignancies, yet its molecular landscape remains poorly characterized. This review summarizes current knowledge on feline AL, including epidemiology, risk factors, classification schemes, diagnostic challenges, treatment outcomes, and survival, with particular emphasis on low-grade alimentary lymphoma (LGAL), the most prevalent subtype. We discuss the complex relationship between chronic inflammatory enteropathies and lymphoma, highlighting diagnostic ambiguities and the inflammatory–neoplastic continuum. Importantly, we provide a critical overview of existing genomic, transcriptomic, epigenomic, proteomic, and metabolomic studies in feline AL, revealing a striking paucity of high-throughput, multi-omics analyses based on clinical material. Recent advances in feline genome assembly and annotation offer new opportunities to address these gaps. Furthermore, we compare feline AL with its human gastrointestinal T-cell lymphoma counterparts, demonstrating substantial molecular homology across key oncogenic pathways, including JAK/STAT signaling. This comparative perspective underscores the potential of feline AL as a naturally occurring model for the human disease. We conclude that comprehensive molecular characterization of feline AL is urgently needed to improve diagnostics, prognostication, and targeted therapies, with likely translational benefits for both veterinary and human oncology. Aim: The goal of this review is to summarize the current knowledge on feline alimentary lymphoma, including its origin, risk, classification, treatment approaches, and especially molecular landscape, which still remains poorly investigated with modern high-throughput techniques. Full article
(This article belongs to the Section Molecular Medicine)
Show Figures

Figure 1

14 pages, 451 KB  
Review
Comparative Analysis of Methodological Aspects of the Study of Extracellular Vesicles and Extracellular Mitochondria: From Isolation to Internalization
by Natalia Yunusova, Dmitry Svarovsky, Evgenya Kaigorodova, Alexey Dobrodeev, Virab Sisakian and Svetlana Tamkovich
Curr. Issues Mol. Biol. 2026, 48(2), 217; https://doi.org/10.3390/cimb48020217 - 16 Feb 2026
Cited by 1 | Viewed by 754
Abstract
Mitochondrial transfer in mammals has been proven to occur both under physiological conditions and during pathological conditions. It has been shown that neighboring cells can exchange mitochondria via nanotunnel tubes. However, there is evidence that free mitochondria, as well as whole mitochondria and [...] Read more.
Mitochondrial transfer in mammals has been proven to occur both under physiological conditions and during pathological conditions. It has been shown that neighboring cells can exchange mitochondria via nanotunnel tubes. However, there is evidence that free mitochondria, as well as whole mitochondria and individual mitochondrial fragments, can be transported between cells within extracellular vesicles (EVs). This review discusses the methodological aspects of isolation and a minimal set of methods for characterizing mitochondria-rich EVs (mitoEVs), as well as methodological approaches for studying the nucleic acid, protein, and lipid composition. It has been shown that mitoEVs, as well as extracellular mitochondria, contain a characteristic set of nucleic acids of mitochondrial origin. First and foremost, the dominant fraction of mitochondrial nucleic acids is mitochondrial DNA (mtDNA), a circular double-stranded molecule approximately 16.6 thousand base pairs in length. The mechanisms involved in EV internalization include clathrin-dependent endocytosis, caveolin-dependent endocytosis, raft-mediated endocytosis, and macropinocytosis. Mitochondrial-enriched autologous and xenogeneic EVs are thought to be internalized by similar mechanisms. The review also presents the main sources (stem cells, platelet concentrate, peripheral blood mononuclear cells) for obtaining mitochondria-rich EVs for therapeutic purposes. Full article
(This article belongs to the Special Issue Latest Review Papers in Molecular Biology 2026)
Show Figures

Graphical abstract

11 pages, 668 KB  
Review
Pterostilbene in the Management and Treatment of Multiple Myeloma
by Benjamin S. Buehrer, Adam R. Grden, Ethan Johnson, Manav Y. Patel and Rupesh Raina
Curr. Issues Mol. Biol. 2026, 48(2), 216; https://doi.org/10.3390/cimb48020216 - 16 Feb 2026
Viewed by 688
Abstract
Multiple Myeloma is a malignancy of the plasma cells of the bone marrow. This cancer rapidly becomes refractory to many of the currently available chemotherapeutic regimens used against it, requiring an alternative option or supplementary therapy. Pterostilbene is a naturally occurring compound in [...] Read more.
Multiple Myeloma is a malignancy of the plasma cells of the bone marrow. This cancer rapidly becomes refractory to many of the currently available chemotherapeutic regimens used against it, requiring an alternative option or supplementary therapy. Pterostilbene is a naturally occurring compound in a variety of commonly consumed plants that exhibits strong antioxidant properties and, lately, has shown increasing activity as an anti-neoplastic compound. A review of the literature published since 2015 on Google Scholar and PubMed was conducted, with a focus on randomized controlled trials and an exclusion of review articles, unless pertinent to pathophysiology of Multiple Myeloma or background on Pterostilbene as a compound. Though data is limited in the use of Pterostilbene as an agent to combat Multiple Myeloma, studies have shown that it, along with synthetic derivatives, can induce apoptosis and limit proliferation of Multiple Myeloma cell lines. While safety has been evaluated in several settings with promising results, for Pterostilbene to be considered as a supplementary treatment in Multiple Myeloma, safe and effective doses of the compound in this patient population must be investigated and established via pre-clinical and clinical trials in the future. Full article
(This article belongs to the Special Issue Multiple Myeloma: From Molecular Mechanism to Diagnosis and Therapy)
Show Figures

Figure 1

20 pages, 16568 KB  
Article
Scissor–CIBERSORTx Deconvolution Reveals Functional Heterogeneity of CTAL/aTAL Cells and Associated Biomarkers in Renal Fibrosis
by Hengping Wang, Yuan Zhang, Jiale Li, Ying Fu and Huiyan Wang
Curr. Issues Mol. Biol. 2026, 48(2), 215; https://doi.org/10.3390/cimb48020215 - 16 Feb 2026
Viewed by 576
Abstract
Renal fibrosis (RF) represents a major pathological outcome of chronic kidney disease, currently accompanied by extremely limited therapeutic strategies. To decipher key cellular and molecular drivers, we integrated single-cell and bulk transcriptomic profiles for comprehensive analysis. Based on the RF-related single-cell and bulk [...] Read more.
Renal fibrosis (RF) represents a major pathological outcome of chronic kidney disease, currently accompanied by extremely limited therapeutic strategies. To decipher key cellular and molecular drivers, we integrated single-cell and bulk transcriptomic profiles for comprehensive analysis. Based on the RF-related single-cell and bulk transcriptomic data, key cell subtypes were identified through Scissor analysis, custom signature matrix construction via CIBERSORTx, and Weighted Gene Co-Expression Network Analysis (WGCNA). Subsequently, key subtype-related biomarkers were identified through the expression analysis, and functional enrichment analysis for biomarkers was conducted to elucidate the potential mechanisms by which biomarkers regulate RF. Through comprehensive profiling, thick ascending limb (TAL) cells were predominant and displayed marked heterogeneity in renal fibrosis (RF), with cortical TAL (CTAL) and adaptive TAL (aTAL) identified as principal subtypes. A set of candidate biomarkers was identified. Quantitative polymerase chain reaction (qPCR) validation in mouse models confirmed aberrant expression of these biomarkers, with STAT1 and PARP8 upregulated and HS6ST2, PTGER3, and TMEM207 downregulated in RF. Furthermore, functional enrichment analyses indicated that these biomarkers were associated with pathways underlying metabolic reprogramming and immune perturbation. Our study implicates CTAL and aTAL as central cellular players in RF and identifies their associated biomarkers. These experimentally validated biomarkers provide novel targets and repurposing opportunities for RF therapeutic intervention. Full article
(This article belongs to the Special Issue Emerging Trends in Bioinformatics and Computational Biology)
Show Figures

Figure 1

45 pages, 1122 KB  
Review
Phytochemical Quorum-Sensing Inhibitors Against Bacterial Pathogens: Mechanisms of Action and Translational Challenges
by Christos Papaneophytou
Curr. Issues Mol. Biol. 2026, 48(2), 214; https://doi.org/10.3390/cimb48020214 - 14 Feb 2026
Cited by 3 | Viewed by 944
Abstract
Antimicrobial resistance is a critical global health challenge, driven by the rapid emergence of multidrug-resistant bacterial pathogens and exacerbated by extensive antibiotic use, which imposes intense selective pressure and disrupts host-associated microbial communities. In this context, quorum sensing (QS), a conserved molecular communication [...] Read more.
Antimicrobial resistance is a critical global health challenge, driven by the rapid emergence of multidrug-resistant bacterial pathogens and exacerbated by extensive antibiotic use, which imposes intense selective pressure and disrupts host-associated microbial communities. In this context, quorum sensing (QS), a conserved molecular communication system that coordinates population-level gene regulation, virulence expression, and biofilm development, has emerged as an attractive target for anti-virulence intervention. A growing body of evidence indicates that phytochemicals, such as curcumin, carvacrol, carnosol, eugenol, and chlorogenic acid, can modulate key QS pathways, including acyl-homoserine lactone-, autoinducing peptide-, and LuxS/AI-2-mediated signaling, thereby attenuating pathogenic behaviors at sub-inhibitory concentrations that do not directly impair bacterial viability. Despite this promise, the translational development of phytochemical-based QS inhibitors remains limited. Because QS also regulates cooperative and homeostatic functions in beneficial bacteria, QS-targeted interventions raise concerns about microbiome disruption and ecological imbalance. Furthermore, the literature is marked by substantial methodological heterogeneity, reliance on indirect phenotypic endpoints, limited molecular target validation, and insufficient assessment of toxicity, bioavailability, and pharmacokinetics. The predominance of simplified in vitro models further constrains extrapolation to complex host-associated and polymicrobial environments. This review critically examines the molecular mechanisms underlying phytochemical modulation of bacterial QS, synthesizes pathogen-focused experimental evidence, and evaluates key translational challenges arising from QS conservation, microbiome considerations, and methodological limitations. Addressing these barriers through mechanism-resolved experimentation, standardized evaluation frameworks, and microbiome-aware testing strategies will be essential for advancing phytochemical QS inhibitors toward clinically and industrially relevant anti-virulence applications. Full article
Show Figures

Figure 1

23 pages, 12471 KB  
Article
Elucidating the PTK2-Targeted Anti-Hepatocellular Carcinoma Effects of Euphorbia helioscopia L. via Integrated Network Pharmacology, Mendelian Randomization, and Experimental Validation
by Jianhua Zhu, Li Qian, Chuanjun Yuan, Jia Sun, Jie Pan, Ting Liu, Yang Jin, Yongjun Li, Lin Zheng, Chunhua Liu and Yuan Lu
Curr. Issues Mol. Biol. 2026, 48(2), 213; https://doi.org/10.3390/cimb48020213 - 14 Feb 2026
Viewed by 566
Abstract
Euphorbia helioscopia L. (Zeqi, ZQ) is a traditional Chinese herb used to treat various tumors, but its molecular mechanisms against hepatocellular carcinoma (HCC) remain unclear. This study aims to elucidate the anti-HCC mechanisms of ZQ using chemical profiling, bioinformatics, Mendelian randomization (MR), and [...] Read more.
Euphorbia helioscopia L. (Zeqi, ZQ) is a traditional Chinese herb used to treat various tumors, but its molecular mechanisms against hepatocellular carcinoma (HCC) remain unclear. This study aims to elucidate the anti-HCC mechanisms of ZQ using chemical profiling, bioinformatics, Mendelian randomization (MR), and experimental validation. A total of 104 compounds were identified from ZQ, with 18 targeting HCC-related proteins. Bioinformatics and MR analyses revealed PTK2 as a core target associated with HCC risk. ZQ significantly suppressed H22 tumor growth in male ICR mice and inhibited PTK2/PI3K/AKT phosphorylation. Molecular docking and dynamics simulations confirmed stable binding between key ZQ compounds and PTK2. These results suggest that ZQ exerts anti-HCC effects through PTK2 inhibition and modulation of the PI3K/AKT pathway, supporting its potential as a multi-targeted therapeutic for HCC. Full article
(This article belongs to the Topic Molecular Drivers and Precision Therapeutics in Oncology)
Show Figures

Graphical abstract

22 pages, 2165 KB  
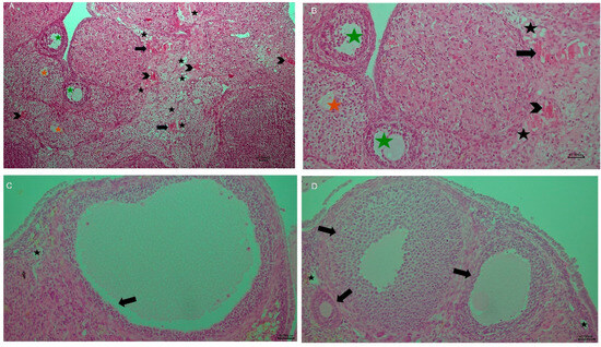
Article
Propolis Attenuates Cisplatin-Induced Ovarian Injury by Modulating Oxidative Stress, Inflammation, Apoptosis, and GRP78/ATF6/CHOP Pathway
by Bakiye Akbaş, Şeyda Kanbolat, Merve Badem, Oktay Yıldız, Mustafa Özgür Yalman, Engin Yenilmez and Rezzan Aliyazıcıoğlu
Curr. Issues Mol. Biol. 2026, 48(2), 212; https://doi.org/10.3390/cimb48020212 - 14 Feb 2026
Viewed by 560
Abstract
Cisplatin-induced ovarian damage is a significant concern for young women receiving chemotherapy. Although propolis, a polyphenol- and flavonoid-rich natural product, has been proposed as a protective agent, its effects on cisplatin-related ovarian injury remain insufficiently defined. This study aimed to investigate whether propolis [...] Read more.
Cisplatin-induced ovarian damage is a significant concern for young women receiving chemotherapy. Although propolis, a polyphenol- and flavonoid-rich natural product, has been proposed as a protective agent, its effects on cisplatin-related ovarian injury remain insufficiently defined. This study aimed to investigate whether propolis mitigates cisplatin-induced ovarian toxicity. In this study, 36 adult female Wistar rats were randomly allocated into six groups: Control, Propolis (50 mg/kg), Propolis (100 mg/kg), Cisplatin (7 mg/kg), Cisplatin + Propolis (50 mg/kg), and Cisplatin + Propolis (100 mg/kg). Cisplatin was administered as a single intraperitoneal dose on day 1, while propolis was given orally by gavage once daily for 14 days. Biochemical, histopathological, and endoplasmic reticulum (ER)-stress-related parameters were evaluated. Histopathologically, cisplatin caused significant vascular congestion, hemorrhage, edema, and follicular degeneration (p < 0.01), accompanied by marked reductions in primordial, primary, secondary, and tertiary follicle counts and a significant increase in atretic follicles. Propolis co-administration significantly ameliorated these lesions and partially preserved follicular counts, particularly at the 100 mg/kg dose (p < 0.01). Cisplatin markedly increased malondialdehyde (MDA) levels and ER stress markers (GRP78, ATF6, and CHOP), while reducing glutathione (GSH). Propolis treatment ameliorated these changes, decreased TNF-α and caspase-3 levels, and attenuated oxidative, inflammatory, and apoptotic responses. Propolis exerts strong antioxidant, anti-inflammatory, anti-apoptotic, and ER-stress-modulating effects that collectively counteract cisplatin-induced ovarian injury. Full article
(This article belongs to the Section Biochemistry, Molecular and Cellular Biology)
Show Figures

Graphical abstract

22 pages, 1000 KB  
Review
Self-Assembled Hydrogels: A Novel Drug Delivery System for Osteoarthritis
by Hongjuan Wen, Xintong Gu, Kuo Wen, Weibo Qin, Yiwen Geng, Meilun Wang, Chaoya Yang, Qi Wang, Ning Cui and Da Liu
Curr. Issues Mol. Biol. 2026, 48(2), 211; https://doi.org/10.3390/cimb48020211 - 14 Feb 2026
Viewed by 813
Abstract
Osteoarthritis (OA) is a prevalent degenerative disease of the musculoskeletal system worldwide. Self-assembled hydrogels, as a novel drug delivery system, have demonstrated significant advantages in the treatment of OA. Through non-covalent interactions such as hydrogen bonding, hydrophobic interactions, electrostatic interactions, and π-π stacking, [...] Read more.
Osteoarthritis (OA) is a prevalent degenerative disease of the musculoskeletal system worldwide. Self-assembled hydrogels, as a novel drug delivery system, have demonstrated significant advantages in the treatment of OA. Through non-covalent interactions such as hydrogen bonding, hydrophobic interactions, electrostatic interactions, and π-π stacking, these hydrogels spontaneously form a three-dimensional network structure under physiological conditions without the need for chemical crosslinking agents, offering excellent biocompatibility, injectability, and controllable degradation properties. This system enables in -situ gelation within the joint, minimally invasive injection, sustained and controlled drug release, and intelligent responsive release. It is suitable for various delivery forms, including single-drug targeted delivery, exosome-based composite synergistic delivery, and microenvironment-responsive precise delivery, effectively inhibiting inflammation and promoting cartilage repair. Despite facing challenges in clinical translation, such as consistency in large-scale production, long-term safety evaluation, and regulatory standards, continued optimization in material design and preparation processes holds promise for self-assembled hydrogels to become a key platform for precise and minimally invasive OA treatment, offering new solutions for joint disease therapy. Full article
Show Figures

Figure 1

15 pages, 2763 KB  
Article
Modulation of Corticotropin-Releasing Hormone Receptor Expression During In Vitro Keratinocyte Differentiation
by Carole-Anne Martins, Sara Lesink, Angéline Roux, Guillaume Collet and Richard Daniellou
Curr. Issues Mol. Biol. 2026, 48(2), 210; https://doi.org/10.3390/cimb48020210 - 14 Feb 2026
Viewed by 506
Abstract
Corticotropin-releasing hormone (CRH) and its receptors CRHR1 and CRHR2 are major actors in the stress response and are well established as components of the hypothalamic–pituitary–adrenal (HPA) axis. Evidence also suggests they are expressed in peripheral tissues and, more interestingly, in the skin. While [...] Read more.
Corticotropin-releasing hormone (CRH) and its receptors CRHR1 and CRHR2 are major actors in the stress response and are well established as components of the hypothalamic–pituitary–adrenal (HPA) axis. Evidence also suggests they are expressed in peripheral tissues and, more interestingly, in the skin. While CRHR1 expression in keratinocytes is documented in terms of presence or absence, data on CRHR2 remain sparse. Moreover, there is no detailed description of the exact localization of CRHR1/2 receptors within the different layers of the epidermis, leaving this question fully unexplored. To better understand the link between stress and skin disorders, we aimed to investigate the differential expression of CRHR1 and CRHR2 in keratinocytes, depending on their level of differentiation. In vitro results demonstrated that CRHR1 appears to be more abundant at early stages of differentiation and CRHR2 at more advanced stages. Full article
(This article belongs to the Special Issue Exploring Molecular Pathways in Skin Health and Diseases)
Show Figures

Graphical abstract

11 pages, 6846 KB  
Article
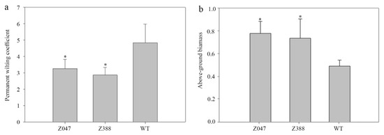
Transcriptome Analysis of Drought Resistance in Japanese Lawn Grass (Zoysia japonica Steud.)
by Ruijia Zhao, Lei Xu, Xinzi Wang, Yixuan Wei, Jian Chen, Yu Chen and Jun Liu
Curr. Issues Mol. Biol. 2026, 48(2), 209; https://doi.org/10.3390/cimb48020209 - 14 Feb 2026
Viewed by 402
Abstract
With the intensification of global climate change, the increasing frequency and severity of extreme weather events seriously affected agroecosystems and human health. Zoysia japonica Steud. (Z. japonica) is a warm season turfgrass with outstanding drought tolerance; therefore, gaining insight into the [...] Read more.
With the intensification of global climate change, the increasing frequency and severity of extreme weather events seriously affected agroecosystems and human health. Zoysia japonica Steud. (Z. japonica) is a warm season turfgrass with outstanding drought tolerance; therefore, gaining insight into the breeding and ecological restoration of drought-tolerant lawn grass species is of great significance. This study aimed to investigate the adaptive strategies of drought-resistant z047 and z388 by integrating transcriptome analysis and experimental physiological measurements in a drought field. Physiological experiments have demonstrated that z047 plants exhibited a stronger water retention capacity, lower cell membrane damage, and higher above-ground biomass. In addition, the relative water content and permanent wilting coefficient of z047 plants were superior to wild type plants. Our results verified that there were 108 and 208 significantly differentially expressed genes (DEGs) (fold change (FC) ≥ 4, p < 0.01) screened from z047 plants under drought stress for 7 and 14 days, respectively. Moreover, remarkable upregulation of MAPKKK17 and MAPKKK16 genes involved in the MAPK signalling pathway may be closely related to their drought tolerance. Collectively, this study reveals the molecular and physiological synergistic mechanism of drought tolerance in Z. japonica, thus providing a theoretical basis for molecular breeding of drought-tolerant plant cultivars and ecological restoration in arid areas. Full article
(This article belongs to the Section Biochemistry, Molecular and Cellular Biology)
Show Figures

Figure 1

Previous Issue
Next Issue
Back to TopTop