Identification of Paraptosis-Related Renal Cell Carcinoma Subtypes, Construction of a Prognostic Signature, and Determination of Tumor Microenvironment Landscape Using Bioinformatic Analysis and Experimental Verification
Abstract
1. Introduction
2. Materials and Methods
2.1. RCC Dataset and Preprocessing
2.2. Differential Expression Gene and Consensus Clustering Analysis of PaRGs
2.3. Gene Set Variation Analysis and Functional Enrichment Analysis
2.4. Construction of Paraptosis Risk Model
2.5. Assessment of Tumor Microenvironment
2.6. Survival Analysis of RCC
2.7. Development of Nomograms
2.8. Tumor Mutation Burden and Cancer Stem Cell Index
2.9. Cell Culture, RNA Extraction, and Quantitative Real-Time PCR
2.10. Western Blot
2.11. Statistical Analysis
3. Results
3.1. Differential Expression of and Genetic Variation in PaRGs in RCC
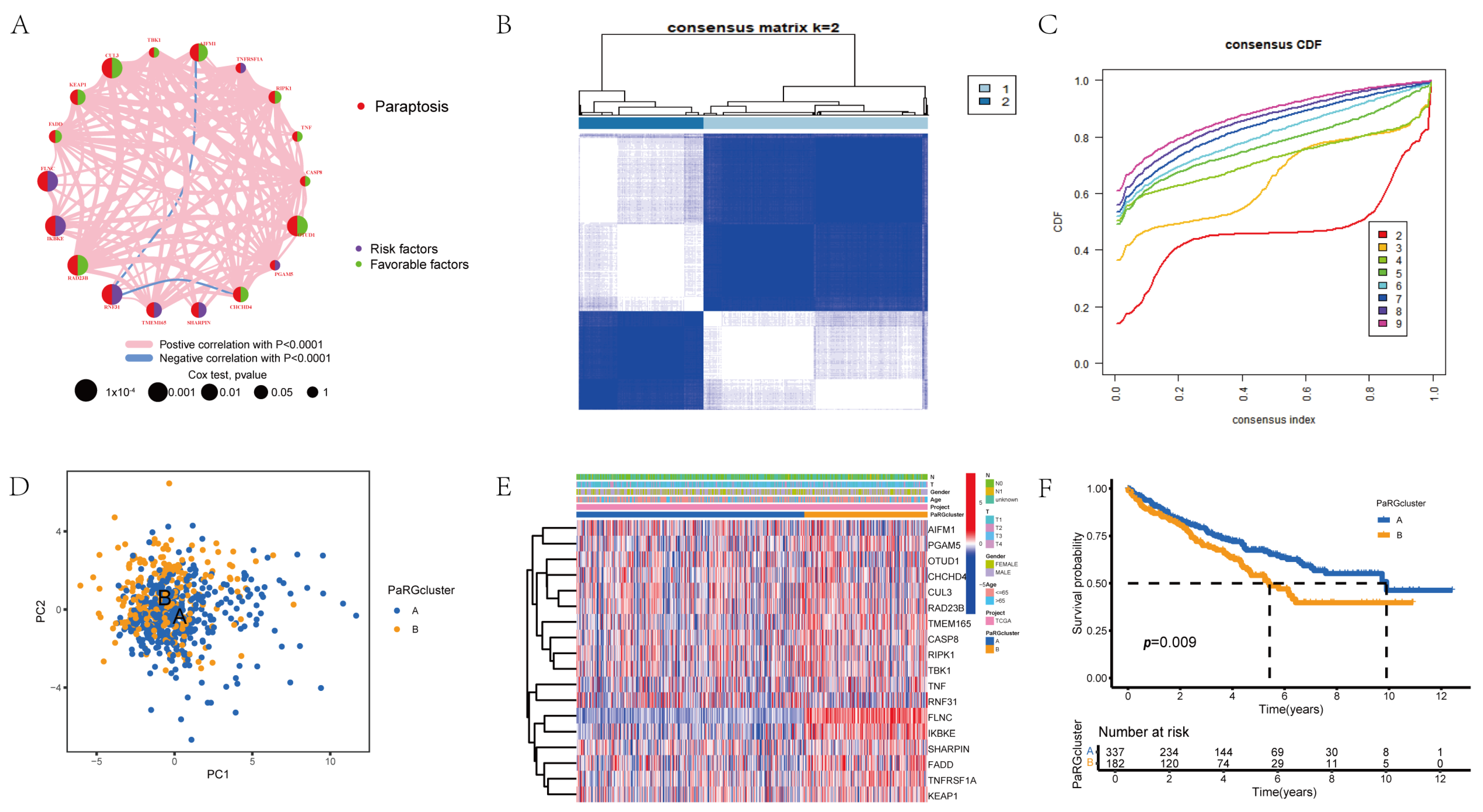
3.2. Identification of PaRG Clusters in RCC
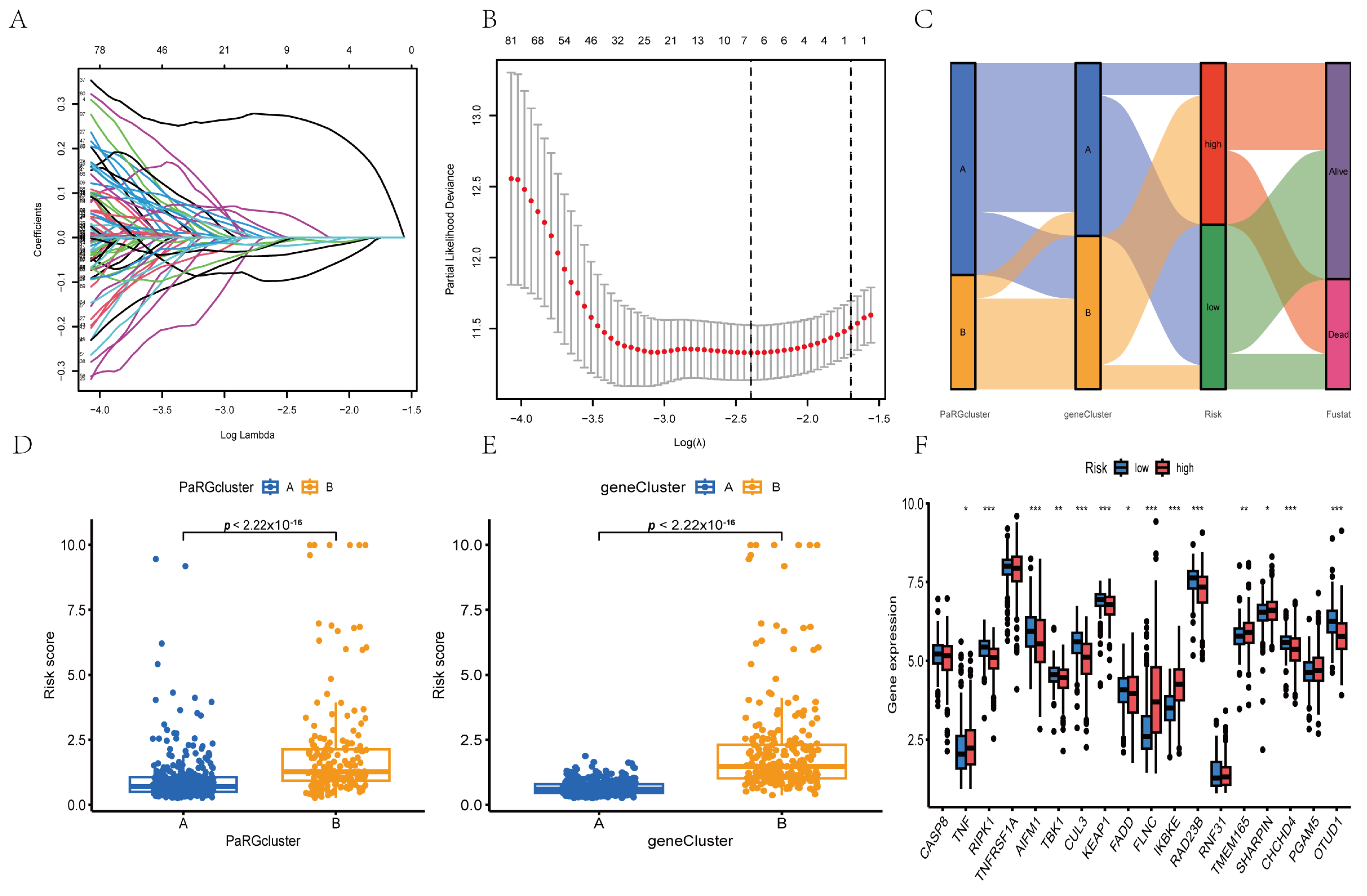
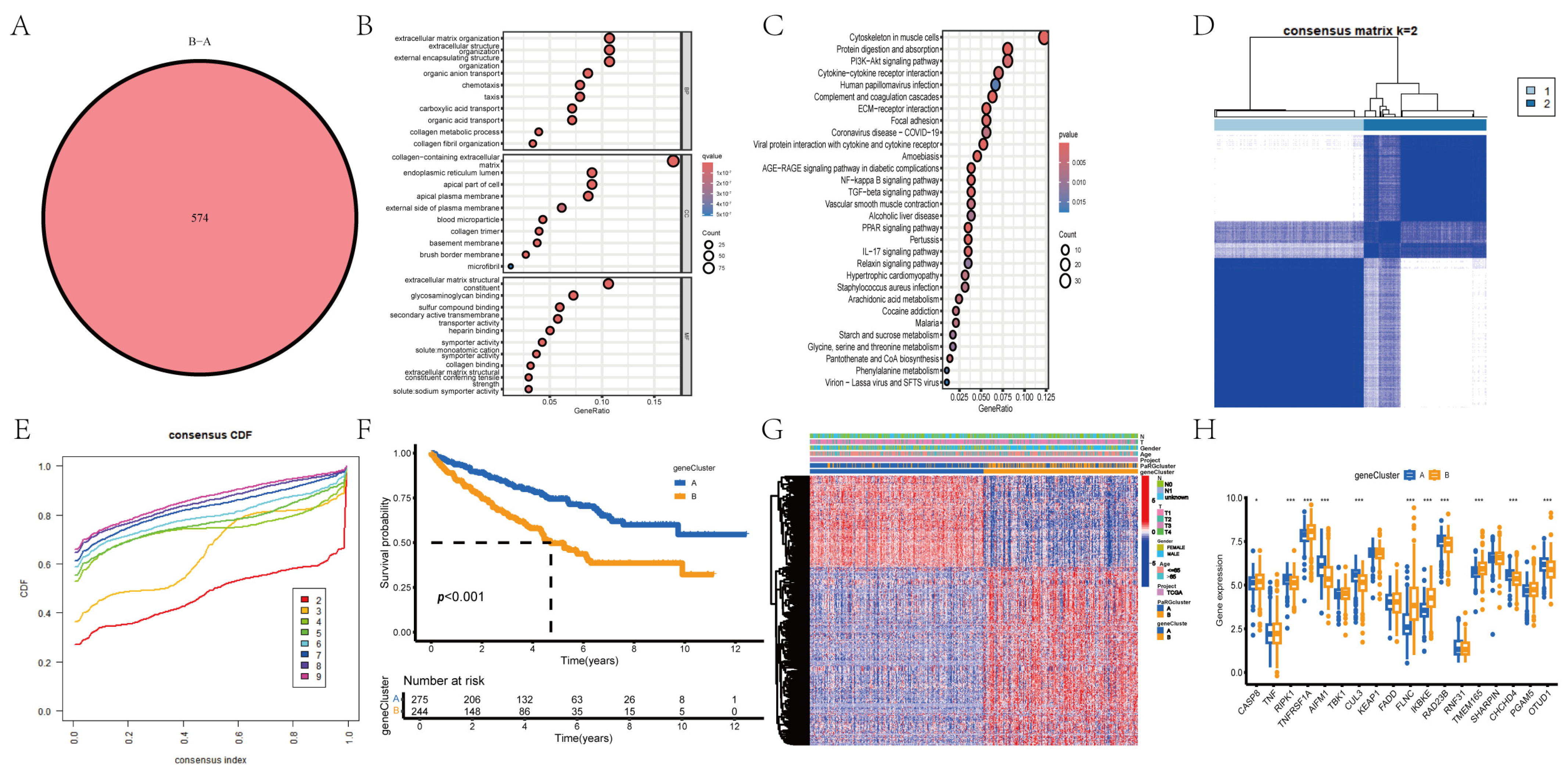
3.3. Identification of PaRG Signatures in RCC
3.4. Construction of Prognostic Risk Scoring Model Based on PaRG Expression Profile
3.5. Validation of Prognostic Risk Scoring Model Based on PaRG Expression Profile
3.6. Relationship Between Signature Genes and TME
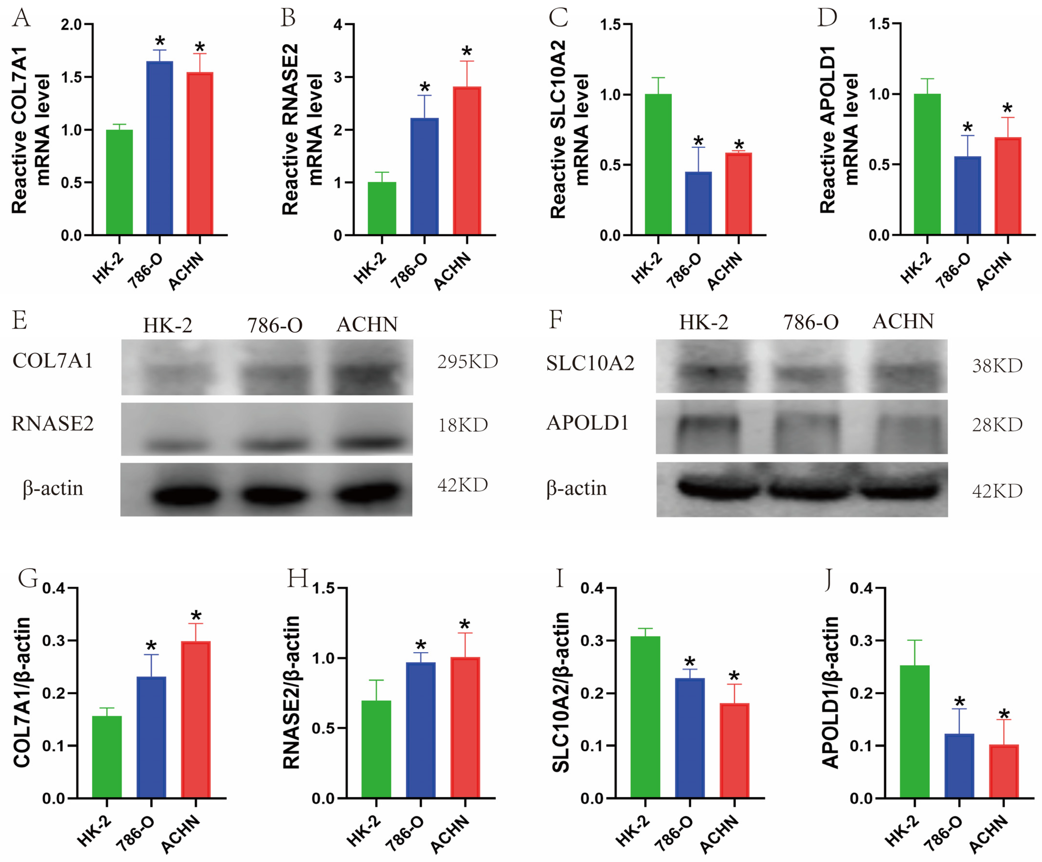
3.7. Experimental Validation of Signature Genes and Biological Function of COL7A1
4. Discussion
5. Conclusions
Supplementary Materials
Author Contributions
Funding
Institutional Review Board Statement
Informed Consent Statement
Data Availability Statement
Conflicts of Interest
References
- Siegel, R.L.; Kratzer, T.B.; Giaquinto, A.N.; Sung, H.; Jemal, A. Cancer statistics, 2025. CA Cancer J. Clin. 2025, 75, 10–45. [Google Scholar] [CrossRef] [PubMed]
- Sung, H.; Ferlay, J.; Siegel, R.L.; Laversanne, M.; Soerjomataram, I.; Jemal, A.; Bray, F. Global Cancer Statistics 2020: GLOBOCAN Estimates of Incidence and Mortality Worldwide for 36 Cancers in 185 Countries. CA Cancer J. Clin. 2021, 71, 209–249. [Google Scholar] [CrossRef] [PubMed]
- Makino, T.; Kadomoto, S.; Izumi, K.; Mizokami, A. Epidemiology and Prevention of Renal Cell Carcinoma. Cancers 2022, 14, 4059. [Google Scholar] [CrossRef] [PubMed]
- Znaor, A.; Lortet-Tieulent, J.; Laversanne, M.; Jemal, A.; Bray, F. International variations and trends in renal cell carcinoma incidence and mortality. Eur. Urol. 2015, 67, 519–530. [Google Scholar] [CrossRef]
- Rose, T.L.; Kim, W.Y. Renal Cell Carcinoma: A Review. JAMA 2024, 332, 1001–1010. [Google Scholar] [CrossRef]
- Bex, A.; Ghanem, Y.A.; Albiges, L.; Bonn, S.; Campi, R.; Capitanio, U.; Dabestani, S.; Hora, M.; Klatte, T.; Kuusk, T.; et al. European Association of Urology Guidelines on Renal Cell Carcinoma: The 2025 Update. Eur. Urol. 2025, 87, 683–696. [Google Scholar] [CrossRef]
- Rassy, E.; Flippot, R.; Albiges, L. Tyrosine kinase inhibitors and immunotherapy combinations in renal cell carcinoma. Ther. Adv. Med. Oncol. 2020, 12, 1758835920907504. [Google Scholar] [CrossRef]
- de Joode, K.; van de Geer, W.S.; van Leenders, G.; Hamberg, P.; Westgeest, H.M.; Beeker, A.; Oosting, S.F.; van Rooijen, J.M.; Beerepoot, L.V.; Labots, M.; et al. The genomic and transcriptomic landscape of advanced renal cell cancer for individualized treatment strategies. Sci. Rep. 2023, 13, 10720. [Google Scholar] [CrossRef]
- Zhao, J.; Eyzaguirre, E. Clear Cell Papillary Renal Cell Carcinoma. Arch. Pathol. Lab. Med. 2019, 143, 1154–1158. [Google Scholar] [CrossRef]
- Lam, K.C.; Goldszmid, R.S. Shaping the Tumor Microenvironment: Insights from Host-Microbiota Interactions. Cancer Discov. 2026, 16, 213–217. [Google Scholar] [CrossRef]
- Chan, T.A.; Yarchoan, M.; Jaffee, E.; Swanton, C.; Quezada, S.A.; Stenzinger, A.; Peters, S. Development of tumor mutation burden as an immunotherapy biomarker: Utility for the oncology clinic. Ann. Oncol. 2019, 30, 44–56. [Google Scholar] [CrossRef] [PubMed]
- Tung, M.C.; Lin, Y.W.; Lee, W.J.; Wen, Y.C.; Liu, Y.C.; Chen, J.Q.; Hsiao, M.; Yang, Y.C.; Chien, M.H. Targeting DRD2 by the antipsychotic drug, penfluridol, retards growth of renal cell carcinoma via inducing stemness inhibition and autophagy-mediated apoptosis. Cell Death Dis. 2022, 13, 400. [Google Scholar] [CrossRef] [PubMed]
- Hall, D.P.; Cost, N.G.; Hegde, S.; Kellner, E.; Mikhaylova, O.; Stratton, Y.; Ehmer, B.; Abplanalp, W.A.; Pandey, R.; Biesiada, J.; et al. TRPM3 and miR-204 establish a regulatory circuit that controls oncogenic autophagy in clear cell renal cell carcinoma. Cancer Cell 2014, 26, 738–753. [Google Scholar] [CrossRef] [PubMed]
- Deng, Q.; Ji, Y.; Liu, J.; Wen, T. Lipid reprogramming and ferroptosis crosstalk in clear cell renal cell carcinoma: Metabolic vulnerabilities and therapeutic targeting. Mol. Cancer 2025, 24, 236. [Google Scholar] [CrossRef]
- Fricker, M.; Tolkovsky, A.M.; Borutaite, V.; Coleman, M.; Brown, G.C. Neuronal Cell Death. Physiol. Rev. 2018, 98, 813–880. [Google Scholar] [CrossRef]
- Zhang, S.R.; Zhang, X.C.; Liang, J.F.; Fang, H.M.; Huang, H.X.; Zhao, Y.Y.; Chen, X.Q.; Ma, S.L. Chalcomoracin inhibits cell proliferation and increases sensitivity to radiotherapy in human non-small cell lung cancer cells via inducing endoplasmic reticulum stress-mediated paraptosis. Acta Pharmacol. Sin. 2020, 41, 825–834. [Google Scholar] [CrossRef]
- Hanson, S.; Dharan, A.; P, V.J.; Pal, S.; Nair, B.G.; Kar, R.; Mishra, N. Paraptosis: A unique cell death mode for targeting cancer. Front. Pharmacol. 2023, 14, 1159409. [Google Scholar] [CrossRef]
- Kunst, C.; Tümen, D.; Ernst, M.; Tews, H.C.; Müller, M.; Gülow, K. Paraptosis-A Distinct Pathway to Cell Death. Int. J. Mol. Sci. 2024, 25, 11478. [Google Scholar] [CrossRef]
- Chang, L.C.; Chiang, S.K.; Chen, S.E.; Hung, M.C. Exploring paraptosis as a therapeutic approach in cancer treatment. J. Biomed. Sci. 2024, 31, 101. [Google Scholar] [CrossRef]
- Al-Madhagi, H. Natural products-induced cancer cell paraptosis. Food Sci. Nutr. 2024, 12, 9866–9871. [Google Scholar] [CrossRef]
- Heaton, J.H.; Wood, M.A.; Kim, A.C.; Lima, L.O.; Barlaskar, F.M.; Almeida, M.Q.; Fragoso, M.C.; Kuick, R.; Lerario, A.M.; Simon, D.P.; et al. Progression to adrenocortical tumorigenesis in mice and humans through insulin-like growth factor 2 and β-catenin. Am. J. Pathol. 2012, 181, 1017–1033. [Google Scholar] [CrossRef]
- Leek, J.T.; Johnson, W.E.; Parker, H.S.; Jaffe, A.E.; Storey, J.D. The sva package for removing batch effects and other unwanted variation in high-throughput experiments. Bioinformatics 2012, 28, 882–883. [Google Scholar] [CrossRef] [PubMed]
- Ritchie, M.E.; Phipson, B.; Wu, D.; Hu, Y.; Law, C.W.; Shi, W.; Smyth, G.K. Limma powers differential expression analyses for RNA-sequencing and microarray studies. Nucleic Acids Res. 2015, 43, e47. [Google Scholar] [CrossRef] [PubMed]
- Wilkerson, M.D.; Hayes, D.N. ConsensusClusterPlus: A class discovery tool with confidence assessments and item tracking. Bioinformatics 2010, 26, 1572–1573. [Google Scholar] [CrossRef] [PubMed]
- Wickham, H. Ggplot2: Elegant Graphics for Data Analysis; Springer: Cham, Switzerland, 2009. [Google Scholar]
- Hänzelmann, S.; Castelo, R.; Guinney, J. GSVA: Gene set variation analysis for microarray and RNA-seq data. BMC Bioinform. 2013, 14, 7. [Google Scholar] [CrossRef]
- Liberzon, A.; Birger, C.; Thorvaldsdóttir, H.; Ghandi, M.; Mesirov, J.P.; Tamayo, P. The Molecular Signatures Database (MSigDB) hallmark gene set collection. Cell Syst. 2015, 1, 417–425. [Google Scholar] [CrossRef]
- Yu, G.; Wang, L.G.; Han, Y.; He, Q.Y. clusterProfiler: An R package for comparing biological themes among gene clusters. Omics 2012, 16, 284–287. [Google Scholar] [CrossRef]
- Tibshirani, R. The lasso method for variable selection in the Cox model. Stat. Med. 1997, 16, 385–395. [Google Scholar] [CrossRef]
- Guan, M.; Jiao, Y.; Zhou, L. Immune Infiltration Analysis with the CIBERSORT Method in Lung Cancer. Dis. Markers 2022, 2022, 3186427. [Google Scholar] [CrossRef]
- Kassambara, A.; Kosinski, M.; Biecek, P. Survminer: Drawing Survival Curves Using ‘ggplot2’. [R package]. 2016. Available online: https://CRAN.R-project.org/package=survminer (accessed on 21 October 2025).
- Harrell Frank, E. Regression Modeling Strategies: With Applications to Linear Models, Logistic Regression, and Survival Analysis; Spinger: Cham, Switzerland, 2010. [Google Scholar]
- Mayakonda, A.; Lin, D.C.; Assenov, Y.; Plass, C.; Koeffler, H.P. Maftools: Efficient and comprehensive analysis of somatic variants in cancer. Genome Res. 2018, 28, 1747–1756. [Google Scholar] [CrossRef]
- Livak, K.J.; Schmittgen, T.D. Analysis of relative gene expression data using real-time quantitative PCR and the 2−ΔΔCT Method. Methods 2001, 25, 402–408. [Google Scholar] [CrossRef] [PubMed]
- Lyskjær, I.; Iisager, L.; Axelsen, C.T.; Nielsen, T.K.; Dyrskjøt, L.; Fristrup, N. Management of Renal Cell Carcinoma: Promising Biomarkers and the Challenges to Reach the Clinic. Clin. Cancer Res. 2024, 30, 663–672. [Google Scholar] [CrossRef] [PubMed]
- Gupta, S.; Kanwar, S.S. Biomarkers in renal cell carcinoma and their targeted therapies: A review. Explor. Target. Antitumor Ther. 2023, 4, 941–961. [Google Scholar] [CrossRef] [PubMed]
- Schiavoni, V.; Campagna, R.; Pozzi, V.; Cecati, M.; Milanese, G.; Sartini, D.; Salvolini, E.; Galosi, A.B.; Emanuelli, M. Recent Advances in the Management of Clear Cell Renal Cell Carcinoma: Novel Biomarkers and Targeted Therapies. Cancers 2023, 15, 3207. [Google Scholar] [CrossRef]
- Huebner-Resch, I.; Schmidinger, M. Guiding treatment decisions in renal cell carcinoma: The role of biomarkers and clinical factors. Curr. Opin. Urol. 2025, 35, 28–34. [Google Scholar] [CrossRef]
- Chen, F.; Tang, H.; Cai, X.; Lin, J.; Xiang, L.; Kang, R.; Liu, J.; Tang, D. Targeting paraptosis in cancer: Opportunities and challenges. Cancer Gene Ther. 2024, 31, 349–363. [Google Scholar] [CrossRef]
- Ma, Y.; Zhang, Y.; Chen, F.; Liu, S.; Wang, D.; Lu, Z.; Zhang, D.; Liang, R. The COL7A1/PI3K/AKT axis regulates the progression of cholangiocarcinoma. Heliyon 2024, 10, e37361. [Google Scholar] [CrossRef]
- Koca, D.; Séraudie, I.; Jardillier, R.; Cochet, C.; Filhol, O.; Guyon, L. COL7A1 Expression Improves Prognosis Prediction for Patients with Clear Cell Renal Cell Carcinoma Atop of Stage. Cancers 2023, 15, 2701. [Google Scholar] [CrossRef]
- Qin, X.; Liu, Z.; Yan, K.; Fang, Z.; Fan, Y. Integral Analysis of the RNA Binding Protein-associated Prognostic Model for Renal Cell Carcinoma. Int. J. Med. Sci. 2021, 18, 953–963. [Google Scholar] [CrossRef]
- Ostendorf, T.; Zillinger, T.; Andryka, K.; Schlee-Guimaraes, T.M.; Schmitz, S.; Marx, S.; Bayrak, K.; Linke, R.; Salgert, S.; Wegner, J.; et al. Immune Sensing of Synthetic, Bacterial, and Protozoan RNA by Toll-like Receptor 8 Requires Coordinated Processing by RNase T2 and RNase 2. Immunity 2020, 52, 591–605.e596. [Google Scholar] [CrossRef]
- Wan, B.; Liu, B.; Huang, Y.; Yu, G.; Lv, C. Prognostic value of immune-related genes in clear cell renal cell carcinoma. Aging 2019, 11, 11474–11489. [Google Scholar] [CrossRef] [PubMed]
- Yang, N.; Dong, Y.Q.; Jia, G.X.; Fan, S.M.; Li, S.Z.; Yang, S.S.; Li, Y.B. ASBT(SLC10A2): A promising target for treatment of diseases and drug discovery. Biomed. Pharmacother. 2020, 132, 110835. [Google Scholar] [CrossRef] [PubMed]
- Hu, Z.; Xun, J.; Liu, B.; Jiang, X.; Han, Y.; Yang, H.; Gao, Q.; Gao, R.; Zhang, A.; Wu, X.; et al. The KDM6B/SLC10A2 Axis Suppresses MDSCs Recruitment via ERK/AP-1 Signaling in Colorectal Cancer. Adv. Sci. 2026, 13, e14086. [Google Scholar] [CrossRef] [PubMed]
- Ge, M.X.; Niu, W.X.; Ren, J.F.; Cai, S.Y.; Yu, D.K.; Liu, H.T.; Zhang, N.; Zhang, Y.X.; Wang, Y.C.; Shao, R.G.; et al. A novel ASBT inhibitor, IMB17-15, repressed nonalcoholic fatty liver disease development in high-fat diet-fed Syrian golden hamsters. Acta Pharmacol. Sin. 2019, 40, 895–907. [Google Scholar] [CrossRef]
- Sun, Y.L.; Zhang, Y.; Guo, Y.C.; Yang, Z.H.; Xu, Y.C. A Prognostic Model Based on the Immune-related Genes in Colon Adenocarcinoma. Int. J. Med. Sci. 2020, 17, 1879–1896. [Google Scholar] [CrossRef]
- Chen, L.; Xiang, Z.; Chen, X.; Zhu, X.; Peng, X. A seven-gene signature model predicts overall survival in kidney renal clear cell carcinoma. Hereditas 2020, 157, 38. [Google Scholar] [CrossRef]
- Stritt, S.; Nurden, P.; Nurden, A.T.; Schved, J.F.; Bordet, J.C.; Roux, M.; Alessi, M.C.; Trégouët, D.A.; Mäkinen, T.; Giansily-Blaizot, M. APOLD1 loss causes endothelial dysfunction involving cell junctions, cytoskeletal architecture, and Weibel-Palade bodies, while disrupting hemostasis. Haematologica 2023, 108, 772–784. [Google Scholar] [CrossRef]
- Fan, Z.; Ardicoglu, R.; Batavia, A.A.; Rust, R.; von Ziegler, L.; Waag, R.; Zhang, J.; Desgeorges, T.; Sturman, O.; Dang, H.; et al. The vascular gene Apold1 is dispensable for normal development but controls angiogenesis under pathological conditions. Angiogenesis 2023, 26, 385–407. [Google Scholar] [CrossRef]
- Yunna, C.; Mengru, H.; Lei, W.; Weidong, C. Macrophage M1/M2 polarization. Eur. J. Pharmacol. 2020, 877, 173090. [Google Scholar] [CrossRef]
- An, H.J.; Koh, H.M.; Lee, J.S.; Song, D.H. Prognostic role of macrophage migration inhibitory factor in patients with clear cell renal cell carcinoma. Medicine 2020, 99, e23277. [Google Scholar] [CrossRef]
- Xie, Y.; Chen, Z.; Zhong, Q.; Zheng, Z.; Chen, Y.; Shangguan, W.; Zhang, Y.; Yang, J.; Zhu, D.; Xie, W. M2 macrophages secrete CXCL13 to promote renal cell carcinoma migration, invasion, and EMT. Cancer Cell Int. 2021, 21, 677. [Google Scholar] [CrossRef]
- Davidsson, S.; Fiorentino, M.; Giunchi, F.; Eriksson, M.; Erlandsson, A.; Sundqvist, P.; Carlsson, J. Infiltration of M2 Macrophages and Regulatory T Cells Plays a Role in Recurrence of Renal Cell Carcinoma. Eur. Urol. Open Sci. 2020, 20, 62–71. [Google Scholar] [CrossRef]









Disclaimer/Publisher’s Note: The statements, opinions and data contained in all publications are solely those of the individual author(s) and contributor(s) and not of MDPI and/or the editor(s). MDPI and/or the editor(s) disclaim responsibility for any injury to people or property resulting from any ideas, methods, instructions or products referred to in the content. |
© 2026 by the authors. Licensee MDPI, Basel, Switzerland. This article is an open access article distributed under the terms and conditions of the Creative Commons Attribution (CC BY) license.
Share and Cite
Qin, M.; Chen, M.; Gan, Y.; Feng, X.; Huang, P.; Meng, F.; Yang, Y. Identification of Paraptosis-Related Renal Cell Carcinoma Subtypes, Construction of a Prognostic Signature, and Determination of Tumor Microenvironment Landscape Using Bioinformatic Analysis and Experimental Verification. Curr. Issues Mol. Biol. 2026, 48, 233. https://doi.org/10.3390/cimb48020233
Qin M, Chen M, Gan Y, Feng X, Huang P, Meng F, Yang Y. Identification of Paraptosis-Related Renal Cell Carcinoma Subtypes, Construction of a Prognostic Signature, and Determination of Tumor Microenvironment Landscape Using Bioinformatic Analysis and Experimental Verification. Current Issues in Molecular Biology. 2026; 48(2):233. https://doi.org/10.3390/cimb48020233
Chicago/Turabian StyleQin, Mengyuan, Meiting Chen, Yuling Gan, Xiangqian Feng, Ping Huang, Feifei Meng, and Yufang Yang. 2026. "Identification of Paraptosis-Related Renal Cell Carcinoma Subtypes, Construction of a Prognostic Signature, and Determination of Tumor Microenvironment Landscape Using Bioinformatic Analysis and Experimental Verification" Current Issues in Molecular Biology 48, no. 2: 233. https://doi.org/10.3390/cimb48020233
APA StyleQin, M., Chen, M., Gan, Y., Feng, X., Huang, P., Meng, F., & Yang, Y. (2026). Identification of Paraptosis-Related Renal Cell Carcinoma Subtypes, Construction of a Prognostic Signature, and Determination of Tumor Microenvironment Landscape Using Bioinformatic Analysis and Experimental Verification. Current Issues in Molecular Biology, 48(2), 233. https://doi.org/10.3390/cimb48020233
