Editor’s Choice Articles

Editor’s Choice articles are based on recommendations by the scientific editors of MDPI journals from around the world. Editors select a small number of articles recently published in the journal that they believe will be particularly interesting to readers, or important in the respective research area. The aim is to provide a snapshot of some of the most exciting work published in the various research areas of the journal.

Order results
Result details
Results per page
Select all
Export citation of selected articles as:
23 pages, 6244 KB  
Article
Emotional Landscapes in Urban Design: Analyzing Color Emotional Responses of the Elderly to Community Outdoor Spaces in Yi Jie Qu
by Chengyan Zhang, Youjia Chen, Bart Julien Dewancker, Chaojie Shentu, Hao Tian, Yutong Liu, Jiangjun Wan, Xinyue Zhang and Jinghui Li
Buildings 2024, 14(3), 793; https://doi.org/10.3390/buildings14030793 - 14 Mar 2024
Cited by 12 | Viewed by 4454
Abstract
Addressing the emotional needs of the elderly in urban space design has increasingly become a vital concern. This study innovatively integrates emotional theories with the design of community outdoor spaces, thereby expanding the research on emotional categorization in urban spaces. At 8 community [...] Read more.
Addressing the emotional needs of the elderly in urban space design has increasingly become a vital concern. This study innovatively integrates emotional theories with the design of community outdoor spaces, thereby expanding the research on emotional categorization in urban spaces. At 8 community outdoor space sites in Yi Jie Qu, China, 330 elderly residents were randomly recruited to assess their color emotional responses (CER) to the color landscapes of these spaces. Based on the Affective Circumplex Model and Japanese Color Image Theory, a Color Emotion Circumplex was constructed to visually represent the overall emotional tendencies and significant positive emotions of the elderly. The second innovation of this research lies in exploring the driving factors behind positive emotional responses of the elderly, the primary user group of community outdoor spaces. We analyzed the significant differences in CER between autumn and winter scenes, employing variance analysis, correlation, and regression to investigate the substantial effects of individual factors and color characteristics on positive CER. The study discovered that the elderly exhibit a stronger CER towards clean and healthy emotions. Notably, CER was more pronounced in autumn scenes compared to winter. Furthermore, educational level, visit frequency, and color brightness positively influenced positive CER, whereas walking time from residence and the color area ratios of blue and gray negatively impacted CER. These findings not only provide a theoretical basis for age-friendly color design in community spaces, but also offer new perspectives and practical guidance for the international community planning and design domain. Our research underscores the importance of incorporating the emotional needs of the elderly into urban space design, offering novel theoretical and practical guidance for future urban planning and community design. Full article
(This article belongs to the Special Issue Urban Sustainability: Sustainable Housing and Communities)
Show Figures

Figure 1

23 pages, 17144 KB  
Article
Mitigating Blast Hazards: Experimental Evaluation of Anti-Shatter Films and Catcher-Cable Systems on Conventional Windows
by Matthias Andrae, Jan Dirk van der Woerd, Matthias Wagner, Achim Pietzsch and Norbert Gebbeken
Buildings 2024, 14(3), 767; https://doi.org/10.3390/buildings14030767 - 12 Mar 2024
Cited by 3 | Viewed by 3558
Abstract
In light of terrorist attacks and accidents, the need for structural protection against explosive events has increased significantly in recent decades. Conventional unprotected windows pose a particularly high risk of injury to building occupants due to glass fragments and window frames being propelled [...] Read more.
In light of terrorist attacks and accidents, the need for structural protection against explosive events has increased significantly in recent decades. Conventional unprotected windows pose a particularly high risk of injury to building occupants due to glass fragments and window frames being propelled into the interior and exterior of a building. This article addresses new experimental research on the protection of conventional single casement windows with insulating glass units (double-paned) and window frames made of un-plasticized polyvinyl chloride (uPVC) against blast loads. Entire window systems were tested in ten shock-tube tests using different retrofit-configurations. The retrofitted protective measures include anti-shatter films and catcher-cable systems. Furthermore, the influence of steel profiles inserted in the window frames is investigated. The applied blast loads met the requirements for ER1-certification according to EN 13541:2012 (tested at a reflected peak overpressure of 66.7 kPa and a reflected maximum impulse of 417.7 kPa∙ms). In the test series, various measurement methods were used to capture the velocity of the window fragments, the dynamic cable forces, and the hazard. The data provide valuable information for the design and implementation of catcher-cable systems for existing buildings, which can improve the occupant safety in the event of an explosion. Full article
(This article belongs to the Special Issue Blast Loading and Blast Effect on Building Structures)
Show Figures

Figure 1

19 pages, 8019 KB  
Article
Development of a BIM Platform for the Design of Single-Story Steel Structure Factories
by Dejiang Wang and Haojie Lu
Buildings 2024, 14(3), 747; https://doi.org/10.3390/buildings14030747 - 10 Mar 2024
Cited by 7 | Viewed by 3295
Abstract
Traditional design methods for single-story steel structure factories are characterized by low levels of digitalization and high error rates. To deal with these problems, a building information modeling (BIM) platform for the design of single-story steel structure factories was developed in this paper, [...] Read more.
Traditional design methods for single-story steel structure factories are characterized by low levels of digitalization and high error rates. To deal with these problems, a building information modeling (BIM) platform for the design of single-story steel structure factories was developed in this paper, which aimed to improve the design process for such structures. Firstly, the components of the factory were categorized, and the Revit API was employed to automate the generation of the BIM model. Load applications and combinations were then established using the Revit API, which relied on a set of predefined parameters. Secondly, this paper proposed the creation of a dedicated database for data exchange between BIM software and finite element analysis software. Additionally, the SAP2000 Open Application Programming Interface (OAPI) was employed for the automated construction and analysis of the SAP2000 structural model. Finally, the innovative use of Dynamo–Revit API hybrid programming allowed for the visualization of internal forces directly within the Revit environment, significantly diminishing the dependency on standalone FEA software. The application results obtained on a project demonstrated that the developed platform markedly improves the efficiency of design single-story steel structure factories and ensures the accuracy of the structural analysis. This confirms that the developed platform can transform the traditional design process by integrating advanced digital tools, thereby providing a novel approach to the design of single-story steel structure factories. Full article
Show Figures

Figure 1

22 pages, 9494 KB  
Article
External Wall Systems in Passive House Standard: Material, Thermal and Environmental LCA Analysis
by Łukasz Mazur, Olga Szlachetka, Katarzyna Jeleniewicz and Michał Piotrowski
Buildings 2024, 14(3), 742; https://doi.org/10.3390/buildings14030742 - 9 Mar 2024
Cited by 7 | Viewed by 5530
Abstract
The construction sector, a significant consumer of energy, possesses the potential to realize substantial environmental and economic advantages through the adoption of innovative technologies and design approaches. Notably, the Passive House standard, exemplified by energy-efficient single-family homes, emerges as a prominent solution. This [...] Read more.
The construction sector, a significant consumer of energy, possesses the potential to realize substantial environmental and economic advantages through the adoption of innovative technologies and design approaches. Notably, the Passive House standard, exemplified by energy-efficient single-family homes, emerges as a prominent solution. This study analyzes five external wall systems across multiple stages: (i) a literature review and examination of external wall techniques within the passive standard, utilizing the Passive House Database; (ii) a material and technological assessment of three wood-based and two masonry constructions; (iii) an in-depth thermal performance analysis of selected external partitions; and (iv) a Life Cycle Assessment (LCA) of the external wall systems. Our findings indicate that among the single-family homes built to the passive standard, 50.94% utilized timber constructions, while 34.21% employed masonry. Thermal analysis revealed that the masonry wall, EW-M-01, exhibited superior thermal efficiency with a heat transfer coefficient (U-value) of 0.0889 W/m2K. Meanwhile, the wooden wall, EW-T-01, led its category with a U-value of 0.1000 W/m2K. The LCA highlighted that the wooden wall EW-T-02 presented the lowest integrated non-renewable energy demand (PENTR) at 425.70 MJ/kg and the most favorable Global Warming Potential (GWP), with a reduction of 55.51 kg CO2e. Conversely, the masonry wall EW-M-01 recorded the highest energy demand and CO2e emissions, at 780.96 MJ/kg and 90.59 kg CO2e, respectively. Water consumption was lowest for the EW-T-02 wooden wall (0.08 m3) and highest for the EW-M-02 masonry wall (0.19 m3). Conclusively, our analysis of passive house external walls demonstrates that wood-based systems offer superior performance in terms of materials, thermal efficiency, and LCA indicators, positioning them as the preferred option for sustainable passive construction. Full article
Show Figures

Figure 1

24 pages, 8532 KB  
Article
Improvement of Human Comfort in Rural Cave Dwellings via Sunrooms in Cold Regions of China
by Yujun Yang, Kaixu Wang, Dian Zhou, Yupeng Wang, Qian Zhang and Duo Xu
Buildings 2024, 14(3), 734; https://doi.org/10.3390/buildings14030734 - 8 Mar 2024
Cited by 6 | Viewed by 2136
Abstract
Economic development limits the living quality of rural residents. In particular, the residential buildings in northern China generally have poor thermal comfort in winter, which affects the physical and mental health of residents. Because of the separation of rooms, residents who live in [...] Read more.
Economic development limits the living quality of rural residents. In particular, the residential buildings in northern China generally have poor thermal comfort in winter, which affects the physical and mental health of residents. Because of the separation of rooms, residents who live in cave dwellings often have to enter and leave rooms in the course of their daily lives, which leads to worse thermal feelings in winter. Because of the low price and the wind insulation and heat storage, sunrooms are widely used in renovations of rural houses. The traditional purpose of the addition of a sunroom is to provide a buffer room between outdoor and indoor spaces. This manuscript focuses on improving the degree of thermal comfort by means of a sunroom connecting all rooms. This study selected two families with the same number of members and similar daily activities as the study cases. One of the families had a sunroom built to connect its bedroom, living room, and washroom. The household’s air temperature and human comfort were measured both on holidays and on workdays. It is demonstrated that adding a sunroom can significantly stabilize the thermal environment and increase the air temperature in both the bedroom and the living room. Adding a sunroom can increase the air temperature of a cave dwelling’s main room by 1.0 °C on workdays and 4.3 °C on holidays. A cave dwelling with a sunroom can also provide residents with a decent level of human comfort for 24.4% of their daily time on workdays and 39.1% of the time during holidays. This research demonstrates that a sunroom can not only increase the air temperature in cave dwellings but also enhance the stability of human comfort. The conclusion provides new renovation ideas for improving the living comfort of cave dwellings. Full article
Show Figures

Figure 1

35 pages, 1825 KB  
Review
Spatial Modelling of Urban Wind Characteristics: Review of Contributions to Sustainable Urban Development
by Yi-Song Liu, Tan Yigitcanlar, Mirko Guaralda, Kenan Degirmenci and Aaron Liu
Buildings 2024, 14(3), 737; https://doi.org/10.3390/buildings14030737 - 8 Mar 2024
Cited by 21 | Viewed by 5479
Abstract
Wind, a renewable resource with growing importance in the contemporary world, is considered a capable tool for addressing some of the problems linked with rapid urbanization, unsustainable development, and climate change. As such, understanding modelling approaches to wind characteristics in cities becomes crucial. [...] Read more.
Wind, a renewable resource with growing importance in the contemporary world, is considered a capable tool for addressing some of the problems linked with rapid urbanization, unsustainable development, and climate change. As such, understanding modelling approaches to wind characteristics in cities becomes crucial. While prior reviews delve into the advancements in reduced-scale models and computational fluid dynamics simulations, there is scant literature evaluating large-scale spatial modelling of urban wind environments. This paper aims to consolidate the understanding of spatial modelling approaches to wind characteristics in cities by conducting a systematic literature review with the PRISMA protocol to capture the contributions to sustainable urban development. The reviewed articles are categorized under two distinctive approaches: (a) studies adopting the wind morphometric approach, encompassing theoretical foundations, input factors, and computation methods and (b) studies adopting the urban climate mapping approach, centering on the amalgamation of wind with urban microclimate analysis. The findings suggest that wind morphometric methodologies hold considerable promise due to their straightforward calculations and interpretability. Nonetheless, issues related to data precision and accuracy challenge the validity of these models. This review also probes into the implications of these two distinctive approaches for urban planning and policymaking, advocating for more sustainable urban development. Full article
(This article belongs to the Collection Sustainable Buildings in the Built Environment)
Show Figures

Figure 1

15 pages, 2081 KB  
Review
Methodology for Determining the Correct Ultrasonic Pulse Velocity in Concrete
by Uldis Lencis, Aigars Udris, Patricia Kara De Maeijer and Aleksandrs Korjakins
Buildings 2024, 14(3), 720; https://doi.org/10.3390/buildings14030720 - 7 Mar 2024
Cited by 13 | Viewed by 5275
Abstract
Quite often, concrete strength parameters must be determined in the shortest possible time. Due to the strong correlation between concrete’s mechanical and acoustic properties, ultrasonic devices can be used for this purpose. However, the ultrasonic pulse velocity (UPV) is influenced by a variety [...] Read more.
Quite often, concrete strength parameters must be determined in the shortest possible time. Due to the strong correlation between concrete’s mechanical and acoustic properties, ultrasonic devices can be used for this purpose. However, the ultrasonic pulse velocity (UPV) is influenced by a variety of factors, including the curing and exploitation conditions of the concrete, the presence of reinforcement, and other various physical factors. Ignoring these factors may contribute to the misinterpretation of the measurement data when determining the strength of the concrete. Typically, all these factors are analyzed independently. This publication consolidates the findings obtained from our research efforts and field expertise over the past two decades. It outlines the elaborated UPV measurement methodology based on the integration of a four-argument function: the hydration process phase of the hardened cement paste (or concrete aged three days and older), hardening (curing) condition, concrete moisture level, and ambient temperature. To understand the interactions of the key factors, different ultrasonic devices were used to measure the velocities of longitudinal and surface waves in concrete by applying direct and indirect transmission methods when concrete specimens were tested under different moisture and temperature conditions. Full article
(This article belongs to the Special Issue Experiment and Analysis of Building Structures)
Show Figures

Figure 1

18 pages, 4998 KB  
Article
Flexural Behavior of Alkali-Activated Ultra-High-Performance Geopolymer Concrete Beams
by Jie Su, Jiandong Tan, Kai Li and Zhi Fang
Buildings 2024, 14(3), 701; https://doi.org/10.3390/buildings14030701 - 6 Mar 2024
Cited by 8 | Viewed by 2263
Abstract
Ultra-high-performance geopolymer concrete (UHPGC) emerges as a sustainable and cost-effective alternative to Portland cement-based UHPC, offering similar mechanical properties while significantly reducing carbon footprint and energy consumption. Research on UHPGC components is extremely scarce. This study focuses on the flexural and crack behavior [...] Read more.
Ultra-high-performance geopolymer concrete (UHPGC) emerges as a sustainable and cost-effective alternative to Portland cement-based UHPC, offering similar mechanical properties while significantly reducing carbon footprint and energy consumption. Research on UHPGC components is extremely scarce. This study focuses on the flexural and crack behavior of UHPGC beams with different steel fiber contents and longitudinal reinforcement ratios. Five UHPGC beams were tested under four-point bending. The test results were evaluated in terms of the failure mode, load–deflection relationship, flexural capacity, ductility, average crack spacing, and short-term flexural stiffness. The results show that all the UHPGC beams failed due to crack localization. Increases in the reinforcement ratio and steel fiber content had favorable effects on the flexural capacity and flexural stiffness. When the reinforcement ratio increased from 1.18% to 2.32%, the flexural capacity and flexural stiffness increased by 60.5% and 12.3%, respectively. As the steel fiber content increased from 1.5% to 2.5%, the flexural capacity and flexural stiffness increased by 4.7% and 4.4%, respectively. Furthermore, the flexural capacity, flexural stiffness, and crack spacing of the UHPGC beams were evaluated using existing methods. The results indicate that the existing methods can effectively predict flexural capacity and flexural stiffness in UHPGC beams but overestimate crack spacing. This study will provide a reference for the structural design of UHPGC. Full article
(This article belongs to the Special Issue Low-Carbon and Green Materials in Construction—2nd Edition)
Show Figures

Figure 1

19 pages, 1056 KB  
Review
Accessibility of the Built Environment for People with Sensory Disabilities—Review Quality and Representation of Evidence
by S. E. Chidiac, M. A. Reda and G. E. Marjaba
Buildings 2024, 14(3), 707; https://doi.org/10.3390/buildings14030707 - 6 Mar 2024
Cited by 17 | Viewed by 11997
Abstract
People with sensory disabilities constitute a significant portion of society whose accessibility needs must be prioritized in the design of the built environment. Sensory disabilities cause a gap in the environmental information received, most commonly visual and/or auditory cues, that requires consideration to [...] Read more.
People with sensory disabilities constitute a significant portion of society whose accessibility needs must be prioritized in the design of the built environment. Sensory disabilities cause a gap in the environmental information received, most commonly visual and/or auditory cues, that requires consideration to create equal opportunities and experiences for all. This paper evaluates the quality and representation of existing research on accessibility for people with sensory disabilities, aiming to identify gaps and inconsistencies in current studies. By considering variations in disability type, degree of impairment, and assistive aid usage, we seek to enhance the development of inclusive accessibility standards. Through this analysis, we aim to provide actionable insights for future research and contribute to the creation of more equitable built environments for all individuals. Full article
Show Figures

Figure 1

21 pages, 19835 KB  
Article
Common Defects of Prefabricated Prestressed Elements for Industrial Construction
by Rafał Krzywoń and Jacek Hulimka
Buildings 2024, 14(3), 673; https://doi.org/10.3390/buildings14030673 - 3 Mar 2024
Cited by 6 | Viewed by 4404
Abstract
This manuscript attempts to classify typical errors occurring during the design, production, and use of prefabricated and prestressed concrete girders and slabs manufactured in Poland for industrial buildings since the 1950s. Although the cases discussed concern Poland, most of them have a universal [...] Read more.
This manuscript attempts to classify typical errors occurring during the design, production, and use of prefabricated and prestressed concrete girders and slabs manufactured in Poland for industrial buildings since the 1950s. Although the cases discussed concern Poland, most of them have a universal character, and as such are also found in other countries. The defects and errors are illustrated with examples and the causes of their occurrence are also discussed. A method of classifying flaws based on the period of their occurrence was proposed. Most of the examples discussed were encountered by the authors during their professional work. In most of the presented cases, repair was possible, enabling further safe operation. This paper shows how important it is to periodically check the technical condition of prestressed structures and how common and at the same time trivial mistakes may be made by designers and contractors of this type of structure, despite the experience of over 70 years of their mass use. The quality of modern prestressed structures is undoubtedly higher. Using the experience of previous generations, designers and contractors abandoned the less durable post-tensioned concrete lattice girders. Errors, if they appear, are most often at the stage of implementing new products or are the result of poor workmanship or disregard for unfavorable weather conditions. Full article
(This article belongs to the Special Issue Study on the Durability of Construction Materials and Structures)
Show Figures

Figure 1

22 pages, 1037 KB  
Review
Implementing Circular Economy throughout the Construction Project Life Cycle: A Review on Potential Practices and Relationships
by Iresha Gamage, Sepani Senaratne, Srinath Perera and Xiaohua Jin
Buildings 2024, 14(3), 653; https://doi.org/10.3390/buildings14030653 - 1 Mar 2024
Cited by 22 | Viewed by 7715
Abstract
The linear economy model that is generally practised in the construction industry is one of the main reasons hindering the achievement of sustainability in construction. Alternatively, the Circular Economy (CE) model is becoming a promising approach to achieve sustainable construction, in which materials [...] Read more.
The linear economy model that is generally practised in the construction industry is one of the main reasons hindering the achievement of sustainability in construction. Alternatively, the Circular Economy (CE) model is becoming a promising approach to achieve sustainable construction, in which materials and products are circulated at their highest economic value and, thereby, contribute towards mitigating the negative economic, social, and environmental impacts of the construction industry. For a successful transition towards CE in the construction industry, it is important not only to understand CE practices that could be implemented across different stages of the life cycle of construction projects, but also to understand how a particular practice relates to another at those stages. Having limited studies identifying such relationships, this study aims to improve the successful implementation of CE practices in the construction industry by comprehending the practices, along with their relationships, throughout the project life cycle. A qualitative research method consisting of a systematic literature review was adopted using the Preferred Reporting Items for Systematic Reviews and Meta-Analyses (PRISMA) framework to identify CE practices. Amongst the identified highly cited CE practices applicable to construction projects, design for disassembly, design for adaptability and flexibility, and design for manufacture and assembly ended up being the most significant ones. Consequently, a relationship matrix was developed, highlighting the relationships among the highly cited practices. The matrix emphasises that practices applied in the design stage relate frequently to ones at the following stages, necessitating projects to start with proper planning. This study ultimately assists construction industry stakeholders in successfully and rationally implementing CE practices throughout the project life cycle while enhancing the value addition on the economy, society, and environment. Full article
Show Figures

Figure 1

22 pages, 330 KB  
Article
Improving Project Estimates at Completion through Progress-Based Performance Factors
by Filippo Maria Ottaviani, Alberto De Marco, Timur Narbaev and Massimo Rebuglio
Buildings 2024, 14(3), 643; https://doi.org/10.3390/buildings14030643 - 29 Feb 2024
Cited by 15 | Viewed by 3397
Abstract
From a managerial perspective, project success hinges on estimates at completion as they allow tailoring response actions to cost and schedule overruns. While the literature is moving towards sophisticated approaches, standard methodologies, such as Earned-Value Management (EVM) and Earned Schedule (ES), are barely [...] Read more.
From a managerial perspective, project success hinges on estimates at completion as they allow tailoring response actions to cost and schedule overruns. While the literature is moving towards sophisticated approaches, standard methodologies, such as Earned-Value Management (EVM) and Earned Schedule (ES), are barely implemented in certain contexts. Therefore, it is necessary to improve performance forecasting without increasing its difficulty. The objective of this study was twofold. First, to guide modeling and implementing project progress within cost and to schedule Performance Factors (PFs). Second, to test several PFs utilized within EVM and ES formulae to forecast project cost and duration at completion. Progress indicators dynamically adjust the evaluation approach, shifting from neutral to conservative as the project progresses, either physically or temporally. This study compared the performance of the progress-based PFs against EVM and ES standard, combined, and average-based PFs on a dataset of 65 real construction projects, in both cost and duration forecasting. The results show that progress-based PFs provide more accurate, precise, and timely forecasts than other PFs. This study allows practitioners to select one or more of the proposed PFs, or even to develop one, following the guidelines provided, to reflect best their assumptions about the future course of project performance. Full article
(This article belongs to the Section Construction Management, and Computers & Digitization)
Show Figures

Figure 1

18 pages, 2962 KB  
Article
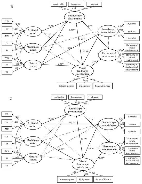
A Study of the Effects of Historical Block Context on Soundscape Perception
by Jing Ye, Shumin Li, Youcheng Chen, Yongqiang Ma, Lingyan Chen, Tianyou He and Yushan Zheng
Buildings 2024, 14(3), 621; https://doi.org/10.3390/buildings14030621 - 27 Feb 2024
Cited by 6 | Viewed by 1813
Abstract
This study aims to explore the influence of spatial functional differences on the overall relationship between soundscape and visual landscape in the context of historical blocks and then propose design guidelines for audiovisual elements. Audiovisual stimulus materials were collected from 11 representative locations [...] Read more.
This study aims to explore the influence of spatial functional differences on the overall relationship between soundscape and visual landscape in the context of historical blocks and then propose design guidelines for audiovisual elements. Audiovisual stimulus materials were collected from 11 representative locations in typical urban historical blocks along the southeast coast of China and classified into residential, cultural leisure, and commercial spaces based on their primary function, activity, and visual environment characteristics. An evaluation environment was created in the laboratory using virtual reality technology, and a subjective evaluation questionnaire was administered to 71 volunteers regarding the perception of audiovisual elements and the evaluation of the overall environment. Structural equation modeling was used to elucidate the relationships between sound source perception, soundscape perception, visual landscape satisfaction, and overall harmony of the environment and to compare the effects of functional differences at different locations on the overall relationships. The results show significant differences in the types of perceived sound sources at different functional locations, which makes the sound sources affecting soundscape perception and visual landscape satisfaction different. Residential space is mainly affected by artificial sound and mechanical noise; in cultural and leisure spaces, all three types of sound sources have a significant impact, and only natural sound has enhanced subjective perception; the impact of artificial sound in commercial space is crucial. In addition, visual landscape satisfaction should be prioritized over soundscape pleasure to enhance the overall harmony of the environment. In residential and commercial spaces, reducing artificial and mechanical noise can effectively enhance the harmony of the environment; in cultural and leisure areas, reducing artificial sounds and increasing natural sounds or historical landscape elements can enhance the overall harmony of the environment. The results of this paper provide empirical evidence for understanding the overall relationship between soundscape factors in urban contexts and suggest that place function should be considered an important context when designing soundscapes. Full article
(This article belongs to the Section Architectural Design, Urban Science, and Real Estate)
Show Figures

Figure 1

22 pages, 13172 KB  
Article
A Study on the Effect of Dynamic Photovoltaic Shading Devices on Energy Consumption and Daylighting of an Office Building
by Yan Jiang, Zongxin Qi, Shenglin Ran and Qingsong Ma
Buildings 2024, 14(3), 596; https://doi.org/10.3390/buildings14030596 - 23 Feb 2024
Cited by 9 | Viewed by 2948
Abstract
Photovoltaic shading devices (PVSDs) have the dual function of providing shade and generating electricity, which can reduce building energy consumption and improve indoor daylighting levels. This study adopts a parametric performance design method and establishes a one-click simulation process by using the Grasshopper [...] Read more.
Photovoltaic shading devices (PVSDs) have the dual function of providing shade and generating electricity, which can reduce building energy consumption and improve indoor daylighting levels. This study adopts a parametric performance design method and establishes a one-click simulation process by using the Grasshopper platform and Ladybugtools. The research focuses on the effect of dynamic PVSDs on daylighting and energy consumption in an office building in Qingdao. The optimal configuration of PVSDs for each month under three dynamic strategies (rotation, sliding, and hybrid) is determined here. Additionally, different control strategies and fixed PVSDs are compared to clarify the impact of various control strategies on daylighting and energy consumption. The findings reveal that, compared to no shading, dynamic PVSDs in the rotation strategy, sliding strategy, and hybrid strategy can achieve energy savings of 32.13%, 47.22%, and 50.38%, respectively. They can also increase the annual average UDI by 1.39%, 2.8%, and 3.1%, respectively. Dynamic PVSDs can significantly reduce the energy consumption of office buildings in Qingdao while improving indoor daylighting levels. A flexible control strategy that adapts to climate change can significantly improve building performance. This research can provide theoretical, methodological, and data support for the application of the PVSD in cold-climate regions in China. Full article
(This article belongs to the Section Building Energy, Physics, Environment, and Systems)
Show Figures

Figure 1

26 pages, 12559 KB  
Article
Daylight Comfort Performance of a Vertical Fin Shading System: Annual Simulation and Experimental Testing of a Prototype
by Marcin Brzezicki
Buildings 2024, 14(3), 571; https://doi.org/10.3390/buildings14030571 - 21 Feb 2024
Cited by 7 | Viewed by 7954
Abstract
This study aims to develop and evaluate a vertically rotated fin shading system for an energy-efficient, user-friendly office space. The system was designed to protect a 4 × 8 m office room with a south-facing facade from excessive solar radiation and glare. The [...] Read more.
This study aims to develop and evaluate a vertically rotated fin shading system for an energy-efficient, user-friendly office space. The system was designed to protect a 4 × 8 m office room with a south-facing facade from excessive solar radiation and glare. The shading system was modelled and simulated using Rhino/Ladybug 1.6.0 software with Radiance engine, based on real-weather data (*.epw file) for Wrocław, Poland at 51° lat. The simulation calculated the useful daylight illuminance (UDI) for 300–3000 lux and the daylight glare probability (DGP) for ten static and four kinetic variants of the system. The optimal angle of the fin rotation for the static variant was found to be α = 40°. The kinetic variants were activated when the work plane illuminance exceeded 3000 lux, as detected by an internal sensor “A”. The simulation results show that the kinetic system improved the daylight uniformity in the office room, achieving UDI300–3000 values above 80% for more than 40% of the room area. A prototype of the system in a 1:20 scale was built and tested on a testbed at Wrocław University of Science and Technology, using TESTO THL 160 data loggers. The measurements were conducted for a week in early November 2023, and three clear days were selected for analysis. The measurement results indicate that the low solar altitude on clear days causes high illuminance peaks (15–18 Klux) and significant contrast in the room, leading to unsatisfactory DGP values consistent with the simulation outcomes. Therefore, the study concludes that the proposed system may need an additional shading device to prevent glare during periods of low solar altitudes. Full article
(This article belongs to the Special Issue New European Bauhaus (NEB) in Architecture, Construction and Urbanism)
Show Figures

Figure 1

22 pages, 12346 KB  
Article
CFD Analysis for a New Trombe Wall Concept
by Alexandru Mihai Bulmez, Alin Ionuț Brezeanu, George Dragomir, Mariana Fratu, Nicolae Fani Iordan, Sorin Ionuț Bolocan, Lucian Rozorea, Eugen Călin Popa and Gabriel Năstase
Buildings 2024, 14(3), 579; https://doi.org/10.3390/buildings14030579 - 21 Feb 2024
Cited by 7 | Viewed by 2589
Abstract
The envelope (façade) of a building is the first barrier between the exterior and the interior of the building and withstands the highest variation in temperature and solar radiation. Trombe walls are used to take advantage of that and contribute to the heating [...] Read more.
The envelope (façade) of a building is the first barrier between the exterior and the interior of the building and withstands the highest variation in temperature and solar radiation. Trombe walls are used to take advantage of that and contribute to the heating of interior air, helping the heating system. In this study, a new Trombe wall design is presented to contribute significantly to the indoor ventilation of residential buildings. For this, an exterior wall equipped with a proposed Trombe system was studied in a numerical simulation analysis. The proposed systems consist of two important sections, an exterior one and an interior one. The air cavities on the exterior of the wall, covered with silica glass, are the first heat-transfer layer. The secondary layer used for heat transfer, on the interior, is comprised of a MPCLB wall of 115 mm. The air circulation from the exterior to the interior was established as forced convection with a ventilator. The air circulates through the first heating layer on the exterior air cavities and then passes through the second heating layer on the interior MPCLBs. Two cities in Romania were considered to represent the coldest and hottest climates in Romania. Brașov represents the cold climate and Constanța represents the hot climate. In the investigation, both the presence and absence of solar radiation were taken into account. In total, four cases were established. For all four cases, monthly research was made using monthly mean temperatures, and direct and diffuse solar radiation. The results are promising and illustrate that the system works best during the transitional seasons of spring and autumn. The lower the outdoor temperature, the higher the temperature can be increased. Overall, solar radiation accounted for an average 2 °C increase. The temperature increase varied between 3.4 °C and 15.99 °C for Brașov and between 6.42 °C and 12.07 °C in Constanța. This study presents an alternative way to use the Trombe wall for indoor ventilation purposes throughout the year, compared to traditional uses for the Trombe wall for indoor heating. Full article
(This article belongs to the Special Issue Thermal Fluid Flow and Heat Transfer in Buildings)
Show Figures

Figure 1

33 pages, 3640 KB  
Review
Degradation Models and Maintenance Strategies for Reinforced Concrete Structures in Coastal Environments under Climate Change: A Review
by Luis F. Rincon, Yina M. Moscoso, Ameur El Amine Hamami, José C. Matos and Emilio Bastidas-Arteaga
Buildings 2024, 14(3), 562; https://doi.org/10.3390/buildings14030562 - 20 Feb 2024
Cited by 37 | Viewed by 10098
Abstract
Modern engineering faces challenges in ensuring technical standards for service, durability, and sustainability. Political, administrative, and budgetary factors, coupled with climate change, pose tasks to structural integrity, affecting industries and economies. Marine infrastructures represent a strategic asset of a country as they handle [...] Read more.
Modern engineering faces challenges in ensuring technical standards for service, durability, and sustainability. Political, administrative, and budgetary factors, coupled with climate change, pose tasks to structural integrity, affecting industries and economies. Marine infrastructures represent a strategic asset of a country as they handle a large part of the economic exchanges. This article analyzes five essential factors that play a fundamental role in the performance analysis of coastal structures: chloride-induced corrosion, degradation models, maintenance strategies, monitoring, and climate change. We start with reinforcement corrosion, which is considered as the main cause of distress, particularly in coastal zones, for the long-term behavior of structures. Additional pressure from the influences of climate change is becoming evident and extreme, leading to a reduction in capacity. To guarantee the lifespan of infrastructures, degradation models contribute by estimating the long-term performance of the asset as a strategic piece to the development of effective maintenance solutions. Artificial Neural Networks (ANNs) have gained recent prominence in this field due to their ability to learn intricate patterns from historical data, making them valuable instruments for predicting structural deterioration. Additionally, quantifying the condition of the structure from monitoring data plays a crucial part in providing information on the current situation of the structure. Finally, this review summarizes the challenges associated with the maintenance of aging marine structures considering aspects such as corrosion, monitoring, and the future challenges this area will face due to climate change. Full article
(This article belongs to the Section Building Materials, and Repair & Renovation)
Show Figures

Figure 1

26 pages, 13561 KB  
Article
Demystifying the Influencing Factors of Construction 4.0 Technology Implementation from a Sustainability Starting Point: Current Trends and Future Research Roadmap
by Qian Zhang, Chang Liu, Wenhui Zhu and Shiqi Mei
Buildings 2024, 14(2), 552; https://doi.org/10.3390/buildings14020552 - 19 Feb 2024
Cited by 9 | Viewed by 5512
Abstract
Given the challenges of innovation and adaptation to change, Construction 4.0 (C4.0) is triggering a revolution within construction and industry firms from automation to a greater level of digitalization. Despite the plethora of advantages and growing research interest in certain aspects of C4.0 [...] Read more.
Given the challenges of innovation and adaptation to change, Construction 4.0 (C4.0) is triggering a revolution within construction and industry firms from automation to a greater level of digitalization. Despite the plethora of advantages and growing research interest in certain aspects of C4.0 technology implementation (C4.0TeIm), previous discourses have been largely fragmented and lack a comprehensive investigation of the factors influencing C4.0TeIm. To this end, this study aims to holistically investigate the influencing factors of C4.0TeIm and propose guidelines for future research directions. Informed by the United Nations twin green and digital transition perspectives, this study initiated its exploration in the background by delving into the potential intersections between C4.0 and sustainability. To achieve the aim, this study (i) reviewed 77 relevant articles and discerned a comprehensive list of factors influencing C4.0TeIm; (ii) outlined and quantified the influence and importance of the identified factors using social network analysis and validated results against the simplified analysis; and (iii) revealed gaps in the literature and proposed a research roadmap directing future research needs. The results show that 60 factors could collectively influence construction firms’ C4.0TeIm; they can be categorized into the external environment, technology competence, organizational factors, project-based factors, and technology challenges. The findings also reveal that further endeavors should emphasize those understudied factors such as “perceived overall organizational performance improvement”, “corporate strategy and management policy”, and “availability of resources”. Practically, the proposed research guidelines provide valuable references to accelerate C4.0TeIm in both academics and the business world and offer strategies for the top management of firms to maximize potential benefits and gain competitiveness. Full article
(This article belongs to the Section Construction Management, and Computers & Digitization)
Show Figures

Figure 1

18 pages, 2028 KB  
Review
A Review on Construction Safety: Hazards, Mitigation Strategies, and Impacted Sectors
by Deema Almaskati, Sharareh Kermanshachi, Apurva Pamidimukkala, Karthikeyan Loganathan and Zhe Yin
Buildings 2024, 14(2), 526; https://doi.org/10.3390/buildings14020526 - 16 Feb 2024
Cited by 43 | Viewed by 33451
Abstract
Hazard identification is a fundamental step in safety management that has the potential to reduce the number and severity of occupational injuries on construction sites. Researchers have identified and evaluated some of the hazards, but few have extensively discussed all of them and [...] Read more.
Hazard identification is a fundamental step in safety management that has the potential to reduce the number and severity of occupational injuries on construction sites. Researchers have identified and evaluated some of the hazards, but few have extensively discussed all of them and none have classified them by sector. The goal of this paper is to fill that research gap by considering hazard identification through an organized synthesis of the existing literature. After a comprehensive literature review, 236 publications were deemed eligible for further analysis. Eighteen safety hazards were identified and then categorized into four groups based on their physiological impacts, ranked based on frequency of citation, and classified by sector. The results revealed that falls from heights, material handling, and heavy machinery were the most frequently cited hazards and the most likely to impact all sectors. Mitigation strategies were also identified, and it was determined that most hazards can be mitigated through the use of personal protective equipment, and effective training and supervision. Full article
(This article belongs to the Section Construction Management, and Computers & Digitization)
Show Figures

Figure 1

30 pages, 23680 KB  
Article
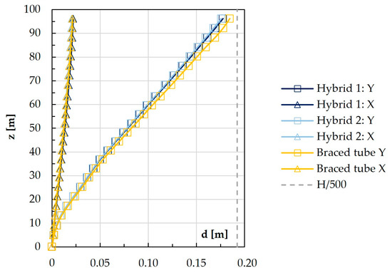
Sustainable and Efficient Structural Systems for Tall Buildings: Exploring Timber and Steel–Timber Hybrids through a Case Study
by Fabrizio Ascione, Francesco Esposito, Giacomo Iovane, Diana Faiella, Beatrice Faggiano and Elena Mele
Buildings 2024, 14(2), 524; https://doi.org/10.3390/buildings14020524 - 15 Feb 2024
Cited by 17 | Viewed by 5793
Abstract
The paper focuses on tall timber buildings. The major aim of this paper is to identify the most sustainable and efficient structural system to increase the height of timber buildings, also considering steel–timber hybrid structures. First of all, a brief review of tall [...] Read more.
The paper focuses on tall timber buildings. The major aim of this paper is to identify the most sustainable and efficient structural system to increase the height of timber buildings, also considering steel–timber hybrid structures. First of all, a brief review of tall buildings’ evolution is presented to understand why tall timber buildings are considered nowadays and which are the most adopted structural solutions. Then, the case study of the tallest timber building in the world is selected and utilized as an archetype. Once the model has been validated, seven alternative structural systems are considered by varying the horizontal load resisting system and preserving the same member cross-sections as the reference building. The variants are tested and compared in terms of material consumption, vibration characteristics and lateral load response. Using the best structural system, the height of the building is increased, pushing the structures beyond the current limits and identifying the most efficient option. The idea is to preserve the column cross-sections and balance the increase in gravity loads due to the additional floors by replacing the concrete floors with timber counterparts. With the same structural system, equivalent steel–timber hybrid solutions are finally tested and compared in terms of sustainability to timber-only counterparts and to the original project. The results of analyses show that the use of steel elements combined with timber can lead to optimized and sustainable structural solutions. Full article
(This article belongs to the Section Building Structures)
Show Figures

Figure 1

30 pages, 13570 KB  
Article
Damage Evaluation and Seismic Assessment of a Typical Historical Unreinforced Masonry Building in the Zagreb 2020 Earthquake: A Case Study—Part I
by Mario Uroš, Marija Demšić, Marta Šavor Novak, Josip Atalić, Maja Baniček, Romano Jevtić Rundek, Ivan Duvnjak, Janko Košćak, Ante Pilipović and Snježan Prevolnik
Buildings 2024, 14(2), 474; https://doi.org/10.3390/buildings14020474 - 8 Feb 2024
Cited by 5 | Viewed by 2685
Abstract
The city of Zagreb, the national capital and economic hub of Croatia, is situated in a seismically active region and hosts a significant array of historical buildings, from the medieval to Austro-Hungarian periods. These buildings possess varying but generally high degrees of vulnerability [...] Read more.
The city of Zagreb, the national capital and economic hub of Croatia, is situated in a seismically active region and hosts a significant array of historical buildings, from the medieval to Austro-Hungarian periods. These buildings possess varying but generally high degrees of vulnerability to seismic loading. This was highlighted in the Zagreb earthquake of 22 March 2020, emphasizing the need for seismic retrofitting in order to preserve this architectural heritage. In this paper, the seismic capacity of one such unreinforced masonry building is considered through a number of analysis methods, including response spectrum, pushover, and out-of-plane wall failure analyses. Given the advantages and disadvantages of the individual methods, their applicability and value in a seismic analysis is considered. Ambient vibration measurements before and after the Zagreb 2020 earthquake, used for model calibration, are also presented. Conclusions are drawn from each individual analysis and later compared. In conclusion, no single analysis method considers all relevant failure modes, and a combination of nonlinear static or dynamic analysis and out-of-plane analysis is recommended. Due to the large volume of the material, it is published in two parts, with ground motion record selection, dynamic analysis, and a comparison of the results published in part two. Full article
(This article belongs to the Special Issue Seismic Vulnerability Analysis and Mitigation of Building Systems)
Show Figures

Figure 1

26 pages, 10138 KB  
Article
The Impact of Wind-Driven Rain on Surface Waterproofed Brick Cavity Walls
by Dina D’Ayala, Hengrui Zhu and Yasemin Aktas
Buildings 2024, 14(2), 447; https://doi.org/10.3390/buildings14020447 - 6 Feb 2024
Cited by 5 | Viewed by 3235
Abstract
Moisture ingress is a major cause of damage to masonry cavity walls. Products of various chemical compositions are available for wall surface treatment, aimed at reducing/eliminating water ingress. This study presents the results of full-scale wall tests designed to quantify water absorption into [...] Read more.
Moisture ingress is a major cause of damage to masonry cavity walls. Products of various chemical compositions are available for wall surface treatment, aimed at reducing/eliminating water ingress. This study presents the results of full-scale wall tests designed to quantify water absorption into uninsulated and insulated brick masonry cavity walls exposed to wind-driven rain (WDR) with and without surface waterproofing. Two different waterproofing products were used: acrylic and silane–siloxane mixture. Untreated and treated walls were exposed to cycles consisting of 10 min wetting at 2.25 L/m2·min every 60 min. The results show that both treatments lead to a reduction in water ingress ranging from 90% to 97%. However, while a more consistent performance was obtained for the silane/siloxane-treated walls under repeated exposure, the results for the acrylic treatment were dominated by the original wall conditions, improved with a reapplication of the treatment. The testing protocol proposed in this study is effective in determining the performance of waterproofing treatments exposed to different levels of WDR. Both treatments prove to be effective in preventing moisture uptake in walls in moderate WDR exposure conditions, while in extreme WDR exposure conditions, the acrylic treatment is less effective. Full article
(This article belongs to the Section Building Materials, and Repair & Renovation)
Show Figures

Figure 1

22 pages, 7685 KB  
Article
Automated Prefabricated Slab Splitting Design Using a Multipopulation Coevolutionary Algorithm and BIM
by Chengran Xu, Xiaolei Zheng, Zhou Wu and Chao Zhang
Buildings 2024, 14(2), 433; https://doi.org/10.3390/buildings14020433 - 5 Feb 2024
Cited by 7 | Viewed by 2034
Abstract
The prefabricated composite slab (PCS) is an essential horizontal component in a building, which is made of a precast part and a cast-in-place concrete layer. In practice, the floor should be split into many small PCSs for the convenience of manufacturing and installation. [...] Read more.
The prefabricated composite slab (PCS) is an essential horizontal component in a building, which is made of a precast part and a cast-in-place concrete layer. In practice, the floor should be split into many small PCSs for the convenience of manufacturing and installation. Currently, the splitting design of PCS mostly relies on sound knowledge and valuable experience of construction. While rule-based parametric design tools using building information modeling (BIM) can facilitate PCS splitting, the generated solution is suboptimal and limited. This paper presents an intelligent BIM-based framework to automatically complete the splitting design of PCSs. A collaborative optimization model is formulated to minimize the composite costs of manufacturing and installation. Individuals with similar area information are grouped into a subpopulation, and the optimization objective is to minimize the specifications and quantities of PCSs. Through the correlation information within the subpopulation and the shared information among each other, the variable correlation is eliminated to accomplish the task of collaborative optimization. The multipopulation coevolution particle swarm optimization (PSO) algorithm is implemented for the collaborative optimization model to determine the sizes and positions of all PCSs. The proposed framework is applied in the optimized splitting design of PCSs in a standard floor to demonstrate its practicability and efficiency. Full article
(This article belongs to the Section Building Structures)
Show Figures

Figure 1

20 pages, 2632 KB  
Article
Infiltration Models in EnergyPlus: Empirical Assessment for a Case Study in a Seven-Story Building
by Gabriela Bastos Porsani, María Fernández-Vigil Iglesias, Juan Bautista Echeverría Trueba and Carlos Fernández Bandera
Buildings 2024, 14(2), 421; https://doi.org/10.3390/buildings14020421 - 3 Feb 2024
Cited by 6 | Viewed by 2742
Abstract
The current decarbonization transition to be achieved by 2050 according to the European Council has given great prominence to the use of Digital Twins as tools for energy management. For their correct operation, it is essential to control the uncertainties of the energy [...] Read more.
The current decarbonization transition to be achieved by 2050 according to the European Council has given great prominence to the use of Digital Twins as tools for energy management. For their correct operation, it is essential to control the uncertainties of the energy models, which lead to differences between the measured and predicted data. One of the key parameters that is most difficult to assess numerically is air leakage. The existent infiltration models available in EnergyPlus were developed to be applied in low-rise residential buildings with fewer than three stories. Therefore, it is common to rely on air leakage equations employing predefined coefficients. This research presents an empirical assessment of the performance of two EnergyPlus air leakage models, the “Effective Leakage Area” and the “Flow Coefficient”, in predicting dynamic infiltration within the attic of a seven-story building. Blower door tests, along with the application of CO2 tracer gas, were conducted to establish coefficients for the models. Then, they were evaluated in three independent periods according to the criteria established in the American Society for Testing Material D5157 Standard. Those models that only used in situ coefficients consistently met the standard across all three periods, demonstrating for both equations their accurate performance and reliability. For the best model derived from tracer gas data, the R2 and NMSE values are 0.94 and 0.019, respectively. In contrast, the model developed using blower door test data and EnergyPlus default values presented a 64% reduction in accuracy compared to the best one. This discrepancy could potentially lead to misleading energy estimates. Although other software options exist for estimating infiltration, this study specifically targets EnergyPlus users. Therefore, these findings offer valuable insights to make more informed decisions when implementing the infiltration models into energy simulations for high-rise buildings using EnergyPlus. Full article
(This article belongs to the Special Issue Research on Advanced Technologies Applied in Green Buildings)
Show Figures

Figure 1

18 pages, 11992 KB  
Article
A Scaffolding Assembly Deficiency Detection System with Deep Learning and Augmented Reality
by Ren-Jye Dzeng, Chen-Wei Cheng and Ching-Yu Cheng
Buildings 2024, 14(2), 385; https://doi.org/10.3390/buildings14020385 - 1 Feb 2024
Cited by 9 | Viewed by 4264
Abstract
Scaffoldings play a critical role as temporary structures in supporting construction processes. Accidents at construction sites frequently stem from issues related to scaffoldings, including insufficient support caused by deviations from the construction design, insecure rod connections, or absence of cross-bracing, which result in [...] Read more.
Scaffoldings play a critical role as temporary structures in supporting construction processes. Accidents at construction sites frequently stem from issues related to scaffoldings, including insufficient support caused by deviations from the construction design, insecure rod connections, or absence of cross-bracing, which result in uneven loading and potential collapse, leading to casualties. This research introduces a novel approach employing deep learning (i.e., YOLO v5) and augmented reality (AR), termed the scaffolding assembly deficiency detection system (SADDS), designed to aid field inspectors in discerning deficiencies within scaffolding assemblies. Inspectors have the flexibility to utilize SADDS through various devices, such as video cameras, mobile phones, or AR goggles, for the automated identification of deficiencies in scaffolding assemblies. The conducted test yielded satisfactory results, with a mean average precision of 0.89 and individual precision values of 0.96, 0.82, 0.90, and 0.89 for qualified frames and frames with the missing cross-tie rod, missing lower-tie rod, and missing footboard deficiencies, respectively. Subsequent field tests conducted at two construction sites demonstrated improved system performance compared to the training test. Furthermore, the advantages and disadvantages of employing mobile phones and AR goggles were discussed, elucidating certain limitations of the SADDS system, such as self-occlusion and efficiency issues. Full article
(This article belongs to the Section Construction Management, and Computers & Digitization)
Show Figures

Figure 1

15 pages, 7475 KB  
Article
The Effects of Various Silicate Coatings on the Durability of Concrete: Mechanisms and Implications
by Jinfu Li, Jiale Song, Shuheng Zhang, Wei Liu, Zhaokuan Cui and Weiguang Li
Buildings 2024, 14(2), 381; https://doi.org/10.3390/buildings14020381 - 1 Feb 2024
Cited by 7 | Viewed by 5097
Abstract
Silicate solutions can improve the durability of concrete conveniently and effectively. To horizontally compare the enhancement effects of different composite silicate solutions, three types of silicate surface treatment agents were prepared by using sodium silicate, potassium silicate, and lithium silicate as the main [...] Read more.
Silicate solutions can improve the durability of concrete conveniently and effectively. To horizontally compare the enhancement effects of different composite silicate solutions, three types of silicate surface treatment agents were prepared by using sodium silicate, potassium silicate, and lithium silicate as the main agents, along with urea, sodium polyacrylate, catalysts, and fluoro-carbon surfactants as the adjuvants. Furthermore, their effects on the durability of concrete were compared. The results showed that silicate surface treatment could reduce the content of Ca(OH)2, increase the content of hydrated calcium silicate (C-S-H), and improve the compactness and hydrophobicity of the hardened cement surface. Although the three surface treatments enhanced the durability of concrete, the effects differed based on the complexities and mixtures. The sodium silicate compounded with potassium silicate performed the best of all three, wherein the content of the C-S-H gel increased by 389.8%, the permeability decreased by 60.6%, the water contact angle improved to 83.5° and the chloride ion resistance and freeze–thaw resistance of concrete increased by 36.7% and 37.34%, respectively, compared with the control sample. Full article
(This article belongs to the Section Building Materials, and Repair & Renovation)
Show Figures

Figure 1

22 pages, 30308 KB  
Article
Bending Behaviour and Failure Modes of Non-Glue-Laminated Timber Beams Composed of Wooden Dowels and Self-Tapping Screws
by Yu-Hsiang Yeh and Yi-Chi Yeh
Buildings 2024, 14(2), 394; https://doi.org/10.3390/buildings14020394 - 1 Feb 2024
Cited by 5 | Viewed by 2652
Abstract
The purpose of this research is to compare the bending behaviour of non-glue-laminated timber beams and glulams by full-scale four-point bending tests. The focus is on the non-glue beams laminated by different materials or techniques and then to determine their bending stiffness and [...] Read more.
The purpose of this research is to compare the bending behaviour of non-glue-laminated timber beams and glulams by full-scale four-point bending tests. The focus is on the non-glue beams laminated by different materials or techniques and then to determine their bending stiffness and failure modes. The laminating efficiency of various materials or techniques is underlined. The manufacturing process concerning non-glue-laminated timber beams has to be determined. As structural elements with large dimensions, such components require adaptable laminating and producing techniques. While the beams composed of wooden dowels refer to the dowel-laminated timber (DLT), those made of self-tapping screws (STSs) can be simply related to nail-laminated timber (NLT) products. Then, a full-scale four-point bending test was carried out to appraise 26 laminated beams, including non-glue- and glue-laminated timber. The results of the test demonstrated that the material, the spacing and the angle of the transversal fasteners significantly influence bending behaviour. The bending stiffness of the beams laminated by STSs was about 7.86% higher than the value of the beams with wooden dowels, although the tendency of each pair of beams did not remain convergent. Reducing the interval of the fasteners can considerably increase the bending stiffness of the beams. Fasteners inserted at 45 degrees, or in a so-called V-type pattern, contribute to improving bending stiffness, and both wooden dowels and STSs reveal the same tendency. At this angle, STSs demonstrate better laminating efficiency than wooden dowels. The STS beams’ bending stiffness was about 48.6% of that determined for glulams. On the contrary, in beams with 135-degree fasteners, or, namely, an A-type pattern, inserted fasteners possessed lower bending stiffness than in those with 90-degree fasteners. In addition to the considerable bending stiffness, the STS beams revealed a stable response as far as their load-deflection curves were concerned. A comparison of experimental and theoretical results contributes to verifying the feasibility as well as the weakness of two analytic methods. The predicting capacity of the associated equations needs to be improved, particularly for the withdrawal resistance and connecting effect of inclined STSs. Full article
(This article belongs to the Special Issue Properties of Wood and Bamboo Used in Construction)
Show Figures

Figure 1

25 pages, 7190 KB  
Article
A Novel Model for Calculating Human-Body Angle Factor in Radiant Heat Transfer: Balancing Computation Accuracy and Speed
by Yuyan Chen, Yingdong He and Nianping Li
Buildings 2024, 14(2), 366; https://doi.org/10.3390/buildings14020366 - 29 Jan 2024
Cited by 5 | Viewed by 2082
Abstract
With the growing interest in radiant heating and cooling systems, driven by their improved efficiency and enhanced thermal comfort compared to air systems, there is an increasing need to develop a more accessible method for designers to understand the implications of radiation heat [...] Read more.
With the growing interest in radiant heating and cooling systems, driven by their improved efficiency and enhanced thermal comfort compared to air systems, there is an increasing need to develop a more accessible method for designers to understand the implications of radiation heat exchange between the human body and radiant panels. To address this, a novel angle factor calculation model, named the HNU Angle Factor Model, was developed, taking into account the spatial arrangement and geometric relationship between the human body and radiant panels. The angle factors obtained using the HNU Angle Factor Model exhibited good agreement with the results obtained with Fanger diagrams and the contour integral method, with average relative differences of 8.1% and 10.0% for 140 cases, respectively. Furthermore, placing a radiant panel on the floor while maintaining its fixed size can contribute to the creation of an even and efficient thermal environment for individuals in both seated and standing positions. By implementing the HNU Angle Factor Model in practical engineering applications, more effective utilization of radiant systems can be achieved, as it provides an evaluation of the heat transfer between the human body and radiant panels. Full article
(This article belongs to the Section Building Energy, Physics, Environment, and Systems)
Show Figures

Figure 1

12 pages, 1502 KB  
Review
Carbon Neutrality in the Building Sector of the Global South—A Review of Barriers and Transformations
by Elnaz Ghasemi, Rahman Azari and Mehdi Zahed
Buildings 2024, 14(2), 321; https://doi.org/10.3390/buildings14020321 - 24 Jan 2024
Cited by 20 | Viewed by 3494
Abstract
This work provides a review of economic, technical, sociocultural, political, and technological barriers that impede carbon neutrality in the building sector of countries in the Global South. These barriers include limitations in public and professional awareness, knowledge, and skills in the construction industry, [...] Read more.
This work provides a review of economic, technical, sociocultural, political, and technological barriers that impede carbon neutrality in the building sector of countries in the Global South. These barriers include limitations in public and professional awareness, knowledge, and skills in the construction industry, the lack of ambitious energy codes and green building rating systems, the lack of green financing schemes and investment, costs of materials and technology, and limitations in regulations. Finally, this article recommends five transformations to address the critical barriers and enable net-zero emission status in the building sector of countries in the Global South. These transformations include environmental data collection, stringent building energy codes, and green building system certifications, lifecycle-based thinking and circular design, education enhancement and workforce development, and net-zero emission business practices. Full article
(This article belongs to the Section Building Energy, Physics, Environment, and Systems)
Show Figures

Figure 1

19 pages, 5662 KB  
Article
Parametric Finite Element Analyses of Demountable Shear Connection in Cold-Formed Steel–Concrete Composite Beams
by Vlaho Žuvelek, Ivan Ćurković, Davor Skejić and Ivan Lukačević
Buildings 2024, 14(2), 324; https://doi.org/10.3390/buildings14020324 - 24 Jan 2024
Cited by 3 | Viewed by 2122
Abstract
It is known that steel–concrete composite systems are very efficient. However, such steel–concrete composite systems can be optimised using cold-formed steel elements and innovative shear connections. In other words, by considering demountability and reusability, the negative impact of the built environment on the [...] Read more.
It is known that steel–concrete composite systems are very efficient. However, such steel–concrete composite systems can be optimised using cold-formed steel elements and innovative shear connections. In other words, by considering demountability and reusability, the negative impact of the built environment on the whole ecosystem can ultimately be reduced. This paper, therefore, presents a numerical study of an innovative solution for a composite floor system consisting of built-up cold-formed sections and concrete slabs. Through parametric numerical analysis, parameters such as the diameter and quality of bolts, the concrete class, the type of concrete slab, and the steel quality of sections and bolts were varied. The numerical analysis results show that the system with a solid concrete slab had a higher shear resistance and ductility than the system with a concrete slab made with profiled sheeting and showed different failure modes. The presented results form the basis for push-out tests for the proposed shear connection types. Full article
(This article belongs to the Section Building Structures)
Show Figures

Figure 1

22 pages, 10186 KB  
Article
Double-Skin Facades for Thermal Comfort and Energy Efficiency in Mediterranean Climate Buildings: Rehabilitating Vulnerable Neighbourhoods
by Álvaro López-Escamilla, Rafael Herrera-Limones and Ángel Luis León-Rodríguez
Buildings 2024, 14(2), 326; https://doi.org/10.3390/buildings14020326 - 24 Jan 2024
Cited by 4 | Viewed by 4319
Abstract
The ongoing global energy crisis in Europe has intensified energy poverty in vulnerable households, prompting a critical examination of passive retrofit strategies for improving the habitability of obsolete social housing in southern Europe from the 1960s. Given the Mediterranean climate’s characteristics (hot summers [...] Read more.
The ongoing global energy crisis in Europe has intensified energy poverty in vulnerable households, prompting a critical examination of passive retrofit strategies for improving the habitability of obsolete social housing in southern Europe from the 1960s. Given the Mediterranean climate’s characteristics (hot summers and mild winters), these buildings possess low thermal resistance envelopes designed for heat dissipation in summer but contribute to elevated heating demands in colder months. In response to the pressing need for solutions that strike a balance between reducing energy demand and ensuring year-round comfort, this research explores diverse approaches. Drawing insights from built prototypes in Colombia and Hungary and utilizing a validated simulation model in Seville, Spain, this study investigates the feasibility of implementing a double-skin envelope on building facades and assesses the impact of thermal insulation in the air chamber. So, the research specifically aims to find an equilibrium between lowering energy demand and maintaining adequate comfort conditions, concentrating on the renovation of obsolete social housing with envelopes featuring low thermal resistance in the Mediterranean climate. Results indicate that, due to the poor thermal envelope, the influence of thermal insulation on comfort conditions and energy savings outweighs that of the double skin. Consequently, the emphasis of renovation projects for this climate should not solely concentrate on passive cooling strategies but should strive to achieve a positive balance in comfort conditions throughout the year, encompassing both warm and cold months. Full article
(This article belongs to the Special Issue Rehabilitation of Obsolete Neighbourhoods)
Show Figures

Figure 1

28 pages, 13618 KB  
Article
Augmented Data-Driven Machine Learning for Digital Twin of Stud Shear Connections
by Gi-Tae Roh, Nhung Vu, Chi-Ho Jeon and Chang-Su Shim
Buildings 2024, 14(2), 328; https://doi.org/10.3390/buildings14020328 - 24 Jan 2024
Cited by 7 | Viewed by 2468
Abstract
Existing design codes for predicting the strength of stud shear connections in composite structures are limited when adapting to constant changes in materials and configurations. Machine learning (ML) models for predicting shear connection are often constrained by the number of input variables, resembling [...] Read more.
Existing design codes for predicting the strength of stud shear connections in composite structures are limited when adapting to constant changes in materials and configurations. Machine learning (ML) models for predicting shear connection are often constrained by the number of input variables, resembling conventional design equations. Moreover, these models tend to overlook considerations beyond those directly comprising the connection. In addition, the data used in ML are often biased and limited in quantity. This study proposes a model using AutoML to automate and optimize the process for predicting the ultimate strength and deformation capacity of shear connections. The proposed model leverages a comprehensive dataset derived from experimental studies and finite element analyses, offering an advanced data-driven solution to overcome the limitations of traditional empirical equations. A digital twin model for the static design of pushout specimens was defined to replace existing empirical design codes. The digital twin model incorporates predictions of the geometry model, ultimate strength, and slip as input parameters and provides criteria for evaluating the limit state through a bilinear load–slip curve. This study advances predictive methodologies in structural engineering by emphasizing the importance of ML in addressing the dynamic and multifaceted nature of shear connection behaviors. Full article
(This article belongs to the Special Issue Research on Construction Innovation and Digitization)
Show Figures

Figure 1

41 pages, 5268 KB  
Article
Retrofit Strategies for Alleviating Fuel Poverty and Improving Subjective Well-Being in the UK’s Social Housing
by Leena Shwashreh, Ahmad Taki and Mike Kagioglou
Buildings 2024, 14(2), 316; https://doi.org/10.3390/buildings14020316 - 23 Jan 2024
Cited by 11 | Viewed by 4485
Abstract
This research delves into the intricate realm of social housing flat units within tower blocks in Leicester, as a microcosm that serves as a perfect reflection of the larger problem of fuel poverty among social housing systems within the UK. The multifaceted approach [...] Read more.
This research delves into the intricate realm of social housing flat units within tower blocks in Leicester, as a microcosm that serves as a perfect reflection of the larger problem of fuel poverty among social housing systems within the UK. The multifaceted approach intertwines energy efficiency upgrades, indoor comfort, and resident satisfaction. Rooted in a comprehensive methodology, this research seeks to address pressing societal challenges within these architectural projects, from fuel poverty and well-being to environmental sustainability and social justice. Through surveys, interviews, audits, simulations, and detailed analyses of summer and winter thermal performance, this study navigates the complex interplay of factors that influence retrofit success. The findings underscore the transformative potential of comprehensive retrofit measures and the paramount importance of resident engagement while offering a potential holistic checklist for future projects. This research paves the way for future studies encompassing contextual diversity, interdisciplinary collaboration, and long-term impact assessment. As it advances, these findings guide the commitment to fostering positive change, enhancing lives, and contributing to a more sustainable and equitable future in social housing retrofit endeavours. Full article
(This article belongs to the Special Issue Rehabilitation of Obsolete Neighbourhoods)
Show Figures

Figure 1

23 pages, 5003 KB  
Article
Solar-Assisted Heat Pump with Electric and Thermal Storage: The Role of Appropriate Control Strategies for the Exploitation of the Solar Source
by Stefania Perrella, Fabio Bisegna, Piero Bevilacqua, Daniela Cirone and Roberto Bruno
Buildings 2024, 14(1), 296; https://doi.org/10.3390/buildings14010296 - 22 Jan 2024
Cited by 18 | Viewed by 4284
Abstract
In the EU, the building sector is responsible for 40% of the global energy consumption for final uses and 36% of the carbon dioxide (CO2) emissions. Heat pumps allow for the replacement of conventional systems based on fossil fuels with the [...] Read more.
In the EU, the building sector is responsible for 40% of the global energy consumption for final uses and 36% of the carbon dioxide (CO2) emissions. Heat pumps allow for the replacement of conventional systems based on fossil fuels with the perspective of combining PV and solar thermal collectors. In order to rationalize the use of the solar source, this paper examined the self-consumption electricity share, the CO2 equivalent emissions, and the domestic hot water demand covered by renewable sources which were determined in two opposite climatic conditions. These involved both electric and thermal storage systems and considered two different control strategies. The first is commonly used for the management of air-conditioning systems, the second was specifically conceived to maximize the exploitation of the solar source. Results showed that the latter significantly reduced grid dependence in both locations, determining the direct satisfaction of 76% of the thermal and electric loads through the PV self-consumption, determined by 18 kWp of installed PV and a battery capacity of 24 kWh. In terms of equivalent CO2 emissions, when the two control strategies were compared, a remarkable reduction in emissions was registered for the latter, with percentages ranging between 8% and 36% as a function of PV surface and battery capacity. The analysis of domestic hot water supplies revealed disparities between the two localities: the colder first, relied more on heat pumps for water heating, while the warmer second, benefitted from the large availability of solar radiation. Full article
(This article belongs to the Special Issue Advanced Studies in Nearly Zero-Energy Buildings and Optimal Design)
Show Figures

Figure 1

24 pages, 87228 KB  
Article
Possible Geometries for Precast Concrete Structures, through Discussing New Connections, Robotic Manufacturing and Re-Utilisation of the Concrete Elements
by Abtin Baghdadi, Lukas Ledderose and Harald Kloft
Buildings 2024, 14(1), 302; https://doi.org/10.3390/buildings14010302 - 22 Jan 2024
Cited by 5 | Viewed by 2931
Abstract
This study explores the potential use of new connections to shape precast building geometries, focusing on connection performance, robotic fabrication, and foldable structural elements. Three connection types, including coupled-bolts, hinges, and steel tubes, were initially proposed and assessed in beam and portal frame [...] Read more.
This study explores the potential use of new connections to shape precast building geometries, focusing on connection performance, robotic fabrication, and foldable structural elements. Three connection types, including coupled-bolts, hinges, and steel tubes, were initially proposed and assessed in beam and portal frame geometries. In contrast, the study introduces conceptual ideas; initial experimental and numerical studies were conducted to estimate connection capacities. Robotic fabrication for connecting elements to reused concrete and converting floor elements into beams was detailed, showcasing robotic technology’s performance and potential. These connections were employed in designing new precast element geometries, ranging from simple beams to multi-story buildings. Geometric properties and volume quantities of folded and opened geometries were studied using 37 CAD models. To properly discuss the joint performance reference, monolithic elements with exact dimensions were created for comparison. Despite varied connection capacity (38% to 100%), the steel tube exhibited the most desirable performance, resembling a monolithic element with an exact size. Some proposed foldable geometries showed a significant reduction (up to 7%) in element dimensions to facilitate transport and construction. Full article
(This article belongs to the Section Building Materials, and Repair & Renovation)
Show Figures

Figure 1

15 pages, 4726 KB  
Article
Effect of Poly(ethylene glycol)–Poly(propylene glycol) Triblock Copolymers on Autogenous Shrinkage and Properties of Cement Pastes
by Mohammad Sadegh Tale Masoule and Ali Ghahremaninezhad
Buildings 2024, 14(1), 283; https://doi.org/10.3390/buildings14010283 - 20 Jan 2024
Cited by 8 | Viewed by 2699
Abstract
This study investigates the hydration, microstructure, autogenous shrinkage, electrical resistivity, and mechanical properties of Portland cement pastes modified with PEG-PPG triblock copolymers with varied molecular weights. The early age properties including setting time and hydration heat were examined using the Vicat test and [...] Read more.
This study investigates the hydration, microstructure, autogenous shrinkage, electrical resistivity, and mechanical properties of Portland cement pastes modified with PEG-PPG triblock copolymers with varied molecular weights. The early age properties including setting time and hydration heat were examined using the Vicat test and isothermal calorimetry. The hydration products and pore size distribution were analyzed using thermogravimetric analysis (TGA) and nitrogen adsorption, respectively. Mechanical properties and electrical resistivity were evaluated using the compressive strength test and electrochemical impedance spectroscopy (EIS). It was shown that the addition of the copolymers reduced the surface tension of the cement paste pore solution due to the presence of a hydrophobic block (PPG) in the molecular structure of the copolymers. The setting time and hydration heat were relatively similar in the control paste as well as the pastes modified with the copolymers. The results showed that copolymers were able to reduce the autogenous shrinkage in the paste due primarily to a reduction in pore solution surface tension. TGA showed a slight increase in the hydration degree of the paste modified with the copolymers. The compressive strength was reduced in the pastes modified with the copolymers that showed an increased volume of air voids. The addition of copolymers did not affect the electrical resistivity of the pastes except in the case where there was a large volume of air voids, which acted as electrical insulators. Full article
(This article belongs to the Section Building Materials, and Repair & Renovation)
Show Figures

Figure 1

21 pages, 3117 KB  
Review
Design for Manufacturing and Assembly (DfMA) in Construction: A Holistic Review of Current Trends and Future Directions
by Sadaf Montazeri, Zhen Lei and Nicole Odo
Buildings 2024, 14(1), 285; https://doi.org/10.3390/buildings14010285 - 20 Jan 2024
Cited by 21 | Viewed by 8863
Abstract
The construction industry, despite its anticipated significant growth, has struggled with low productivity over the past two decades. Design for manufacturing and assembly (DfMA), a methodology with a history of success in other industries, presents a promising solution to enhancing efficiency in construction. [...] Read more.
The construction industry, despite its anticipated significant growth, has struggled with low productivity over the past two decades. Design for manufacturing and assembly (DfMA), a methodology with a history of success in other industries, presents a promising solution to enhancing efficiency in construction. This article reviews the current state of DfMA in the construction industry, identifies the most recent research themes in the field of DfMA, and provides recommendations for future DfMA research based on the existing research gaps. The paper employs a mixed-method approach, combining quantitative bibliometric analysis and qualitative thematic analysis. Using Scopus as the literature database, the study identified 43 relevant articles published between 2013 and 2023. The bibliometric analysis reveals a growing interest in DfMA research, with an upward trend in publications over the years. The thematic analysis categorizes DfMA research topics into six main themes: Innovation and Technology Trends, Sustainability and Environmental Impact, Regulatory and Policy Considerations, Collaborative Approach, Applications, Benefits, and Challenges, and Project Lifecycle. Each theme is explored in-depth, providing insights into the transformative impact of technology, environmental considerations in DfMA, regulatory challenges, collaborative strategies, varied applications, and the project lifecycle phases influenced by DfMA. The article concludes by presenting identified research gaps and offering recommendations for future DfMA research. It emphasizes the need for a holistic approach, continued collaboration, and a focus on unexplored aspects of regulatory frameworks and the entire project lifecycle. This study sets a new benchmark in DfMA research by employing a novel mixed-method approach and providing unprecedented insights into the multifaceted role of DfMA in advancing construction industry practices. It serves as a valuable resource for researchers, practitioners, and stakeholders in the construction industry by offering a comprehensive understanding of DfMA’s current state and guiding future research endeavors. Full article
Show Figures

Figure 1

17 pages, 8743 KB  
Article
Mechanical Performance of Hybrid Fibre Reinforced Magnesium Oxychloride Cement-Based Composites at Ambient and Elevated Temperature
by Sanket Rawat, Paul Saliba, Peter Charles Estephan, Farhan Ahmad and Yixia Zhang
Buildings 2024, 14(1), 270; https://doi.org/10.3390/buildings14010270 - 19 Jan 2024
Cited by 32 | Viewed by 2609
Abstract
Magnesium oxychloride cement (MOC) is often recognized as an eco-friendly cement and has found widespread application in various sectors. However, research on its resistance against elevated temperatures including fire is very limited. This paper thoroughly investigated the mechanical performance of fibre reinforced MOC-based [...] Read more.
Magnesium oxychloride cement (MOC) is often recognized as an eco-friendly cement and has found widespread application in various sectors. However, research on its resistance against elevated temperatures including fire is very limited. This paper thoroughly investigated the mechanical performance of fibre reinforced MOC-based cementitious composite (FRMOCC) at ambient and elevated temperatures. A recently developed water-resistant MOC was used as the base matrix which was further reinforced using hybrid basalt and polypropylene fibres at various proportions, and a systematic study on the effect of fibre dosage on compressive and tensile strength of FRMOCC was conducted. The specimens were exposed to elevated temperatures ranging from 200 to 800 °C; mechanical performance and phase composition from a microscale study were analysed. The findings revealed that compressive strength, with the increase in temperature, substantially decreased, with values of 30–87% at 400 °C and over 95% at 800 °C. Specimens with 1.5% basalt and 0.5% PP fibre showed the least reduction possibly due to the vacant channels created as a result of the melting effect of PP fibres. Tensile strength was also completely lost at 600 °C and the specimens suffered substantial mass loss exceeding 30% at this temperature, indicating significant matrix decomposition. Additional analysis using X-ray diffraction (XRD) and scanning electron microscope (SEM) revealed the decomposition stages of the matrix and highlighted the instability of the main hydration phases of FRMOCC at elevated temperatures. Full article
(This article belongs to the Special Issue Research on Development of Low Carbon Cementitious Materials)
Show Figures

Figure 1

23 pages, 7008 KB  
Article
Assessment of the Historical Gardens and Buildings Lighting Interaction through Virtual Reality: The Case of Casita de Arriba de El Escorial
by Martina Gargiulo, Davide Carleo, Giovanni Ciampi, Massimiliano Masullo, Pilar Chìas Navarro, Andrea Maliqari and Michelangelo Scorpio
Buildings 2024, 14(1), 273; https://doi.org/10.3390/buildings14010273 - 19 Jan 2024
Cited by 7 | Viewed by 2462
Abstract
Green areas and parks are places where people’s quality of life improves, places of recreation and relaxation, in which to carry out various social activities. Among these, the historic gardens represent the union between green areas and historic architecture. Light is considered one [...] Read more.
Green areas and parks are places where people’s quality of life improves, places of recreation and relaxation, in which to carry out various social activities. Among these, the historic gardens represent the union between green areas and historic architecture. Light is considered one of the main factors influencing the perception of such spaces at night; therefore, lighting solutions should be properly balanced. Immersive virtual reality is a tool that allows for lighting design management from different viewpoints. This study investigates how the lighting of a monumental garden affects people’s perception of its architecture at night. With this aim, a detailed 3D model of the western part of Escorial’s monumental complex in Spain was built in DIALux evo 11 and Unreal Engine 4.27 and used to propose six different lighting scenarios. Participants viewed the scenarios through a head-mounted display and provided subjective feedback on the perceived light strength of the environment and architecture. Results highlight that illuminating surrounding areas affects the environment and building perception, as well as the order in which elements capture observer attention. In particular, lit elements between the observer and the façade can reduce façade importance. Full article
Show Figures

Figure 1

38 pages, 8474 KB  
Review
Circular Material Usage Strategies and Principles in Buildings: A Review
by Paulo Santos, Génesis Camila Cervantes, Alicia Zaragoza-Benzal, Aimee Byrne, Ferhat Karaca, Daniel Ferrández, Adriana Salles and Luís Bragança
Buildings 2024, 14(1), 281; https://doi.org/10.3390/buildings14010281 - 19 Jan 2024
Cited by 31 | Viewed by 7438
Abstract
Building construction accounts for a significant proportion of global greenhouse gas emissions, raw material extraction, and waste production. Applying circular economy (CE) principles in the building construction industry would considerably reduce these values. However, uptake by the industry is relatively slow, which is [...] Read more.
Building construction accounts for a significant proportion of global greenhouse gas emissions, raw material extraction, and waste production. Applying circular economy (CE) principles in the building construction industry would considerably reduce these values. However, uptake by the industry is relatively slow, which is largely attributed to sectoral barriers, including limitations in knowledge and experience. This review paper aims to assess and contribute to diminishing these obstacles by offering a comprehensive review of circular material usage principles and strategies within the construction sector. Opportunities and facilitators of change are also presented, including innovations and emerging technologies in recycling, digitization, robotic systems, novel materials, and processing. Finally, four case studies demonstrate the application of circular theory via a novel block system, recycled aggregate, modular kitchen reuse, and an energy efficiency retrofit. The conclusions show that future efforts should prioritize the development of strong regulatory frameworks, awareness initiatives, and international cooperation. In this regard, the integration of technological advancements, such as AI, robotics, and blockchain, is essential for optimizing waste management efficiency. Furthermore, education on circular practices plays a critical role. Through global collaboration, standardizing circular construction approaches can promote a more sustainable and resilient building construction industry. Full article
(This article belongs to the Section Building Energy, Physics, Environment, and Systems)
Show Figures

Figure 1

23 pages, 1634 KB  
Article
Success Factors and Barriers for Facility Management in Keeping Nearly-Zero-Energy Non-Residential Buildings Energy-Efficient over Time
by Anna-Lena Lane, Mathias Cehlin and Patrik Thollander
Buildings 2024, 14(1), 242; https://doi.org/10.3390/buildings14010242 - 16 Jan 2024
Cited by 7 | Viewed by 3520
Abstract
Energy efficiency is a cornerstone of climate change mitigation. For buildings, facility management is an essential part of achieving efficient energy use while keeping tenants satisfied. This interview study explores success factors and barriers for facility management in maintaining energy efficiency over time [...] Read more.
Energy efficiency is a cornerstone of climate change mitigation. For buildings, facility management is an essential part of achieving efficient energy use while keeping tenants satisfied. This interview study explores success factors and barriers for facility management in maintaining energy efficiency over time in four approximately 10-year-old non-residential premises built as so-called nearly zero-energy buildings (nZEB) in Sweden. The study highlights the importance of functional digital tools, benchmarks, and building professionals’ involvement in ensuring energy efficiency. It also emphasizes the need for involvement communication and strategies to engage facility management in energy efficiency efforts. The study suggests that in-house and public policies can play a crucial role in sustaining high ambitions for energy efficiency. Access to professional support that is self-evident to use is identified as a critical success factor. Additionally, the research presents an analytic model that can be used in future studies to assess facility management organizations’ potential for maintaining energy performance in buildings over time. Full article
(This article belongs to the Section Building Energy, Physics, Environment, and Systems)
Show Figures

Figure 1

19 pages, 2218 KB  
Article
Daylighting Performance of CdTe Semi-Transparent Photovoltaic Skylights with Different Shapes for University Gymnasium Buildings
by Yanpeng Wu, Shaoxiong Li, Xin Gao and Huifang Fan
Buildings 2024, 14(1), 241; https://doi.org/10.3390/buildings14010241 - 16 Jan 2024
Cited by 8 | Viewed by 2004
Abstract
The daylighting environment in university gymnasiums affects daily teaching and sports training. However, direct sunlight, glare, and indoor overheating in summer are common problems. Semi-transparent photovoltaic glass can solve these issues by replacing shading facilities, blocking solar radiation, and generating electricity. This study [...] Read more.
The daylighting environment in university gymnasiums affects daily teaching and sports training. However, direct sunlight, glare, and indoor overheating in summer are common problems. Semi-transparent photovoltaic glass can solve these issues by replacing shading facilities, blocking solar radiation, and generating electricity. This study examines the influence of different types of CdTe semi-transparent film photovoltaic glass on the daylighting environment of six typical university gymnasium skylights. The optimal types of CdTe semi-transparent film photovoltaic glass are determined by dynamic daylighting performance metrics DA, DAcon, DAmax, and UDI. The results show that, for instance, centralized rectangular skylights benefit from the 50–60% transmittance type, while centralized X-shaped skylights require the 70–80% transmittance type to enhance indoor daylighting. The research results offer specific recommendations based on skylight shapes and photovoltaic glass types and can provide a reference for the daylighting design of university gymnasium buildings with different forms of photovoltaic skylights in the future. Full article
(This article belongs to the Special Issue Indoor Climate and Energy Efficiency in Buildings)
Show Figures

Figure 1

20 pages, 9871 KB  
Article
Nondestructive Testing (NDT) for Damage Detection in Concrete Elements with Externally Bonded Fiber-Reinforced Polymer
by Jesús D. Ortiz, Seyed Saman Khedmatgozar Dolati, Pranit Malla, Armin Mehrabi and Antonio Nanni
Buildings 2024, 14(1), 246; https://doi.org/10.3390/buildings14010246 - 16 Jan 2024
Cited by 21 | Viewed by 3848
Abstract
Fiber-reinforced polymer (FRP) composites offer a corrosion-resistant, lightweight, and durable alternative to traditional steel material in concrete structures. However, the lack of established inspection methods for assessing reinforced concrete elements with externally bonded FRP (EB-FRP) composites hinders industry-wide confidence in their adoption. This [...] Read more.
Fiber-reinforced polymer (FRP) composites offer a corrosion-resistant, lightweight, and durable alternative to traditional steel material in concrete structures. However, the lack of established inspection methods for assessing reinforced concrete elements with externally bonded FRP (EB-FRP) composites hinders industry-wide confidence in their adoption. This study addresses this gap by investigating non-destructive testing (NDT) techniques for detecting damage and defects in EB-FRP concrete elements. As such, this study first identified and categorized potential damage in EB-FRP concrete elements considering where and why they occur. The most promising NDT methods for detecting this damage were then analyzed. And lastly, experiments were carried out to assess the feasibility of the selected NDT methods for detecting these defects. The result of this study introduces infrared thermography (IR) as a proper method for identifying defects underneath the FRP system (wet lay-up). The IR was capable of highlighting defects as small as 625 mm2 (1 in.2) whether between layers (debonding) or between the substrate and FRP (delamination). It also indicates the inability of GPR to detect damage below the FRP laminates, while indicating the capability of PAU to detect concrete delamination and qualitatively identify bond damage in the FRP system. The outcome of this research can be used to provide guidance for choosing effective on-site NDT techniques, saving considerable time and cost for inspection. Importantly, this study also paves the way for further innovation in damage detection techniques addressing the current limitations. Full article
(This article belongs to the Special Issue Fiber Reinforced Polymer (FRP) Composites for Construction)
Show Figures

Figure 1

23 pages, 26606 KB  
Article
Robustness of Corner-Supported Modular Steel Buildings with Core Walls
by Ramtin Hajirezaei, Pejman Sharafi, Kamyar Kildashti and Mohammad Alembagheri
Buildings 2024, 14(1), 235; https://doi.org/10.3390/buildings14010235 - 15 Jan 2024
Cited by 8 | Viewed by 2843
Abstract
This paper studies the dynamic response of corner-supported modular steel buildings with a core wall system, under progressive collapse scenarios, associated with corner module removals. Since using secondary systems such as concrete core in mid- to high-rise buildings is currently unavoidable, understanding their [...] Read more.
This paper studies the dynamic response of corner-supported modular steel buildings with a core wall system, under progressive collapse scenarios, associated with corner module removals. Since using secondary systems such as concrete core in mid- to high-rise buildings is currently unavoidable, understanding their impact on load transfer between modules during collapse scenarios becomes essential. The designated four-, eight-, and twelve-story buildings were modelled using the macro-model-based finite element method in Abaqus. In addition, three different locations are considered for the concrete shear core within the building plan, leading to nine various case scenarios. Each vertical and horizontal inter-module connection was modelled by one axial and two shear springs with predefined nonlinear force-displacement behavior. The local and global buckling, which plays an essential role in the building’s stability, was considered to obtain accurate results. Finally, parametric studies on the building response were carried out, including the intra-module connection rigidity and inter-module connection stiffness. The results demonstrated that the core wall could maintain the robustness of a modular steel building through two mechanisms dependent on its location within the plan. In addition, preventing plastic hinges from forming in beams could be introduced as an anti-collapse mechanism in the corner module removal scenarios. Full article
Show Figures

Figure 1

25 pages, 9252 KB  
Article
Methods for Selecting Design Alternatives through Integrated Analysis of Energy Performance of Buildings and the Physiological Responses of Occupants
by Sanghee Kim, Jihye Ryu, Yujeong Lee, Hyejin Park and Kweonhyoung Lee
Buildings 2024, 14(1), 237; https://doi.org/10.3390/buildings14010237 - 15 Jan 2024
Cited by 4 | Viewed by 2239
Abstract
We propose a technique that allows designers to develop energy-efficient buildings focused on occupants from the early design stage. The technique integrates the physiological responses of occupants and the energy performance of buildings. Among the architectural design elements, we considered the aspect ratio, [...] Read more.
We propose a technique that allows designers to develop energy-efficient buildings focused on occupants from the early design stage. The technique integrates the physiological responses of occupants and the energy performance of buildings. Among the architectural design elements, we considered the aspect ratio, ceiling height, and window-to-wall ratio as design variables and created 30 design alternatives for a single-occupancy room in a postpartum care center. These design alternatives were recreated in virtual reality, allowing 33 female participants to immerse themselves in the designed rooms. During the experiment, we collected electroencephalography (EEG) data from the participants. Furthermore, we used DesignBuilder to simulate 30 design alternatives and calculated the primary energy consumption per unit area for each alternative. By integrating the EEG data and energy performance analysis, we identified the design alternative among the 30 options that positively influenced the physiological responses of occupants while also being energy efficient. The selected alternative was designed with an aspect ratio of 1:1.6, a ceiling height of 2.3 m, and a window-to-wall ratio of 60%. This research represents a creative exploration that demonstrates how studies combining human physiological responses and architecture can evolve through integration with other subjects. Our findings provide a robust framework to explore the relationship between physiological responses and energy optimization for detailed architectural design elements. Full article
(This article belongs to the Section Building Energy, Physics, Environment, and Systems)
Show Figures

Figure 1

29 pages, 2625 KB  
Article
Opportunities and Challenges of Generative AI in Construction Industry: Focusing on Adoption of Text-Based Models
by Prashnna Ghimire, Kyungki Kim and Manoj Acharya
Buildings 2024, 14(1), 220; https://doi.org/10.3390/buildings14010220 - 14 Jan 2024
Cited by 85 | Viewed by 35915
Abstract
In the last decade, despite rapid advancements in artificial intelligence (AI) transforming many industry practices, construction largely lags in adoption. Recently, the emergence and rapid adoption of advanced large language models (LLMs) like OpenAI’s GPT, Google’s PaLM, and Meta’s Llama have shown great [...] Read more.
In the last decade, despite rapid advancements in artificial intelligence (AI) transforming many industry practices, construction largely lags in adoption. Recently, the emergence and rapid adoption of advanced large language models (LLMs) like OpenAI’s GPT, Google’s PaLM, and Meta’s Llama have shown great potential and sparked considerable global interest. However, the current surge lacks a study investigating the opportunities and challenges of implementing Generative AI (GenAI) in the construction sector, creating a critical knowledge gap for researchers and practitioners. This underlines the necessity to explore the prospects and complexities of GenAI integration. Bridging this gap is fundamental to optimizing GenAI’s early stage adoption within the construction sector. Given GenAI’s unprecedented capabilities to generate human-like content based on learning from existing content, we reflect on two guiding questions: What will the future bring for GenAI in the construction industry? What are the potential opportunities and challenges in implementing GenAI in the construction industry? This study delves into reflected perception in literature, analyzes the industry perception using programming-based word cloud and frequency analysis, and integrates authors’ opinions to answer these questions. This paper recommends a conceptual GenAI implementation framework, provides practical recommendations, summarizes future research questions, and builds foundational literature to foster subsequent research expansion in GenAI within the construction and its allied architecture and engineering domains. Full article
Show Figures

Figure 1

23 pages, 303 KB  
Article
The Future Property Workforce: Challenges and Opportunities for Property Professionals in the Changing Landscape
by Chyi Lin Lee, Sharon Yam, Connie Susilawati and Andrea Blake
Buildings 2024, 14(1), 224; https://doi.org/10.3390/buildings14010224 - 14 Jan 2024
Cited by 16 | Viewed by 7161
Abstract
The rapid advancement of technology has revolutionised how we live and work, posing challenges and opportunities for various professions, including the property and construction workforce. The COVID-19 pandemic has further accelerated the pace of change. Therefore, in this study, we examined the future [...] Read more.
The rapid advancement of technology has revolutionised how we live and work, posing challenges and opportunities for various professions, including the property and construction workforce. The COVID-19 pandemic has further accelerated the pace of change. Therefore, in this study, we examined the future property workforce and the required skills for Property Industry 4.0 by conducting semi-structured interviews with property leaders. The findings suggest that digitisation and automation are reshaping the property workforce, including those working in development and construction, necessitating efforts to bridge the gap between graduates’ technology proficiency and practical application. Moreover, calls for proactive regulation of artificial intelligence (AI) use in the property sector highlight the need for regulator and professional body involvement. This study also shows the challenges and opportunities for property professionals with an increased focus on environmental, social, and governance (ESG) matters and the challenges of balancing global expansion with local adaptability due to globalisation. Furthermore, this work highlights a concerning decline in communication skills among graduates, which is partly attributed to the pandemic. Collaborative efforts between universities and industry are essential to cultivate these vital skills among future property professionals. The implications of this study are also discussed. Full article
(This article belongs to the Section Architectural Design, Urban Science, and Real Estate)
21 pages, 7840 KB  
Article
Simple Nonlinear Numerical Modeling for Unreinforced and FRP-Reinforced Masonry Domes
by Alessandro Gandolfi, Natalia Pingaro and Gabriele Milani
Buildings 2024, 14(1), 166; https://doi.org/10.3390/buildings14010166 - 9 Jan 2024
Cited by 38 | Viewed by 2287
Abstract
This paper presents a new method to model the nonlinear behavior of double-curvature masonry structures, possibly reinforced by composite materials, by means of conventional elasto-plastic analyses. The method is meant to be used in professional design, especially for assessment and retrofitting purposes, based [...] Read more.
This paper presents a new method to model the nonlinear behavior of double-curvature masonry structures, possibly reinforced by composite materials, by means of conventional elasto-plastic analyses. The method is meant to be used in professional design, especially for assessment and retrofitting purposes, based on the exploitation of the simplest nonlinear finite elements available in commercial software, namely, trusses with elasto-fragile and elasto-ductile behavior (Cutoff Bars, according for instance to the definition provided by Strand7 R3.1.3a). Numerical static nonlinear analyses are carried out by considering elastic hexahedral elements for bricks and by lumping nonlinearities on joints. These are assumed, in turn, to be elastic–brittle and elastic–plastic by using 1D elements, namely, Point Contacts, under the No-Tension Material hypothesis, and Cutoff Bars, respectively, assigning a small tensile resistance to the material. The reinforcement, realized with FRP hooping strips, is successfully modeled in a similar fashion, i.e., by applying perfectly bonded elastic–plastic Cutoff Bars at the extrados of the dome, where debonding is accounted for in a conventional way, limiting the tensile strength according to Italian Standards’ indications. The procedure is validated against benchmark models with the same geometry, using experimental data and more refined structural model results for comparison. After an in-depth analysis of the obtained results, in terms of capacity curves, the robustness and accuracy of the proposed approach are assessed. Full article
(This article belongs to the Special Issue Recent Scientific Developments on the Mechanics of Masonry Structures)
Show Figures

Figure 1

16 pages, 4543 KB  
Article
Assessment of CO2 Capture in FA/GGBS-Blended Cement Systems: From Cement Paste to Commercial Products
by Jingxian Liu, Yingyu Wu, Fulin Qu, Hanbing Zhao and Yilin Su
Buildings 2024, 14(1), 154; https://doi.org/10.3390/buildings14010154 - 8 Jan 2024
Cited by 7 | Viewed by 5178
Abstract
The cement industry’s intricate production process, including kiln heating and fossil fuel use, contributes 5–8% of global CO2 emissions, marking it as a significant carbon emitter in construction. This study focuses on quantifying CO2 capture potential in blended cement systems through [...] Read more.
The cement industry’s intricate production process, including kiln heating and fossil fuel use, contributes 5–8% of global CO2 emissions, marking it as a significant carbon emitter in construction. This study focuses on quantifying CO2 capture potential in blended cement systems through the utilisation of phenolphthalein and thermalgravimetric methodologies. Its primary objective is to assess the CO2 absorption capacity of these blended systems’ pastes. Initial evaluation involves calculating the carbon capture capacity within the paste, subsequently extended to estimate CO2 content in the resultant concrete products. The findings indicate that incorporating ground granulated blast-furnace slag (GGBS) or an ettringite-based expansive agent did not notably elevate carbonation depth, irrespective of their fineness. Conversely, the introduction of fly ash (FA) notably augmented the carbonation depth, leading to a substantial 36.4% rise in captured CO2 content. The observed distinctions in carbonation behaviour primarily stem from variances in pore structure, attributable to distinct hydration characteristics between GGBS and FA. Thermal analysis confirms the increased stabilisation of CO2 in FA blends, highlighting the crucial influence of material composition on carbonation and emission reduction. Incorporating both GGBS and FA notably diminishes binder emissions, constituting almost half of PC-concrete emissions. Initially, 60% GGBS shows lower emissions than 50% FA, but when considering CO2 capture, this emission dynamic significantly changes, emphasising the intricate influence of additives on emission patterns. This underscores the complexity of evaluating carbonation-induced emissions in cementitious systems. Full article
(This article belongs to the Special Issue Low-Carbon and Green Materials in Construction—2nd Edition)
Show Figures

Figure 1

21 pages, 6538 KB  
Article
Nearly Zero-Energy Building Load Forecasts through the Competition of Four Machine Learning Techniques
by Haosen Qin, Zhen Yu, Zhengwei Li, Huai Li and Yunyun Zhang
Buildings 2024, 14(1), 147; https://doi.org/10.3390/buildings14010147 - 7 Jan 2024
Cited by 7 | Viewed by 2281
Abstract
Heating, ventilation and air conditioning (HVAC) systems account for approximately 50% of the total energy consumption in buildings. Advanced control and optimal operation, seen as key technologies in reducing the energy consumption of HVAC systems, indispensably rely on an accurate prediction of the [...] Read more.
Heating, ventilation and air conditioning (HVAC) systems account for approximately 50% of the total energy consumption in buildings. Advanced control and optimal operation, seen as key technologies in reducing the energy consumption of HVAC systems, indispensably rely on an accurate prediction of the building’s heating/cooling load. Therefore, the goal of this research is to develop a model capable of making such accurate predictions. To streamline the process, this study employs sensitivity and correlation analysis for feature selection, thereby eliminating redundant parameters, and addressing distortion problems caused by multicollinearity among input parameters. Four model identification methods including multivariate polynomial regression (MPR), support vector regression (SVR), multilayer perceptron (MLP), and extreme gradient boosting (XGBoost) are implemented in parallel to extract value from diverse building datasets. These models are trained and selected autonomously based on statistical performance criteria. The prediction models were deployed in a nearly zero-energy office building, and the impacts of feature selection, training set size, and real-world uncertainty factors were analyzed and compared. The results showed that feature selection considerably improved prediction accuracy while reducing model dimensionality. The research also recognized that prediction accuracy during model deployment can be influenced significantly by factors like personnel mobility during holidays and weather forecast uncertainties. Additionally, for nearly zero-energy buildings, the thermal inertia of the building itself can considerably impact prediction accuracy in certain scenarios. Full article
(This article belongs to the Special Issue AI and Data Analytics for Energy-Efficient and Healthy Buildings)
Show Figures

Figure 1

Back to TopTop