Next Issue
Volume 12, January
Previous Issue
Volume 11, November
error_outline You can access the new MDPI.com website here. Explore and share your feedback with us.
 
 

J. Fungi, Volume 11, Issue 12 (December 2025) – 74 articles

Cover Story (view full-size image): Coccidioidomycosis (CM), also known as Valley Fever, is endemic to the alkaline deserts of North and South America. Inhalation of spores from the causative agents Coccidioides immitis and Coccidioides posadasii often presents as flu-like symptoms or pneumonia. Severe disseminated CM, while rare, often requires long-term antifungal treatment. Current CM treatments focus on azoles, such as fluconazole and itraconazole, and the polyene amphotericin B. However, due to the concern of polyene cytotoxicity and evolving azole-resistant fungal strains, development of new antifungals against CM is urgently needed. This review highlights the limitations of current antifungal treatments and the efforts to address the gap through surveys of emerging antifungal compounds undergoing clinical trials and drug repurposing via high-throughput screening. View this paper
  • Issues are regarded as officially published after their release is announced to the table of contents alert mailing list.
  • You may sign up for e-mail alerts to receive table of contents of newly released issues.
  • PDF is the official format for papers published in both, html and pdf forms. To view the papers in pdf format, click on the "PDF Full-text" link, and use the free Adobe Reader to open them.
Order results
Result details
Section
Select all
Export citation of selected articles as:
22 pages, 583 KB  
Review
Harnessing Nanoparticles and Nanosuspensions to Combat Powdery Mildew: A Frontier in Vegetable and Fruit Protection
by Addisie Geremew, Alemayehu Shembo and Laura Carson
J. Fungi 2025, 11(12), 896; https://doi.org/10.3390/jof11120896 - 18 Dec 2025
Viewed by 467
Abstract
Powdery mildew poses a persistent threat to global vegetable and fruit production, particularly affecting leafy crops such as lettuce, spinach, and cucurbits. Conventional control strategies including chemical fungicides, biological agents, and resistant cultivars face limitations due to resistance development, environmental toxicity, and inconsistent [...] Read more.
Powdery mildew poses a persistent threat to global vegetable and fruit production, particularly affecting leafy crops such as lettuce, spinach, and cucurbits. Conventional control strategies including chemical fungicides, biological agents, and resistant cultivars face limitations due to resistance development, environmental toxicity, and inconsistent field efficacy. This review explores the emerging role of nanotechnology, specifically nanoparticles (NPs) and nanosuspensions (NSs), in managing powdery mildew. Metallic nanoparticles and non-metallic variants demonstrate potent antifungal activity through mechanisms such as membrane disruption, reactive oxygen species (ROS) generation, and gene regulation. Encapsulated nano-fungicides and sprayable essential oils represent potential application methods that could enhance delivery precision and activate plant defense mechanisms against powdery mildew. Integrating the application of nanoparticles and nanosuspensions with smart and digital delivery systems could be a promising strategy for managing powdery mildew infestation in fruits and vegetables. Despite their potential, challenges including ecotoxicity, formulation stability, scalability, and regulatory gaps must be addressed. This review underscores the need for interdisciplinary research to advance safe, effective, and sustainable nano-enabled solutions for powdery mildew control. Full article
(This article belongs to the Section Fungi in Agriculture and Biotechnology)
Show Figures

Figure 1

18 pages, 4184 KB  
Article
Antifungal Susceptibility and Resistance-Associated Gene Expression in Nosocomial Candida Isolates
by Fabiola Berenice Hernandez-Reyes, Luis Alfonso Muñoz-Miranda, Manuel R. Kirchmayr, Pablo César Ortiz-Lazareno, Rafael Cortés-Zárate, Maricarmen Iñiguez-Moreno, Heriberto Jacobo-Cuevas and Cesar Arturo Nava-Valdivia
J. Fungi 2025, 11(12), 895; https://doi.org/10.3390/jof11120895 - 18 Dec 2025
Viewed by 583
Abstract
Background: Nosocomial infections represent a significant clinical burden due to high morbidity, mortality and healthcare costs. Invasive fungal infections, particularly those caused by Candida species, are of growing concern due to increasing antifungal resistance, which limits therapeutic options and worsens patient outcomes. This [...] Read more.
Background: Nosocomial infections represent a significant clinical burden due to high morbidity, mortality and healthcare costs. Invasive fungal infections, particularly those caused by Candida species, are of growing concern due to increasing antifungal resistance, which limits therapeutic options and worsens patient outcomes. This study aimed to characterize the prevalence, species distribution, antifungal susceptibility profiles, and molecular mechanisms of resistance in clinical Candida isolates from hospitalized patients. Methods: A cross-sectional study was conducted involving 55 hospitalized patients, yielding 60 isolates from blood, secretions, fluids, and catheter tips. Species identification was performed using chromogenic media and confirmed by MALDI-TOF MS. Antifungal susceptibility testing followed CLSI M27-A4 broth microdilution guidelines for amphotericin B, fluconazole and 5-flucytosine. Gene expression of ERG2, ERG11 and MDR1 was evaluated by RT-qPCR after exposure to subinhibitory antifungal concentrations using the 2−∆∆Ct method. Results:Candida albicans was the most frequent species, followed by Nakaseomyces glabratus, C. tropicalis and C. parapsilosis. Resistance varied among species, with elevated rates for fluconazole. ERG2 was notably overexpressed in amphotericin B-resistant isolates, while ERG11 and MDR1 showed species-dependent variation. Conclusions: Resistance mechanisms in Candida are species-specific and drug-dependent. Accurate species identification and understanding their molecular profiles are essential to guide targeted antifungal therapy and improve clinical outcomes. Full article
(This article belongs to the Section Fungal Pathogenesis and Disease Control)
Show Figures

Figure 1

14 pages, 743 KB  
Article
Extracts of the Algerian Fungus Phlegmacium herculeum: Chemical Analysis, Antioxidant, Antibacterial, and Cytotoxicity Evaluation
by Roukia Zatout, Stefania Garzoli, Lounis Youcef Khodja, Ouided Abdelaziz, Maria Michela Salvatore, Anna Andolfi, Marco Masi and Alessio Cimmino
J. Fungi 2025, 11(12), 894; https://doi.org/10.3390/jof11120894 - 18 Dec 2025
Viewed by 399
Abstract
This study reports the first molecularly confirmed occurrence of Phlegmacium herculeum in Algeria, identified through morphological features and ITS sequence analysis (GenBank accession: PQ133121). Phytochemical profiling revealed a diverse composition of metabolites. SPME–GC–MS analysis detected volatile aldehydes (butanal, pentanal), organic acids (butanoic, pentanoic), [...] Read more.
This study reports the first molecularly confirmed occurrence of Phlegmacium herculeum in Algeria, identified through morphological features and ITS sequence analysis (GenBank accession: PQ133121). Phytochemical profiling revealed a diverse composition of metabolites. SPME–GC–MS analysis detected volatile aldehydes (butanal, pentanal), organic acids (butanoic, pentanoic), terpenoids (limonene, 1,8-cineole), phenolics, and long-chain alkanes. Furthermore, the macrofungus has been extracted with organic solvents, and the obtained extracts have been analyzed via NMR and GC–MS, revealing the presence of organic acids (lactic, succinic, azelaic), fatty acids (palmitic, linoleic), and phenolic acids (protocatechuic, 4-hydroxybenzoic). DPPH-based analysis indicated that the antioxidant response of the crude extracts strengthened as the dose increased, with the ethyl acetate (EtOAc) extract exhibiting the highest inhibition and lowest IC50, attributed to its rich phenolic content. The chloroform (CHCl3) extract showed moderate activity, consistent with its composition of less polar metabolites such as fatty acids and terpenoids. Antibacterial assays revealed extract-specific effects: CHCl3 strongly inhibited Staphylococcus aureus (18 mm), while EtOAc was more effective against Gram-negative strains, including Escherichia coli (18 mm) and Pseudomonas aeruginosa (13 mm). Cytotoxicity testing using Saccharomyces cerevisiae confirmed that both extracts were non-toxic, maintaining ≥90% cell viability. These findings highlight P. herculeum as a novel source of bioactive metabolites with antioxidant and antibacterial potential. Full article
(This article belongs to the Collection Bioactive Fungal Metabolites)
Show Figures

Graphical abstract

8 pages, 950 KB  
Brief Report
Potato Elicitor Peptide StPep1 Enhances Resistance to Phytophthora infestans in Solanum tuberosum
by Alexander Skripnikov, Tatiana Suprunova, Natalia O. Kalinina and Michael Taliansky
J. Fungi 2025, 11(12), 893; https://doi.org/10.3390/jof11120893 - 18 Dec 2025
Viewed by 451
Abstract
Plant peptides represent a novel molecular tool in crop science due to their essential regulatory roles in plant growth, development, and responses to biotic and abiotic stresses. Although numerous bioactive plant peptides have been identified, a major gap remains in translating these discoveries [...] Read more.
Plant peptides represent a novel molecular tool in crop science due to their essential regulatory roles in plant growth, development, and responses to biotic and abiotic stresses. Although numerous bioactive plant peptides have been identified, a major gap remains in translating these discoveries into practical strategies for crop protection. Synthetic peptides are increasingly recognized as promising biological agents for enhancing crop productivity and protection in an environmentally sustainable manner. In this study, we demonstrate that the potato elicitor peptide StPep1, applied as a foliar spray at nanomolar concentrations (10–100 nM), strongly enhances resistance to the oomycete pathogen Phytophthora infestans in Solanum tuberosum cv. Gala under controlled climate chamber conditions. Preventive treatment 24 h prior to inoculation markedly reduced disease symptoms, with treated plants exhibiting a phenotype comparable to uninoculated controls. These findings highlight the potential of low-dose StPep1 as an environmentally friendly and cost-effective bioprotective agent, providing a foundation for future translational research and small-scale agricultural applications. Full article
(This article belongs to the Special Issue Biological Control of Fungal Plant Pathogens)
Show Figures

Figure 1

20 pages, 869 KB  
Review
The Conservation Crisis of Ophiocordyceps sinensis: Strategies, Challenges, and Sustainable Future of Artificial Cultivation
by Zhoujian He, Meng Ye, Huaxue Wu, Dan Liang, Jie Huan, Yuan Yao, Xinyue Wu and Xiaomei Luo
J. Fungi 2025, 11(12), 892; https://doi.org/10.3390/jof11120892 - 18 Dec 2025
Viewed by 819
Abstract
Ophiocordyceps sinensis, a fungus revered in traditional Asian medicine, is critically endangered due to climate change and overharvesting. Artificial cultivation is thus essential to meet demand and promote conservation. This review systematically analyses the decline of wild O. sinensis and evaluates the [...] Read more.
Ophiocordyceps sinensis, a fungus revered in traditional Asian medicine, is critically endangered due to climate change and overharvesting. Artificial cultivation is thus essential to meet demand and promote conservation. This review systematically analyses the decline of wild O. sinensis and evaluates the two primary cultivation strategies: in vitro mycelial fermentation and in vivo inoculation. We find that in vitro fermentation, while scalable and standardized, yields a chemical profile distinct from that of wild fungi. In vivo inoculation can produce fruiting bodies morphologically and chemically closer to wild specimens but is hampered by technical challenges in host rearing and low infection rates. By dissecting these bottlenecks, this review provides a framework for the sustainable cultivation of O. sinensis, crucial for preserving both a cornerstone of traditional medicine and the ecological balance of its native habitats. Full article
(This article belongs to the Collection Fungal Biodiversity and Ecology)
Show Figures

Figure 1

20 pages, 8091 KB  
Article
Five New Species of Gibellula (Hypocreales, Cordycipitaceae) from China
by Bo Tu, Hui Chen, Xu Zhang, Yu-Hu Guan, De-Xiang Tang, Qi-Rui Li and Yao Wang
J. Fungi 2025, 11(12), 891; https://doi.org/10.3390/jof11120891 - 17 Dec 2025
Viewed by 586
Abstract
The genus Gibellula (Cordycipitaceae, Hypocreales) comprises highly specialized, obligate pathogens that exclusively parasitize spiders. In this study, five new species were delimited based on morphological and phylogenetic evidence from a six-locus dataset (nrSSU, ITS, nrLSU, tef-1α, rpb1, [...] Read more.
The genus Gibellula (Cordycipitaceae, Hypocreales) comprises highly specialized, obligate pathogens that exclusively parasitize spiders. In this study, five new species were delimited based on morphological and phylogenetic evidence from a six-locus dataset (nrSSU, ITS, nrLSU, tef-1α, rpb1, rpb2). Specimens were collected from northeastern (Jilin and Liaoning Provinces) and southwestern (Yunnan Province) China. Phylogenetic analyses resolved these collections into five distinct, well-supported lineages, described as G. baishanensis, G. jilinensis, G. kunmingensis, G. paralongispora, and G. yunnanensis spp. nov. Among these, G. baishanensis and G. jilinensis were identified as sister taxa, whereas G. kunmingensis formed an independent lineage. Gibellula paralongispora was recovered as a sister to G. longispora, and G. yunnanensis as a sister to G. attenboroughii; both new species are supported by significant morphological distinctions (e.g., conidiophore length and conidial shape). This study provides detailed descriptions, illustrations, and morphological comparisons for these taxa, thereby enriching the taxonomy of Gibellula. Furthermore, the records from Jilin and Liaoning represent only the second documented occurrence of the genus in northeastern China, significantly expanding its known geographic range. Full article
(This article belongs to the Special Issue Fungal Diversity in Various Environments, 4th Edition)
Show Figures

Figure 1

16 pages, 1728 KB  
Article
Unravelling the Potential of Fungal Division of Labour in the Laccase Producer Coriolopsis trogii MUT3379 Through Protoplast Formation and Regeneration
by Luca Mellere, Adriana Bava, Jean Armengaud, Francesca Berini, Flavia Marinelli, Giovanna Cristina Varese, Federica Spina and Fabrizio Beltrametti
J. Fungi 2025, 11(12), 890; https://doi.org/10.3390/jof11120890 - 17 Dec 2025
Viewed by 428
Abstract
The white-rot fungus Coriolopsis trogii MUT3379 produces Lac3379-1 laccase at high yields due to the previous development of a robust fermentation process. Throughout the extended use of this strain, we observed the occurrence of substrate-specific guaiacol and ABTS (2,2’-azino-bis(3-ethylbenzothiazoline-6-sulphonic acid)) oxidizing enzymes other [...] Read more.
The white-rot fungus Coriolopsis trogii MUT3379 produces Lac3379-1 laccase at high yields due to the previous development of a robust fermentation process. Throughout the extended use of this strain, we observed the occurrence of substrate-specific guaiacol and ABTS (2,2’-azino-bis(3-ethylbenzothiazoline-6-sulphonic acid)) oxidizing enzymes other than Lac3379-1 Since we did not succeed in producing these enzymes in significant amounts by conventional strain selection and fermentation tools, we developed an approach based on protoplast preparation and regeneration to isolate stable producers of these alternative oxidative enzymes from the complex multinucleate mycelium of C. trogii MUT3379. A cost-effective and efficient protocol for protoplast preparation was developed by using the enzymatic cocktail VinoTaste Pro by Novozymes. A total of 100 protoplast-derived clones were selected and screened to produce laccases and other oxidative enzymes. A variable spectrum of oxidative activity levels, including both high and low producers, was revealed. Notably, a subset of clones exhibited diverse guaiacol/ABTS positive enzymatic patterns. These findings suggest that it is possible to isolate different lineages from the mycelium of C. trogii MUT337, each producing a distinct pattern of oxidative enzymes. This highlights the potential of protoplast-mediated genome separation to uncover novel metabolic traits that would otherwise remain cryptic. These data hold outstanding significance for accessing and producing novel oxidative enzymes from native fungal populations. Full article
(This article belongs to the Section Fungal Cell Biology, Metabolism and Physiology)
Show Figures

Figure 1

8 pages, 876 KB  
Article
Hgt17-Adr1 Relationship in Candida albicans Citrate Utilization
by Amelia M. White and Aaron P. Mitchell
J. Fungi 2025, 11(12), 889; https://doi.org/10.3390/jof11120889 - 17 Dec 2025
Viewed by 391
Abstract
The fungal pathogen Candida albicans can infect diverse tissues, a reflection of its broad metabolic repertoire. The transcription factor Adr1 is required for utilization of several citric acid cycle intermediates that are found in tissue. Many Adr1-activated genes encode enzymes with well-defined roles [...] Read more.
The fungal pathogen Candida albicans can infect diverse tissues, a reflection of its broad metabolic repertoire. The transcription factor Adr1 is required for utilization of several citric acid cycle intermediates that are found in tissue. Many Adr1-activated genes encode enzymes with well-defined roles in citrate metabolism or gluconeogenesis. Here, we focus on HGT17 (C4_01070W, orf19.4682), an Adr1-activated gene that encodes a possible citrate transporter. We provide two lines of evidence that HGT17 is a key functional target of Adr1. First, forced expression of HGT17 in an adr1Δ/Δ mutant improves growth on citrate as a carbon source. Second, hgt17Δ/Δ and adr1Δ/Δ mutants incubated in citrate medium present similar gene expression defects compared to the wild type. Noteworthy is down-regulation in both mutants of citric acid cycle genes, glycolysis/gluconeogenesis genes, and ergosterol synthesis genes. These common features may reflect a specific effect of citrate as an inducer of citric acid cycle enzymes or a global effect of carbon and energy limitation. In either case, the results argue that reduced HGT17 expression contributes substantially to the impact of an adr1Δ/Δ mutation on growth and gene expression. Full article
(This article belongs to the Section Fungal Cell Biology, Metabolism and Physiology)
Show Figures

Figure 1

22 pages, 3372 KB  
Article
Molecular and Morphological Identification and Pathogenicity of Fusarium Species Causing Melon Wilt in Russia
by Irina Engalycheva, Elena Kozar, Alina Kameneva, Maria Sletova, Svetlana Vetrova, Vera Chizhik, Maria Kornilova and Viktor Martynov
J. Fungi 2025, 11(12), 888; https://doi.org/10.3390/jof11120888 - 17 Dec 2025
Viewed by 560
Abstract
Fusarium wilt of melon, caused by Fusarium fungi, results in sizeable economic losses worldwide. In Russia, data on the species composition of the causative pathogens of this disease on melon are lacking. From 2022 to 2025, 19 Fusarium isolates from the Volgograd and [...] Read more.
Fusarium wilt of melon, caused by Fusarium fungi, results in sizeable economic losses worldwide. In Russia, data on the species composition of the causative pathogens of this disease on melon are lacking. From 2022 to 2025, 19 Fusarium isolates from the Volgograd and Rostov regions were included in a study that included species identification using molecular phylogenetic analysis of the tef1 and rpb2 loci, morphological description, and pathogenicity assessment against the host plant and other members of the Cucurbitaceae family. Four Fusarium species were found to be involved in the pathogenesis of Fusarium wilt of melon in Russia: F. clavus (37% of the total number of isolates), F. annulatum (21%), F. cf. inflexum (21%), and F. brachygibbosum (21%). All identified species were isolated in the Volgograd Region, while only F. cf. inflexum and F. brachygibbosum were isolated in the Rostov Region. This study reports for the first time the high pathogenicity of F. cf. inflexum and F. brachygibbosum species associated with melon wilt. Morphological variability and different aggressiveness of isolates of the species F. brachygibbosum and F. clavus, isolated in the Volgograd (-V) and Rostov (-R) regions in different years, were observed. The isolate F. brachygibbosum-V showed high aggressiveness both at the sprout and seedling stages, while the isolate F. brachygibbosum-R was characterized by moderate aggressiveness only at the sprout stage. High pathogenicity of the species isolated from melons was established for other cucurbit crops. F. cf. inflexum was also pathogenic for watermelon and pumpkin, and F. brachygibbosum was pathogenic for pumpkin. The obtained data will have practical value for the development of biological control measures against Fusarium fungi and will be used in a melon breeding program for resistance to Fusarium wilt. Full article
(This article belongs to the Special Issue Morphology, Phylogeny and Pathogenicity of Fusarium)
Show Figures

Figure 1

16 pages, 3950 KB  
Article
Three New Fungi from China: A Potentially Psychoactive Psilocybe and Two Deconica Species
by Hai-Ying Feng, Jia-Xin Li, Wen-Qiang Yang, Bin Cao and Rui-Lin Zhao
J. Fungi 2025, 11(12), 887; https://doi.org/10.3390/jof11120887 - 16 Dec 2025
Viewed by 592
Abstract
The saprotrophic genera Deconica and Psilocybe exhibit broad geographic distributions across temperate and subtropical biomes globally. Despite China’s rich fungal diversity, taxonomic studies of these genera remain limited, with few species previously documented. In this study, 64 specimens of Deconica and Psilocybe from [...] Read more.
The saprotrophic genera Deconica and Psilocybe exhibit broad geographic distributions across temperate and subtropical biomes globally. Despite China’s rich fungal diversity, taxonomic studies of these genera remain limited, with few species previously documented. In this study, 64 specimens of Deconica and Psilocybe from China were examined using an integrative taxonomic approach combining detailed morphological characterization with multilocus phylogenetic analyses (ITS, nrLSU, rpb2, and tef1-α). We identified six known Psilocybe species, three known Deconica species, and three species new to science, i.e., Deconica lignicola, D. shannanensis, and Psilocybe striata. In addition, at least six not yet described taxa were identified as members of the two genera. Psilocybe striata is distinguished by a white pileus covered with distinctive striate veils and exhibits a bluing reaction, which was discovered in Chongqing, representing the expansion of the known geographic range of Psilocybe in China. Deconica lignicola is characterized by pleurocystidia of the chrysocystidia type and narrowly lageniform cheilocystidia with short necks, and it is a typical lignicolous fungus, which grows on decaying wood. Deconica shannanensis produces small, reddish-brown to dark brown basidiomata, with abundant narrowly lageniform to lageniform cheilocystidia and does not have pleurocystidia; it is a coprophilous species inhabiting high-altitude meadows. These findings not only enrich the recorded species diversity of Deconica and Psilocybe in China but also deepen the understanding of their ecological adaptations and geographical distribution. Full article
(This article belongs to the Collection Fungal Biodiversity and Ecology)
Show Figures

Figure 1

13 pages, 1305 KB  
Article
Vaccine-Mediated Protection of Mice Against African and Asian Clinical Strains of Cryptococcus neoformans
by Diana Carlson, Ruiying Wang, Zachary Hastings, Lorena V. N. Oliveira, Maureen M. Hester, Nicolle Rodriguez, Gabriel Kristian Pedersen, Jennifer L. Tenor, John R. Perfect, Charles A. Specht and Stuart M. Levitz
J. Fungi 2025, 11(12), 886; https://doi.org/10.3390/jof11120886 - 16 Dec 2025
Viewed by 434
Abstract
Infections with strains of the Cryptococcus neoformans species complex are responsible for over 100,000 deaths per year, predominantly due to meningitis in immunocompromised individuals. Despite much research, there are no licensed fungal vaccines available. Most experimental cryptococcal vaccine formulations have been tested in [...] Read more.
Infections with strains of the Cryptococcus neoformans species complex are responsible for over 100,000 deaths per year, predominantly due to meningitis in immunocompromised individuals. Despite much research, there are no licensed fungal vaccines available. Most experimental cryptococcal vaccine formulations have been tested in preclinical models using laboratory strains of C. neoformans, particularly H99 and KN99. However, to be effective, vaccines need to protect against the wide variety of cryptococcal isolates found worldwide, particularly in regions that have the highest burden of infections. Therefore, we explored vaccine-mediated protection of BALB/c mice against experimental cryptococcosis due to six C. neoformans strains originally isolated from patients with cryptococcal meningitis in Vietnam, Uganda, and Botswana. Two vaccines were tested: a live-attenuated C. neoformans vaccine lacking three chitin deacetylase genes, and a quadrivalent subunit protein vaccine adjuvanted with Cationic Adjuvant Formulation 01. When compared to unvaccinated mice, both vaccines provided significant protection against all six clinical strains. However, the degree of protection varied as a function of vaccine formulation and clinical strain. Lung leukocytes from vaccinated and infected mice had significantly increased antigen-stimulated interferon-gamma production compared with infected but unvaccinated mice. Thus, although the degree of protection varied, two cryptococcal vaccines significantly protected mice against experimental infection with cryptococcal strains representative of regions of the world that account for the majority of cryptococcal meningitis cases found globally. These data provide preclinical support for trialing vaccines in persons at high risk for developing cryptococcosis. Full article
(This article belongs to the Special Issue Fungal Immunology and Vaccinology, 2nd Edition)
Show Figures

Figure 1

19 pages, 1038 KB  
Article
Optimized Selective Media Enhance the Isolation and Characterization of Gut-Derived Probiotic Yeasts
by Kevin Mok, Kwantida Popitool, Areerat Songla, Tawisa Pongsuwanporn, Pitchsupang Torrungruang, Sunee Nitisinprasert, Jiro Nakayama and Massalin Nakphaichit
J. Fungi 2025, 11(12), 885; https://doi.org/10.3390/jof11120885 - 15 Dec 2025
Viewed by 732
Abstract
This study applied a guided culturomics workflow to isolate and characterize gut-associated yeasts as probiotic candidates. Culture conditions were optimized using Dixon agar and Modified Schädler Agar with a moderate antibiotic cocktail (colistin, chloramphenicol, vancomycin) to suppress bacteria without impairing yeast growth, combined [...] Read more.
This study applied a guided culturomics workflow to isolate and characterize gut-associated yeasts as probiotic candidates. Culture conditions were optimized using Dixon agar and Modified Schädler Agar with a moderate antibiotic cocktail (colistin, chloramphenicol, vancomycin) to suppress bacteria without impairing yeast growth, combined with incubation at 37 °C under anaerobic conditions to mimic the intestinal environment. From three healthy donors, 305 isolates were recovered (MSA: 193; Dixon: 112). After excluding pseudohyphal morphotypes and PCR positive Candida isolates, 127 non-Candida strains remained. Safety screening (hemolysis, DNase, coagulase) reduced the pool to 26 safe isolates. Simulated gastrointestinal stress tests showed that 20 out of 26 exhibited at least 50 percent survival under pH 2.0 or 0.5% bile salts. Functional assays revealed strain-specific antimicrobial activity against Staphylococcus aureus, Escherichia coli including O157:H7 and Salmonella species, with several isolates (Y6, Y22, Y42, Y48, Y55, Y56, Y73, Y105, Y127) showing broad and strong inhibition. Two isolates Y44 and Y55 further demonstrated robust bile and acid tolerance (>50% survivability) in both conditions. All isolates displayed intracellular but not extracellular bile salt hydrolase activity, indicating a viability dependent cholesterol lowering potential. Overall, the workflow minimized bacterial interference while enriching for safe and functional yeasts. Full article
Show Figures

Figure 1

17 pages, 2646 KB  
Article
Establishment of an Isolation System for Extracellular Vesicles of Fusarium oxysporum and Its Proteomic Analysis
by Jiayi Lou, Guangjin Hu, Xuan Wang, Qiang Liu, Yuwei Chen and Weichun Zhao
J. Fungi 2025, 11(12), 884; https://doi.org/10.3390/jof11120884 - 15 Dec 2025
Viewed by 478
Abstract
Extracellular vesicles (EVs) secreted by Fusarium oxysporum play an important role in the process of its infestation of the host, but the in vitro research system for EVs of F. oxysporum (Fo-EVs) has not yet been improved, and the mechanism of [...] Read more.
Extracellular vesicles (EVs) secreted by Fusarium oxysporum play an important role in the process of its infestation of the host, but the in vitro research system for EVs of F. oxysporum (Fo-EVs) has not yet been improved, and the mechanism of its action remains unclear. In this study, particle size distribution, particle concentration, number of particles per unit of protein, number of particles per unit of mycelial biomass, and concentration of contaminated proteins were used as indicators to evaluate the yield and purity of Fo-EVs. The optimal method for Fo-EV preparation and extraction was screened by comparing liquid culture, solid culture, and solid culture with enzymatic cell wall hydrolysis. The optimal system for Fo-EVs separation and purification was screened by a pairwise combination of three primary methods (Ultracentrifugation (UC), Ultrafiltration (UF), and Polyethylene glycol precipitation method (PEG)) and two secondary methods (Size-exclusion chromatography (SEC) and Aqueous two-phase system (ATPS)), respectively. The protein composition was identified via mass spectrometry technology, followed by GO annotation and GO enrichment analysis using whole-genome proteins as the background. Based on these steps, a Fo-EV protein library was constructed to reveal Fo-EV’s most active biological functions. The results showed that solid culture combined with the UC-SEC method could effectively enrich Fo-EVs with a typical cup-shaped membrane structure. The obtained Fo-EVs had an average particle size of 253.50 nm, a main peak value of 200.60 nm, a particle concentration of 2.04 × 1010 particles/mL, and a particle number per unit protein of 1.09 × 108 particles/μg, which were significantly superior to those of other combined methods. Through proteomic analysis, 1931 proteins enriched in Fo-EVs were identified, among which 350 contained signal peptides and 375 had transmembrane domains. GO enrichment analysis revealed that these proteins were mainly involved in cell wall synthesis, vesicle transport, and pathogenicity-related metabolic pathways. Additionally, 9 potential fungal EV markers, including Hsp70, Rho GTPase family, and SNARE proteins, were screened. This study constructed an isolation system and a marker database for Fo-EVs, providing a methodological and theoretical basis for in-depth analysis of the biological functions of Fo-EVs. Full article
(This article belongs to the Special Issue Fungal-Related Proteomics in Biotechnology and Health)
Show Figures

Figure 1

19 pages, 3603 KB  
Article
Effect of Heat Stress on the Biosynthesis of Exopolysaccharides from Rhodotorula glutinis YM25079 and Its Underlying Mechanisms
by Rong Huang, Minrao Lu, Caina Guo, Taishen Wang, Jingdie Fan, Chengmei Zhang, Jingwen Qiu, Yuan Chen and Qi Zhang
J. Fungi 2025, 11(12), 883; https://doi.org/10.3390/jof11120883 - 14 Dec 2025
Viewed by 420
Abstract
In this study, the effect of heat stress on the synthesis and the structural and physicochemical properties of exopolysaccharides (EPSs) from Rhodotorula glutinis YM25079 as well as its underlying mechanisms were explored. The results showed that the monosaccharide compositions of the purified YM25079 [...] Read more.
In this study, the effect of heat stress on the synthesis and the structural and physicochemical properties of exopolysaccharides (EPSs) from Rhodotorula glutinis YM25079 as well as its underlying mechanisms were explored. The results showed that the monosaccharide compositions of the purified YM25079 EPSs produced under normal culture conditions and heat stress (named EPS Y-1 and EPS Y-2, respectively) were consistent. Analyses of ion-exchanged chromatography, Fourier transform infrared spectroscopy and nuclear magnetic resonance spectroscopy suggested that these two EPSs should be dextran, consisting mainly of α-(1→6)-linked glucopyranose units with α-(1→3) branches. Scanning Electron Microscope observed obvious differences in their surface morphologies, with EPS Y-1 showing a smooth, glossy lamellar structure and EPS Y-2 showing an irregular porous structure. According to Atomic Force Microscopy analysis, they formed aggregations with different cohesive structures. EPS Y-2 also had higher molecular weight and thermal stability than EPS Y-1, while EPS Y-1 had better α-amylase inhibitory activity. In addition, transcriptomic analysis unveiled changes in the metabolic pathways related to the uptake and utilization of carbon, nitrogen and phosphor sources, the biosynthesis of steroid and the oxidoreductase activity, as well as the regulatory genes implicated in the EPS biosynthesis under heat stress. Full article
Show Figures

Figure 1

24 pages, 10043 KB  
Article
Genomic and Transcriptomic Insights into Carbon-Source and Temporal Induction of a Diverse Set of Lignocellulolytic Enzymes in Irpex lacteus QJ
by Liye Song, Baorui Liu, Qijun Zhu, Kun Meng, Hongying Cai, Yunsheng Han, Weiwei Liu and Peilong Yang
J. Fungi 2025, 11(12), 882; https://doi.org/10.3390/jof11120882 - 13 Dec 2025
Viewed by 463
Abstract
The white-rot fungus Irpex lacteus is recognized for its strong ligninolytic and polysaccharide-degrading capacity, but the key advantages in degrading lignocellulose and the regulation of its enzyme systems remain poorly understood. In this study, we identified a rich repertoire of carbohydrate-active enzymes in [...] Read more.
The white-rot fungus Irpex lacteus is recognized for its strong ligninolytic and polysaccharide-degrading capacity, but the key advantages in degrading lignocellulose and the regulation of its enzyme systems remain poorly understood. In this study, we identified a rich repertoire of carbohydrate-active enzymes in the genome of I. lacteus QJ. Relative to other white-rot fungi, an expanded glycoside hydrolase gene family in I. lacteus QJ suggesting strong potential for lignocellulose degradation. When I. lacteus QJ was cultivated on glucose or wheat straw for 4 and 8 days, wheat straw strongly induced carbohydrate-active enzyme genes on day 4, while ligninolytic enzyme genes exhibited delayed upregulation on day 8. The cellobiose dehydrogenase plays an important role in the degradation processes. Its expression pattern is consistent with that of cellulase, and it can support peroxidase activity by providing H2O2. These findings reveal temporal coordination between polysaccharide- and lignin-degrading enzymes, providing new theoretical ideas for the application of I. lacteus during the degradation process. Our results not only improve the mechanistic understanding of fungal lignocellulose deconstruction but also inform strategies to enhance biological pretreatment of agricultural residues for biorefinery applications. Full article
(This article belongs to the Section Fungal Genomics, Genetics and Molecular Biology)
Show Figures

Figure 1

19 pages, 3003 KB  
Article
The Effects of Subalpine Forest Succession on Soil Fungal Community Composition and Diversity Vary with Soil Depth and Trophic Mode on the Eastern Qinghai–Tibetan Plateau
by Miao Chen, Jian Chen, Xiaoqiang Tang, Shun Liu, Hongshuang Xing, Xuhua Li, Lei Cai, Zhengjingru Xu, Wenhao Miao, Xia Hu and Qiuhong Feng
J. Fungi 2025, 11(12), 881; https://doi.org/10.3390/jof11120881 - 12 Dec 2025
Viewed by 487
Abstract
Soil fungi play an indispensable role in maintaining soil ecosystem functions. However, how forest succession and soil depth interactively shape fungal community composition and diversity remains poorly understood. To address this, we investigated fungal communities across four successional stages and two soil depths [...] Read more.
Soil fungi play an indispensable role in maintaining soil ecosystem functions. However, how forest succession and soil depth interactively shape fungal community composition and diversity remains poorly understood. To address this, we investigated fungal communities across four successional stages and two soil depths (0–10 cm and 40–60 cm) in a subalpine forest on the eastern Qinghai–Tibetan Plateau using Illumina high-throughput sequencing. Results showed that the soil fungal community composition of different trophic modes varied significantly with both succession and soil depth. The α-diversity of symbiotic and saprotrophic fungi responded to succession in a depth-dependent manner, while β-diversity across all trophic modes was primarily driven by species turnover. Soil properties and vegetation factors collectively explained 69.85–82.91% of the variation in soil fungal community composition, with their effects being dependent on both soil depth and trophic mode. Specifically, in topsoil, the β-diversity of symbiotic fungi was influenced only by soil property heterogeneity, whereas that of saprotrophic and pathogenic fungi was shaped by both vegetation and soil property heterogeneity. In subsoil, symbiotic fungal β-diversity was co-regulated by vegetation and soil properties heterogeneity, while saprotrophic fungal β-diversity was driven solely by soil properties heterogeneity. This study demonstrates that soil depth modulates the successional dynamics of soil fungal communities and highlights the trophic-dependent drivers of fungal assembly in forest soils. Full article
(This article belongs to the Section Environmental and Ecological Interactions of Fungi)
Show Figures

Figure 1

37 pages, 18947 KB  
Article
Diversity of Sordariales Fungi: Identification of Seven New Species of Naviculisporaceae Through Morphological Analyses and Genome Sequencing
by Narumon Tangthirasunun, Valérie Gautier, Christophe Lalanne, Lucas Bonometti, Sandrine Cros-Arteil, Richard D. Hayes, Sarah Calhoun, Robert Riley, Jasmyn Pangilinan, Anna Lipzen, Vivian Ng, Igor V. Grigoriev, Pierre Gladieux, Tatiana Giraud and Philippe Silar
J. Fungi 2025, 11(12), 880; https://doi.org/10.3390/jof11120880 - 12 Dec 2025
Viewed by 637
Abstract
Thanks to next-generation sequencing (NGS) technologies, the diversity of fungi can now be investigated through the analysis of their genome sequences. Naviculisporaceae is a family within the Sordariales, whose diversity is not well-known, with only one genome sequence published for this family. [...] Read more.
Thanks to next-generation sequencing (NGS) technologies, the diversity of fungi can now be investigated through the analysis of their genome sequences. Naviculisporaceae is a family within the Sordariales, whose diversity is not well-known, with only one genome sequence published for this family. Here, we report on the isolation and cultivation of 20 new strains of Naviculisporaceae. Their genome sequences, as well as those of the five commercially available strains, were determined, thus providing complete genome sequences for 25 new Naviculisporaceae strains. Species delimitation was conducted using a combination of (1) ITS + LSU phylogenetic analysis of the new isolates along with other known species of the family, (2) comparisons between DNA barcode sequences of the new strains with those of the known species, and (3) average genome-wide nucleotide identity calculation. We built a phylogenomic tree and studied the organization of the mating-type locus. In vitro fruiting was obtained for 16 strains, enabling the definition of seven new species, namely Pseudorhypophila gallica, Pseudorhypophila guyanensis Rhypophila alpibus, Rhypophila brasiliensis, Rhypophila camarguensis, Rhypophila reunionensis and Rhypophila thailandica, as well as two new combinations, namely Pseudorhypophila latipes and Pseudorhypophila oryzae. Eight strains for which in vitro fruiting was not obtained may belong to additional new species. These results expand the known diversity of the Naviculisporaceae and greatly enlarge the genomic data available for the family. Full article
(This article belongs to the Special Issue Ascomycota: Diversity, Taxonomy and Phylogeny, 3rd Edition)
Show Figures

Figure 1

21 pages, 9868 KB  
Article
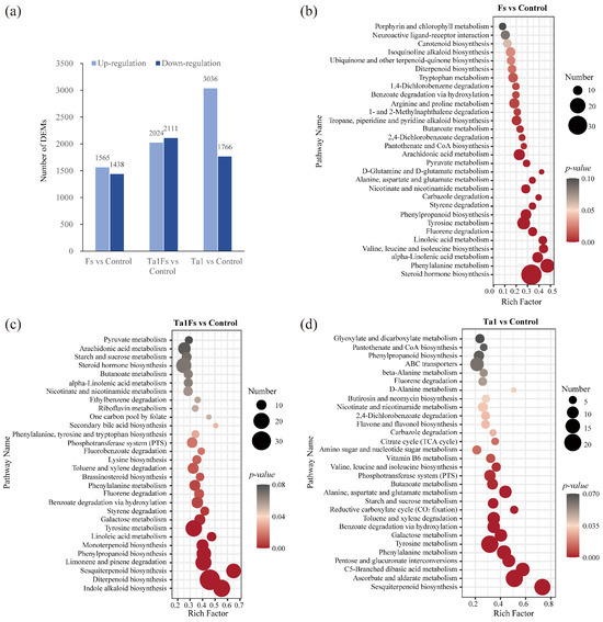
Trichoderma asperellum Ta1 Alleviates Root Rot Caused by Fusarium solani and Promotes the Growth of Panax notoginseng
by Yue Gu, Jie Deng, Youyu Li and Diqiu Liu
J. Fungi 2025, 11(12), 879; https://doi.org/10.3390/jof11120879 - 11 Dec 2025
Viewed by 456
Abstract
Panax notoginseng is a traditional medicinal and food-homologous plant in China; however, root rot, primarily caused by Fusarium solani, has become a devastating disease that severely compromises the yield and quality of P. notoginseng. In this study, a strain of Trichoderma [...] Read more.
Panax notoginseng is a traditional medicinal and food-homologous plant in China; however, root rot, primarily caused by Fusarium solani, has become a devastating disease that severely compromises the yield and quality of P. notoginseng. In this study, a strain of Trichoderma asperellum (designated as Ta1) was isolated from the rhizosphere soil of healthy P. notoginseng. In vitro, Ta1 exhibited strong antagonistic activity against F. solani, with a growth inhibition rate of 65.53%, and the spore germination of F. solani was inhibited. In pot experiments, Ta1 reduced the incidence of root rot, and the biocontrol efficiency was around 59.55%. Additionally, Ta1 improved the growth vigor of P. notoginseng plants, resulting in significant increases in key agronomic traits, photosynthetic parameters, levels of primary metabolites, concentrations of plant growth-promoting hormones, and the accumulation of bioactive saponins. Transcriptomic and metabolomic analyses revealed that Ta1 upregulates key genes involved in the biosynthesis of phenylpropanoids, monoterpenoids, and diterpenoids, as well as in jasmonic acid signaling. Given its dual functions in disease control and growth promotion, Ta1 represents a promising biological control agent with great potential for application in P. notoginseng cultivation, contributing to the enhancement of its yield and quality. Full article
(This article belongs to the Section Fungal Pathogenesis and Disease Control)
Show Figures

Figure 1

19 pages, 1535 KB  
Article
Global Distribution Patterns of Dark Matter Fungi in Cold Seep: A Metagenomic Meta-Analysis
by Zhi-Feng Zhang, Yi Jiang and Jian Mao
J. Fungi 2025, 11(12), 878; https://doi.org/10.3390/jof11120878 - 11 Dec 2025
Viewed by 498
Abstract
Deep-sea cold seep ecosystems, known for their unique geochemical niches and chemosynthetic communities, harbor numerous “dark matter fungi (DMF)” that remain understudied compared to their bacterial and archaeal counterparts. Integrating 105 metagenomic datasets from 12 global cold seep sites, this study systematically elucidated [...] Read more.
Deep-sea cold seep ecosystems, known for their unique geochemical niches and chemosynthetic communities, harbor numerous “dark matter fungi (DMF)” that remain understudied compared to their bacterial and archaeal counterparts. Integrating 105 metagenomic datasets from 12 global cold seep sites, this study systematically elucidated the diversity, biogeography, and assembly mechanisms of cold seep fungal communities. Our analysis revealed highly diverse and abundant fungi, spanning 21 phyla and 928 genera, characterized by the absolute dominance of Ascomycota and a pervasive presence of unclassified DMF. Crucially, the fungal communities exhibited significant geographical and seep-type heterogeneity, with peak abundance notably in methane seep environments. Further analyses revealed that fungal community diversity and structure are influenced by both spatial and biological factors. Moreover, assembly exhibits multi-scale characteristics: dispersal limitation is the primary determinant globally, while local-scale structure is jointly driven by environmental variables and biological interactions with key chemosynthetic genes. These findings establish the macro-biogeographical pattern of deep-sea cold seep fungi, underscoring their tight coupling with core energy metabolism and providing essential data for future research and potential utilization. Full article
(This article belongs to the Section Environmental and Ecological Interactions of Fungi)
Show Figures

Figure 1

24 pages, 8798 KB  
Article
The Vacuolar Protein 8 (Vac8) Homolog in Cryptococcus neoformans Impacts Stress Responses and Virulence Traits Through Conserved and Unique Roles
by Peter V. Stuckey, Julia Marine, Meghan Figueras, Aliyah Collins and Felipe H. Santiago-Tirado
J. Fungi 2025, 11(12), 877; https://doi.org/10.3390/jof11120877 - 11 Dec 2025
Viewed by 502
Abstract
Functionally similar to a plant vacuole or a mammalian lysosome, the fungal vacuole plays a vital role in many cellular processes. Most studies of the vacuole have been performed in the nonpathogenic yeast Saccharomyces cerevisiae; however, the vacuole in pathogenic fungi has [...] Read more.
Functionally similar to a plant vacuole or a mammalian lysosome, the fungal vacuole plays a vital role in many cellular processes. Most studies of the vacuole have been performed in the nonpathogenic yeast Saccharomyces cerevisiae; however, the vacuole in pathogenic fungi has recently been implicated in host invasion in both plants and mammals, highlighting an important role for the vacuole in pathogenesis. Here, we report that deletion of C. neoformans vacuolar protein 8 (VAC8) results in fragmented vacuole morphology, impairment of vacuolar fusion, and inability to form titan cells. Additionally, absence of Vac8 results in defective growth at high temperature and in the presence of caffeine, suggesting a defect in cell wall signaling. Interestingly, despite aberrant vacuole morphology, vac8Δ is slightly more resistant to fluconazole treatment, and displays increased resistance to hydrogen peroxide, suggesting the irregular vacuole morphology does not impair vacuolar function. Like S. cerevisiae Vac8, C. neoformans Vac8 is comprised of armadillo repeat regions which form alpha helices that fold to form a superhelix, allowing for increased protein–protein interaction. Many of the known binding partners of S. cerevisiae Vac8 are not present in the C. neoformans genome, suggesting novel functions for Vac8 in this fungus. Notably, deletion of VAC8 affected some virulence traits, providing support for targeting the fungal vacuole as a potential therapeutic intervention. Full article
(This article belongs to the Special Issue Fungal Cell Biology)
Show Figures

Figure 1

13 pages, 4369 KB  
Article
Wheat DNA Methyltransferase TaMET1 Negatively Regulates Salicylic Acid Biosynthesis to Facilitate Powdery Mildew Susceptibility
by Pengkun Ge, Wanzhen Chen, Jiao Liu, Xiaoyu Wang and Cheng Chang
J. Fungi 2025, 11(12), 876; https://doi.org/10.3390/jof11120876 - 10 Dec 2025
Viewed by 393
Abstract
Powdery mildew disease caused by the obligate biotrophic fungus Blumeria graminis forma specialis tritici (B.g. tritici) severely affects grain yields and end-use quality of bread wheat (Triticum aestivum L.). Uncovering the mechanism underlying the wheat susceptibility to B.g. tritici pathogen [...] Read more.
Powdery mildew disease caused by the obligate biotrophic fungus Blumeria graminis forma specialis tritici (B.g. tritici) severely affects grain yields and end-use quality of bread wheat (Triticum aestivum L.). Uncovering the mechanism underlying the wheat susceptibility to B.g. tritici pathogen could contribute to the wheat breeding against powdery mildew disease. Herein, we revealed that the wheat DNA methyltransferase TaMET1 negatively regulates biosynthesis of defense hormone salicylic acid (SA) to promote powdery mildew susceptibility. Overexpression of TaMET1 compromised wheat resistance against B.g. tritici pathogen, while silencing of TaMET1 led to the SA overaccumulation and enhanced powdery mildew resistance. TaMET1 directly targets the SA biosynthesis activator gene TaSARD1. Decreased DNA methylation, increased histone acetylation, and reduced nucleosome occupancy at TaSARD1 promoter regions were observed in the TaMET1-silenced wheat plants, which is associated with activated TaSARD1 gene transcription. Silencing of the TaSARD1 and TaICS1 genes resulted in attenuated SA biosynthesis and dampened powdery mildew resistance in the TaMET1-silenced wheat plants. These results implied that DNA methyltransferase TaMET1 epigenetically suppresses the SA biosynthesis activator gene TaSARD1 by modulating DNA methylation, histone acetylation and nucleosome occupancy, thereby negatively regulating SA biosynthesis and facilitating the powdery mildew susceptibility. Full article
(This article belongs to the Special Issue Plant Fungal Diseases and Crop Protection, 2nd Edition)
Show Figures

Figure 1

21 pages, 1308 KB  
Review
Drug Discovery and Repurposing for Coccidioides: A Systematic Review
by Sarah Saeger, Sofia Lozano, Nathan Wiederhold, Jieh-Juen Yu, Jose L. Lopez-Ribot and Chiung-Yu Hung
J. Fungi 2025, 11(12), 875; https://doi.org/10.3390/jof11120875 - 10 Dec 2025
Viewed by 662
Abstract
Coccidioides immitis and C. posadasii are the causative agents of coccidioidomycosis (CM) or Valley Fever, endemic to the alkaline deserts of North and South America. Clinical treatment of CM is predominantly limited to the triazole and polyene drug classes. There are limited therapeutic [...] Read more.
Coccidioides immitis and C. posadasii are the causative agents of coccidioidomycosis (CM) or Valley Fever, endemic to the alkaline deserts of North and South America. Clinical treatment of CM is predominantly limited to the triazole and polyene drug classes. There are limited therapeutic options for the treatment of CM, most commonly requiring prolonged courses of therapy with established antifungal agents such as azoles and Amphotericin B, which often lead to toxicity and drug resistance. Clearly, there is a need to develop novel and better antifungal drugs against CM. This review examines both repurposed and recently discovered compounds in various stages of development for the treatment of CM. Full article
(This article belongs to the Special Issue Recent Advances in Clinical Mycology)
Show Figures

Figure 1

15 pages, 2791 KB  
Article
New Records of Canker-Causing Pathogens of Acacia spp. and Pithecellobium dulce in Southern Italy
by Giuseppa Rosaria Leonardi, Laura Vecchio, Giorgio Gusella, Dalia Aiello, Hermann Voglmayr and Giancarlo Polizzi
J. Fungi 2025, 11(12), 874; https://doi.org/10.3390/jof11120874 - 10 Dec 2025
Viewed by 510
Abstract
Surveys conducted in a nursery located in eastern Sicily, southern Italy, revealed the presence of plants of Vachellia nilotica (syn. Acacia arabica), V. farnesiana (syn. A. farnesiana) and Pithecellobium dulce showing symptoms of trunk and branch canker, shoot dieback and general [...] Read more.
Surveys conducted in a nursery located in eastern Sicily, southern Italy, revealed the presence of plants of Vachellia nilotica (syn. Acacia arabica), V. farnesiana (syn. A. farnesiana) and Pithecellobium dulce showing symptoms of trunk and branch canker, shoot dieback and general decline. Laboratory fungal isolation from wood tissues showed high percentage of Diaporthe-like (60–62%) and Botryosphaeriaceae-like fungi (21–85%) constantly associated with the diseased samples. Subsequent molecular characterization of recovered isolates was based on sequencing of the complete internally transcribed spacer region (ITS), the translation elongation factor 1-alpha (tef1) and the beta-tubulin (tub2) regions, followed by multi-locus phylogenetic analyses. The isolates collected from symptomatic tissues were phylogenetically characterized as Diaporthe foeniculina and Neofusicoccum parvum. Pathogenicity tests were conducted on Acacia and P. dulce plants and results showed that both species were pathogenic, being able to induce necrotic lesions on the stem. To our knowledge this is the first report worldwide of D. foeniculina and N. parvum infecting A. arabica, A. farnesiana and P. dulce. Full article
(This article belongs to the Section Fungal Pathogenesis and Disease Control)
Show Figures

Figure 1

18 pages, 6512 KB  
Article
The Biological Product Agricultural Jiaosu Enhances Tomato Resistance to Botrytis cinerea
by Xue Lu, Nan Huang, Jing Ai, Lifang Fan, Lili Chen, Geng Meng and Jingna Liu
J. Fungi 2025, 11(12), 873; https://doi.org/10.3390/jof11120873 - 10 Dec 2025
Viewed by 493
Abstract
Gray mold caused by Botrytis cinerea poses a major threat to tomato production worldwide. This study investigated the antifungal efficacy and defense-inducing potential of Agricultural Jiaosu (AJ), a fermented bioproduct derived from agricultural residues. In vitro, AJ exhibited strong inhibitory activity against B. [...] Read more.
Gray mold caused by Botrytis cinerea poses a major threat to tomato production worldwide. This study investigated the antifungal efficacy and defense-inducing potential of Agricultural Jiaosu (AJ), a fermented bioproduct derived from agricultural residues. In vitro, AJ exhibited strong inhibitory activity against B. cinerea (IC50 = 3.9%), primarily through acidic metabolites (pH < 4.2) that disrupted fungal membranes and suppressed antioxidant enzymes, while later-stage inhibition was maintained by Acetobacter populations (6.7 × 107 copies μL−1) through competition for nutrients. In vivo, foliar application of 0.5% AJ significantly promoted tomato growth and enhanced resistance by stimulating antioxidant (SOD, CAT, POD) and defense-related (PAL, PPO) enzyme activities, reducing oxidative damage and lowering gray mold incidence by 55%. Collectively, AJ exerts a dual mode of action that combines direct pathogen suppression with activation of host systemic resistance. These results highlight AJ as a sustainable, residue-free biocontrol solution that offers an environmentally friendly alternative to chemical fungicides for effective management of gray mold in tomato cultivation. Full article
(This article belongs to the Section Fungi in Agriculture and Biotechnology)
Show Figures

Figure 1

2 pages, 414 KB  
Correction
Correction: Feng et al. Identification and Biological Characteristics of Alternaria gossypina as a Promising Biocontrol Agent for the Control of Mikania micrantha. J. Fungi 2024, 10, 691
by Lichen Feng, Lianrong Hu, Jingyi Bo, Mei Ji, Sangzi Ze, Yan’e Ding, Bin Yang and Ning Zhao
J. Fungi 2025, 11(12), 872; https://doi.org/10.3390/jof11120872 - 9 Dec 2025
Viewed by 293
Abstract
Error in Figure [...] Full article
Show Figures

Figure 5

14 pages, 1089 KB  
Article
Attributable Mortality to Candidiasis in Non-Neutropenic Critically Ill Patients in the ICU and a Post-Mortem Study
by Jordi Ibañez-Nolla, Felip Garcia, Miquel A. Carrasco and Miquel Nolla-Salas
J. Fungi 2025, 11(12), 871; https://doi.org/10.3390/jof11120871 - 8 Dec 2025
Viewed by 442
Abstract
Candidiasis remains one of the most challenging infections to treat in critical care, due to its diagnostic difficulties and uncertainty regarding whether it can be directly related to the death of patients with multiorgan failure. This study aims to verify that the statistically [...] Read more.
Candidiasis remains one of the most challenging infections to treat in critical care, due to its diagnostic difficulties and uncertainty regarding whether it can be directly related to the death of patients with multiorgan failure. This study aims to verify that the statistically attributable mortality in this infection is as consistent as the post-mortem attributable mortality. A prospective study was conducted in non-neutropenic ICU patients in whom Candida was detected. Invasive candidiasis is defined based on evidence of disseminated or multifocal candidiasis. Post-mortem study is used as the gold standard for Candida-attributable mortality, and is compared with attributable mortality determined according to clinical study and statistically attributable mortality in relation to the overall mortality of ICU patients and colonized patients. The post-mortem attributable mortality was 30.6% and 22.6% according to the clinical study, while the statistically attributable mortality was 25% in relation to overall ICU mortality and 27% in relation to Candida colonization. Thus, the results of the different calculations of attributable mortality (statistical vs. crude death rate) due to Candida are in agreement. The use of this metric may help to improve ICU outcomes for non-neutropenic critically ill patients with candidiasis. Full article
Show Figures

Figure 1

18 pages, 2929 KB  
Article
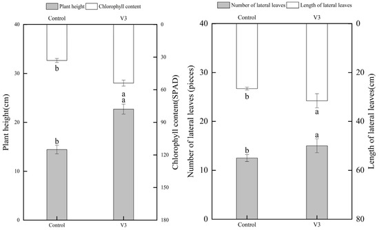
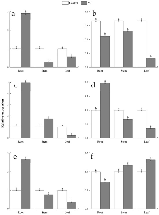
Isolation and Identification of Endophytic Chaetomium sp. Strain V3 from Ambrosia and Its Effects on Tomato Plant Growth
by Yuping Jiang, Nazish Mehnaz, Bing Song, Mengyu Sun, Leibei Yang, Xuemei Li, Yueying Li, Lanlan Wang, Ze Wang, Yuzhu Dong and Lianju Ma
J. Fungi 2025, 11(12), 870; https://doi.org/10.3390/jof11120870 - 7 Dec 2025
Viewed by 504
Abstract
Ragweed (Ambrosia artemisiifolia L.), an invasive species, is well-known for its rapid growth, strong reproductive potential, and high stress tolerance. The evolutionary distinctiveness and strong ecological adaptability of Ambrosia have enabled the endophytic fungi that coevolved with it to become valuable microbial [...] Read more.
Ragweed (Ambrosia artemisiifolia L.), an invasive species, is well-known for its rapid growth, strong reproductive potential, and high stress tolerance. The evolutionary distinctiveness and strong ecological adaptability of Ambrosia have enabled the endophytic fungi that coevolved with it to become valuable microbial resources. In this study, one of the endophytic fungi isolated from ragweed was named strain V3. Strain V3 was identified as Chaetomium sp. (Ascomycota) based on morphological characteristics and molecular analyses. The strain V3 promotes tomato growth by significantly increasing plant height, root length, the number of lateral roots, and chlorophyll content, effectively enhancing photosynthesis and consequently improving fruit yield. Meanwhile, compared to the control, tomato fruits inoculated with strain V3 exhibited significantly higher levels of vitamin C (VC) and lycopene, indicating a notable enhancement in fruit quality. Additionally, strain V3 is capable of producing phytohormones, including indole-3-acetic acid (IAA), gibberellin (GA3), and zeatin, and of regulating the expression of tomato auxin response factor (ARF) genes. This study demonstrates that strain V3 has the potential to promote tomato plant growth. Full article
(This article belongs to the Section Environmental and Ecological Interactions of Fungi)
Show Figures

Figure 1

15 pages, 1301 KB  
Article
Antifungal Effects of Pterostilbene on Candida albicans, Candida dubliniensis, and Microcosm Biofilms of Denture Stomatitis
by Paulo Henrique Fonseca do Carmo, Mirian de Fátima da Silva, Amanda Siqueira Fraga, Juliana Caparroz Gonçale, Patrícia Michelle Nagai de Lima, Geovani Moreira da Cruz, Karoline Kristina Kemmerich, Felipe de Camargo Ribeiro, Maíra Terra Garcia and Juliana Campos Junqueira
J. Fungi 2025, 11(12), 869; https://doi.org/10.3390/jof11120869 - 7 Dec 2025
Viewed by 454
Abstract
Natural compound-based strategies have gained attention as alternatives to conventional antifungal therapies, particularly in the management of Candida infections affecting the oral cavity, such as denture stomatitis. Our aim was to investigate the antifungal activity of the polyphenol pterostilbene (PTE) on clinical Candida [...] Read more.
Natural compound-based strategies have gained attention as alternatives to conventional antifungal therapies, particularly in the management of Candida infections affecting the oral cavity, such as denture stomatitis. Our aim was to investigate the antifungal activity of the polyphenol pterostilbene (PTE) on clinical Candida isolates and microcosm biofilms from denture stomatitis, as well as to evaluate its toxicity and therapeutic efficacy in Galleria mellonella. PTE exhibited fungicidal effects against Candida albicans and Candida dubliniensis at 32 µg/mL. Time-kill assays demonstrated complete inhibition of viability for both strains within 8 h of exposure. In addition, PTE exhibited broad-spectrum antimicrobial activity, significantly reducing the counts of streptococci, mutans streptococci, staphylococci, and yeasts within microcosm biofilms. In vivo, PTE showed no signs of toxicity in G. mellonella at concentrations up to 20× MIC. Prophylactic treatment with PTE enhanced larval survival in experimental candidiasis caused by both C. albicans and C. dubliniensis. Moreover, prophylactic treatment decreased the fungal burden of C. albicans in the G. mellonella hemolymph, while the recruitment of hemocytes involved in host defense mechanisms remained unaltered. In summary, PTE demonstrated antimicrobial activity against Candida planktonic cells and complex biofilms associated with denture stomatitis, exhibiting favorable biocompatibility and in vivo antifungal efficacy in G. mellonella model. Full article
(This article belongs to the Section Fungal Pathogenesis and Disease Control)
Show Figures

Figure 1

19 pages, 3979 KB  
Article
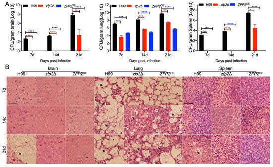
The Zinc Finger Protein Zfp2 Regulates Cell–Cell Fusion and Virulence in Cryptococcus neoformans
by Cheng-Li Fan, Lin Li, Ji-Chong Shi and Tong-Bao Liu
J. Fungi 2025, 11(12), 868; https://doi.org/10.3390/jof11120868 - 7 Dec 2025
Viewed by 406
Abstract
Cryptococcus neoformans is a fungal pathogen commonly found in the environment. It mainly infects immunocompromised individuals, causing cryptococcal pneumonia and meningitis, which result in hundreds of thousands of deaths each year. Zinc finger proteins, with zinc finger domains, are common across organisms and [...] Read more.
Cryptococcus neoformans is a fungal pathogen commonly found in the environment. It mainly infects immunocompromised individuals, causing cryptococcal pneumonia and meningitis, which result in hundreds of thousands of deaths each year. Zinc finger proteins, with zinc finger domains, are common across organisms and serve many biological functions. In this study, we identified and characterized Zfp2, a C3HC4-type zinc finger protein, which regulates cell fusion and virulence in C. neoformans. Stress tests showed that the zfp2Δ mutant is hypersensitive to SDS, Congo red, NaCl, KCl, caspofungin, and fluconazole, suggesting that Zfp2 helps maintain cell membrane or wall integrity in C. neoformans. Notably, deleting ZFP2 reduced capsule size, while its overexpression led to capsule enlargement. The zfp2Δ mutants also demonstrated a growth defect at 37 °C. Cell fusion assay showed that Zfp2 is essential for cell fusion during sexual reproduction, as zfp2Δ mutants could not fuse during bilateral mating. To understand why the zfp2Δ mutants failed to fuse, we examined key genes in the pheromone response pathway and found that Zfp2 may affect cell fusion by regulating this pathway. Finally, a virulence test in mice showed that both ZFP2 deletion and overexpression significantly reduced C. neoformans’ virulence. Overall, our research suggests that the zinc finger protein Zfp2 is vital for cell fusion and virulence in C. neoformans. Full article
(This article belongs to the Special Issue Fungal Cell Biology)
Show Figures

Figure 1

15 pages, 1682 KB  
Article
Mechanistic Insights from Transcriptomics: How the Glucose Transporter gltp1 Gene Knockout Enhances Monascus Pigment Biosynthesis in M. ruber CICC41233
by Chuannan Long, Qinqin Tao, Xinyi Liu and Jingjing Cui
J. Fungi 2025, 11(12), 867; https://doi.org/10.3390/jof11120867 - 7 Dec 2025
Viewed by 386
Abstract
This study’s objective was to evaluate the effect of the glucose transporter GLTP1 in Monascus ruber CICC41233 on Monascus pigment biosynthesis. The gltp1 gene in M. ruber CICC41233 was cloned to construct the overexpression vector pNeo0380-gltp1, resulting in complementation and overexpression strains, and its [...] Read more.
This study’s objective was to evaluate the effect of the glucose transporter GLTP1 in Monascus ruber CICC41233 on Monascus pigment biosynthesis. The gltp1 gene in M. ruber CICC41233 was cloned to construct the overexpression vector pNeo0380-gltp1, resulting in complementation and overexpression strains, and its upstream and downstream homologous arms were used to construct the gene knockout plasmid pHph0380G/Gltp1::hph, resulting in a mutant strain. The results showed that the gltp1 gene knockout strain M. ruber GLTP24 exhibited dramatically accelerated starch degradation and a significant increase (74.1% higher) in the yield of alcohol-soluble pigments compared to the wild-type. Reverse genetic experiments confirmed this phenotype: complementation strains restored wild-type pigment production levels, while overexpression strains showed reduced pigment synthesis. Integrated transcriptomic analyses revealed that gltp1 deletion triggered extensive metabolic reprogramming. This included the downregulation of key components in the carbon-sensing GprD-cAMP/PKA signaling pathway and the concerted upregulation of multiple amino acid metabolic pathways, which supply essential precursors and amino groups for Monascus pigment synthesis. This study provides novel insights into the molecular link between carbon transport, signaling, and Monascus pigments in Monascus ruber. Full article
(This article belongs to the Special Issue Monascus spp. and Their Relative Products)
Show Figures

Figure 1

Previous Issue
Next Issue
Back to TopTop