Next Issue
Volume 18, December
Previous Issue
Volume 18, October
 
 

J. Risk Financial Manag., Volume 18, Issue 11 (November 2025) – 66 articles

Cover Story (view full-size image): This study explores whether CEO risk tolerance affects corporate sustainability, measured by ESG scores. Using facial width–height ratio (fWHR) as a proxy for testosterone and risk-taking, regression analysis of S&P 500 firms (2018–2022) finds higher fWHR slightly lowers ESG scores—a one standard deviation increase reduces ESG by 0.5 points on a 100-point scale. Surprisingly, when a new CEO has a higher fWHR, ESG scores rise significantly compared to firms without leadership change. These results suggest that strategic risk-taking may play a role in advancing sustainability initiatives. View this paper
  • Issues are regarded as officially published after their release is announced to the table of contents alert mailing list.
  • You may sign up for e-mail alerts to receive table of contents of newly released issues.
  • PDF is the official format for papers published in both, html and pdf forms. To view the papers in pdf format, click on the "PDF Full-text" link, and use the free Adobe Reader to open them.
Order results
Result details
Section
Select all
Export citation of selected articles as:
24 pages, 1999 KB  
Article
The Rise of the Chaebol: A Bibliometric Analysis of Business Groups in South Korea
by Artur F. Tomeczek
J. Risk Financial Manag. 2025, 18(11), 658; https://doi.org/10.3390/jrfm18110658 - 20 Nov 2025
Viewed by 5620
Abstract
South Korea has become one of the most important economies in Asia. The largest Korean multinational firms are affiliated with influential family-owned business groups known as the chaebol. Despite the surging academic popularity of the chaebol, there is a considerable knowledge gap in [...] Read more.
South Korea has become one of the most important economies in Asia. The largest Korean multinational firms are affiliated with influential family-owned business groups known as the chaebol. Despite the surging academic popularity of the chaebol, there is a considerable knowledge gap in the bibliometric analysis of business groups in Korea. In an attempt to fill this gap, the article aims to provide a systematic review of the chaebol and the role that business groups have played in the economy of Korea. Three distinct bibliometric networks are analyzed, namely the scientific collaboration network, bibliographic coupling network, and keyword co-occurrence network. Full article
Show Figures

Figure 1

17 pages, 432 KB  
Article
Normalizing Pandemic Data for Credit Scoring
by Joseph L. Breeden
J. Risk Financial Manag. 2025, 18(11), 657; https://doi.org/10.3390/jrfm18110657 - 20 Nov 2025
Cited by 1 | Viewed by 1411
Abstract
The COVID-19 pandemic created abnormal credit risk conditions that did not align well with pre-2020 credit scores. Since the pandemic, most organizations have either excluded the period 2020–2021 from their modeling or included it without adjustment, leaving it as noise in the data. [...] Read more.
The COVID-19 pandemic created abnormal credit risk conditions that did not align well with pre-2020 credit scores. Since the pandemic, most organizations have either excluded the period 2020–2021 from their modeling or included it without adjustment, leaving it as noise in the data. Model validators and examiners have been divided about requiring one of these approaches or defaulting to model developer judgment. None of this is ideal from a model development perspective. This paper presents a unique technical solution that allows for the inclusion of pandemic data while constructing credit scores and actually produces scores that perform better and have long-term stability across the entire economic cycle. This result negates the common belief that credit scores must be frequently rebuilt in order to maintain rank order accuracy. This analysis uses lifecycle and environment outputs from an Age-Period-Cohort analysis as fixed offsets to credit score development. Panel data is used, so the credit score is developed with a discrete time survival model approach. Logistic regression and stochastic gradient boosted regression trees were tested as estimators with the panel data and APC inputs. Full article
Show Figures

Figure 1

7 pages, 171 KB  
Editorial
Reframing Financial Literacy for the Twenty-First Century: Foundations, Digital Transformations, and Pathways to Sustainable Empowerment
by Fernando Oliveira Tavares and Luis Almeida
J. Risk Financial Manag. 2025, 18(11), 656; https://doi.org/10.3390/jrfm18110656 - 20 Nov 2025
Cited by 1 | Viewed by 1123
Abstract
Over the last two decades, financial literacy has emerged as a central determinant of economic wellbeing, social inclusion, and individual empowerment (Tavares et al [...] Full article
(This article belongs to the Special Issue The New Horizons of Global Financial Literacy)
13 pages, 289 KB  
Article
Persistence in Stock Returns: Robotics and AI ETFs Versus Other Assets
by Fekria Belhouichet, Guglielmo Maria Caporale and Luis Alberiko Gil-Alana
J. Risk Financial Manag. 2025, 18(11), 655; https://doi.org/10.3390/jrfm18110655 - 20 Nov 2025
Cited by 1 | Viewed by 3247
Abstract
This paper examines the long-memory properties of the returns of exchange-traded funds (ETFs) that provide exposure to companies operating in the fields of artificial intelligence (AI) and robotics listed on the US market, along with other assets such as the WTI crude oil [...] Read more.
This paper examines the long-memory properties of the returns of exchange-traded funds (ETFs) that provide exposure to companies operating in the fields of artificial intelligence (AI) and robotics listed on the US market, along with other assets such as the WTI crude oil price (West Texas Intermediate), Bitcoin, the S&P 500 index, 10-year US Treasury bonds, and the VIX volatility index. The data frequency is daily and covers the period from 1 January 2023 to 23 June 2025. The adopted fractional integration framework is more general and flexible than those previously used in related studies and allows for a detailed assessment of the degree of persistence in returns. The results indicate that all return series exhibit a high degree of persistence, regardless of the error structure assumed, and that, in general, a linear model adequately captures their dynamics over time. These findings suggest that newly developed AI- and robotics-themed ETFs do not provide investors with additional hedging or diversification benefits compared to more traditional assets, nor do they create new challenges for policymakers concerned with financial stability. Full article
(This article belongs to the Section Economics and Finance)
23 pages, 2370 KB  
Article
Rise of Sustainable Corporate Governance in Emerging Economies: Perspective of Government Auditor Capacity and Legislation
by Benjamin Kwakutsey Azinogo and Lourens Erasmus
J. Risk Financial Manag. 2025, 18(11), 654; https://doi.org/10.3390/jrfm18110654 - 19 Nov 2025
Viewed by 1235
Abstract
As part of the environmental, social, and governance (ESG) ecosystem, this paper evaluates fundamental success factors that influence external auditors and relevant stakeholders to be proactive and efficacious in sustaining corporate governance practices in emerging economies. The study presents a preliminary and conceptual [...] Read more.
As part of the environmental, social, and governance (ESG) ecosystem, this paper evaluates fundamental success factors that influence external auditors and relevant stakeholders to be proactive and efficacious in sustaining corporate governance practices in emerging economies. The study presents a preliminary and conceptual policy framework aimed at enhancing sustainable corporate governance, to ensure effective auditing in the public sector, by applying an extensive approach based on agency and corporate risk management theories. Applying an online qualitative technique, exploratory focus groups were held in three countries. The participants were selected by their respective Supreme Audit Institutions, based on their experience and proficiency in public sector auditing. Among the fundamental success factors identified were capacity building for auditors. Validation interviews were conducted to confirm the conceptual government auditor capacity policy framework that is presented. Executive governments, legislatures, and legislative oversight bodies can benefit greatly from the empirical segment of this study to enhance sustainable corporate governance in emerging economies and obtain greater contributions from government auditors. Full article
Show Figures

Figure 1

17 pages, 691 KB  
Article
Sustainable Finance and Tax Issues: How Could Advanced ESG Analysis Deter Tax Avoidance?
by Grégory Schneider-Maunoury and Jordan Bouchacourt
J. Risk Financial Manag. 2025, 18(11), 653; https://doi.org/10.3390/jrfm18110653 - 19 Nov 2025
Cited by 1 | Viewed by 1177
Abstract
Considered by some authors as blindsiding sustainable finance, tax evasion and avoidance represents a measurement problem. This research aims at measuring corporate tax avoidance as a risk continuum and at correlating this measure of risk with financial market risk, measured by average stock [...] Read more.
Considered by some authors as blindsiding sustainable finance, tax evasion and avoidance represents a measurement problem. This research aims at measuring corporate tax avoidance as a risk continuum and at correlating this measure of risk with financial market risk, measured by average stock price volatility. This research is based on a first set of indicators of this risk continuum, and then improved by an analysis of the literature to take into account the recent implementation of related regulation, notably the GLOBE project of OECD. Indicators are contextualized to understand the complexity of the phenomenon. The risk continuum is broken down into four categories, corresponding to four levels of tax risk. This first test of risk continuum is realized with the Stoxx Europe 50 companies over five semesters, from 2023 to 2025. The average volatility of these categories of risk is measured. The least risky category has a lower volatility and some sectors are identified as specific. Risk factor analysis confirms the results. The last results are put in the perspective of the risk–return arbitrage and show another potential use of these results. Full article
Show Figures

Figure 1

16 pages, 560 KB  
Article
Trading Volume Dynamics and Macroeconomic Influences in Thailand’s Equity Derivatives Market: A VAR Approach
by Woradee Jongadsayakul
J. Risk Financial Manag. 2025, 18(11), 652; https://doi.org/10.3390/jrfm18110652 - 19 Nov 2025
Cited by 1 | Viewed by 1901
Abstract
The study focuses on the SET50 Index, a benchmark of the fifty largest companies listed on the Stock Exchange of Thailand (SET). Thailand, despite being part of the options-dominated Asia-Pacific region, has a unique market structure where SET50 Index Futures dominate derivatives trading, [...] Read more.
The study focuses on the SET50 Index, a benchmark of the fifty largest companies listed on the Stock Exchange of Thailand (SET). Thailand, despite being part of the options-dominated Asia-Pacific region, has a unique market structure where SET50 Index Futures dominate derivatives trading, while SET50 Index Options remain comparatively underused. Given this divergence from common regional trends, this study aims to examine the factors influencing trading volume dynamics in Thailand’s equity derivatives market using a Vector Autoregressive (VAR) model with three lags. The empirical results, based on the sample period from May 2014 to December 2024, show the existence of a bidirectional relationship between the trading volumes of SET50 Index Futures and SET50 Index Options. The impulse response function results are consistent with the VAR(3) model estimate, showing that SET50 Index Options trading volume has a positive impact on SET50 Index Futures trading volume, but not vice versa. In addition, underlying market liquidity is positively related to the trading volumes of SET50 Index Futures and Options, while underlying market volatility positively affects only SET50 Index Futures trading volume. Except for the exchange rate, other macroeconomic factors are related to the trading volumes of SET50 Index Futures and SET50 Index Options. The growth rate of private investment positively impacts on the trading volumes of SET50 Index Futures and SET50 Index Options. Inflation and interest rates are related to the trading volume of SET50 Index Futures, while the leading economic index is related to the trading volume of SET50 Index Options. Full article
(This article belongs to the Special Issue Advanced Studies in Empirical Macroeconomics and Finance)
Show Figures

Figure 1

19 pages, 484 KB  
Article
Which Islamic Index to Invest?
by Burak Doğan and Umut Ugurlu
J. Risk Financial Manag. 2025, 18(11), 651; https://doi.org/10.3390/jrfm18110651 - 19 Nov 2025
Viewed by 2673
Abstract
This paper compares the rulebooks of five main Shariah-compliant equity indices—DJIMI, KLSI, FTSE Shariah, MSCI Islamic, and STOXX Europe Islamic 50—inside one fixed S&P 500 stock list from Q1 2019 to Q4 2023. For each index, we build both equally weighted and market-capitalization-weighted [...] Read more.
This paper compares the rulebooks of five main Shariah-compliant equity indices—DJIMI, KLSI, FTSE Shariah, MSCI Islamic, and STOXX Europe Islamic 50—inside one fixed S&P 500 stock list from Q1 2019 to Q4 2023. For each index, we build both equally weighted and market-capitalization-weighted portfolios, then check their performances with the Sharpe, Treynor, and Jensen’s alpha ratios. All Islamic portfolios beat the regular S&P 500 after adjusting for risk, with STOXX as the most stable winner. Its market-cap version reaches a level of 253.01 by Q4 2023, far above the S&P 500 level of 210.46. Market-cap portfolios, in general, perform better than equally weighted ones. Furthermore, STOXX offer better protection in rough markets, while DJIMI shows relatively better performance when prices recover. Most rule sets cause small advantages to the Islamic portfolios compared to conventional ones, but STOXX’s 33% limit on leverage and liquidity results in higher Sharpe ratios. These results suggest that screening details shape portfolio behavior and point to the need for one clear, shared Shariah rulebook so investors can compare products with confidence. From a business ethics view, our study also shows that strict and open screening brings a real “moral dividend”, as follows: smaller losses when markets fall and stronger risk-adjusted returns overall, linking faith-based rules to the wider talk on responsible investing and stakeholder welfare. Full article
(This article belongs to the Special Issue Islamic Financial Markets in Times of Global Uncertainty)
Show Figures

Figure 1

16 pages, 1113 KB  
Article
Impact of Weighted Average Cost of Capital and Profitability on Economic Value Added of Firms in the Industrial Sector
by Alex Jeferson Huaman-Roque, Pedro Cuyate-Reque, Jimmy Cueva-Ruesta and Franklin Cordova-Buiza
J. Risk Financial Manag. 2025, 18(11), 650; https://doi.org/10.3390/jrfm18110650 - 18 Nov 2025
Viewed by 5733
Abstract
In a context where the measurement of economic value is key for financial decision-making, Economic Value Added (EVA) stands out as a relevant indicator for assessing companies’ financial performance efficiency. This research aimed to determine the impact of the Weighted Average Cost of [...] Read more.
In a context where the measurement of economic value is key for financial decision-making, Economic Value Added (EVA) stands out as a relevant indicator for assessing companies’ financial performance efficiency. This research aimed to determine the impact of the Weighted Average Cost of Capital (WACC) and profitability on the EVA of industrial sector companies in Peru. A quantitative approach was used, with a correlational-causal and non-experimental design. The sample included four industrial sector companies listed on the Lima Stock Exchange (BVL). The authors applied the document review technique, and the correlational analysis was carried out using linear regression. Results show that Return on Equity (ROE) is a statistically significant predictor of EVA across all companies analyzed, indicating a direct relationship. In contrast, WACC showed a weak relationship with the variables studied. It is concluded that profitability has a greater influence on EVA than WACC. However, the relationship between WACC, ROE, and EVA differs among companies. The model explains a moderate variability in EVA, suggesting that other factors not considered in the model also affect the generation of economic value. Full article
(This article belongs to the Section Economics and Finance)
Show Figures

Figure 1

24 pages, 343 KB  
Article
Government Policies for Promoting Financial and Fiscal Literacy: Evidence from a Questionnaire-Based Study
by Héber Gonçalves, Luís Pacheco and Fernando Oliveira Tavares
J. Risk Financial Manag. 2025, 18(11), 649; https://doi.org/10.3390/jrfm18110649 - 18 Nov 2025
Cited by 1 | Viewed by 1365
Abstract
This paper aims to assess the level of financial and tax literacy among the resident population in Portugal, as well as to evaluate their perception of existing public measures in this field. Financial literacy is a key pillar for individual development and for [...] Read more.
This paper aims to assess the level of financial and tax literacy among the resident population in Portugal, as well as to evaluate their perception of existing public measures in this field. Financial literacy is a key pillar for individual development and for making informed economic decisions. Recent data indicate that Portugal lags behind the European average in this area, underscoring the importance of this research. Using a questionnaire applied to a representative sample of the Portuguese population, the data were analysed through statistical methods. The results reveal a reasonable level of knowledge in areas such as budgeting and saving, but also significant shortcomings in the tax domain. In a global context marked by economic, political, and geopolitical instability, financial literacy stands out as a strategic skill essential for both individual and collective resilience. A lack of competence in this area is linked to poor financial decisions, over-indebtedness, and economic exclusion. The findings underline the need for a more systematic and structured approach to financial literacy in Portugal. This study offers practical recommendations designed to promote a more informed, prepared, and financially inclusive population, thereby contributing to the country’s economic sustainability and development. Full article
(This article belongs to the Special Issue The Role of Financial Literacy in Modern Finance)
31 pages, 358 KB  
Article
Capital Structure and Firm Performance: Evidence from FTSE All-Share Firms During COVID-19
by Saruchi Jaiswal and Mahmoud Elmarzouky
J. Risk Financial Manag. 2025, 18(11), 648; https://doi.org/10.3390/jrfm18110648 - 18 Nov 2025
Cited by 2 | Viewed by 4985
Abstract
We examine how capital structure related to firm performance for UK companies in the FTSE All-Share over 2018–2023, explicitly segmenting pre-pandemic (2018–2019), pandemic (2020–2021), and post-pandemic (2022–2023) periods. Using Bloomberg data for 516 firms and panel fixed-effects models (Hausman-tested), we assess the impact [...] Read more.
We examine how capital structure related to firm performance for UK companies in the FTSE All-Share over 2018–2023, explicitly segmenting pre-pandemic (2018–2019), pandemic (2020–2021), and post-pandemic (2022–2023) periods. Using Bloomberg data for 516 firms and panel fixed-effects models (Hausman-tested), we assess the impact of short- and long-term leverage on ROA, ROCE, Tobin’s Q, and EPS, and compare financial versus non-financial firms. Leverage is, on average, negatively associated with ROA and EPS, consistent with pecking-order and agency-cost arguments: market-based outcomes (Tobin’s Q) show weaker, nuanced links. The adverse effects of debt are stronger for non-financial firms, particularly during and after COVID-19, while financial firms display a post-COVID positive association between short-term debt and ROA, suggesting sector-specific debt utilization under stress. Firm size relates negatively to Tobin’s Q for non-financials. Results highlight how crisis conditions and industry characteristics shape the leverage–performance nexus, offering practical guidance for managers and policymakers on capital structure decisions in turbulent environments. Full article
24 pages, 766 KB  
Article
Labour Productivity in European Non-Financial Corporations: The Roles of Country, Sector, and Size
by Fábio Albuquerque, Joaquim Ferrão and Paula Gomes dos Santos
J. Risk Financial Manag. 2025, 18(11), 647; https://doi.org/10.3390/jrfm18110647 - 17 Nov 2025
Viewed by 1110
Abstract
This study aims to investigate the determinants of labour productivity across European non-financial entities using aggregated data from the Bank for the Accounts of Companies Harmonized (BACH) database. Focusing on six European Union countries (Belgium, France, Italy, Portugal, Poland, and Spain). Annual information [...] Read more.
This study aims to investigate the determinants of labour productivity across European non-financial entities using aggregated data from the Bank for the Accounts of Companies Harmonized (BACH) database. Focusing on six European Union countries (Belgium, France, Italy, Portugal, Poland, and Spain). Annual information from 2010 to 2023 is used (the last available year), including three size classes (small, medium-sized and larger entities) per division (two-digit code) by year and by country, totalling 14,188 observations. The combination of sectors and class sizes varies from 191 to 208 by country. It uses gross value added per employee as a proxy for labour productivity. Using a fixed-effects estimator and panel data regression techniques, the analysis reveals that labour productivity explanatory factors, particularly firm size, profitability, financialisation, leverage, and tangibility, have heterogeneous and sometimes contradictory effects across countries, sectors, and size classes. Larger firms generally tend to have higher levels of labour productivity, although this feature is not consistent among countries. Size and profitability more consistently exert a strong positive influence, whereas financialisation and leverage typically show negative or nonlinear effects. The results highlight the structural diversity of the European corporate landscape and challenge the adequacy of one-size-fits-all policy measures, contributing to the literature on productivity and offering further insights to policymakers by integrating cross-sectional, sectoral, and size-specific perspectives on labour efficiency within the EU context. Full article
(This article belongs to the Section Economics and Finance)
Show Figures

Figure 1

15 pages, 747 KB  
Article
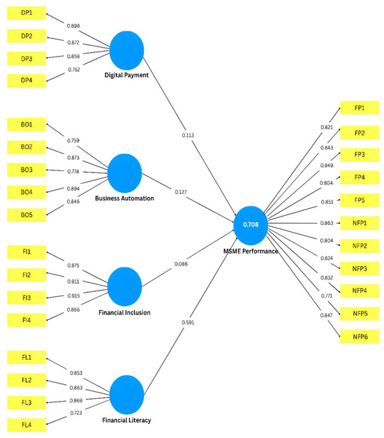
Adoption of Digital Technology and Financial Knowledge: Strategies for Achieving Sustainable Performance of MSMEs
by Peni Nugraheni, Emile Satia Darma and Rifqi Muhammad
J. Risk Financial Manag. 2025, 18(11), 646; https://doi.org/10.3390/jrfm18110646 - 17 Nov 2025
Cited by 5 | Viewed by 3710
Abstract
Micro, small and medium enterprises (MSMEs) contribute significantly to Indonesia’s economic growth. In an increasingly digitalised era, MSMEs face challenges and opportunities that affect their performance. Technology adoption will have an impact on operational efficiency and ease of transactions, providing added value for [...] Read more.
Micro, small and medium enterprises (MSMEs) contribute significantly to Indonesia’s economic growth. In an increasingly digitalised era, MSMEs face challenges and opportunities that affect their performance. Technology adoption will have an impact on operational efficiency and ease of transactions, providing added value for consumers. Meanwhile, good financial management depends on the level of financial literacy and inclusion of MSME players. This study aims to examine the factors that influence the sustainable performance of MSMEs from the aspects of technology adoption and financial knowledge. The independent variables include automation, digital payments, financial inclusion and financial literacy, and the dependent variable is MSME performance. This study uses primary data in the form of questionnaires, and data processing uses SEM-PLS. Statistical test results show that the variables of business automation and financial literacy have a positive effect, while the variables of digital payments and financial inclusion have no effect. The results of the study show that financial literacy is an important key to MSME performance and the importance of business automation that affects efficiency through technology. The results of this study are expected to provide useful recommendations for MSME actors and policymakers in formulating strategies to improve the competitiveness of MSMEs. Full article
(This article belongs to the Section Sustainability and Finance)
Show Figures

Figure 1

12 pages, 746 KB  
Article
SME, Crisis and Geopolitical Risk: Lessons from COVID-19 and War
by Tonmoy Choudhury, Amer Al Fadli, Nataly Butros and Abubaker Fadul
J. Risk Financial Manag. 2025, 18(11), 645; https://doi.org/10.3390/jrfm18110645 - 17 Nov 2025
Cited by 2 | Viewed by 1187
Abstract
This paper explores how geopolitical risk impacts small and medium-sized enterprises (SMEs), focusing on the COVID-19 pandemic and the Russia–Ukraine war. Using daily return data from the ECPI Italy SME Equity and Shenzhen SME Composite indexes, as well as the Global Geopolitical Risk [...] Read more.
This paper explores how geopolitical risk impacts small and medium-sized enterprises (SMEs), focusing on the COVID-19 pandemic and the Russia–Ukraine war. Using daily return data from the ECPI Italy SME Equity and Shenzhen SME Composite indexes, as well as the Global Geopolitical Risk Index, this study employs a Dynamic Conditional Correlation GARCH model to analyze how correlations change over time. The results show that Asian SMEs, represented by China, exhibit higher short-term volatility but stronger long-term resilience than their European counterparts. Notably, Asian markets react consistently across crises, while European markets distinguish between different events. These findings provide important insights for policymakers, suggesting the need for standardized crisis response frameworks and emphasizing short-term mitigation efforts. This study adds to SME theory by highlighting the complex relationship between geopolitical shocks and SME performance, with important implications for risk management and regulatory strategies in emerging economies. Full article
(This article belongs to the Special Issue Behavioral Finance and Sustainable Green Investing)
Show Figures

Figure 1

23 pages, 996 KB  
Article
Cryptocurrencies and Central Bank Digital Currencies in Global Perspective
by Yongsheng Guo, Ezaddin Yousef and Mirza Muhammad Naseer
J. Risk Financial Manag. 2025, 18(11), 644; https://doi.org/10.3390/jrfm18110644 - 17 Nov 2025
Viewed by 9855
Abstract
This study investigates the relationship between cryptocurrency adoption rates (CARs) and the development of central bank digital currencies (CBDCs) using a global panel of 109 countries from 2020 to 2024. The analysis employs pooled OLS, fixed effects, ordered logistic regression and GMM models [...] Read more.
This study investigates the relationship between cryptocurrency adoption rates (CARs) and the development of central bank digital currencies (CBDCs) using a global panel of 109 countries from 2020 to 2024. The analysis employs pooled OLS, fixed effects, ordered logistic regression and GMM models with robust controls for macroeconomic indicators, institutional quality, and technological readiness. CBDC status is measured as an ordinal variable representing five development stages, while CAR is derived from the Chainalysis Crypto Adoption Index. The empirical results show that higher CAR significantly increases the probability of a country progressing to more advanced CBDC stages. Margins analysis further indicates that increases in CAR substantially reduce the likelihood of remaining in early CBDC phases and raise the probability of reaching the pilot or launched stages. Heterogeneity analysis reveals that this relationship is strongest in low- and middle-income economies and in countries with low levels of financial inclusion, where cryptocurrencies present greater competition to traditional financial systems. The study contributes new large-sample evidence to the debate on digital currencies and provides policy-relevant insights: central banks in financially constrained economies appear to adopt CBDCs as developmental tools to enhance financial access and preserve monetary sovereignty in the face of growing cryptocurrency adoption. Full article
(This article belongs to the Special Issue Fintech, Digital Finance, and Socio-Cultural Factors)
Show Figures

Figure 1

24 pages, 350 KB  
Article
Exploring the Impact of Country Risk on Banking Sector Stability: Evidence from the MENA Region
by Mohamed Abbas and Tamer Shahwan
J. Risk Financial Manag. 2025, 18(11), 643; https://doi.org/10.3390/jrfm18110643 - 14 Nov 2025
Cited by 1 | Viewed by 2056
Abstract
This paper examines the impact of country risk on banking sector stability, employing the CAMELS framework, within 13 Middle Eastern and North African (MENA) countries for 1984–2024. The analysis exploits the impact of political, economic, and financial risk dimensions on 102 publicly listed [...] Read more.
This paper examines the impact of country risk on banking sector stability, employing the CAMELS framework, within 13 Middle Eastern and North African (MENA) countries for 1984–2024. The analysis exploits the impact of political, economic, and financial risk dimensions on 102 publicly listed banks using two-way random effects models and one-step dynamic panel data estimations. The findings reflected a significant inverted U-shaped nexus between country risk and the stability of the banking sector, addressing how high-country risk deteriorates banking resilience, whereas low country risk improves it. Political risk has the strongest impact with a similar nonlinear relationship. Conversely, economic and financial risks consistently have reverse linear effects. These findings signify the structural vulnerability of MENA banks to political, economic, and financial turmoil and address the urgent need for robust frames of risk management and fiscal discipline. This investigation extends sovereign risk theory, which explains the ability to maintain financial stability by integrating three core dimensions—political, economic, and financial risk—into a comprehensive empirical model that directly relates them to MENA banking stability and provides crucial insights for banking institutions, policymakers, and regulators in a highly volatile atmosphere. Full article
(This article belongs to the Special Issue Banking Practices, Climate Risk and Financial Stability)
15 pages, 380 KB  
Article
Corporate Bitcoin Holdings: A Cross-Sectional Analysis of Sectoral Risk, Regulatory Influence, and Decentralized Governance
by Amirreza Kazemikhasragh
J. Risk Financial Manag. 2025, 18(11), 642; https://doi.org/10.3390/jrfm18110642 - 14 Nov 2025
Cited by 2 | Viewed by 4088
Abstract
The integration of Bitcoin into corporate treasuries constitutes a critical strategic choice, motivated by its capacity to bolster liquidity and serve as an inflation hedge, while simultaneously being encumbered by pronounced financial volatility and regulatory ambiguity. This investigation examines sectoral variations in Bitcoin [...] Read more.
The integration of Bitcoin into corporate treasuries constitutes a critical strategic choice, motivated by its capacity to bolster liquidity and serve as an inflation hedge, while simultaneously being encumbered by pronounced financial volatility and regulatory ambiguity. This investigation examines sectoral variations in Bitcoin adoption, with particular attention to the manner in which financial risks, regulatory structures, and decentralized governance mechanisms shape corporate conduct across the technology, cryptocurrency mining, retail, healthcare, and e-commerce sectors. Drawing on a cross-sectional dataset encompassing 102 publicly traded firms collectively holding 1,001,861 BTC, the analysis employs MAD-based volatility, Firth logistic regression incorporating a U.S. regulatory dummy to account for the BITCOIN Act of 2025, and heatmap visualization to evaluate risk profiles and adoption patterns. Results demonstrate marked sectoral disparities: the technology and mining sectors command predominant holdings yet confront heightened risk exposure, whereas retail and healthcare sectors proceed with greater caution, guided by considerations of cost-value efficiency and regulatory adherence. The U.S. regulatory dummy is significant, indicating the BITCOIN Act facilitates high Bitcoin adoption, while recent transactional activity is marginally significant. The heatmap accentuates the technology sector’s pre-eminence in aggregate Bitcoin reserves and illuminates the differential influence of regulatory frameworks in non-U.S. jurisdictions. Anchored in Institutional Theory, the Technology Acceptance Model, and Transaction Cost Economics, the study advances the field by quantifying sector-specific risks and visually representing regulatory impacts, thereby furnishing actionable insights for treasury risk management and regulatory policy formulation within a decentralized financial ecosystem. Full article
(This article belongs to the Special Issue Emerging Trends and Innovations in Corporate Finance and Governance)
Show Figures

Figure 1

30 pages, 546 KB  
Article
Beyond the Hype: What Drives the Profitability of S&P 500 Technology Firms?
by Georgiana Danilov
J. Risk Financial Manag. 2025, 18(11), 641; https://doi.org/10.3390/jrfm18110641 - 13 Nov 2025
Viewed by 1729
Abstract
The corporate finance field is inherently engaging, with a strong focus on factors influencing various performance indicators. This study analyzes 66 companies from the Information and Technology sector, all part of the Standard and Poor’s 500 index, over a 22-year period from 2003 [...] Read more.
The corporate finance field is inherently engaging, with a strong focus on factors influencing various performance indicators. This study analyzes 66 companies from the Information and Technology sector, all part of the Standard and Poor’s 500 index, over a 22-year period from 2003 to 2024. I applied linear, nonlinear, and interaction-variable models to identify the causal relationship between profitability and key influencing factors. The results reveal that firm size, sales growth rate, current ratio, long-term debt to total capital, free cash flow, asset turnover, receivable turnover, number of board meetings, percentage of women on the board, CEO age, audit committee independence, the presence of compensation and nomination committees, and a pandemic dummy variable all had positive effects on performance. In contrast, firm age, dividend payout ratio, effective tax rate, board size, CEO duality, and the presence of a corporate social responsibility committee negatively impacted firm performance. This research also explores corporate governance by evaluating the role of regulations and internal policies designed to promote financial transparency and protect shareholders’ interests. Additionally, it highlights the importance of board independence, the effectiveness of specialized committees, and the role of ethical leadership in driving long-term corporate success. Full article
(This article belongs to the Special Issue Emerging Trends and Innovations in Corporate Finance and Governance)
Show Figures

Figure 1

25 pages, 661 KB  
Article
Dynamic Asset Allocation for Pension Funds: A Stochastic Control Approach Using the Heston Model
by Desmond Marozva and Ştefan Cristian Gherghina
J. Risk Financial Manag. 2025, 18(11), 640; https://doi.org/10.3390/jrfm18110640 - 13 Nov 2025
Viewed by 3036
Abstract
This paper develops a dynamic asset allocation strategy for defined contribution pension funds using a stochastic control framework under the Heston stochastic volatility model. By solving the associated Hamilton–Jacobi–Bellman partial differential equation, we derive optimal equity allocations that adapt to changing market volatility [...] Read more.
This paper develops a dynamic asset allocation strategy for defined contribution pension funds using a stochastic control framework under the Heston stochastic volatility model. By solving the associated Hamilton–Jacobi–Bellman partial differential equation, we derive optimal equity allocations that adapt to changing market volatility and investor risk aversion using a constant relative risk aversion utility function (parameter γ). The strategy increases equity exposure during stable periods and reduces it during volatile regimes, capturing both myopic and intertemporal hedging demands. We test the model using historical U.S. data from 2006 to 2025 and benchmark its performance against a traditional static 60/40 stock–bond portfolio, as well as rule-based strategies such as volatility targeting and constant proportion portfolio insurance. Our results show that with moderate risk aversion, the dynamic strategy achieves long-term wealth comparable to the 60/40 benchmark while substantially reducing drawdown risk. As risk aversion increases, drawdown risk is further reduced and risk-adjusted returns remain competitive. Although higher aversion yields lower final wealth, certainty-equivalent returns are highest at moderate aversion levels. These results demonstrate that volatility responsive dynamic policies grounded in realistic stochastic volatility modeling can substantially enhance downside protection and risk-adjusted utility, especially for long-horizon, risk-averse pension participants. Full article
(This article belongs to the Special Issue Featured Papers in Mathematics and Finance, 2nd Edition)
Show Figures

Figure 1

21 pages, 333 KB  
Article
The Moderating Role of Board Characteristics in the Relationship Between CSR and Bank Stability: Evidence from MENA Banks
by Khalil Alnabulsi and Mohamed Ali Khemiri
J. Risk Financial Manag. 2025, 18(11), 639; https://doi.org/10.3390/jrfm18110639 - 13 Nov 2025
Cited by 1 | Viewed by 1165
Abstract
This study uses a dataset of conventional banks from 2010 to 2022 to investigate the moderating effect of board characteristics (BC) on the relationship between corporate social responsibility (CSR) and bank stability in the MENA region. Bank stability is measured using the Z-ROA [...] Read more.
This study uses a dataset of conventional banks from 2010 to 2022 to investigate the moderating effect of board characteristics (BC) on the relationship between corporate social responsibility (CSR) and bank stability in the MENA region. Bank stability is measured using the Z-ROA index, which captures a bank’s ability to withstand financial shocks. The study addresses endogeneity and heterogeneity concerns using the system generalized method of moments (SGMM), with diagnostic tests confirming the validity of instruments and the absence of second-order autocorrelation. Three main conclusions are presented. First, CSR has a major detrimental impact on bank stability, indicating that when poorly managed or misaligned with strategic objectives, CSR initiatives may weaken financial resilience. Second, board attributes such as independence, diversity, and experience have a positive impact on bank stability, highlighting the importance of sound governance in ensuring prudent financial management. Third, the interaction between CSR and board characteristics exerts a positive and significant influence on bank stability, suggesting that well-structured boards can enhance the strategic value of CSR initiatives. As a robustness check, the study re-estimates the model using non-performing loans (NPLs) as an alternative measure of bank stability. The results remain consistent with the baseline findings, confirming the robustness and credibility of the conclusions. CSR continues to show a positive association with NPLs, while board characteristics and their interaction with CSR maintain negative and significant effects. These findings reinforce that effective board governance can transform CSR practices into stability-enhancing strategies. For policymakers and banking executives seeking to integrate sustainability into governance frameworks, the results underscore the crucial role of corporate governance in translating CSR efforts into tangible stability outcomes. The study calls for greater regulatory focus on board structures to maximize the stability benefits of CSR in the banking sector, contributing to the growing body of research on CSR and financial stability in developing economies. Full article
(This article belongs to the Section Economics and Finance)
28 pages, 5175 KB  
Systematic Review
The Missing Link in Bank Behavior: Deposit Interest Rate Setting Under a Dual-Benchmark Framework—A Literature Review
by Shandra Widiyanti, Hermanto Siregar, Anny Ratnawati and Suwandi Suwandi
J. Risk Financial Manag. 2025, 18(11), 638; https://doi.org/10.3390/jrfm18110638 - 12 Nov 2025
Cited by 1 | Viewed by 3057
Abstract
The efficacy of monetary policy depends on an accurate model of bank behavior, yet the existing literature has a significant blind spot: the central role of deposit interest rate setting. This paper argues that the deposit rate is the primary arena where banks’ [...] Read more.
The efficacy of monetary policy depends on an accurate model of bank behavior, yet the existing literature has a significant blind spot: the central role of deposit interest rate setting. This paper argues that the deposit rate is the primary arena where banks’ strategic and asymmetric responses to policy signals are revealed. Motivated by the unique dual-benchmark system in Indonesia, where a prudential deposit insurance rate actively competes with the central bank’s policy rate, this study addresses a conceptual problem with global relevance, namely, how monetary policy transmission functions when confronted with conflicting policy signals. To investigate this gap, this paper employs a Systematic Literature Review (SLR), combined with bibliometric analysis. By synthesizing findings from 63 articles selected via the PRISMA protocol, this review first maps the intellectual structure of the field, confirming that while themes of monetary policy and bank behavior are mature, the crucial dimension of deposit rate setting, particularly within a dual-benchmark context, remains a ‘missing link’. The primary contribution of this study is, therefore, building a conceptual framework that recenters the deposit interest rate as the fundamental indicator for assessing asymmetric bank behavior and identifying policy distortions. The findings provide a structured foundation for future empirical research and offer critical insights for regulators on the implications for monetary policy transmission and financial system stability. Full article
(This article belongs to the Section Banking and Finance)
Show Figures

Figure 1

22 pages, 853 KB  
Article
Diffusion-Based Parameters for Stock Clustering: Sector Separation and Out-of-Sample Evidence
by Piyarat Promsuwan, Paisit Khanarsa and Kittisak Chumpong
J. Risk Financial Manag. 2025, 18(11), 637; https://doi.org/10.3390/jrfm18110637 - 12 Nov 2025
Viewed by 1125
Abstract
Clustering techniques are widely applied to equity markets to uncover sectoral structures and regime shifts, yet most studies rely solely on empirical returns. This paper introduces a novel perspective by using diffusion-based parameters from the Black–Scholes model, namely monthly drift and diffusion, as [...] Read more.
Clustering techniques are widely applied to equity markets to uncover sectoral structures and regime shifts, yet most studies rely solely on empirical returns. This paper introduces a novel perspective by using diffusion-based parameters from the Black–Scholes model, namely monthly drift and diffusion, as clustering features. Using SET100 stocks in 2020, we applied k-means clustering and evaluated performances with silhouette scores, the Adjusted Rand Index, Wilcoxon tests, and an out-of-sample portfolio exercise. The results showed that diffusion-based features achieved higher silhouette scores in turbulent months, where they revealed sectoral divergence that log-returns failed to capture. The partition for November 2020 provided clearer sector separation and smaller portfolio losses, demonstrating predictive value beyond in-sample fit. Practically, the findings indicate that diffusion-based parameters can signal early signs of market stress, guide sector rotation decisions during volatile regimes, and enhance portfolio risk management by isolating persistent volatility structures across sectors. Theoretically, this model-based framework bridges equity clustering with stochastic diffusion representations used in derivatives valuation, offering a unified and interpretable tool for data-driven market monitoring. Full article
(This article belongs to the Special Issue Machine Learning-Based Risk Management in Finance and Insurance)
Show Figures

Figure 1

11 pages, 549 KB  
Article
Do Types of Income Statement Items and Direction of Restatements Affect Lending Decisions?
by Arnold Schneider
J. Risk Financial Manag. 2025, 18(11), 636; https://doi.org/10.3390/jrfm18110636 - 12 Nov 2025
Viewed by 1146
Abstract
This study examines whether restatements involving revenues have a different impact on lending decisions than restatements involving expenses and whether restatements that result in increased net income impact lending decisions differently than restatements that result in decreased net income. Using an experimental methodology, [...] Read more.
This study examines whether restatements involving revenues have a different impact on lending decisions than restatements involving expenses and whether restatements that result in increased net income impact lending decisions differently than restatements that result in decreased net income. Using an experimental methodology, a scenario involving a hypothetical loan applicant was presented to 64 commercial lenders. Participants assessed the risk associated with the loan applicant as well as the likelihood of credit approval. This study did not find statistically significant differences, at the current sample size, for risk assessments or likelihood of credit approval, between restatements caused by revenue misstatements versus restatements caused by misstatements of expenses. In addition, no statistically significant differences were found at the current sample size, for risk assessments or likelihood of credit approval, between income-decreasing restatements and those involving income-increasing restatements. Full article
(This article belongs to the Special Issue Innovations in Accounting Practices)
Show Figures

Figure 1

12 pages, 271 KB  
Article
The Impact of Non-Performing Loans on Credit Growth of Commercial Banks in Cambodia
by Bunthe Hor and Siphat Lim
J. Risk Financial Manag. 2025, 18(11), 635; https://doi.org/10.3390/jrfm18110635 - 12 Nov 2025
Cited by 1 | Viewed by 3249
Abstract
This study investigated how banks’ balance sheet fundamentals shape their credit growth using panel co-integration methods and two estimation methods—pooled mean group (PMG) and dynamic fixed effects (DFE). Both approaches yielded consistent core results. First, weaker asset quality, proxied by higher non-performing loans [...] Read more.
This study investigated how banks’ balance sheet fundamentals shape their credit growth using panel co-integration methods and two estimation methods—pooled mean group (PMG) and dynamic fixed effects (DFE). Both approaches yielded consistent core results. First, weaker asset quality, proxied by higher non-performing loans (NPLs), was strongly and negatively related to credit growth: PMG produced a large negative long-run coefficient, and DFE’s error-correction form confirmed a significant adverse effect, consistent with higher provisioning, thinner capital buffers, and lower risk-taking. Second, capitalization (equity to assets) supported long-run growth under PMG, while DFE—imposing common slopes—did not, suggesting heterogeneous capitalization effects across banks that PMG captured but DFE muted. Third, operating expense intensity showed a positive long-run association with credit growth in both models, consistent with expansionary spending accompanying durable lending rather than costs causing lending. Long-run effects for liquidity and market-risk sensitivity were weaker or mixed: liquidity’s role was imprecise, and market-risk sensitivity was positive in PMG but not significant in DFE, again pointing to cross-sectional heterogeneity. Error-correction terms were large, negative, and highly significant in both models, indicating rapid convergence—near full adjustment within one period, with slight overshooting in DFE. Short-run results showed that higher liquidity and temporary cost spikes dampened contemporaneous growth. Policy implications emphasize sustained oversight of asset quality and prudent capital planning to support long-run credit supply. Full article
(This article belongs to the Section Banking and Finance)
26 pages, 4292 KB  
Article
Unveiling Energy Finance Market: A Bibliometric and Content Analysis
by Saroj Shantanu Prasad, Ashutosh Verma and Priti Bakhshi
J. Risk Financial Manag. 2025, 18(11), 634; https://doi.org/10.3390/jrfm18110634 - 11 Nov 2025
Cited by 1 | Viewed by 1615
Abstract
This paper unveils the nexus of the energy finance market and its significant dynamics. The results exhibit potential research areas, dominating research patterns and interlinkages among them. Our sample consists of 927 articles selected from the Scopus database for the sample period of [...] Read more.
This paper unveils the nexus of the energy finance market and its significant dynamics. The results exhibit potential research areas, dominating research patterns and interlinkages among them. Our sample consists of 927 articles selected from the Scopus database for the sample period of 1972–2024. We present the quantitative performance of top articles, journals, authors, countries, and institutions. The result includes keyword co-occurrence analysis and co-authorship analysis for authors and countries. We include a literature review of the top 20 cited articles and the most followed methodologies. We found five themes, four clusters, and thirty-four future research questions, showing potential areas of research in the energy finance market. Additionally, based on our results, we proposed a theoretical framework of five major independent factors impacting the energy finance market. This novel study provides a comprehensive picture of the energy finance market, covering a vast period using Scopus as a database, underscoring the prevalent research patterns and serving financial practitioners, researchers, and policymakers. Full article
(This article belongs to the Special Issue The Future of Energy Finance: Challenges and Opportunities)
Show Figures

Figure 1

21 pages, 2688 KB  
Article
The Co-Movement of JSE Size-Based Indices: Evidence from a Time–Frequency Domain
by Fabian Moodley
J. Risk Financial Manag. 2025, 18(11), 633; https://doi.org/10.3390/jrfm18110633 - 11 Nov 2025
Cited by 1 | Viewed by 1125
Abstract
This research examines the time–frequency co-movement patterns among the Johannesburg Stock Exchange (JSE) size-based indices, utilizing daily data covering the period from November 2016 to December 2024. To conduct the analysis, three sophisticated wavelet techniques are applied: the Maximal Overlap Discrete Wavelet Transform [...] Read more.
This research examines the time–frequency co-movement patterns among the Johannesburg Stock Exchange (JSE) size-based indices, utilizing daily data covering the period from November 2016 to December 2024. To conduct the analysis, three sophisticated wavelet techniques are applied: the Maximal Overlap Discrete Wavelet Transform (MODWT), the Continuous Wavelet Transform (WTC), and the Wavelet Phase Angle (WPA) model. Subsequently, the Multivariate Generalized Autoregressive Conditional Heteroscedasticity–Asymmetric Dynamic Conditional Correlation (MGARCH-DCC) model is employed to evaluate the robustness of the findings. The results reveal that the co-movement among the JSE size-based indices is influenced by investment holding periods and prevailing market conditions. Notably, a lead–lag relationship is identified, indicating that a single size-based index often drives the co-movement of the others. These findings carry important implications for investors, policymakers, and portfolio managers. Investors should account for optimal holding periods to avoid increased correlation and reduced diversification benefits. Policymakers are advised to mitigate financial market uncertainty, particularly during bearish phases, to manage excessive index co-movement. Portfolio managers must integrate both holding periods and market conditions into their investment strategies. This research offers a novel contribution to the South African investment landscape by providing practical and risk-mitigating insights into the role of JSE size-based indices within diversified portfolios—a topic that has received limited attention despite its growing relevance. Full article
(This article belongs to the Special Issue Risk Management in Capital Markets)
Show Figures

Figure 1

22 pages, 870 KB  
Article
Credit Segmentation and Household Vulnerability in Thailand: Formal Versus Informal Debt Risks
by Sanha Hemvanich, Kanokwan Chancharoenchai and Nattanicha Chairassamee
J. Risk Financial Manag. 2025, 18(11), 632; https://doi.org/10.3390/jrfm18110632 - 10 Nov 2025
Cited by 1 | Viewed by 2356
Abstract
This study investigates the determinants of household borrowing choices in Thailand, with a focus on the risks associated with formal and informal credit markets. Using cross-sectional survey data from 6949 respondents across 77 provinces collected in September 2021, we employ multinomial regression models [...] Read more.
This study investigates the determinants of household borrowing choices in Thailand, with a focus on the risks associated with formal and informal credit markets. Using cross-sectional survey data from 6949 respondents across 77 provinces collected in September 2021, we employ multinomial regression models to analyze how demographic, occupational, and income factors shape debt outcomes. The results indicate that younger and lower-income individuals in Bangkok are more likely to remain debt-free, while older, higher-income, and farming households are strongly associated with formal borrowing. In contrast, unemployed individuals, retirees, business owners, and freelancers disproportionately rely on informal credit channels, exposing them to high interest rates, repayment difficulties, and heightened financial risk. Regional disparities further underscore structural inequalities: households in the north and northeast are more likely to access formal finance, whereas those in Bangkok and the south tend to turn to informal lenders. These findings highlight the risks of financial exclusion and the persistence of informal lending in emerging economies. Policy measures that expand access to regulated credit, promote microfinance, and strengthen consumer protection frameworks are essential to mitigate household financial vulnerability and reduce exposure to debt traps. Full article
(This article belongs to the Section Financial Markets)
Show Figures

Figure 1

17 pages, 296 KB  
Article
Between Stability and Exposure: The Dual Effects of Income Diversification on Bank Risk
by Aysa Siddika, Abdullah Sarwar, Mohammad Ali Tareq and Pallabi Siddiqua
J. Risk Financial Manag. 2025, 18(11), 631; https://doi.org/10.3390/jrfm18110631 - 10 Nov 2025
Viewed by 2660
Abstract
The traditional role of banks as intermediaries has been transferred to a vast array of businesses, creating many sources of income. The present study examines the impact of income diversification on bank risk. A total of 565 commercial banks from 50 countries were [...] Read more.
The traditional role of banks as intermediaries has been transferred to a vast array of businesses, creating many sources of income. The present study examines the impact of income diversification on bank risk. A total of 565 commercial banks from 50 countries were examined. A dynamic panel data analysis using Maximum Likelihood with Structural Equation Modelling was performed. The study found that income diversification has no significant effect on risk-weighted assets, while it reduces the insolvency risk and liquidity risk of the bank. Multiple proxies were utilized to measure bank risk to increase the robustness of the study. The study stressed the importance of income diversification and efficient capital allocation across various investment projects to survive in a highly competitive environment. Overall, this study provides new insights into the contradictory relationship between income diversification and bank risk in the global context. This would assist in developing strategies and policies to reduce risk and increase stability in the banking sector. Full article
(This article belongs to the Special Issue Banking Profitability and Efficiency in Emerging Economies)
21 pages, 654 KB  
Article
Optimizing the Collection Process in Credit Risk Management: A Comparison of Machine Learning Techniques for Predicting Payment Probability at Different Stages of Arrears
by Andrés Carrera and Marco E. Benalcázar
J. Risk Financial Manag. 2025, 18(11), 630; https://doi.org/10.3390/jrfm18110630 - 10 Nov 2025
Cited by 1 | Viewed by 1826
Abstract
In credit risk, scoring models based on logistic regression have been developed to optimize the default risk assessment. However, these models require complex feature engineering, and their accuracy worsens as the arrears progresses. This study proposes the use of machine learning techniques (XGBoost [...] Read more.
In credit risk, scoring models based on logistic regression have been developed to optimize the default risk assessment. However, these models require complex feature engineering, and their accuracy worsens as the arrears progresses. This study proposes the use of machine learning techniques (XGBoost and artificial neural networks) to generate scores in different arrears segments (No Arrears Segment, 1–30 Days of Arrears Segment, 31–90 Days of Arrears Segment, and All Segments). The Kolmogorov–Smirnov (KS) metric is used to assess the efficiency and predictive power of the models. To ensure the accuracy and reliability of the models, a five-step methodology is employed. It starts with the formulation of the problem, followed by the selection of a data sample and definition of the target variable, then a descriptive analysis of the data is performed to facilitate the data cleaning. Subsequently, the models are trained and tested, and finally, the results are analyzed, and the models obtained are interpreted. The results show that both XGBoost and artificial neural network models outperform logistic regression in most of the arrears segments. In the No Arrears Segment, the XGBoost model is the best with KS = 63.36%. In the 1–30 Segment, XGBoost is also the best with KS = 51.38%. In the 31–90 Segment, the artificial neural network model is the best with KS = 38.77%. Finally, with all segments of arrears, the XGBoost model is again the best with KS = 74.05%. Full article
(This article belongs to the Section Mathematics and Finance)
Show Figures

Graphical abstract

10 pages, 235 KB  
Article
Herding Insider Traders: The Case of Opportunistic Insiders
by Konstantinos Kostaris
J. Risk Financial Manag. 2025, 18(11), 629; https://doi.org/10.3390/jrfm18110629 - 10 Nov 2025
Viewed by 929
Abstract
In this study, I used regression analysis to examine the relation between stock return dispersion from the market returns and market portfolio returns as a measure of herding behaviour in opportunistic insider traders from 2014 to 2024 in the USA. Opportunistic insiders place [...] Read more.
In this study, I used regression analysis to examine the relation between stock return dispersion from the market returns and market portfolio returns as a measure of herding behaviour in opportunistic insider traders from 2014 to 2024 in the USA. Opportunistic insiders place a trade in the same calendar month for at least three consecutive years. I found no evidence of statistically significant and negative relationship between return dispersions and market returns, either absolute or squared. This result implies that there is no herding behaviour. The results are robust to large stock price movements and changes in market volatility. My results are important for regulators and investors. Future research may involve the herding behaviour of insiders who follow trading plans. Full article
(This article belongs to the Section Financial Markets)
Previous Issue
Next Issue
Back to TopTop