- Article
Stock Market Efficiency and Banking Stability: Empirical Evidence from the MENA Region
- Rim Jalloul and
- Mahfuzul Haque
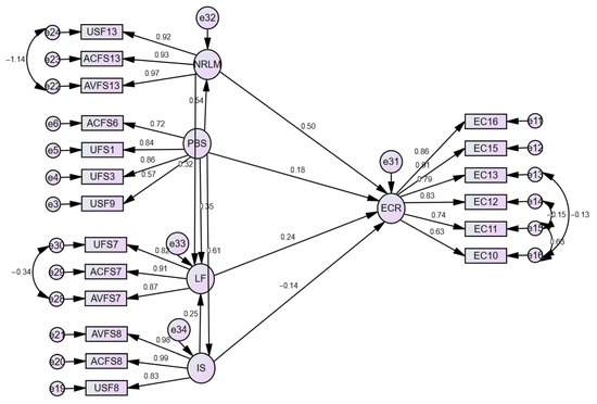
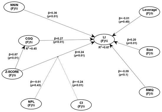
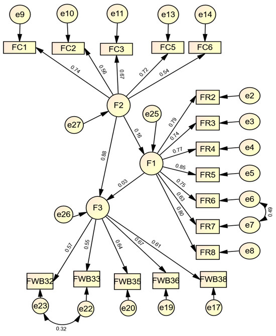
Stock market efficiency plays a vital role in financial economics, as it reflects how quickly and accurately asset prices incorporate available information. This study investigates stock market efficiency and banking sector stability in the MENA regi...

