-
Advancing Light-Mediated Technology in Plant Growth and Development: The Role of Blue Light -
Salinity Tolerance of Novel and Established Olive (Olea europaea L.) Cultivars for Super-High-Density Systems -
Organic Fertilizer Optimization for Enhanced Growth and Nutrient Uptake in Bell Pepper Transplants (Capsicum annuum L.) -
An Automatic Cooling System to Cope with the Thermal–Radiative Stresses in the Pignoletto White Grape -
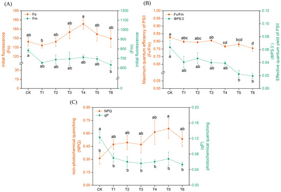
Cold Plasma Treatment Alters the Morphology, Oxidative Stress Response and Specialized Metabolite Content in Yellow Iris (I. reichenbachii) Callus
Journal Description
Horticulturae
- Open Access— free for readers, with article processing charges (APC) paid by authors or their institutions.
- High Visibility: indexed within Scopus, SCIE (Web of Science), PubAg, AGRIS, FSTA, and other databases.
- Journal Rank: JCR - Q1 (Horticulture) / CiteScore - Q1 (Horticulture)
- Rapid Publication: manuscripts are peer-reviewed and a first decision is provided to authors approximately 17.1 days after submission; acceptance to publication is undertaken in 2.4 days (median values for papers published in this journal in the first half of 2025).
- Recognition of Reviewers: reviewers who provide timely, thorough peer-review reports receive vouchers entitling them to a discount on the APC of their next publication in any MDPI journal, in appreciation of the work done.
Latest Articles
E-Mail Alert
News
Topics
Deadline: 15 December 2025
Deadline: 31 December 2025
Deadline: 31 January 2026
Deadline: 1 February 2026
Conferences
Special Issues
Deadline: 25 November 2025
Deadline: 25 November 2025
Deadline: 28 November 2025
Deadline: 30 November 2025



















