Aroma Characterization and Key Volatile Identification in Wuyi Rock Tea Prepared from Wuyi Mingcong Tea Plant Varieties
Abstract
1. Introduction
2. Materials and Methods
2.1. Tea Sample Collection
2.2. Sensory Evaluation
2.3. Electronic Nose Detection
2.4. Analysis of Volatile Aroma Components in Tea Samples
2.5. Characterization and OAV Calculation of Volatile Compounds
2.6. Molecular Docking of the Binding Interactions Between the Aroma Active Compounds and the Olfactory Receptors
2.7. Statistical Analysis
3. Results and Discussion
3.1. Sensory Evaluation of SX and WYMC Teas
3.2. Aroma Characterization of SX and WYMC Teas
3.3. Analysis of the Aroma Components of SX and WYMC Teas Using HS-SPME-GC-MS
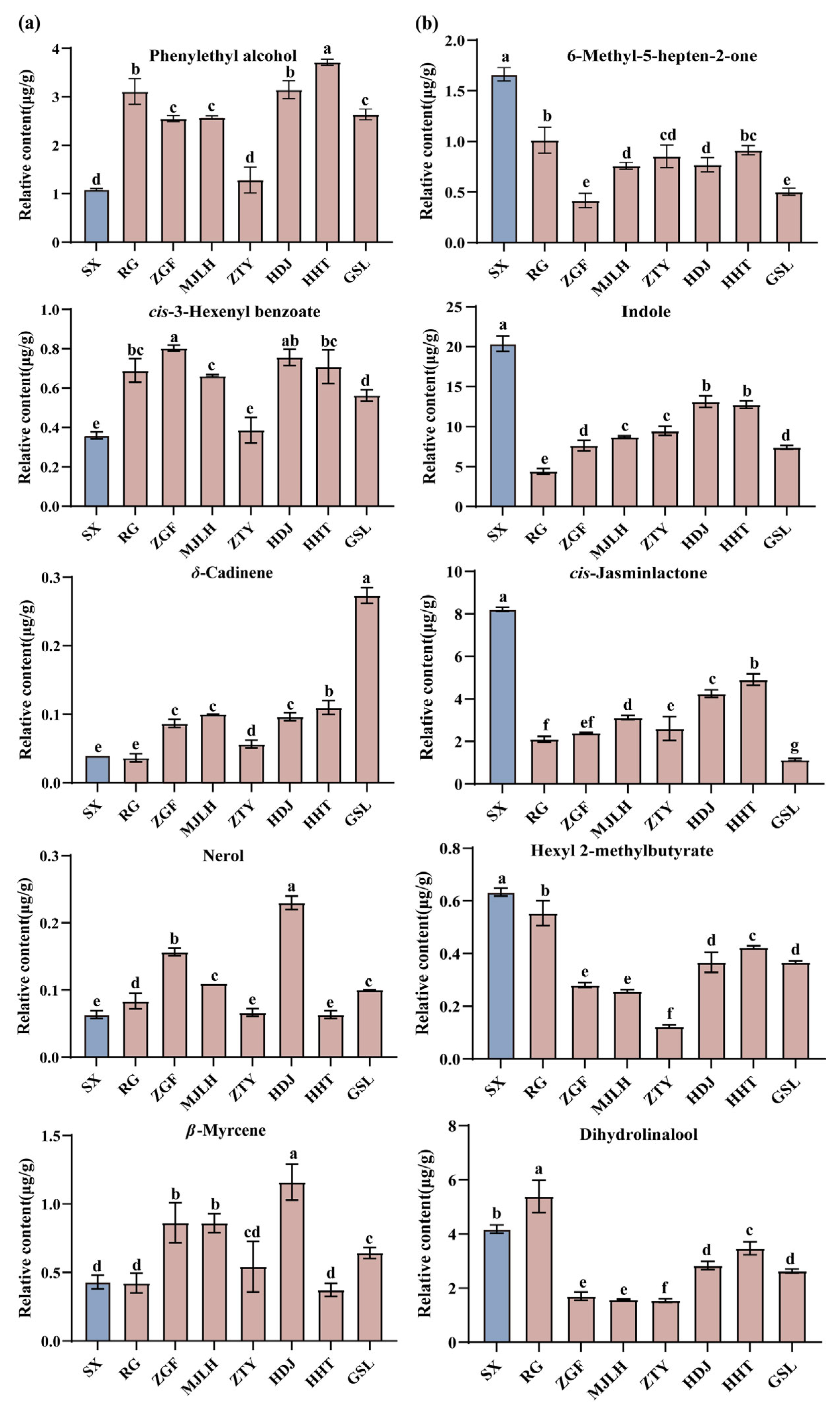
3.4. Identification of Key Aroma Volatile Compounds in the WYMC Tea Samples
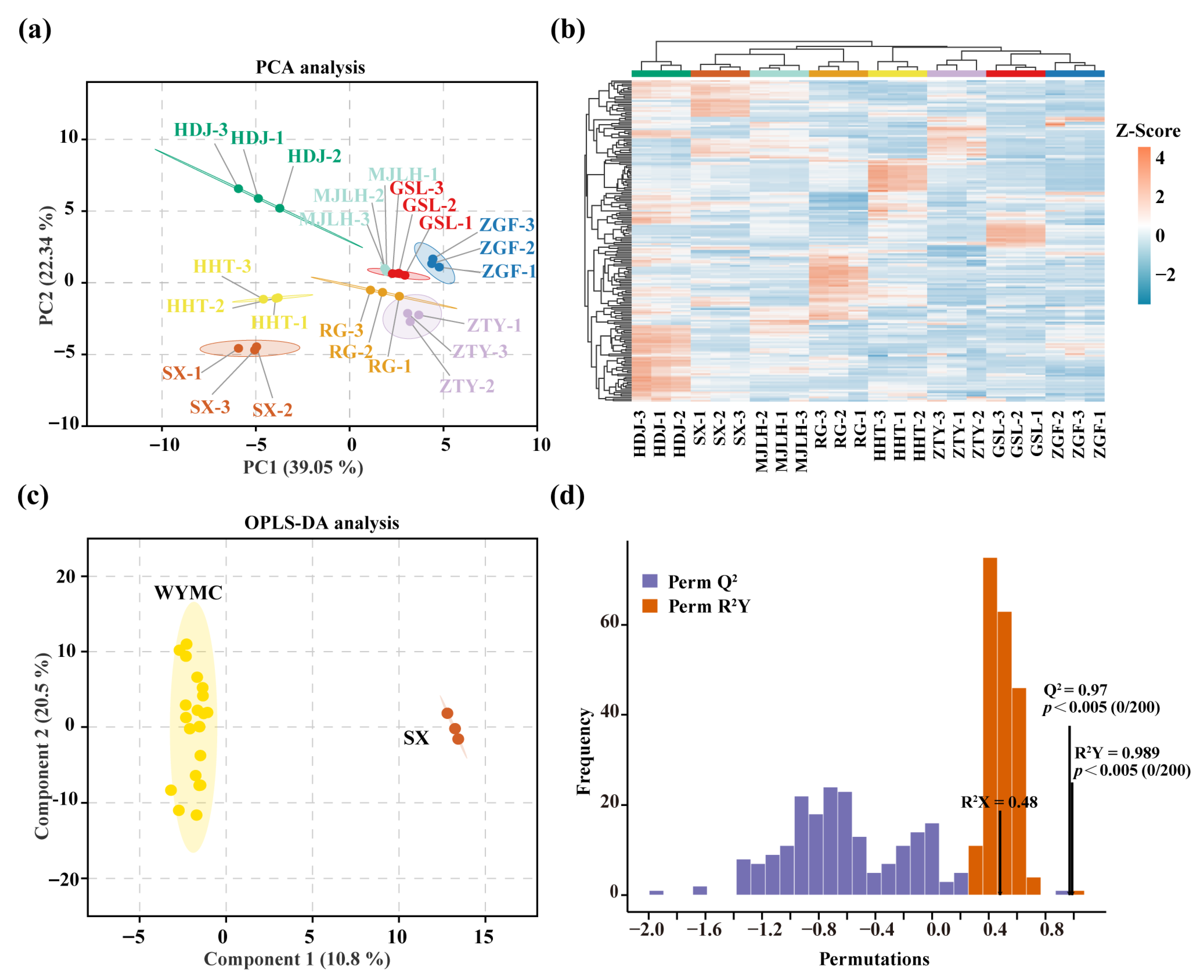
3.5. Differential Analysis of Volatile Compounds Between SX and WYMC Teas
3.6. Potential Key Volatile Markers Responsible for the Different Fragrances of SX and WYMC Teas
3.7. Molecular Docking Analysis of the Interaction Between the Potential Key Volatile Markers of WYMC and Human Olfactory Receptors
4. Conclusions
Supplementary Materials
Author Contributions
Funding
Data Availability Statement
Conflicts of Interest
Abbreviations
| WYMC | Wuyi Mingcong |
| HS-SPME-GC-MS | Headspace solid-phase microextraction and gas chromatography–mass spectrometry |
| WRT | Wuyi rock tea |
| QDA | Quantitative descriptive analysis |
References
- Zeng, L.; Zhou, X.; Su, X.; Yang, Z. Chinese oolong tea: An aromatic beverage produced under multiple stresses. Trends Food Sci. Technol. 2020, 106, 242–253. [Google Scholar] [CrossRef]
- Chen, S.; Li, M.; Zheng, G.; Wang, T.; Lin, J.; Wang, S.; Wang, X.; Chao, Q.; Cao, S.; Yang, Z.; et al. Metabolite Profiling of 14 Wuyi Rock Tea Cultivars Using UPLC-QTOF MS and UPLC-QqQ MS Combined with Chemometrics. Molecules 2018, 23, 104. [Google Scholar] [CrossRef] [PubMed]
- Shang, H.; Zhu, C.; Sun, W. Widely targeted metabolomics analysis of different Wuyi Shuixian teas and association with taste attributes. Heliyon 2023, 9, e18891. [Google Scholar] [CrossRef]
- Peng, Y.; Zheng, C.; Guo, S.; Gao, F.; Wang, X.; Du, Z.; Gao, F.; Su, F.; Zhang, W.; Yu, X.; et al. Metabolomics integrated with machine learning to discriminate the geographic origin of Rougui Wuyi rock tea. NPJ Sci. Food 2023, 7, 7. [Google Scholar] [CrossRef] [PubMed]
- Huang, S.; Yu, Y.; Cui, J.; Luo, Z.; Luo, L.; Song, C.; Liao, H. Organic fertilizer substitution optimizes aroma metabolites in Wuyi Rock tea. Front. Plant Sci. 2025, 16, 1581120. [Google Scholar] [CrossRef] [PubMed]
- Liu, Z.; Chen, F.; Sun, J.; Ni, L. Dynamic changes of volatile and phenolic components during the whole manufacturing process of Wuyi Rock tea (Rougui). Food Chem. 2022, 367, 130624. [Google Scholar] [CrossRef]
- Zhang, Q.; Jia, X.; Chen, M.; Wang, Y.; Lin, S.; Pan, Y.; Cheng, P.; Li, M.; Zhang, Y.; Luo, Z.; et al. Effect of different degrees of withering on gene expression and metabolite content of Wuyi rock tea leaves. LWT 2023, 189, 115462. [Google Scholar] [CrossRef]
- Liu, N.; Shen, S.; Huang, L.; Deng, G.; Wei, Y.; Ning, J.; Wang, Y. Revelation of volatile contributions in green teas with different aroma types by GC-MS and GC-IMS. Food Res. Int. 2023, 169, 112845. [Google Scholar] [CrossRef]
- Schulze, L.J.; Schafer, U.; Beier, R.; Hartmann, B.; Wust, M.; Krammer, G.E. Molecular-Sensory Decoding of the Citrus latifolia Aroma. J. Agric. Food Chem. 2024, 72, 14874–14886. [Google Scholar] [CrossRef]
- Wang, Y.; Deng, G.; Huang, L.; Ning, J. Sensory-directed flavor analysis reveals the improvement in aroma quality of summer green tea by osmanthus scenting. Food Chem. X 2024, 23, 101571. [Google Scholar] [CrossRef]
- Song, X.; Wu, Z.; Liang, Q.; Ma, C.; Cai, P. Prediction of storage years of Wuyi rock tea Shuixian by metabolites analysis. Food Sci. Nutr. 2024, 12, 7166–7176. [Google Scholar] [CrossRef]
- Zhao, F.; Lin, H.T.; Zhang, S.; Lin, Y.F.; Yang, J.F.; Ye, N.X. Simultaneous determination of caffeine and some selected polyphenols in Wuyi Rock tea by high-performance liquid chromatography. J. Agric. Food Chem. 2014, 62, 2772–2781. [Google Scholar] [CrossRef]
- Yue, C.; Cao, H.; Zhang, S.; Hao, Z.; Wu, Z.; Luo, L.; Zeng, L. Aroma characteristics of Wuyi rock tea prepared from 16 different tea plant varieties. Food Chem. X 2023, 17, 100586. [Google Scholar] [CrossRef]
- GB/T 23776-2018; Methodology of Sensory Evaluation of Tea. Standardization Administration of the People’s Republic of China: Beijing, China, 2018.
- Guo, X.; Sch, W.; Ho, C.-T.; Song, C.; Wan, X. Characterization of the aroma profiles of oolong tea made from three tea cultivars by both GC–MS and GC-IMS. Food Chemistry 2022, 376, 131933. [Google Scholar] [CrossRef]
- Wang, Z.; Gan, S.; Sun, W.; Chen, Z. Quality Characteristics of Oolong Tea Products in Different Regions and the Contribution of Thirteen Phytochemical Components to Its Taste. Horticulturae 2022, 8, 278. [Google Scholar] [CrossRef]
- Liang, Y.; Wang, Z.; Zhang, L.; Dai, H.; Wu, W.; Zheng, Z.; Lin, F.; Xu, J.; Huang, Y.; Sun, W. Characterization of volatile compounds and identification of key aroma compounds in different aroma types of Rougui Wuyi rock tea. Food Chem. 2024, 455, 139931. [Google Scholar] [CrossRef]
- Guo, X.; Ho, C.-T.; Wan, X.; Zhu, H.; Liu, Q.; Wen, Z. Changes of volatile compounds and odor profiles in Wuyi rock tea during processing. Food Chem. 2021, 341, 128230. [Google Scholar] [CrossRef] [PubMed]
- Zeng, J.; Lv, S.; Zeng, R.; Lin, J.; Jiang, J.; Shen, Q.; Ma, Y.; Fang, W.; Tian, J.; Zhu, X. Floral aroma improvement via solar withering and shaking in summer green tea: Sensory and analytical insights. Food Chem. X 2025, 29, 102833. [Google Scholar] [CrossRef] [PubMed]
- Wang, F.; Feng, H.; Zheng, Y.; Liu, R.; Dong, J.; Wu, Y.; Chen, S.; Zhang, B.; Wang, P.; Yan, J. Aroma analysis and biomarker screening of 27 tea cultivars based on four leaf color types. Food Res. Int. 2025, 201, 115681. [Google Scholar] [CrossRef]
- Zhu, Y.; Dong, J.; Jin, J.; Liu, J.; Zheng, X.; Lu, J.; Liang, Y.; Ye, J. Roasting process shaping the chemical profile of roasted green tea and the association with aroma features. Food Chem. 2021, 353, 129428. [Google Scholar] [CrossRef] [PubMed]
- Chen, G.; Zhu, G.; Xie, H.; Zhang, J.; Huang, J.; Liu, Z.; Wang, C. Characterization of the key differential aroma compounds in five dark teas from different geographical regions integrating GC–MS, ROAV and chemometrics approaches. Food Res. Int. 2024, 194, 114928. [Google Scholar] [CrossRef]
- Qin, D.; Wang, Q.; Jiang, X.; Ni, E.; Fang, K.; Li, H.; Wang, Q.; Pan, C.; Li, B.; Wu, H. Identification of key volatile and odor-active compounds in 10 main fragrance types of Fenghuang Dancong tea using HS-SPME/GC-MS combined with multivariate analysis. Food Res. Int. 2023, 173, 113356. [Google Scholar] [CrossRef]
- Li, M.; Zhang, Y.; Chen, C.; Zhong, S.; Li, M.; Xu, K.; Zhu, Y.; Li, P.; You, S.; Jin, S. Chemical and Quality Analysis of Beauty Tea Processed from Fresh Leaves of Tieguanyin Variety with Different Puncturing Degrees. Foods 2023, 12, 1737. [Google Scholar] [CrossRef]
- Ma, L.; Sun, Y.; Wang, X.; Zhang, H.; Zhang, L.; Yin, Y.; Wu, Y.; Du, L.; Du, Z. The characteristic of the key aroma-active components in white tea using GC-TOF-MS and GC-olfactometry combined with sensory-directed flavor analysis. J. Sci. Food Agric. 2023, 103, 7136–7152. [Google Scholar] [CrossRef]
- Liu, H.; Xu, Y.; Wu, J.; Wen, J.; Yu, Y.; An, K.; Zou, B. GC-IMS and olfactometry analysis on the tea aroma of Yingde black teas harvested in different seasons. Food Res. Int. 2021, 150, 110784. [Google Scholar] [CrossRef] [PubMed]
- Wang, M.; Ma, W.; Shi, J.; Zhu, Y.; Lin, Z.; Lv, H. Characterization of the key aroma compounds in Longjing tea using stir bar sorptive extraction (SBSE) combined with gas chromatography-mass spectrometry (GC–MS), gas chromatography-olfactometry (GC-O), odor activity value (OAV), and aroma recombination. Food Res. Int. 2020, 130, 108908. [Google Scholar] [CrossRef] [PubMed]
- Zhai, X.; Zhang, L.; Granvogl, M.; Ho, C.T.; Wan, X. Flavor of tea (Camellia sinensis): A review on odorants and analytical techniques. Compr. Rev. Food Sci. Food Saf. 2022, 21, 3867–3909. [Google Scholar] [CrossRef] [PubMed]
- Liu, Y.; Yang, X.; Gan, J.; Chen, S.; Xiao, Z.-X.; Cao, Y. CB-Dock2: Improved protein-ligand blind docking by integrating cavity detection, docking and homologous template fitting. Nucleic Acids Res. 2022, 50, W159–W164. [Google Scholar] [CrossRef]
- Guo, X.; Schwab, W.; Ho, C.T.; Song, C.; Wan, X. Characterization of the changes of aroma profiles in large-leaf yellow tea during processing using GC–MS and electronic nose analysis. Food Chem. X 2025, 27, 102507. [Google Scholar] [CrossRef]
- Chen, S.; Xie, P.; Li, Y.; Wang, X.; Liu, H.; Wang, S.; Han, W.; Wu, R.; Li, X.; Guan, Y.; et al. New Insights into Stress-Induced β-Ocimene Biosynthesis in Tea (Camellia sinensis) Leaves during Oolong Tea Processing. J. Agric. Food Chem. 2021, 69, 11656–11664. [Google Scholar] [CrossRef]
- Wang, C.; Lv, S.; Wu, Y.; Gao, X.; Li, J.; Zhang, W.; Meng, Q. Oolong tea made from tea plants from different locations in Yunnan and Fujian, China showed similar aroma but different taste characteristics. SpringerPlus 2016, 5, 576. [Google Scholar] [CrossRef]
- Deng, H.; Chen, S.; Zhou, Z.; Li, X.; Chen, S.; Hu, J.; Lai, Z.; Sun, Y. Transcriptome analysis reveals the effect of short-term sunlight on aroma metabolism in postharvest leaves of oolong tea(Camellia sinensis). Food Res. Int. 2020, 137, 109347. [Google Scholar] [CrossRef] [PubMed]
- Huang, F.; Yang, P.; Bai, S.; Liu, Z.; Li, J.; Huang, J.; Xiong, L. Lipids: A noteworthy role in better tea quality. Food Chem. 2024, 431, 137071. [Google Scholar] [CrossRef] [PubMed]
- Shi, Y.; Wang, M.; Dong, Z.; Zhu, Y.; Shi, J.; Ma, W.; Lin, Z.; Lv, H. Volatile components and key odorants of Chinese yellow tea (Camellia sinensis). LWT 2021, 146, 111512. [Google Scholar] [CrossRef]
- Chen, Q.; Yu, P.; Li, Z.; Wang, Y.; Liu, Y.; Zhu, Y.; Fu, H. Re-Rolling Treatment in the Fermentation Process Improves the Aroma Quality of Black Tea. Foods 2023, 12, 3702. [Google Scholar] [CrossRef] [PubMed]
- Ye, J.; Wang, Y.; Lin, S.; Hong, L.; Kang, J.; Chen, Y.; Li, M.; Jia, Y.; Jia, X.; Wu, Z.; et al. Effect of processing on aroma intensity and odor characteristic of Shuixian (Camellia sinensis) tea. Food Chem. X 2023, 17, 100616. [Google Scholar] [CrossRef]
- Yang, J.; Zhou, X.; Wu, S.; Gu, D.; Zeng, L.; Yang, Z. Involvement of DNA methylation in regulating the accumulation of the aroma compound indole in tea (Camellia sinensis) leaves during postharvest processing. Food Res. Int. 2021, 142, 110183. [Google Scholar] [CrossRef]
- Zhao, Y.; Li, S.; Du, X.; Xu, W.; Bian, J.; Chen, S.; He, C.; Xu, J.; Ye, S.; Feng, D.; et al. Insights into momentous aroma dominating the characteristic flavor of jasmine tea. Food Sci. Nutr. 2023, 11, 7841–7854. [Google Scholar] [CrossRef]
- Song, H.; Liu, J. GC-O-MS technique and its applications in food flavor analysis. Food Res. Int. 2018, 114, 187–198. [Google Scholar] [CrossRef]
- Ni, H.; Jiang, Q.; Lin, Q.; Ma, Q.; Wang, L.; Weng, S.; Huang, G.; Li, L.; Chen, F. Enzymatic hydrolysis and auto-isomerization during beta-glucosidase treatment improve the aroma of instant white tea infusion. Food Chem. 2021, 342, 128565. [Google Scholar] [CrossRef]
- Wang, Z.; Su, D.; Ren, H.; Lv, Q.; Ren, L.; Li, Y.; Zhou, H. Effect of different drying methods after fermentation on the aroma of Pu-erh tea (ripe tea). LWT 2022, 171, 114129. [Google Scholar] [CrossRef]
- Zhu, L.; Wang, X.; Song, X.; Zheng, F.; Li, H.; Chen, F.; Zhang, Y.; Zhang, F. Evolution of the key odorants and aroma profiles in traditional Laowuzeng baijiu during its one-year ageing. Food Chem. 2020, 310, 125898. [Google Scholar] [CrossRef] [PubMed]
- Zhang, J.; Xia, D.; Li, T.; Wei, Y.; Feng, W.; Xiong, Z.; Huang, J.; Deng, W.W.; Ning, J. Effects of different over-fired drying methods on the aroma of Lu’an Guapian tea. Food Res. Int. 2023, 173, 113224. [Google Scholar] [CrossRef] [PubMed]
- Zhang, L.; Ni, H.; Zhu, Y.; Yang, Y.; Li, L.; Jiang, Z.; Zheng, F.P.; Chen, F. Characterization of aromas of instant oolong tea and its counterparts treated with two crude enzymes from Aspergillus niger. J. Food Process. Preserv. 2017, 42, e13500. [Google Scholar] [CrossRef]
- Kang, S.; Yan, H.; Zhu, Y.; Liu, X.; Lv, H.; Zhang, Y.; Dai, W.; Guo, L.; Tan, J.; Peng, Q.; et al. Identification and quantification of key odorants in the world’s four most famous black teas. Food Res. Int. 2019, 121, 73–83. [Google Scholar] [CrossRef]
- Guo, Y.; Shen, Y.; Hu, B.; Ye, H.; Guo, H.; Chu, Q.; Chen, P. Decoding the Chemical Signatures and Sensory Profiles of Enshi Yulu: Insights from Diverse Tea Cultivars. Plants 2023, 12, 3707. [Google Scholar] [CrossRef]
- Wu, Z.; Chen, L.; Wu, L.; Xue, X.; Zhao, J.; Li, Y.; Ye, Z.; Lin, G. Classification of Chinese Honeys According to Their Floral Origins Using Elemental and Stable Isotopic Compositions. J. Agric. Food Chem. 2015, 63, 5388–5394. [Google Scholar] [CrossRef]
- Ho, C.; Zheng, X.; Li, S. Tea aroma formation. Food Sci. Hum. Wellness 2015, 4, 9–27. [Google Scholar] [CrossRef]
- Zeng, L.; Zhou, Y.; Gui, J.; Fu, X.; Mei, X.; Zhen, Y.; Ye, T.; Du, B.; Dong, F.; Watanabe, N.; et al. Formation of Volatile Tea Constituent Indole During the Oolong Tea Manufacturing Process. J. Agric. Food Chem. 2016, 64, 5011–5019. [Google Scholar] [CrossRef]
- Zeng, L.; Zhou, Y.; Fu, X.; Liao, Y.; Yuan, Y.; Jia, Y.; Dong, F.; Yang, Z. Biosynthesis of Jasmine Lactone in Tea (Camellia sinensis) Leaves and Its Formation in Response to Multiple Stresses. J. Agric. Food Chem. 2018, 66, 3899–3909. [Google Scholar] [CrossRef]
- Wang, J.; Li, M.; Wang, H.; Huang, W.; Li, F.; Wang, L.; Ho, C.T.; Zhang, Y.; Zhang, L.; Zhai, X.; et al. Decoding the Specific Roasty Aroma Wuyi Rock Tea (Camellia sinensis: Dahongpao) by the Sensomics Approach. J. Agric. Food Chem. 2022, 70, 10571–10583. [Google Scholar] [CrossRef]
- Li, M.; Zhang, Y.; Yan, J.; Ding, F.; Chen, C.; Zhong, S.; Li, M.; Zhu, Y.; Yue, P.; Li, P.; et al. Comparative Metabolomic Analysis Reveals the Differences in Nonvolatile and Volatile Metabolites and Their Quality Characteristics in Beauty Tea with Different Extents of Punctured Leaves by Tea Green Leafhopper. J. Agric. Food Chem. 2023, 71, 16233–16247. [Google Scholar] [CrossRef] [PubMed]
- Wu, Z.; Jiao, Y.; Jiang, X.; Li, C.; Sun, W.; Chen, Y.; Yu, Z.; Ni, D. Effects of Sun Withering Degree on Black Tea Quality Revealed via Non-Targeted Metabolomics. Foods 2023, 12, 2430. [Google Scholar] [CrossRef]
- Yao, H.; Su, H.; Ma, J.; Zheng, J.; He, W.; Wu, C.; Hou, Z.; Zhao, R.; Zhou, Q. Widely targeted volatileomics analysis reveals the typical aroma formation of Xinyang black tea during fermentation. Food Res. Int. 2023, 164, 112387. [Google Scholar] [CrossRef]
- Zeng, L.; Tan, H.; Liao, Y.; Jian, G.; Kang, M.; Dong, F.; Watanabe, N.; Yang, Z. Increasing Temperature Changes Flux into Multiple Biosynthetic Pathways for 2-Phenylethanol in Model Systems of Tea (Camellia sinensis) and Other Plants. J. Agric. Food Chem. 2019, 67, 10145–10154. [Google Scholar] [CrossRef] [PubMed]
- Wang, Q.; Qin, D.; Jiang, X.; Fang, K.; Li, B.; Wang, Q.; Pan, C.; Ni, E.; Li, H.; Chen, D.; et al. Characterization of the Aroma Profiles of Guangdong Black Teas Using Non-Targeted Metabolomics. Foods 2023, 12, 1560. [Google Scholar] [CrossRef] [PubMed]
- Huang, Z.; Du, X.; Ma, C.; Zhang, R.; Gong, W.L.; Liu, F. Identification of Antitumor Active Constituents in Polygonatum sibiricum Flower by UPLC-Q-TOF-MSE and Network Pharmacology. ACS Omega 2020, 5, 29755–29764. [Google Scholar] [CrossRef]
- Zheng, Y.; Zhang, Y.; Ou, X.; Li, Q.; Huang, H.; Zhang, J.; Wang, F.; Shi, Y.; Hao, Z.; Zhang, B.; et al. The New Aristocrat of Wuyi Rock Tea: Chemical Basis of the Unique Aroma Quality of “Laocong Shuixian”. Foods 2025, 14, 1706. [Google Scholar] [CrossRef]
- Wei, Z.; Jinan, W.; Ziyin, W.; Chao, H.; Aiping, L.; Yonghua, W. Systems pharmacology exploration of botanic drug pairs reveals the mechanism for treating different diseases. Sci. Rep. 2016, 6, 36985. [Google Scholar] [CrossRef]
- Liu, H.; Wang, J.; Zhou, W.; Wang, Y.; Yang, L. Systems approaches and polypharmacology for drug discovery from herbal medicines: An example using licorice. J. Ethnopharmacol. 2013, 146, 773–793. [Google Scholar] [CrossRef]
- Tao, W.; Xu, X.; Wang, X.; Li, B.; Wang, Y.; Li, Y.; Yang, L. Network pharmacology-based prediction of the active ingredients and potential targets of Chinese herbal Radix Curcumae formula for application to cardiovascular disease. J. Ethnopharmacol. 2013, 145, 1–10. [Google Scholar] [CrossRef] [PubMed]
- Li, X.; Xu, X.; Wang, J.; Yu, H.; Wang, X.; Yang, H.; Xu, H.; Tang, S.; Li, Y.; Yang, L.; et al. A system-level investigation into the mechanisms of Chinese Traditional Medicine: Compound Danshen Formula for cardiovascular disease treatment. PLoS ONE 2018, 7, e43918. [Google Scholar] [CrossRef] [PubMed]







| Compounds | Odor Description | CAS | Threshold (μg/g) | SX | RG | ZGF | MJLH | ZTY | HDJ | HHT | GSL |
|---|---|---|---|---|---|---|---|---|---|---|---|
| Alcohols | |||||||||||
| 1-Octen-3-ol | mushroom, floral, and hay | 3391-86-4 | 0.001 | 349.56 | 240.04 | 182.00 | 332.89 | 282.25 | 329.18 | 213.32 | 242.11 |
| Phenylethyl alcohol | soft, and lasting rose | 60-12-8 | 0.14 | 7.80 | 22.19 | 18.22 | 18.38 | 9.18 | 22.46 | 26.51 | 18.80 |
| (E)-3-Hexen-1-ol | clean, and fresh | 928-97-2 | 0.11 | 1.60 | 1.12 | 2.63 | 4.53 | 2.43 | 6.03 | 2.27 | 1.94 |
| Ketones | |||||||||||
| 6-Methyl-5-hepten-2-one | fruity, and fresh | 110-93-0 | 0.05 | 33.25 | 20.27 | 8.33 | 15.15 | 17.05 | 15.42 | 18.27 | 10.05 |
| 2,2,6-Trimethyl-cyclohexanone | pungent, honey, and herbal | 2408-37-9 | 0.0001 | 1263.25 | 1314.71 | 1143.29 | 1780.44 | 1516.46 | 1197.04 | 1144.50 | 1311.46 |
| Jasmone | elegant jasmine | 488-10-8 | 0.007 | 90.46 | 41.04 | 52.83 | 37.11 | 74.12 | 294.82 | 137.83 | 97.33 |
| Geranylacetone | fresh rose | 3796-70-1 | 0.06 | 10.28 | 8.99 | 8.81 | 10.22 | 9.71 | 7.84 | 7.71 | 6.85 |
| Terpenoids | |||||||||||
| Nerol | rose | 106-25-2 | 0.049 | 1.31 | 1.68 | 3.23 | 2.26 | 1.37 | 4.69 | 1.25 | 2.05 |
| β-Myrcene | sweet orange, and balsamic | 123-35-3 | 0.015 | 28.86 | 28.09 | 57.76 | 57.23 | 36.29 | 77.47 | 24.86 | 42.97 |
| γ-Terpinene | citrus, and lemon | 99-85-4 | 0.002 | 42.82 | 65.68 | 21.99 | 28.56 | 24.45 | 43.35 | 35.03 | 29.48 |
| β-Ocimene | citrus, and green | 13877-91-3 | 0.0067 | 92.90 | 47.44 | 73.64 | 81.59 | 63.21 | 196.67 | 68.98 | 70.11 |
| Linalool | sweet, and floral | 78-70-6 | 0.006 | 253.85 | 166.52 | 141.70 | 199.61 | 176.34 | 596.10 | 200.51 | 264.00 |
| 2,6-Dimethyl-2,4,6-octatriene | floral | 673-84-7 | 0.034 | 0.64 | 0.50 | 0.66 | 0.81 | 0.56 | 1.01 | 0.38 | 0.58 |
| Safranal | woody, and herbal | 116-26-7 | 0.003 | 22.91 | 31.90 | 21.76 | 27.77 | 23.39 | 24.01 | 18.65 | 22.95 |
| β-Cyclocitral | saffron, herbal, sweet, and fruity | 432-25-7 | 0.003 | 48.74 | 43.77 | 34.21 | 50.11 | 53.94 | 32.45 | 34.90 | 31.49 |
| Geraniol | mild, and sweet rose | 106-24-1 | 0.0066 | 268.98 | 173.30 | 808.52 | 530.10 | 337.00 | 916.28 | 219.13 | 515.91 |
| (+)-α-Pinene | herbaceous | 7785-70-8 | 0.0053 | 12.09 | 7.68 | 96.13 | 5.06 | 74.63 | 26.79 | 22.29 | 3.15 |
| α-Ionone | warm, woody, and violet | 127-41-3 | 0.0004 | 813.18 | 698.14 | 299.13 | 542.75 | 872.44 | 359.90 | 829.71 | 359.11 |
| cis-β-Farnesene | green | 28973-97-9 | 0.087 | 37.64 | 38.34 | 17.42 | 33.10 | 33.13 | 41.38 | 76.01 | 30.82 |
| (E)-β-Ionone | violet | 79-77-6 | 0.0002 | 8718.50 | 7529.17 | 6229.88 | 8498.84 | 10269.65 | 6375.36 | 5939.87 | 6096.80 |
| δ-Cadinene | thyme, and woody | 483-76-1 | 0.0015 | 24.53 | 23.29 | 57.97 | 64.21 | 37.04 | 64.16 | 73.56 | 183.90 |
| trans-Nerolidol | woody, floral, and fruity | 40716-66-3 | 0.25 | 34.83 | 32.86 | 18.97 | 29.29 | 27.70 | 43.16 | 60.83 | 33.04 |
| trans-Linalool oxide (furanoid) | floral | 34995-77-2 | 0.19 | 3.41 | 1.82 | 4.79 | 6.04 | 1.81 | 10.96 | 7.88 | 6.59 |
| Dihydrolinalool | floral, and fruity | 29957-43-5 | 0.00065 | 6425.26 | 8288.17 | 2624.28 | 2426.63 | 2376.62 | 4362.25 | 5333.76 | 4057.73 |
| Esters | |||||||||||
| Methyl salicylate | strong wintergreen | 119-36-8 | 0.04 | 15.22 | 5.77 | 21.45 | 23.62 | 8.46 | 28.83 | 16.53 | 17.09 |
| cis-3-Hexenyl valerate | green apple | 35852-46-1 | 0.06 | 11.93 | 8.16 | 7.64 | 9.37 | 4.91 | 12.52 | 11.10 | 8.17 |
| Hexyl 2-methylbutyrate | fruity | 10032-15-2 | 0.022 | 28.78 | 25.22 | 12.79 | 11.58 | 5.63 | 16.67 | 19.25 | 16.59 |
| cis-3-Hexenyl hexanoate | sweet, and apple-pear | 31501-11-8 | 0.781 | 7.39 | 7.24 | 7.85 | 9.52 | 5.96 | 11.90 | 7.35 | 6.40 |
| Dihydroactinidiolide | woody, and floral | 17092-92-1 | 0.0021 | 244.68 | 187.02 | 127.09 | 204.60 | 281.29 | 122.27 | 183.30 | 128.53 |
| cis-3-Hexenyl benzoate | green, floral, and balsamic | 25152-85-6 | 0.5 | 0.72 | 1.38 | 1.60 | 1.33 | 0.77 | 1.52 | 1.42 | 1.13 |
| Hexyl benzoate | woody, balsamic, and fruity | 6789-88-4 | 0.073 | 2.94 | 7.30 | 3.28 | 2.20 | 1.41 | 2.86 | 3.75 | 4.00 |
| Methyl jasmonate | strong floral, and green | 1211-29-6 | 0.07 | 4.62 | 1.45 | 1.91 | 1.99 | 2.54 | 10.30 | 3.85 | 3.03 |
| cis-Jasminlactone | coconut, fruity, and jasmine | 25524-95-2 | 2 | 4.10 | 1.06 | 1.20 | 1.56 | 1.31 | 2.12 | 2.46 | 0.57 |
| Heterocyclic compounds | |||||||||||
| 2-Pentyl-furan | fruity, and vegetal | 3777-69-3 | 0.006 | 150.84 | 134.56 | 64.97 | 163.67 | 128.00 | 205.32 | 108.34 | 104.65 |
| Indole | light floral, orange, and jasmine | 120-72-9 | 0.04 | 509.19 | 110.42 | 191.14 | 218.06 | 236.70 | 328.48 | 318.96 | 185.46 |
| Aldehydes | |||||||||||
| Decanal | green, spicy, citrus, and rose | 112-31-2 | 0.0001 | 323.24 | 443.87 | 179.50 | 316.67 | 241.98 | 290.09 | 222.78 | 189.48 |
| Benzaldehyde | bitter almond | 100-52-7 | 0.35 | 0.67 | 1.07 | 0.38 | 0.66 | 0.41 | 0.57 | 0.67 | 0.31 |
| Compounds | Odor Description | VIP | OAV | Precursor | Structural Formula |
|---|---|---|---|---|---|
| 6-Methyl-5-hepten-2-one | fruity, and fresh | 2.11 | 8.33~33.25 | Carotenoids | ![]() |
| Phenylethyl alcohol | soft, and lasting rose | 2.06 | 7.8~26.51 | Amino acids | ![]() |
| Indole | light floral, orange, and jasmine | 2.05 | 110.42~509.19 | Amino acids/ Carbohydrates | ![]() |
| cis-Jasminlactone | coconut, fruity, and jasmine | 2.02 | 1.06~4.1 | Fatty Acids | ![]() |
| cis-3-hexenyl benzoate | green, floral, and balsamic | 1.96 | 0.5~1.6 | Fatty Acids | ![]() |
| Hexyl 2-methylbutyrate | fruity | 1.49 | 5.63~28.78 | Fatty Acids | ![]() |
| δ-Cadinene | thyme, and woody | 1.35 | 23.29~183.9 | Carotenoids | ![]() |
| Dihydrolinalool | floral, and fruity | 1.16 | 2376.62~8288.17 | Carotenoids | ![]() |
| Nerol | rose | 1.13 | 1.25~4.69 | Carotenoids | ![]() |
| β-Myrcene | sweet orange, and balsamic | 1.01 | 24.86~77.47 | Carotenoids | ![]() |
Disclaimer/Publisher’s Note: The statements, opinions and data contained in all publications are solely those of the individual author(s) and contributor(s) and not of MDPI and/or the editor(s). MDPI and/or the editor(s) disclaim responsibility for any injury to people or property resulting from any ideas, methods, instructions or products referred to in the content. |
© 2025 by the authors. Licensee MDPI, Basel, Switzerland. This article is an open access article distributed under the terms and conditions of the Creative Commons Attribution (CC BY) license (https://creativecommons.org/licenses/by/4.0/).
Share and Cite
Liu, R.; Feng, H.; Wu, Y.; Lin, S.; Zheng, Y.; Liu, Y.; Zhang, B.; Shi, Y.; Nie, C.; Guo, Q.; et al. Aroma Characterization and Key Volatile Identification in Wuyi Rock Tea Prepared from Wuyi Mingcong Tea Plant Varieties. Horticulturae 2025, 11, 1414. https://doi.org/10.3390/horticulturae11121414
Liu R, Feng H, Wu Y, Lin S, Zheng Y, Liu Y, Zhang B, Shi Y, Nie C, Guo Q, et al. Aroma Characterization and Key Volatile Identification in Wuyi Rock Tea Prepared from Wuyi Mingcong Tea Plant Varieties. Horticulturae. 2025; 11(12):1414. https://doi.org/10.3390/horticulturae11121414
Chicago/Turabian StyleLiu, Ruihua, Hua Feng, Yao Wu, Shijia Lin, Yucheng Zheng, Yiting Liu, Bo Zhang, Yutao Shi, Chuanpeng Nie, Qi Guo, and et al. 2025. "Aroma Characterization and Key Volatile Identification in Wuyi Rock Tea Prepared from Wuyi Mingcong Tea Plant Varieties" Horticulturae 11, no. 12: 1414. https://doi.org/10.3390/horticulturae11121414
APA StyleLiu, R., Feng, H., Wu, Y., Lin, S., Zheng, Y., Liu, Y., Zhang, B., Shi, Y., Nie, C., Guo, Q., Wu, Z., Wang, F., & Jin, S. (2025). Aroma Characterization and Key Volatile Identification in Wuyi Rock Tea Prepared from Wuyi Mingcong Tea Plant Varieties. Horticulturae, 11(12), 1414. https://doi.org/10.3390/horticulturae11121414











