-
The Tumor Environment in Peritoneal Carcinomatosis and Malignant Pleural Effusions: Implications for Therapy -
Integrating Molecular Phenotyping into Treatment Algorithms for Advanced Oestrogen Receptor-Positive Breast Cancer -
Dermal Mitoses Correlate with Surgical Burden in Lentigo Maligna Melanoma: PRAME for Margin Assessment
Journal Description
Cancers
Cancers
is a peer-reviewed, open access journal of oncology, published semimonthly online by MDPI. The Irish Association for Cancer Research (IACR), Spanish Association for Cancer Research (ASEICA), Biomedical Research Centre (CIBM), British Neuro-Oncology Society (BNOS) and Spanish Group for Cancer Immuno-Biotherapy (GÉTICA) are affiliated with Cancers and their members receive a discount on the article processing charges.
- Open Access— free for readers, with article processing charges (APC) paid by authors or their institutions.
- High Visibility: indexed within Scopus, SCIE (Web of Science), PubMed, PMC, Embase, CAPlus / SciFinder, and other databases.
- Journal Rank: JCR - Q2 (Oncology) / CiteScore - Q1 (Oncology)
- Rapid Publication: manuscripts are peer-reviewed and a first decision is provided to authors approximately 20.3 days after submission; acceptance to publication is undertaken in 2.6 days (median values for papers published in this journal in the first half of 2025).
- Recognition of Reviewers: reviewers who provide timely, thorough peer-review reports receive vouchers entitling them to a discount on the APC of their next publication in any MDPI journal, in appreciation of the work done.
- Sections: published in 18 topical sections.
- Companion journals for Cancers include: Radiation and Onco.
- Journal Clusters of Oncology: Cancers, Current Oncology, Onco and Targets.
Impact Factor:
4.4 (2024);
5-Year Impact Factor:
4.8 (2024)
Latest Articles
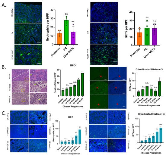
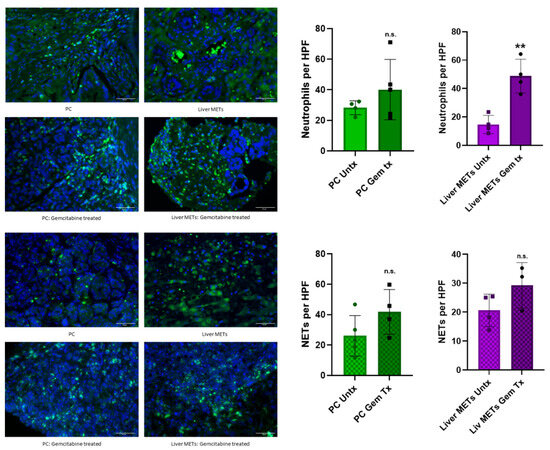
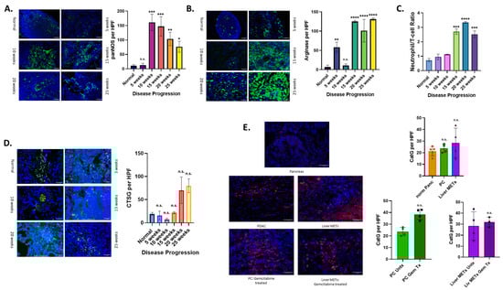
Neutrophil Dynamics Contribute to Disease Progression and Poor Survival in Pancreatic Cancer
Cancers 2025, 17(21), 3541; https://doi.org/10.3390/cancers17213541 (registering DOI) - 1 Nov 2025
Abstract
Background: Tumor-promoting inflammation and immune evasion are hallmarks of cancer, contributing to the survival and proliferation of tumor cells. Infiltrating leukocytes and pro-inflammatory cytokines released into the tumor microenvironment (TME) often cause this inflammation and immune evasion. Neutrophils are leukocytes that contribute
[...] Read more.
Background: Tumor-promoting inflammation and immune evasion are hallmarks of cancer, contributing to the survival and proliferation of tumor cells. Infiltrating leukocytes and pro-inflammatory cytokines released into the tumor microenvironment (TME) often cause this inflammation and immune evasion. Neutrophils are leukocytes that contribute to inflammation and have immunomodulatory functions. They are shown to have pro- or anti-tumorigenic roles contingent on cancer type. Methods: In this study, we examined the role of neutrophil recruitment in pancreatic cancer (PC) progression using patient samples and murine models. Results: We observed enhanced neutrophil infiltration and neutrophil extracellular trap (NET) formation, which were dependent on disease stage and tumor site. Our murine model studies showed that the infiltration of neutrophils and NETs was dependent on disease progression. Moreover, chemokine receptor CXCR2 and its ligands played a crucial role in neutrophil recruitment. The expression of CXCR2 and its ligands was associated with a worse prognosis for patients. Conclusions: Our data demonstrates that gemcitabine therapy enhances neutrophil recruitment and NET formation in PC. In addition, we observed altered neutrophil phenotypes in PC dependent on disease progression, suggesting a context-dependent immunomodulatory role. Together, our data demonstrate that CXCR2-driven neutrophil recruitment increases with PC progression, is enhanced by gemcitabine chemotherapy, promotes an immunosuppressive microenvironment, and is associated with poor patient survival.
Full article
(This article belongs to the Special Issue The Role of Neutrophils in Tumor Progression and Metastasis)
►
Show Figures
Open AccessReview
Surgical Treatment of Brain Tumor-Related Epilepsy: Current and Emerging Strategies
by
Bobak F. Khalili, Michael R. Chojnacki, Karan Dixit, Kapil Gururangan, Craig Horbinski, Joshua M. Rosenow, Jason K. Hsieh, Stephen T. Magill, Matthew C. Tate, Rimas V. Lukas and Jessica W. Templer
Cancers 2025, 17(21), 3539; https://doi.org/10.3390/cancers17213539 (registering DOI) - 1 Nov 2025
Abstract
Brain tumor-related epilepsy (BTRE) is a common and debilitating symptom of central nervous system (CNS) tumors. The epileptogenic zone, defined as cortex responsible for seizure generation, is located at the peritumoral region for most tumors, and lower-grade intrinsic brain tumors have the highest
[...] Read more.
Brain tumor-related epilepsy (BTRE) is a common and debilitating symptom of central nervous system (CNS) tumors. The epileptogenic zone, defined as cortex responsible for seizure generation, is located at the peritumoral region for most tumors, and lower-grade intrinsic brain tumors have the highest seizure incidence. Surgery is often the most effective treatment for the reduction in seizures in BTRE. However, surgical decisions have historically often been made exclusively for oncologic reasons, with less emphasis on seizure control. Surgical approaches for all tumor types are reviewed, highlighting relevant risk factors. Adjunctive tools during surgery, such as intraoperative electrocorticography (ECoG), may help identify and remove surrounding brain areas which are epileptogenic. Minimally invasive surgery is also gaining traction, given its utility in treating seizures deep-seated tumors. This review explores epileptogenic brain tumors, surgery for BTRE, and emerging strategies to better achieve seizure control.
Full article
(This article belongs to the Section Clinical Research of Cancer)
►▼
Show Figures

Figure 1
Open AccessSystematic Review
CDK4/6 Inhibitors Plus Endocrine Therapy in Early-Stage HR+/HER2− Breast Cancer: Updated Meta-Analysis of Phase III Trials
by
Stamatia Alexiou, Georgios Mavrovounis, Georgios Christodoulopoulos, Stamatia Perifanou and Emmanouil Saloustros
Cancers 2025, 17(21), 3538; https://doi.org/10.3390/cancers17213538 (registering DOI) - 1 Nov 2025
Abstract
Background/Objectives: This meta-analysis aimed to evaluate the efficacy of combining CDK4/6i with ET, compared with ET alone, in improving invasive disease-free survival (iDFS), distant recurrence-free survival (DRFS), and overall survival (OS) in early-stage hormone receptor-positive (HR+), human epidermal growth factor 2-negative (HER2−) breast
[...] Read more.
Background/Objectives: This meta-analysis aimed to evaluate the efficacy of combining CDK4/6i with ET, compared with ET alone, in improving invasive disease-free survival (iDFS), distant recurrence-free survival (DRFS), and overall survival (OS) in early-stage hormone receptor-positive (HR+), human epidermal growth factor 2-negative (HER2−) breast cancer. Given the inconclusive findings of previous meta-analyses, an updated synthesis of the latest phase III trial data was performed. Methods: A systematic review and meta-analysis were conducted following PRISMA guidelines. Randomized Controlled Trials (RCTs) comparing CDK4/6i plus ET versus ET alone were identified through PubMed, Scopus, and ClinicalTrials.gov. Hazard ratios and adverse events were analyzed using appropriate statistical models. Results: Four RCTs (monarchE, NATALEE, PENELOPE-B, PALLAS) including 17,749 patients were analyzed. CDK4/6 inhibitors improved iDFS (HR 0.80; 95% CI: 0.67–0.96; p = 0.01), while a strong trend toward improved DRFS was observed (HR 0.79; 95% CI: 0.61–1.02; p = 0.07), suggesting a potential clinically relevant benefit that requires longer follow-up to confirm. The effect on OS (HR 0.95; 95% CI: 0.79–1.16; p = 0.63) remains inconclusive. Adverse events, including neutropenia and diarrhea, were more frequent with CDK4/6i. Conclusions: The addition of CDK4/6i to ET improves iDFS and shows a favorable trend in DRFS in early-stage HR+/HER2− breast cancer, highlighting the need for longer follow-up to clarify their long-term benefit.
Full article
(This article belongs to the Special Issue Advances in Invasive Breast Cancer: Treatment and Prognosis (2nd Edition))
►▼
Show Figures

Figure 1
Open AccessReview
Artificial Intelligence in Oncology: A 10-Year ClinicalTrials.gov-Based Analysis Across the Cancer Control Continuum
by
Himanshi Verma, Shilpi Mistry, Krishna Vamsi Jayam, Pratibha Shrestha, Lauren Adkins, Muxuan Liang, Aline Fares, Ali Zarrinpar, Dejana Braithwaite and Shama D. Karanth
Cancers 2025, 17(21), 3537; https://doi.org/10.3390/cancers17213537 (registering DOI) - 1 Nov 2025
Abstract
Background/Objectives: Artificial Intelligence (AI) is rapidly advancing in medicine, facilitating personalized care by leveraging complex clinical data, imaging, and patient monitoring. This study characterizes current practices in AI use within oncology clinical trials by analyzing completed U.S. trials within the Cancer Control Continuum
[...] Read more.
Background/Objectives: Artificial Intelligence (AI) is rapidly advancing in medicine, facilitating personalized care by leveraging complex clinical data, imaging, and patient monitoring. This study characterizes current practices in AI use within oncology clinical trials by analyzing completed U.S. trials within the Cancer Control Continuum (CCC), a framework that spans the stages of cancer etiology, prevention, detection, diagnosis, treatment, and survivorship. Methods: This cross-sectional study analyzed U.S.-based oncology trials registered on ClinicalTrials.gov between January 2015 and April 2025. Using AI-related MeSH terms, we identified trials addressing stages of the CCC. Results: Fifty completed oncology trials involving AI were identified; 66% were interventional and 34% observational. Machine Learning was the most common AI application, though specific algorithm details were often lacking. Other AI domains included Natural Language Processing, Computer Vision, and Integrated Systems. Most trials were single-center with limited participant enrollment. Few published results or reported outcomes, indicating notable reporting gaps. Conclusions: This analysis of ClinicalTrials.gov reveals a dynamic and innovative landscape of AI applications transforming oncology care, from cutting-edge Machine Learning models enhancing early cancer detection to intelligent chatbots supporting treatment adherence and personalized survivorship interventions. These trials highlight AI’s growing role in improving outcomes across the CCC in advancing personalized cancer care. Standardized reporting and enhanced data sharing will be important for facilitating the broader application of trial findings, accelerating the development and clinical integration of reliable AI tools to advance cancer care.
Full article
(This article belongs to the Special Issue Multimodal Artificial Intelligence/Machine Learning Applications in Malignant Tumors: Diagnosis, Prognosis, and Management)
►▼
Show Figures

Figure 1
Open AccessArticle
Breath Metabolome Profiling Using Porous Carbon Material for Early Diagnosis of Laryngeal Cancer: Preliminary Results
by
Anna M. Kłeczek, Jadwiga Gabor, Jarosław Paluch, Robert Kwiatkowski, Jarosław Markowski, Katarzyna Mizia-Stec, Andrzej Małecki and Andrzej S. Swinarew
Cancers 2025, 17(21), 3536; https://doi.org/10.3390/cancers17213536 (registering DOI) - 1 Nov 2025
Abstract
Background: Early cancer detection remains a critical challenge in clinical oncology, requiring further development of innovative diagnostic methods with improved sensitivity and specificity. This study addresses the issue by investigating the potential of exhaled air metabolome analysis, using highly porous carbon material
[...] Read more.
Background: Early cancer detection remains a critical challenge in clinical oncology, requiring further development of innovative diagnostic methods with improved sensitivity and specificity. This study addresses the issue by investigating the potential of exhaled air metabolome analysis, using highly porous carbon material for sample collection, as a promising approach for the early diagnosis of laryngeal cancer. Volatile organic compounds (VOCs) present in exhaled breath are known to reflect underlying metabolic changes. This research explores the feasibility of using VOC-derived metabolomic signatures as non-invasive biomarkers for cancer detection. Methods: The primary objective was to evaluate exhaled air metabolome analysis as a diagnostic tool for individuals at risk of respiratory tract malignancies. The study involved 36 participants, including 13 patients diagnosed with laryngeal cancer and 23 healthy individuals serving as a control group. Breath samples were collected using a highly porous carbon material, selected for its superior sorption properties, enabling efficient capture and stabilization of VOCs. These samples were subsequently analyzed using gas chromatography-mass spectrometry (GC-MS) to identify and compare VOC patterns between the two groups. Results: Preliminary analysis revealed apparent differences in VOC profiles between cancer patients and healthy individuals, with cancer patients exhibiting elevated peak intensities for specific metabolites such as diethyl phthalate, nonadecane, and trimethyl-dodecane. Multivariate analysis using principal component analysis (PCA) demonstrated separation between the two groups, reflecting systematic differences in exhaled VOC signatures. Conclusions: This initial study supports the potential of breath VOC profiling for laryngeal cancer detection, laying the groundwork for further validation and refinement of this diagnostic approach. The use of porous carbon material facilitated efficient VOC capture, supporting its role in non-invasive breath analysis.
Full article
(This article belongs to the Section Clinical Research of Cancer)
►▼
Show Figures

Figure 1
Open AccessReview
Expanding Cancer Prevention: Strategies Integrated into Occupational Health Surveillance
by
Giulia Collatuzzo, Alessandro Godono, Giulia Fiorini, Daniel Vencovsky, Stefano Giordani, Valentina Biagioli, Felipe Augusto Pinto-Vidal, Monireh Sadat Seyyedsalehi, Magdalena Kostrzewa, Angel Honrado, Daniele Bruno, Adonina Tardon, Dana Mates, Anna Schneider-Kamp, Eleonora Fabianova and Paolo Boffetta
Cancers 2025, 17(21), 3535; https://doi.org/10.3390/cancers17213535 (registering DOI) - 31 Oct 2025
Abstract
Participation in cancer prevention programs is suboptimal. Socioeconomic backgrounds play a role in cancer awareness and prevention programs. We conducted a narrative review, summarizing the evidence on the integration of cancer prevention extended to non-occupational risk factors at the workplace. Cancer prevention programs
[...] Read more.
Participation in cancer prevention programs is suboptimal. Socioeconomic backgrounds play a role in cancer awareness and prevention programs. We conducted a narrative review, summarizing the evidence on the integration of cancer prevention extended to non-occupational risk factors at the workplace. Cancer prevention programs include screenings (colonoscopy, mammography, Pap-test), vaccinations (anti-HPV, anti-HBV), and interventions focused on lifestyle changes. Such strategies may face several barriers related to individual or environmental factors. The workplace is potentially an ideal setting for implementing extended cancer prevention strategies because (i) occupational health surveillance (OHS) targets adults, including hard-to-reach subgroups; (ii) it is structured, with health records and exams for risk assessment; (iii) it offers a key chance to promote cancer awareness and prevention through direct worker–physician interaction. Such an innovative approach requires a coordinated effort to build professional networks and manage high-risk workers. Its successful implementation depends on financial support and the active involvement of physicians, employers, and workers. Occupational-based cancer prevention represents a novel and promising strategy, though its feasibility and cost-effectiveness need to be assessed through large-scale studies.
Full article
(This article belongs to the Special Issue Cancer Screening and Primary Care)
Open AccessArticle
ER Stress Is Associated with a “Mesenchymal Drift” in an Anaplastic Thyroid Carcinoma Cell Line
by
Dario Domenico Lofrumento, Alessandro Miraglia, Antonella Sonia Treglia, Francesco De Nuccio, Giuseppe Nicolardi, Corrado Garbi and Bruno Di Jeso
Cancers 2025, 17(21), 3534; https://doi.org/10.3390/cancers17213534 (registering DOI) - 31 Oct 2025
Abstract
Background/Objectives: The tumor microenvironment (TME) plays a crucial role in the progression of the malignant phenotype through several mechanisms, such as hypoxia and nutrient deprivation, among others. These insults activate several intracellular pathways, and among them are ER stress and the unfolded
[...] Read more.
Background/Objectives: The tumor microenvironment (TME) plays a crucial role in the progression of the malignant phenotype through several mechanisms, such as hypoxia and nutrient deprivation, among others. These insults activate several intracellular pathways, and among them are ER stress and the unfolded protein response (UPR). Our aim was to assess if a specific ER stress inducer causes an exacerbation of the malignant phenotype of anaplastic thyroid carcinoma (ATC) cells. Methods: We used an ATC cell line, FRO cells, that had not undergone a full Epithelial–Mesenchymal Transition (EMT) and an ER stress-adapted cell line derived from FRO cells, A400 cells. Western blot, immunofluorescence, scratch, and invasion assays were used to evaluate the response of the FRO and A400 cells to ER stress. Results: The FRO cells were subjected to high-level ER stress caused by400 ng/mL of tunicamycin (Tn). This caused the death of a large fraction of cells, but eventually a population emerged that we called A400 cells. Following an over challenge with Tn, the adapted population showed suppression of the UPR, apoptosis, and stress kinase activation. Moreover, the adapted population showed an exacerbation of mesenchymal features with a more invasive phenotype. At the level of a single cell, the adapted cells, caught in the act of moving, showed high-level expressions of vimentin (VIM), fibronectin (FN), and N-cadherin. Conclusion: High-level ER stress acts as a selection factor favoring the emergence of a cell population showing “mesenchymal drift” with a more malignant phenotype.
Full article
(This article belongs to the Section Cancer Pathophysiology)
►▼
Show Figures

Graphical abstract
Open AccessArticle
Three-Dimensional Analysis of the Effect of Osteosarcoma on Sensory Nerves Innervating the Femur in a Murine Model of Osteosarcoma-Induced Bone Pain
by
John-Paul Fuller-Jackson, Chelsea Hopkins, Jenny Thai, Mie Brandt Lassen, Anne-Marie Heegaard and Jason Ivanusic
Cancers 2025, 17(21), 3533; https://doi.org/10.3390/cancers17213533 (registering DOI) - 31 Oct 2025
Abstract
Background: The ways in which peripheral sensory nerves interact with osteosarcomas are important to understand because it could lead to development of new approaches to treat bone cancer pain. This study aimed to determine how cancer affects sensory nerve density and distribution in
[...] Read more.
Background: The ways in which peripheral sensory nerves interact with osteosarcomas are important to understand because it could lead to development of new approaches to treat bone cancer pain. This study aimed to determine how cancer affects sensory nerve density and distribution in a murine model of osteosarcoma-induced bone pain. Methods: The femoral marrow cavities of male C3H/HeNHsd mice were injected with either NCTC 2472 primary osteosarcoma (cancer) cells or phosphate buffered saline (control). Pain behavior was assessed using limb use score and static weight bearing assays. At the experimental endpoint, femurs were collected, decalcified, immunolabeled, cleared and imaged using light sheet microscopy (Ultramicroscope Blaze, Miltenyi Biotec). The distribution of sensory nerves was traced through the marrow cavity of the proximal femur and the periosteum overlying the third trochanter (Imaris, Bitplane). Results: Weight bearing on the injected limb was decreased in osteosarcoma-injected but not saline-injected mice. Filament tracing revealed a reduced density of neurofilament 200 kDa-positive (NF200+; myelinated nerve marker) but not calcitonin gene-related peptide-positive (CGRP+; peptidergic nerve marker) sensory nerves in the marrow cavity of osteosarcoma-injected relative to saline-injected mice. There was increased density of CGRP+ but not NF200+ nerves in the periosteum of osteosarcoma-injected relative to saline-injected mice. Conclusions: Osteosarcoma differentially affects the density and distribution of different subtypes of peripheral sensory nerves in bone. Understanding how osteosarcomas affect different populations of sensory nerves could lead to more targeted mechanism-based treatments for bone cancer-induced pain.
Full article
(This article belongs to the Special Issue Cancer Pain: From Basic Research to Drug Discovery and Clinical Studies (2nd Edition))
Open AccessArticle
Real-World Evidence of Long-Term Disease Control in HER2-Positive Metastatic Breast Cancer Patients Treated with a First-Line Combination of Trastuzumab and/or Pertuzumab Plus Chemotherapy
by
Loïc Chaigneau, Eva Lapp, Jai Taha, Erion Dobi, Berenger Martin, Elsa Curtit and Virginie Nerich
Cancers 2025, 17(21), 3532; https://doi.org/10.3390/cancers17213532 (registering DOI) - 31 Oct 2025
Abstract
Background and Method: The overexpression of the human epidermal growth factor receptor 2 (HER2) in breast cancer is correlated with accelerated tumor progression and an unfavorable clinical outcome. Since the introduction of trastuzumab in 2002, the treatment of HER2-positive breast cancer has been
[...] Read more.
Background and Method: The overexpression of the human epidermal growth factor receptor 2 (HER2) in breast cancer is correlated with accelerated tumor progression and an unfavorable clinical outcome. Since the introduction of trastuzumab in 2002, the treatment of HER2-positive breast cancer has been revolutionized, leading to significant improvements in survival. This retrospective, multicenter study aimed to describe the characteristics of patients with HER2-positive metastatic breast cancer (MBC) who maintained disease control for a minimum of three years after first-line therapy with trastuzumab and/or pertuzumab combined with chemotherapy. Results: Among 280 eligible patients, 48 (17.5%) were classified as long-term responders. The study population primarily consisted of women with a median age of 56.7 years at diagnosis; de novo metastatic presentation was observed in approximately 70% of cases. An objective response rate of nearly 90% was observed, with a median duration of response of 5.8 years. Median progression-free survival was 11.0 years [95% CI: 6.6—not reached], and median overall survival was not reached [95% CI: 10.9—not reached]. Furthermore, about 15% of patients were able to discontinue systemic therapy without immediate disease progression. Discussion and Conclusions: These findings indicate the potential of achieving prolonged disease control in a subset of patients with HER2-positive MBC, raising questions about therapeutic intensification and potential treatment discontinuation strategies. This study underscores the need for future research to identify predictive factors of durable response and assess the feasibility of adaptive treatment strategies, including planned treatment discontinuation.
Full article
(This article belongs to the Section Cancer Metastasis)
Open AccessArticle
Delay of Systemic Therapy Confers a Survival Benefit in Patients with Stage IV Non-Small-Cell Lung Cancer
by
Rike Geiken-Weinstock, Frank Griesinger, Michael Metz, Ralf Georg Meyer, Peter Staib, Tobias Overbeck, Nils Goeken, Joachim Hübner and Jörg Bäsecke
Cancers 2025, 17(21), 3531; https://doi.org/10.3390/cancers17213531 (registering DOI) - 31 Oct 2025
Abstract
Background: A timely systemic therapy of patients with metastasized non-small-cell lung cancer (NSCLC) is a suggestive clinical conception. As the pre-therapeutic management is complex and includes comprehensive immunohistochemical and molecular diagnostics, the time to optimal therapy may be prolonged. Whether the timing of
[...] Read more.
Background: A timely systemic therapy of patients with metastasized non-small-cell lung cancer (NSCLC) is a suggestive clinical conception. As the pre-therapeutic management is complex and includes comprehensive immunohistochemical and molecular diagnostics, the time to optimal therapy may be prolonged. Whether the timing of therapy influences the outcome still remains controversial. We investigated the therapy timing and overall survival in subgroups of NSCLC patients in the clinical cancer registry of Lower Saxony. Materials and Methods: Patients with UICC stage IV NSCLC and systemic therapy were included. Early and delayed therapy groups based on the median time from histology to therapy were defined. Median overall survival (mOS) was estimated by the Kaplan–Meier test and compared by the log rank test. Uni- and multivariate Cox regression analyses were used for independent variables. Subgroup analyses were performed according to age, ECOG-PS, metastasis stage (M1a-c) and therapy. Results: We included 1687 patients; of these, the median age was 66.8 years, and 58% of patients were male. The median time to systemic therapy was 33 days, and in our sample, 844 patients were in the early and 843 in the delayed therapy group (TG). Median overall survival of the early TG patients was 9 m vs. 14 m in the delayed TG (p < 0.001). Subgroup analyses confirmed consistent findings among different age, metastasis and ECOG subgroups. Conclusion: UICC IV NSCLC patients with a delayed systemic therapy had a better overall survival than those with an early therapy. This observation supports a (qualified) waiting time for systemic therapies. Therapy timing may also be a relevant confounder in clinical studies.
Full article
(This article belongs to the Section Cancer Informatics and Big Data)
Open AccessArticle
Interventional Radiotherapy (Brachytherapy) Combined with Systemic Treatment—The Influence of RAS Gene Mutations and Combined Therapy on the Results and Toxicity of Colorectal Cancer Liver Metastases
by
Paweł Cisek, Aleksandra Kozłowska and Ludmiła Grzybowska-Szatkowska
Cancers 2025, 17(21), 3530; https://doi.org/10.3390/cancers17213530 (registering DOI) - 31 Oct 2025
Abstract
Introduction: The aim of the study was to analyse the results and potential complications of local treatment with HDR (high dose-rate) brachytherapy of liver metastases from colorectal cancer, depending on the targeted therapy used and considering RAS gene mutation and chemotherapy in individual
[...] Read more.
Introduction: The aim of the study was to analyse the results and potential complications of local treatment with HDR (high dose-rate) brachytherapy of liver metastases from colorectal cancer, depending on the targeted therapy used and considering RAS gene mutation and chemotherapy in individual treatment lines. Material and methods. The study included 142 patients with oligoprogressive liver metastases who underwent HDR brachytherapy without changing the line of treatment, based on a retrospective analysis of 270 patients treated between 2015 and 2022. The impact of RAS gene mutations, lines of chemotherapy depending on the treatment regimens used, PFS (progression free survival), OS (overall survival), LC (local control) and the degree of radiological response were analysed. The impact of these drugs on hepatotoxicity and the risk of haemorrhagic complications was also analysed. Results. The presence of mutations in KRAS/NRAS genes (exons 2, 3, 4) had a statistically significant impact on PFS in the first, third and fourth lines of treatment, and on OS and LC in the third and fourth lines of treatment. In the third and fourth lines of treatment, patients with a mutation in the RAS gene had a poorer radiological response to treatment regardless of the chemotherapy used. PFS, OS and LC differed depending on the line of treatment and amounted to 17.5, 11, 8.5, 6 and 4 months, 27, 19, 13, 11 and 11 months, and 27, 19, 11, 6 and 6 months, respectively. The greatest benefit in terms of PFS was achieved by patients treated with first-line chemotherapy combined with epidermal growth factor receptor (EGFR) inhibitors, in the absence of RAS gene mutations. In the third line, the greatest benefit was achieved by patients treated with trifluridine/tipiracil in the absence of RAS gene mutations. The greatest percentage reduction in the volume of treated lesions and the highest percentage of control were observed in the first three lines of treatment. The toxicity of the treatment was low; only in the third and fourth lines of treatment were differences in the decrease in albumin levels found depending on the type of treatment used. Conclusions. A mutation in the RAS genes worsens the prognosis, regardless of the line of treatment and the systemic treatment used. The greatest benefit from brachytherapy is seen in patients in the first three lines of treatment without RAS mutations, treated with anti-EGFR chemotherapy in the first line and trifluridine/tipiracil in the third line. Combining brachytherapy of liver metastases with systemic treatment is safe, regardless of the systemic treatment used.
Full article
(This article belongs to the Special Issue Advances in Brachytherapy in the Treatment of Tumors)
Open AccessArticle
Neoadjuvant Radiochemotherapy Combined with Locoregional Hyperthermia in Locally Advanced Rectal Cancer: Feasibility and Tolerance of Short-Course Versus Long-Course Radiotherapy Schedules
by
Laura Ferrera-Alayón, Bárbara Salas-Salas, Antonio Alayón-Afonso, Miguel Sánchez Carrascal, Laura López Molina, Rafael Alexis Hernández Santana, Hans Crezee and Marta Lloret Sáez-Bravo
Cancers 2025, 17(21), 3529; https://doi.org/10.3390/cancers17213529 (registering DOI) - 31 Oct 2025
Abstract
Background: Integrating deep regional hyperthermia (HT) with neoadjuvant chemoradiotherapy (CRT) may enhance treatment efficacy in locally advanced rectal cancer (LARC), yet feasibility and tolerance data remain scarce for both short-course (SCRT) and long-course (LCRT) radiotherapy (RT) regimens. Methods: In this single-center prospective observational
[...] Read more.
Background: Integrating deep regional hyperthermia (HT) with neoadjuvant chemoradiotherapy (CRT) may enhance treatment efficacy in locally advanced rectal cancer (LARC), yet feasibility and tolerance data remain scarce for both short-course (SCRT) and long-course (LCRT) radiotherapy (RT) regimens. Methods: In this single-center prospective observational study, 67 LARC patients received neoadjuvant RT and chemotherapy (CT) combined with deep radiative HT using a phased-array system (ALBA 4D). Patients treated with SCRT (5 × 5 Gy) were prescribed two HT sessions; those treated with LCRT (25 × 2 Gy) were prescribed ten. HT planning was guided by dedicated software, and real-time thermometry ensured precise thermal delivery. Feasibility was defined as completion of ≥50% of prescribed sessions. Tolerance and toxicity were assessed with standardized clinical scales (QMHT, UMC, CTCAE v4.03). Results: HT was feasible in both groups: 100% of SCRT and 63.6% of LCRT patients completed ≥50% of prescribed sessions. In total, 243 sessions were delivered. Most symptoms were mild and transient, predominantly localized pain. No grade ≥3 HT-related toxicities occurred. All scheduled RT and surgery proceeded without delay. Median T50 was 40.3 °C (SCRT) and 40.4 °C (LCRT); the median RT-to-HT interval was 42 min in both groups. Conclusion: This first Spanish experience shows that deep radiative HT can be seamlessly integrated into both SCRT and LCRT neoadjuvant protocols for rectal cancer. High adherence, favorable tolerance, and reliable thermal control support clinical implementation. Any between-schedule observations are descriptive only; no formal comparative testing was performed. The study was not designed or powered to establish comparative effectiveness between SCRT and LCRT, and the sample size was insufficient to detect rare HT-specific adverse events.
Full article
(This article belongs to the Section Methods and Technologies Development)
Open AccessReview
Melanoma in Women of Reproductive Age: From Awareness and Prevention to Pregnancy-Associated Management
by
Martyna Różańska, Karolina Orda, Agata Góral, Karolina Niewola, Magdalena Łyko and Alina Jankowska-Konsur
Cancers 2025, 17(21), 3528; https://doi.org/10.3390/cancers17213528 (registering DOI) - 31 Oct 2025
Abstract
Melanoma poses a growing concern for women of reproductive age, especially during pregnancy, when physiological changes can influence disease presentation and management. While women generally engage more in protective behaviors than men, significant disparities in awareness and preventive practices persist, particularly among racial
[...] Read more.
Melanoma poses a growing concern for women of reproductive age, especially during pregnancy, when physiological changes can influence disease presentation and management. While women generally engage more in protective behaviors than men, significant disparities in awareness and preventive practices persist, particularly among racial and ethnic minorities. Pregnancy-associated hormonal and mechanical changes may alter the morphology of nevi, necessitating vigilant dermatologic monitoring. Photoprotection strategies should prioritize safety for both mother and fetus, emphasizing mineral-based sunscreens and behavioral interventions. Although standard diagnostic and treatment approaches remain broadly applicable during pregnancy, advanced melanoma presents unique therapeutic challenges. Targeted therapies like BRAF inhibitors may offer maternal benefits in selected cases, although data are limited, whereas immunotherapies require cautious consideration due to potential fetal risks. Ultimately, optimal care of melanoma during pregnancy demands a multidisciplinary approach that integrates dermatologic, obstetric, oncologic, and pediatric expertise to balance maternal health needs with fetal safety. This review addresses awareness and preventive behaviors in women of reproductive age, pregnancy-related changes in melanocytic nevi, and management considerations during pregnancy.
Full article
(This article belongs to the Section Clinical Research of Cancer)
►▼
Show Figures

Figure 1
Open AccessArticle
Comparative Oncology: Cross-Sectional Single-Cell Transcriptomic Profiling of the Tumor Microenvironment Across Seven Human Cancers
by
Riku Okamoto, Kota Okuno, Akiko Watanabe, Kanako Naito, Hiroyuki Minoura, Shumpei Shibaki, Kyonosuke Ikemura, Keiko Oki, Yu Kuroda, Shiori Fujino, Yusuke Nie, Nobuyuki Nishizawa, Eiichiro Watanabe, Mariko Kikuchi, Koshi Kumagai, Takahiro Yamanashi, Hiroshi Katoh, Hajime Takayasu, Takeo Sato, Takafumi Sangai, Yusuke Kumamoto, Takeshi Naitoh, Naoki Hiki and Keishi Yamashitaadd
Show full author list
remove
Hide full author list
Cancers 2025, 17(21), 3527; https://doi.org/10.3390/cancers17213527 (registering DOI) - 31 Oct 2025
Abstract
Background/Objectives: To elucidate the differential transcriptional and intercellular signaling features of tumor components across various cancers, we conducted a comparative analysis using single-cell RNA sequencing (scRNA-seq). This technology enables detailed characterization of tumor ecosystems and may explain variations in tumor behavior among
[...] Read more.
Background/Objectives: To elucidate the differential transcriptional and intercellular signaling features of tumor components across various cancers, we conducted a comparative analysis using single-cell RNA sequencing (scRNA-seq). This technology enables detailed characterization of tumor ecosystems and may explain variations in tumor behavior among distinct cancer types. Methods: We analyzed publicly available scRNA-seq datasets (GEO) from seven cancer types—pancreatic ductal adenocarcinoma (PDAC), hepatocellular carcinoma (HCC), esophageal squamous cell carcinoma (ESCC), breast cancer (BC), thyroid cancer (TC), gastric cancer (GC), and colorectal cancer (CRC)—to define their unique molecular characteristics and intercellular interactions. Results: PDAC displayed a distinct tumor microenvironment (TME) dominated by myeloid cells (~42%), including abundant CXCR1/CXCR2-expressing tumor-associated neutrophils (TANs) that preferentially interacted with immune rather than cancer cells. The competitive receptor ACKR1 was minimally expressed on endothelial cells, consistent with PDAC hypo-vascularity. In HCC, tumor cells lacked EPCAM and expressed complement and stem cell markers; cancer-associated fibroblasts (CAFs) were scarce, and stellate cells expressed the pericyte marker RGS5. CAFs were abundant in ESCC and BC, with IGF1/2 expression, while in GC, these markers were uniquely found in plasma cells. Since BC and GC subtypes exhibit distinct TME patterns, it is necessary to perform subtype-specific analyses for these cancers. TC showed high expression of tumor-suppressor genes, including HOPX, in tumor cells. Differential interactions and the presence of “dominant signaling cell populations “ with dominant outgoing signals may underlie the heterogeneity in tumor aggressiveness across these cancers. Conclusions: Comparative scRNA-seq analysis of multiple cancers reveals distinct tumor phenotypes and cell–cell communication patterns, offering insights into the molecular architecture of human solid tumors.
Full article
(This article belongs to the Special Issue Advances in Cellular Heterogeneity and Plasticity in the Tumor Microenvironment)
Open AccessArticle
SMARCD3 Promotes Epithelial–Mesenchymal Transition in Gastric Cancer by Integrating PI3K-AKT and WNT/β-Catenin Pathways
by
Ji-Ho Park, Sun Yi Park, Eun-Jung Jung, Young-Tae Ju, Chi-Young Jeong, Ju-Yeon Kim, Taejin Park, Miyeong Park, Young-Joon Lee and Sang-Ho Jeong
Cancers 2025, 17(21), 3526; https://doi.org/10.3390/cancers17213526 (registering DOI) - 31 Oct 2025
Abstract
Background: Epithelial–mesenchymal transition (EMT) is a fundamental process that drives invasion and metastasis in patients with diffuse-type gastric cancer (DGC). The role of SMARCD3, a subunit of the SWI/SNF chromatin remodeling complex, in this process is largely unknown. The aim of this
[...] Read more.
Background: Epithelial–mesenchymal transition (EMT) is a fundamental process that drives invasion and metastasis in patients with diffuse-type gastric cancer (DGC). The role of SMARCD3, a subunit of the SWI/SNF chromatin remodeling complex, in this process is largely unknown. The aim of this study is to elucidate the molecular mechanism through which SMARCD3 integrates with the PI3K-AKT and WNT/β-catenin signaling pathways to promote EMT and gastric cancer progression. Methods: Stable SMARCD3-overexpressing MKN45 and MKN74 cell lines were established. RNA sequencing (RNA-seq) was performed to investigate signaling alterations. Western blot analysis confirmed the expression of EMT markers (Snail and Slug) and the phosphorylation of AKT (Ser473) and GSK3β (Ser9). PI3K dependency was tested using the inhibitor LY294002. Cooperative effects were examined by activating the WNT pathway with WNT3A. Results: SMARCD3 overexpression upregulated PI3K-AKT and WNT signaling, which correlated with increased Snail/Slug expression and increased AKT/GSK3β phosphorylation. GSK3β inactivation (pSer9) stabilizes Snail, driving EMT. LY294002 treatment suppressed Snail/Slug expression, attenuated AKT activation, and reversed the mesenchymal phenotype. Furthermore, WNT3A treatment synergistically increased nuclear Snail accumulation. Conclusions: SMARCD3 acts as a critical epigenetic regulator that promotes EMT in patients with gastric cancer through the integration of the PI3K-AKT and WNT/β-catenin pathways. Targeting this SMARCD3-mediated mechanism offers a promising therapeutic strategy to inhibit metastasis and improve outcomes for patients with gastric cancer.
Full article
(This article belongs to the Special Issue Advancements in “Cancer Biomarkers” for 2025–2026)
►▼
Show Figures

Figure 1
Open AccessReview
Artificial Intelligence in Thyroid Cytopathology: Diagnostic and Technical Insights
by
Mariachiara Negrelli, Chiara Frascarelli, Fausto Maffini, Elisa Mangione, Clementina Di Tonno, Mariano Lombardi, Francesca Maria Porta, Mario Urso, Vincenzo L’Imperio, Fabio Pagni, Claudio Bellevicine, Mariantonia Nacchio, Umberto Malapelle, Giancarlo Troncone, Antonio Marra, Giuseppe Curigliano, Konstantinos Venetis, Elena Guerini-Rocco and Nicola Fusco
Cancers 2025, 17(21), 3525; https://doi.org/10.3390/cancers17213525 (registering DOI) - 31 Oct 2025
Abstract
Fine-needle aspiration cytology (FNAC) is the cornerstone of thyroid nodule evaluation, standardized by the Bethesda System. However, indeterminate categories (Bethesda III–IV) remain a major challenge, often leading to unnecessary surgery or delayed molecular testing. Deep learning (DL) has recently emerged as a promising
[...] Read more.
Fine-needle aspiration cytology (FNAC) is the cornerstone of thyroid nodule evaluation, standardized by the Bethesda System. However, indeterminate categories (Bethesda III–IV) remain a major challenge, often leading to unnecessary surgery or delayed molecular testing. Deep learning (DL) has recently emerged as a promising adjunct in thyroid cytopathology, with applications spanning triage support, Bethesda category classification, and integration with molecular data. Yet, routine adoption is limited by preanalytical variability (staining, slide preparation, Z-stack acquisition, scanner heterogeneity), annotation bias, and domain shift, which reduce generalizability across centers. Most studies remain retrospective and single-institution, with limited external validation. This article provides a technical overview of DL in thyroid cytology, emphasizing preanalytical sources of variability, architectural choices, and potential clinical applications. We argue that standardized datasets, multicenter prospective trials, and robust explainability frameworks are essential prerequisites for safe clinical deployment. Looking forward, DL systems are most likely to enter practice as diagnostic co-pilots, Bethesda classifiers, and multimodal risk-stratification tools. With rigorous validation and ethical oversight, these technologies may augment cytopathologists, reduce interobserver variability, and help transform thyroid cytology into a more standardized and data-driven discipline.
Full article
(This article belongs to the Special Issue Molecular Pathology and Human Cancers)
Open AccessReview
Detection of Protein and Metabolites in Cancer Analyses by MALDI 2000–2025
by
Dorota Bartusik-Aebisher, Daniel Roshan Justin Raj and David Aebisher
Cancers 2025, 17(21), 3524; https://doi.org/10.3390/cancers17213524 (registering DOI) - 31 Oct 2025
Abstract
Cancer metabolomics has become a powerful way of understanding tumor biology, identifying biomarkers and metabolites, and helping precision oncology. Matrix-assisted laser desorption/ionization mass spectrometry (MALDI-MS), among many other analytical platforms, has gained popularity over the past two and a half decades due to
[...] Read more.
Cancer metabolomics has become a powerful way of understanding tumor biology, identifying biomarkers and metabolites, and helping precision oncology. Matrix-assisted laser desorption/ionization mass spectrometry (MALDI-MS), among many other analytical platforms, has gained popularity over the past two and a half decades due to its unique ability of directly analyzing metabolites in tissue with spatial resolution. This review will study 2000–2025 MALDI-based strategies for cancer metabolite detection, spanning from early proof-of-concept protein profiling to the development of high-resolution MALDI-MS imaging (MALDI-MSI), which is capable of mapping thousands of metabolites at near single-cell resolution. Its applications include the differentiation of tumor versus normal tissue, discovery of stage and subtype specific biomarkers, mapping of metabolic heterogeneity, and the visualization of drug metabolism in situ. Breakthrough technological milestones, such as the advanced matrices, on-tissue derivatization, MALDI-2 post-ionization, and the integration with Orbitrap or Fourier-transform ion cyclotron resonance (FT-ICR) platforms, have significantly improved the overall sensitivity, metabolite coverage, and spatial fidelity. Clinically, MALDI-MS has shown its purpose in breast, prostate, colorectal, lung, and liver cancers by providing metabolic fingerprints that are linked to tumor microenvironments, hypoxia, and therapeutic response. However, challenges such as the inclusion of matrix interface with low-mass metabolites, limited quantitation, ion suppression, and the lack of standardized procedures do not yet allow for the transition from translation to routine diagnostics. Even with these hurdles, the future of MALDI-MS in oncology remains in a good position with major advancements in multimodal imaging, machine learning-based data integration, portable sampling devices, and clinical validation studies that are pushing the field towards precision treatment.
Full article
(This article belongs to the Special Issue New Biomarkers in Cancers 2nd Edition)
Open AccessReview
Toxicity Profile of New Therapies in Metastatic Urothelial Carcinoma and Its Impact on Treatment Selection
by
Patricia Guerrero, Carlos González-Merino, Coral García de Quevedo, José Daniel Subiela, Pilar Sotoca, Juan Carlos Calvo, Carolina Bueno, Adriana García, Inmaculada Orejana, Alberto Artiles and Pablo Gajate
Cancers 2025, 17(21), 3523; https://doi.org/10.3390/cancers17213523 (registering DOI) - 31 Oct 2025
Abstract
Metastatic urothelial carcinoma (mUC) is a common tumor associated with high mortality. To date, the standard chemotherapy-based treatment has yielded suboptimal outcomes, characterized by limited survival and a substantial impact on patients’ quality of life. The introduction of new therapies has significantly improved
[...] Read more.
Metastatic urothelial carcinoma (mUC) is a common tumor associated with high mortality. To date, the standard chemotherapy-based treatment has yielded suboptimal outcomes, characterized by limited survival and a substantial impact on patients’ quality of life. The introduction of new therapies has significantly improved overall survival (OS) and progression-free survival (PFS) rates. However, bringing novel treatments into clinical practice comes with an unfamiliar toxicity profile that may influence the choice of systemic therapy. The aim of this review is to analyze the toxicity of these new therapies and reflect on the role of appropriate management in treatment selection and planning of therapeutic sequencing in patients with mUC.
Full article
(This article belongs to the Section Cancer Metastasis)
Open AccessSystematic Review
Investigating the Trajectories of Association Between Biomarkers and Cancer-Related Cognitive Impairment in Patients with Breast Cancer: A Systematic Review
by
Angela Boschetti, Laura Danesin, Elisa Bevilacqua, Riccardo Giada, Massimo Gion, Pierfranco Conte and Francesca Burgio
Cancers 2025, 17(21), 3522; https://doi.org/10.3390/cancers17213522 (registering DOI) - 31 Oct 2025
Abstract
Background/Objectives: Cancer-related cognitive impairment (CRCI) is a frequent and clinically significant consequence of breast cancer (BC) and its treatments. With rapidly evolving therapeutics and a growing body of biomarker research, a BC-specific synthesis is needed. This review aimed to evaluate associations between
[...] Read more.
Background/Objectives: Cancer-related cognitive impairment (CRCI) is a frequent and clinically significant consequence of breast cancer (BC) and its treatments. With rapidly evolving therapeutics and a growing body of biomarker research, a BC-specific synthesis is needed. This review aimed to evaluate associations between blood- and saliva-based biomarkers and objective and patient-reported cognitive outcomes in adults with non-metastatic BC, while accounting for treatment modality and assessment timing. Methods: This systematic review followed the Preferred Reporting Items for Systematic reviews and Meta-Analyses (PRISMA) guidelines and was pre-registered in the International Prospective Register of Systematic Reviews (PROSPERO, ID: CRD420251079969). PubMed, Embase, and Web of Science were searched for articles published up until April 2025. Eligible studies included adults with BC that investigated associations between blood and/or saliva biomarkers and cognitive outcomes. Results: A total of 53 studies met inclusion criteria: 31 examined biochemical biomarkers; 17, genetic; and 5, both. Assessments were predominantly post-treatment. Baseline measures were more infrequent. Chemotherapy (ChT) predominated, while endocrine therapy (ET) and radiotherapy (RT) were variably examined. Targeted therapies and immunotherapies were rarely included. IL-6 and TNF-α were most consistently linked to poorer cognition, although results varied by timing and assessment type. CRP and derived indices showed intermittent associations. Stress-axis markers and BDNF were mainly related to subjective outcomes. Genetic findings implicated DNA repair and oxidative stress pathways, while APOE, COMT, and BDNF results were inconsistent. Conclusions: Evidence for biomarker correlates of CRCI in BC is highly heterogeneous. Longitudinal, harmonized, and treatment-specific studies are needed to establish reproducible biomarker panels for risk stratification and targeted intervention.
Full article
(This article belongs to the Special Issue Breast Cancer: Tailored Rehabilitation Strategies to Address the Challenge of Survivorship Issues)
Open AccessArticle
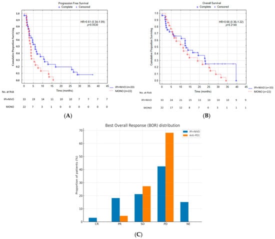
Real-World Outcomes of Ipilimumab–Nivolumab vs. Anti-PD-1 Monotherapy in Metastatic Uveal Melanoma: A Single-Center Retrospective Study
by
Gitta Pánczél, Patrik Horváth, Erijona Temaj, Kata Czirbesz, Mihály Tamás Kispál, Georgina Fröhlich and Tímea Balatoni
Cancers 2025, 17(21), 3521; https://doi.org/10.3390/cancers17213521 (registering DOI) - 31 Oct 2025
Abstract
Background/Objectives: Metastatic uveal melanoma (mUM) carries a poor prognosis and limited systemic treatment options. While immune checkpoint inhibitors have improved outcomes in cutaneous melanoma, their activity in mUM remains modest. Tebentafusp has recently emerged as the first therapy to improve overall survival in
[...] Read more.
Background/Objectives: Metastatic uveal melanoma (mUM) carries a poor prognosis and limited systemic treatment options. While immune checkpoint inhibitors have improved outcomes in cutaneous melanoma, their activity in mUM remains modest. Tebentafusp has recently emerged as the first therapy to improve overall survival in HLA-A*02:01–positive patients, but effective options for others remain scarce. This study compared the real-world effectiveness and safety of ipilimumab plus nivolumab versus anti-programmed cell death protein 1 (PD-1) monotherapy. Methods: We conducted a retrospective single-center analysis of patients with mUM treated at the National Institute of Oncology, Budapest. Patients received either dual checkpoint inhibition (ipilimumab plus nivolumab) or anti-PD-1 monotherapy (nivolumab or pembrolizumab). Evaluated outcomes included overall survival (OS), progression-free survival (PFS), objective response rate (ORR), disease control rate (DCR), and immune-related adverse events (irAEs). Survival was analyzed using Kaplan–Meier methods, log-rank tests, and Cox regression. Results: Fifty-five patients were included (33 ipilimumab–nivolumab, 22 anti-PD-1). ORR was 21% versus 5%, and DCR was 42% versus 32%, respectively. Median PFS was 5.8 vs. 3.7 months (p = 0.053; HR 0.61, 95% CI 0.34–1.09), and median OS was 12.3 vs. 10.6 months (p = 0.214; HR 0.66, 95% CI 0.36–1.22). Grade 3–4 irAEs occurred in 48% of patients receiving ipilimumab–nivolumab compared with 9% on monotherapy. No treatment-related deaths were observed. Conclusions: Anti-PD-1 monotherapy demonstrated limited clinical activity, providing little benefit beyond conventional chemotherapy. Dual checkpoint blockade with ipilimumab and nivolumab achieved higher response and disease control rates, albeit with increased toxicity, suggesting a potential benefit for selected patients. Tebentafusp has emerged as an effective option and a new standard of care for a molecularly defined subgroup of HLA-A*02:01–positive patients. However, for the majority of individuals with metastatic uveal melanoma, effective systemic therapies remain an unmet need.
Full article
(This article belongs to the Special Issue Metastatic Progression of Human Melanoma: 2nd Edition)
►▼
Show Figures

Figure 1
Journal Menu
► ▼ Journal Menu-
- Cancers Home
- Aims & Scope
- Editorial Board
- Reviewer Board
- Topical Advisory Panel
- Instructions for Authors
- Special Issues
- Topics
- Sections & Collections
- Article Processing Charge
- Indexing & Archiving
- Editor’s Choice Articles
- Most Cited & Viewed
- Journal Statistics
- Journal History
- Journal Awards
- Society Collaborations
- Conferences
- Editorial Office
Journal Browser
► ▼ Journal BrowserHighly Accessed Articles
Latest Books
E-Mail Alert
News
Topics
Topic in
Biomolecules, Cancers, IJMS, Nutrients, Antioxidants
Advances in Adiponectin
Topic Editors: Puran S. Bora, Mayank ChoubeyDeadline: 24 November 2025
Topic in
Cancers, Children, Nutrients
Nutrition and Health During and After Childhood Cancer
Topic Editors: Valérie Marcil, Joya ChandraDeadline: 15 December 2025
Topic in
Cancers, IJERPH, IJGI, MAKE, Smart Cities
The Use of Big Data in Public Health Research and Practice
Topic Editors: Quynh C. Nguyen, Thu T. NguyenDeadline: 31 December 2025
Topic in
Biomolecules, Cancers, Cells, JMP, Livers
Signaling Pathways in Liver Disease 2nd Edition
Topic Editors: Ralf Weiskirchen, Amedeo AmedeiDeadline: 20 March 2026
Conferences
Special Issues
Special Issue in
Cancers
Protein Kinases and Signal Transduction Pathways in Regulating Tumor Growth
Guest Editor: Ralf LandgrafDeadline: 1 November 2025
Special Issue in
Cancers
Neuro-Immune Orchestration in Brain Tumors: From Molecular Signatures to Therapeutic Innovation
Guest Editors: Mitsugu Fujita, Masasuke Ohno, Shunichiro KuramitsuDeadline: 1 November 2025
Special Issue in
Cancers
Discoveries in Targeted Therapies for Melanoma: From Molecular Mechanisms to Therapeutics
Guest Editor: Georg Thomas WondrakDeadline: 1 November 2025
Special Issue in
Cancers
Advances in Thoracic Oncology Research
Guest Editor: Domenico GalettaDeadline: 1 November 2025
Topical Collections
Topical Collection in
Cancers
Tumor Evolution: Progression, Metastasis and Therapeutic Response
Collection Editor: Theodoros Rampias
Topical Collection in
Cancers
Cell Signaling in Cancer and Cancer Therapy
Collection Editors: Zhixiang Wang, Yi Wang
Topical Collection in
Cancers
Treatment of Hepatocellular Carcinoma and Cholangiocarcinoma
Collection Editor: Cristina Mosconi
Topical Collection in
Cancers
Innovations in Cancer Drug Development Research
Collection Editor: Anupam Bishayee





