SMARCD3 Promotes Epithelial–Mesenchymal Transition in Gastric Cancer by Integrating PI3K-AKT and WNT/β-Catenin Pathways
Simple Summary
Abstract
1. Introduction
2. Materials and Methods
2.1. Cell Lines and Plasmid Transfection
2.2. LY294002 Treatment
2.3. Western Blot Analysis
2.4. Immunocytochemistry
Microscopic Assessment of Cell Morphology by Microscopy
2.5. Statistical Analysis
2.6. Ethics Approval
3. Results
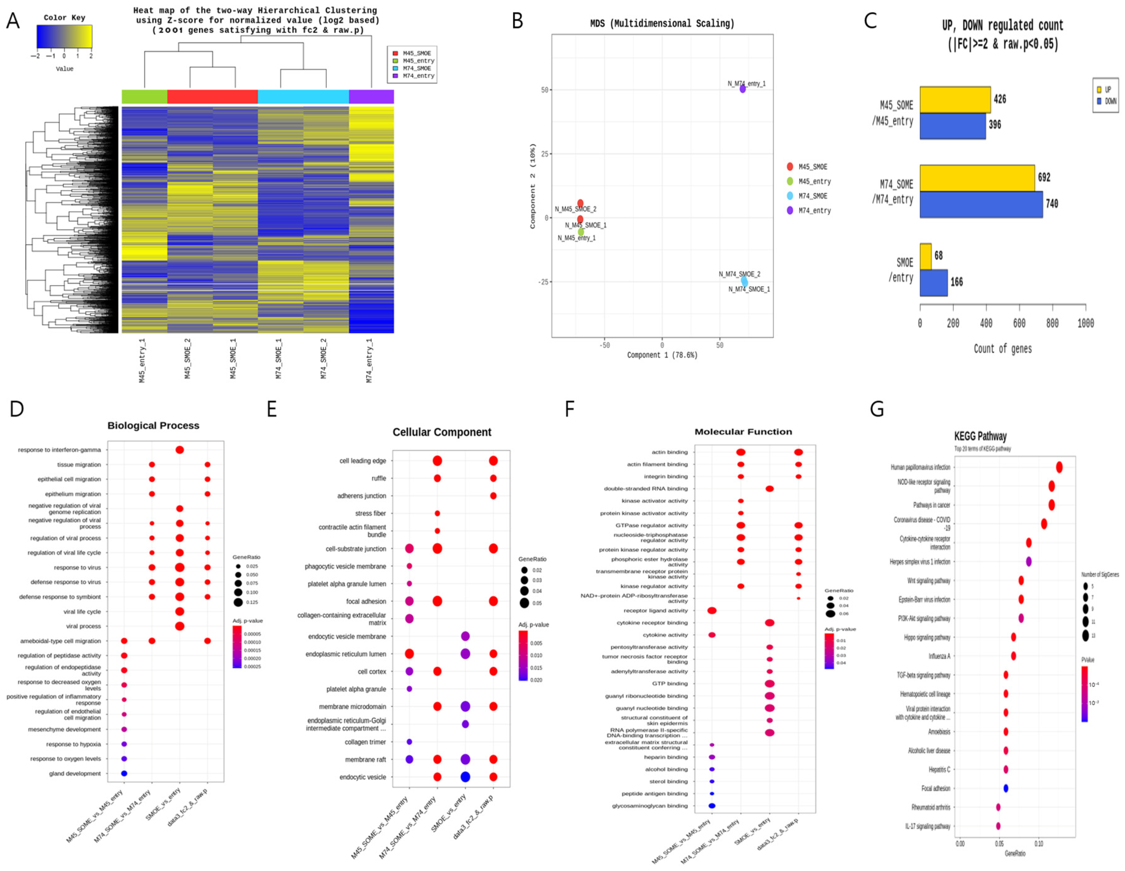
3.1. NGS Analysis and Pathway Network
3.2. Verification of Signal Transduction Pathways Related to Gastric Cancer Cell Line Metastasis
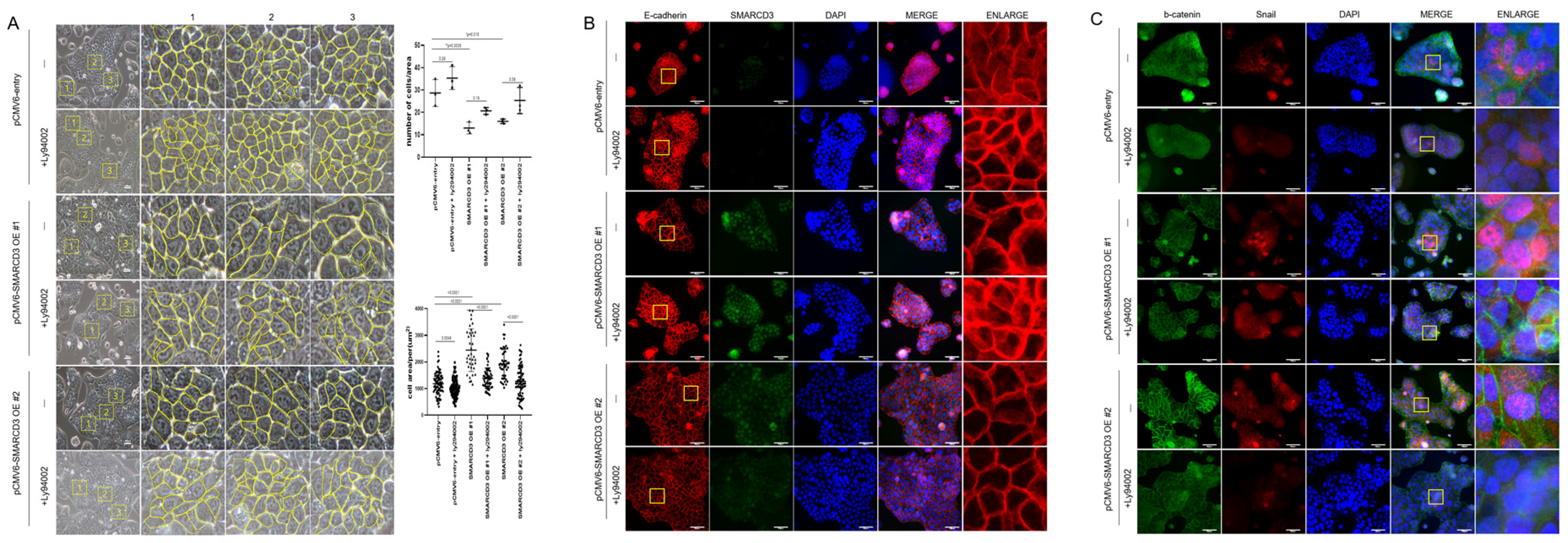
3.3. Regulation of Nuclear Translocation of EMT-Related Proteins
3.4. Protein Distribution According to EMT Status
3.5. WNT3A Synergistically Boosts SMARCD3-Mediated EMT
4. Discussion
5. Conclusions
Supplementary Materials
Author Contributions
Funding
Institutional Review Board Statement
Informed Consent Statement
Data Availability Statement
Conflicts of Interest
References
- Tropée, R.; de la Peña Avalos, B.; Gough, M.; Snell, C.; Duijf, P.H.G.; Dray, E. The SWI/SNF subunit SMARCD3 regulates cell cycle progression and predicts survival outcome in ER+ breast cancer. Breast Cancer Res. Treat. 2021, 185, 601–614. [Google Scholar] [CrossRef] [PubMed]
- Moro, N.; Fujisawa-Tanaka, Y.; Watanabe, S. ARID1A regulates histone octamer transfer activity of human canonical BAF complex. Nucleic Acids Res. 2025, 53, gkaf958. [Google Scholar] [CrossRef] [PubMed]
- Jordan, N.V.; Prat, A.; Abell, A.N.; Zawistowski, J.S.; Sciaky, N.; Karginova, O.A.; Zhou, B.; Golitz, B.T.; Perou, C.M.; Johnson, G.L. SWI/SNF chromatin-remodeling factor Smarcd3/Baf60c controls epithelial-mesenchymal transition by inducing Wnt5a signaling. Mol. Cell Biol. 2013, 33, 3011–3025. [Google Scholar] [CrossRef]
- Ertl, I.E.; Brettner, R.; Kronabitter, H.; Mohr, T.; Derdak, S.; Jeitler, M.; Bilban, M.; Garstka, N.; Shariat, S.F. The SMARCD Family of SWI/SNF Accessory Proteins Is Involved in the Transcriptional Regulation of Androgen Receptor-Driven Genes and Plays a Role in Various Essential Processes of Prostate Cancer. Cells 2022, 12, 124. [Google Scholar] [CrossRef] [PubMed]
- Guo, Z.; Cao, B.; Hu, Z.; Wu, J.; Zhou, W.; Zhang, W.; Shi, Z. Immunotherapy, prognostic, and tumor biomarker based on pancancer analysis, SMARCD3. Aging 2024, 16, 10074–10107. [Google Scholar] [CrossRef]
- Kirk, N.A.; Ng, J.; Ly, K.L.; Ban, Y.H.; Dzhivhuho, G.; Jang, J.; Ko, K.P.; Kareta, M.S.; Park, J.I.; Karnezis, A.N.; et al. SMARCA4 is essential for early-stage tumor development but its loss promotes late-stage cancer progression in small-cell lung cancer. bioRxiv 2025. [Google Scholar] [CrossRef]
- Park, S.Y.; Park, J.H.; Yang, J.W.; Jung, E.J.; Ju, Y.T.; Jeong, C.Y.; Kim, J.Y.; Park, T.; Kim, T.H.; Park, M.; et al. SMARCD3 Overexpression Promotes Epithelial-Mesenchymal Transition in Gastric Cancer. Cancers 2024, 16, 2282. [Google Scholar] [CrossRef]
- Zou, H.; Poore, B.; Brown, E.E.; Qian, J.; Xie, B.; Asimakidou, E.; Razskazovskiy, V.; Ayrapetian, D.; Sharma, V.; Xia, S.; et al. A neurodevelopmental epigenetic programme mediated by SMARCD3-DAB1-Reelin signalling is hijacked to promote medulloblastoma metastasis. Nat. Cell Biol. 2023, 25, 493–507. [Google Scholar] [CrossRef]
- Xue, C.; Chu, Q.; Shi, Q.; Zeng, Y.; Lu, J.; Li, L. Wnt signaling pathways in biology and disease: Mechanisms and therapeutic advances. Signal Transduct. Target. Ther. 2025, 10, 106. [Google Scholar] [CrossRef]
- Sun, L.; Xing, J.; Zhou, X.; Song, X.; Gao, S. Wnt/β-catenin signalling, epithelial-mesenchymal transition and crosslink signalling in colorectal cancer cells. Biomed. Pharmacother. 2024, 175, 116685. [Google Scholar] [CrossRef]
- Gonzalez, D.M.; Medici, D. Signaling mechanisms of the epithelial-mesenchymal transition. Sci. Signal 2014, 7, re8. [Google Scholar] [CrossRef]
- Liao, J.; Chen, R.; Lin, B.; Deng, R.; Liang, Y.; Zeng, J.; Ma, S.; Qiu, X. Cross-Talk between the TGF-β and Cell Adhesion Signaling Pathways in Cancer. Int. J. Med. Sci. 2024, 21, 1307–1320. [Google Scholar] [CrossRef]
- Liu, J.; Xiao, Q.; Xiao, J.; Niu, C.; Li, Y.; Zhang, X.; Zhou, Z.; Shu, G.; Yin, G. Wnt/β-catenin signalling: Function, biological mechanisms, and therapeutic opportunities. Signal Transduct. Target. Ther. 2022, 7, 3. [Google Scholar] [CrossRef]
- Ferguson, L.P.; Gatchalian, J.; McDermott, M.L.; Nakamura, M.; Chambers, K.; Rajbhandari, N.; Lytle, N.K.; Rosenthal, S.B.; Hamilton, M.; Albini, S.; et al. Smarcd3 is an epigenetic modulator of the metabolic landscape in pancreatic ductal adenocarcinoma. Nat. Commun. 2023, 14, 292. [Google Scholar] [CrossRef]
- Jiang, M.; Wang, H.; Chen, H.; Han, Y. SMARCD3 is a potential prognostic marker and therapeutic target in CAFs. Aging 2020, 12, 20835–20861. [Google Scholar] [CrossRef]
- Han, R.; Yang, J.; Zhu, Y.; Gan, R. Wnt signaling in gastric cancer: Current progress and future prospects. Front. Oncol. 2024, 14, 1410513. [Google Scholar] [CrossRef]
- Lee, S.; Choi, E.J.; Cho, E.J.; Lee, Y.B.; Lee, J.H.; Yu, S.J.; Yoon, J.H.; Kim, Y.J. Inhibition of PI3K/Akt signaling suppresses epithelial-to-mesenchymal transition in hepatocellular carcinoma through the Snail/GSK-3/beta-catenin pathway. Clin. Mol. Hepatol. 2020, 26, 529–539. [Google Scholar] [CrossRef] [PubMed]
- Qiao, M.; Iglehart, J.D.; Pardee, A.B. Metastatic potential of 21T human breast cancer cells depends on Akt/protein kinase B activation. Cancer Res. 2007, 67, 5293–5299. [Google Scholar] [CrossRef]
- Tóthová, Z.; Šemeláková, M.; Solárová, Z.; Tomc, J.; Debeljak, N.; Solár, P. The Role of PI3K/AKT and MAPK Signaling Pathways in Erythropoietin Signalization. Int. J. Mol. Sci. 2021, 22, 7682. [Google Scholar] [CrossRef] [PubMed]
- Bray, F.; Ferlay, J.; Soerjomataram, I.; Siegel, R.L.; Torre, L.A.; Jemal, A. Global cancer statistics 2018: GLOBOCAN estimates of incidence and mortality worldwide for 36 cancers in 185 countries. CA Cancer J. Clin. 2018, 68, 394–424. [Google Scholar] [CrossRef] [PubMed]
- Shah, M.A.; Kelsen, D.P. Gastric cancer: A primer on the epidemiology and biology of the disease and an overview of the medical management of advanced disease. J. Natl. Compr. Canc Netw. 2010, 8, 437–447. [Google Scholar] [CrossRef]
- Inamoto, R.; Takahashi, N.; Yamada, Y. Claudin18.2 in Advanced Gastric Cancer. Cancers 2023, 15, 5742. [Google Scholar] [CrossRef]
- Song, Y.; Li, Z.X.; Liu, X.; Wang, R.; Li, L.W.; Zhang, Q. The Wnt/β-catenin and PI3K/Akt signaling pathways promote EMT in gastric cancer by epigenetic regulation via H3 lysine 27 acetylation. Tumour Biol. J. Int. Soc. Oncodev. Biol. Med. 2017, 39, 1010428317712617. [Google Scholar] [CrossRef]
- Hudler, P. Challenges of deciphering gastric cancer heterogeneity. World J. Gastroenterol. 2015, 21, 10510–10527. [Google Scholar] [CrossRef]
- Skórzewska, M.; Gęca, K.; Polkowski, W.P. A Clinical Viewpoint on the Use of Targeted Therapy in Advanced Gastric Cancer. Cancers 2023, 15, 5490. [Google Scholar] [CrossRef]
- Hippo, Y.; Taniguchi, H.; Tsutsumi, S.; Machida, N.; Chong, J.M.; Fukayama, M.; Kodama, T.; Aburatani, H. Global gene expression analysis of gastric cancer by oligonucleotide microarrays. Cancer Res. 2002, 62, 233–240. [Google Scholar] [PubMed]
- Ribatti, D.; Tamma, R.; Annese, T. Epithelial-Mesenchymal Transition in Cancer: A Historical Overview. Transl. Oncol. 2020, 13, 100773. [Google Scholar] [CrossRef] [PubMed]
- Kourtidis, A.; Lu, R.; Pence, L.J.; Anastasiadis, P.Z. A central role for cadherin signaling in cancer. Exp. Cell Res. 2017, 358, 78–85. [Google Scholar] [CrossRef]
- Liu, B.; Zhu, Z.; Yan, M.; Li, J.; Zhang, J.; Li, C. Gene Expression Omnibus GSE54129. Available online: https://www.ncbi.nlm.nih.gov/geo/query/acc.cgi?acc=gse54129 (accessed on 20 March 2024).
- Guan, W.L.; He, Y.; Xu, R.H. Gastric cancer treatment: Recent progress and future perspectives. J. Hematol. Oncol. 2023, 16, 57. [Google Scholar] [CrossRef] [PubMed]
- Ertl, I.E.; Lemberger, U.; Rajwa, P.; Petrov, P.; Mayer, S.T.; Timelthaler, G.; Englinger, B.; Brettner, R.; Garstka, N.; Compérat, E.; et al. Low SMARCD3 expression is associated with poor prognosis in patients with prostate cancer. Prostate 2025, 85, 181–190. [Google Scholar] [CrossRef]
- An, L.; Dong, K.; Chi, S.; Wei, S.; Zhang, J.; Yu, Z.; Zhang, Q.; Zhang, T.; Cheng, S.; Shi, R.; et al. lncRNA UCA1 promotes tumor progression by targeting SMARCD3 in cervical cancer. Mol. Carcinog. 2024, 63, 384–399. [Google Scholar] [CrossRef] [PubMed]





Disclaimer/Publisher’s Note: The statements, opinions and data contained in all publications are solely those of the individual author(s) and contributor(s) and not of MDPI and/or the editor(s). MDPI and/or the editor(s) disclaim responsibility for any injury to people or property resulting from any ideas, methods, instructions or products referred to in the content. |
© 2025 by the authors. Licensee MDPI, Basel, Switzerland. This article is an open access article distributed under the terms and conditions of the Creative Commons Attribution (CC BY) license (https://creativecommons.org/licenses/by/4.0/).
Share and Cite
Park, J.-H.; Park, S.Y.; Jung, E.-J.; Ju, Y.-T.; Jeong, C.-Y.; Kim, J.-Y.; Park, T.; Park, M.; Lee, Y.-J.; Jeong, S.-H. SMARCD3 Promotes Epithelial–Mesenchymal Transition in Gastric Cancer by Integrating PI3K-AKT and WNT/β-Catenin Pathways. Cancers 2025, 17, 3526. https://doi.org/10.3390/cancers17213526
Park J-H, Park SY, Jung E-J, Ju Y-T, Jeong C-Y, Kim J-Y, Park T, Park M, Lee Y-J, Jeong S-H. SMARCD3 Promotes Epithelial–Mesenchymal Transition in Gastric Cancer by Integrating PI3K-AKT and WNT/β-Catenin Pathways. Cancers. 2025; 17(21):3526. https://doi.org/10.3390/cancers17213526
Chicago/Turabian StylePark, Ji-Ho, Sun Yi Park, Eun-Jung Jung, Young-Tae Ju, Chi-Young Jeong, Ju-Yeon Kim, Taejin Park, Miyeong Park, Young-Joon Lee, and Sang-Ho Jeong. 2025. "SMARCD3 Promotes Epithelial–Mesenchymal Transition in Gastric Cancer by Integrating PI3K-AKT and WNT/β-Catenin Pathways" Cancers 17, no. 21: 3526. https://doi.org/10.3390/cancers17213526
APA StylePark, J.-H., Park, S. Y., Jung, E.-J., Ju, Y.-T., Jeong, C.-Y., Kim, J.-Y., Park, T., Park, M., Lee, Y.-J., & Jeong, S.-H. (2025). SMARCD3 Promotes Epithelial–Mesenchymal Transition in Gastric Cancer by Integrating PI3K-AKT and WNT/β-Catenin Pathways. Cancers, 17(21), 3526. https://doi.org/10.3390/cancers17213526

