- Article
Exploring Determinants of Information Security Systems Adoption in Saudi Arabian SMEs: An Integrated Multitheoretical Model
- Ali Abdu M Dighriri,
- Sarvjeet Kaur Chatrath and
- Masoud Mohammadian
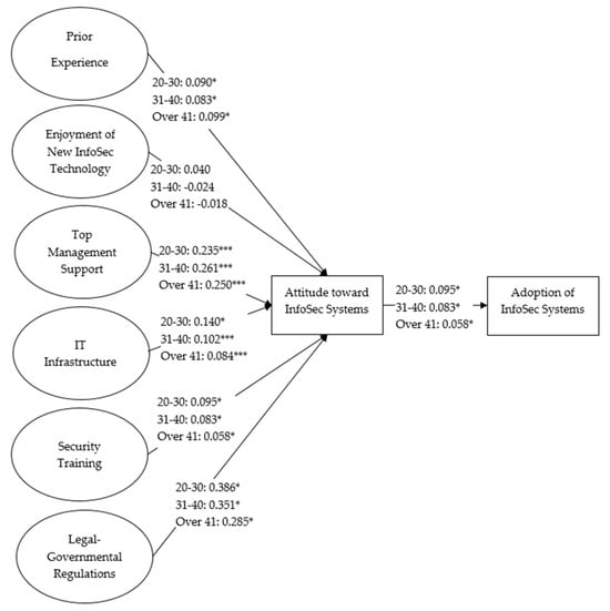
High cybersecurity risks and attacks cause information theft, unauthorized access to data and information, reputational damage, and financial loss in small and medium enterprises (SMEs). This creates a need to adopt information security systems of SM...

