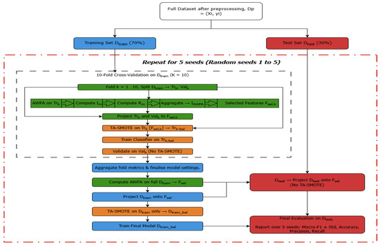
-
Hashing in the Fight Against CSAM: Technology at the Crossroads of Law and Ethics -
Anomaly Detection Against Fake Base Station Threats Using Machine Learning -
A Lightweight Multimodal Framework for Misleading News Classification Using Linguistic and Behavioral Biometrics -
The Erosion of Cybersecurity Zero-Trust Principles Through Generative AI: A Survey on the Challenges and Future Directions -
Perceiving Digital Threats and Artificial Intelligence: A Psychometric Approach to Cyber Risk
Journal Description
Journal of Cybersecurity and Privacy
- Open Access— free for readers, with article processing charges (APC) paid by authors or their institutions.
- High Visibility: indexed within ESCI (Web of Science), Scopus, EBSCO, and other databases.
- Rapid Publication: manuscripts are peer-reviewed and a first decision is provided to authors approximately 21.5 days after submission; acceptance to publication is undertaken in 4.8 days (median values for papers published in this journal in the second half of 2025).
- Journal Rank: CiteScore - Q1 (Computer Science (miscellaneous))
- Recognition of Reviewers: APC discount vouchers, optional signed peer review, and reviewer names published annually in the journal.
- Journal Cluster of Information Systems and Technology: Analytics, Applied System Innovation, Cryptography, Data, Digital, Informatics, Information, Journal of Cybersecurity and Privacy and Multimedia.
Latest Articles
Highly Accessed Articles
Latest Books
E-Mail Alert
News
Topics
Deadline: 28 February 2026
Deadline: 31 July 2026
Deadline: 31 August 2026
Conferences
Special Issues
Deadline: 30 January 2026
Deadline: 20 February 2026
Deadline: 10 March 2026
Deadline: 31 May 2026






















