Next Issue
Volume 17, November
Previous Issue
Volume 17, September
 
 

Pharmaceutics, Volume 17, Issue 10 (October 2025) – 123 articles

Cover Story (view full-size image): Glioblastoma (GBM) is an aggressive brain tumor with poor prognosis despite multimodal therapy. Small interfering RNA (siRNA) therapeutics can silence oncogenic genes, but efficient and tumor-specific delivery remains challenging. Lipid nanoparticles (LNPs) are promising siRNA carriers; however, conventional antibody conjugation can disrupt antigen binding and complicate manufacturing. This study presents an orientation-controlled, Fc-binding peptide (FcBP)-mediated post-insertion method enabling site-specific antibody modification of LNPs while preserving physicochemical integrity and binding activity. Anti–PD-L1–FcBP–LNPs achieved enhanced VEGF silencing and tumor suppression in GBM models, offering a versatile and translational platform for targeted RNA therapeutics. View this paper
  • Issues are regarded as officially published after their release is announced to the table of contents alert mailing list.
  • You may sign up for e-mail alerts to receive table of contents of newly released issues.
  • PDF is the official format for papers published in both, html and pdf forms. To view the papers in pdf format, click on the "PDF Full-text" link, and use the free Adobe Reader to open them.
Order results
Result details
Section
Select all
Export citation of selected articles as:
36 pages, 13927 KB  
Review
From Conventional to Next-Generation Strategies: Recent Advances in Polymeric Micelle Preparation for Drug Delivery
by Suhyeon Cho, Morteza Rasoulianboroujeni, Rae Hyung Kang and Glen S. Kwon
Pharmaceutics 2025, 17(10), 1360; https://doi.org/10.3390/pharmaceutics17101360 - 21 Oct 2025
Cited by 21 | Viewed by 4598
Abstract
Polymeric micelles are promising nanocarriers for hydrophobic drug delivery, offering enhanced solubility, circulation time, and targeted release. This review presents a comprehensive evaluation of micelle preparation strategies, spanning conventional methods such as direct dissolution, dialysis, and thin-film hydration to emerging techniques including microfluidics, [...] Read more.
Polymeric micelles are promising nanocarriers for hydrophobic drug delivery, offering enhanced solubility, circulation time, and targeted release. This review presents a comprehensive evaluation of micelle preparation strategies, spanning conventional methods such as direct dissolution, dialysis, and thin-film hydration to emerging techniques including microfluidics, supercritical fluids, stimuli-responsive systems, and PEG-assisted assembly. Each method is compared in terms of scalability, reproducibility, solvent use, and regulatory compatibility. Among them, PEG-assisted methods show particular promise due to their simplicity and industrial readiness. We also explore the impact of fabrication strategy on drug loading, stability, and therapeutic efficacy across applications in cancer, infection, and inflammation. Finally, the review discusses key challenges in storage, manufacturing, and regulation, and highlights potential solutions through Quality-by-Design and scalable process integration. These insights provide guidance for the rational development of clinically translatable micelle-based drug delivery systems. Full article
(This article belongs to the Section Drug Delivery and Controlled Release)
Show Figures

Figure 1

28 pages, 8307 KB  
Article
Design, Synthesis and Biological Evaluation of Pyrazolopyrimidine Derivatives as Aryl Hydrocarbon Receptor Antagonists for Colorectal Cancer Immunotherapy
by Byeong Wook Choi, Jae-Eon Lee, Da Bin Jeon, Pyeongkeun Kim, Gwi Bin Lee, Saravanan Parameswaran, Ji Yun Jang, Gopalakrishnan Chandrasekaran, So Yeon Jeong, Geumi Park, Kyoung-jin Min, Heegyum Moon, Jihyeon Yoon, Yerim Heo, Donggun Kim, Se Hwan Ahn, You Jeong Choi, Seong Soon Kim, Jung Yoon Yang, Myung Ae Bae, Yong Hyun Jeon, Seok-Yong Choi and Jin Hee Ahnadd Show full author list remove Hide full author list
Pharmaceutics 2025, 17(10), 1359; https://doi.org/10.3390/pharmaceutics17101359 - 21 Oct 2025
Viewed by 1289
Abstract
Background: Aryl hydrocarbon receptor (AhR) is a transcription factor that is involved in the regulation of immunity. AhR inhibits T cell activation in tumors, which induces immune suppression in the blood and solid tumors. We identified effective small-molecule AhR antagonists for cancer immunotherapy. [...] Read more.
Background: Aryl hydrocarbon receptor (AhR) is a transcription factor that is involved in the regulation of immunity. AhR inhibits T cell activation in tumors, which induces immune suppression in the blood and solid tumors. We identified effective small-molecule AhR antagonists for cancer immunotherapy. Methods: A new series of pyrazolopyrimidine derivatives was synthesized and evaluated for AhR antagonistic activity. Results: Compound 7k exhibited significant antagonistic activity against AhR in a transgenic zebrafish model. In addition, 7k exhibited good AhR antagonist activity, with a half-maximal inhibitory concentration (IC50) of 13.72 nM. Compound 7k showed a good pharmacokinetic profile with an oral bioavailability of 71.0% and a reasonable half-life of 3.77 h. Compound 7k selectively exerted anti-proliferative effects on colorectal cancer cells without affecting normal cells, concurrently suppressing the expression of AhR-related genes and the PD-1/PD-L1 signaling pathway. Compound 7k exhibited potent antitumor activity in syngeneic colorectal cancer models. Importantly, the combination of anti-PD1 and compound 7k enhanced antitumor immunity by augmenting cytotoxic T lymphocyte (CTL)-mediated activity. Conclusions: Collectively, a new pyrazolopyrimidine derivative, 7k, shows promise as a potential therapeutic agent for treating colorectal cancer. Full article
(This article belongs to the Special Issue Small-Molecule Inhibitors for Novel Therapeutics)
Show Figures

Graphical abstract

41 pages, 3872 KB  
Article
Influence of Selected Hypromellose Functionality-Related Characteristics and Soluble/Insoluble Filler Ratio on Carvedilol Release from Matrix Tablets
by Tadej Ojsteršek, Grega Hudovornik and Franc Vrečer
Pharmaceutics 2025, 17(10), 1358; https://doi.org/10.3390/pharmaceutics17101358 - 21 Oct 2025
Viewed by 853
Abstract
Background/Objectives: This study investigated how selected functionality-related characteristics (FRCs) of hypromellose (HPMC)—namely viscosity, hydroxypropoxy substitution, particle size, and the ratio of water-soluble (FlowLac® 100) to water-insoluble (Avicel® PH-102) fillers— affect the release of carvedilol from matrix tablets. Methods: Using a Central [...] Read more.
Background/Objectives: This study investigated how selected functionality-related characteristics (FRCs) of hypromellose (HPMC)—namely viscosity, hydroxypropoxy substitution, particle size, and the ratio of water-soluble (FlowLac® 100) to water-insoluble (Avicel® PH-102) fillers— affect the release of carvedilol from matrix tablets. Methods: Using a Central Composite Design (CCD) Design of Experiments (DoE), mixtures of HPMC QbD samples were prepared to achieve target HPMC FRC levels. Within the CCD, levels of FlowLac® 100 and Avicel® PH-102 were also varied. The mean and standard deviation of carvedilol release at each analyzed time point of the release profile were used as target variables for individual multiple linear regression (MLR) models. Results: Lactose, the water-soluble filler, significantly accelerated carvedilol release, whereas the water-insoluble MCC slowed and stabilized release by improving gel integrity. Among the HPMC FRCs, particle size had the strongest influence during the early release phase, while HPMC viscosity and hydroxypropoxy substitution degree became more important in later phases. Analysis of the results using optimized multiple linear regression (MLR) models revealed key interaction effects, particularly between HPMC viscosity and lactose content, and between viscosity and particle size, demonstrating their combined role in modulating release kinetics. Conclusions: These findings provide valuable insight into how controlling HPMC’s FRCs and filler composition can reduce interbatch variability in drug release and support the rational design of robust controlled release formulations. Full article
Show Figures

Figure 1

18 pages, 9549 KB  
Article
Fused Membrane-Targeted Nanoscale Gene Delivery System Based on an Asymmetric Membrane Structure for Ischemic Stroke
by Jing Shi, Xinyi Zhao, Yue Zhang, Zitong Zhao, Jing Wang, Jia Mi, Zhaowei Xu, Chunhua Yang, Jing Qin and Hong Zhang
Pharmaceutics 2025, 17(10), 1357; https://doi.org/10.3390/pharmaceutics17101357 - 21 Oct 2025
Cited by 1 | Viewed by 853
Abstract
Background: Bone marrow-derived mesenchymal stem cell exosomes (EXOs) are attractive in biotechnology and biomedical research, as they possess natural cell-targeting properties and can cross biological barriers by influencing the SDF-1/CXCR4 axis. Lipid calcium phosphate (LCP) consists of a calcium phosphate core and [...] Read more.
Background: Bone marrow-derived mesenchymal stem cell exosomes (EXOs) are attractive in biotechnology and biomedical research, as they possess natural cell-targeting properties and can cross biological barriers by influencing the SDF-1/CXCR4 axis. Lipid calcium phosphate (LCP) consists of a calcium phosphate core and an asymmetric phospholipid bilayer containing abundant Ca2+ ions. AMD3100 modification of targeted LCP (T-LCP) can achieve targeted delivery to ischemic lesions via specific binding to CXCR4 receptors on various neuronal cell surfaces. Methods: Herein, a fused membrane formulation that simultaneously possesses EXO characteristics and enables targeted modification with AMD3100 was produced. The characteristics of biologically derived EXOs, artificially designed T-LCP, and the fused membrane formulation, including targeted delivery and gene loading efficiency, were then compared. Results: The fusion of artificially designed T-LCP with EXOs of natural origin is feasible and combines the advantages of both to achieve more prominent targeted delivery effects. Conclusions: MiRNA210-based gene therapy was effective in this study and provides a strategy for therapeutic efficacy in delivery systems with different targeting efficiencies. Full article
(This article belongs to the Section Gene and Cell Therapy)
Show Figures

Graphical abstract

12 pages, 961 KB  
Article
Nanoparticulate Sodium Trimetaphosphate and Fluoride in Gels Affect Enamel Surface Free Energy After Erosive Challenge In Vitro
by Beatriz Díaz-Fabregat, Alberto Carlos Botazzo Delbem, Wilmer Ramírez-Carmona, Letícia Cabrera Capalbo, Liliana Carolina Báez-Quintero, Caio Sampaio, Thayse Yumi Hosida, Douglas Roberto Monteiro and Juliano Pelim Pessan
Pharmaceutics 2025, 17(10), 1356; https://doi.org/10.3390/pharmaceutics17101356 - 21 Oct 2025
Viewed by 977
Abstract
Background/Objectives: The aim of this study was to evaluate the effects of sodium trimetaphosphate (TMP) and fluoride (F) on the surface free energy (SFE) of enamel coated with human salivary pellicle in vitro, both after treatment with the gels and after an [...] Read more.
Background/Objectives: The aim of this study was to evaluate the effects of sodium trimetaphosphate (TMP) and fluoride (F) on the surface free energy (SFE) of enamel coated with human salivary pellicle in vitro, both after treatment with the gels and after an erosive challenge. Methods: Bovine enamel discs (n = 10/group) were randomly allocated into seven treatment groups (gels): placebo (without any actives), low-fluoride gels (4500 ppm F—“4500F”) supplemented or not with microparticulate TMP (5%) or nanoparticulate (2.5% or 5%) TMP, 9000 ppm F (positive control), and 12,300 ppm F (acid gel, commercial control); a negative control group (i.e., untreated enamel) was included. Discs were exposed to human saliva (2 h), treated with the gels (1 min) and subjected to a 1-min acid challenge. Three probing liquids were used to assess enamel SFE. Data were submitted to two-way, repeated-measures ANOVA followed by Tukey’s test, and by Mann–Whitney’s test (p < 0.05). Results: SFE was significantly altered after exposure to saliva, changing from hydrophobic to slightly hydrophilic; gel treatment further increased enamel hydrophilicity (i.e., electron-donor properties), without significant differences among gels. After the erosive challenge, the enamel surface became significantly less hydrophilic for all groups; the highest values were observed for both gels containing nanoparticulate TMP. As for the overall SFE, the best performance was achieved by the gel containing 5% nanometric TMP. Conclusions: SFE of salivary-coated enamel was significantly influenced by the treatment gels, which promoted increases in hydrophilicity. Gels containing TMP, especially at nanoscale, promoted higher resistance to changes in hydrophilicity after an erosive challenge. Full article
(This article belongs to the Section Nanomedicine and Nanotechnology)
Show Figures

Graphical abstract

29 pages, 3223 KB  
Article
Injectable In Situ Thermoreversible Gel Depot System of Lidocaine Nanoemulsion for Prolonged Anesthetic Activity in Dental and Operative Procedures
by Shery Jacob, Fathima Sheik Kather, Shakta Mani Satyam, Sai H. S. Boddu, Firas Assaf, Tasnem H. Abdelfattah Allam and Anroop B. Nair
Pharmaceutics 2025, 17(10), 1355; https://doi.org/10.3390/pharmaceutics17101355 - 20 Oct 2025
Cited by 2 | Viewed by 2178
Abstract
Background/Objectives: Lidocaine hydrochloride (LD-HCl) is the most commonly used local anesthetic in dentistry, often administered with epinephrine to extend its duration and reduce systemic absorption. However, its relatively short duration of action, the need for repeated injections, and the unpleasant taste may limit [...] Read more.
Background/Objectives: Lidocaine hydrochloride (LD-HCl) is the most commonly used local anesthetic in dentistry, often administered with epinephrine to extend its duration and reduce systemic absorption. However, its relatively short duration of action, the need for repeated injections, and the unpleasant taste may limit patient compliance and procedural efficiency. This study aimed to develop and evaluate a novel injectable nanoemulsion-based in situ gel depot system of LD to provide prolonged anesthetic activity. Methods: LD-loaded nanoemulsions were formulated by high-shear homogenization followed by probe sonication, employing Miglyol 812 N (oil phase), a combination of Tween 80 and soy lecithin (surfactant–co-surfactant), glycerin, and deionized water (aqueous phase). The selected nanoemulsion (S1) was dispersed in a thermoreversible poloxamer solution to form a nanoemulgel. The preparation was evaluated for globule diameter and uniformity, zeta potential, surface morphology, pH, drug content, stability, rheological behavior, injectability, and in vitro drug release. Analgesic efficacy was assessed via tail-flick and thermal paw withdrawal latency tests in Wistar rats. Cardiovascular safety was monitored using non-invasive electrocardiography and blood pressure measurements. Results: The developed nanoemulsions demonstrated a spherical shape, nanometer size (206 nm), high zeta-potential (−66.67 mV) and uniform size distribution, with a polydispersity index of approximately 0.40, while the nanoemulgel demonstrated appropriate thixotropic properties for parenteral administration. In vitro release profiles showed steady LD release (5 h), following the Higuchi model. In vivo studies showed significantly prolonged analgesic effects lasting up to 150 min (2.5 h) compared to standard LD-HCl injection (p < 0.001), with no adverse cardiovascular effects observed. Conclusions: The developed injectable LD in situ nanoemulgel offers a promising, patient-friendly alternative for prolonged anesthetic delivery in dental and operative procedures, potentially reducing the need for repeated injections and enhancing procedural comfort. Full article
Show Figures

Graphical abstract

27 pages, 590 KB  
Review
Advances in PCL, PLA, and PLGA-Based Technologies for Anticancer Drug Delivery
by Yeongbeom Kim, Jaewoo Kwak, Minyeong Lim, Su Yeon Lim, Sehyun Chae, Suk-Jin Ha, Young-Wook Won, Hyun-Ouk Kim and Kwang Suk Lim
Pharmaceutics 2025, 17(10), 1354; https://doi.org/10.3390/pharmaceutics17101354 - 20 Oct 2025
Cited by 12 | Viewed by 3878
Abstract
Biodegradable polymers such as Polycaprolactone (PCL), Polylactic acid (PLA), and Poly(lactic-co-glycolic acid) (PLGA) are attracting attention as key platforms for anticancer drug delivery systems due to their excellent biocompatibility and controllable degradation rates. These polymers can overcome limitations of existing chemotherapeutics, [...] Read more.
Biodegradable polymers such as Polycaprolactone (PCL), Polylactic acid (PLA), and Poly(lactic-co-glycolic acid) (PLGA) are attracting attention as key platforms for anticancer drug delivery systems due to their excellent biocompatibility and controllable degradation rates. These polymers can overcome limitations of existing chemotherapeutics, such as low bioavailability, systemic toxicity, and nonspecific cell damage, and contribute to the development of precision medicine approaches and long-acting therapeutics. This paper discusses the chemical and physicochemical properties of these three polymers, their synthetic strategies, and the controlled drug release technology through surface functionalization and stimuli-responsive design. Furthermore, we highlight their potential for use in various formulations, including micelles, nanoparticles, hydrogels, and microspheres, enabling enhanced drug solubility, sustained release, and tumor targeting. Preclinical and clinical applications demonstrate that these polymer-based DDSs represent a promising approach for implementing next-generation precision anticancer treatment strategies, with further potential for clinical translation and widespread adoption. Full article
(This article belongs to the Special Issue Drug Delivery Carriers for Anticancer Therapy)
Show Figures

Graphical abstract

28 pages, 4672 KB  
Article
Gelatin-Based Rapid Blue Light-Irradiation In Situ Gelation Hydrogel Platform for Combination Therapy in Brain Tumors
by Chiung-Yin Huang, Hung-Wei Yang, Hung-Chun Wang, Chia-Yu Hsu, Kuo-Chen Wei, Pin-Yuan Chen and Hao-Han Pang
Pharmaceutics 2025, 17(10), 1353; https://doi.org/10.3390/pharmaceutics17101353 - 20 Oct 2025
Cited by 1 | Viewed by 1481
Abstract
Background/Objectives: Glioblastoma (GBM) is a fatal tumor in the central nervous system (CNS) with a poor prognosis. Preventing tumors from post-surgical recurrence is a significant clinical challenge, since current methods deliver chemotherapeutic agents in a rapid manner and are not effective against [...] Read more.
Background/Objectives: Glioblastoma (GBM) is a fatal tumor in the central nervous system (CNS) with a poor prognosis. Preventing tumors from post-surgical recurrence is a significant clinical challenge, since current methods deliver chemotherapeutic agents in a rapid manner and are not effective against the residual tumor cells. To address these limitations, we develop a blue light-crosslinking hydrogel which can be rapidly gelled in situ and tightly adhere on the tissues for controlled chemotherapy, radiotherapy, and enhanced laser interstitial thermal therapy (LITT) to inhibit residual tumor cells from post-surgical recurrence. Methods: We utilize gelatin-MA based hydrogel with crosslinker VA-086 as hydrogel scaffold to encapsulate small-molecule drugs (Epirubicin and Cisplatin) and LITT agent polypyrrole-coated graphine oxide (PPy@GO). The mixture can form into hydrogel in situ by blue light irradiation and performed chemo-LITT and radio therapy simultaneously. Then we determine the prevailing factors that affect efficient encapsulation of therapeutic agents within hydrogels, efficiency of gelation, LITT enhancement, and drug release. Then evaluate efficiency in human cancer cells and an in vivo tumor model. Results: Our results demonstrate that 18 wt% Gelatin MA formulation achieved >95% gelation within 2 min, with drug-loaded gels forming within 5 min. The gelation can perform both in vitro and in vivo without affect the drug efficiency. This multi-treatment system can effectively prevent tumor recurrence and significantly prolong the medium survival of glioma-bearing (MBR-614 or U87-MGFL) mice to above 65 days compared with the control group (36 days). Conclusions: The results demonstrated promising effect of this system as a multi-therapeutic platform which combined chemo-LITT and RT. This synergistic strategy presents a new approach to the development of a local drug delivery system for the prevention of brain tumor recurrence. Full article
(This article belongs to the Special Issue Combination Therapy Approaches for Cancer Treatment)
Show Figures

Figure 1

20 pages, 2075 KB  
Article
Virtual Bioequivalence Assessment and Dissolution Safe Space Exploration for Fixed-Dose Metformin–Glyburide Tablet Using Physiologically Based Biopharmaceutics Modeling
by Chenshuang Zhao, Chaozhuang Shen, Yumeng Xiao and Ling Wang
Pharmaceutics 2025, 17(10), 1352; https://doi.org/10.3390/pharmaceutics17101352 - 20 Oct 2025
Viewed by 1612
Abstract
Background/Objectives: Fixed-dose combinations (FDCs) hold significant clinical value for the management of hypertension, diabetes and other chronic diseases. However, since the complexity of formulations, generic compounds require both in vitro pharmaceutical equivalence and in vivo bioequivalence (BE) for each active pharmaceutical ingredient [...] Read more.
Background/Objectives: Fixed-dose combinations (FDCs) hold significant clinical value for the management of hypertension, diabetes and other chronic diseases. However, since the complexity of formulations, generic compounds require both in vitro pharmaceutical equivalence and in vivo bioequivalence (BE) for each active pharmaceutical ingredient (API). Physiologically based biopharmaceutics modeling (PBBM) not only bridges in vitro drug properties to in vivo pharmacokinetics but effectively assesses the impact of formulations on systemic exposure. This study was aimed at developing a PBBM for metformin–glyburide FDC and investigating its clinically relevant quality specifications. Methods: PK-Sim® software (Version 11.3) was used to establish a PBBM for a metformin–glyburide FDC. Sensitivity analysis identified critical parameters and guided design of virtual populations. Subsequently, virtual bioequivalence (VBE) was assessed between both reference and test formulations, and BE-ensuring dissolution space was explored by the change in dissolution characteristics. Results: The in vivo behavior of products was successfully captured by the developed model. Sensitivity analysis indicated that systemic exposure was primarily sensitive to gastrointestinal (GI) pH and transit times. VBE analysis confirmed BE between the reference and test formulations. The dissolution safe space for the FDC was defined as the concurrent achievement of ≥ 50% dissolution within 25 min for metformin and between 35 and 170 min for glyburide, which constituted equivalent specification. Conclusions: The PBBM developed in this study systematically evaluated the VBE of metformin–glyburide FDC, optimized the acceptance criteria for traditional in vitro dissolution testing, and thereby explored its clinically relevant quality specification. Full article
Show Figures

Graphical abstract

16 pages, 1815 KB  
Article
Formulation and Systematic Optimisation of Polymeric Blend Nanoparticles via Box–Behnken Design
by Basant Salah Mahmoud and Christopher McConville
Pharmaceutics 2025, 17(10), 1351; https://doi.org/10.3390/pharmaceutics17101351 - 20 Oct 2025
Cited by 3 | Viewed by 1174
Abstract
Background/Objectives: Despite the advantages of polycaprolactone (PCL) for drug delivery, it still lacks effective approaches to enhance its encapsulation of drugs. Blending PCL with less hydrophobic polymers can tailor physicochemical properties to overcome these limitations. This study, for the first time, integrates two [...] Read more.
Background/Objectives: Despite the advantages of polycaprolactone (PCL) for drug delivery, it still lacks effective approaches to enhance its encapsulation of drugs. Blending PCL with less hydrophobic polymers can tailor physicochemical properties to overcome these limitations. This study, for the first time, integrates two beneficial approaches—polymer blending and Box–Behnken design (BBD) optimisation—to develop PCL-based blend nanoparticles (NPs) with enhanced encapsulation efficiency (EE), controlled particle size, and improved stability through surface charge modulation. Methods: Drug-loaded blend NPs were developed using a double emulsion method, with different polymer ratios. A BBD model was employed to investigate the influential factors that control the size, charge, and EE. Results: Blending PCL with a less hydrophobic polymer significantly improved EE, achieving 60.96% under optimal conditions. The BBD model successfully predicted conditions for obtaining NPs with optimum size, negative charge, and enhanced drug encapsulation. The drug amount was identified as the most influential factor for EE, while polymer amounts significantly impacted size and charge. Conclusions: Careful control of polymer ratios, drug amount, and surfactant levels was shown to significantly influence particle size, surface charge, and EE, with the balanced 50:50 PCL:PLGA blend achieving optimal physicochemical performance. Using the BBD, the study identified the predicted optimal formulation consisting of 162 mg polymer blend, 8.37 mg drug, and 8% surfactant, which is expected to yield NPs with a size of 283.06 nm, zeta potential of −31.54 mV, and EE of 70%. The application of BBD allowed systematic evaluation of the factors and their interactions, providing robust predictive models. Full article
(This article belongs to the Section Nanomedicine and Nanotechnology)
Show Figures

Graphical abstract

29 pages, 1338 KB  
Review
Sustained-Release Intra-Articular Drug Delivery: PLGA Systems in Clinical Context and Evolving Strategies
by Jun Woo Lee, Ji Ho Park, Geon Woo Yu, Jae Won You, Min Ji Han, Myung Joo Kang and Myoung Jin Ho
Pharmaceutics 2025, 17(10), 1350; https://doi.org/10.3390/pharmaceutics17101350 - 20 Oct 2025
Cited by 7 | Viewed by 3567
Abstract
Poly(lactic-co-glycolic acid) (PLGA) sustained-release systems for intra-articular (IA) delivery aim to extend joint residence time and reduce the reinjection frequency of conventional IA therapies. This review synthesizes current understanding of PLGA degradation, the acidic microenvironment inside degrading microspheres, and release behavior in joints, [...] Read more.
Poly(lactic-co-glycolic acid) (PLGA) sustained-release systems for intra-articular (IA) delivery aim to extend joint residence time and reduce the reinjection frequency of conventional IA therapies. This review synthesizes current understanding of PLGA degradation, the acidic microenvironment inside degrading microspheres, and release behavior in joints, and surveys clinical experience with extended-release corticosteroid depots alongside emerging platforms for nonsteroidal and biologic agents. To situate PLGA within the broader IA field, we briefly summarize selected non-PLGA sustained-release approaches—such as multivesicular liposomes, hyaluronic acid conjugates, and hybrid matrices—to contextualize comparative performance and safety. For proteins and peptides, central barriers include acidification inside degrading microspheres, aggregation during fabrication and storage, and incomplete or delayed release, as illustrated by glucagon-like peptide-1 analog formulations. Mitigation strategies span pH buffering, excipient-based stabilization, and gentler manufacturing that improve encapsulation efficiency and preserve bioactivity. Translation hinges on manufacturing scale-up and quality systems that maintain critical particle attributes and enable informative in vitro–in vivo interpretation. Clinically, prolonged symptom relief after single dosing has been demonstrated for corticosteroid depots (e.g., ~50% pain reduction over 12 weeks with a single PLGA–triamcinolone injection), whereas repeat-dose safety and indication expansion beyond the knee remain active needs best addressed through multicenter trials incorporating imaging and patient-reported outcomes. Consistent real-world performance will depend on controlling batch-to-batch variability and implementing pharmacovigilance approaches suited to long dosing intervals, enabling broader clinical adoption. Full article
(This article belongs to the Special Issue Recent Advances in Injectable Formulations)
Show Figures

Figure 1

35 pages, 3716 KB  
Review
Engineered Bacteria-Nano Hybrid System: The Intelligent Drug Factory for Next-Generation Cancer Immunotherapy
by Guisha Zi, Wei Zhou, Ling Zhou, Lingling Wang, Pengdou Zheng and Shuang Wei
Pharmaceutics 2025, 17(10), 1349; https://doi.org/10.3390/pharmaceutics17101349 - 20 Oct 2025
Cited by 3 | Viewed by 4498
Abstract
As one of the primary fatal diseases globally, cancer represents a severe threat to human health because of its high incidence and fatality rates. While traditional treatments including surgery, radiation, and conventional pharmacotherapy demonstrate therapeutic effects, they commonly suffer from issues like severe [...] Read more.
As one of the primary fatal diseases globally, cancer represents a severe threat to human health because of its high incidence and fatality rates. While traditional treatments including surgery, radiation, and conventional pharmacotherapy demonstrate therapeutic effects, they commonly suffer from issues like severe side effects, high rates of relapse, and immunosuppression. The advent of immune checkpoint inhibitors and targeted drugs has undoubtedly revolutionized cancer management and improved survival; however, a significant proportion of patients still encounter obstacles such as acquired resistance, an immunosuppressive tumor microenvironment, and poor drug delivery to avascular tumor regions. Recent integration of engineered bacteria with nanomaterials has offered novel strategies for cancer immunotherapy. Engineered bacteria feature natural tumor tropism, immune-stimulating properties, and programmability, while nanomaterials are characterized by high drug payload, tunable release profiles, and versatile functionality. This article reviews the application of hybrid systems integrating engineered bacteria and nanomaterials in cancer immunotherapy, exploring their potential for drug delivery, immunomodulation, targeted treatment, and smart responsiveness. The construction of an “intelligent drug factory” through the merger of bacterial biological traits and sophisticated nanomaterial functions enables precise manipulation of the tumor microenvironment and potent immune activation, thereby establishing a novel paradigm for the precise treatment of solid tumors. However, its clinical translation faces challenges such as long-term biosafety, genetic stability, and precise spatiotemporal control. Synergistic integration with therapies such as radiotherapy, chemotherapy, and immunotherapy represents a promising direction worthy of exploration. Full article
(This article belongs to the Section Drug Delivery and Controlled Release)
Show Figures

Graphical abstract

28 pages, 2849 KB  
Review
Targeting Kinase Suppressor of Ras 1 (KSR1) for Cancer Therapy
by Hyuk Moon, Hyunjung Park, Soyun Lee, Sangjik Lee and Simon Weonsang Ro
Pharmaceutics 2025, 17(10), 1348; https://doi.org/10.3390/pharmaceutics17101348 - 19 Oct 2025
Cited by 2 | Viewed by 2031
Abstract
Carcinogenesis is driven by aberrant activation of molecular signaling pathways governing cell proliferation, apoptosis, and differentiation. Among these, the RAS/RAF/MEK/ERK (RAS/MAPK) cascade is one of the most frequently dysregulated oncogenic pathways, driving tumor initiation and progression across diverse cancer types. Although inhibitors of [...] Read more.
Carcinogenesis is driven by aberrant activation of molecular signaling pathways governing cell proliferation, apoptosis, and differentiation. Among these, the RAS/RAF/MEK/ERK (RAS/MAPK) cascade is one of the most frequently dysregulated oncogenic pathways, driving tumor initiation and progression across diverse cancer types. Although inhibitors of BRAF and MEK have achieved clinical success in selected malignancies, adaptive resistance often undermines therapeutic durability. This has spurred interest in alternative nodes within the pathway. The kinase suppressor of Ras (KSR) is a scaffold protein that organizes RAF, MEK, and ERK into functional complexes, ensuring efficient and sustained signal transmission. Once regarded as a passive structural component, KSR1 is now recognized as an active regulator of pathway dynamics. Emerging evidence indicates that KSR1 overexpression promotes cancer cell proliferation and survival, while genetic or pharmacologic inhibition of KSR1 attenuates RAS/MAPK signaling and suppresses tumor growth in preclinical models. In this review, we provide a comprehensive overview of accessory and scaffold proteins modulating the RAS/MAPK pathway, with a particular focus on KSR1. We highlight its structural and functional properties, summarize preclinical evidence for KSR1-targeted interventions, and discuss its therapeutic potential in cancer, with emphasis on hepatocellular carcinoma (HCC). Full article
Show Figures

Figure 1

29 pages, 3118 KB  
Article
Impact of Compaction Parameters and Techniques on MUPS Tablets
by Daniel Robin Thio, Paul Wan Sia Heng and Lai Wah Chan
Pharmaceutics 2025, 17(10), 1347; https://doi.org/10.3390/pharmaceutics17101347 - 18 Oct 2025
Viewed by 1127
Abstract
Background/Objectives: Compaction of sustained release coated pellets into tablets is associated with damage to the functional coat and loss in sustained release. The influences of precompression, trilayering, and tableting rate on the compaction of sustained release coated pellets into tablets are not well [...] Read more.
Background/Objectives: Compaction of sustained release coated pellets into tablets is associated with damage to the functional coat and loss in sustained release. The influences of precompression, trilayering, and tableting rate on the compaction of sustained release coated pellets into tablets are not well defined and were herein investigated to enhance the current limited understanding of these factors. Methods: Pellets coated with acrylic polymer (AC) or ethylcellulose (EC) were combined with filler material and compacted into multi-unit pellet system (MUPS) tablets prepared using different levels of precompression, as a trilayered MUPS tablet and at different tableting rates. The physical properties of the resulting MUPS tablets were evaluated. Trilayering was achieved by adding cushioning layers at the top and bottom of the MUPS tablet to avoid direct contact of pellets with punch surfaces. Results: With precompression, slightly stronger MUPS tablets were made compared to the tablets without precompression for EC pellets but not AC pellets. However, precompression led to a slight reduction in pellet coat damage for AC pellets but not EC pellets. Trilayering led to significant reductions in pellet coat damage and significant increases in tablet tensile strength. When EC pellets were lubricated with sodium stearyl fumarate, pellet coat damage was significantly lower. Increasing the tableting rate from 20 to 100 rpm did not result in increased pellet coat damage but in significantly weaker tablets due to the shorter dwell time. Conclusions: This study provides key insights on how compaction parameters and techniques could be altered to produce better MUPS tablets. Full article
Show Figures

Graphical abstract

27 pages, 2871 KB  
Article
Design of Polycation-Functionalized Resveratrol Nanocrystals for Intranasal Administration
by Angela Bonaccorso, Elide Zingale, Giuseppe Caruso, Anna Privitera, Claudia Carbone, Maria Josè Lo Faro, Filippo Caraci, Teresa Musumeci and Rosario Pignatello
Pharmaceutics 2025, 17(10), 1346; https://doi.org/10.3390/pharmaceutics17101346 - 18 Oct 2025
Viewed by 1127
Abstract
Background/Objectives: Nanocrystals (NCs) are a relatively underexplored yet adaptable platform with broad potential for various applications. Currently, the surface modification of NCs leads to the development of versatile platforms capable of enhancing targeted delivery potential and supporting the advancement of precision medicine. With [...] Read more.
Background/Objectives: Nanocrystals (NCs) are a relatively underexplored yet adaptable platform with broad potential for various applications. Currently, the surface modification of NCs leads to the development of versatile platforms capable of enhancing targeted delivery potential and supporting the advancement of precision medicine. With this in mind, this study focused on the design and surface functionalization of a resveratrol (RSV) NC selected for its antioxidant and neuroprotective effects. Methods: The design of the RSV NC was assessed by the Quality by Design approach. With the aim of intranasal administration, we assessed the RSV NC functionalization with a cationic poly (amino acid) belonging to the class of cell-penetrating peptides. Both naked and surface-modified RSV nanosuspensions were characterized in terms of mucoadhesion, behavior in artificial cerebrospinal fluid, crystallinity, solubility, and storage stability. The scavenging activity (%) of neat RSV and its nanosized forms was measured using the DPPH assay. Results: RSV NCs were successfully designed, producing truncated cubic crystals (~240 nm) with an ~80% drug content. Functionalization was efficiently achieved with poly-l-arginine hydrochloride as revealed by DSC and FTIR and resulted in a positively charged nanosuspension. Nanonization technology improved drug solubility in water and did not affect RSV scavenging activity. Technological characterization demonstrated that both nanosuspensions present suitable properties for intranasal administration in terms of particle size, mucoadhesive tendency, and stability in artificial cerebrospinal fluid. An MTT assay revealed the safety of all treatments in human microglia (HMC3) cells. Conclusions: RSV NCs’ functionalization enhanced their brain delivery potential, establishing a promising platform to improve therapeutic outcomes in neurodegenerative diseases. Full article
(This article belongs to the Special Issue Nasal Nanotechnology: What Do We Know and What Is Yet to Come?)
Show Figures

Figure 1

24 pages, 2244 KB  
Article
Angiotensin II/Angiotensin I Ratio as a New Pharmacodynamic Parameter for Population Modelling in Healthy Adults and Children with Heart Failure Treated with Enalapril
by Melina Steichert, Willi Cawello, Bjoern B. Burckhardt, Fabian K. Suessenbach, Stephanie Laeer and on behalf of the LENA Consortium
Pharmaceutics 2025, 17(10), 1345; https://doi.org/10.3390/pharmaceutics17101345 - 18 Oct 2025
Viewed by 897
Abstract
Background/Objectives: Since 2023, enalapril orodispersible minitablets have been approved in Europe for paediatric heart failure from birth, but no population pharmacodynamic analyses have yet been conducted in this patient group. The objectives were to investigate the effect of the active metabolite enalaprilat [...] Read more.
Background/Objectives: Since 2023, enalapril orodispersible minitablets have been approved in Europe for paediatric heart failure from birth, but no population pharmacodynamic analyses have yet been conducted in this patient group. The objectives were to investigate the effect of the active metabolite enalaprilat on the angiotensin II/angiotensin I ratio in children with heart failure and to determine potential differences compared to healthy adults. Methods: Population pharmacokinetic/pharmacodynamic analysis for healthy adults and population pharmacodynamic analysis for children with heart failure were performed using Monolix. Data were analyzed from 9 healthy adults after a single dose of enalapril and from 27 angiotensin-converting enzyme (ACE) inhibitor-naïve children with heart failure treated with enalapril orodispersible minitablets for up to one year in the ‘Labeling of Enalapril from Neonates up to Adolescents’ (LENA) studies. Results: For the relationship between enalaprilat and the angiotensin II/angiotensin I ratio, a maximum inhibition (Imax) model with full inhibition and sigmoidicity factor was selected for healthy adults and without sigmoidicity factor for children with heart failure. In children with heart failure, the population estimate for the baseline effect was higher (0.19 versus 0.043) and for the half-maximal inhibitory concentration lower (1.19 µg/L versus 30.01 µg/L) than in healthy adults. Four hours after a median initial dose of 0.06 mg/kg enalapril maleate, the angiotensin II/angiotensin I ratio decreased by a median of 79.3% in children with heart failure. Conclusions: Effective ACE inhibition can be assumed at the administered dose in children with heart failure. Population analyses suggest that children with heart failure may be more sensitive to enalaprilat than healthy adults. Full article
(This article belongs to the Section Pharmacokinetics and Pharmacodynamics)
Show Figures

Figure 1

17 pages, 3534 KB  
Article
Advanced Vaginal Nanodelivery of Losartan Potassium via PEGylated Zein Nanoparticles for Methicillin-Resistant Staphylococcus aureus
by Rofida Albash, Mariam Hassan, Ahmed M. Agiba, Haneen Waleed Mohamed, Mohamed Safwat Hassan, Roaa Mohamed Ali, Yara E. Shalabi, Hend Mahmoud Abdelaziz Omran, Moaz A. Eltabeeb, Jawaher Abdullah Alamoudi, Asmaa Saleh, Amira B. Kassem and Yasmina Elmahboub
Pharmaceutics 2025, 17(10), 1344; https://doi.org/10.3390/pharmaceutics17101344 - 18 Oct 2025
Cited by 2 | Viewed by 1272
Abstract
Background/Objectives: PEGylated zein nanoparticles (PZNs) loaded with losartan potassium (LOS) were developed as a repurposed treatment for vaginal methicillin-resistant Staphylococcus aureus (MRSA) infection. PZNs were prepared using the ethanol injection method with different types and amounts of Brij® surfactant. Methods: The [...] Read more.
Background/Objectives: PEGylated zein nanoparticles (PZNs) loaded with losartan potassium (LOS) were developed as a repurposed treatment for vaginal methicillin-resistant Staphylococcus aureus (MRSA) infection. PZNs were prepared using the ethanol injection method with different types and amounts of Brij® surfactant. Methods: The prepared formulations were optimized using a D-optimal mixture design via Design-Expert® software version 13. The assessed responses included entrapment efficiency (EE%), particle size (PS), and zeta potential (ZP). Results: The optimized PZNs, composed of 30 mg Brij® O20 and 10 mg zein, exhibited spherical particles with an EE% of 90.58 ± 1.20%, PS of 200.81 ± 1.39 nm, PDI of 0.395 ± 0.01, and ZP of −36.59 ± 0.05 mV. Confocal laser scanning microscopy confirmed complete deposition of fluorescein-labeled PZNs within vaginal tissues. Ex vivo studies showed that PZNs resulted in prolonged permeation of LOS compared to the LOS solution. In a murine model of MRSA infection, the optimized PZNs demonstrated superior therapeutic efficacy over the LOS solution. Histopathological examinations confirmed the safety of the tested formulations. Conclusions: In conclusion, the optimized PZNs present a promising approach for the treatment of MRSA-related vaginal infections. Full article
(This article belongs to the Special Issue Advanced Nano-Formulations for Drug Delivery and Cancer Immunotherapy)
Show Figures

Graphical abstract

14 pages, 982 KB  
Article
Development of Practical Low-Volume Screening Method and Pharmacokinetic Simulation of Levofloxacin-Loaded Nanofiber Inserts for Sustained Ocular Therapy
by Houssam Aaref Abboud, Romána Zelkó and Adrienn Kazsoki
Pharmaceutics 2025, 17(10), 1343; https://doi.org/10.3390/pharmaceutics17101343 - 17 Oct 2025
Cited by 1 | Viewed by 1368
Abstract
Background/Objectives: Ocular drug delivery faces significant challenges due to anatomical and physiological barriers that limit drug bioavailability, particularly with conventional eye drops. Levofloxacin (LEVO), a broad-spectrum antibiotic, is widely used in the treatment of bacterial conjunctivitis, but its therapeutic efficacy [...] Read more.
Background/Objectives: Ocular drug delivery faces significant challenges due to anatomical and physiological barriers that limit drug bioavailability, particularly with conventional eye drops. Levofloxacin (LEVO), a broad-spectrum antibiotic, is widely used in the treatment of bacterial conjunctivitis, but its therapeutic efficacy is hindered by rapid precorneal clearance and short residence time. Methods: This study introduces a biorelevant 2 mL dissolution model to simulate ocular conditions better and evaluate the release kinetics of LEVO-loaded nanofibrous ophthalmic inserts. Compared to the conventional 40 mL setup, the 2 mL system demonstrated a slower and more sustained drug release profile, with kinetic modeling confirming a more controlled release behavior. Difference and similarity factor analysis further validated the distinct release profiles, highlighting the impact of dissolution volume on release dynamics. Results: Preliminary pharmacokinetic modeling suggested that the nanofiber inserts, particularly when applied twice daily, maintained levofloxacin concentrations above minimum inhibitory and bactericidal levels for extended durations across three bacterial strains (Escherichia coli, Pseudomonas aeruginosa, and Staphylococcus aureus), potentially outperforming traditional eye drops. Conclusions: These findings suggest that small-volume dissolution testing may provide a more realistic method for evaluating ophthalmic insert formulations, though in vivo validation is needed. Moreover, the nanofibrous inserts show potential as a sustained-release alternative that warrants further investigation to improve patient compliance and therapeutic outcomes in ocular disease management. Full article
(This article belongs to the Special Issue Ophthalmic Drug Delivery, 3rd Edition)
Show Figures

Graphical abstract

43 pages, 1385 KB  
Review
In Vitro Skin Models as Non-Animal Methods for Dermal Drug Development and Safety Assessment
by Viviana Stephanie Costa Gagosian, Raquel Coronel, Bruna Caroline Buss, Maria Luiza Ferreira dos Santos, Isabel Liste, Berta Anta and Leonardo Foti
Pharmaceutics 2025, 17(10), 1342; https://doi.org/10.3390/pharmaceutics17101342 - 17 Oct 2025
Cited by 6 | Viewed by 3235
Abstract
Research on in vitro skin models has advanced remarkably, driven by a better understanding of the skin and the search for more ethical and efficient methods. The development of these models was initially motivated by the need for reduced animal testing and a [...] Read more.
Research on in vitro skin models has advanced remarkably, driven by a better understanding of the skin and the search for more ethical and efficient methods. The development of these models was initially motivated by the need for reduced animal testing and a faster and more ethical approach for the safety evaluation of cosmetic and pharmaceutical products. Stricter regulations and growing ethical awareness have driven further evolution, resulting in more refined and reliable methods. Diversity of cell types is crucial to replicating the complexity of human skin, including epithelial, dendritic, endothelial, and adipose cells, providing environments that closely mimic the physiological skin environment. This allows for more precise studies on skin interactions with cosmetic, dermatological, and pharmaceutical products. In vitro skin models have applications in toxicity testing, dermatological product evaluation, skin ageing studies, and drug research, reducing dependence on animal testing. This review presents a look at the different types of in vitro skin models developed for various applications, with a brief look at their strengths and drawbacks. Models developed for disease-specific applications are also covered. Techniques such as bioprinting and organ-on-a-chip have revolutionised the manufacturing of these models. Challenges persist, such as the need to improve vascularisation and faithfully replicate skin architecture. The promising future of these models points to an exciting path forward for dermatological research and the cosmetic industry. This review addresses the history and regulations of skin models, explores various skin models, and highlights the most recent advances, outlining future perspectives and offering a comprehensive overview. Full article
Show Figures

Graphical abstract

16 pages, 1507 KB  
Article
Escitalopram Dose Optimization During Pregnancy: A PBPK Modeling Approach
by Seo-Yeon Choi, Eunsol Yang and Kwang-Hee Shin
Pharmaceutics 2025, 17(10), 1341; https://doi.org/10.3390/pharmaceutics17101341 - 17 Oct 2025
Viewed by 2433
Abstract
Background/Objectives: Escitalopram, a first-line antidepressant, is primarily metabolized by CYP2C19. Its pharmacokinetics are altered during pregnancy. This study aims to predict maternal and fetal exposure to escitalopram during pregnancy and to propose safe and effective dosing strategies using physiologically based pharmacokinetic (PBPK) [...] Read more.
Background/Objectives: Escitalopram, a first-line antidepressant, is primarily metabolized by CYP2C19. Its pharmacokinetics are altered during pregnancy. This study aims to predict maternal and fetal exposure to escitalopram during pregnancy and to propose safe and effective dosing strategies using physiologically based pharmacokinetic (PBPK) modeling. Methods: Predictive PBPK models for escitalopram were developed in nonpregnant women, pregnant women, and the fetoplacental unit using the Simcyp® simulator. Additional models incorporating CYP2C19 phenotypes were constructed. Model performance was evaluated using visual predictive checks and by comparing predicted-to-observed ratios for the maximum plasma concentration (Cmax) and the area under the curve (AUC), within an acceptance criterion of 0.7–1.3. Results: Escitalopram concentrations at doses of 10–20 mg declined with advancing gestation. The cord-to-maternal concentration ratio was approximately 0.70 for both doses. Simulations of maternal and fetoplacental PBPK models across CYP2C19 phenotypes showed that most observed concentrations fell within the 95% confidence intervals of the predictions. Based on the therapeutic range attained and the maintenance of steady-state exposure, a once-daily 20 mg escitalopram dose was predicted to be appropriate during pregnancy. Conclusions: These findings suggest that a once-daily 20 mg dose appears optimal during pregnancy, highlighting the need to consider the gestational stage and CYP2C19 phenotype in dose optimization. Full article
Show Figures

Figure 1

32 pages, 9810 KB  
Article
Silver(I) Complexes Bearing S-Alkyl Thiosalicylic Acid Derivatives: DNA/BSA Binding and Antitumor Activity In Vitro and In Vivo
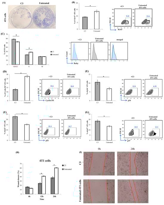
by Jovana Marinković, Milena Jurišević, Marina Jovanović, Miloš Milosavljević, Ivan Jovanović, Snežana Jovanović Stević, Marina Vesović, Miloš Nikolić, Nikola Nedeljković, Ana Živanović, Dušan Tomović, Andriana Bukonjić, Gordana Radić and Nevena Gajović
Pharmaceutics 2025, 17(10), 1340; https://doi.org/10.3390/pharmaceutics17101340 - 16 Oct 2025
Cited by 3 | Viewed by 1079
Abstract
Background/Objectives: In recent years, silver complexes have shown strong antibacterial, antifungal, and antitumor activity with high selectivity toward cancer cells. Their cytotoxic effects are mainly linked to apoptosis induction, DNA damage, and enzyme inhibition, while the antitumor activity of silver(I) complexes with S-alkyl [...] Read more.
Background/Objectives: In recent years, silver complexes have shown strong antibacterial, antifungal, and antitumor activity with high selectivity toward cancer cells. Their cytotoxic effects are mainly linked to apoptosis induction, DNA damage, and enzyme inhibition, while the antitumor activity of silver(I) complexes with S-alkyl thiosalicylic acid derivatives remains unexplored. Methods: Silver(I) complexes with S-alkyl derivatives of thiosalicylic acid (C1C5) were obtained through the direct reaction of silver(I) nitrate, the corresponding ligand of thiosalicylic acid, and a sodium hydroxide solution. The interactions between the complexes and CT-DNA/BSA were studied using UV-Vis, fluorescence spectroscopy, and molecular docking studies. The cytotoxic capacity of the newly synthesized complexes was assessed by an MTT assay. Results: Complexes C1C5 exhibited strong cytotoxicity against murine and human breast (4T1, MDA-MB-468), colon (CT26, HCT116), and lung (LLC1, A549) cancer cell lines. The C3 complex significantly diminished tumor progression in an orthotropic mammary carcinoma model while demonstrating good systemic tolerance. Conclusions: The tested complex C3 triggered apoptosis in 4T1 cells by altering the delicate balance between pro- and anti-apoptotic Bcl-2 family members, increasing reactive oxygen species (ROS) levels, and reducing mitochondrial membrane depolarization. Moreover, the C3 arrested the 4T1 cell cycle in G0/G1 phase, decreasing the expression of cyclin D3 and increasing the expression of p16, p21, and p27. Full article
(This article belongs to the Section Drug Targeting and Design)
Show Figures

Figure 1

24 pages, 4333 KB  
Article
Development of Co-Amorphous Systems for Inhalation Therapy—Part 2: In Silico Guided Co-Amorphous Rifampicin–Moxifloxacin and –Ethambutol Formulations
by Eleonore Fröhlich, Noon Sharafeldin, Valerie Reinisch, Nila Mohsenzada, Stefan Mitsche, Hartmuth Schröttner and Sarah Zellnitz-Neugebauer
Pharmaceutics 2025, 17(10), 1339; https://doi.org/10.3390/pharmaceutics17101339 - 16 Oct 2025
Cited by 2 | Viewed by 979
Abstract
Background/Objectives: Tuberculosis (TB) remains a global health challenge due to long treatment durations, poor adherence, and growing drug resistance. Inhalable co-amorphous systems (COAMS) offer a promising strategy for targeted pulmonary delivery of fixed-dose combinations, improving efficacy and reducing systemic side effects. Methods: [...] Read more.
Background/Objectives: Tuberculosis (TB) remains a global health challenge due to long treatment durations, poor adherence, and growing drug resistance. Inhalable co-amorphous systems (COAMS) offer a promising strategy for targeted pulmonary delivery of fixed-dose combinations, improving efficacy and reducing systemic side effects. Methods: Our in-house-developed machine learning (ML) tool identified two promising API-API combinations for TB therapy, rifampicin (RIF)–moxifloxacin (MOX) and RIF–ethambutol (ETH). Physiologically based pharmacokinetic (PBPK) modeling was used to estimate therapeutic lung doses of RIF, ETH, and MOX following oral administration. Predicted lung doses were translated into molar ratios, and COAMS of RIF-ETH and RIF-MOX at both model-predicted (1:1) and PBPK-informed ratios were prepared by spray drying and co-milling, followed by comprehensive physicochemical and aerodynamic characterization. Results: RIF-MOX COAMS could be prepared in all molar ratios tested, whereas RIF-ETH failed to result in COAMS for therapeutically relevant molar ratios. Spray drying and ball milling successfully produced stable RIF-MOX formulations, with spray drying showing superior behavior in terms of morphology (narrow particle size distribution; lower Sauter mean diameter), aerosolization performance (fine particle fraction above 74% for RIF and MOX), and dissolution. Conclusions: This study demonstrated that PBPK modeling and ML are useful tools to develop COAMS for pulmonary delivery of active pharmaceutical ingredients (APIs) routinely applied through the oral route. It was also observed that COAMS may be less effective when the therapeutic lung dose ratio significantly deviates from the predicted 1:1 molar ratio. This suggests the need for alternative delivery strategies in such cases. Full article
(This article belongs to the Special Issue New Platform for Tuberculosis Treatment)
Show Figures

Graphical abstract

19 pages, 1775 KB  
Article
From Mechanochemically Driven Complexation and Multimodal Characterization to Stability and Toxicological Insight: A Study of Cinnarizine–β-Cyclodextrins Complexes
by David Klarić, Lucija Kutleša, Mario Jug and Nives Galić
Pharmaceutics 2025, 17(10), 1338; https://doi.org/10.3390/pharmaceutics17101338 - 16 Oct 2025
Viewed by 1032
Abstract
Background: Cinnarizine (CIN) is a poorly soluble drug used in the treatment of vestibular disorders. Its solubility can be improved by complexation with cyclodextrins (CDs). This study focused on the preparation of 1:1 CIN/CD complexes with β-cyclodextrin (βCD) and its derivatives hydroxypropyl-β-cyclodextrin (HPβCD) [...] Read more.
Background: Cinnarizine (CIN) is a poorly soluble drug used in the treatment of vestibular disorders. Its solubility can be improved by complexation with cyclodextrins (CDs). This study focused on the preparation of 1:1 CIN/CD complexes with β-cyclodextrin (βCD) and its derivatives hydroxypropyl-β-cyclodextrin (HPβCD) and sulfobutylether-β-cyclodextrin (SBEβCD) by mechanical activation. Methods: Complexes were obtained under optimized grinding conditions using a high-energy vibrational mill with ZrO2 grinding media. Solid products were characterized by DSC, TGA, XRPD, and FTIR spectroscopy. Dissolution studies were performed in phosphate buffer (pH 4.5). The effect of βCD and HPβCD on CIN stability was assessed under hydrolytic (acidic, neutral, and basic) and oxidative conditions. A stability-indicating UHPLC-DAD-HRMS method was developed and validated, enabling CIN quantification in the presence of degradation products, whose structures were proposed based on HRMS/MS data. Potential toxicity, bioaccumulation, and mutagenicity of degradation products were predicted using QSAR modeling. Accelerated stability studies (40 °C, 75% RH) were conducted to evaluate long-term stability. Results: Solid-state analyses confirmed CIN/CD interactions in the ground products. The highest dissolution efficiency was observed for CIN/HPβCD complexes, while CD complexation did not alter CIN permeability in biomimetic membrane assays. CIN and its complexes demonstrated satisfactory chemical stability, with no degradation products detected under accelerated conditions. Conclusions: Solid-state complexes of CIN with CDs enhanced dissolution without compromising stability, supporting their potential as promising candidates for novel pharmaceutical formulations. Full article
Show Figures

Graphical abstract

24 pages, 2998 KB  
Article
Drug-Integrating Amphiphilic Nano-Assemblies: 3. PEG-PPS/Palmitate Nanomicelles for Sustained and Localized Delivery of Dexamethasone in Cell and Tissue Transplantations
by Giulio Palummieri, Saeida Saadat, Sung-Ting Chuang, Peter Buchwald and Diana Velluto
Pharmaceutics 2025, 17(10), 1337; https://doi.org/10.3390/pharmaceutics17101337 - 16 Oct 2025
Viewed by 1578
Abstract
Background: Glucocorticoids are an important class of therapeutics used in a variety of applications, including allotransplantations. Dexamethasone (Dexa) is well-known for its strong anti-inflammatory, immunosuppressive, and anticancer properties. However, its clinical use is often limited by its poor water solubility, poor pharmacokinetics, and [...] Read more.
Background: Glucocorticoids are an important class of therapeutics used in a variety of applications, including allotransplantations. Dexamethasone (Dexa) is well-known for its strong anti-inflammatory, immunosuppressive, and anticancer properties. However, its clinical use is often limited by its poor water solubility, poor pharmacokinetics, and high likelihood of systemic side effects. Methods: To address the issues, we tested a combined strategy where our original Drug-Integrating Amphiphilic Nano-Assemblies (DIANAs), a class of self-assembling polymeric nanoparticles designed for controlled drug release, were used to solubilize and deliver dexamethasone palmitate (DexP), a hydrophobic prodrug of dexamethasone. Results: The palmitate chains of the prodrug can form strong van der Waals interactions with the hydrophobic moieties of the PEG-PPS block copolymer used here. In water, this resulted in the self-assembling of stable dexamethasone palmitate–PEG–PPS nanomicelles, termed DexP-nMICs, with a 25 nm average diameter that slowly released Dexa over more than two weeks. Conclusions: Here we demonstrated that DexP-nMICs can carry elevated amounts of Dexa—increasing its solubility in water—prolong circulation in its pharmacologically active form in vivo and provide passive targeting to inflammation sites. The anti-inflammatory efficacy of DexP-nMICs was first confirmed in vitro on stimulated macrophages, demonstrating a significant reduction in cytokine secretion. An allogeneic mouse skin transplant model, used to assess the therapeutic potential of DexP-nMICs in vivo, confirmed its ability to provide graft-targeted delivery and prolong graft survival as compared to the unformulated parent drug. Therefore, DexP-nMICs are a promising candidate for sustained and localized use of anti-inflammatory drugs in cell and tissue transplantations. Full article
(This article belongs to the Special Issue Applications of Nanomaterials in Immunotherapies)
Show Figures

Figure 1

42 pages, 1602 KB  
Review
Exosome-Based Drug Delivery: A Next-Generation Platform for Cancer, Infection, Neurological and Immunological Diseases, Gene Therapy and Regenerative Medicine
by Dolores R. Serrano, Francisco Juste, Brayan J. Anaya, Bianca I. Ramirez, Sergio A. Sánchez-Guirales, John M. Quispillo, Ester M. Hernandez, Jesus A. Simon, Jose M. Trallero, Celia Serrano, Satyavati Rawat and Aikaterini Lalatsa
Pharmaceutics 2025, 17(10), 1336; https://doi.org/10.3390/pharmaceutics17101336 - 15 Oct 2025
Cited by 38 | Viewed by 9531
Abstract
Exosomes, naturally derived extracellular vesicles, have emerged as powerful bio-nanocarriers in precision medicine. Their endogenous origin, biocompatibility, and ability to encapsulate and deliver diverse therapeutic payloads position them as transformative tools in drug delivery, gene therapy, and regenerative medicine. This review presents a [...] Read more.
Exosomes, naturally derived extracellular vesicles, have emerged as powerful bio-nanocarriers in precision medicine. Their endogenous origin, biocompatibility, and ability to encapsulate and deliver diverse therapeutic payloads position them as transformative tools in drug delivery, gene therapy, and regenerative medicine. This review presents a comprehensive analysis of exosome-based therapeutics across multiple biomedical domains, including cancer, neurological and infectious diseases, immune modulation, and tissue repair. Exosomes derived from stem cells, immune cells, or engineered lines can be loaded with small molecules, RNA, or CRISPR-Cas systems, offering highly specific and low-immunogenic alternatives to viral vectors or synthetic nanoparticles. We explore endogenous and exogenous loading strategies, surface functionalization techniques for targeted delivery, and innovations that allow exosomes to traverse physiological barriers such as the blood–brain barrier. Furthermore, exosomes demonstrate immunomodulatory and regenerative properties in autoimmune and degenerative conditions, with promising roles in skin rejuvenation and cosmeceuticals. Despite their potential, challenges remain in large-scale production, cargo loading efficiency, and regulatory translation. Recent clinical trials and industry efforts underscore the accelerating momentum in this field. Exosomes represent a promising platform in precision medicine, though further standardization and validation are required before widespread clinical use. This review offers critical insights into current technologies, therapeutic mechanisms, and future directions to unlock the full translational potential of exosomes in clinical practice. Full article
(This article belongs to the Special Issue Vesicle-Based Drug Delivery Systems)
Show Figures

Graphical abstract

19 pages, 3879 KB  
Article
Expanded Nanofibrous Polymeric Mats Incorporating Tetracycline-Loaded Silica Mesoporous Nanoparticles for Antimicrobial Applications
by Federico Fookes, Silvestre Bongiovanni Abel, Josefa F. Martucci, Diana Estenoz, Gustavo A. Abraham and Carlos A. Busatto
Pharmaceutics 2025, 17(10), 1335; https://doi.org/10.3390/pharmaceutics17101335 - 15 Oct 2025
Cited by 2 | Viewed by 1269
Abstract
Background/Objectives: In this work, expanded electrospun poly(vinyl alcohol) (PVA) nanofiber mats incorporating tetracycline-loaded mesoporous silica nanoparticles (MSNs) were fabricated for antimicrobial wound dressing applications. Methods: MSNs with high surface area were synthesized and efficiently loaded with tetracycline, achieving sustained drug release. These nanoparticles [...] Read more.
Background/Objectives: In this work, expanded electrospun poly(vinyl alcohol) (PVA) nanofiber mats incorporating tetracycline-loaded mesoporous silica nanoparticles (MSNs) were fabricated for antimicrobial wound dressing applications. Methods: MSNs with high surface area were synthesized and efficiently loaded with tetracycline, achieving sustained drug release. These nanoparticles were then embedded into both conventional (2D) and gas-expanded (3D) electrospun PVA mats. Results: The gas-foaming process significantly enhanced the mat’s thickness, promoting improved nanoparticle loading and diffusion properties. Physicochemical characterization confirmed the structural integrity, thermal stability, and successful drug incorporation within the hybrid scaffolds. Antimicrobial tests against Escherichia coli and Staphylococcus aureus demonstrated excellent bactericidal effects, with superior inhibition observed in 3D mats due to their higher drug loading capacity and faster drug release related to the expanded structure. Conclusions: These results highlight the potential of combining electrospinning, gas expansion, and nanocarriers to engineer advanced, drug-loaded fibrous scaffolds for wound healing. Full article
Show Figures

Graphical abstract

17 pages, 5535 KB  
Article
Lipid Nanoparticle-Mediated RNAi Against GIPC1 Overcomes Chemoresistance in Pancreatic Ductal Adenocarcinoma
by Vijay Sagar Madamsetty, Hari Krishnareddy Rachamala, Shamit Kumar Dutta, Enfeng Wang, Krishnendu Pal and Debabrata Mukhopadhyay
Pharmaceutics 2025, 17(10), 1334; https://doi.org/10.3390/pharmaceutics17101334 - 15 Oct 2025
Cited by 1 | Viewed by 1273
Abstract
Background/Objectives: Pancreatic ductal adenocarcinoma (PDAC) remains one of the most lethal malignancies, characterized by aggressive tumor biology, poor vascularization, dense stromal barriers, and profound resistance to chemotherapy. GAIP-interacting protein C-terminus 1 (GIPC1), a PDZ-domain-containing adaptor protein, is highly overexpressed in PDAC and plays [...] Read more.
Background/Objectives: Pancreatic ductal adenocarcinoma (PDAC) remains one of the most lethal malignancies, characterized by aggressive tumor biology, poor vascularization, dense stromal barriers, and profound resistance to chemotherapy. GAIP-interacting protein C-terminus 1 (GIPC1), a PDZ-domain-containing adaptor protein, is highly overexpressed in PDAC and plays a critical role in tumor progression and chemoresistance. This study aimed to develop and evaluate a novel tumor-targeted liposomal siRNA delivery system (LGIPCsi) to silence GIPC1 and enhance the therapeutic efficacy of gemcitabine (GEM) in PDAC; Methods: LGIPCsi nanoparticles were synthesized and optimized for physicochemical stability, siRNA complexation efficiency, and tumor-targeting capability. Their therapeutic efficacy was assessed using in vitro pancreatic cancer cell models and in vivo orthotopic and patient-derived xenograft (PDX) models of PDAC. Biodistribution, tumor uptake, and antitumor efficacy were evaluated following systemic administration. Combination studies were performed to assess the synergistic effects of LGIPCsi and GEM; Results: GIPC1 silencing significantly sensitized pancreatic cancer cells to GEM, resulting in enhanced inhibition of tumor cell proliferation in vitro. In vivo, systemic administration of LGIPCsi achieved efficient intratumoral delivery of siGIPC1, leading to marked tumor growth suppression. Combination therapy with GEM and LGIPCsi produced synergistic antitumor effects, with substantial tumor regression compared to monotherapy groups. Importantly, no significant systemic toxicity was observed in treated animals; Conclusions: This study identifies GIPC1 as a promising therapeutic target in PDAC and demonstrates that tumor-targeted siRNA nanomedicine can effectively overcome chemoresistance when combined with standard chemotherapy. The LGIPCsi platform offers a rational and translational strategy to enhance treatment efficacy in PDAC through targeted RNAi-based combination therapy. Full article
(This article belongs to the Special Issue Hybrid Nanoparticles for Cancer Therapy)
Show Figures

Graphical abstract

12 pages, 1116 KB  
Article
A Four-Layer Numerical Model for Transdermal Drug Delivery: Parameter Optimization and Experimental Validation Using a Franz Diffusion Cell
by Fjola Jonsdottir, O. I. Finsen, B. S. Snorradottir and S. Sigurdsson
Pharmaceutics 2025, 17(10), 1333; https://doi.org/10.3390/pharmaceutics17101333 - 14 Oct 2025
Cited by 1 | Viewed by 1882
Abstract
Background/Objectives: A mechanistic understanding of transdermal drug delivery relies on accurately capturing the layered structure and barrier function of the skin. This study presents a four-layer numerical model that explicitly includes the donor compartment, stratum corneum (SC), viable skin (RS), and receptor compartment. [...] Read more.
Background/Objectives: A mechanistic understanding of transdermal drug delivery relies on accurately capturing the layered structure and barrier function of the skin. This study presents a four-layer numerical model that explicitly includes the donor compartment, stratum corneum (SC), viable skin (RS), and receptor compartment. Methods: The model is based on Fickian diffusion and incorporates interfacial partitioning and mass transfer resistance. It is implemented using the finite element method in MATLAB and calibrated through nonlinear least-squares optimization against experimental data from Franz diffusion cell studies using porcine skin. Validation was performed using receptor concentration profiles over time and final drug content in the SC and RS layers, assessed via tape stripping and residual skin analysis. Results: The model provided excellent agreement with experimental data. For diclofenac, the optimized partition coefficient at the SC–RS interface was close to unity, indicating minimal interfacial discontinuity and that a simplified three-layer model may be sufficient for this compound. Conclusions: The proposed four-layer framework provides a physiologically informed and generalizable platform for simulating transdermal drug delivery. It enables spatial resolution, mechanistic interpretation, and flexible adaptation to other drugs and formulations, particularly those with significant interfacial effects or limited lipophilicity. Full article
(This article belongs to the Section Drug Delivery and Controlled Release)
Show Figures

Graphical abstract

19 pages, 880 KB  
Review
Therapeutic and Formulation Innovations in the Management of Canine Otitis Externa
by Yunmei Song, Sangseo Kim, Songhita Mukhopadhyay, Souha H. Youssef, Jin Quan Eugene Tan, Emily Josephine Weir, Stephen W. Page and Sanjay Garg
Pharmaceutics 2025, 17(10), 1332; https://doi.org/10.3390/pharmaceutics17101332 - 14 Oct 2025
Viewed by 3910
Abstract
Canine Otitis Externa (COE) is a challenging otological disorder in dogs which causes significant irritation and discomfort. This comprehensive review provides an extensive analysis of COE with emphasis on the fundamentals of the condition, starting with the basic anatomy of the canine external [...] Read more.
Canine Otitis Externa (COE) is a challenging otological disorder in dogs which causes significant irritation and discomfort. This comprehensive review provides an extensive analysis of COE with emphasis on the fundamentals of the condition, starting with the basic anatomy of the canine external ear canal, followed by pathophysiology and diagnosis of COE. Furthermore, novel therapeutic interventions, formulation considerations, and challenges, with the perspective of future directions in the field of COE management, are described. Diagnostic models, including clinical examination, cytology, and susceptibility tests, are presented to provide an overview of the processes involved in detecting and selecting appropriate therapies for the management of COE. Moreover, this paper describes the limitations of current therapies with considerations for the selection of alternative novel treatments such as aromatherapy, acupuncture, bacteriophages, nutraceuticals, and nanomedicines. This review places particular emphasis on the pharmaceutical formulation of topical products used for COE treatment. Various factors, including osmotic pressure, safety profile, viscosity, bioadhesion, and formulation pH, must be considered when developing topical preparations. These parameters are critical in formulation development to enhance therapeutic outcomes and minimise potential side effects. Finally, potential advancements in COE management are highlighted, including the integration of microbial genomics and the significance of managing the microbiota. Overall, this review serves as a valuable resource for those interested in the future of topical treatment of COE by providing a deep understanding of diagnostic, therapeutic, and medical interventions for effective management. Full article
Show Figures

Graphical abstract

26 pages, 1856 KB  
Review
Extracellular Vesicles and Nanoparticles in Regenerative and Personalised Medicine: Diagnostic and Therapeutic Roles—A Narrative Review
by Elena Silvia Bernad, Ingrid-Andrada Vasilache, Robert Leonard Bernad, Lavinia Hogea, Dragos Ene, Florentina Duica, Bogdan Tudora, Sandor Ianos Bernad, Marius Lucian Craina, Loredana Mateiovici and Răzvan Ene
Pharmaceutics 2025, 17(10), 1331; https://doi.org/10.3390/pharmaceutics17101331 - 14 Oct 2025
Cited by 3 | Viewed by 1653
Abstract
Background: Degenerative, metabolic and oncologic diseases are scarcely amenable to the complete reconstruction of tissue structure and functionalities using common therapeutic modalities. On the nanoscale, extracellular vesicles (EVs) and nanoparticles (NPs) have emerged as attractive candidates in regenerative and personalised medicine. However, EV [...] Read more.
Background: Degenerative, metabolic and oncologic diseases are scarcely amenable to the complete reconstruction of tissue structure and functionalities using common therapeutic modalities. On the nanoscale, extracellular vesicles (EVs) and nanoparticles (NPs) have emerged as attractive candidates in regenerative and personalised medicine. However, EV transfection is hindered by its heterogeneity and low yield, while NPs suffer from cytotoxicity, immunogenicity, and long-term safety issues. Scope of Review: This review synthesises data from over 180 studies as part of a narrative synthesis, critically evaluating the disease-specific utility, mechanistic insights, and translational obstacles. The focus is laid on comparative cytotoxicity profiles, the capacities of hybrid EV–NP systems to circumvent mutual shortcomings, and the increasing impact of artificial intelligence (AI) on predictive modelling, as well as toxicity appraisal and manufacturing. Key Insights: EVs have inherent biocompatibility, immune evasive and organotropic signalling functions; NPs present structural flexibility, adjustable physicochemical properties, and industrial scalability. Common molecular pathways for NP toxicity, such as ROS production, MAPK and JAK/STAT activation, autophagy, and apoptosis, are significant biomarkers for regulatory platforms. Nanotechnological and biomimetic nanocarriers incorporate biological tropism with engineering control to enhance therapeutic efficacy, as well as their translational potential. AI approaches can support rational drug design, promote reproducibility across laboratories, and meet safe-by-design requirements. Conclusions: The intersection of EVs, NPs and AI signifies a turning point in regenerative nanomedicine. To advance this field, there is a need for convergence on experimental protocols, the adoption of mechanistic biomarkers, and regulatory alignment to ensure reproducibility and clinical competence. If realised, these endeavours will not only transition nanoscale medicament design from experimental constructs into reliable and patient-specific tools for clinical trials, but we also have the strong expectation that they could revolutionise future treatments of challenging human disorders. Full article
(This article belongs to the Special Issue Advanced Materials Science and Technology in Drug Delivery)
Show Figures

Figure 1

Previous Issue
Next Issue
Back to TopTop