-
Resilience and Decline: The Impact of Climatic Variability on Temperate Oak Forests -
Variability and Trends in Spring Precipitation in the Central Sector of the Iberian Peninsula (1941–2020): The Central System and Southern Iberian System -
Key Motivations, Barriers, and Enablers Toward Net-Zero Cities: An Integrated Framework and Large Survey in Japan
Journal Description
Climate
Climate
is a scientific, peer-reviewed, open access journal of climate science published online monthly by MDPI. The American Society of Adaptation Professionals (ASAP) is affiliated with Climate and its members receive discounts on the article processing charges.
- Open Access— free for readers, with article processing charges (APC) paid by authors or their institutions.
- High Visibility: indexed within Scopus, ESCI (Web of Science), GeoRef, AGRIS, and other databases.
- Journal Rank: JCR - Q2 (Meteorology and Atmospheric Sciences) / CiteScore - Q2 (Atmospheric Science)
- Rapid Publication: manuscripts are peer-reviewed and a first decision is provided to authors approximately 21.6 days after submission; acceptance to publication is undertaken in 3.9 days (median values for papers published in this journal in the first half of 2025).
- Recognition of Reviewers: reviewers who provide timely, thorough peer-review reports receive vouchers entitling them to a discount on the APC of their next publication in any MDPI journal, in appreciation of the work done.
Impact Factor:
3.2 (2024);
5-Year Impact Factor:
3.5 (2024)
Latest Articles
Projected Convective Storm Environment in the Australian Region from Two Downscaling Ensemble Systems Under the SRES-A2/RCP8.5 Scenarios
Climate 2025, 13(11), 229; https://doi.org/10.3390/cli13110229 - 4 Nov 2025
Abstract
Local thunderstorms are among the major meteorological hazards in the Australian region. These storms inherently have compound impacts, including hail, flash floods, and wind gusts, and consistently cause some of the highest insured losses. Studies on the climate change impact on local storms
[...] Read more.
Local thunderstorms are among the major meteorological hazards in the Australian region. These storms inherently have compound impacts, including hail, flash floods, and wind gusts, and consistently cause some of the highest insured losses. Studies on the climate change impact on local storms face the challenges of unreliable storm climatology and uncertainties in the numerical modeling of physical processes. In this study we have adopted an approach to examining the ingredients of severe storm development based on regional climate simulations. We examined two generations of NARCliM datasets (NSW and Australian Regional Climate Modeling). Projected changes in convective indices for the latter half of the twenty-first century indicate an environment more conducive to thunderstorm development, primarily due to enhanced atmospheric instability, despite a concurrent increase in convective inhibition. A measure that combines the dynamic factor of vertical wind shear further shows that the potential storm days will increase substantially, such as a doubling of days with storms during summer, under the influence of climate change over tropical, eastern, and southeastern Australia. The storm season in a year is also expected to elongate. These projections imply increasing thunderstorm-related hazards in the future, including hail, flood, and high winds.
Full article
(This article belongs to the Special Issue Recent Climate Change Impacts in Australia)
►
Show Figures
Open AccessSystematic Review
Enablers, Barriers and Systems for Organizational Change for Adopting and Implementing Local Governments’ Climate Mitigation Strategies: A Systematic Literature Review
by
Mark Goudsblom and Amelia Clarke
Climate 2025, 13(11), 228; https://doi.org/10.3390/cli13110228 - 2 Nov 2025
Abstract
By 2050, the global population will be predominantly living in urban areas, and climate change mitigation planning will be crucial for addressing the climate emergency. Local governments are well-positioned to lead in adopting effective climate mitigation strategies. This systematic literature review examines the
[...] Read more.
By 2050, the global population will be predominantly living in urban areas, and climate change mitigation planning will be crucial for addressing the climate emergency. Local governments are well-positioned to lead in adopting effective climate mitigation strategies. This systematic literature review examines the barriers, enablers, and systems that local governments will need to consider when implementing climate mitigation and strategies. A search across Scopus, Web of Science, and ProQuest databases yielded 411 results, from which 28 articles were selected for detailed analysis. Using Covidence and NVivo 14 software, the study employed a combination of deductive and inductive coding to identify key themes. The study identified themes specific to enablers, such as technology, collaboration, leadership, and management culture, as well as barrier themes, including short-term thinking, uncertainty avoidance, lack of knowledge among decision-makers, resource shortages, and organizational challenges. The findings underscore the importance of addressing organizational issues and allocating appropriate resources to bolster local-level systems change in support of climate change mitigation efforts.
Full article
(This article belongs to the Collection Adaptation and Mitigation Practices and Frameworks)
►▼
Show Figures

Figure 1
Open AccessArticle
Drought Management in Zambia: Insights from the 2023/2024 Drought
by
Andrew Mwape, Michael Hayes, Deborah J. Bathke, Kelly Helm Smith, Rezaul Mahmood and Elizabeth Jones
Climate 2025, 13(11), 227; https://doi.org/10.3390/cli13110227 - 31 Oct 2025
Abstract
Zambia continues to experience increasingly frequent and intense droughts, with the 2023/2024 season among the most severe in recent history. These events have threatened livelihoods, strained water and food systems, and placed immense pressure on already limited national and local resources. Given the
[...] Read more.
Zambia continues to experience increasingly frequent and intense droughts, with the 2023/2024 season among the most severe in recent history. These events have threatened livelihoods, strained water and food systems, and placed immense pressure on already limited national and local resources. Given the limited knowledge in the literature on drought management in Zambia, this study investigated the state of localized district efforts across the country. By using mixed methods with a total of 161 interviews, it assessed the participation of district governments and sector players across key components of drought governance, including early warning, monitoring, vulnerability and impact assessment, mitigation, and response. Although Zambia has made notable progress in establishing national institutional frameworks and climate policies, key findings reveal a pattern of limited proactive engagement, with most participation occurring only in response to extreme events like the 2023/2024 drought. This reactive posture at the district level is further compounded by inadequate resources, limited coordination, a lack of localized drought planning, and systemic bureaucratic constraints that undermine a timely and effective response. Nonetheless, numerous opportunities exist to strengthen drought management by localizing decision-making, integrating indigenous knowledge into existing early warning systems, and leveraging community-based infrastructures to maximize scarce resources and build long-term resilience. The paper concludes with recommendations for enhancing Zambia’s drought preparedness and response capacity through inclusive, risk-based, and proactive strategies; insights that can be adapted to other developing country contexts.
Full article
(This article belongs to the Special Issue Coping with Flooding and Drought)
►▼
Show Figures

Figure 1
Open AccessArticle
Let Us Change the Aerodynamic Roughness Length as a Function of Snow Depth
by
Jessica E. Sanow and Steven R. Fassnacht
Climate 2025, 13(11), 226; https://doi.org/10.3390/cli13110226 - 31 Oct 2025
Abstract
A shallow, seasonal snowpack is rarely homogeneous in depth, layer characteristics, or surface structure throughout an entire winter. Aerodynamic roughness length ( ) is typically considered a static parameter within hydrologic and atmospheric models. Here, we present observations showing
[...] Read more.
A shallow, seasonal snowpack is rarely homogeneous in depth, layer characteristics, or surface structure throughout an entire winter. Aerodynamic roughness length ( ) is typically considered a static parameter within hydrologic and atmospheric models. Here, we present observations showing as a dynamic variable that is a function of snow depth ( ). This has a significant impact on sublimation modeling, especially for shallow snowpacks. Terrestrial LiDAR data were collected at nine different study sites in northwest Colorado from the 2019 to 2020 winter season to measure the spatial and temporal variability of the snowpack surface. These data were used to estimate the geometric from 91 site visits. Values of decrease during initial snow accumulation, as the snow conforms to the underlying terrain. Once the snowpack is sufficiently deep, which depends on the height of the ground surface roughness features, the surface becomes more uniform. As melt begins, increases, when the snow surface becomes more irregular. The correlation value of was altered by human disturbance at several of the sites. The versus correlation was almost constant, regardless of the initial roughness conditions that only affected the initial .
Full article
(This article belongs to the Special Issue Meteorological Forecasting and Modeling in Climatology)
►▼
Show Figures

Figure 1
Open AccessArticle
Selecting Tailored Risk Indicators for Assessing Marine Heatwave Risk to the Fisheries Sector in Vanuatu
by
Isabella Aitkenhead, Yuriy Kuleshov, Qian (Chayn) Sun and Suelynn Choy
Climate 2025, 13(11), 225; https://doi.org/10.3390/cli13110225 - 30 Oct 2025
Abstract
►▼
Show Figures
Climate change is increasing the frequency and intensity of Marine Heatwave (MHW) events, threatening Western Tropical Pacific Small Island Developing States (SIDSs). MHWs critically threaten the fisheries sector which vitally supports food and nutrition security in local communities and local livelihoods. Currently, MHW
[...] Read more.
Climate change is increasing the frequency and intensity of Marine Heatwave (MHW) events, threatening Western Tropical Pacific Small Island Developing States (SIDSs). MHWs critically threaten the fisheries sector which vitally supports food and nutrition security in local communities and local livelihoods. Currently, MHW risk to fisheries in Western Tropical Pacific SIDSs remains underexplored. Vanuatu is a Western Tropical Pacific SIDS which requires expanded MHW risk knowledge to improve the adaptive capacity of fisheries. A fundamental method for expanding MHW risk knowledge is tailored risk assessment. This study conducts the initial steps in a tailored MHW risk assessment methodology, displaying how a tailored indicator selection and weighting process can inform effective MHW risk assessment for fisheries in Western Tropical Pacific SIDSs. Hazard, vulnerability, and exposure indicators were selected through a combined process utilising a literature review and participatory research survey. Survey results were also used to develop a user-informed indicator weighting scheme. Selected indicators included sea surface temperature (SST), coral bleaching/mortality, and chlorophyll-a concentration (hazard); terrestrial-based food and income generation, fishing skills and technology, fishery fish diversity/fishery flexibility, and primary production of commercial fisheries (vulnerability); seagrass population/C content, coral habitat health/crown-of-thorns prevalence, crab stock health, and fish mortality/fish stock health (exposure). These indicators and their assigned weights are recommended for use in a future MHW risk assessment for Vanuatu fisheries. A tailored, fisheries-specific MHW risk assessment could advise local decision-makers on where/when MHW risk is high and aid the implementation of more effective fisheries risk management.
Full article

Figure 1
Open AccessArticle
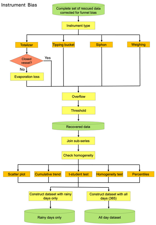
From Descriptive Records to Instrumental Measurements: Addressing Inhomogeneities in the 250-Year Fog Time Series of Padua
by
Claudio Stefanini, Francesca Becherini, Antonio della Valle, Fabio Zecchini and Dario Camuffo
Climate 2025, 13(11), 224; https://doi.org/10.3390/cli13110224 - 30 Oct 2025
Abstract
The fog in Padua, Italy, is the result of a complex interplay between local climate, pollution and synoptic-scale meteorological conditions. The modern definition of “fog” was adopted by the World Meteorological Organization, founded in 1950. Prior to that, no precise visibility threshold had
[...] Read more.
The fog in Padua, Italy, is the result of a complex interplay between local climate, pollution and synoptic-scale meteorological conditions. The modern definition of “fog” was adopted by the World Meteorological Organization, founded in 1950. Prior to that, no precise visibility threshold had been established, and early meteorological observers recorded its occurrence based on subjective criteria. The meteorological observations made in Padua since the mid-18th century include sky conditions and fog, but the distinction between fog and mist was undefined, making it difficult to compare records from different observers. Caution is therefore needed when analyzing fog occurrence to distinguish the climate signal from observational artifacts. For instance, at the Specola Observatory in Padua from 1773 to 1913, the fog that appeared only on the horizon—but not at the zenith—was often disregarded, since vertical visibility was crucial for astronomical observations. Starting from 1920, other manned stations began providing systematic fog records, which have continued to the present. The aim of this study is to reconstruct the occurrence of fog in Padua since the late 18th century. As available datasets —observational and instrumental—partly overlap in time, and data from nearby locations are available, it is possible to assess their mutual consistency, to evaluate the reliability of historical visual observations, and to investigate fog variability and trend over time.
Full article
(This article belongs to the Special Issue Climate Variability in the Mediterranean Region (Second Edition))
►▼
Show Figures

Figure 1
Open AccessArticle
Climate Change and the Escalating Cost of Floods: New Insights from Regional Risk Assessment Perspective
by
Andrej Vidmar, Filmon Ghilay Ghebrebimichael and Simon Rusjan
Climate 2025, 13(11), 223; https://doi.org/10.3390/cli13110223 - 27 Oct 2025
Abstract
Global climate change is expected to alter characteristics of flood events. This study evaluates the rising flood risk and damage potential in the lower Vipava River valley—a transboundary catchment between Slovenia and Italy—under climate scenarios RCP 2.6, 4.5, and 8.5. The area has
[...] Read more.
Global climate change is expected to alter characteristics of flood events. This study evaluates the rising flood risk and damage potential in the lower Vipava River valley—a transboundary catchment between Slovenia and Italy—under climate scenarios RCP 2.6, 4.5, and 8.5. The area has experienced multiple floods in recent decades, indicating high vulnerability. Using hydraulic modeling for current and future conditions, flood hazard zones were identified and integrated into the KRPAN model to estimate expected annual damage (EAD). The findings show that EAD escalates from €0.97 million under current conditions to €1.97 million under the most extreme scenario. A 20% rise in flood peaks leads to a 1.4-fold increase in damage, while a 40% rise results in losses that are more than double. Buildings show a 2.5-fold increase in EAD, and water infrastructure EAD rises by a factor of 1.9. These results underscore the substantial economic consequences of climate change on flood risk. The study highlights the urgent need to incorporate climate scenarios into flood risk assessments and spatial planning to support adaptive strategies and reduce future damage. These insights are essential for making informed decisions and achieving long-term resilience.
Full article
(This article belongs to the Topic Disaster Risk Management and Resilience)
►▼
Show Figures

Figure 1
Open AccessArticle
Assessing Climate Trends in Bangladesh Using the Spatial Synoptic Classification
by
Nishat T. Sumaya, Jason C. Senkbeil and Scott C. Sheridan
Climate 2025, 13(11), 222; https://doi.org/10.3390/cli13110222 - 27 Oct 2025
Abstract
►▼
Show Figures
Climate change is reshaping weather patterns and atmospheric circulation globally, particularly in monsoon-dominated tropical environments. To examine how these changes are unfolding in Bangladesh, we extend the Spatial Synoptic Classification (SSC) using ERA5 reanalysis (1960–2024) at three representative stations (Chittagong, Khulna, and Sylhet)
[...] Read more.
Climate change is reshaping weather patterns and atmospheric circulation globally, particularly in monsoon-dominated tropical environments. To examine how these changes are unfolding in Bangladesh, we extend the Spatial Synoptic Classification (SSC) using ERA5 reanalysis (1960–2024) at three representative stations (Chittagong, Khulna, and Sylhet) to assess long-term changes in the SSC weather types and their internal meteorological properties. The SSC calendars were constructed and analyzed for seasonal distribution, interannual trends, and decadal anomalies of temperature and dew point. Results reveal that Bangladesh’s climatology is dominated by Moist Tropical (MT), Moist Moderate (MM), and Dry Moderate (DM) weather types with a coherent seasonal cycle. Interannually, MT increased strongly across all stations, while MM and DM declined significantly. Decadal anomalies show consistent warming and moistening since the 2000s, which are most pronounced for Dry Tropical (DT) and MT. These findings indicate that climate change in Bangladesh is expressed not only through shifting frequencies but also through evolving thermodynamic characteristics of daily weather types, underscoring the SSC framework’s value in tropical monsoon regions for generating actionable climate information to support heat-stress planning and climate-health services.
Full article

Figure 1
Open AccessArticle
Climate Change in the Middle East and the West Indian Subcontinent: Geographic Interconnections and the Modulation Roles of the Extreme Phases of the Atlantic Meridional Oscillation (AMO) and the Monsoon Cloudiness
by
Afsaneh Heydari, Mohammad Jafar Nazemosadat and Parisa Hosseinzadehtalaei
Climate 2025, 13(11), 221; https://doi.org/10.3390/cli13110221 - 27 Oct 2025
Abstract
In this study, the long-term (1961–2020) values of the summertime station-based surface air temperature (SAT) data at 151 qualified stations, alongside the corresponding ERA5 gridded data, were analyzed to investigate climate change over the Middle East and the west Indian subcontinent. Significant positive
[...] Read more.
In this study, the long-term (1961–2020) values of the summertime station-based surface air temperature (SAT) data at 151 qualified stations, alongside the corresponding ERA5 gridded data, were analyzed to investigate climate change over the Middle East and the west Indian subcontinent. Significant positive (negative) trends were observed at 134 (2) stations, while trends were insignificant at 15 stations. The positive (negative and insignificant) trends were mainly concentrated in the interior highlands (monsoon-dominated lowlands), where ERA5 exhibited from 10% to 70% overestimations (5% to 26% underestimations). These ERA5-related biases exhibited strong correlations with elevation. To assess the trends’ disparity reasons, we first showed that the outputs of SAT+AMO − SAT−AMO are highly positive (negative or near zero) over the overestimated (underestimated) regions. The study then demonstrated that cloudiness, atmospheric circulation, specific humidity, and convective activities above the monsoon-dominated areas differ between +AMO and −AMO. For these areas, the enhanced +AMO-related cloudiness suppresses positive SAT anomalies, while the increased −AMO-associated sunshine offsets negative SAT anomalies. Contrarily, for some areas such as northern Iran, the +AMO (−AMO)-associated cloudiness or clear sky can affect climate change by amplifying the warmness or coldness. In addition, +AMO (−AMO) has caused further convective activities over the Arabian Sea (Bengal Bay).
Full article
(This article belongs to the Special Issue Hydroclimatic Extremes: Modeling, Forecasting, and Assessment)
►▼
Show Figures

Figure 1
Open AccessArticle
Time Lags Between Meteorological and Hydrological Droughts: Evaluating Indicator Scales and Propagation Patterns
by
Giovana Cristina Santos de Medeiros, Samiria Maria Oliveira da Silva, Ályson Brayner Sousa Estácio, Ticiana Marinho de Carvalho Studart and Francisco de Assis de Souza Filho
Climate 2025, 13(11), 220; https://doi.org/10.3390/cli13110220 - 26 Oct 2025
Abstract
The hydrological response to meteorological drought is often nonlinear, due to physiographic features and human activities, necessitating methodologies that surpass simple drought indices. This study investigates whether drought propagation can be statistically modeled, identifies factors influencing the time lag between meteorological and hydrological
[...] Read more.
The hydrological response to meteorological drought is often nonlinear, due to physiographic features and human activities, necessitating methodologies that surpass simple drought indices. This study investigates whether drought propagation can be statistically modeled, identifies factors influencing the time lag between meteorological and hydrological droughts, and evaluates the most suitable temporal scales of drought indicators. Meteorological droughts were detected using Standardized Precipitation Index (SPI), while hydrological droughts were identified by the Adapted Threshold Level Method (ATLM), which balances available reservoir volume and the water demand, including withdrawals and evaporation losses. Castanhão, Banabuiú, and Orós reservoirs, in the State of Ceará, Brazil, were used to study drought events, across three aggregated time scales of 12, 24, and 36 months. The propagation time was determined using three indicators, corresponding to onset (Δb), peak (Δp), and conclusion (Δe) lags. Longer meteorological droughts were found to propagate more slowly to hydrological systems, with temporal lags following a consistent order of Δp > Δb > Δe. The combination of SPI-12 and ATLM-36 droughts provided the strongest and most consistent positive correlations (95% confidence level) between drought duration and all three lag markers. This combination offers a robust framework for modeling drought propagation dynamics and improving water resource management strategies.
Full article
(This article belongs to the Special Issue Global Warming and Extreme Drought)
►▼
Show Figures

Figure 1
Open AccessArticle
Environmental Institutional Determinants of Climate Behavior Among Taiwan’s Public Officials
by
Chyi Liang, Shin-Cheng Yeh, Pei-Hsuan Lin, Homer C. Wu and Shiang-Yao Liu
Climate 2025, 13(11), 219; https://doi.org/10.3390/cli13110219 - 25 Oct 2025
Abstract
This study investigates how climate change literacy (CCL) and institutional contexts shape the climate-related behaviors of Taiwan’s public officials. Drawing on a 2024 national survey of 1940 civil servants, we apply hierarchical and comparative regression analyses to examine the relative influence of knowledge,
[...] Read more.
This study investigates how climate change literacy (CCL) and institutional contexts shape the climate-related behaviors of Taiwan’s public officials. Drawing on a 2024 national survey of 1940 civil servants, we apply hierarchical and comparative regression analyses to examine the relative influence of knowledge, affective dispositions, and organizational supports. Results show that solution-oriented knowledge exerts greater behavioral influence than factual awareness. At the same time, affective resources—particularly self-efficacy and environmental identity—are the strongest and most consistent drivers of engagement. Institutional factors further condition these relationships: central officials’ behaviors are shaped by departmental mandates and bureaucratic constraints, whereas local officials rely more on supervisor support and prior project involvement. These findings integrate literacy research with institutional perspectives, demonstrating that effective climate governance requires both individual agency and enabling organizational contexts. Policy implications include strengthening leadership training, creating experiential learning opportunities, and streamlining administrative structures across governance levels to accelerate climate action.
Full article
(This article belongs to the Section Policy, Governance, and Social Equity)
►▼
Show Figures

Graphical abstract
Open AccessArticle
Vulnerability in Coastal Touristic Cities Impacted by Tropical Cyclones and Landslides in a Changing Climate: A Case Study from Los Cabos, Mexico
by
Miguel Angel Imaz-Lamadrid, Jobst Wurl, Antonina Ivanova-Boncheva, María Z. Flores-López and Mayra Violeta Guadalupe Gutierrez-González
Climate 2025, 13(11), 218; https://doi.org/10.3390/cli13110218 - 23 Oct 2025
Abstract
Coastal areas are rich in diverse resources and are ideal locations for developing the tourism industry. Thus, in coastal tourist centers, the growth rate is high, although often disorganized and unsustainable. In Mexico, tourist centers have fostered poverty belts where inhabitants live in
[...] Read more.
Coastal areas are rich in diverse resources and are ideal locations for developing the tourism industry. Thus, in coastal tourist centers, the growth rate is high, although often disorganized and unsustainable. In Mexico, tourist centers have fostered poverty belts where inhabitants live in conditions of high vulnerability due to hydrometeorological and geological phenomena in regular and irregular settlements. Thus, various coastal tourist areas in Mexico have been impacted by these types of phenomena, causing deaths, a high number of victims, and significant economic losses. Previous studies have confirmed that tropical cyclones can trigger landslides resulting from intense rainfall; however, risk estimation models and their components are presented separately. This paper presents a model based on the Intergovernmental Panel on Climate Change (IPCC) framework to estimate vulnerability to tropical cyclones and landslides in the context of climate change. The integration of both disruptive phenomena and climate change was carried out in the exposure sub-index. The socioeconomic situation of the inhabitants was included in the sensitivity sub-index. Vulnerability was modeled for the near, medium, and distant future, with population growth projections for the towns of Cabo San Lucas and San José del Cabo, Mexico. Climate change associated with urban expansion will increase exposure from 121.27 to 956.74 km2, while the vulnerable population is expected to increase from 133,266 to 250,386 by 2100. The model proved to be an effective tool for determining the combined vulnerability of both phenomena, allowing for the generation of strategies for decision-makers to implement actions focused on reducing vulnerability and building resilience.
Full article
(This article belongs to the Topic Disaster Risk Management and Resilience)
►▼
Show Figures

Figure 1
Open AccessArticle
Temperature and Pressure Observations by Tommaso Temanza from 1751 to 1769 in Venice, Italy
by
Dario Camuffo, Antonio della Valle and Francesca Becherini
Climate 2025, 13(10), 217; https://doi.org/10.3390/cli13100217 - 18 Oct 2025
Abstract
►▼
Show Figures
The study aims to recover, interpret, and analyze the daily meteorological observations made in Venice by Tommaso Temanza from 1751 to 1769. These records are relevant because they provide direct information about the climate of the Little Ice Age. Temanza used a barometer,
[...] Read more.
The study aims to recover, interpret, and analyze the daily meteorological observations made in Venice by Tommaso Temanza from 1751 to 1769. These records are relevant because they provide direct information about the climate of the Little Ice Age. Temanza used a barometer, an air thermometer of Amontons’ type, and an additional mercury thermometer, i.e., Réaumur’s thermometer. These early instruments are presented and discussed in this study. The barometer readings needed standard corrections, which were unknown at that time. The scale of the air thermometer was arbitrary, and temperatures were measured in inches of mercury. For the Amontons thermometer, Temanza missed the calibration points and used a particular scale with the zero-point in the middle of the range. He gave two contradictory explanations for this choice, both of which are discussed in this paper. In the 18th century, the use of a singular value to represent the average temperature, called “Temperate”, was promoted by Michieli du Crest in Geneva and Toaldo in Padua. This work reconstructs the unknown scale, using contemporary observations by Giovanni Poleni and Giuseppe Toaldo in Padua (30 km west of Venice) and snowfall reported in the weather notes to determine the temperature point at 0 °C. A discussion is made about the calibration, validation, and conversion of readings from the original to modern units of pressure and temperature, i.e., hPa and °C, respectively. The recovered record of Venice is presented in comparison with Padua, Bologna, and Milan. The paper provides and analyzes the new dataset, and improves knowledge about the climate, history of science, instruments, and observations made in the mid-18th century.
Full article

Figure 1
Open AccessArticle
Sensitivity of Peru’s Economic Growth Rate to Regional Climate Variability
by
Mark R. Jury
Climate 2025, 13(10), 216; https://doi.org/10.3390/cli13100216 - 17 Oct 2025
Abstract
The macro-economic growth rate of Peru is analyzed for sensitivity to climatic conditions. Year-on-year fluctuations in the inflation-adjusted gross domestic product (GDP) per capita over the period 1970–2024 are subjected to correlation and composite statistical methods. Upturns relate to cool east Pacific La
[...] Read more.
The macro-economic growth rate of Peru is analyzed for sensitivity to climatic conditions. Year-on-year fluctuations in the inflation-adjusted gross domestic product (GDP) per capita over the period 1970–2024 are subjected to correlation and composite statistical methods. Upturns relate to cool east Pacific La Niña, downturns with warm El Niño. Composites are analyzed by subtracting upper and lower terciles, representing a difference of ~USD 40 B at current value. These reveal how the regional climate exerts a partial influence among external factors. During the austral summer with southeasterly winds over the east Pacific, sea temperatures undergo a 2.5 °C cooling. Consequently, atmospheric subsidence draws humid air from the Amazon toward the Peruvian highlands, improving crop production. Dry weather along the coast sustains transportation networks and urban infrastructure, ensuring good economic performance over the year. The opposing influence of El Niño is built into the statistics. A multi-variate algorithm is developed to predict changes in the Peru growth rate. Austral summer winds and subsurface temperatures over the tropical east Pacific account for a modest 23% of year-on-year variance. Although external factors and the varied landscape weaken macro-economic links with climate, our predictors significantly improve on traditional indices: SOI and Nino3. Adaptive measures are suggested to take advantage of Southern Oscillation’s influence on Peru’s economy.
Full article
(This article belongs to the Section Climate and Economics)
►▼
Show Figures

Figure 1
Open AccessArticle
Winds over the Red Sea and NE African Summer Climate
by
Mark R. Jury
Climate 2025, 13(10), 215; https://doi.org/10.3390/cli13100215 - 17 Oct 2025
Abstract
►▼
Show Figures
This study analyzes winds over the Red Sea (17 N, 39.5 E) and consequences for the northeast African climate in early summer (May–July). As the Indian SW monsoon commences, NNW winds > 6 m/s are channeled over the Red Sea between 2000 m
[...] Read more.
This study analyzes winds over the Red Sea (17 N, 39.5 E) and consequences for the northeast African climate in early summer (May–July). As the Indian SW monsoon commences, NNW winds > 6 m/s are channeled over the Red Sea between 2000 m highlands, forming a low-level jet. Although sea surface temperatures of 30C instill evaporation of 8 mm/day and surface humidity of 20 g/kg, the air mass above the marine layer is dry and dusty (6 g/kg, 100 µg/m3). Land–sea temperature gradients drive afternoon sea breezes and orographic rainfall (~4 mm/day) that accumulate soil moisture in support of short-cycle crops such as teff. Statistical analyses of satellite and reanalysis datasets are employed to reveal the mesoscale structure and temporal response of NE African climate to marine winds via air chemistry data alongside the meteorological elements. The annual cycle of dewpoint temperature often declines from 12C to 4C during the Indian SW monsoon onset, followed by dusty NNW winds over the Red Sea. Consequences of a 14 m/s wind surge in June 2015 are documented via analysis of satellite and meteorological products. Moist convection was stunted, according to Cloudsat reflectivity, creating a dry-east/moist-west gradient over NE Africa (13–14.5 N, 38.5–40 E). Diurnal cycles are studied via hourly data and reveal little change for advected dust and moisture but large amplitude for local heat fluxes. Inter-annual fluctuations of early summer rainfall depend on airflows from the Red Sea in response to regional gradients in air pressure and temperature and the SW monsoon over the Arabian Sea. Lag correlation suggests that stronger NNW winds herald the onset of Pacific El Nino.
Full article

Figure 1
Open AccessArticle
Interaction of Tropical Easterly Jets over North Africa
by
Mark R. Jury
Climate 2025, 13(10), 214; https://doi.org/10.3390/cli13100214 - 17 Oct 2025
Abstract
►▼
Show Figures
The objective of this study is to determine how easterly jets and associated convections interact over tropical North Africa during the Jul–Sep season, using reanalysis and satellite datasets for 1990–2024. Four indices are formed to describe mid- and upper-level zonal winds, and moist
[...] Read more.
The objective of this study is to determine how easterly jets and associated convections interact over tropical North Africa during the Jul–Sep season, using reanalysis and satellite datasets for 1990–2024. Four indices are formed to describe mid- and upper-level zonal winds, and moist convection over the Sahel and India. Time-space regression identifies the large-scale features modulating the easterly jets. Cumulative departures are analyzed and ranked to form composites in east wind/convective phases and weak wind/subsident phases. The upper-level tropical easterly jet accelerates over the Arabian Sea during and after Pacific La Nina and the cool-west Indian Ocean dipole, and shows four year cycling aligned with thermocline oscillations. The mid-level Africa easterly jet strengthens during Atlantic Nino conditions that enhance the Sahel’s convection in the Jul–Sep season. Both jets accelerate when convection spreads west of India, whereas brief spells of decoupling suppress North African crop yields. The case of 15–20 August 2018 is analyzed, when a surge of Indian monsoon convection and tropical easterly jet penetrated the Sahel, leading to widespread uplift and rainfall.
Full article

Figure 1
Open AccessArticle
Regulation of Health Professionals’ Work as a Climate Mitigation Strategy: Opportunities, Responsibilities, and Challenges
by
Paul Gregory and Zubin Austin
Climate 2025, 13(10), 213; https://doi.org/10.3390/cli13100213 - 14 Oct 2025
Abstract
Background: The climate impacts of health professionals’ work are significant. The potential role and opportunities for regulators of health professionals’ work to drive behavioural and practice change have not been adequately explored in the literature. The objective of this research was to examine
[...] Read more.
Background: The climate impacts of health professionals’ work are significant. The potential role and opportunities for regulators of health professionals’ work to drive behavioural and practice change have not been adequately explored in the literature. The objective of this research was to examine regulators’ perspectives on the potential role of health professions’ regulatory bodies in advancing the adoption of climate-conscious professional practice. Methods: Semi-structured interviews with 19 regulators overseeing the practice of health professionals in medicine, nursing, pharmacy, and dentistry in Canada were undertaken. Constant comparative data analysis using nVivo v15 was undertaken to identify common themes. The COREQ framework was applied to ensure the quality of the research processes used. Results: Participants highlighted their belief that there are only limited opportunities for health professions’ regulators to lead climate-positive practice change, despite their personal beliefs in the importance of the topic. The use of educational approaches, rather than legal or regulatory tools, was emphasized. Concerns were raised regarding regulatory overreach, practitioner blowback, and practical/logistical considerations. Coalition building across different facets of a profession (including educational institutions, unions, workplaces, and professional/advocacy groups) was identified as potentially most impactful. Conclusions: Previous research had highlighted practitioners’ beliefs that regulators had significant legal and practice-directed levers that could drive behavioural change towards more climate-friendly health care work. This research has highlighted regulators’ discomfort with assuming a legalistic role. Instead, they favoured persuasive techniques such as education and coalition building that may nudge, rather than compel, practitioners towards more climate-friendly practice.
Full article
(This article belongs to the Topic Energy, Environment and Climate Policy Analysis)
Open AccessArticle
Contemporary Tendencies in Snow Cover, Winter Precipitation, and Winter Air Temperatures in the Mountain Regions of Bulgaria
by
Dimitar Nikolov and Cvetan Dimitrov
Climate 2025, 13(10), 212; https://doi.org/10.3390/cli13100212 - 11 Oct 2025
Abstract
Snow is an essential meteorological variable and an indicator of the changing climate. Its variations, particularly in snow depth and snow water equivalent, result mainly from changes in winter precipitation and air temperature. Recently, these conditions have been thoroughly investigated worldwide, revealing a
[...] Read more.
Snow is an essential meteorological variable and an indicator of the changing climate. Its variations, particularly in snow depth and snow water equivalent, result mainly from changes in winter precipitation and air temperature. Recently, these conditions have been thoroughly investigated worldwide, revealing a general prevailing decline in precipitation and increasing tendencies in air temperatures. However, no systematic or up-to-date studies for Bulgaria exist. The main goal of the current project is to fill this national knowledge gap in the snow conditions in our mountains. For that purpose, we used 31 stations with altitudes ranging from 527 to 2925 m a.s.l. for the period between 1961 and 2020, covering two significant reference climatic periods. We extracted data about snow cover maximums, mean air temperatures, and precipitation amounts for the whole winter season in mountainous regions from October to April; however, we mainly present the results for the three winter months: December, January, and February. Most of the stations do not demonstrate any significant trends for snow depth maximums, except for the three lower stations in central west Bulgaria, which show significant increases. On the opposite end of the scale, two of the highest stations demonstrated notable decreases. The time series for the precipitation amounts are also predominantly indefinite. Significant decreasing trends can be found at the highest three alpine stations. The change in the mean seasonal air temperature is predominantly positive—17 of the stations show positive trends, and for 12, the increases are significant. The altitude of the strongest seasonal temperature rise lies between 1000 and 1700 m. Finally, due to the obvious nonlinearity of some of the time series, we decided to check for change points and a nonlinear approach to fit the data. This analysis demonstrates general changes in the investigated characteristics from the beginning of the 1970s to the middle of the 1980s.
Full article
(This article belongs to the Special Issue Climate Change Scenarios and Impacts for the Mountain Regions at Middle Latitudes)
►▼
Show Figures

Figure 1
Open AccessArticle
Development of Automatic Labels for Cold Front Detection in South America: A 2009 Case Study for Deep Learning Applications
by
Dejanira Ferreira Braz, Luana Albertani Pampuch, Michelle Simões Reboita, Tercio Ambrizzi and Tristan Pryer
Climate 2025, 13(10), 211; https://doi.org/10.3390/cli13100211 - 8 Oct 2025
Abstract
Deep learning models for atmospheric pattern recognition require spatially consistent training labels that align precisely with input meteorological fields. This study introduces an automatic cold front detection method using the ERA5 reanalysis dataset from the European Centre for Medium-Range Weather Forecasts (ECMWF) at
[...] Read more.
Deep learning models for atmospheric pattern recognition require spatially consistent training labels that align precisely with input meteorological fields. This study introduces an automatic cold front detection method using the ERA5 reanalysis dataset from the European Centre for Medium-Range Weather Forecasts (ECMWF) at 850 hPa, specifically designed to generate physically consistent labels for machine learning applications. The approach combines the Thermal Front Parameter (TFP) with temperature advection (AdvT), applying optimized thresholds (TFP < 5 × 10−11 K m−2; AdvT < −1 × 10−4 K s−1), morphological filtering, and polynomial smoothing. Comparison against 1426 manual charts from 2009 revealed systematic spatial displacement, with mean offsets of ~502 km. Although pixel-level overlap was low, with Intersection over Union (IoU) = 0.013 and Dice coefficient (Dice) = 0.034, spatial concordance exceeded 99%, confirming both methods identify the same synoptic systems. The automatic method detects 58% more fronts over the South Atlantic and 44% fewer over the Andes compared to manual charts. Seasonal variability shows maximum activity in austral winter (31.3%) and minimum in summer (20.1%). This is the first automatic front detection system calibrated for South America that maintains direct correspondence between training labels and reanalysis input fields, addressing the spatial misalignment problem that limits deep learning applications in atmospheric sciences.
Full article
(This article belongs to the Special Issue Meteorological Forecasting and Modeling in Climatology)
►▼
Show Figures

Figure 1
Open AccessArticle
High-Resolution Temporal Variation of Thermal Discomfort Indices in the Eastern Mediterranean City of Athens, Greece, Since the Beginning of the 20th Century (1901–2024)
by
Basil E. Psiloglou, Nikolas Gkinis and Christos Giannakopoulos
Climate 2025, 13(10), 210; https://doi.org/10.3390/cli13100210 - 6 Oct 2025
Abstract
This study analyzes more than a century of hourly meteorological data (1901–2024) from the Thissio station in central Athens, Greece, to assess the long-term changes in human thermal discomfort. Three simple and widely used bioclimatic indices, Thom’s Discomfort Index (TDI), Humidex (HMDX), and
[...] Read more.
This study analyzes more than a century of hourly meteorological data (1901–2024) from the Thissio station in central Athens, Greece, to assess the long-term changes in human thermal discomfort. Three simple and widely used bioclimatic indices, Thom’s Discomfort Index (TDI), Humidex (HMDX), and Heat Index (HI), were calculated to capture the combined effects of air temperature and humidity. The results show a marked increase in the frequency, intensity, and duration of thermal discomfort since the 1980s, with a strong acceleration after 2000. The number of days with severe or dangerous heat stress has more than doubled compared with the mid-20th century, and periods of high discomfort now extend from June to September. The maximum values of HMDX and HI have exceeded critical health thresholds, highlighting increasing risks for the urban population. These findings demonstrate how rising temperature and humidity amplify heat stress in a Mediterranean city and emphasize the need for adaptation strategies in urban planning and public health to reduce vulnerability to extreme heat.
Full article
(This article belongs to the Special Issue Confronting the Climate Change and Health Nexus: Interactions, Impacts, and Adaptation Strategies)
►▼
Show Figures

Figure 1
Journal Menu
► ▼ Journal Menu-
- Climate Home
- Aims & Scope
- Editorial Board
- Reviewer Board
- Topical Advisory Panel
- Instructions for Authors
- Special Issues
- Topics
- Sections & Collections
- Article Processing Charge
- Indexing & Archiving
- Editor’s Choice Articles
- Most Cited & Viewed
- Journal Statistics
- Journal History
- Journal Awards
- Society Collaborations
- Conferences
- Editorial Office
Journal Browser
► ▼ Journal BrowserHighly Accessed Articles
Latest Books
E-Mail Alert
News
Topics
Topic in
Atmosphere, Buildings, Climate, Environments, Sustainability, Earth
Climate, Health and Cities: Building Aspects for a Resilient Future
Topic Editors: Ferdinando Salata, Virgilio Ciancio, Simona MannucciDeadline: 20 November 2025
Topic in
Atmosphere, Climate, Environments, Remote Sensing, Sustainability
Atmospheric Chemistry, Aging, and Dynamics
Topic Editors: Zechen Yu, Myoseon Jang, Zhonghua ZhengDeadline: 31 December 2025
Topic in
Agriculture, Climate, Sustainability, Water, Resources
Advances in Water and Soil Management Towards Climate Change Adaptation
Topic Editors: Nektarios N. Kourgialas, Ioannis Anastopoulos, Alexandros I. StefanakisDeadline: 30 January 2026
Topic in
Applied Sciences, Atmosphere, Climate, Meteorology, Geosciences
Numerical Models and Weather Extreme Events (2nd Edition)
Topic Editors: Edoardo Bucchignani, Andrea MastelloneDeadline: 27 February 2026
Conferences
Special Issues
Special Issue in
Climate
Climate-Driven Shifts in Snow Drought and Hydrological Extremes: Ecological Impacts and Resilience
Guest Editors: Yuanfang Chai, Yunping YangDeadline: 24 November 2025
Special Issue in
Climate
Hydro-Meteorological Hazards: Causes, Impacts, and Mitigation Strategies
Guest Editors: Marco Luppichini, Monica BiniDeadline: 30 November 2025
Special Issue in
Climate
Effects of Climate Change on Ecosystem Behavior Across Varied Environments
Guest Editors: Tao Bao, Wanying Zhang, Ning ChenDeadline: 30 November 2025
Special Issue in
Climate
Urban Heat Adaptation: Potential, Feasibility, Equity
Guest Editors: Maurizio Tiepolo, Riccardo PolloDeadline: 30 November 2025
Topical Collections
Topical Collection in
Climate
Adaptation and Mitigation Practices and Frameworks
Collection Editor: Rajib Shaw



