Next Issue
Volume 13, December
Previous Issue
Volume 13, October
 
 

Biomedicines, Volume 13, Issue 11 (November 2025) – 268 articles

Cover Story (view full-size image): mTOR is a central regulator of cellular growth and neural activity, positioned at the intersection of oncogenic signaling and neural circuit dynamics. In adult diffusely infiltrating glioma, dysregulated mTOR not only facilitates tumor proliferation and metabolism, but it also reshapes communication between tumor cells and surrounding neurons. Molecular, electrophysiological, and imaging studies reveal that mTOR-dependent signaling drives synaptic remodeling, alters excitatory–inhibitory balance, and increases network hyperexcitability. These changes contribute to both glioma-associated seizures and cognitive decline. In this review, we highlight mTOR as a key mediator of neuron–glioma crosstalk and a potential therapeutic target capable of addressing tumor-induced neurological dysfunction in patients with glioma. View this paper
  • Issues are regarded as officially published after their release is announced to the table of contents alert mailing list.
  • You may sign up for e-mail alerts to receive table of contents of newly released issues.
  • PDF is the official format for papers published in both, html and pdf forms. To view the papers in pdf format, click on the "PDF Full-text" link, and use the free Adobe Reader to open them.
Order results
Result details
Section
Select all
Export citation of selected articles as:
10 pages, 735 KB  
Article
The Effect of Anti-Viral Treatment of HCV Infection on Outcomes of Renal Transplant Patients with Chronic HCV Infection: A Real-World Cohort Study
by Chih-Wei Chiu, Kuo-Ting Sun, Shih-Ting Huang, I-Kuan Wang, Chi-Yuan Li and Tung-Min Yu
Biomedicines 2025, 13(11), 2842; https://doi.org/10.3390/biomedicines13112842 - 20 Nov 2025
Viewed by 476
Abstract
Background/Objectives: Chronic hepatitis C virus (HCV) infection remains a significant comorbidity in patients with end-stage renal disease (ESRD), complicating outcomes after kidney transplantation. The anti-viral treatment of HCV infection including Direct-acting antivirals (DAAs) have transformed HCV treatment, but evidence remains limited. Methods: We [...] Read more.
Background/Objectives: Chronic hepatitis C virus (HCV) infection remains a significant comorbidity in patients with end-stage renal disease (ESRD), complicating outcomes after kidney transplantation. The anti-viral treatment of HCV infection including Direct-acting antivirals (DAAs) have transformed HCV treatment, but evidence remains limited. Methods: We conducted a retrospective, real-world cohort study using the TriNetX Analytics Network. Patients were divided into two cohorts: those who received anti-viral treatment of HCV infections before transplant (n = 982) and those who did not (n = 982), following 1:1 propensity score matching. Results: Outcomes assessed one year post-index included mortality, hepatic complications, graft failure, and serum creatinine >6 mg/dL. Anti-HCV infection treated patients had significantly lower risks of graft failure (aHR: 0.656; 95% CI: 0.434, 0.993; p < 0.001) and severe renal dysfunction (aHR: 0.619; 95% CI: 0. 0.390, 0.984; p < 0.001) compared to untreated patients. While mortality (aHR: 0.901; 95% CI: 0.728, 1.114) and liver-related outcomes trended favorably in the treated group, they did not reach statistical significance. Conclusions: Our findings demonstrate that pre-transplant anti-viral treatment of HCV infection in HCV-infected kidney transplant recipients is associated with improved graft survival and renal function. Full article
(This article belongs to the Section Microbiology in Human Health and Disease)
Show Figures

Figure 1

13 pages, 2618 KB  
Article
TIM-3 Promotes Proliferation of Acute Myeloid Leukemia Blasts
by Zong-Yan Shi, Kai Sun, Zhao-Yu Li, Dai-Hong Xie and Ya-Zhen Qin
Biomedicines 2025, 13(11), 2841; https://doi.org/10.3390/biomedicines13112841 - 20 Nov 2025
Viewed by 460
Abstract
Background: The immunocheckpoint TIM-3 is also expressed on acute myeloid leukemia (AML) blasts. Its prognostic significance requires clarification through subgroup analysis, while its functional roles and underlying mechanisms remain to be further investigated. Methods: Expression of TIM-3 was assessed in fresh bone [...] Read more.
Background: The immunocheckpoint TIM-3 is also expressed on acute myeloid leukemia (AML) blasts. Its prognostic significance requires clarification through subgroup analysis, while its functional roles and underlying mechanisms remain to be further investigated. Methods: Expression of TIM-3 was assessed in fresh bone marrow samples from 81 newly diagnosed patients with AML and 7 healthy donors using multi-color flow cytometry. TIM-3 overexpression was induced in Kasumi-1 and HL60 cell lines via lentiviral infection, and subsequent assays for cell proliferation, cell cycle, apoptosis, subcutaneous tumor formation, and Western blotting were performed. Sorted CD34+ cells from bone marrow mononuclear cells of 4 newly diagnosed AML patients were used for evaluating Ki67+ frequency with TIM-3 blocked or not. CD34+ cells from bone marrow mononuclear cells of other 4 newly diagnosed patients with AML were sorted into TIM-3+ and TIM-3 cells and subjected to transcriptome sequencing. Results: High frequencies of CD34+TIM-3+ cells at diagnosis were related to high relapse rates in AML patients with t(8;21) (p = 0.025) but not in non-CBF-AML patients (p = 0.16). In vitro, TIM-3 upregulation in Kasumi-1 and HL60 cells enhanced cell proliferation (p = 0.002 and 0.013) and increased the S phase cell population (p = 0.006 and < 0.001), without affecting apoptosis (all p > 0.05). In vivo, TIM-3 upregulation promoted subcutaneous tumor formation in BALB/c nude mice, particularly in t(8;21) AML cells (p = 0.0068 and 0.045). In addition, blocking TIM-3 tended to decrease Ki-67+ frequency in CD34+ cells of AML patients (p = 0.058). KEGG enrichment analysis of transcriptome data revealed significant enrichment of cell cycle, with key genes including CDK1, CCNA2, CDCA5, AURKB, SGO1, TTK, TICRR, and NDC80 showing significantly higher expression in CD34+TIM-3+ cells compared to CD34+TIM-3 cells. Notably, CDK1 and CCNA2, critical regulators of the cell cycle, were upregulated in TIM-3-overexpressing Kasumi-1 and HL60 cells. Conclusions: High TIM-3 expression in AML blasts at diagnosis is associated with relapse in the t(8;21) subtype. TIM-3 promotes AML blast proliferation by upregulating CDK1 and CCNA2, facilitating cell cycle entry. Full article
(This article belongs to the Section Cancer Biology and Oncology)
Show Figures

Figure 1

19 pages, 2003 KB  
Article
Impact of Oral Administration of Lactobacillus reuteri LMG-P 27481 on Human Gut Microbiota Diversity and Function: A Pilot Study
by Veronica Ojetti, Carmine Petruzziello, Alessio Migneco, Marcello Candelli and Angela Saviano
Biomedicines 2025, 13(11), 2840; https://doi.org/10.3390/biomedicines13112840 - 20 Nov 2025
Viewed by 962
Abstract
Background: Many literature studies have reported the beneficial effects of probiotics on human health, but few articles have evaluated their “real effects” on the modulation of microbiota after their use. Lactobacillus reuteri (L. reuteri) is one of the most studied [...] Read more.
Background: Many literature studies have reported the beneficial effects of probiotics on human health, but few articles have evaluated their “real effects” on the modulation of microbiota after their use. Lactobacillus reuteri (L. reuteri) is one of the most studied probiotics with the best effects on gut microbiota. Aims: The primary aim of our study was the evaluation of the intestinal colonization by L. reuteri-LMG P 27481 and its effects on the modification of the gut bacterial flora. The secondary aim was the evaluation of side effects through the validated Gastrointestinal Symptom Rating Scale (GSRS). Patients and Methods: This is an interventional, open-label study conducted on 20 healthy adults (10 men and 10 women M/F; mean age 34 ±15 years) who received a probiotic Reuterin® LMG (L. reuteri LMG P 27481) for 28 consecutive days in drops at a concentration of 1 × 109 (five drops per day). Microbiota analysis was performed at enrollment (T0), at the end of probiotic supplementation (T1) and after a 14-day follow-up period (T2). Results: In our study we observed interesting quantitative and functional variations as regards the Firmicutes/Bacterioidetes ratio, intestinal permeability, and the production of short-chain fatty acids (SCFA). This probiotic was safe and was able to improve patients’ symptoms. Conclusions: The intake of L. reuteri LMG-P 27481 in healthy subjects showed transitory variations in some functional and metabolic gut functions, especially an improvement in the barrier effect and intestinal permeability, y and an increase in SCFA. Future studies should include target populations to have a greater range for modulation of the gut microbiota. Full article
Show Figures

Figure 1

53 pages, 1288 KB  
Review
Recent Advances in Periodontal Regenerative Medicine: A Focus on the Role of Mechanical Stimulation
by Lidiia Grinchevskaia, Daria Revokatova, Mohammad Hadi Norahan, Alexey Senkovenko, Frederico David Alencar de Sena Pereira, Nastasia Kosheleva, Anastasia Shpichka and Peter Timashev
Biomedicines 2025, 13(11), 2839; https://doi.org/10.3390/biomedicines13112839 - 20 Nov 2025
Viewed by 1124
Abstract
Periodontitis is a prevalent chronic inflammatory disease that leads to the progressive destruction of periodontal tissues and remains the primary cause of tooth loss worldwide. Despite advances in regenerative approaches—including stem cell therapy, scaffold-based tissue engineering, and guided tissue regeneration—the complete and functional [...] Read more.
Periodontitis is a prevalent chronic inflammatory disease that leads to the progressive destruction of periodontal tissues and remains the primary cause of tooth loss worldwide. Despite advances in regenerative approaches—including stem cell therapy, scaffold-based tissue engineering, and guided tissue regeneration—the complete and functional restoration of the periodontal ligament remains a major clinical challenge. Stem-cell-based therapies and advanced biomaterials have emerged as promising strategies in regenerative medicine, offering potential for restoring periodontal structure and function. Among cells, periodontal-ligament-derived stem cells (PDLSCs) show exceptional regenerative potential due to their ability to differentiate into cementoblasts, osteoblasts, and other cell types essential for periodontal repair. In recent years, a variety of biomaterials with distinct specifications and properties have been utilized to repair periodontal damage. In addition to the inherent properties of biomaterials, the morphology and structural characteristics of these materials as bioequivalents for periodontal regeneration are also critical considerations. Furthermore, recent studies emphasize that mechanical stimulation plays a considerable role in directing stem cell differentiation, gene expression, matrix organization, and modulating inflammatory responses in periodontal regeneration. Canonical parameter ranges for systematic analysis indicate that cyclic stretch strain of 1–20% at 0.1–0.5 Hz (6–30 cycles/min) typically increases the expression of osteogenic markers (RUNX2, ALP, OCN) and matrix components (Col1) in PDLSCs. Conversely, higher values (>15%) often bias the response toward inflammatory pathways (IL-6, PGE2). Static compression above 2 g/cm2 consistently stimulates the secretion of pro-inflammatory cytokines (IL-6, IL-8) and alters the RANKL/OPG balance in favor of osteoclastogenesis. Significant heterogeneity in response across studies will be analyzed by examining key methodological variables, including specific loading regimens (duration, frequency patterns) and culture conditions (e.g., serum/osteogenic supplements), which critically modulate mechanotransduction outcomes. This review summarizes current progress in periodontal regenerative medicine, emphasizing cellular and biomaterial considerations, as well as biofabrication techniques, with a particular focus on the influence of mechanical forces on PDLSCs. We discuss cellular responses to mechanical stimuli, including changes in gene expression, cytoskeletal organization, proliferation, and differentiation. Combining biological knowledge with advances in bioprinting and the study of mechanobiology, we finally discuss promising opportunities for improving periodontal regeneration that can be applied in the future in clinical practice. Full article
(This article belongs to the Section Biomedical Engineering and Materials)
Show Figures

Figure 1

38 pages, 1910 KB  
Review
The Bidirectional Relationship Between Myocardial Infarction and Depression: Risk Factors, Mechanisms, and Interventions
by Zhuorui Cui, Qiaoning Yang, Furong Yang, Yankai Yang, Xuexin Yang, Yanqiao Yu, Yajie Cai, Xiaodi Fan and Ruina Bai
Biomedicines 2025, 13(11), 2838; https://doi.org/10.3390/biomedicines13112838 - 20 Nov 2025
Viewed by 897
Abstract
Myocardial infarction (MI) and depression exhibit a bidirectional relationship, in which patients with MI are more susceptible to depression, and individuals with depression face a heightened risk of MI. The two diseases are intricately intertwined via the heart–brain axis. Sex, age, lifestyle, social [...] Read more.
Myocardial infarction (MI) and depression exhibit a bidirectional relationship, in which patients with MI are more susceptible to depression, and individuals with depression face a heightened risk of MI. The two diseases are intricately intertwined via the heart–brain axis. Sex, age, lifestyle, social background, comorbidities, and genetics contribute to and affect the prognosis of this combined condition. Mechanisms involving the autonomic nervous system (ANS), hypothalamic–pituitary–adrenal (HPA) axis, inflammation, thrombosis, tryptophan metabolism, renin–angiotensin–aldosterone system (RAAS), endothelial dysfunction, microRNAs, and gut microbiota, as components of the heart–brain axis, have been implicated in the pathological link between MI and depression. This review outlines the common risk factors and potential mechanisms underlying this bidirectional relationship. It treats the comorbidities of MI and depression as a unified condition, relying on evidence from clinical trials and experimental studies that directly address both diseases together rather than extrapolating from separate studies on MI or depression alone. It also discusses current therapeutic approaches, including non-pharmacological interventions like psychotherapy and exercise, and pharmacological treatments with chemical or natural compounds. Finally, this review identifies significant gaps in the pathophysiology and clinical management of MI with depression, which warrant further investigation. Full article
(This article belongs to the Special Issue Advances in Heart–Brain Axis)
Show Figures

Graphical abstract

15 pages, 946 KB  
Article
Salivary Biomarker Profiles in Pediatric Oral Candidiasis
by Alexandru-Emilian Flondor, Irina-Georgeta Sufaru, Ioana Martu, Stefan-Lucian Burlea and Vasilica Toma
Biomedicines 2025, 13(11), 2837; https://doi.org/10.3390/biomedicines13112837 - 20 Nov 2025
Viewed by 362
Abstract
Background/Objectives: Pediatric periodontal inflammation arises from complex host–microbe interactions. Beyond bacterial biofilms, fungal colonization—particularly by Candida albicans—is increasingly recognized as a contributor. The aim of this study was to investigate the relationship between fungal and bacterial colonization, host inflammatory mediators, and salivary [...] Read more.
Background/Objectives: Pediatric periodontal inflammation arises from complex host–microbe interactions. Beyond bacterial biofilms, fungal colonization—particularly by Candida albicans—is increasingly recognized as a contributor. The aim of this study was to investigate the relationship between fungal and bacterial colonization, host inflammatory mediators, and salivary parameters in children. It also aimed to identify salivary biomarkers that could be useful for the early diagnosis of oral candidiasis and periodontal inflammation. Methods: A cross-sectional study was performed on 140 children (8–15 years): healthy controls (n = 70) and cases with oral candidiasis (n = 70). Clinical indices (Plaque Index, Gingival Index, Bleeding on Probing), salivary flow, pH, and buffering capacity were recorded. Quantitative PCR assessed C. albicans and four periodontal pathogens, while ELISA measured salivary cytokines (IL-1β, IL-6, TNF-α, IL-8). Analyses included group comparisons, correlations, regression modeling, and principal component analysis (PCA). Results: Children with candidiasis exhibited higher PI, GI, and BOP (p < 0.001), along with reduced pH and buffering capacity (p < 0.001). Salivary loads of C. albicans and all targeted pathogens were elevated (p < 0.001). Cytokine levels were markedly increased (p < 0.001). GI correlated with C. albicans (ρ = 0.71) and cytokines (ρ = 0.62–0.76). Logistic regression identified C. albicans and IL-1β as independent predictors, while salivary pH and flow were found to be protective. PCA distinguished groups, with PC1 (55.2%) driven by fungal and cytokine markers. Conclusions: Oral candidiasis in children is defined by distinct microbial and inflammatory profiles. Salivary biomarker integration offers potential for early, non-invasive diagnosis and risk stratification. Full article
(This article belongs to the Special Issue Recent Advances in Oral Medicine—2nd Edition)
Show Figures

Figure 1

16 pages, 8121 KB  
Article
All-Trans Retinoic Acid Impacts Early Palatal Shelves Development via the Wnt and TGF-β Signaling Pathways
by Yaping Ma, Binqing Wang, Shikang Gao and Tao Song
Biomedicines 2025, 13(11), 2836; https://doi.org/10.3390/biomedicines13112836 - 20 Nov 2025
Viewed by 366
Abstract
Background/Objectives: All-trans retinoic acid (atRA), a potent derivative of vitamin A, is recognized as a significant teratogen for inducing cleft palate in both humans and mice. The molecular mechanisms underlying it remain intricate and incompletely elucidated. The advent of single-cell sequencing technology offers [...] Read more.
Background/Objectives: All-trans retinoic acid (atRA), a potent derivative of vitamin A, is recognized as a significant teratogen for inducing cleft palate in both humans and mice. The molecular mechanisms underlying it remain intricate and incompletely elucidated. The advent of single-cell sequencing technology offers novel methodologies to investigate the mechanisms by which atRA induces cleft palate. Methods: In this study, we use C57BL/6 mice to conduct cleft palate models, comprising a control group and an atRA-exposed group. Palatal shelves were collected at embryonic day 12.5 (E12.5) for 10x single-cell sequencing analysis to discern and compare the cellular and molecular disparities between the two groups. Validation of the findings was performed using Quantitative real-time polymerase chain reaction and Western blot techniques. Results: The findings indicate that at E12.5, atRA predominantly affects the mesenchymal and epithelial cells of the palatal shelves, inhibiting cellular proliferation and migration. The primary mechanism of atRA’s effect involves modulation of the Wnt and TGF-β signaling pathways. Furthermore, the Ppp1r14b gene was identified as a critical mediator in atRA’s interaction with these pathways. Conclusions: This study provides a more comprehensive understanding of the mechanisms underlying atRA-induced cleft palate formation. It highlights the significance of the Wnt and TGF-β pathways, as well as the Ppp1r14b gene during this procedure. Full article
Show Figures

Figure 1

14 pages, 1447 KB  
Article
Star-Shaped Glatiramer Acetate Mitigates Pulmonary Dysfunction and Brain Neuroinflammation in a Murine Model of Cryptococcus-Associated IRIS
by Shehata Anwar, Jinyan Zhou, Lauren Kowalski, Joshua Saylor, Devanshi Shukla, Katelyn Boetel, Ziyuan Song, Kamal Sharma, Jianjun Cheng and Makoto Inoue
Biomedicines 2025, 13(11), 2835; https://doi.org/10.3390/biomedicines13112835 - 20 Nov 2025
Viewed by 467
Abstract
Background: Cryptococcus-associated immune reconstitution inflammatory syndrome (C-IRIS) is a life-threatening complication of immune recovery, often triggered by antiretroviral therapy and characterized by Th1-skewed CD4+ T cell hyperactivation, neuroinflammation, and pulmonary dysfunction. Methods: Using a validated murine model of unmasking C-IRIS, we [...] Read more.
Background: Cryptococcus-associated immune reconstitution inflammatory syndrome (C-IRIS) is a life-threatening complication of immune recovery, often triggered by antiretroviral therapy and characterized by Th1-skewed CD4+ T cell hyperactivation, neuroinflammation, and pulmonary dysfunction. Methods: Using a validated murine model of unmasking C-IRIS, we assessed the therapeutic potential of star-shaped glatiramer acetate (sGA), a structurally enhanced derivative of the FDA-approved immunomodulator glatiramer acetate (GA). sGA was administered intraperitoneally on days 1 and 3 post-CD4+ T cell reconstitution. Results: sGA significantly ameliorated C-IRIS-associated respiratory dysfunction, including increasing breaths per minute by ~35% and improved minute volume, total respiratory cycle time, expiration time, and inspiration time. Survival rate grew to 75% on day 14 for sGA-treated C-IRIS mice. In both the lung and the brain, sGA reduced total CD4+ T cells and selectively diminished Th1 cells by 50–60% and Th17 cells by 40–50%. Activated microglia decreased by 45% within the brain, indicating attenuated innate immune activation. Golgi-Cox analysis revealed region-specific neuroprotection: neuronal loss in the prefrontal cortex, lateral hypothalamus, and periaqueductal gray was rescued by 25–40%, whereas hippocampal neurons were relatively preserved, and basolateral amygdala neurons showed no significant recovery. Conclusion: Collectively, our findings suggest that sGA exerts neuroprotection in C-IRIS by limiting peripheral CD4+ T cell effector activity and suppressing CNS-resident immune activation. This study supports the use of sGA as a promising preclinical therapeutic candidate for C-IRIS and other Th1-mediated neuroinflammatory conditions. Full article
(This article belongs to the Section Neurobiology and Clinical Neuroscience)
Show Figures

Figure 1

13 pages, 7547 KB  
Article
Pseudoaneurysm Versus Chronic Expanding Hematoma on MRI: Hematoma-like Lesions with Distinct Therapeutic Strategies
by Seul Ki Lee, Jun-Ho Kim and Jee-Young Kim
Biomedicines 2025, 13(11), 2834; https://doi.org/10.3390/biomedicines13112834 - 20 Nov 2025
Viewed by 396
Abstract
Background/Objectives: Pseudoaneurysm and chronic expanding hematoma (CEH) are uncommon soft tissue lesions that can mimic hematoma or hemorrhagic tumors on magnetic resonance imaging (MRI). Because treatment strategies differ, accurate differentiation is important. This study aimed to compare MRI characteristics of pseudoaneurysm and CEH [...] Read more.
Background/Objectives: Pseudoaneurysm and chronic expanding hematoma (CEH) are uncommon soft tissue lesions that can mimic hematoma or hemorrhagic tumors on magnetic resonance imaging (MRI). Because treatment strategies differ, accurate differentiation is important. This study aimed to compare MRI characteristics of pseudoaneurysm and CEH and identify distinguishing imaging features. Methods: We retrospectively reviewed 12 patients diagnosed between June 2010 and June 2023 with pseudoaneurysm (n = 6) or CEH (n = 6). Patient demographics, lesion depth, and size were compared. MRI features were evaluated for morphology, internal characteristics, pulsatile artifact, and involvement of adjacent structures. Results: Pseudoaneurysms were consistently located in the muscle layer, whereas CEHs were predominantly found in the subcutaneous fat layer (83.3%, p = 0.015). CEHs were significantly larger than pseudoaneurysms (13.5 ± 3.9 cm vs. 6.1 ± 3.3 cm, p = 0.005). Pseudoaneurysm more frequently exhibited ovoid morphology (100%), central flow void on T1WI and T2WI (100%), inner peripheral high SI on T1WI (83.3%), and neurovascular bundle involvement (100%) (all p < 0.05), while CEHs demonstrated multilobular morphology (100%) and internal septations (83.3%) (p < 0.05). Conclusions: Lesion location, size, morphology, central flow void, inner peripheral high T1 signal, septation, and neurovascular involvement enables reliable MRI differentiation between pseudoaneurysm and CEH, guiding accurate diagnosis and guiding appropriate management. Full article
(This article belongs to the Section Molecular and Translational Medicine)
Show Figures

Figure 1

13 pages, 2062 KB  
Article
Gas Plasma-Induced Oxidative Transformation of Glucose
by Mohsen Ahmadi, Kai Masur, Sander Bekeschus and Kristian Wende
Biomedicines 2025, 13(11), 2833; https://doi.org/10.3390/biomedicines13112833 - 20 Nov 2025
Viewed by 362
Abstract
Background: Glucose, a central carbohydrate in higher organisms’ metabolism, can undergo extensive oxidative modification under conditions of excessive inflammation or elevated reactive oxygen and nitrogen species (RONS). Such modifications yield glucose oxidation products (GOPs) with potential biological relevance and toxicity. This study [...] Read more.
Background: Glucose, a central carbohydrate in higher organisms’ metabolism, can undergo extensive oxidative modification under conditions of excessive inflammation or elevated reactive oxygen and nitrogen species (RONS). Such modifications yield glucose oxidation products (GOPs) with potential biological relevance and toxicity. This study aimed to systematically characterize GOP formation under defined oxidative conditions generated by gas plasma treatment. Methods: D-glucose solutions were prepared at 0.25 mM (hypoglycemic/diabetic range), 2.5 mM (sub-physiological), and 25 mM (peritoneal dialysis fluid). Samples were exposed for up to 20 min to the atmospheric-pressure argon plasma jet kINPen, which produces a wide spectrum of RONS. Treatment time-dependent glucose oxidation was assessed by high-resolution mass spectrometry (HRMS) and tandem mass spectrometry (MS/MS) to identify the oxidation products. Results: Gas plasma exposure generated various oxidation products and their abundance profiles depended on initial glucose concentration and treatment duration. Identified products included 2-keto-D-glucose, 3-deoxyglucosone (3DG), 3,4-dideoxyglucosone-3-ene (3,4DGE), furaldehyde, methylglyoxal, and acetaldehyde. HRMS/MS analysis confirmed diagnostic fragment ions for each GOP and revealed distinct formation across the model scenarios. Conclusions: Cold gas plasma induces a spectrum of glucose oxidation products under biomedically relevant glucose levels. The identified GOPs, many of which have known cytotoxic or signaling properties, provide mechanistic insight into glucose oxidation in inflamed or oxidative microenvironments. These findings support the utility of plasma-based oxidative models for studying GOP-associated biological effects and potential pathophysiological consequences. Full article
Show Figures

Figure 1

17 pages, 335 KB  
Review
Dual-Action Regenerative Therapies: Regeneration and Antimicrobial Effects of Platelet- and Marrow-Derived Biologics
by Claire Yuan, Samuel P. Ang, Jamal J. Hasoon, Reda Tolba, Qing Zhao Ruan, Christopher M. Lam, Giuliano Lo Bianco, Paul J. Christo and Christopher L. Robinson
Biomedicines 2025, 13(11), 2832; https://doi.org/10.3390/biomedicines13112832 - 20 Nov 2025
Viewed by 562
Abstract
This review explores the dual regenerative and antimicrobial properties of platelet- and marrow-derived biologics, including platelet-rich plasma (PRP), bone marrow aspirate concentrate (BMAC), autologous protein solutions, and plasma fractions. These biologics, widely used in regeneration and tissue repair, offer multiplex bioactivity through growth [...] Read more.
This review explores the dual regenerative and antimicrobial properties of platelet- and marrow-derived biologics, including platelet-rich plasma (PRP), bone marrow aspirate concentrate (BMAC), autologous protein solutions, and plasma fractions. These biologics, widely used in regeneration and tissue repair, offer multiplex bioactivity through growth factors, cytokines, and cellular components that promote healing while reducing infection risk. PRP and BMAC demonstrate significant regenerative effects in musculoskeletal conditions, wound healing, and cartilage repair, with platelets and leukocytes contributing antimicrobial peptides and immune modulation for more indirect regenerative mechanisms. Preparation methods, patient factors, and lack of standardization impact clinical outcomes and efficacy. While promising for reducing reliance on chronic pain medications and improving function, these therapies face limitations including inconsistent preparation and utilization protocols, limited long-term safety data, and regulatory challenges. Here, we review the need for consensus-building, standardized procedures, and robust research to optimize clinical integration and realize the full potential of biologic regenerative therapies in pain medicine. Full article
(This article belongs to the Section Gene and Cell Therapy)
16 pages, 10890 KB  
Article
Age-Stratified Analysis of the Clinical Efficacy of Subcutaneous Immunotherapy for Allergic Rhinitis in Chinese Patients
by Ling Jin, Kai Fan, Shican Zhou, Yang Wang, Shiwang Tan, Bojin Long and Shaoqing Yu
Biomedicines 2025, 13(11), 2831; https://doi.org/10.3390/biomedicines13112831 - 20 Nov 2025
Viewed by 523
Abstract
Background/Objectives: To investigate the relationship between patient age and the clinical efficacy of subcutaneous immunotherapy (SCIT) for allergic rhinitis (AR), aiming to provide a reference for patient selection and efficacy improvement in clinical practice. Methods: We conducted a retrospective statistical analysis of clinical [...] Read more.
Background/Objectives: To investigate the relationship between patient age and the clinical efficacy of subcutaneous immunotherapy (SCIT) for allergic rhinitis (AR), aiming to provide a reference for patient selection and efficacy improvement in clinical practice. Methods: We conducted a retrospective statistical analysis of clinical data from 240 AR patients who underwent standardized house dust mite (HDM) SCIT for at least 6 months at our hospital between 2019 and 2025. Patients were stratified into four age groups (children, young adults, middle-aged adults, and the elderly) according to the World Health Organization (WHO) classification. The clinical efficacy, nasal symptom scores, Rhinoconjunctivitis Quality of Life Questionnaire (RQLQ) scores, peripheral blood regulatory T cell (Treg) and regulatory B cell (Breg) levels, and adverse reactions were analyzed across these age strata. Additionally, to investigate the underlying mechanisms, we utilized a public single-cell transcriptomic dataset (GSE176269; n = 35, age 4 months-65 years) to assess the relationship between T cell senescence and age through data integration and senescence gene set scoring. For multiple comparisons, the significance level was adjusted using the Bonferroni method. This adjustment ensured the overall significance level (α) of the study was maintained at 0.05, and the final adjusted significance level (α′) for each age group was 0.0125. Results: The overall response rate for the entire cohort was 62.5%. Age-stratified analysis revealed a significantly higher response rate in children (83.3%) compared to middle-aged and elderly patients (48.5% and 20%, respectively), with the difference being statistically significant (p < 0.001). Following treatment, both total nasal symptom scores and RQLQ scores decreased significantly across all age groups compared to baseline (p < 0.001). Peripheral blood Treg and Breg levels increased post-treatment in all age groups; however, the increase was not statistically significant in the middle-aged and elderly groups (p > 0.0125). The incidence of systemic adverse reactions was 4.17% (all Grade I), occurring primarily in the child and young adult groups, but the difference among age groups was not statistically significant (p > 0.0125). Mechanistically, our single-cell analysis revealed that T cells within the nasal mucosa exhibit significant age-dependent senescence. Conclusions: SCIT is a safe and effective treatment for AR across all age groups. However, pediatric patients appear to derive greater benefit compared to middle-aged and elderly patients, a finding that corresponds with age-stratified immunological data. Therefore, different efficacy expectations should be considered when selecting SCIT for patients of varying ages, and future research should explore strategies targeting T cell senescence to enhance desensitization efficacy in elderly patients. Full article
(This article belongs to the Special Issue Allergic Rhinitis: From Pathology to Novel Therapeutic Approaches)
Show Figures

Figure 1

4 pages, 164 KB  
Editorial
Environmental Exposures and Human Diseases: Molecular Insights
by Maaike van Gerwen, Luoping Zhang and Angela M. Leung
Biomedicines 2025, 13(11), 2830; https://doi.org/10.3390/biomedicines13112830 - 20 Nov 2025
Viewed by 259
Abstract
Environmental exposures play an important role in the development of diseases [...] Full article
(This article belongs to the Special Issue Environmental Exposures and Human Diseases—Molecular Insights)
24 pages, 2759 KB  
Article
Factors Released by Polarized Neutrophil-like Cells Modulate Cardiac Fibroblast Phenotype and Limit the Inflammatory Response After Myocardial Infarction
by Letitia Ciortan, Ana-Maria Gan, Sergiu Cecoltan, Mihaela Serbanescu, Andreea Cristina Mihaila, Razvan Daniel Macarie, Monica Madalina Tucureanu, Miruna Larisa Naie, Mihai Bogdan Preda, Bogdan-Paul Cosman, Galyna Bila, Rostyslav Bilyy and Elena Butoi
Biomedicines 2025, 13(11), 2829; https://doi.org/10.3390/biomedicines13112829 - 20 Nov 2025
Viewed by 392
Abstract
Background: Following myocardial infarction (MI), cardiac fibroblasts (CFs) adopt distinct phenotypes to ensure scar formation and healing. Although leukocytes are a critical driver of post-MI healing, the role of neutrophils in modulating CF phenotype remains insufficiently explored. We therefore investigated the impact [...] Read more.
Background: Following myocardial infarction (MI), cardiac fibroblasts (CFs) adopt distinct phenotypes to ensure scar formation and healing. Although leukocytes are a critical driver of post-MI healing, the role of neutrophils in modulating CF phenotype remains insufficiently explored. We therefore investigated the impact of soluble mediators released by neutrophil subtypes found post-MI—pro-inflammatory (N1) and anti-inflammatory (N2)—on shaping CFs phenotype. Methods: In vitro, human 3D grown CFs were indirectly co-cultured with N1 or N2 neutrophil-like cells using a two-chamber Transwell system. After 24 h, expression of inflammatory, remodeling, and pro-fibrotic markers was evaluated in fibroblasts and conditioned media. In vivo, soluble mediators derived from polarized mouse neutrophils (SN1 or SN2) were injected into the infarcted myocardium of C57BL/6J after MI surgery. The effects on the healing process were investigated at 1 and 7 days post-MI. Results: In vitro, CFs were found to exhibit a pro-inflammatory and matrix-degrading phenotype following indirect co-culture with N1 cells, characterized by overexpression of IL-1β, IL-6, MCP-1, and metalloproteases MMP-3/MMP-9. In vivo, both SN1 and SN2 treatments significantly reduced pro-inflammatory markers IL-1β and IL-6 gene expression at day 1 post-MI (inflammatory phase). At day 7 post-MI (resolution phase), SN1/SN2 treatments continued to limit local inflammation, while mitigating fibrotic remodeling by reducing CCN2, α-SMA, and key extracellular matrix proteins. Conclusions: Together, these findings suggest that while N1-derived mediators promote a pro-inflammatory fibroblast phenotype in vitro, factors secreted by both N1 and N2 support a more balanced reparative response in vivo, by limiting local inflammation and potentially mitigating adverse remodeling post-MI. Full article
(This article belongs to the Special Issue Coronary Artery Disease: Current Evidence and Future Perspectives)
Show Figures

Figure 1

12 pages, 493 KB  
Article
Evaluation of Stereopsis Performance, Gaze Direction and Pupil Diameter in Post-COVID Syndrome Using Machine Learning
by Thomas S. Knauer, Christian Y. Mardin, Jürgen Rech, Georg Michelson, Andreas Stog, Julia Zott, Fritz Steußloff, Moritz Güttes, Helena Sarmiento, Miriam Ilgner, Marie Jakobi, Bettina Hohberger and Julia Schottenhamml
Biomedicines 2025, 13(11), 2828; https://doi.org/10.3390/biomedicines13112828 - 20 Nov 2025
Viewed by 404
Abstract
Background/Objectives: Post-COVID syndrome (PCS) encompasses symptoms that persist for at least 12 weeks after the onset of a COVID-19 infection and cannot be explained by other causes. The most common symptoms are fatigue, cognitive impairments, and physical limitations. The objective diagnosis of [...] Read more.
Background/Objectives: Post-COVID syndrome (PCS) encompasses symptoms that persist for at least 12 weeks after the onset of a COVID-19 infection and cannot be explained by other causes. The most common symptoms are fatigue, cognitive impairments, and physical limitations. The objective diagnosis of PCS is still challenging, as specific biomarkers are lacking. One possibility to measure cognitive impairment is the virtual-reality-oculomotor-test-system (VR-OTS, Talkingeyes & More, Germany). It shows stereoscopic stimuli in a VR-environment to the test person. While working on the visual tasks, many features are recorded. These features can be categorized into three groups: stereopsis performance, gaze direction, and pupil diameter. The aim of this study was to investigate which of these three feature groups is best to distinguish patients with PCS from a healthy control group. Methods: In total, 429 patients with PCS were recruited within the disCOVer 1.0 and disCOVer 2.0 study at the Department of Ophthalmology, Universitätsklinikum (Erlangen, Germany). All patients received VR-OTS measurements. From these measurements, a total of 95 features were extracted, which can be categorized into three groups: gaze direction, pupil diameter, and stereopsis performance. In the first step, support vector machines (SVMs) were trained on these different feature sets and evaluated using the area under receiver operating characteristic (AUROC) as the evaluation metric. In the second step, the same procedure was repeated with each feature independently to investigate which were most the predictive per group. Results: The SVM using the pupil diameter features yielded an AUROC of 0.73, the one using the gaze direction features resulted in an AUROC of 0.68. and the stereopsis performance features produced an AUROC of 0.66. The SVM using all VR-OTS data showed an AUROC of 0.68. For the single features, the index of pupillary activity (IPA) showed the best discrimination. Moreover, all features that were evaluated at different difficulties showed the same pattern—that the more difficult test proved to be more predictive. Conclusions: The study showed that VR-OTS can distinguish between patients with PCS and healthy control probands. Since different features showed a better performance than others, it makes sense for further studies to use a subset of the available features for further analysis. Full article
Show Figures

Figure 1

13 pages, 1096 KB  
Article
Potential Causal Effects of Cystatin C on Age-Related Macular Degeneration: A Two-Sample Mendelian Randomization Study
by Young Lee and Je Hyun Seo
Biomedicines 2025, 13(11), 2827; https://doi.org/10.3390/biomedicines13112827 - 20 Nov 2025
Viewed by 321
Abstract
Background/Objectives: Previous studies have shown an association between kidney function and age-related macular degeneration (AMD). This study aims to assess whether the kidney function-related parameters of serum cystatin C and creatinine levels are associated with increased risk of AMD and its subtypes. [...] Read more.
Background/Objectives: Previous studies have shown an association between kidney function and age-related macular degeneration (AMD). This study aims to assess whether the kidney function-related parameters of serum cystatin C and creatinine levels are associated with increased risk of AMD and its subtypes. Methods: Genetic instruments for variants associated with serum cystatin C and creatinine levels as exposure at genome-wide significance (p < 5.0 × 10−8) were obtained from the UK Biobank. Genetic data for AMD and its subtypes were obtained from the FinnGen project. A two-sample Mendelian randomization analysis was performed to evaluate the causal effects of serum cystatin C and creatinine levels on AMD and its subtypes. Results: Using an inverse-variance weighted approach, higher cystatin C levels are associated with an increased risk of AMD [odds ratio (OR) = 1.13, 95% confidence interval (CI): 1.04 to 1.22, p = 0.004 for overall AMD; OR = 1.14, 95% CI: 1.04 to 1.25, p = 0.007 for dry AMD; OR = 1.14, 95% CI: 1.03 to 1.26, p = 0.011 for wet AMD]. However, serum creatinine levels did not significantly impact the risk of AMD or its subtypes. Conclusions: This study provides genetic evidence that higher cystatin C levels may be a causal risk factor for AMD and its subtypes, whereas serum creatinine was not. This result implies the need to investigate the effect of cystatin C on AMD potentially independent of kidney function. Full article
(This article belongs to the Section Molecular and Translational Medicine)
Show Figures

Figure 1

18 pages, 1707 KB  
Article
Evaluation of Thermal, Hematohistological, and Dermatological Biocompatibility of LED Devices for Neonatal Phototherapy
by Tayomara Ferreira Nascimento, Silvia Cristina Mangini Bocchi, João Cesar Lyra, Rodrigo Fernando Bianchi, Lauro de Assis Duarte Junior, Giselle Silveira Lacerda, Luciana Patrícia Fernandes Abadde, Noeme Sousa Rocha, Susana Eduardo Vieira, Hélio Langoni, Cristiano Neves do Nascimento and Rodrigo Jensen
Biomedicines 2025, 13(11), 2826; https://doi.org/10.3390/biomedicines13112826 - 20 Nov 2025
Viewed by 416
Abstract
Background/Objective: The effectiveness of blue-light phototherapy (PT) is mainly dependent on the total dose of light (time under PT and amount of skin exposed) received by infants. The primary aim of this study was the development of a novel, flexible, and stretchable [...] Read more.
Background/Objective: The effectiveness of blue-light phototherapy (PT) is mainly dependent on the total dose of light (time under PT and amount of skin exposed) received by infants. The primary aim of this study was the development of a novel, flexible, and stretchable device to provide continuous PT treatment, avoiding temporary interruptions that are often observed in practice, such as during breastfeeding, for example. This study evaluated the biocompatibility of a novel, low-cost blanket equipped with light-emitting diode (LED) lamps designed to maintain therapeutic efficacy while facilitating uninterrupted skin-to-skin contact. Methods: Fourteen New Zealand White rabbits, weighing approximately 2.9 kg and aged 4 months, were randomly assigned to an experimental group (TG, n = 7) or a control group (CG, n = 7). The TG received phototherapy directly on the skin (irradiance: 19.3 [13.0–22.0] µW/cm−2/nm−1) during two 12 h sessions over consecutive days, while the CG remained under identical conditions with the device turned off. Biochemical, hematological, dermatological, and histological parameters, as well as rectal and skin temperatures, were assessed. Results: The results showed no differences in clinical appearance or histological analysis of skin tissue between the groups. Blood analysis indicated a reduction in absolute monocyte counts in the TG compared to the CG (p = 0.049), though levels remained within normal ranges. Skin temperature was consistently higher in the TG, except during the initial measurement. Rectal temperatures were similar on the first day but lower in the TG on the second day (mean 40.3 ± 0.21 °C vs. 40.7 ± 0.32 °C; p = 0.039). Conclusions: Temperature levels remained within physiological limits for both groups throughout the study. The device demonstrated biocompatibility and caused no adverse dermatological, hematological, or biochemical effects. Full article
Show Figures

Figure 1

24 pages, 1055 KB  
Review
Mass Spectrometry for Lysine Methylation: Principles, Progress, and Prospects
by Mackenzie G. Cumming and Kyle K. Biggar
Biomedicines 2025, 13(11), 2825; https://doi.org/10.3390/biomedicines13112825 - 19 Nov 2025
Viewed by 503
Abstract
Lysine methylation is a regulatory post-translational modification with diverse roles across both histone and non-histone proteins. Despite its biological relevance, comprehensive characterization of lysine methylation remains analytically challenging due to its low stoichiometry, subtle mass changes, and the absence of standardized, robust enrichment [...] Read more.
Lysine methylation is a regulatory post-translational modification with diverse roles across both histone and non-histone proteins. Despite its biological relevance, comprehensive characterization of lysine methylation remains analytically challenging due to its low stoichiometry, subtle mass changes, and the absence of standardized, robust enrichment strategies. Mass spectrometry (MS) has become the cornerstone of methylation analysis, supporting both targeted and proteome-wide investigations. In this review, we examine the evolution of MS-based workflows for lysine methylation, including advances in ionization and fragmentation techniques, high-resolution mass analyzers, and acquisition strategies such as data-independent acquisition (DIA) and parallel accumulation–serial fragmentation (PASEF). We evaluate bottom-up, middle-down, and top-down proteomic approaches and discuss enrichment methods ranging from immunoaffinity and chromatography to chemical derivatization. Particular attention is given to persistent challenges, including proteolytic constraints and isobaric interference, that complicate confident site-level resolution. Finally, we highlight emerging solutions and future directions aimed at improving the sensitivity, specificity, and reproducibility of lysine methylation profiling. Together, this synthesis provides a forward-looking roadmap for optimizing MS workflows in methyllysine proteomics. Full article
(This article belongs to the Special Issue Epigenetic Regulation and Its Impact for Medicine (2nd Edition))
Show Figures

Figure 1

11 pages, 3645 KB  
Technical Note
Best Practice PD-L1 Staining and Interpretation in Gastric Cancer Using PD-L1 IHC PharmDx 22C3 and PD-L1 IHC PharmDx 28-8 Assays, with Reference to Common Issues and Solutions
by Soomin Ahn, Inwoo Hwang, Yuyeon Kim, Somin Lee, Yunjoo Cho, So Young Kang, Deok Geun Kim, Jeeyun Lee and Kyoung-Mee Kim
Biomedicines 2025, 13(11), 2824; https://doi.org/10.3390/biomedicines13112824 - 19 Nov 2025
Viewed by 399
Abstract
Programmed death-ligand 1 (PD-L1) biomarker testing in gastric cancer is required to identify patients suitable for immunotherapy. However, the PD-L1 testing landscape is complex, with various PD-L1 tests available and multiple algorithms that combine tumor and immune cell staining. To provide guidance on [...] Read more.
Programmed death-ligand 1 (PD-L1) biomarker testing in gastric cancer is required to identify patients suitable for immunotherapy. However, the PD-L1 testing landscape is complex, with various PD-L1 tests available and multiple algorithms that combine tumor and immune cell staining. To provide guidance on the best practices for PD-L1 testing in gastric cancer, we reviewed the literature and incorporated our extensive experience using the PD-L1 IHC PharmDx 22C3 and 28-8 assays and scoring with the combined positive score (CPS) algorithm. This review summarizes inter-reader agreement and PD-L1 assay concordance studies in gastric cancer, highlights practical challenges and pitfalls encountered in our own laboratory, and proposes solutions to address them. Accurate and consistent interpretation of PD-L1 CPS in gastric cancer is challenging, but can be improved with training, experience, and close attention to interpretation guidelines. Techniques are available that can optimize the automated staining of PharmDx PD-L1 assays using the Autostainer Link 48 to ensure consistent staining performance. The PD-L1 IHC PharmDx 22C3 and PD-L1 IHC PharmDx 28-8 assays show high concordance when used according to manufacturers’ guidelines. Full article
Show Figures

Figure 1

14 pages, 1119 KB  
Article
Relative Effects of Brachytherapy and Beam Radiation for DCIS on Subsequent Invasive Events
by Thomas J. O’Keefe, Nicolas D. Prionas and Anne M. Wallace
Biomedicines 2025, 13(11), 2823; https://doi.org/10.3390/biomedicines13112823 - 19 Nov 2025
Viewed by 262
Abstract
Background/Objectives: Patients with a diagnosis of ductal carcinoma in situ (DCIS) were poorly represented in the four trials that established the efficacy of partial relative to whole-breast irradiation. In contrast to invasive cancers, patients with DCIS are equally likely to have a subsequent [...] Read more.
Background/Objectives: Patients with a diagnosis of ductal carcinoma in situ (DCIS) were poorly represented in the four trials that established the efficacy of partial relative to whole-breast irradiation. In contrast to invasive cancers, patients with DCIS are equally likely to have a subsequent ipsilateral invasive event in a different site of the breast from their initial DCIS lesion as they are at the same site. We aim to compare the efficacy of a type of partial-breast irradiation, brachytherapy, to external-beam radiation in the reduction of subsequent invasive cancers. Methods: Women diagnosed with a first breast cancer of unilateral DCIS treated with breast-conserving surgery without endocrine therapy were identified in SEER. Matching was performed 1:2 from patients receiving brachytherapy to patients receiving external-beam radiation or no radiation. External-beam radiation was assumed to be whole-breast radiation for the majority of patients in this cohort diagnosed from 2007 to 2011. Competing risks methods were used to estimate the cumulative incidence of invasive breast events at 10 years and subdistribution hazard ratios (sHRs) in adjusted models with time-varying treatment coefficients were calculated. Results: Among the 1392 matched patients who received brachytherapy or no radiation, the 10-year cumulative incidence of ipsilateral invasive cancer was 5.5% without radiation and 5.7% with brachytherapy (p = 0.92). Brachytherapy was associated with reduced risk of ipsilateral invasive events in the first 3 years (sHR = 0.19, p = 0.03) and non-significantly increased risk after 3 years (sHR = 1.66, p = 0.07). Among the 1392 matched patients who received brachytherapy or external-beam radiation, the 10-year cumulative incidence of ipsilateral invasive cancer was 5.7% with brachytherapy and 3.1% with external-beam radiation. In multivariate regression, brachytherapy was associated with unchanged risk in the first 3 years but increased risk after 3 years (sHR = 2.20, p = 0.009). Conclusions: Our results suggest that brachytherapy may be associated with a higher invasive recurrence risk for patients with DCIS treated without endocrine therapy, as it did not prevent more invasive ipsilateral events than no radiation, and provided reduced risk reduction in the ipsilateral breast relative to external-beam radiation. Further work is needed to identify if this is specific to brachytherapy or applies to all forms of partial-breast irradiation. Full article
Show Figures

Figure 1

22 pages, 1228 KB  
Review
Therapeutic Potential of Gentianaceae Family Plants in the Treatment of Diabetes and Its Complications
by Svetlana Dinić, Melita Vidaković, Jelena Arambašić Jovanović, Aleksandra Uskoković, Nevena Grdović, Marija Đorđević, Jovana Rajić and Mirjana Mihailović
Biomedicines 2025, 13(11), 2822; https://doi.org/10.3390/biomedicines13112822 - 19 Nov 2025
Viewed by 467
Abstract
Diabetes, a metabolic disorder characterized by hyperglycemia resulting from insulin insufficiency or impaired insulin sensitivity, is one of the major global health challenges. Persistent hyperglycemia in diabetes affects microcirculation, eyes, kidneys, liver, pancreas, muscle, and adipose tissue, which consequently leads to irreversible health [...] Read more.
Diabetes, a metabolic disorder characterized by hyperglycemia resulting from insulin insufficiency or impaired insulin sensitivity, is one of the major global health challenges. Persistent hyperglycemia in diabetes affects microcirculation, eyes, kidneys, liver, pancreas, muscle, and adipose tissue, which consequently leads to irreversible health issues such as retinopathy, nephropathy, neuropathy, cardiovascular complications, abnormalities of lipoprotein metabolism, and gastrointestinal dysfunction. Although available therapies are effective to some extent, they remain limited in efficacy and are often associated with side effects, underscoring the urgent need for novel treatment options. Traditionally, plant extracts and natural compounds have been used for centuries to treat diabetes and its complications. Plant extracts from the Gentianaceae family have emerged as a particularly promising source of bioactive compounds proven to be useful for the treatment of various diseases, including diabetes. This review provides a comprehensive overview of the most studied plant extracts and isolated compounds from the Gentianaceae family, with a focus on their use in diabetes treatment as well as their action in managing hyperglycemia, antioxidant activity, protection of pancreatic beta cells and associated complications. Numerous in vitro and in vivo studies have demonstrated their great potential to regulate blood glucose levels, reduce oxidative stress, alleviate tissue and organ damage—primarily in the liver and kidney—and improve lipid metabolism. To fully achieve this potential, future research should prioritize well-designed clinical trials to verify safety and efficacy in humans, conduct detailed molecular and cellular studies, standardize extraction and characterization methods to ensure reproducibility, and incorporate conservation biology principles into pharmacognostic investigations. Full article
Show Figures

Graphical abstract

18 pages, 707 KB  
Article
Prevalence and Risk Factors of MASLD in Prediabetes and Type 2 Diabetes Mellitus in Belgium and The Netherlands
by Leen J. M. Heyens, Francesco Innocenti, Christophe Van Steenkiste, Mathieu Struyve, Sven M. Francque, Ger H. Koek, Geert Robaeys and on behalf of the MASLD Research Group
Biomedicines 2025, 13(11), 2821; https://doi.org/10.3390/biomedicines13112821 - 19 Nov 2025
Viewed by 391
Abstract
Background: Metabolic dysfunction-associated steatotic liver disease (MASLD) is closely intertwined with glucose metabolism status (GMS). Bi-national comparative epidemiological data are lacking; therefore, this study aimed to provide new insights into MASLD and fibrosis prevalence and risk factors in Belgium, while comparing data [...] Read more.
Background: Metabolic dysfunction-associated steatotic liver disease (MASLD) is closely intertwined with glucose metabolism status (GMS). Bi-national comparative epidemiological data are lacking; therefore, this study aimed to provide new insights into MASLD and fibrosis prevalence and risk factors in Belgium, while comparing data from The Netherlands to uncover cross-country differences. Materials and Methods: A prospective cohort study (2019–2024) in Belgian primary and secondary care was compared with the Dutch Maastricht Study. Liver fat was measured using CAP (FibroScan®), and anthropometric, clinical, and biochemical data were collected. Associations with CAP were analysed using multivariable linear regression, including sex, age, BMI, MetS, high SBP, CVD history, and country. Results: A total of 2436 individuals (Belgium and The Netherlands) were screened, of which 1928 were eligible: MASLD with normal GMS (38.3%), prediabetes (19.2%), and type 2 diabetes mellitus (T2DM; 42.5%). Belgian participants with T2DM had higher BMI and prevalence of MASLD. CAP values were significantly associated with female sex (−7.5 dB/m, 95%CI (−11.834; −3.056), p < 0.001), BMI (5.184 dB/m, 95%CI (4.627; 5.741), p < 0.001), and MetS (13.7 dB/m, 95%CI (8.456; 18.994), p < 0.001). Country-specific interactions showed differing effects of high SBP and CVD on CAP between Belgium and The Netherlands, with only the inverse association of CVD history (−10.756, 95%CI (−17.485; −4.027), p = 0.002) with CAP in The Netherlands being significant. Conclusions: MASLD and fibrosis are common in people with prediabetes and T2DM, underscoring the need for early detection and management. Obesity and metabolic risk were key factors, while a history of CVD appeared protective in the Dutch cohort but not in the Belgian one. Full article
(This article belongs to the Special Issue New Advances in Insulin—100 Years Since Its Discovery: 2nd Edition)
Show Figures

Figure 1

20 pages, 353 KB  
Review
Epigenetics in Ovarian Cancer: A Review of Current Knowledge and Future Perspectives
by Nikolaos Dedes, Michalis Liontos, Dimitrios Haidopoulos, Flora Zagouri, Kyveli Angelou, Anna Svarna, Athanasios Michas, Aikaterini Aravantinou Fatorou, Angeliki Andrikopoulou and Meletios-Athanasios Dimopoulos
Biomedicines 2025, 13(11), 2820; https://doi.org/10.3390/biomedicines13112820 - 19 Nov 2025
Viewed by 657
Abstract
Ovarian cancer is the gynecologic malignancy that bears the highest mortality rate in the Western world. This is attributed to late diagnosis and limited therapeutic progress. Recent advances in molecular oncology have highlighted the pivotal role of epigenetic modifications—including DNA methylation, histone modifications, [...] Read more.
Ovarian cancer is the gynecologic malignancy that bears the highest mortality rate in the Western world. This is attributed to late diagnosis and limited therapeutic progress. Recent advances in molecular oncology have highlighted the pivotal role of epigenetic modifications—including DNA methylation, histone modifications, non-coding RNAs, chromatin remodeling, and RNA methylation—in ovarian cancer development, progression, and treatment resistance. DNA methylation patterns affect key tumor suppressors and oncogenes, while histone modifications alter chromatin accessibility, influencing gene expression. Chromatin remodeling complexes, particularly the SWI/SNF complex, are frequently mutated in specific ovarian cancer subtypes, which is central in shaping their biological behavior. Non-coding RNAs, including microRNAs and long non-coding RNAs, further regulate tumor cell behavior and the immunosuppressive tumor microenvironment. Epigenetic profiles vary among histological subtypes and hold promise for biomarker development, early detection, prognosis, and therapeutic monitoring. Liquid biopsy approaches leveraging circulating tumor DNA methylation show diagnostic potential superior to conventional markers. Moreover, targeting epigenetic regulators—such as DNMT and HDAC inhibitors, EZH2 antagonists, and RNA-modifying enzymes—offers novel avenues for treatment, particularly in reversing chemoresistance and sensitizing tumors to immunotherapy. While promising, these strategies require further validation through clinical research to translate into effective clinical interventions. This review aims to summarize the current literature and highlights potential applications of epigenetic manipulation in day-to-day practice. Full article
(This article belongs to the Special Issue New Advances in Ovarian Cancer)
14 pages, 528 KB  
Article
The Role of Immature Granulocyte Percentage and Other Inflammatory Hematological Markers in Predicting In Vitro Fertilization Success
by Dilay Gök Korucu, Emre Uysal, Fatih Akkuş, Pınar Tombaklar, Şükran Doğru and Oğuzhan Günenç
Biomedicines 2025, 13(11), 2819; https://doi.org/10.3390/biomedicines13112819 - 19 Nov 2025
Viewed by 388
Abstract
Background: This study explores the role of inflammatory hematological markers from complete blood count (CBC) parameters in predicting the in vitro fertilization (IVF) treatment success of patients. It focuses particularly on the immature granulocyte (IG) percentage, a novel inflammatory marker. To our knowledge, [...] Read more.
Background: This study explores the role of inflammatory hematological markers from complete blood count (CBC) parameters in predicting the in vitro fertilization (IVF) treatment success of patients. It focuses particularly on the immature granulocyte (IG) percentage, a novel inflammatory marker. To our knowledge, this is the first study in the literature examining the relationship between IG percentage and pregnancy outcomes in IVF. Methods: Conducted retrospectively, this study included 311 IVF cycles from 311 distinct patients. A binomial logistic regression model identified factors affecting pregnancy outcomes. Various predictors were analyzed, including embryo quality, white blood cell (WBC) count, IG percentage, systemic inflammatory index (SII), endometrial thickness on the day of human chorionic gonadotropin (hCG) administration, number of mature (MII) oocytes, and the number of embryos generated. Results: The IG percentage significantly impacted clinical pregnancy and live birth outcomes (OR = 0.40, 95% CI (confidence interval): 0.317–0.51, p < 0.001), unlike other inflammatory markers. Each millimeter increase in endometrial thickness measured on the day of hCG administration was associated with a slight increase in the likelihood of IVF success (OR: 1.20, 95% CI 1.004–1.44, p = 0.044). Neither SII nor mature oocyte count significantly affected pregnancy outcomes. Conclusions: A low IG percentage correlates positively with clinical pregnancy and live birth outcomes. Measuring IG percentage offers a rapid, inexpensive, and readily available method to predict IVF success. Full article
(This article belongs to the Special Issue New Advances in Human Reproductive Biology)
Show Figures

Figure 1

1 pages, 132 KB  
Retraction
RETRACTED: Tian et al. The cGAS-STING Pathway: A New Therapeutic Target for Ischemia–Reperfusion Injury in Acute Myocardial Infarction? Biomedicines 2024, 12, 1728
by Mengxiang Tian, Fengyuan Li and Haiping Pei
Biomedicines 2025, 13(11), 2818; https://doi.org/10.3390/biomedicines13112818 - 19 Nov 2025
Viewed by 418
Abstract
The Journal retracts the article “The cGAS-STING Pathway: A New Therapeutic Target for Ischemia–Reperfusion Injury in Acute Myocardial Infarction [...] Full article
(This article belongs to the Section Molecular and Translational Medicine)
16 pages, 11774 KB  
Article
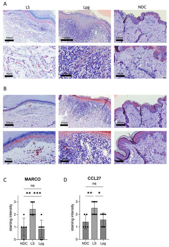
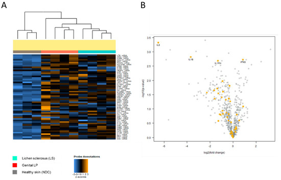
Notable Differences in Clinical Features and Inflammatory Gene Expression Between Genital Lichen Sclerosus and Lichen Planus
by Patrick Poffet, Veronika Baghin, Fabienne Fröhlich, Irina Banzola, Julia Laube, Mark Mellett, Lucie Heinzerling and Barbara Meier-Schiesser
Biomedicines 2025, 13(11), 2817; https://doi.org/10.3390/biomedicines13112817 - 19 Nov 2025
Viewed by 332
Abstract
Background/Objectives: Genital lichen sclerosus (LS) and lichen planus genitalis (Lpg) are chronic inflammatory dermatoses with overlapping clinical features but incompletely understood pathogenesis. Current therapies are largely symptomatic. Methods: To clarify underlying mechanisms and identify therapeutic targets, we retrospectively analyzed 174 patients [...] Read more.
Background/Objectives: Genital lichen sclerosus (LS) and lichen planus genitalis (Lpg) are chronic inflammatory dermatoses with overlapping clinical features but incompletely understood pathogenesis. Current therapies are largely symptomatic. Methods: To clarify underlying mechanisms and identify therapeutic targets, we retrospectively analyzed 174 patients (142 LS and 32 Lpg). Clinical features and comorbidities were compared, and gene expression profiling of 730 inflammation-related genes was performed on lesional tissue from LS and Lpg patients and healthy controls using NanoString technology. Selected findings were validated by immunohistochemistry. Results: LS patients were older and predominantly female and more frequently had metabolic syndrome. On the molecular level, LS showed a generally lower inflammatory gene expression profile than Lpg. Nevertheless, LS was characterized by strong upregulation of CCL27 and MARCO, whereas Lpg displayed enhanced IL-1 pathway activation and increased expression of B-cell–associated markers. Conclusions: These results demonstrate distinct immunological differences between the two conditions and provide further insight into disease-specific pathways. Full article
Show Figures

Figure 1

10 pages, 1806 KB  
Article
Deformation Behaviour of Optimised Three-Dimensional Axisymmetric Chiral Auxetic Structures
by Nejc Novak, Alen Grebo, Matej Borovinšek, Lovre Krstulović-Opara, Zoran Ren and Matej Vesenjak
Biomedicines 2025, 13(11), 2816; https://doi.org/10.3390/biomedicines13112816 - 18 Nov 2025
Viewed by 327
Abstract
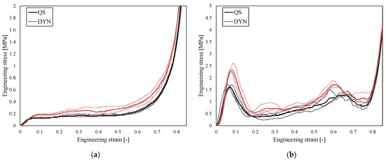
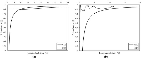
Background/Objectives: Developing functional tissue constructs via 3D bioprinting relies heavily on scaffold architecture, demanding precise mechanical tunability and high-resolution feature fidelity. Methods: This paper presents a novel approach utilising photocurable resins and resin 3D printing to fabricate auxetic axisymmetric chiral structures (ACSs), which [...] Read more.
Background/Objectives: Developing functional tissue constructs via 3D bioprinting relies heavily on scaffold architecture, demanding precise mechanical tunability and high-resolution feature fidelity. Methods: This paper presents a novel approach utilising photocurable resins and resin 3D printing to fabricate auxetic axisymmetric chiral structures (ACSs), which can be used for advanced scaffold engineering. Results: The experimental tests showed that the optimised ACS (optACS) possess superior mechanical properties compared to their non-optimised counterpart. Both analysed structures possess an auxetic behaviour up to 40% longitudinal strain, with a Poisson’s ratio of about −0.1. Conclusions: This auxetic capability is promising for biomedical applications, particularly in developing enhanced stents or tissue scaffolds. Full article
Show Figures

Graphical abstract

16 pages, 1733 KB  
Article
Resistin as Modulator of Functional Activity of Phagocytes in Colostrum and Blood of Overweight and Obese Mothers
by Carla Roberta Silva Souza Antônio, Elisia Possidônea Pereira, Danielle Cristina Honorio França, Patricia Gelli Feres de Marchi, Emanuelle Carolina Honorio França, Anibal Monteiro de Magalhães Neto, Elton Brito Ribeiro, Danny Laura Gomes Fagundes-Triches, Adenilda Cristina Honorio-França and Eduardo Luzía França
Biomedicines 2025, 13(11), 2815; https://doi.org/10.3390/biomedicines13112815 - 18 Nov 2025
Viewed by 347
Abstract
Background/Objectives: Resistin is an adipokine involved in obesity pathogenesis, but its effects on blood and colostrum immune cells from obese mothers remain unclear. This study evaluated the functional activity of phagocytes modulated by resistin in blood and colostrum from overweight and obese [...] Read more.
Background/Objectives: Resistin is an adipokine involved in obesity pathogenesis, but its effects on blood and colostrum immune cells from obese mothers remain unclear. This study evaluated the functional activity of phagocytes modulated by resistin in blood and colostrum from overweight and obese mothers. Methods: An observational study was conducted with 82 postpartum women divided according to pregestational BMI into control, overweight, and obese groups. Blood and colostrum samples were collected to determine resistin levels and assess the functional activity of mononuclear (MN) cells. Results: Plasma resistin levels were higher in overweight mothers, whereas colostrum levels were lower in obese mothers. Resistin treatment enhanced superoxide release in both colostrum and blood phagocytes, independent of maternal weight status. In the presence of enteropathogenic Escherichia coli (EPEC), resistin-treated phagocytes from both colostrum and maternal blood showed increased superoxide production. In blood cells from overweight mothers, resistin reduced superoxide dismutase (SOD) concentration, while in colostrum, the highest SOD levels were observed in cultures of resistin-treated cells from mothers with altered weight, regardless of weight status. Blood and colostrum cells treated with resistin increased phagocytosis rates. In colostrum, resistin-treated cells from eutrophic mothers showed high microbicidal indices, whereas cells from mothers with altered weight showed reduced microbicidal indices. In colostrum cells, adipokine levels were reduced in the obesity group. Conclusions: Resistin modulates oxidative metabolism and the functional activity of blood and colostrum phagocytes across all maternal weight statuses, suggesting a possible role for resistin in the maternal immune response associated with obesity. Full article
(This article belongs to the Special Issue Recent Advances in Adipokines (3nd Edition))
Show Figures

Figure 1

15 pages, 562 KB  
Article
Sex Differences in Individuals at High Risk of Atrial Fibrillation: A Primary Care Community Cohort Study, 2015–2024
by Jose Luis Clúa-Espuny, Anna Panisello-Tafalla, Alba Hernández-Pinilla, Josep Clua-Queralt, Eulàlia Múria-Subirats, Jorgina Lucas-Noll, Pedro Moltó-Balado, Teresa Forcadell-Arenas and Silvia Reverté-Villarroya
Biomedicines 2025, 13(11), 2814; https://doi.org/10.3390/biomedicines13112814 - 18 Nov 2025
Viewed by 472
Abstract
Background: Sex differences in epidemiology and outcomes in atrial fibrillation (AF) are well documented, but their role in early detection and risk stratification in primary care remains unclear. Methods: This study used an observational, retrospective cohort design, including 9677 individuals identified [...] Read more.
Background: Sex differences in epidemiology and outcomes in atrial fibrillation (AF) are well documented, but their role in early detection and risk stratification in primary care remains unclear. Methods: This study used an observational, retrospective cohort design, including 9677 individuals identified as being at high risk (Quartile 4 of a validated prediction model) for developing atrial fibrillation, aged 65–95 years, and without prior AF or stroke in the Terres de l’Ebre health region (Catalonia, Spain). Incident AF and comorbidities prevalence were assessed from 1 January 2015 to 31 December 2024. Analyses compared sex-specific differences. Results: During follow-up, 3370 individuals (8.4%) developed AF, with higher incidence in men than women (9.9% vs. 7.0%, p < 0.001). In the high-risk subgroup (n = 9677), women had higher CHA2DS2-VA scores (4.10 vs. 3.84, p < 0.001) and greater prevalence of cognitive impairment (21.5% vs. 14.6%), while men more often presented with diabetes, ischemic cardiomyopathy, and peripheral vascular disease. Among new AF cases in this subgroup, men exhibited clustering of cardiometabolic conditions, whereas women showed higher cognitive decline. Conclusions: Distinct sex-specific patterns in comorbidity clustering and AF incidence were observed. These findings highlight the need for sex-tailored strategies for early AF detection and integrated risk management in primary care. Full article
Show Figures

Figure 1

27 pages, 1096 KB  
Review
Unraveling the Function of PPARα in Neurodegenerative Disorders: A Potential Pathway to Novel Therapies
by Ourania-Natalia Galanou and Maria Konstandi
Biomedicines 2025, 13(11), 2813; https://doi.org/10.3390/biomedicines13112813 - 18 Nov 2025
Viewed by 884
Abstract
Alzheimer’s (AD) and Parkinson’s (PD) diseases are the most prevalent neurodegenerative disorders (NDs), posing a growing global health burden due to the lack of effective therapies. Current treatments offer only limited symptomatic relief without preventing the progression of NDs. In the search for [...] Read more.
Alzheimer’s (AD) and Parkinson’s (PD) diseases are the most prevalent neurodegenerative disorders (NDs), posing a growing global health burden due to the lack of effective therapies. Current treatments offer only limited symptomatic relief without preventing the progression of NDs. In the search for novel therapeutic strategies, peroxisome proliferator-activated receptor alpha (PPARα) has emerged as a promising therapeutic target because mounting evidence suggests that PPARα activation can effectively modify key pathological mechanisms related to NDs, including neuroinflammation, mitochondrial dysfunction, oxidative stress, and impaired transcriptional regulation, processes leading to protein misfolding and aggregation. This review focuses on the potential therapeutic relevance of PPARα activation in AD and PD, discussing mainly insights from preclinical studies. Indicatively, gemfibrozil (PPARα agonist) markedly reduced the beta-amyloid burden, microgliosis, and astrogliosis in the hippocampus of 5xFAD mice and ameliorated their spatial learning and memory. Fenofibrate (PPARα agonist) reduced the depressive-like behavior and memory deficits in rotenone-lesioned rats developing Parkinsonism. It also restricted the depletion of striatal dopamine and protected their substantia nigra pars compacta from dopaminergic neuronal death and α-synuclein aggregation. Clinical trials gave disparate results, indicating either a benefit of fenofibrate in cognitive decline of AD patients or limited efficacy. The role of PPARα agonists in PD is less well established in human trials, which provided limited evidence of neuroprotection and reduced neuroinflammation. Although current findings are promising, they underscore the necessity of further rigorous clinical validation of the efficacy of various PPARα agonists in the retardation or even prevention of AD and PD symptomatology in both genders and the development of reliable biomarkers for the early assessment of the impact of PPARα agonists on NDs. The safety of these drugs in the elderly and their longitudinal effectiveness should also be evaluated. Full article
(This article belongs to the Special Issue PPARs in Health and Disease, 2nd Edition)
Show Figures

Graphical abstract

Previous Issue
Next Issue
Back to TopTop