TIM-3 Promotes Proliferation of Acute Myeloid Leukemia Blasts
Abstract
1. Introduction
2. Materials and Methods
2.1. Detection of TIM-3 Expression on AML Blasts by Multi-Parameter Flow Cytometry
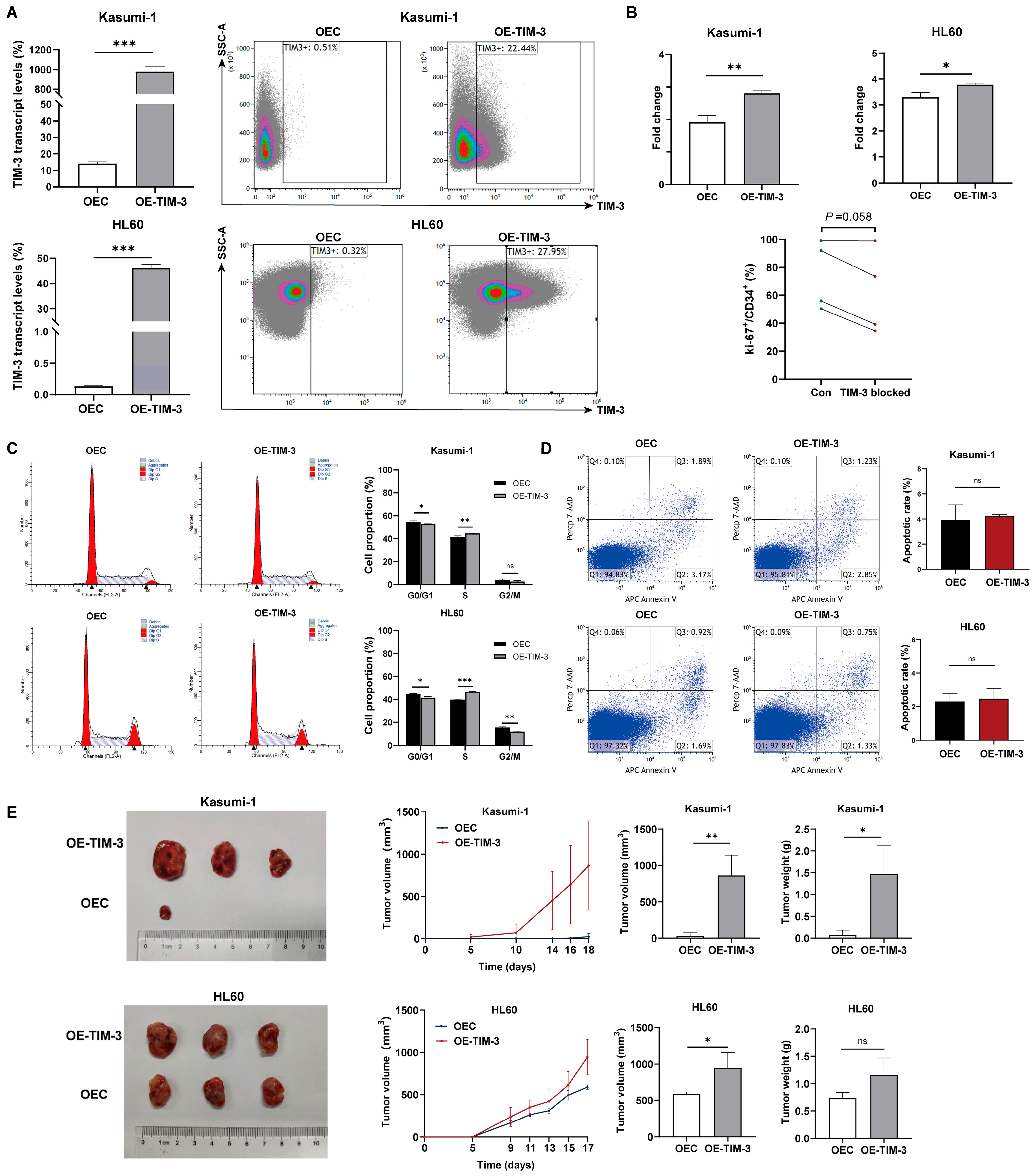
2.2. Stable Transfected Cell Line Establishment and Identification
2.3. Cell Proliferation, Cell Cycle, and Cell Apoptosis Assays
2.4. Xenograft Tumor Model
2.5. Flow Cytometric Sorting of CD34+TIM-3+ and CD34+TIM-3− Cells
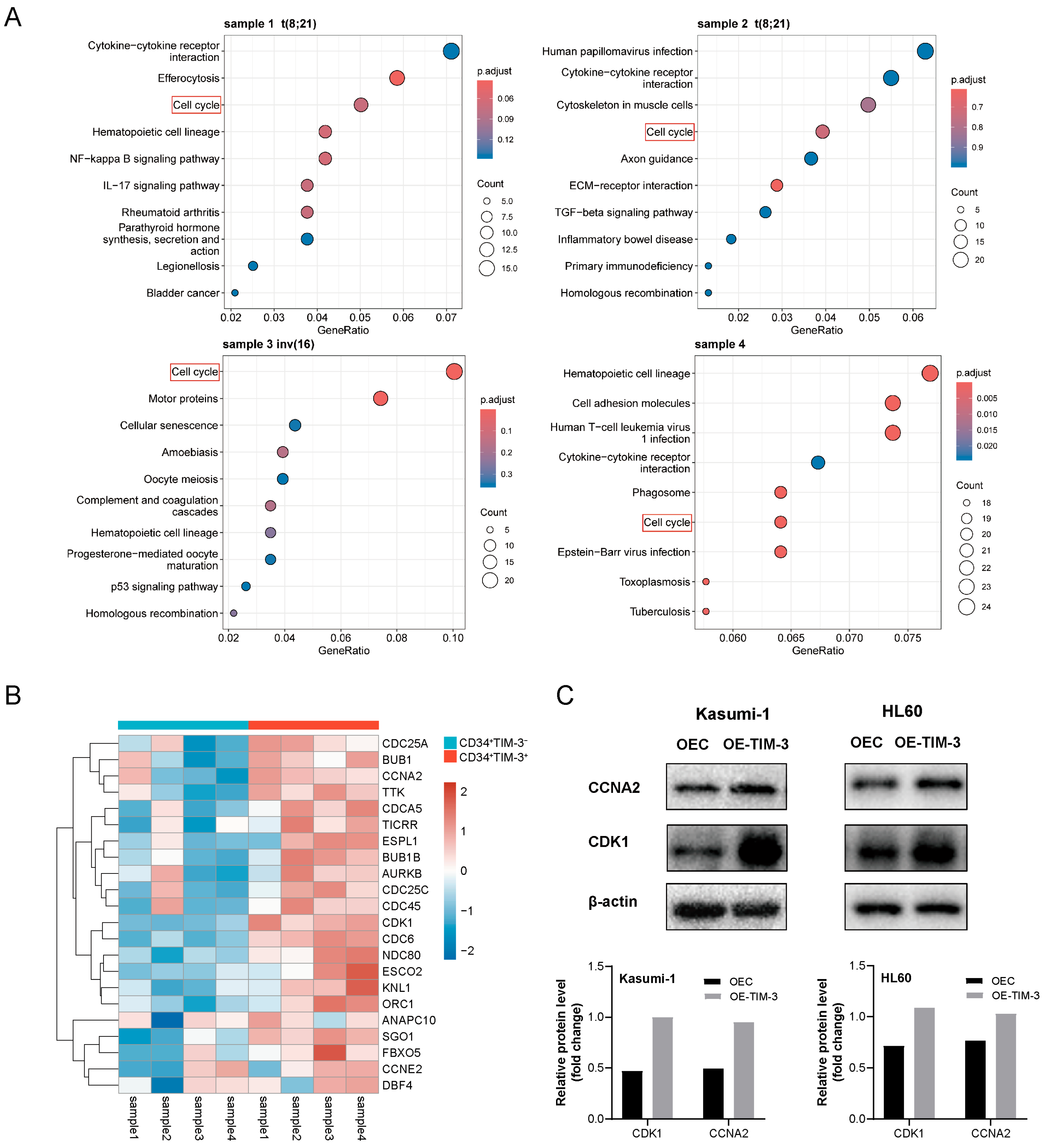
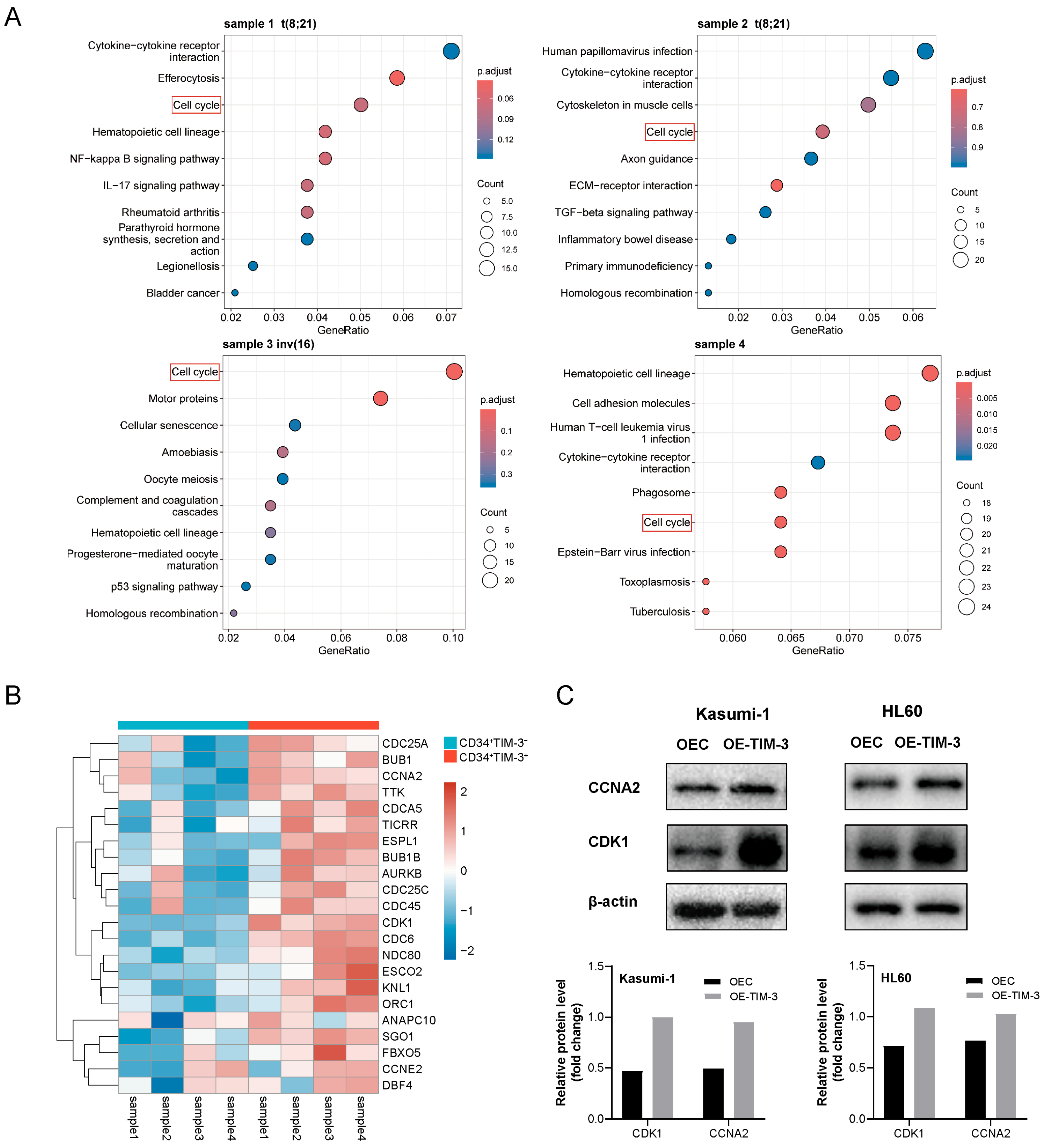
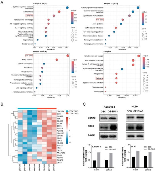
2.6. Transcriptome Sequencing of Sorted CD34+TIM-3+ and CD34+TIM-3− Cells
2.7. Western Blot Assay
2.8. Statistical Analysis
3. Results
3.1. TIM-3 Expression Patterns in AML Blasts
3.2. Prognostic Significance of TIM-3+ Frequency in AML Blasts
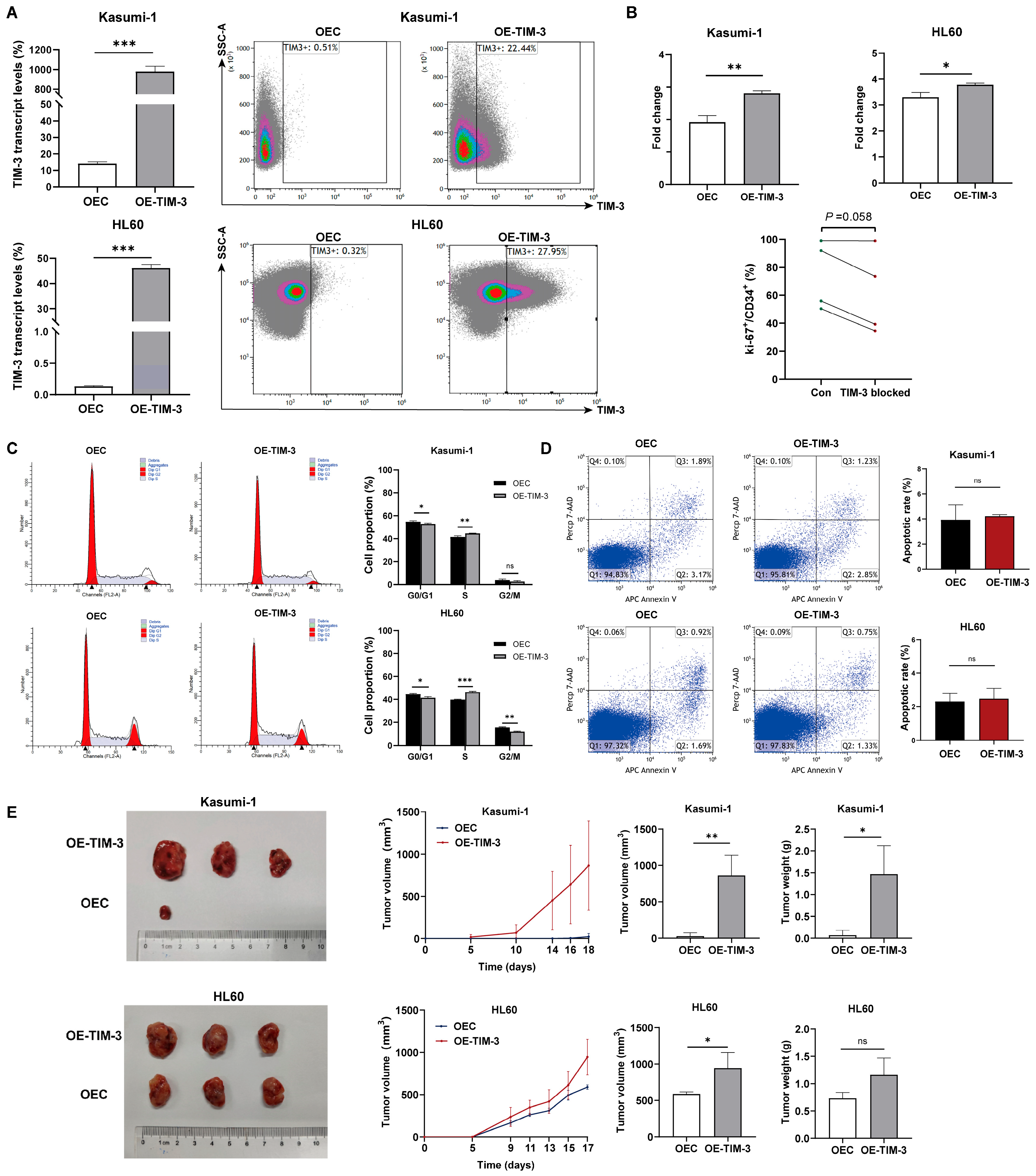
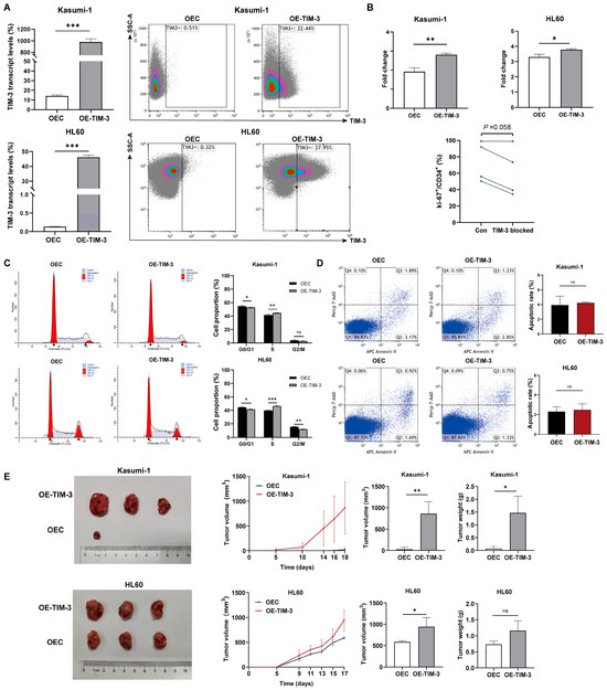
3.3. Construction of AML Cell Lines with TIM-3 Overexpression
3.4. TIM-3 Promoted In Vitro and In Vivo Proliferation of AML Cells
3.5. TIM-3 Promoted the Entry of AML Cells to the S Phase
3.6. TIM-3 Promoted Cell Cycle Progression by Up-Regulation of CDK1 and CCNA2
4. Discussion
Supplementary Materials
Author Contributions
Funding
Institutional Review Board Statement
Informed Consent Statement
Data Availability Statement
Conflicts of Interest
References
- Zhu, C.; Anderson, A.C.; Schubart, A.; Xiong, H.; Imitola, J.; Khoury, S.J.; Zheng, X.X.; Strom, T.B.; Kuchroo, V.K. The Tim-3 ligand galectin-9 negatively regulates T helper type 1 immunity. Nat. Immunol. 2005, 6, 1245–1252. [Google Scholar] [CrossRef]
- Jan, M.; Chao, M.P.; Cha, A.C.; Alizadeh, A.A.; Gentles, A.J.; Weissman, I.L.; Majeti, R. Prospective separation of normal and leukemic stem cells based on differential expression of TIM3, a human acute myeloid leukemia stem cell marker. Proc. Natl. Acad. Sci. USA 2011, 108, 5009–5014. [Google Scholar] [CrossRef]
- Hong, J.; Xia, L.; Huang, Z.; Yuan, X.; Liang, X.; Dai, J.; Wu, Z.; Liang, L.; Ruan, M.; Long, Z.; et al. TIM-3 Expression Level on AML Blasts Correlates with Presence of Core Binding Factor Translocations Rather Than Clinical Outcomes. Front. Oncol. 2022, 12, 879471. [Google Scholar] [CrossRef] [PubMed]
- Kamal, A.M.; Nabih, N.A.; Elleboudy, N.S.; Radwan, S.M. Expression of immune check point gene TIM-3 in patients newly diagnosed with acute myeloid leukemia: Significance and impact on outcome. Oncol. Lett. 2021, 21, 325. [Google Scholar] [CrossRef]
- Zahran, A.M.; Saleh, M.M.F.; Sayed, M.M.; Rayan, A.; Ali, A.M.; Hetta, H.F. Up-regulation of regulatory T cells, CD200 and TIM3 expression in cytogenetically normal acute myeloid leukemia. Cancer Biomark. 2018, 22, 587–595. [Google Scholar] [CrossRef] [PubMed]
- Wu, Z.; Ou, J.; Liu, N.; Wang, Z.; Chen, J.; Cai, Z.; Liu, X.; Yu, X.; Dai, M.; Zhou, H. Upregulation of Tim-3 is associated with poor prognosis in acute myeloid leukemia. Cancer Med. 2023, 12, 8956–8969. [Google Scholar] [CrossRef] [PubMed]
- Sakoda, T.; Kikushige, Y.; Irifune, H.; Kawano, G.; Harada, T.; Semba, Y.; Hayashi, M.; Shima, T.; Mori, Y.; Eto, T.; et al. TIM-3 marks measurable residual leukemic stem cells responsible for relapse after allogeneic stem cell transplantation. Cancer Sci. 2025, 116, 698–709. [Google Scholar] [CrossRef]
- Wang, J. Chinese guidelines for diagnosis and treatment of adult acute myeloid leukemia (not APL) (2023). Chin. J. Hematol. 2023, 44, 705–712. [Google Scholar] [CrossRef]
- Gupta, D.G.; Varma, N.; Kumar, A.; Naseem, S.; Sachdeva, M.U.S.; Bose, P.; Binota, J.; Gupta, M.; Sonam, P.; Rana, P.; et al. Identification and validation of suitable housekeeping genes for gene expression studies in BCR-ABL1 positive B-lineage acute lymphoblastic leukemia. Mol. Biol. Rep. 2022, 49, 4841–4848. [Google Scholar] [CrossRef]
- Kikushige, Y.; Shima, T.; Takayanagi, S.-I.; Urata, S.; Miyamoto, T.; Iwasaki, H.; Takenaka, K.; Teshima, T.; Tanaka, T.; Inagaki, Y.; et al. TIM-3 is a promising target to selectively kill acute myeloid leukemia stem cells. Cell Stem Cell 2010, 7, 708–717. [Google Scholar] [CrossRef]
- Kuai, W.; Xu, X.; Yan, J.; Zhao, W.; Li, Y.; Wang, B.; Yuan, N.; Li, Z.; Jia, Y. Prognostic Impact of PD-1 and Tim-3 Expression in Tumor Tissue in Stage I–III Colorectal Cancer. BioMed Res. Int. 2020, 2020, 5294043. [Google Scholar] [CrossRef] [PubMed]
- Pu, F.; Chen, F.; Zhang, Z.; Qing, X.; Lin, H.; Zhao, L.; Xia, P.; Shao, Z. TIM-3 expression and its association with overall survival in primary osteosarcoma. Oncol. Lett. 2019, 18, 5294–5300. [Google Scholar] [CrossRef] [PubMed]
- Shan, B.; Man, H.; Liu, J.; Wang, L.; Zhu, T.; Ma, M.; Xv, Z.; Chen, X.; Yang, X.; Li, P. TIM-3 promotes the metastasis of esophageal squamous cell carcinoma by targeting epithelial-mesenchymal transition via the Akt/GSK-3β/Snail signaling pathway. Oncol. Rep. 2016, 36, 1551–1561. [Google Scholar] [CrossRef] [PubMed]
- Yuan, J.; Jiang, B.; Zhao, H.; Huang, Q. Prognostic implication of TIM-3 in clear cell renal cell carcinoma. Neoplasma 2014, 61, 35–40. [Google Scholar] [CrossRef]
- Piao, Y.R.; Piao, L.Z.; Zhu, L.H.; Jin, Z.H.; Dong, X.Z. Prognostic value of T cell immunoglobulin mucin-3 in prostate cancer. Asian Pac. J. Cancer Prev. 2013, 14, 3897–3901. [Google Scholar] [CrossRef]
- Tang, B.; Zhu, J.; Zhao, Z.; Lu, C.; Liu, S.; Fang, S.; Zheng, L.; Zhang, N.; Chen, M.; Xu, M.; et al. Diagnosis and prognosis models for hepatocellular carcinoma patient’s management based on tumor mutation burden. J. Adv. Res. 2021, 33, 153–165. [Google Scholar] [CrossRef]
- Wang, Y.; Zhao, E.; Zhang, Z.; Zhao, G.; Cao, H. Association between Tim-3 and Gal-9 expression and gastric cancer prognosis. Oncol. Rep. 2018, 40, 2115–2126. [Google Scholar] [CrossRef]
- Xu, L.; Xu, J.; Ma, S.; Li, X.; Zhu, M.; Chen, S.; Han, Y.; Tang, X.; Fu, Z.; Qiu, H.; et al. High Tim-3 expression on AML blasts could enhance chemotherapy sensitivity. Oncotarget 2017, 8, 102088–102096. [Google Scholar] [CrossRef]
- Yu, M.; Lu, B.; Liu, Y.; Me, Y.; Wang, L.; Zhang, P. Tim-3 is upregulated in human colorectal carcinoma and associated with tumor progression. Mol. Med. Rep. 2017, 15, 689–695. [Google Scholar] [CrossRef]
- Cong, Y.; Cui, Y.; Zhu, S.; Cao, J.; Zou, H.; Martin, T.A.; Qiao, G.; Jiang, W.; Yu, Z. Tim-3 promotes cell aggressiveness and paclitaxel resistance through NF-κB/STAT3 signalling pathway in breast cancer cells. Chin. J. Cancer Res. 2020, 32, 564–579. [Google Scholar] [CrossRef]
- Feng, Z.M.; Guo, S.M. Tim-3 facilitates osteosarcoma proliferation and metastasis through the NF-κB pathway and epithelial-mesenchymal transition. Genet. Mol. Res. 2016, 15, gmr.15037844. Available online: https://www.geneticsmr.org/articles/tim3-facilitates-osteosarcoma-proliferation-and-metastasis-through-the-nfb-pathway-and-epithelialmesenchymal-transition.pdf (accessed on 17 November 2025). [CrossRef]
- Zhang, H.; Song, Y.; Yang, H.; Liu, Z.; Gao, L.; Liang, X.; Ma, C. Tumor cell-intrinsic Tim-3 promotes liver cancer via NF-κB/IL-6/STAT3 axis. Oncogene 2018, 37, 2456–2468. [Google Scholar] [CrossRef] [PubMed]
- Xiao, Y.; Qing, J.; Li, B.; Chen, L.; Nong, S.; Yang, W.; Tang, X.; Chen, Z. TIM-3 Participates in the Invasion and Metastasis of Nasopharyngeal Carcinoma via SMAD7/SMAD2/SNAIL1 Axis-Mediated Epithelial-Mesenchymal Transition. OncoTargets Ther. 2020, 13, 1993–2006. [Google Scholar] [CrossRef] [PubMed]
- Tao, J.-L.; Li, L.-J.; Fu, R.; Wang, H.-Q.; Jiang, H.-J.; Yue, L.-Z.; Zhang, W.; Liu, H.; Ruan, E.-B.; Qu, W.; et al. Elevated TIM3+ hematopoietic stem cells in untreated myelodysplastic syndrome displayed aberrant differentiation, overproliferation and decreased apoptosis. Leuk. Res. 2014, 38, 714–721. [Google Scholar] [CrossRef] [PubMed]
- Asayama, T.; Tamura, H.; Ishibashi, M.; Kuribayashi-Hamada, Y.; Onodera-Kondo, A.; Okuyama, N.; Yamada, A.; Shimizu, M.; Moriya, K.; Takahashi, H.; et al. Functional expression of Tim-3 on blasts and clinical impact of its ligand galectin-9 in myelodysplastic syndromes. Oncotarget 2017, 8, 88904–88917. [Google Scholar] [CrossRef]
- Moghaddam, Y.; Andalib, A.; Mohammad-Ganji, M.; Homayouni, V.; Sharifi, M.; Ganjalikhani-Hakemi, M. Evaluation of the effect of TIM-3 suppression by miR-498 and its effect on apoptosis and proliferation rate of HL-60 cell line. Pathol. Res. Pract. 2018, 214, 1482–1488. [Google Scholar] [CrossRef]
- Malumbres, M.; Barbacid, M. Cell cycle, CDKs and cancer: A changing paradigm. Nat. Rev. Cancer 2009, 9, 153–166. [Google Scholar] [CrossRef]
- Evan, G.I.; Vousden, K.H. Proliferation, cell cycle and apoptosis in cancer. Nature 2001, 411, 342–348. [Google Scholar] [CrossRef]
- Liu, J.; Peng, Y.; Wei, W. Cell cycle on the crossroad of tumorigenesis and cancer therapy. Trends Cell Biol. 2022, 32, 30–44. [Google Scholar] [CrossRef]
- Malumbres, M.; Barbacid, M. Mammalian cyclin-dependent kinases. Trends Biochem. Sci. 2005, 30, 630–641. [Google Scholar] [CrossRef]
- Pagano, M.; Pepperkok, R.; Verde, F.; Ansorge, W.; Draetta, G. Cyclin A is required at two points in the human cell cycle. EMBO J. 1992, 11, 961–971. [Google Scholar] [CrossRef] [PubMed]




| Variables | Number of Patients or Median (Range) |
|---|---|
| Age (median, range, years) | 40 (17–63) |
| Males (%) | 46 (56.8%) |
| WBC count (median, range, ×109/L) | 13.4 (0.85–384.7) |
| Hemoglobin (median, range, g/L) | 82.0 (28.0–144.0) |
| Platelet count (median, range, ×109/L) | 49.5 (4.0–507.0) |
| FAB types | |
| M2 | 63 (77.8%) |
| M4 | 16 (19.8%) |
| M5 | 2 (2.5%) |
| Genetic subtypes | |
| t (8;21)/RUNX1-RUNX1T1 (%) | 38 (46.9%) |
| inv (16)/CBFB-MYH11 (%) | 8 (9.9%) |
| MLL rearrangement (%) | 4 (4.9%) |
| FLT3-ITD mutation (%) | 23 (28.4%) |
| NPM1 mutation (%) | 15 (18.5%) |
| 2022 ELN genetic risk stratification * (n = 58) | |
| Favorable | 41 (70.7%) |
| Intermediate | 9 (15.5%) |
| Adverse | 8 (13.8%) |
| CR (%) | |
| 1-course CR | 49 (77.8%) |
| 2-course CR | 11 (17.5%) |
| 3-course CR | 3 (4.7%) |
| Consolidation therapy | |
| chemotherapy | 32 |
| Allo-HSCT | 31 |
Disclaimer/Publisher’s Note: The statements, opinions and data contained in all publications are solely those of the individual author(s) and contributor(s) and not of MDPI and/or the editor(s). MDPI and/or the editor(s) disclaim responsibility for any injury to people or property resulting from any ideas, methods, instructions or products referred to in the content. |
© 2025 by the authors. Licensee MDPI, Basel, Switzerland. This article is an open access article distributed under the terms and conditions of the Creative Commons Attribution (CC BY) license (https://creativecommons.org/licenses/by/4.0/).
Share and Cite
Shi, Z.-Y.; Sun, K.; Li, Z.-Y.; Xie, D.-H.; Qin, Y.-Z. TIM-3 Promotes Proliferation of Acute Myeloid Leukemia Blasts. Biomedicines 2025, 13, 2841. https://doi.org/10.3390/biomedicines13112841
Shi Z-Y, Sun K, Li Z-Y, Xie D-H, Qin Y-Z. TIM-3 Promotes Proliferation of Acute Myeloid Leukemia Blasts. Biomedicines. 2025; 13(11):2841. https://doi.org/10.3390/biomedicines13112841
Chicago/Turabian StyleShi, Zong-Yan, Kai Sun, Zhao-Yu Li, Dai-Hong Xie, and Ya-Zhen Qin. 2025. "TIM-3 Promotes Proliferation of Acute Myeloid Leukemia Blasts" Biomedicines 13, no. 11: 2841. https://doi.org/10.3390/biomedicines13112841
APA StyleShi, Z.-Y., Sun, K., Li, Z.-Y., Xie, D.-H., & Qin, Y.-Z. (2025). TIM-3 Promotes Proliferation of Acute Myeloid Leukemia Blasts. Biomedicines, 13(11), 2841. https://doi.org/10.3390/biomedicines13112841

