Next Issue
Volume 15, January
Previous Issue
Volume 14, November
 
 
sensors-logo

Journal Browser

Journal Browser

Sensors, Volume 14, Issue 12 (December 2014) – 118 articles , Pages 22159-24542

  • Issues are regarded as officially published after their release is announced to the table of contents alert mailing list.
  • You may sign up for e-mail alerts to receive table of contents of newly released issues.
  • PDF is the official format for papers published in both, html and pdf forms. To view the papers in pdf format, click on the "PDF Full-text" link, and use the free Adobe Reader to open them.
Order results
Result details
Section
Select all
Export citation of selected articles as:
21 pages, 3829 KB  
Article
GPS & GLONASS Mass-Market Receivers: Positioning Performances and Peculiarities
by Paolo Dabove and Ambrogio M. Manzino
Sensors 2014, 14(12), 22159-22179; https://doi.org/10.3390/s141222159 - 25 Nov 2014
Cited by 41 | Viewed by 8683
Abstract
Over the last twenty years, positioning with low cost Global Navigation Satellite System (GNSS) sensors have rapidly developed around the world at both a commercial and academic research level. For many years these instruments have only acquired the GPS constellation but are now [...] Read more.
Over the last twenty years, positioning with low cost Global Navigation Satellite System (GNSS) sensors have rapidly developed around the world at both a commercial and academic research level. For many years these instruments have only acquired the GPS constellation but are now able to track the Global’naja Navigacionnaja Sputnikovaja Sistema (GLONASS) constellation. This characteristic is very interesting, especially if used in hard-urban environments or in hard conditions where satellite visibility is low. The goal of this research is to investigate the contribution of the GLONASS constellation for mass-market receivers in order to analyse the performance in real time (Network Real Time Kinematic—NRTK positioning) with post-processing approaches. Under these conditions, it is possible to confirm that mass-market sensors could be a valid alternative to a more expensive receiver for a large number of surveying applications, but with low cost hardware the contribution of the GLONASS constellation for fixing ambiguities is useless, if not dangerous. Full article
(This article belongs to the Special Issue Positioning and Tracking Sensors and Technologies in Road Transport)
Show Figures

19 pages, 4937 KB  
Article
Multi-Frequency Band Pyroelectric Sensors
by Chun-Ching Hsiao and Sheng-Yi Liu
Sensors 2014, 14(12), 22180-22198; https://doi.org/10.3390/s141222180 - 25 Nov 2014
Cited by 13 | Viewed by 6061
Abstract
A methodology is proposed for designing a multi-frequency band pyroelectric sensor which can detect subjects with various frequencies or velocities. A structure with dual pyroelectric layers, consisting of a thinner sputtered ZnO layer and a thicker aerosol ZnO layer, proved helpful in the [...] Read more.
A methodology is proposed for designing a multi-frequency band pyroelectric sensor which can detect subjects with various frequencies or velocities. A structure with dual pyroelectric layers, consisting of a thinner sputtered ZnO layer and a thicker aerosol ZnO layer, proved helpful in the development of the proposed sensor. The thinner sputtered ZnO layer with a small thermal capacity and a rapid response accomplishes a high-frequency sensing task, while the thicker aerosol ZnO layer with a large thermal capacity and a tardy response is responsible for low-frequency sensing tasks. A multi-frequency band pyroelectric sensor is successfully designed, analyzed and fabricated in the present study. The range of the multi-frequency sensing can be estimated by means of the proposed design and analysis to match the thicknesses of the sputtered and the aerosol ZnO layers. The fabricated multi-frequency band pyroelectric sensor with a 1 μm thick sputtered ZnO layer and a 20 μm thick aerosol ZnO layer can sense a frequency band from 4000 to 40,000 Hz without tardy response and low voltage responsivity. Full article
(This article belongs to the Special Issue Frontiers in Infrared Photodetection)
Show Figures

9 pages, 3399 KB  
Article
A Micro-Fabricated Force Sensor Using an All Thin Film Piezoelectric Active Sensor
by Junwoo Lee, Wook Choi, Yong Kyoung Yoo, Kyo Seon Hwang, Sang-Myung Lee, Sungchul Kang, Jinseok Kim and Jeong Hoon Lee
Sensors 2014, 14(12), 22199-22207; https://doi.org/10.3390/s141222199 - 25 Nov 2014
Cited by 55 | Viewed by 10403
Abstract
The ability to measure pressure and force is essential in biomedical applications such as minimally invasive surgery (MIS) and palpation for detecting cancer cysts. Here, we report a force sensor for measuring a shear and normal force by combining an arrayed piezoelectric sensors [...] Read more.
The ability to measure pressure and force is essential in biomedical applications such as minimally invasive surgery (MIS) and palpation for detecting cancer cysts. Here, we report a force sensor for measuring a shear and normal force by combining an arrayed piezoelectric sensors layer with a precut glass top plate connected by four stress concentrating legs. We designed and fabricated a thin film piezoelectric force sensor and proposed an enhanced sensing tool to be used for analyzing gentle touches without the external voltage source used in FET sensors. Both the linear sensor response from 3 kPa to 30 kPa and the exact signal responses from the moving direction illustrate the strong feasibility of the described thin film miniaturized piezoelectric force sensor. Full article
(This article belongs to the Section Physical Sensors)
Show Figures

22 pages, 1398 KB  
Review
Immobilization Techniques for Microarray: Challenges and Applications
by Satish Balasaheb Nimse, Keumsoo Song, Mukesh Digambar Sonawane, Danishmalik Rafiq Sayyed and Taisun Kim
Sensors 2014, 14(12), 22208-22229; https://doi.org/10.3390/s141222208 - 25 Nov 2014
Cited by 152 | Viewed by 17785
Abstract
The highly programmable positioning of molecules (biomolecules, nanoparticles, nanobeads, nanocomposites materials) on surfaces has potential applications in the fields of biosensors, biomolecular electronics, and nanodevices. However, the conventional techniques including self-assembled monolayers fail to position the molecules on the nanometer scale to produce [...] Read more.
The highly programmable positioning of molecules (biomolecules, nanoparticles, nanobeads, nanocomposites materials) on surfaces has potential applications in the fields of biosensors, biomolecular electronics, and nanodevices. However, the conventional techniques including self-assembled monolayers fail to position the molecules on the nanometer scale to produce highly organized monolayers on the surface. The present article elaborates different techniques for the immobilization of the biomolecules on the surface to produce microarrays and their diagnostic applications. The advantages and the drawbacks of various methods are compared. This article also sheds light on the applications of the different technologies for the detection and discrimination of viral/bacterial genotypes and the detection of the biomarkers. A brief survey with 115 references covering the last 10 years on the biological applications of microarrays in various fields is also provided. Full article
(This article belongs to the Special Issue Microarray Sensors)
Show Figures

31 pages, 3370 KB  
Article
SVANET: A Smart Vehicular Ad Hoc Network for Efficient Data Transmission with Wireless Sensors
by Prasan Kumar Sahoo, Ming-Jer Chiang and Shih-Lin Wu
Sensors 2014, 14(12), 22230-22260; https://doi.org/10.3390/s141222230 - 25 Nov 2014
Cited by 11 | Viewed by 8752
Abstract
Wireless sensors can sense any event, such as accidents, as well as icy roads, and can forward the rescue/warning messages through intermediate vehicles for any necessary help. In this paper, we propose a smart vehicular ad hoc network (SVANET) architecture that uses wireless [...] Read more.
Wireless sensors can sense any event, such as accidents, as well as icy roads, and can forward the rescue/warning messages through intermediate vehicles for any necessary help. In this paper, we propose a smart vehicular ad hoc network (SVANET) architecture that uses wireless sensors to detect events and vehicles to transmit the safety and non-safety messages efficiently by using different service channels and one control channel with different priorities. We have developed a data transmission protocol for the vehicles in the highway, in which data can be forwarded with the help of vehicles if they are connected with each other or data can be forwarded with the help of nearby wireless sensors. Our data transmission protocol is designed to increase the driving safety, to prevent accidents and to utilize channels efficiently by adjusting the control and service channel time intervals dynamically. Besides, our protocol can transmit information to vehicles in advance, so that drivers can decide an alternate route in case of traffic congestion. For various data sharing, we design a method that can select a few leader nodes among vehicles running along a highway to broadcast data efficiently. Simulation results show that our protocol can outperform the existing standard in terms of the end to end packet delivery ratio and latency. Full article
(This article belongs to the Special Issue Positioning and Tracking Sensors and Technologies in Road Transport)
Show Figures

13 pages, 1536 KB  
Article
An Improved Performance Frequency Estimation Algorithm for Passive Wireless SAW Resonant Sensors
by Boquan Liu, Chenrui Zhang, Xiaojun Ji, Jing Chen and Tao Han
Sensors 2014, 14(12), 22261-22273; https://doi.org/10.3390/s141222261 - 25 Nov 2014
Cited by 23 | Viewed by 7053
Abstract
Passive wireless surface acoustic wave (SAW) resonant sensors are suitable for applications in harsh environments. The traditional SAW resonant sensor system requires, however, Fourier transformation (FT) which has a resolution restriction and decreases the accuracy. In order to improve the accuracy and resolution [...] Read more.
Passive wireless surface acoustic wave (SAW) resonant sensors are suitable for applications in harsh environments. The traditional SAW resonant sensor system requires, however, Fourier transformation (FT) which has a resolution restriction and decreases the accuracy. In order to improve the accuracy and resolution of the measurement, the singular value decomposition (SVD)-based frequency estimation algorithm is applied for wireless SAW resonant sensor responses, which is a combination of a single tone undamped and damped sinusoid signal with the same frequency. Compared with the FT algorithm, the accuracy and the resolution of the method used in the self-developed wireless SAW resonant sensor system are validated. Full article
(This article belongs to the Special Issue Resonant Sensors and Sensor Fusion)
Show Figures

11 pages, 1017 KB  
Article
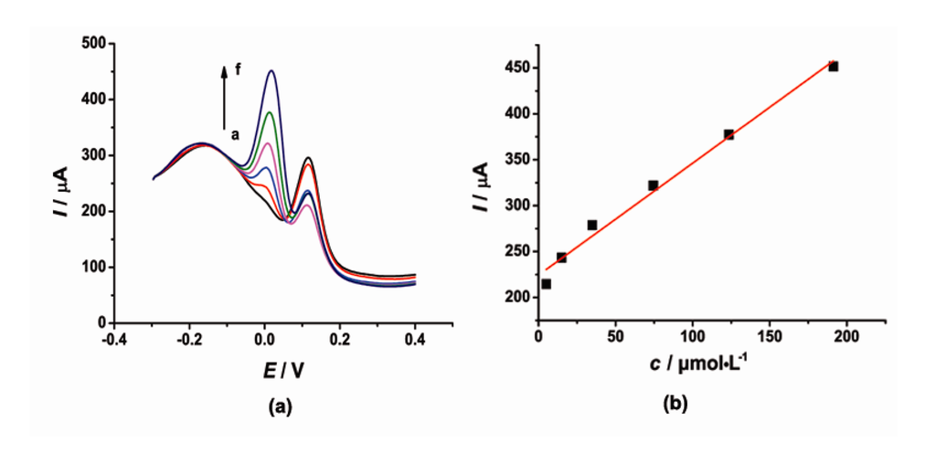
The Simultaneous Electrochemical Detection of Catechol and Hydroquinone with [Cu(Sal-β-Ala)(3,5-DMPz)2]/SWCNTs/GCE
by Lina Abdullah Alshahrani, Xi Li, Hui Luo, Linlin Yang, Mengmeng Wang, Songling Yan, Peng Liu, Yuqin Yang and Quanhua Li
Sensors 2014, 14(12), 22274-22284; https://doi.org/10.3390/s141222274 - 25 Nov 2014
Cited by 62 | Viewed by 8195
Abstract
A glassy carbon electrode was modified with a copper(II) complex [Cu(Sal-β-Ala) (3,5-DMPz)2] (Sal = salicylaldehyde, β-Ala = β-alanine, 3,5-DMPz = 3,5-dimethylpyrazole) and single-walled carbon nanotubes (SWCNTs). The modified electrode was used to detect catechol (CT) and hydroquinone (HQ) and exhibited good [...] Read more.
A glassy carbon electrode was modified with a copper(II) complex [Cu(Sal-β-Ala) (3,5-DMPz)2] (Sal = salicylaldehyde, β-Ala = β-alanine, 3,5-DMPz = 3,5-dimethylpyrazole) and single-walled carbon nanotubes (SWCNTs). The modified electrode was used to detect catechol (CT) and hydroquinone (HQ) and exhibited good electrocatalytic activities toward the oxidation of CT and HQ. The peak currents were linear with the CT and HQ concentrations over the range of 5–215 μmol·L−1 and 5–370 μmol·L−1 with corresponding detection limits of 3.5 μmol·L−1 and 1.46 μmol·L−1 (S/N = 3) respectively. Moreover, the modified electrode exhibited good sensitivity, stability and reproducibility for the determination of CT and HQ, indicating the promising applications of the modified electrode in real sample analysis. Full article
(This article belongs to the Section Chemical Sensors)
Show Figures

15 pages, 4043 KB  
Article
The Electronic McPhail Trap
by Ilyas Potamitis, Iraklis Rigakis and Konstantinos Fysarakis
Sensors 2014, 14(12), 22285-22299; https://doi.org/10.3390/s141222285 - 25 Nov 2014
Cited by 44 | Viewed by 12129
Abstract
Certain insects affect cultivations in a detrimental way. A notable case is the olive fruit fly (Bactrocera oleae (Rossi)), that in Europe alone causes billions of euros in crop-loss/per year. Pests can be controlled with aerial and ground bait pesticide [...] Read more.
Certain insects affect cultivations in a detrimental way. A notable case is the olive fruit fly (Bactrocera oleae (Rossi)), that in Europe alone causes billions of euros in crop-loss/per year. Pests can be controlled with aerial and ground bait pesticide sprays, the efficiency of which depends on knowing the time and location of insect infestations as early as possible. The inspection of traps is currently carried out manually. Automatic monitoring traps can enhance efficient monitoring of flying pests by identifying and counting targeted pests as they enter the trap. This work deals with the hardware setup of an insect trap with an embedded optoelectronic sensor that automatically records insects as they fly in the trap. The sensor responsible for detecting the insect is an array of phototransistors receiving light from an infrared LED. The wing-beat recording is based on the interruption of the emitted light due to the partial occlusion from insect’s wings as they fly in the trap. We show that the recordings are of high quality paving the way for automatic recognition and transmission of insect detections from the field to a smartphone. This work emphasizes the hardware implementation of the sensor and the detection/counting module giving all necessary implementation details needed to construct it. Full article
(This article belongs to the Special Issue Agriculture and Forestry: Sensors, Technologies and Procedures)
Show Figures

13 pages, 554 KB  
Article
Efficient High-Rate Satellite Clock Estimation for PPP Ambiguity Resolution Using Carrier-Ranges
by Hua Chen, Weiping Jiang, Maorong Ge, Jens Wickert and Harald Schuh
Sensors 2014, 14(12), 22300-22312; https://doi.org/10.3390/s141222300 - 25 Nov 2014
Cited by 13 | Viewed by 6590
Abstract
In order to catch up the short-term clock variation of GNSS satellites, clock corrections must be estimated and updated at a high-rate for Precise Point Positioning (PPP). This estimation is already very time-consuming for the GPS constellation only as a great number of [...] Read more.
In order to catch up the short-term clock variation of GNSS satellites, clock corrections must be estimated and updated at a high-rate for Precise Point Positioning (PPP). This estimation is already very time-consuming for the GPS constellation only as a great number of ambiguities need to be simultaneously estimated. However, on the one hand better estimates are expected by including more stations, and on the other hand satellites from different GNSS systems must be processed integratively for a reliable multi-GNSS positioning service. To alleviate the heavy computational burden, epoch-differenced observations are always employed where ambiguities are eliminated. As the epoch-differenced method can only derive temporal clock changes which have to be aligned to the absolute clocks but always in a rather complicated way, in this paper, an efficient method for high-rate clock estimation is proposed using the concept of “carrier-range” realized by means of PPP with integer ambiguity resolution. Processing procedures for both post- and real-time processing are developed, respectively. The experimental validation shows that the computation time could be reduced to about one sixth of that of the existing methods for post-processing and less than 1 s for processing a single epoch of a network with about 200 stations in real-time mode after all ambiguities are fixed. This confirms that the proposed processing strategy will enable the high-rate clock estimation for future multi-GNSS networks in post-processing and possibly also in real-time mode. Full article
(This article belongs to the Special Issue Sensor Innovations for Spacecraft Guidance, Navigation, and Control)
Show Figures

29 pages, 1482 KB  
Review
Evaluation of Optical Detection Platforms for Multiplexed Detection of Proteins and the Need for Point-of-Care Biosensors for Clinical Use
by Samantha Spindel and Kim E. Sapsford
Sensors 2014, 14(12), 22313-22341; https://doi.org/10.3390/s141222313 - 25 Nov 2014
Cited by 70 | Viewed by 12049
Abstract
This review investigates optical sensor platforms for protein multiplexing, the ability to analyze multiple analytes simultaneously. Multiplexing is becoming increasingly important for clinical needs because disease and therapeutic response often involve the interplay between a variety of complex biological networks encompassing multiple, rather [...] Read more.
This review investigates optical sensor platforms for protein multiplexing, the ability to analyze multiple analytes simultaneously. Multiplexing is becoming increasingly important for clinical needs because disease and therapeutic response often involve the interplay between a variety of complex biological networks encompassing multiple, rather than single, proteins. Multiplexing is generally achieved through one of two routes, either through spatial separation on a surface (different wells or spots) or with the use of unique identifiers/labels (such as spectral separation—different colored dyes, or unique beads—size or color). The strengths and weaknesses of conventional platforms such as immunoassays and new platforms involving protein arrays and lab-on-a-chip technology, including commercially-available devices, are discussed. Three major public health concerns are identified whereby detecting medically-relevant markers using Point-of-Care (POC) multiplex assays could potentially allow for a more efficient diagnosis and treatment of diseases. Full article
(This article belongs to the Section Biosensors)
Show Figures

30 pages, 6434 KB  
Article
Performance Improvement in Geographic Routing for Vehicular Ad Hoc Networks
by Omprakash Kaiwartya, Sushil Kumar, D. K. Lobiyal, Abdul Hanan Abdullah and Ahmed Nazar Hassan
Sensors 2014, 14(12), 22342-22371; https://doi.org/10.3390/s141222342 - 25 Nov 2014
Cited by 54 | Viewed by 9658
Abstract
Geographic routing is one of the most investigated themes by researchers for reliable and efficient dissemination of information in Vehicular Ad Hoc Networks (VANETs). Recently, different Geographic Distance Routing (GEDIR) protocols have been suggested in the literature. These protocols focus on reducing the [...] Read more.
Geographic routing is one of the most investigated themes by researchers for reliable and efficient dissemination of information in Vehicular Ad Hoc Networks (VANETs). Recently, different Geographic Distance Routing (GEDIR) protocols have been suggested in the literature. These protocols focus on reducing the forwarding region towards destination to select the Next Hop Vehicles (NHV). Most of these protocols suffer from the problem of elevated one-hop link disconnection, high end-to-end delay and low throughput even at normal vehicle speed in high vehicle density environment. This paper proposes a Geographic Distance Routing protocol based on Segment vehicle, Link quality and Degree of connectivity (SLD-GEDIR). The protocol selects a reliable NHV using the criteria segment vehicles, one-hop link quality and degree of connectivity. The proposed protocol has been simulated in NS-2 and its performance has been compared with the state-of-the-art protocols: P-GEDIR, J-GEDIR and V-GEDIR. The empirical results clearly reveal that SLD-GEDIR has lower link disconnection and end-to-end delay, and higher throughput as compared to the state-of-the-art protocols. It should be noted that the performance of the proposed protocol is preserved irrespective of vehicle density and speed. Full article
(This article belongs to the Special Issue Positioning and Tracking Sensors and Technologies in Road Transport)
Show Figures

22 pages, 3410 KB  
Article
A Cloud-Based Car Parking Middleware for IoT-Based Smart Cities: Design and Implementation
by Zhanlin Ji, Ivan Ganchev, Máirtín O'Droma, Li Zhao and Xueji Zhang
Sensors 2014, 14(12), 22372-22393; https://doi.org/10.3390/s141222372 - 25 Nov 2014
Cited by 174 | Viewed by 32160
Abstract
This paper presents the generic concept of using cloud-based intelligent car parking services in smart cities as an important application of the Internet of Things (IoT) paradigm. This type of services will become an integral part of a generic IoT operational platform for [...] Read more.
This paper presents the generic concept of using cloud-based intelligent car parking services in smart cities as an important application of the Internet of Things (IoT) paradigm. This type of services will become an integral part of a generic IoT operational platform for smart cities due to its pure business-oriented features. A high-level view of the proposed middleware is outlined and the corresponding operational platform is illustrated. To demonstrate the provision of car parking services, based on the proposed middleware, a cloud-based intelligent car parking system for use within a university campus is described along with details of its design, implementation, and operation. A number of software solutions, including Kafka/Storm/Hbase clusters, OSGi web applications with distributed NoSQL, a rule engine, and mobile applications, are proposed to provide ‘best’ car parking service experience to mobile users, following the Always Best Connected and best Served (ABC&S) paradigm. Full article
(This article belongs to the Special Issue Sensors and Smart Cities)
Show Figures

14 pages, 1124 KB  
Article
Positional Quality Assessment of Orthophotos Obtained from Sensors Onboard Multi-Rotor UAV Platforms
by Francisco Javier Mesas-Carrascosa, Inmaculada Clavero Rumbao, Juan Alberto Barrera Berrocal and Alfonso García-Ferrer Porras
Sensors 2014, 14(12), 22394-22407; https://doi.org/10.3390/s141222394 - 26 Nov 2014
Cited by 57 | Viewed by 9312
Abstract
In this study we explored the positional quality of orthophotos obtained by an unmanned aerial vehicle (UAV). A multi-rotor UAV was used to obtain images using a vertically mounted digital camera. The flight was processed taking into account the photogrammetry workflow: perform the [...] Read more.
In this study we explored the positional quality of orthophotos obtained by an unmanned aerial vehicle (UAV). A multi-rotor UAV was used to obtain images using a vertically mounted digital camera. The flight was processed taking into account the photogrammetry workflow: perform the aerial triangulation, generate a digital surface model, orthorectify individual images and finally obtain a mosaic image or final orthophoto. The UAV orthophotos were assessed with various spatial quality tests used by national mapping agencies (NMAs). Results showed that the orthophotos satisfactorily passed the spatial quality tests and are therefore a useful tool for NMAs in their production flowchart. Full article
(This article belongs to the Section Remote Sensors)
Show Figures

23 pages, 2837 KB  
Article
Dual-Tree Complex Wavelet Transform and Image Block Residual-Based Multi-Focus Image Fusion in Visual Sensor Networks
by Yong Yang, Song Tong, Shuying Huang and Pan Lin
Sensors 2014, 14(12), 22408-22430; https://doi.org/10.3390/s141222408 - 26 Nov 2014
Cited by 45 | Viewed by 9772
Abstract
This paper presents a novel framework for the fusion of multi-focus images explicitly designed for visual sensor network (VSN) environments. Multi-scale based fusion methods can often obtain fused images with good visual effect. However, because of the defects of the fusion rules, it [...] Read more.
This paper presents a novel framework for the fusion of multi-focus images explicitly designed for visual sensor network (VSN) environments. Multi-scale based fusion methods can often obtain fused images with good visual effect. However, because of the defects of the fusion rules, it is almost impossible to completely avoid the loss of useful information in the thus obtained fused images. The proposed fusion scheme can be divided into two processes: initial fusion and final fusion. The initial fusion is based on a dual-tree complex wavelet transform (DTCWT). The Sum-Modified-Laplacian (SML)-based visual contrast and SML are employed to fuse the low- and high-frequency coefficients, respectively, and an initial composited image is obtained. In the final fusion process, the image block residuals technique and consistency verification are used to detect the focusing areas and then a decision map is obtained. The map is used to guide how to achieve the final fused image. The performance of the proposed method was extensively tested on a number of multi-focus images, including no-referenced images, referenced images, and images with different noise levels. The experimental results clearly indicate that the proposed method outperformed various state-of-the-art fusion methods, in terms of both subjective and objective evaluations, and is more suitable for VSNs. Full article
(This article belongs to the Special Issue Sensor Computing for Mobile Security and Big Data Analytics)
Show Figures

16 pages, 1123 KB  
Article
Measurement of Gas-Liquid Two-Phase Flow in Micro-Pipes by a Capacitance Sensor
by Haifeng Ji, Huajun Li, Zhiyao Huang, Baoliang Wang and Haiqing Li
Sensors 2014, 14(12), 22431-22446; https://doi.org/10.3390/s141222431 - 26 Nov 2014
Cited by 18 | Viewed by 7964
Abstract
A capacitance measurement system is developed for the measurement of gas-liquid two-phase flow in glass micro-pipes with inner diameters of 3.96, 2.65 and 1.56 mm, respectively. As a typical flow regime in a micro-pipe two-phase flow system, slug flow is chosen for this [...] Read more.
A capacitance measurement system is developed for the measurement of gas-liquid two-phase flow in glass micro-pipes with inner diameters of 3.96, 2.65 and 1.56 mm, respectively. As a typical flow regime in a micro-pipe two-phase flow system, slug flow is chosen for this investigation. A capacitance sensor is designed and a high-resolution and high-speed capacitance measurement circuit is used to measure the small capacitance signals based on the differential sampling method. The performance and feasibility of the capacitance method are investigated and discussed. The capacitance signal is analyzed, which can reflect the voidage variation of two-phase flow. The gas slug velocity is determined through a cross-correlation technique using two identical capacitance sensors. The simulation and experimental results show that the presented capacitance measurement system is successful. Research work also verifies that the capacitance sensor is an effective method for the measurement of gas liquid two-phase flow parameters in micro-pipes. Full article
(This article belongs to the Section Physical Sensors)
Show Figures

24 pages, 1325 KB  
Article
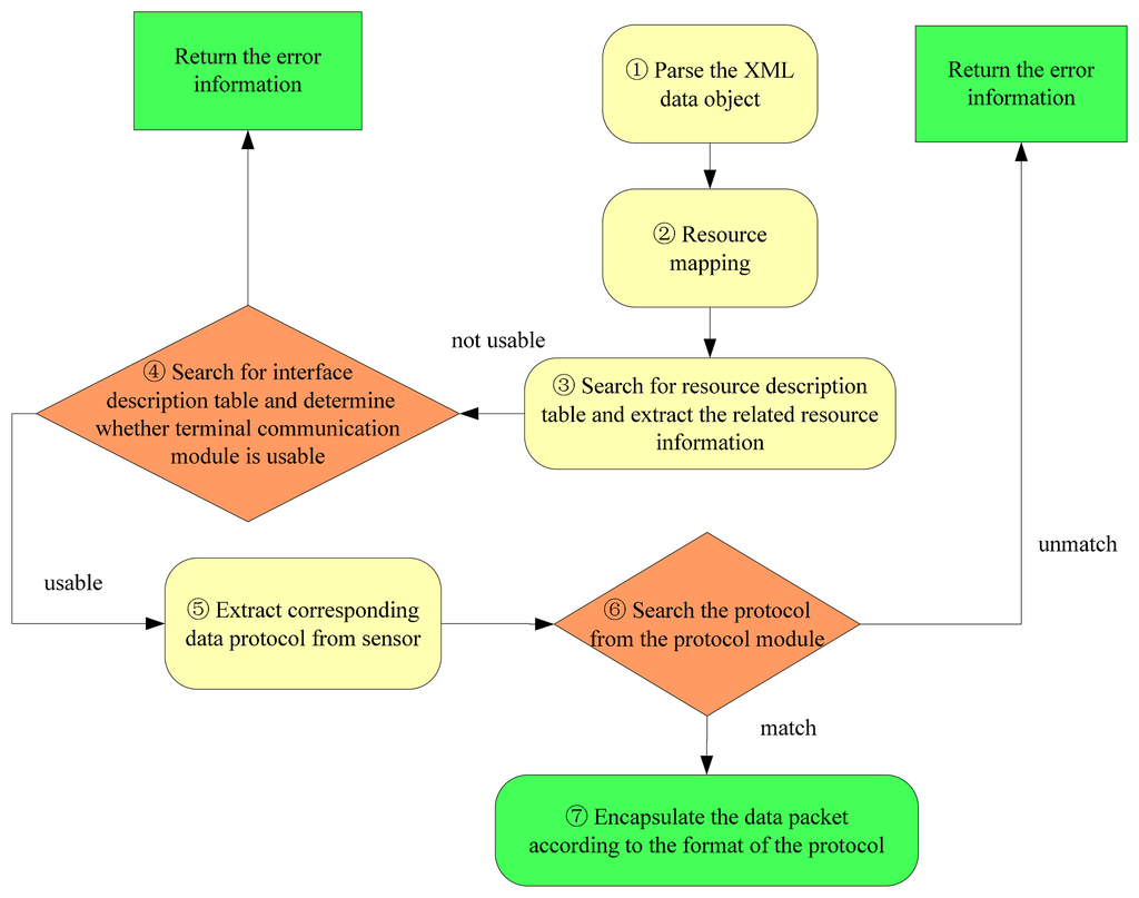
RESTful M2M Gateway for Remote Wireless Monitoring for District Central Heating Networks
by Bo Cheng and Zesan Wei
Sensors 2014, 14(12), 22447-22470; https://doi.org/10.3390/s141222447 - 27 Nov 2014
Cited by 8 | Viewed by 6748
Abstract
In recent years, the increased interest in energy conservation and environmental protection, combined with the development of modern communication and computer technology, has resulted in the replacement of distributed heating by central heating in urban areas. This paper proposes a Representational State Transfer [...] Read more.
In recent years, the increased interest in energy conservation and environmental protection, combined with the development of modern communication and computer technology, has resulted in the replacement of distributed heating by central heating in urban areas. This paper proposes a Representational State Transfer (REST) Machine-to-Machine (M2M) gateway for wireless remote monitoring for a district central heating network. In particular, we focus on the resource-oriented RESTful M2M gateway architecture, and present an uniform devices abstraction approach based on Open Service Gateway Initiative (OSGi) technology, and implement the resource mapping mechanism between resource address mapping mechanism between RESTful resources and the physical sensor devices, and present the buffer queue combined with polling method to implement the data scheduling and Quality of Service (QoS) guarantee, and also give the RESTful M2M gateway open service Application Programming Interface (API) set. The performance has been measured and analyzed. Finally, the conclusions and future work are presented. Full article
(This article belongs to the Section Sensor Networks)
Show Figures

29 pages, 17112 KB  
Article
Face Liveness Detection Using a Light Field Camera
by Sooyeon Kim, Yuseok Ban and Sangyoun Lee
Sensors 2014, 14(12), 22471-22499; https://doi.org/10.3390/s141222471 - 27 Nov 2014
Cited by 54 | Viewed by 11102
Abstract
A light field camera is a sensor that can record the directions as well as the colors of incident rays. This camera is widely utilized from 3D reconstruction to face and iris recognition. In this paper, we suggest a novel approach for defending [...] Read more.
A light field camera is a sensor that can record the directions as well as the colors of incident rays. This camera is widely utilized from 3D reconstruction to face and iris recognition. In this paper, we suggest a novel approach for defending spoofing face attacks, like printed 2D facial photos (hereinafter 2D photos) and HD tablet images, using the light field camera. By viewing the raw light field photograph from a different standpoint, we extract two special features which cannot be obtained from the conventional camera. To verify the performance, we compose light field photograph databases and conduct experiments. Our proposed method achieves at least 94.78% accuracy or up to 99.36% accuracy under different types of spoofing attacks. Full article
(This article belongs to the Section Physical Sensors)
Show Figures

25 pages, 548 KB  
Article
Long-Term Activity Recognition from Wristwatch Accelerometer Data
by Enrique Garcia-Ceja, Ramon F. Brena, Jose C. Carrasco-Jimenez and Leonardo Garrido
Sensors 2014, 14(12), 22500-22524; https://doi.org/10.3390/s141222500 - 27 Nov 2014
Cited by 70 | Viewed by 11888
Abstract
With the development of wearable devices that have several embedded sensors, it is possible to collect data that can be analyzed in order to understand the user’s needs and provide personalized services. Examples of these types of devices are smartphones, fitness-bracelets, smartwatches, just [...] Read more.
With the development of wearable devices that have several embedded sensors, it is possible to collect data that can be analyzed in order to understand the user’s needs and provide personalized services. Examples of these types of devices are smartphones, fitness-bracelets, smartwatches, just to mention a few. In the last years, several works have used these devices to recognize simple activities like running, walking, sleeping, and other physical activities. There has also been research on recognizing complex activities like cooking, sporting, and taking medication, but these generally require the installation of external sensors that may become obtrusive to the user. In this work we used acceleration data from a wristwatch in order to identify long-term activities. We compare the use of Hidden Markov Models and Conditional Random Fields for the segmentation task. We also added prior knowledge into the models regarding the duration of the activities by coding them as constraints and sequence patterns were added in the form of feature functions. We also performed subclassing in order to deal with the problem of intra-class fragmentation, which arises when the same label is applied to activities that are conceptually the same but very different from the acceleration point of view. Full article
(This article belongs to the Collection Sensors for Globalized Healthy Living and Wellbeing)
Show Figures

7 pages, 641 KB  
Editorial
Biomimetic Receptors and Sensors
by Franz L. Dickert
Sensors 2014, 14(12), 22525-22531; https://doi.org/10.3390/s141222525 - 27 Nov 2014
Cited by 10 | Viewed by 6147
Abstract
In biomimetics, living systems are imitated to develop receptors for ions, molecules and bioparticles. The most pertinent idea is self-organization in analogy to evolution in nature, which created the key-lock principle. Today, modern science has been developing host-guest chemistry, a strategy of supramolecular [...] Read more.
In biomimetics, living systems are imitated to develop receptors for ions, molecules and bioparticles. The most pertinent idea is self-organization in analogy to evolution in nature, which created the key-lock principle. Today, modern science has been developing host-guest chemistry, a strategy of supramolecular chemistry for designing interactions of analytes with synthetic receptors. This can be realized, e.g., by self-assembled monolayers (SAMs) or molecular imprinting. The strategies are used for solid phase extraction (SPE), but preferably in developing recognition layers of chemical sensors. Full article
(This article belongs to the Special Issue Biomimetic Receptors and Sensors)
20 pages, 444 KB  
Article
Early Classification of Pathological Heartbeats on Wireless Body Sensor Nodes
by Rubén Braojos, Ivan Beretta, Giovanni Ansaloni and David Atienza
Sensors 2014, 14(12), 22532-22551; https://doi.org/10.3390/s141222532 - 27 Nov 2014
Cited by 9 | Viewed by 6307
Abstract
Smart Wireless Body Sensor Nodes (WBSNs) are a novel class of unobtrusive, battery-powered devices allowing the continuous monitoring and real-time interpretation of a subject’s bio-signals, such as the electrocardiogram (ECG). These low-power platforms, while able to perform advanced signal processing to extract information [...] Read more.
Smart Wireless Body Sensor Nodes (WBSNs) are a novel class of unobtrusive, battery-powered devices allowing the continuous monitoring and real-time interpretation of a subject’s bio-signals, such as the electrocardiogram (ECG). These low-power platforms, while able to perform advanced signal processing to extract information on heart conditions, are usually constrained in terms of computational power and transmission bandwidth. It is therefore essential to identify in the early stages which parts of an ECG are critical for the diagnosis and, only in these cases, activate on demand more detailed and computationally intensive analysis algorithms. In this work, we present a comprehensive framework for real-time automatic classification of normal and abnormal heartbeats, targeting embedded and resource-constrained WBSNs. In particular, we provide a comparative analysis of different strategies to reduce the heartbeat representation dimensionality, and therefore the required computational effort. We then combine these techniques with a neuro-fuzzy classification strategy, which effectively discerns normal and pathological heartbeats with a minimal run time and memory overhead. We prove that, by performing a detailed analysis only on the heartbeats that our classifier identifies as abnormal, a WBSN system can drastically reduce its overall energy consumption. Finally, we assess the choice of neuro-fuzzy classification by comparing its performance and workload with respect to other state-of-the-art strategies. Experimental results using the MIT-BIH Arrhythmia database show energy savings of as much as 60% in the signal processing stage, and 63% in the subsequent wireless transmission, when a neuro-fuzzy classification structure is employed, coupled with a dimensionality reduction technique based on random projections. Full article
(This article belongs to the Special Issue Wireless Sensor Network for Pervasive Medical Care)
Show Figures

12 pages, 797 KB  
Article
Micro-Raman Spectroscopy for Monitoring Changes in Periodontal Ligaments and Gingival Crevicular Fluid
by Carlo Camerlingo, Fabrizia D'Apuzzo, Vincenzo Grassia, Letizia Perillo and Maria Lepore
Sensors 2014, 14(12), 22552-22563; https://doi.org/10.3390/s141222552 - 27 Nov 2014
Cited by 32 | Viewed by 7992
Abstract
Micro-Raman Spectroscopy is an efficient method for analyzing biological specimens due to its sensitivity to subtle chemical and structural changes. The aim of this study was to use micro-Raman spectroscopy to analyze chemical and structural changes in periodontal ligament after orthodontic force application [...] Read more.
Micro-Raman Spectroscopy is an efficient method for analyzing biological specimens due to its sensitivity to subtle chemical and structural changes. The aim of this study was to use micro-Raman spectroscopy to analyze chemical and structural changes in periodontal ligament after orthodontic force application and in gingival crevicular fluid in presence of periodontal disease. The biopsy of periodontal ligament samples of premolars extracted for orthodontic reasons and the gingival crevicular fluid samples collected by using absorbent paper cones; were analyzed by micro-Raman spectroscopy. Changes of the secondary protein structure related to different times of orthodontic force application were reported; whereas an increase of carotene was revealed in patients affected by periodontal inflammation. Full article
Show Figures

31 pages, 915 KB  
Article
BCDP: Budget Constrained and Delay-Bounded Placement for Hybrid Roadside Units in Vehicular Ad Hoc Networks
by Peng Li, Chuanhe Huang and Qin Liu
Sensors 2014, 14(12), 22564-22594; https://doi.org/10.3390/s141222564 - 27 Nov 2014
Cited by 17 | Viewed by 6965
Abstract
In vehicular ad hoc networks, roadside units (RSUs) placement has been proposed to improve the the overall network performance in many ITS applications. This paper addresses the budget constrained and delay-bounded placement problem (BCDP) for roadside units in vehicular ad hoc networks. There [...] Read more.
In vehicular ad hoc networks, roadside units (RSUs) placement has been proposed to improve the the overall network performance in many ITS applications. This paper addresses the budget constrained and delay-bounded placement problem (BCDP) for roadside units in vehicular ad hoc networks. There are two types of RSUs: cable connected RSU (c-RSU) and wireless RSU (w-RSU). c-RSUs are interconnected through wired lines, and they form the backbone of VANETs, while w-RSUs connect to other RSUs through wireless communication and serve as an economical extension of the coverage of c-RSUs. The delay-bounded coverage range and deployment cost of these two cases are totally different. We are given a budget constraint and a delay bound, the problem is how to find the optimal candidate sites with the maximal delay-bounded coverage to place RSUs such that a message from any c-RSU in the region can be disseminated to the more vehicles within the given budget constraint and delay bound. We first prove that the BCDP problem is NP-hard. Then we propose several algorithms to solve the BCDP problem. Simulation results show the heuristic algorithms can significantly improve the coverage range and reduce the total deployment cost, compared with other heuristic methods. Full article
(This article belongs to the Special Issue Sensor Computing for Mobile Security and Big Data Analytics)
Show Figures

18 pages, 2110 KB  
Article
A Wireless Swing Angle Measurement Scheme Using Attitude Heading Reference System Sensing Units Based on Microelectromechanical Devices
by Bingtuan Gao, Zhenyu Zhu, Jianguo Zhao and Boran Huang
Sensors 2014, 14(12), 22595-22612; https://doi.org/10.3390/s141222595 - 27 Nov 2014
Cited by 9 | Viewed by 7627
Abstract
Feasible real-time swing angle measurement is significant to improve the efficiency and safety of industrial crane systems. This paper presents a wireless microelectromechanical system (MEMS)-based swing angle measurement system. The system consists of two attitude heading reference system (AHRS) sensing units with a [...] Read more.
Feasible real-time swing angle measurement is significant to improve the efficiency and safety of industrial crane systems. This paper presents a wireless microelectromechanical system (MEMS)-based swing angle measurement system. The system consists of two attitude heading reference system (AHRS) sensing units with a wireless communication function, which are mounted on the hook (or payload) and the jib (or base) of the crane, respectively. With a combination of a three-axis accelerometer, a three-axis gyroscope and a three-axis magnetometer, the standard extended Kalman filter (EKF) is used to estimate the desired orientation of the payload and the base. Wireless ZigBee communication is employed to transmit the orientation of the payload to the sensing unit mounted on the base, which measures the orientation of the base. Because several physical parameters from the payload to the base can be acquired from the original crane control system, the swing angles of the payload can be calculated based on the two measured orientation parameters together with the known physical parameters. Experiments were performed to show the feasibility and effectiveness of the proposed swing angle measurement system. Full article
(This article belongs to the Section Physical Sensors)
Show Figures

6 pages, 986 KB  
Communication
High Accuracy Localization of Long Term Evolution Based on a New Multiple Carrier Noise Model
by Wah Ching Lee, Faan Hei Hung, Kim Fung Tsang, Chung Kit Wu, Hao Ran Chi, Kwok Tai Chui and Wing Hong Lau
Sensors 2014, 14(12), 22613-22618; https://doi.org/10.3390/s141222613 - 27 Nov 2014
Cited by 1 | Viewed by 5187
Abstract
A high accuracy localization technique using Long Term Evolution (LTE) based on a new and accurate multiple carrier noise model has been developed. In the noise consideration, the LTE multiple carriers phase noise has been incorporated so that a new and accurate noise [...] Read more.
A high accuracy localization technique using Long Term Evolution (LTE) based on a new and accurate multiple carrier noise model has been developed. In the noise consideration, the LTE multiple carriers phase noise has been incorporated so that a new and accurate noise model is achieved. An experiment was performed to characterize the phase noise of carriers at 2 GHz. The developed noise model was incorporated into LTE localization analysis in a high traffic area in Hong Kong to evaluate the accuracy of localization. The evaluation and analysis reveals that the new localization method achieves an improvement of about 10% accuracy comparing to existing widely adopted schemes. Full article
(This article belongs to the Section Physical Sensors)
Show Figures

24 pages, 1056 KB  
Article
Secure Publish-Subscribe Protocols for Heterogeneous Medical Wireless Body Area Networks
by Pablo Picazo-Sanchez, Juan E. Tapiador, Pedro Peris-Lopez and Guillermo Suarez-Tangil
Sensors 2014, 14(12), 22619-22642; https://doi.org/10.3390/s141222619 - 28 Nov 2014
Cited by 35 | Viewed by 8344
Abstract
Security and privacy issues in medical wireless body area networks (WBANs) constitute a major unsolved concern because of the challenges posed by the scarcity of resources in WBAN devices and the usability restrictions imposed by the healthcare domain. In this paper, we describe [...] Read more.
Security and privacy issues in medical wireless body area networks (WBANs) constitute a major unsolved concern because of the challenges posed by the scarcity of resources in WBAN devices and the usability restrictions imposed by the healthcare domain. In this paper, we describe a WBAN architecture based on the well-known publish-subscribe paradigm. We present two protocols for publishing data and sending commands to a sensor that guarantee confidentiality and fine-grained access control. Both protocols are based on a recently proposed ciphertext policy attribute-based encryption (CP-ABE) scheme that is lightweight enough to be embedded into wearable sensors. We show how sensors can implement lattice-based access control (LBAC) policies using this scheme, which are highly appropriate for the eHealth domain. We report experimental results with a prototype implementation demonstrating the suitability of our proposed solution. Full article
(This article belongs to the Special Issue Wireless Sensor Network for Pervasive Medical Care)
Show Figures

27 pages, 2621 KB  
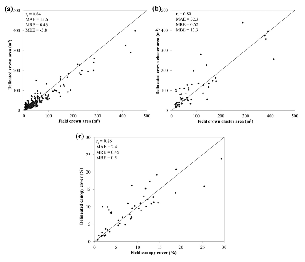
Article
Tree Crown Mapping in Managed Woodlands (Parklands) of Semi-Arid West Africa Using WorldView-2 Imagery and Geographic Object Based Image Analysis
by Martin Karlson, Heather Reese and Madelene Ostwald
Sensors 2014, 14(12), 22643-22669; https://doi.org/10.3390/s141222643 - 28 Nov 2014
Cited by 47 | Viewed by 11994
Abstract
Detailed information on tree cover structure is critical for research and monitoring programs targeting African woodlands, including agroforestry parklands. High spatial resolution satellite imagery represents a potentially effective alternative to field-based surveys, but requires the development of accurate methods to automate information extraction. [...] Read more.
Detailed information on tree cover structure is critical for research and monitoring programs targeting African woodlands, including agroforestry parklands. High spatial resolution satellite imagery represents a potentially effective alternative to field-based surveys, but requires the development of accurate methods to automate information extraction. This study presents a method for tree crown mapping based on Geographic Object Based Image Analysis (GEOBIA) that use spectral and geometric information to detect and delineate individual tree crowns and crown clusters. The method was implemented on a WorldView-2 image acquired over the parklands of Saponé, Burkina Faso, and rigorously evaluated against field reference data. The overall detection rate was 85.4% for individual tree crowns and crown clusters, with lower accuracies in areas with high tree density and dense understory vegetation. The overall delineation error (expressed as the difference between area of delineated object and crown area measured in the field) was 45.6% for individual tree crowns and 61.5% for crown clusters. Delineation accuracies were higher for medium (35–100 m2) and large (≥100 m2) trees compared to small (<35 m2) trees. The results indicate potential of GEOBIA and WorldView-2 imagery for tree crown mapping in parkland landscapes and similar woodland areas. Full article
(This article belongs to the Section Remote Sensors)
Show Figures

19 pages, 1055 KB  
Article
Hyperspectral Sensing for Turbid Water Quality Monitoring in Freshwater Rivers: Empirical Relationship between Reflectance and Turbidity and Total Solids
by Jiunn-Lin Wu, Chung-Ru Ho, Chia-Ching Huang, Arun Lal Srivastav, Jing-Hua Tzeng and Yao-Tung Lin
Sensors 2014, 14(12), 22670-22688; https://doi.org/10.3390/s141222670 - 28 Nov 2014
Cited by 75 | Viewed by 11835
Abstract
Total suspended solid (TSS) is an important water quality parameter. This study was conducted to test the feasibility of the band combination of hyperspectral sensing for inland turbid water monitoring in Taiwan. The field spectral reflectance in the Wu river basin of Taiwan [...] Read more.
Total suspended solid (TSS) is an important water quality parameter. This study was conducted to test the feasibility of the band combination of hyperspectral sensing for inland turbid water monitoring in Taiwan. The field spectral reflectance in the Wu river basin of Taiwan was measured with a spectroradiometer; the water samples were collected from the different sites of the Wu river basin and some water quality parameters were analyzed on the sites (in situ) as well as brought to the laboratory for further analysis. To obtain the data set for this study, 160 in situ sample observations were carried out during campaigns from August to December, 2005. The water quality results were correlated with the reflectivity to determine the spectral characteristics and their relationship with turbidity and TSS. Furthermore, multiple-regression (MR) and artificial neural network (ANN) were used to model the transformation function between TSS concentration and turbidity levels of stream water, and the radiance measured by the spectroradiometer. The value of the turbidity and TSS correlation coefficient was 0.766, which implies that turbidity is significantly related to TSS in the Wu river basin. The results indicated that TSS and turbidity are positively correlated in a significant way across the entire spectrum, when TSS concentration and turbidity levels were under 800 mg·L−1 and 600 NTU, respectively. Optimal wavelengths for the measurements of TSS and turbidity are found in the 700 and 900 nm range, respectively. Based on the results, better accuracy was obtained only when the ranges of turbidity and TSS concentration were less than 800 mg·L−1 and less than 600 NTU, respectively and used rather than using whole dataset (R2 = 0.93 versus 0.88 for turbidity and R2 = 0.83 versus 0.58 for TSS). On the other hand, the ANN approach can improve the TSS retrieval using MR. The accuracy of TSS estimation applying ANN (R2 = 0.66) was better than with the MR approach (R2 = 0.58), as expected due to the nonlinear nature of the transformation model. Full article
(This article belongs to the Section Remote Sensors)
Show Figures

17 pages, 1204 KB  
Article
Vehicle Tracking for an Evasive Manoeuvres Assistant Using Low-Cost Ultrasonic Sensors
by Felipe Jiménez, José E. Naranjo, Oscar Gómez and José J. Anaya
Sensors 2014, 14(12), 22689-22705; https://doi.org/10.3390/s141222689 - 28 Nov 2014
Cited by 21 | Viewed by 11882
Abstract
Many driver assistance systems require knowledge of the vehicle environment. As these systems are increasing in complexity and performance, this knowledge of the environment needs to be more complete and reliable, so sensor fusion combining long, medium and short range sensors is now [...] Read more.
Many driver assistance systems require knowledge of the vehicle environment. As these systems are increasing in complexity and performance, this knowledge of the environment needs to be more complete and reliable, so sensor fusion combining long, medium and short range sensors is now being used. This paper analyzes the feasibility of using ultrasonic sensors for low cost vehicle-positioning and tracking in the lane adjacent to the host vehicle in order to identify free areas around the vehicle and provide information to an automatic avoidance collision system that can perform autonomous braking and lane change manoeuvres. A laser scanner is used for the early detection of obstacles in the direction of travel while two ultrasonic sensors monitor the blind spot of the host vehicle. The results of tests on a test track demonstrate the ability of these sensors to accurately determine the kinematic variables of the obstacles encountered, despite a clear limitation in range. Full article
(This article belongs to the Special Issue Positioning and Tracking Sensors and Technologies in Road Transport)
Show Figures

31 pages, 6720 KB  
Article
Analyzing Comprehensive QoS with Security Constraints for Services Composition Applications in Wireless Sensor Networks
by Naixue Xiong, Zhao Wu, Yannong Huang and Degang Xu
Sensors 2014, 14(12), 22706-22736; https://doi.org/10.3390/s141222706 - 1 Dec 2014
Cited by 7 | Viewed by 6860
Abstract
Services composition is fundamental to software development in multi-service wireless sensor networks (WSNs). The quality of service (QoS) of services composition applications (SCAs) are confronted with severe challenges due to the open, dynamic, and complex natures of WSNs. Most previous research separated various [...] Read more.
Services composition is fundamental to software development in multi-service wireless sensor networks (WSNs). The quality of service (QoS) of services composition applications (SCAs) are confronted with severe challenges due to the open, dynamic, and complex natures of WSNs. Most previous research separated various QoS indices into different fields and studied them individually due to the computational complexity. This approach ignores the mutual influence between these QoS indices, and leads to a non-comprehensive and inaccurate analysis result. The universal generating function (UGF) shows the speediness and precision in QoS analysis. However, only one QoS index at a time can be analyzed by the classic UGF. In order to efficiently analyze the comprehensive QoS of SCAs, this paper proposes an improved UGF technique—vector universal generating function (VUGF)—which considers the relationship between multiple QoS indices, including security, and can simultaneously analyze multiple QoS indices. The numerical examples demonstrate that it can be used for the evaluation of the comprehensive QoS of SCAs subjected to the security constraint in WSNs. Therefore, it can be effectively applied to the optimal design of multi-service WSNs. Full article
(This article belongs to the Special Issue Sensor Computing for Mobile Security and Big Data Analytics)
Show Figures

17 pages, 1046 KB  
Article
Virtualization of Event Sources in Wireless Sensor Networks for the Internet of Things
by Néstor Lucas Martínez, José-Fernán Martínez and Vicente Hernández Díaz
Sensors 2014, 14(12), 22737-22753; https://doi.org/10.3390/s141222737 - 1 Dec 2014
Cited by 9 | Viewed by 6998
Abstract
Wireless Sensor Networks (WSNs) are generally used to collect information from the environment. The gathered data are delivered mainly to sinks or gateways that become the endpoints where applications can retrieve and process such data. However, applications would also expect from a WSN [...] Read more.
Wireless Sensor Networks (WSNs) are generally used to collect information from the environment. The gathered data are delivered mainly to sinks or gateways that become the endpoints where applications can retrieve and process such data. However, applications would also expect from a WSN an event-driven operational model, so that they can be notified whenever occur some specific environmental changes instead of continuously analyzing the data provided periodically. In either operational model, WSNs represent a collection of interconnected objects, as outlined by the Internet of Things. Additionally, in order to fulfill the Internet of Things principles, Wireless Sensor Networks must have a virtual representation that allows indirect access to their resources, a model that should also include the virtualization of event sources in a WSN. Thus, in this paper a model for a virtual representation of event sources in a WSN is proposed. They are modeled as internet resources that are accessible by any internet application, following an Internet of Things approach. The model has been tested in a real implementation where a WSN has been deployed in an open neighborhood environment. Different event sources have been identified in the proposed scenario, and they have been represented following the proposed model. Full article
Show Figures

19 pages, 660 KB  
Article
A Layered Trust Information Security Architecture
by Robson De Oliveira Albuquerque, Luis Javier García Villalba, Ana Lucila Sandoval Orozco, Fábio Buiati and Tai-Hoon Kim
Sensors 2014, 14(12), 22754-22772; https://doi.org/10.3390/s141222754 - 1 Dec 2014
Cited by 7 | Viewed by 11446
Abstract
Information can be considered the most important asset of any modern organization. Securing this information involves preserving confidentially, integrity and availability, the well-known CIA triad. In addition, information security is a risk management job; the task is to manage the inherent risks of [...] Read more.
Information can be considered the most important asset of any modern organization. Securing this information involves preserving confidentially, integrity and availability, the well-known CIA triad. In addition, information security is a risk management job; the task is to manage the inherent risks of information disclosure. Current information security platforms do not deal with the different facets of information technology. This paper presents a layered trust information security architecture (TISA) and its creation was motivated by the need to consider information and security from different points of view in order to protect it. This paper also extends and discusses security information extensions as a way of helping the CIA triad. Furthermore, this paper suggests information representation and treatment elements, operations and support components that can be integrated to show the various risk sources when dealing with both information and security. An overview of how information is represented and treated nowadays in the technological environment is shown, and the reason why it is so difficult to guarantee security in all aspects of the information pathway is discussed. Full article
(This article belongs to the Special Issue Sensor Computing for Mobile Security and Big Data Analytics)
Show Figures

12 pages, 3737 KB  
Article
Design, Characterization and Analysis of a 0.35 μm CMOS SPAD
by Khalil Jradi, Denis Pellion and Dominique Ginhac
Sensors 2014, 14(12), 22773-22784; https://doi.org/10.3390/s141222773 - 1 Dec 2014
Cited by 13 | Viewed by 7955
Abstract
Most of the works about single-photon detectors rely on Single Photon Avalanche Diodes (SPADs) designed with dedicated technological processes in order to achieve single-photon sensitivity and excellent timing resolution. Instead, this paper focuses on the implementation of high-performance SPADs detectors manufactured in a [...] Read more.
Most of the works about single-photon detectors rely on Single Photon Avalanche Diodes (SPADs) designed with dedicated technological processes in order to achieve single-photon sensitivity and excellent timing resolution. Instead, this paper focuses on the implementation of high-performance SPADs detectors manufactured in a standard 0.35-micron opto-CMOS technology provided by AMS. We propose a series of low-noise SPADs designed with a variable pitch from 20 µm down to 5 µm. This opens the further way to the integration of large arrays of optimized SPAD pixels with pitch of a few micrometers in order to provide high-resolution single-photon imagers. We experimentally demonstrate that a 20-micron SPAD appears as the most relevant detector in terms of Signal-to-Noise ratio, enabling emergence of large arrays of SPAD. Full article
(This article belongs to the Section Physical Sensors)
Show Figures

13 pages, 1692 KB  
Article
GaAs Coupled Micro Resonators with Enhanced Sensitive Mass Detection
by Tony Chopard, Vivien Lacour and Therese Leblois
Sensors 2014, 14(12), 22785-22797; https://doi.org/10.3390/s141222785 - 2 Dec 2014
Cited by 6 | Viewed by 5734
Abstract
This work demonstrates the improvement of mass detection sensitivity and time response using a simple sensor structure. Indeed, complicated technological processes leading to very brittle sensing structures are often required to reach high sensitivity when we want to detect specific molecules in biological [...] Read more.
This work demonstrates the improvement of mass detection sensitivity and time response using a simple sensor structure. Indeed, complicated technological processes leading to very brittle sensing structures are often required to reach high sensitivity when we want to detect specific molecules in biological fields. These developments constitute an obstacle to the early diagnosis of diseases. An alternative is the design of coupled structures. In this study, the device is based on the piezoelectric excitation and detection of two GaAs microstructures vibrating in antisymmetric modes. GaAs is a crystal which has the advantage to be micromachined easily using typical clean room processes. Moreover, we showed its high potential in direct biofunctionalisation for use in the biological field. A specific design of the device was performed to improve the detection at low mass and an original detection method has been developed. The principle is to exploit the variation in amplitude at the initial resonance frequency which has in the vicinity of weak added mass the greatest slope. Therefore, we get a very good resolution for an infinitely weak mass: relative voltage variation of 8%/1 fg. The analysis is based on results obtained by finite element simulation. Full article
Show Figures

13 pages, 3771 KB  
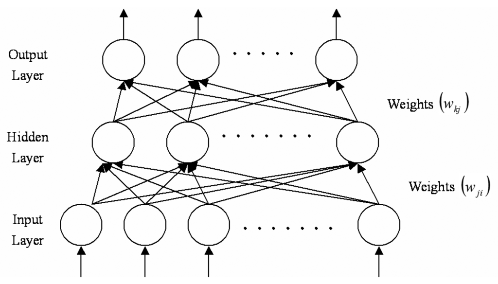
Article
Adaptive Weibull Multiplicative Model and Multilayer Perceptron Neural Networks for Dark-Spot Detection from SAR Imagery
by Alireza Taravat and Natascha Oppelt
Sensors 2014, 14(12), 22798-22810; https://doi.org/10.3390/s141222798 - 2 Dec 2014
Cited by 19 | Viewed by 7170
Abstract
Oil spills represent a major threat to ocean ecosystems and their environmental status. Previous studies have shown that Synthetic Aperture Radar (SAR), as its recording is independent of clouds and weather, can be effectively used for the detection and classification of oil spills. [...] Read more.
Oil spills represent a major threat to ocean ecosystems and their environmental status. Previous studies have shown that Synthetic Aperture Radar (SAR), as its recording is independent of clouds and weather, can be effectively used for the detection and classification of oil spills. Dark formation detection is the first and critical stage in oil-spill detection procedures. In this paper, a novel approach for automated dark-spot detection in SAR imagery is presented. A new approach from the combination of adaptive Weibull Multiplicative Model (WMM) and MultiLayer Perceptron (MLP) neural networks is proposed to differentiate between dark spots and the background. The results have been compared with the results of a model combining non-adaptive WMM and pulse coupled neural networks. The presented approach overcomes the non-adaptive WMM filter setting parameters by developing an adaptive WMM model which is a step ahead towards a full automatic dark spot detection. The proposed approach was tested on 60 ENVISAT and ERS2 images which contained dark spots. For the overall dataset, an average accuracy of 94.65% was obtained. Our experimental results demonstrate that the proposed approach is very robust and effective where the non-adaptive WMM & pulse coupled neural network (PCNN) model generates poor accuracies. Full article
(This article belongs to the Special Issue Modern Technologies for Sensing Pollution in Air, Water, and Soil)
Show Figures

37 pages, 569 KB  
Article
On the MAC/Network/Energy Performance Evaluation of Wireless Sensor Networks: Contrasting MPH, AODV, DSR and ZTR Routing Protocols
by Carolina Del-Valle-Soto, Carlos Mex-Perera, Aldo Orozco-Lugo, Mauricio Lara, Giselle M. Galván-Tejada and Oscar Olmedo
Sensors 2014, 14(12), 22811-22847; https://doi.org/10.3390/s141222811 - 2 Dec 2014
Cited by 19 | Viewed by 7534
Abstract
Wireless Sensor Networks deliver valuable information for long periods, then it is desirable to have optimum performance, reduced delays, low overhead, and reliable delivery of information. In this work, proposed metrics that influence energy consumption are used for a performance comparison among our [...] Read more.
Wireless Sensor Networks deliver valuable information for long periods, then it is desirable to have optimum performance, reduced delays, low overhead, and reliable delivery of information. In this work, proposed metrics that influence energy consumption are used for a performance comparison among our proposed routing protocol, called Multi-Parent Hierarchical (MPH), the well-known protocols for sensor networks, Ad hoc On-Demand Distance Vector (AODV), Dynamic Source Routing (DSR), and Zigbee Tree Routing (ZTR), all of them working with the IEEE 802.15.4 MAC layer. Results show how some communication metrics affect performance, throughput, reliability and energy consumption. It can be concluded that MPH is an efficient protocol since it reaches the best performance against the other three protocols under evaluation, such as 19.3% reduction of packet retransmissions, 26.9% decrease of overhead, and 41.2% improvement on the capacity of the protocol for recovering the topology from failures with respect to AODV protocol. We implemented and tested MPH in a real network of 99 nodes during ten days and analyzed parameters as number of hops, connectivity and delay, in order to validate our Sensors 2014, 14 22812 simulator and obtain reliable results. Moreover, an energy model of CC2530 chip is proposed and used for simulations of the four aforementioned protocols, showing that MPH has 15.9% reduction of energy consumption with respect to AODV, 13.7% versus DSR, and 5% against ZTR. Full article
(This article belongs to the Special Issue Wireless Sensor Networks and the Internet of Things)
Show Figures

16 pages, 1832 KB  
Review
Application of RF-MEMS-Based Split Ring Resonators (SRRs) to the Implementation of Reconfigurable Stopband Filters: A Review
by Ferran Martín and Jordi Bonache
Sensors 2014, 14(12), 22848-22863; https://doi.org/10.3390/s141222848 - 2 Dec 2014
Cited by 14 | Viewed by 10884
Abstract
In this review paper, several strategies for the implementation of reconfigurable split ring resonators (SRRs) based on RF-MEMS switches are presented. Essentially three types of RF-MEMS combined with split rings are considered: (i) bridge-type RF-MEMS on top of complementary split ring resonators CSRRs; [...] Read more.
In this review paper, several strategies for the implementation of reconfigurable split ring resonators (SRRs) based on RF-MEMS switches are presented. Essentially three types of RF-MEMS combined with split rings are considered: (i) bridge-type RF-MEMS on top of complementary split ring resonators CSRRs; (ii) cantilever-type RF-MEMS on top of SRRs; and (iii) cantilever-type RF-MEMS integrated with SRRs (or RF-MEMS SRRs). Advantages and limitations of these different configurations from the point of view of their potential applications for reconfigurable stopband filter design are discussed, and several prototype devices are presented. Full article
(This article belongs to the Collection Modeling, Testing and Reliability Issues in MEMS Engineering)
Show Figures

27 pages, 1845 KB  
Article
Magnetic, Acceleration Fields and Gyroscope Quaternion (MAGYQ)-Based Attitude Estimation with Smartphone Sensors for Indoor Pedestrian Navigation
by Valérie Renaudin and Christophe Combettes
Sensors 2014, 14(12), 22864-22890; https://doi.org/10.3390/s141222864 - 2 Dec 2014
Cited by 145 | Viewed by 14650
Abstract
The dependence of proposed pedestrian navigation solutions on a dedicated infrastructure is a limiting factor to the deployment of location based services. Consequently self-contained Pedestrian Dead-Reckoning (PDR) approaches are gaining interest for autonomous navigation. Even if the quality of low cost inertial sensors [...] Read more.
The dependence of proposed pedestrian navigation solutions on a dedicated infrastructure is a limiting factor to the deployment of location based services. Consequently self-contained Pedestrian Dead-Reckoning (PDR) approaches are gaining interest for autonomous navigation. Even if the quality of low cost inertial sensors and magnetometers has strongly improved, processing noisy sensor signals combined with high hand dynamics remains a challenge. Estimating accurate attitude angles for achieving long term positioning accuracy is targeted in this work. A new Magnetic, Acceleration fields and GYroscope Quaternion (MAGYQ)-based attitude angles estimation filter is proposed and demonstrated with handheld sensors. It benefits from a gyroscope signal modelling in the quaternion set and two new opportunistic updates: magnetic angular rate update (MARU) and acceleration gradient update (AGU). MAGYQ filter performances are assessed indoors, outdoors, with dynamic and static motion conditions. The heading error, using only the inertial solution, is found to be less than 10° after 1.5 km walking. The performance is also evaluated in the positioning domain with trajectories computed following a PDR strategy. Full article
(This article belongs to the Special Issue Sensors for Indoor Mapping and Navigation)
Show Figures

16 pages, 1759 KB  
Article
Traffic Measurement on Multiple Drive Lanes with Wireless Ultrasonic Sensors
by Soobin Jeon, Eil Kwon and Inbum Jung
Sensors 2014, 14(12), 22891-22906; https://doi.org/10.3390/s141222891 - 2 Dec 2014
Cited by 19 | Viewed by 12248
Abstract
An automated traffic measuring system for use on multiple drive lanes is proposed in this paper. This system, which uses ultrasonic sensors and a lateral scanning method, is suitable for use on real traffic roads. The proposed system can be easily established and [...] Read more.
An automated traffic measuring system for use on multiple drive lanes is proposed in this paper. This system, which uses ultrasonic sensors and a lateral scanning method, is suitable for use on real traffic roads. The proposed system can be easily established and maintained in various roadway environments. In addition, the system can be adjusted to measure traffic volumes according to the size and number of drive lanes. This paper describes the results of an experiment that the lateral scanning method can be easily applied to real traffic roads and provide a low error rate and real-time responses. This system can play an important role in accurately measuring traffic volumes as part of an intelligent transportation system. Full article
(This article belongs to the Special Issue Positioning and Tracking Sensors and Technologies in Road Transport)
Show Figures

14 pages, 976 KB  
Article
Evoked EMG versus Muscle Torque during Fatiguing Functional Electrical Stimulation-Evoked Muscle Contractions and Short-Term Recovery in Individuals with Spinal Cord Injury
by Eduardo H. Estigoni, Che Fornusek, Nur Azah Hamzaid, Nazirah Hasnan, Richard M. Smith and Glen M. Davis
Sensors 2014, 14(12), 22907-22920; https://doi.org/10.3390/s141222907 - 3 Dec 2014
Cited by 12 | Viewed by 7277
Abstract
This study investigated whether the relationship between muscle torque and m-waves remained constant after short recovery periods, between repeated intervals of isometric muscle contractions induced by functional electrical stimulation (FES). Eight subjects with spinal cord injury (SCI) were recruited for the study. All [...] Read more.
This study investigated whether the relationship between muscle torque and m-waves remained constant after short recovery periods, between repeated intervals of isometric muscle contractions induced by functional electrical stimulation (FES). Eight subjects with spinal cord injury (SCI) were recruited for the study. All subjects had their quadriceps muscles group stimulated during three sessions of isometric contractions separated by 5 min of recovery. The evoked-electromyographic (eEMG) signals, as well as the produced torque, were synchronously acquired during the contractions and during short FES bursts applied during the recovery intervals. All analysed m-wave variables changed progressively throughout the three contractions, even though the same muscle torque was generated. The peak to peak amplitude (PtpA), and the m-wave area (Area) were significantly increased, while the time between the stimulus artefact and the positive peak (PosT) were substantially reduced when the muscles became fatigued. In addition, all m-wave variables recovered faster and to a greater extent than did torque after the recovery intervals. We concluded that rapid recovery intervals between FES-evoked exercise sessions can radically interfere in the use of m-waves as a proxy for torque estimation in individuals with SCI. This needs to be further investigated, in addition to seeking a better understanding of the mechanisms of muscle fatigue and recovery. Full article
(This article belongs to the Section Biosensors)
Show Figures

19 pages, 4518 KB  
Article
A New Crank Arm-Based Load Cell for the 3D Analysis of the Force Applied by a Cyclist
by Alexandre Balbinot, Cleiton Milani and Jussan Da Silva Bahia Nascimento
Sensors 2014, 14(12), 22921-22939; https://doi.org/10.3390/s141222921 - 3 Dec 2014
Cited by 22 | Viewed by 10461
Abstract
This report describes a new crank arm-based force platform designed to evaluate the three-dimensional force applied to the pedals by cyclists in real conditions. The force platform was designed to be fitted on a conventional competition bicycle crankset while data is transmitted wirelessly [...] Read more.
This report describes a new crank arm-based force platform designed to evaluate the three-dimensional force applied to the pedals by cyclists in real conditions. The force platform was designed to be fitted on a conventional competition bicycle crankset while data is transmitted wirelessly through a BluetoothTM module and also stored on a SD card. A 3D solid model is created in the SolidWorks (Dassault Systèmes SOLIDWORKS Corp.) to analyze the static and dynamic characteristics of the crank arm by using the finite elements technique. Each crankset arm is used as a load cell based on strain gauges configured as three Wheatstone bridges. The signals are conditioned on a printed circuit board attached directly to the structure. The load cell showed a maximum nonlinearity error between 0.36% and 0.61% and a maximum uncertainty of 2.3% referred to the sensitivity of each channel. A roller trainer equipped with an optical encoder was also developed, allowing the measurement of the wheel’s instantaneous velocity. Full article
(This article belongs to the Section Physical Sensors)
Show Figures

31 pages, 1087 KB  
Review
Mechanomyographic Parameter Extraction Methods: An Appraisal for Clinical Applications
by Morufu Olusola Ibitoye, Nur Azah Hamzaid, Jorge M. Zuniga, Nazirah Hasnan and Ahmad Khairi Abdul Wahab
Sensors 2014, 14(12), 22940-22970; https://doi.org/10.3390/s141222940 - 3 Dec 2014
Cited by 47 | Viewed by 9085
Abstract
The research conducted in the last three decades has collectively demonstrated that the skeletal muscle performance can be alternatively assessed by mechanomyographic signal (MMG) parameters. Indices of muscle performance, not limited to force, power, work, endurance and the related physiological processes underlying muscle [...] Read more.
The research conducted in the last three decades has collectively demonstrated that the skeletal muscle performance can be alternatively assessed by mechanomyographic signal (MMG) parameters. Indices of muscle performance, not limited to force, power, work, endurance and the related physiological processes underlying muscle activities during contraction have been evaluated in the light of the signal features. As a non-stationary signal that reflects several distinctive patterns of muscle actions, the illustrations obtained from the literature support the reliability of MMG in the analysis of muscles under voluntary and stimulus evoked contractions. An appraisal of the standard practice including the measurement theories of the methods used to extract parameters of the signal is vital to the application of the signal during experimental and clinical practices, especially in areas where electromyograms are contraindicated or have limited application. As we highlight the underpinning technical guidelines and domains where each method is well-suited, the limitations of the methods are also presented to position the state of the art in MMG parameters extraction, thus providing the theoretical framework for improvement on the current practices to widen the opportunity for new insights and discoveries. Since the signal modality has not been widely deployed due partly to the limited information extractable from the signals when compared with other classical techniques used to assess muscle performance, this survey is particularly relevant to the projected future of MMG applications in the realm of musculoskeletal assessments and in the real time detection of muscle activity. Full article
(This article belongs to the Special Issue Sensors for Bioprocess Monitoring and Control)
Show Figures

11 pages, 766 KB  
Article
A Split G-Quadruplex and Graphene Oxide-Based Low-Background Platform for Fluorescence Authentication of Pseudostellaria heterophylla
by Zhenzhu Zheng, Juan Hu and Zhaodong He
Sensors 2014, 14(12), 22971-22981; https://doi.org/10.3390/s141222971 - 3 Dec 2014
Cited by 4 | Viewed by 5262
Abstract
A label-free split G-quadruplex and graphene oxide (GO)-based fluorescence platform has been designed to distinguish Pseudostellaria heterophylla (PH) from its adulterants based on the differences in their nrDNA ITS sequences. Herein, GO has been first introduced to capture G-rich probes with 2:2 split [...] Read more.
A label-free split G-quadruplex and graphene oxide (GO)-based fluorescence platform has been designed to distinguish Pseudostellaria heterophylla (PH) from its adulterants based on the differences in their nrDNA ITS sequences. Herein, GO has been first introduced to capture G-rich probes with 2:2 split mode and then decrease the background signal. As T-DNA exists, the probes leave the GO surface to form double-stranded structures followed by the formation of the overhanging G-rich sequence into a G-quadruplex structure, which combines quinaldine red specifically to produce a strong fluorescence signal. In addition, this strategy allows detection of T-DNA in a wide range of concentrations from 1.0 × 10−8 to 2.0 × 10−6 mol·L−1 with a detection limit of 7.8 × 10−9 mol·L−1. We hope that the split G-quadruplex/GO platform can be utilized to further develop gene identification sensors in Traditional Chinese Medicine or other analysis areas. Full article
(This article belongs to the Section Biosensors)
Show Figures

16 pages, 2404 KB  
Article
Formation of DNA Adducts by Ellipticine and Its Micellar Form in Rats — A Comparative Study
by Marie Stiborova, Zuzana Manhartova, Petr Hodek, Vojtech Adam, Rene Kizek and Eva Frei
Sensors 2014, 14(12), 22982-22997; https://doi.org/10.3390/s141222982 - 3 Dec 2014
Cited by 10 | Viewed by 5728
Abstract
The requirements for early diagnostics as well as effective treatment of cancer diseases have increased the pressure on development of efficient methods for targeted drug delivery as well as imaging of the treatment success. One of the most recent approaches covering the drug [...] Read more.
The requirements for early diagnostics as well as effective treatment of cancer diseases have increased the pressure on development of efficient methods for targeted drug delivery as well as imaging of the treatment success. One of the most recent approaches covering the drug delivery aspects is benefitting from the unique properties of nanomaterials. Ellipticine and its derivatives are efficient anticancer compounds that function through multiple mechanisms. Formation of covalent DNA adducts after ellipticine enzymatic activation is one of the most important mechanisms of its pharmacological action. In this study, we investigated whether ellipticine might be released from its micellar (encapsulated) form to generate covalent adducts analogous to those formed by free ellipticine. The 32P-postlabeling technique was used as a useful imaging method to detect and quantify covalent ellipticine-derived DNA adducts. We compared the efficiencies of free ellipticine and its micellar form (the poly(ethylene oxide)-block-poly(allyl glycidyl ether) (PAGE-PEO) block copolymer, P 119 nanoparticles) to form ellipticine-DNA adducts in rats in vivo. Here, we demonstrate for the first time that treatment of rats with ellipticine in micelles resulted in formation of ellipticine-derived DNA adducts in vivo and suggest that a gradual release of ellipticine from its micellar form might produce the enhanced permeation and retention effect of this ellipticine-micellar delivery system. Full article
Show Figures

19 pages, 4047 KB  
Article
A Velocity-Based Impedance Control System for a Low Impact Docking Mechanism (LIDM)
by Chuanzhi Chen, Hong Nie, Jinbao Chen and Xiaotao Wang
Sensors 2014, 14(12), 22998-23016; https://doi.org/10.3390/s141222998 - 3 Dec 2014
Cited by 19 | Viewed by 7732
Abstract
In this paper, an impedance control algorithm based on velocity for capturing two low impact docking mechanisms (LIDMs) is presented. The main idea of this algorithm is to track desired forces when the position errors of two LIDMs are random by designing the [...] Read more.
In this paper, an impedance control algorithm based on velocity for capturing two low impact docking mechanisms (LIDMs) is presented. The main idea of this algorithm is to track desired forces when the position errors of two LIDMs are random by designing the relationship between the velocity and contact forces measured by a load sensing ring to achieve low impact docking. In this paper, the governing equation of an impedance controller between the deviation of forces and velocity is derived, and simulations are designed to verify how impedance parameters affect the control characteristics. The performance of the presented control algorithm is validated by using the MATLAB and ADAMS software for capturing simulations. The results of capturing simulations demonstrate that the impedance control algorithm can respond fast and has excellent robustness when the environmental errors are random, and the contact forces and torques satisfy the low impact requirements. Full article
(This article belongs to the Special Issue Sensor Innovations for Spacecraft Guidance, Navigation, and Control)
Show Figures

24 pages, 373 KB  
Article
A Local Energy Consumption Prediction-Based Clustering Protocol for Wireless Sensor Networks
by Jiguo Yu, Li Feng, Lili Jia, Xin Gu and Dongxiao Yu
Sensors 2014, 14(12), 23017-23040; https://doi.org/10.3390/s141223017 - 3 Dec 2014
Cited by 44 | Viewed by 7052
Abstract
Clustering is a fundamental and effective technique for utilizing sensor nodes’ energy and extending the network lifetime for wireless sensor networks. In this paper, we propose a novel clustering protocol, LECP-CP (local energy consumption prediction-based clustering protocol), the core of which includes a [...] Read more.
Clustering is a fundamental and effective technique for utilizing sensor nodes’ energy and extending the network lifetime for wireless sensor networks. In this paper, we propose a novel clustering protocol, LECP-CP (local energy consumption prediction-based clustering protocol), the core of which includes a novel cluster head election algorithm and an inter-cluster communication routing tree construction algorithm, both based on the predicted local energy consumption ratio of nodes. We also provide a more accurate and realistic cluster radius to minimize the energy consumption of the entire network. The global energy consumption can be optimized by the optimization of the local energy consumption, and the energy consumption among nodes can be balanced well. Simulation results validate our theoretical analysis and show that LECP-CP has high efficiency of energy utilization, good scalability and significant improvement in the network lifetime. Full article
(This article belongs to the Special Issue Wireless Sensor Networks and the Internet of Things)
Show Figures

26 pages, 1353 KB  
Article
Study of the Algorithm of Backtracking Decoupling and Adaptive Extended Kalman Filter Based on the Quaternion Expanded to the State Variable for Underwater Glider Navigation
by Haoqian Huang, Xiyuan Chen, Zhikai Zhou, Yuan Xu and Caiping Lv
Sensors 2014, 14(12), 23041-23066; https://doi.org/10.3390/s141223041 - 3 Dec 2014
Cited by 11 | Viewed by 6118
Abstract
High accuracy attitude and position determination is very important for underwater gliders. The cross-coupling among three attitude angles (heading angle, pitch angle and roll angle) becomes more serious when pitch or roll motion occurs. This cross-coupling makes attitude angles inaccurate or even erroneous. [...] Read more.
High accuracy attitude and position determination is very important for underwater gliders. The cross-coupling among three attitude angles (heading angle, pitch angle and roll angle) becomes more serious when pitch or roll motion occurs. This cross-coupling makes attitude angles inaccurate or even erroneous. Therefore, the high accuracy attitude and position determination becomes a difficult problem for a practical underwater glider. To solve this problem, this paper proposes backing decoupling and adaptive extended Kalman filter (EKF) based on the quaternion expanded to the state variable (BD-AEKF). The backtracking decoupling can eliminate effectively the cross-coupling among the three attitudes when pitch or roll motion occurs. After decoupling, the adaptive extended Kalman filter (AEKF) based on quaternion expanded to the state variable further smoothes the filtering output to improve the accuracy and stability of attitude and position determination. In order to evaluate the performance of the proposed BD-AEKF method, the pitch and roll motion are simulated and the proposed method performance is analyzed and compared with the traditional method. Simulation results demonstrate the proposed BD-AEKF performs better. Furthermore, for further verification, a new underwater navigation system is designed, and the three-axis non-magnetic turn table experiments and the vehicle experiments are done. The results show that the proposed BD-AEKF is effective in eliminating cross-coupling and reducing the errors compared with the conventional method. Full article
(This article belongs to the Section Physical Sensors)
Show Figures

28 pages, 16181 KB  
Article
A Cognition-Based Method to Ease the Computational Load for an Extended Kalman Filter
by Yanpeng Li, Xiang Li, Bin Deng, Hongqiang Wang and Yuliang Qin
Sensors 2014, 14(12), 23067-23094; https://doi.org/10.3390/s141223067 - 3 Dec 2014
Cited by 3 | Viewed by 5339
Abstract
The extended Kalman filter (EKF) is the nonlinear model of a Kalman filter (KF). It is a useful parameter estimation method when the observation model and/or the state transition model is not a linear function. However, the computational requirements in EKF are a [...] Read more.
The extended Kalman filter (EKF) is the nonlinear model of a Kalman filter (KF). It is a useful parameter estimation method when the observation model and/or the state transition model is not a linear function. However, the computational requirements in EKF are a difficulty for the system. With the help of cognition-based designation and the Taylor expansion method, a novel algorithm is proposed to ease the computational load for EKF in azimuth predicting and localizing under a nonlinear observation model. When there are nonlinear functions and inverse calculations for matrices, this method makes use of the major components (according to current performance and the performance requirements) in the Taylor expansion. As a result, the computational load is greatly lowered and the performance is ensured. Simulation results show that the proposed measure will deliver filtering output with a similar precision compared to the regular EKF. At the same time, the computational load is substantially lowered. Full article
(This article belongs to the Section Physical Sensors)
Show Figures

24 pages, 1122 KB  
Article
A Hybrid Positioning Strategy for Vehicles in a Tunnel Based on RFID and In-Vehicle Sensors
by Xiang Song, Xu Li, Wencheng Tang, Weigong Zhang and Bin Li
Sensors 2014, 14(12), 23095-23118; https://doi.org/10.3390/s141223095 - 5 Dec 2014
Cited by 40 | Viewed by 8396
Abstract
Many intelligent transportation system applications require accurate, reliable, and continuous vehicle positioning. How to achieve such positioning performance in extended GPS-denied environments such as tunnels is the main challenge for land vehicles. This paper proposes a hybrid multi-sensor fusion strategy for vehicle positioning [...] Read more.
Many intelligent transportation system applications require accurate, reliable, and continuous vehicle positioning. How to achieve such positioning performance in extended GPS-denied environments such as tunnels is the main challenge for land vehicles. This paper proposes a hybrid multi-sensor fusion strategy for vehicle positioning in tunnels. First, the preliminary positioning algorithm is developed. The Radio Frequency Identification (RFID) technology is introduced to achieve preliminary positioning in the tunnel. The received signal strength (RSS) is used as an indicator to calculate the distances between the RFID tags and reader, and then a Least Mean Square (LMS) federated filter is designed to provide the preliminary position information for subsequent global fusion. Further, to improve the positioning performance in the tunnel, an interactive multiple model (IMM)-based global fusion algorithm is developed to fuse the data from preliminary positioning results and low-cost in-vehicle sensors, such as electronic compasses and wheel speed sensors. In the actual implementation of IMM, the strong tracking extended Kalman filter (STEKF) algorithm is designed to replace the conventional extended Kalman filter (EKF) to achieve model individual filtering. Finally, the proposed strategy is evaluated through experiments. The results validate the feasibility and effectiveness of the proposed strategy. Full article
(This article belongs to the Special Issue Positioning and Tracking Sensors and Technologies in Road Transport)
Show Figures

18 pages, 1908 KB  
Article
Online Fault Detection of Permanent Magnet Demagnetization for IPMSMs by Nonsingular Fast Terminal-Sliding-Mode Observer
by Kai-Hui Zhao, Te-Fang Chen, Chang-Fan Zhang, Jing He and Gang Huang
Sensors 2014, 14(12), 23119-23136; https://doi.org/10.3390/s141223119 - 5 Dec 2014
Cited by 23 | Viewed by 7187
Abstract
To prevent irreversible demagnetization of a permanent magnet (PM) for interior permanent magnet synchronous motors (IPMSMs) by flux-weakening control, a robust PM flux-linkage nonsingular fast terminal-sliding-mode observer (NFTSMO) is proposed to detect demagnetization faults. First, the IPMSM mathematical model of demagnetization is presented. [...] Read more.
To prevent irreversible demagnetization of a permanent magnet (PM) for interior permanent magnet synchronous motors (IPMSMs) by flux-weakening control, a robust PM flux-linkage nonsingular fast terminal-sliding-mode observer (NFTSMO) is proposed to detect demagnetization faults. First, the IPMSM mathematical model of demagnetization is presented. Second, the construction of the NFTSMO to estimate PM demagnetization faults in IPMSM is described, and a proof of observer stability is given. The fault decision criteria and fault-processing method are also presented. Finally, the proposed scheme was simulated using MATLAB/Simulink and implemented on the RT-LABplatform. A number of robustness tests have been carried out. The scheme shows good performance in spite of speed fluctuations, torque ripples and the uncertainties of stator resistance. Full article
(This article belongs to the Section Physical Sensors)
Show Figures

22 pages, 1061 KB  
Article
Correlated Spatio-Temporal Data Collection in Wireless Sensor Networks Based on Low Rank Matrix Approximation and Optimized Node Sampling
by Xinglin Piao, Yongli Hu, Yanfeng Sun, Baocai Yin and Junbin Gao
Sensors 2014, 14(12), 23137-23158; https://doi.org/10.3390/s141223137 - 5 Dec 2014
Cited by 51 | Viewed by 6626
Abstract
The emerging low rank matrix approximation (LRMA) method provides an energy efficient scheme for data collection in wireless sensor networks (WSNs) by randomly sampling a subset of sensor nodes for data sensing. However, the existing LRMA based methods generally underutilize the spatial or [...] Read more.
The emerging low rank matrix approximation (LRMA) method provides an energy efficient scheme for data collection in wireless sensor networks (WSNs) by randomly sampling a subset of sensor nodes for data sensing. However, the existing LRMA based methods generally underutilize the spatial or temporal correlation of the sensing data, resulting in uneven energy consumption and thus shortening the network lifetime. In this paper, we propose a correlated spatio-temporal data collection method for WSNs based on LRMA. In the proposed method, both the temporal consistence and the spatial correlation of the sensing data are simultaneously integrated under a new LRMA model. Moreover, the network energy consumption issue is considered in the node sampling procedure. We use Gini index to measure both the spatial distribution of the selected nodes and the evenness of the network energy status, then formulate and resolve an optimization problem to achieve optimized node sampling. The proposed method is evaluated on both the simulated and real wireless networks and compared with state-of-the-art methods. The experimental results show the proposed method efficiently reduces the energy consumption of network and prolongs the network lifetime with high data recovery accuracy and good stability. Full article
(This article belongs to the Section Sensor Networks)
Show Figures

17 pages, 1252 KB  
Article
Investigation on Blind Tip Reconstruction Errors Caused by Sample Features
by Jiahuan Wan, Linyan Xu, Sen Wu and Xiaodong Hu
Sensors 2014, 14(12), 23159-23175; https://doi.org/10.3390/s141223159 - 5 Dec 2014
Cited by 13 | Viewed by 5408
Abstract
Precision measurements of a nanoscale sample surface using an atomic force microscope (AFM) require a precise quantitative knowledge of the 3D tip shape. Blind tip reconstruction (BTR), established by Villarrubia, gives an outer bound with larger errors if the tip characterizer is not [...] Read more.
Precision measurements of a nanoscale sample surface using an atomic force microscope (AFM) require a precise quantitative knowledge of the 3D tip shape. Blind tip reconstruction (BTR), established by Villarrubia, gives an outer bound with larger errors if the tip characterizer is not appropriate. In order to explore the errors of BTR, a series of simulation experiments based on a conical model were carried out. The results show that, to reconstruct the tip precisely, the cone angle of the tip characterizer must be smaller than that of the tip. Furthermore, the errors decrease as a function of the tip cone angle and increase linearly with the sample radius of curvature, irrespective of the tip radius of curvature. In particular, for sharp (20 nm radius) and blunt (80 nm radius) tips, the radius of curvature of the tip characterizer must be smaller than 5 nm. Based on these simulation results, a local error model of BTR was established. The maximum deviation between the errors derived from the model and the simulated experiments is 1.22 nm. Compared with the lateral resolution used in the above simulated experiments (4 nm/pixel), it is valid to ignore the deviations and consider the local error model of BTR is indeed in quantitative agreement with the simulation results. Finally, two simulated ideal structures are proposed here, together with their corresponding real samples. The simulation results show they are suitable for BTR. Full article
(This article belongs to the Section Physical Sensors)
Show Figures

29 pages, 708 KB  
Article
Delay Tracking of Spread-Spectrum Signals for Indoor Optical Ranging
by David Salido-Monzú, Ernesto Martín-Gorostiza, José Luis Lázaro-Galilea, Eduardo Martos-Naya and Andreas Wieser
Sensors 2014, 14(12), 23176-23204; https://doi.org/10.3390/s141223176 - 5 Dec 2014
Cited by 11 | Viewed by 6066
Abstract
Delay tracking of spread-spectrum signals is widely used for ranging in radio frequency based navigation. Its use in non-coherent optical ranging, however, has not been extensively studied since optical channels are less subject to narrowband interference situations where these techniques become more useful. [...] Read more.
Delay tracking of spread-spectrum signals is widely used for ranging in radio frequency based navigation. Its use in non-coherent optical ranging, however, has not been extensively studied since optical channels are less subject to narrowband interference situations where these techniques become more useful. In this work, an early-late delay-locked loop adapted to indoor optical ranging is presented and analyzed. The specific constraints of free-space infrared channels in this context substantially differ from those typically considered in radio frequency applications. The tracking stage is part of an infrared differential range measuring system with application to mobile target indoor localization. Spread-spectrum signals are used in this context to provide accurate ranging while reducing the effect of multipath interferences. The performance of the stage regarding noise and dynamic errors is analyzed and validated, providing expressions that allow an adequate selection of the design parameters depending on the expected input signal characteristics. The behavior of the stage in a general multipath scenario is also addressed to estimate the multipath error bounds. The results, evaluated under realistic conditions corresponding to an 870 nm link with 25 MHz chip-rate, built with low-cost up-to-date devices, show that an overall error below 6% of a chip time can be achieved. Full article
(This article belongs to the Section Physical Sensors)
Show Figures

25 pages, 19952 KB  
Article
Perceptual Color Characterization of Cameras
by Javier Vazquez-Corral, David Connah and Marcelo Bertalmío
Sensors 2014, 14(12), 23205-23229; https://doi.org/10.3390/s141223205 - 5 Dec 2014
Cited by 33 | Viewed by 6763
Abstract
Color camera characterization, mapping outputs from the camera sensors to an independent color space, such as \(XYZ\), is an important step in the camera processing pipeline. Until now, this procedure has been primarily solved by using a \(3 \times 3\) matrix obtained via [...] Read more.
Color camera characterization, mapping outputs from the camera sensors to an independent color space, such as \(XYZ\), is an important step in the camera processing pipeline. Until now, this procedure has been primarily solved by using a \(3 \times 3\) matrix obtained via a least-squares optimization. In this paper, we propose to use the spherical sampling method, recently published by Finlayson al., to perform a perceptual color characterization. In particular, we search for the \(3 \times 3\) matrix that minimizes three different perceptual errors, one pixel based and two spatially based. For the pixel-based case, we minimize the CIE \(\Delta E\) error, while for the spatial-based case, we minimize both the S-CIELAB error and the CID error measure. Our results demonstrate an improvement of approximately 3for the \(\Delta E\) error, 7& for the S-CIELAB error and 13% for the CID error measures. Full article
(This article belongs to the Section Physical Sensors)
Show Figures

18 pages, 3890 KB  
Article
Drift Removal for Improving the Accuracy of Gait Parameters Using Wearable Sensor Systems
by Ryo Takeda, Giulia Lisco, Tadashi Fujisawa, Laura Gastaldi, Harukazu Tohyama and Shigeru Tadano
Sensors 2014, 14(12), 23230-23247; https://doi.org/10.3390/s141223230 - 5 Dec 2014
Cited by 77 | Viewed by 12140
Abstract
Accumulated signal noise will cause the integrated values to drift from the true value when measuring orientation angles of wearable sensors. This work proposes a novel method to reduce the effect of this drift to accurately measure human gait using wearable sensors. Firstly, [...] Read more.
Accumulated signal noise will cause the integrated values to drift from the true value when measuring orientation angles of wearable sensors. This work proposes a novel method to reduce the effect of this drift to accurately measure human gait using wearable sensors. Firstly, an infinite impulse response (IIR) digital 4th order Butterworth filter was implemented to remove the noise from the raw gyro sensor data. Secondly, the mode value of the static state gyro sensor data was subtracted from the measured data to remove offset values. Thirdly, a robust double derivative and integration method was introduced to remove any remaining drift error from the data. Lastly, sensor attachment errors were minimized by establishing the gravitational acceleration vector from the acceleration data at standing upright and sitting posture. These improvements proposed allowed for removing the drift effect, and showed an average of 2.1°, 33.3°, 15.6° difference for the hip knee and ankle joint flexion/extension angle, when compared to without implementation. Kinematic and spatio-temporal gait parameters were also calculated from the heel-contact and toe-off timing of the foot. The data provided in this work showed potential of using wearable sensors in clinical evaluation of patients with gait-related diseases. Full article
(This article belongs to the Collection Sensors for Globalized Healthy Living and Wellbeing)
Show Figures

21 pages, 846 KB  
Article
Microencapsulated Aliivibrio fischeri in Alginate Microspheres for Monitoring Heavy Metal Toxicity in Environmental Waters
by Dedi Futra, Lee Yook Heng, Salmijah Surif, Asmat Ahmad and Tan Ling Ling
Sensors 2014, 14(12), 23248-23268; https://doi.org/10.3390/s141223248 - 5 Dec 2014
Cited by 30 | Viewed by 7944
Abstract
In this article a luminescence fiber optic biosensor for the microdetection of heavy metal toxicity in waters based on the marine bacterium Aliivibrio fischeri (A. fischeri) encapsulated in alginate microspheres is described. Cu(II), Cd(II), Pb(II), Zn(II), Cr(VI), Co(II), Ni(II), Ag(I) and [...] Read more.
In this article a luminescence fiber optic biosensor for the microdetection of heavy metal toxicity in waters based on the marine bacterium Aliivibrio fischeri (A. fischeri) encapsulated in alginate microspheres is described. Cu(II), Cd(II), Pb(II), Zn(II), Cr(VI), Co(II), Ni(II), Ag(I) and Fe(II) were selected as sample toxic heavy metal ions for evaluation of the performance of this toxicity microbiosensor. The loss of bioluminescence response from immobilized A. fischeri bacterial cells corresponds to changes in the toxicity levels. The inhibition of the luminescent biosensor response collected at excitation and emission wavelengths of 287 ± 2 nm and 487 ± 2 nm, respectively, was found to be reproducible and repeatable within the relative standard deviation (RSD) range of 2.4–5.7% (n = 8). The toxicity biosensor based on alginate micropsheres exhibited a lower limit of detection (LOD) for Cu(II) (6.40 μg/L), Cd(II) (1.56 μg/L), Pb(II) (47 μg/L), Ag(I) (18 μg/L) than Zn(II) (320 μg/L), Cr(VI) (1,000 μg/L), Co(II) (1700 μg/L), Ni(II) (2800 μg/L), and Fe(III) (3100 μg/L). Such LOD values are lower when compared with other previous reported whole cell toxicity biosensors using agar gel, agarose gel and cellulose membrane biomatrices used for the immobilization of bacterial cells. The A. fischeri bacteria microencapsulated in alginate biopolymer could maintain their metabolic activity for a prolonged period of up to six weeks without any noticeable changes in the bioluminescence response. The bioluminescent biosensor could also be used for the determination of antagonistic toxicity levels for toxicant mixtures. A comparison of the results obtained by atomic absorption spectroscopy (AAS) and using the proposed luminescent A. fischeri-based biosensor suggests that the optical toxicity biosensor can be used for quantitative microdetermination of heavy metal toxicity in environmental water samples. Full article
(This article belongs to the Special Issue Advances in Optical Biosensors)
Show Figures

14 pages, 1143 KB  
Article
Development of a Molecularly Imprinted Polymer-Based Sensor for the Electrochemical Determination of Triacetone Triperoxide (TATP)
by Samuel Kassahun Mamo and Jose Gonzalez-Rodriguez
Sensors 2014, 14(12), 23269-23282; https://doi.org/10.3390/s141223269 - 5 Dec 2014
Cited by 53 | Viewed by 8790
Abstract
The explosive triacetone triperoxide (TATP), which can be prepared from commercially readily available reagents following an easy synthetic procedure, is one of the most common components of improvised explosive devices (IEDs). Molecularly-imprinted polymer (MIP) electrochemical sensors have proved useful for the determination of [...] Read more.
The explosive triacetone triperoxide (TATP), which can be prepared from commercially readily available reagents following an easy synthetic procedure, is one of the most common components of improvised explosive devices (IEDs). Molecularly-imprinted polymer (MIP) electrochemical sensors have proved useful for the determination of different compounds in different matrices with the required sensitivity and selectivity. In this work, a highly sensitive and selective molecularly imprinted polymer with electrochemical capabilities for the determination of TATP has been developed. The molecular imprinting has been performed via electropolymerisation onto a glassy carbon electrode surface by cyclic voltammetry from a solution of pyrrole functional monomer, TATP template and LiClO4. Differential Pulse Voltammetry of TATP, with LiClO4 as supporting electrolyte, was performed in a potential range of −2.0 V to +1.0 V (vs. Ag/AgCl). Three-factor two-level factorial design was used to optimise the monomer concentration at 0.1 mol∙L−1, template concentration at 100 mmol∙L−1 and the number of cyclic voltammetry scan cycles to 10. The molecularly imprinted polymer-modified glassy carbon electrode demonstrated good performance at low concentrations for a linear range of 82–44,300 µg∙L−1 and a correlation coefficient of r2 = 0.996. The limits of detection (LoD) and quantification (LoQ) achieved were 26.9 μg∙L−1 and 81.6 μg∙L−1, respectively. The sensor demonstrated very good repeatability with precision values (n = 6, expressed as %RSD) of 1.098% and 0.55% for 1108 and 2216 µg∙L−1, respectively. It also proved selective for TATP in the presence of other explosive substances such as PETN, RDX, HMX, and TNT. Full article
(This article belongs to the Special Issue Chemo- and Biosensors for Security and Defense)
Show Figures

24 pages, 1846 KB  
Review
Droplet Microfluidics for Chip-Based Diagnostics
by Karan V. I. S. Kaler and Ravi Prakash
Sensors 2014, 14(12), 23283-23306; https://doi.org/10.3390/s141223283 - 5 Dec 2014
Cited by 43 | Viewed by 11643
Abstract
Droplet microfluidics (DMF) is a fluidic handling technology that enables precision control over dispensing and subsequent manipulation of droplets in the volume range of microliters to picoliters, on a micro-fabricated device. There are several different droplet actuation methods, all of which can generate [...] Read more.
Droplet microfluidics (DMF) is a fluidic handling technology that enables precision control over dispensing and subsequent manipulation of droplets in the volume range of microliters to picoliters, on a micro-fabricated device. There are several different droplet actuation methods, all of which can generate external stimuli, to either actively or passively control the shape and positioning of fluidic droplets over patterned substrates. In this review article, we focus on the operation and utility of electro-actuation-based DMF devices, which utilize one or more micro-/nano-patterned substrates to facilitate electric field-based handling of chemical and/or biological samples. The underlying theory of DMF actuations, device fabrication methods and integration of optical and opto-electronic detectors is discussed in this review. Example applications of such electro-actuation-based DMF devices have also been included, illustrating the various actuation methods and their utility in conducting chip-based laboratory and clinical diagnostic assays. Full article
(This article belongs to the Special Issue Opto-Microfluidics for Bio Applications)
Show Figures

14 pages, 2326 KB  
Article
Real-Time, Label-Free Detection of Biomolecular Interactions in Sandwich Assays by the Oblique-Incidence Reflectivity Difference Technique
by Yung-Shin Sun and Xiangdong Zhu
Sensors 2014, 14(12), 23307-23320; https://doi.org/10.3390/s141223307 - 5 Dec 2014
Cited by 5 | Viewed by 6811
Abstract
One of the most important goals in proteomics is to detect the real-time kinetics of diverse biomolecular interactions. Fluorescence, which requires extrinsic tags, is a commonly and widely used method because of its high convenience and sensitivity. However, in order to maintain the [...] Read more.
One of the most important goals in proteomics is to detect the real-time kinetics of diverse biomolecular interactions. Fluorescence, which requires extrinsic tags, is a commonly and widely used method because of its high convenience and sensitivity. However, in order to maintain the conformational and functional integrality of biomolecules, label-free detection methods are highly under demand. We have developed the oblique-incidence reflectivity difference (OI-RD) technique for label-free, kinetic measurements of protein-biomolecule interactions. Incorporating the total internal refection geometry into the OI-RD technique, we are able to detect as low as 0.1% of a protein monolayer, and this sensitivity is comparable with other label-free techniques such as surface plasmon resonance (SPR). The unique advantage of OI-RD over SPR is no need for dielectric layers. Moreover, using a photodiode array as the detector enables multi-channel detection and also eliminates the over-time signal drift. In this paper, we demonstrate the applicability and feasibility of the OI-RD technique by measuring the kinetics of protein-protein and protein-small molecule interactions in sandwich assays. Full article
(This article belongs to the Special Issue Advances in Optical Biosensors)
Show Figures

16 pages, 2394 KB  
Article
A High Sensitivity and Wide Dynamic Range Fiber-Optic Sensor for Low-Concentration VOC Gas Detection
by Md. Rajibur Rahaman Khan and Shin-Won Kang
Sensors 2014, 14(12), 23321-23336; https://doi.org/10.3390/s141223321 - 5 Dec 2014
Cited by 38 | Viewed by 11230
Abstract
In this paper, we propose a volatile organic compound (VOC) gas sensing system with high sensitivity and a wide dynamic range that is based on the principle of the heterodyne frequency modulation method. According to this method, the time period of the sensing [...] Read more.
In this paper, we propose a volatile organic compound (VOC) gas sensing system with high sensitivity and a wide dynamic range that is based on the principle of the heterodyne frequency modulation method. According to this method, the time period of the sensing signal shift when Nile Red containing a VOC-sensitive membrane of a fiber-optic sensing element comes into contact with a VOC. This sensing membrane produces strong, fast and reversible signals when exposed to VOC gases. The response and recovery times of the proposed sensing system were less than 35 s, and good reproducibility and accuracy were obtained. Full article
(This article belongs to the Special Issue Optical Sensors for Chemical, Biological and Industrial Applications)
Show Figures

11 pages, 6133 KB  
Article
A High-Performance LC Wireless Passive Pressure Sensor Fabricated Using Low-Temperature Co-Fired Ceramic (LTCC) Technology
by Chen Li, Qiulin Tan, Chenyang Xue, Wendong Zhang, Yunzhi Li and Jijun Xiong
Sensors 2014, 14(12), 23337-23347; https://doi.org/10.3390/s141223337 - 5 Dec 2014
Cited by 19 | Viewed by 7140
Abstract
An LC resonant pressure sensor with improved performance is presented in this paper. The sensor is designed with a buried structure, which protects the electrical components from contact with harsh environments and reduces the resonant-frequency drift of the sensor in high-temperature environments. The [...] Read more.
An LC resonant pressure sensor with improved performance is presented in this paper. The sensor is designed with a buried structure, which protects the electrical components from contact with harsh environments and reduces the resonant-frequency drift of the sensor in high-temperature environments. The pressure-sensitive membrane of the sensor is optimized according to small-deflection-plate theory, which allows the sensor to operate in high-pressure environments. The sensor is fabricated using low-temperature co-fired ceramic (LTCC) technology, and a fugitive film is used to create a completed sealed embedded cavity without an evacuation channel. The experimental results show that the frequency drift of the sensor versus the temperature is approximately 0.75 kHz/°C, and the responsivity of the sensor can be up to 31 kHz/bar within the pressure range from atmospheric pressure to 60 bar. Full article
(This article belongs to the Section Physical Sensors)
Show Figures

17 pages, 3082 KB  
Article
Design and Application of New Low-Cost Instruments for Marine Environmental Research
by Marco Marcelli, Viviana Piermattei, Alice Madonia and Umberto Mainardi
Sensors 2014, 14(12), 23348-23364; https://doi.org/10.3390/s141223348 - 5 Dec 2014
Cited by 39 | Viewed by 8222
Abstract
The development of low-cost instrumentation plays a key role in marine environmental studies and represents one of the most innovative aspects of current oceanographic research. These kinds of devices can be used for several applications, ranging from vertical profilers to stand-alone systems, and [...] Read more.
The development of low-cost instrumentation plays a key role in marine environmental studies and represents one of the most innovative aspects of current oceanographic research. These kinds of devices can be used for several applications, ranging from vertical profilers to stand-alone systems, and can be installed on different platforms (buoys, Voluntary Observing Ships, underwater vehicles, etc.). The availability of low-cost technologies enables the realization of extended observatory networks for the study of marine physical and biological processes through an integrated approach merging in situ observations, forecasting models and remotely sensed data. We present new low-cost sensors and probes developed to measure marine temperature, conductivity, chlorophyll a and Chromophoric Dissolved Organic Matter fluorescence, focusing on sensing strategies, general architecture, laboratory trials, in situ tests and comparison with standard instruments. Furthermore, we report the expendable (New T-FLaP), vertical profiler (T-FLaPpro) and stand-alone (Spectra) applications of these technological developments that were tested during several oceanographic surveys in the Mediterranean Sea. Full article
(This article belongs to the Special Issue State-of-the-Art Sensors Technology in Italy 2014)
Show Figures

23 pages, 2810 KB  
Article
Performance Analysis of the Microsoft Kinect Sensor for 2D Simultaneous Localization and Mapping (SLAM) Techniques
by Kamarulzaman Kamarudin, Syed Muhammad Mamduh, Ali Yeon Md Shakaff and Ammar Zakaria
Sensors 2014, 14(12), 23365-23387; https://doi.org/10.3390/s141223365 - 5 Dec 2014
Cited by 39 | Viewed by 12681
Abstract
This paper presents a performance analysis of two open-source, laser scanner-based Simultaneous Localization and Mapping (SLAM) techniques (i.e., Gmapping and Hector SLAM) using a Microsoft Kinect to replace the laser sensor. Furthermore, the paper proposes a new system integration approach whereby [...] Read more.
This paper presents a performance analysis of two open-source, laser scanner-based Simultaneous Localization and Mapping (SLAM) techniques (i.e., Gmapping and Hector SLAM) using a Microsoft Kinect to replace the laser sensor. Furthermore, the paper proposes a new system integration approach whereby a Linux virtual machine is used to run the open source SLAM algorithms. The experiments were conducted in two different environments; a small room with no features and a typical office corridor with desks and chairs. Using the data logged from real-time experiments, each SLAM technique was simulated and tested with different parameter settings. The results show that the system is able to achieve real time SLAM operation. The system implementation offers a simple and reliable way to compare the performance of Windows-based SLAM algorithm with the algorithms typically implemented in a Robot Operating System (ROS). The results also indicate that certain modifications to the default laser scanner-based parameters are able to improve the map accuracy. However, the limited field of view and range of Kinect’s depth sensor often causes the map to be inaccurate, especially in featureless areas, therefore the Kinect sensor is not a direct replacement for a laser scanner, but rather offers a feasible alternative for 2D SLAM tasks. Full article
(This article belongs to the Section Physical Sensors)
Show Figures

10 pages, 3160 KB  
Article
An Open-Source and Low-Cost Monitoring System for Precision Enology
by Salvatore Filippo Di Gennaro, Alessandro Matese, Mirko Mancin, Jacopo Primicerio and Alberto Palliotti
Sensors 2014, 14(12), 23388-23397; https://doi.org/10.3390/s141223388 - 5 Dec 2014
Cited by 28 | Viewed by 8555
Abstract
Winemaking is a dynamic process, where microbiological and chemical effects may strongly differentiate products from the same vineyard and even between wine vats. This high variability means an increase in work in terms of control and process management. The winemaking process therefore requires [...] Read more.
Winemaking is a dynamic process, where microbiological and chemical effects may strongly differentiate products from the same vineyard and even between wine vats. This high variability means an increase in work in terms of control and process management. The winemaking process therefore requires a site-specific approach in order to optimize cellar practices and quality management, suggesting a new concept of winemaking, identified as Precision Enology. The Institute of Biometeorology of the Italian National Research Council has developed a wireless monitoring system, consisting of a series of nodes integrated in barrel bungs with sensors for the measurement of wine physical and chemical parameters in the barrel. This paper describes an open-source evolution of the preliminary prototype, using Arduino-based technology. Results have shown good performance in terms of data transmission and accuracy, minimal size and power consumption. The system has been designed to create a low-cost product, which allows a remote and real-time control of wine evolution in each barrel, minimizing costs and time for sampling and laboratory analysis. The possibility of integrating any kind of sensors makes the system a flexible tool that can satisfy various monitoring needs. Full article
Show Figures

21 pages, 2956 KB  
Article
Efficient Lossy Compression for Compressive Sensing Acquisition of Images in Compressive Sensing Imaging Systems
by Xiangwei Li, Xuguang Lan, Meng Yang, Jianru Xue and Nanning Zheng
Sensors 2014, 14(12), 23398-23418; https://doi.org/10.3390/s141223398 - 5 Dec 2014
Cited by 15 | Viewed by 7009
Abstract
Compressive Sensing Imaging (CSI) is a new framework for image acquisition, which enables the simultaneous acquisition and compression of a scene. Since the characteristics of Compressive Sensing (CS) acquisition are very different from traditional image acquisition, the general image compression solution may not [...] Read more.
Compressive Sensing Imaging (CSI) is a new framework for image acquisition, which enables the simultaneous acquisition and compression of a scene. Since the characteristics of Compressive Sensing (CS) acquisition are very different from traditional image acquisition, the general image compression solution may not work well. In this paper, we propose an efficient lossy compression solution for CS acquisition of images by considering the distinctive features of the CSI. First, we design an adaptive compressive sensing acquisition method for images according to the sampling rate, which could achieve better CS reconstruction quality for the acquired image. Second, we develop a universal quantization for the obtained CS measurements from CS acquisition without knowing any a priori information about the captured image. Finally, we apply these two methods in the CSI system for efficient lossy compression of CS acquisition. Simulation results demonstrate that the proposed solution improves the rate-distortion performance by 0.4~2 dB comparing with current state-of-the-art, while maintaining a low computational complexity. Full article
(This article belongs to the Section Physical Sensors)
Show Figures

20 pages, 5098 KB  
Article
Biomimetic Receptors for Bioanalyte Detection by Quartz Crystal Microbalances — From Molecules to Cells
by Usman Latif, Jianjin Qian, Serpil Can and Franz L. Dickert
Sensors 2014, 14(12), 23419-23438; https://doi.org/10.3390/s141223419 - 5 Dec 2014
Cited by 35 | Viewed by 8224
Abstract
A universal label-free detection of bioanalytes can be performed with biomimetic quartz crystal microbalance (QCM) coatings prepared by imprinting strategies. Bulk imprinting was used to detect the endocrine disrupting chemicals (EDCs) known as estradiols. The estrogen 17β-estradiol is one of the most potent [...] Read more.
A universal label-free detection of bioanalytes can be performed with biomimetic quartz crystal microbalance (QCM) coatings prepared by imprinting strategies. Bulk imprinting was used to detect the endocrine disrupting chemicals (EDCs) known as estradiols. The estrogen 17β-estradiol is one of the most potent EDCs, even at very low concentrations. A highly sensitive, selective and robust QCM sensor was fabricated for real time monitoring of 17β-estradiol in water samples by using molecular imprinted polyurethane. Optimization of porogen (pyrene) and cross-linker (phloroglucinol) levels leads to improved sensitivity, selectivity and response time of the estradiol sensor. Surface imprinting of polyurethane as sensor coating also allowed us to generate interaction sites for the selective recognition of bacteria, even in a very complex mixture of interfering compounds, while they were growing from their spores in nutrient solution. A double molecular imprinting approach was followed to transfer the geometrical features of natural bacteria onto the synthetic polymer to generate biomimetic bacteria. The use of biomimetic bacteria as template makes it possible to prepare multiple sensor coatings with similar sensitivity and selectivity. Thus, cell typing, e.g., differentiation of bacteria strains, bacteria growth profile and extent of their nutrition, can be monitored by biomimetic mass sensors. Obviously, this leads to controlled cell growth in bioreactors. Full article
(This article belongs to the Special Issue Mass-Sensitive Sensors Based on Biomimetic Recognition)
Show Figures

23 pages, 1331 KB  
Review
Current Trends in Nanomaterial-Based Amperometric Biosensors
by Akhtar Hayat, Gaëlle Catanante and Jean Louis Marty
Sensors 2014, 14(12), 23439-23461; https://doi.org/10.3390/s141223439 - 8 Dec 2014
Cited by 105 | Viewed by 11049
Abstract
The last decade has witnessed an intensive research effort in the field of electrochemical sensors, with a particular focus on the design of amperometric biosensors for diverse analytical applications. In this context, nanomaterial integration in the construction of amperometric biosensors may constitute one [...] Read more.
The last decade has witnessed an intensive research effort in the field of electrochemical sensors, with a particular focus on the design of amperometric biosensors for diverse analytical applications. In this context, nanomaterial integration in the construction of amperometric biosensors may constitute one of the most exciting approaches. The attractive properties of nanomaterials have paved the way for the design of a wide variety of biosensors based on various electrochemical detection methods to enhance the analytical characteristics. However, most of these nanostructured materials are not explored in the design of amperometric biosensors. This review aims to provide insight into the diverse properties of nanomaterials that can be possibly explored in the construction of amperometric biosensors. Full article
(This article belongs to the Special Issue Amperometric Biosensors)
Show Figures

28 pages, 3337 KB  
Article
Penetration Characteristics of Air, Carbon Dioxide and Helium Transverse Sonic Jets in Mach 5 Cross Flow
by Erinc Erdem, Konstantinos Kontis and Selvaraj Saravanan
Sensors 2014, 14(12), 23462-23489; https://doi.org/10.3390/s141223462 - 8 Dec 2014
Cited by 34 | Viewed by 9583
Abstract
An experimental investigation of sonic air, CO2 and Helium transverse jets in Mach 5 cross flow was carried out over a flat plate. The jet to freestream momentum flux ratio, J, was kept the same for all gases. The unsteady flow topology [...] Read more.
An experimental investigation of sonic air, CO2 and Helium transverse jets in Mach 5 cross flow was carried out over a flat plate. The jet to freestream momentum flux ratio, J, was kept the same for all gases. The unsteady flow topology was examined using high speed schlieren visualisation and PIV. Schlieren visualisation provided information regarding oscillating jet shear layer structures and bow shock, Mach disc and barrel shocks. Two-component PIV measurements at the centreline, provided information regarding jet penetration trajectories. Barrel shocks and Mach disc forming the jet boundary were visualised/quantified also jet penetration boundaries were determined. Even though J is kept the same for all gases, the penetration patterns were found to be remarkably different both at the nearfield and the farfield. Air and CO2 jet resulted similar nearfield and farfield penetration pattern whereas Helium jet spread minimal in the nearfield. Full article
(This article belongs to the Special Issue Acoustic Waveguide Sensors)
Show Figures

19 pages, 1384 KB  
Article
Comparison of Global Navigation Satellite System Devices on Speed Tracking in Road (Tran)SPORT Applications
by Matej Supej and Ivan Čuk
Sensors 2014, 14(12), 23490-23508; https://doi.org/10.3390/s141223490 - 8 Dec 2014
Cited by 16 | Viewed by 6878
Abstract
Global Navigation Satellite Systems (GNSS) are, in addition to being most widely used vehicle navigation method, becoming popular in sport-related tests. There is a lack of knowledge regarding tracking speed using GNSS, therefore the aims of this study were to examine under dynamic [...] Read more.
Global Navigation Satellite Systems (GNSS) are, in addition to being most widely used vehicle navigation method, becoming popular in sport-related tests. There is a lack of knowledge regarding tracking speed using GNSS, therefore the aims of this study were to examine under dynamic conditions: (1) how accurate technologically different GNSS measure speed and (2) how large is latency in speed measurements in real time applications. Five GNSSs were tested. They were fixed to a car’s roof-rack: a smart phone, a wrist watch, a handheld device, a professional system for testing vehicles and a high-end Real Time Kinematics (RTK) GNSS. The speed data were recorded and analyzed during rapid acceleration and deceleration as well as at steady speed. The study produced four main findings. Higher frequency and high quality GNSS receivers track speed at least at comparable accuracy to a vehicle speedometer. All GNSS systems measured maximum speed and movement at a constant speed well. Acceleration and deceleration have different level of error at different speeds. Low cost GNSS receivers operating at 1 Hz sampling rate had high latency (up to 2.16 s) and are not appropriate for tracking speed in real time, especially during dynamic movements. Full article
(This article belongs to the Special Issue Positioning and Tracking Sensors and Technologies in Road Transport)
Show Figures

30 pages, 1392 KB  
Article
Generic Learning-Based Ensemble Framework for Small Sample Size Face Recognition in Multi-Camera Networks
by Cuicui Zhang, Xuefeng Liang and Takashi Matsuyama
Sensors 2014, 14(12), 23509-23538; https://doi.org/10.3390/s141223509 - 8 Dec 2014
Cited by 7 | Viewed by 6932
Abstract
Multi-camera networks have gained great interest in video-based surveillance systems for security monitoring, access control, etc. Person re-identification is an essential and challenging task in multi-camera networks, which aims to determine if a given individual has already appeared over the camera network. Individual [...] Read more.
Multi-camera networks have gained great interest in video-based surveillance systems for security monitoring, access control, etc. Person re-identification is an essential and challenging task in multi-camera networks, which aims to determine if a given individual has already appeared over the camera network. Individual recognition often uses faces as a trial and requires a large number of samples during the training phrase. This is difficult to fulfill due to the limitation of the camera hardware system and the unconstrained image capturing conditions. Conventional face recognition algorithms often encounter the “small sample size” (SSS) problem arising from the small number of training samples compared to the high dimensionality of the sample space. To overcome this problem, interest in the combination of multiple base classifiers has sparked research efforts in ensemble methods. However, existing ensemble methods still open two questions: (1) how to define diverse base classifiers from the small data; (2) how to avoid the diversity/accuracy dilemma occurring during ensemble. To address these problems, this paper proposes a novel generic learning-based ensemble framework, which augments the small data by generating new samples based on a generic distribution and introduces a tailored 0–1 knapsack algorithm to alleviate the diversity/accuracy dilemma. More diverse base classifiers can be generated from the expanded face space, and more appropriate base classifiers are selected for ensemble. Extensive experimental results on four benchmarks demonstrate the higher ability of our system to cope with the SSS problem compared to the state-of-the-art system. Full article
(This article belongs to the Special Issue Sensor Computing for Mobile Security and Big Data Analytics)
Show Figures

24 pages, 17386 KB  
Article
Design Concepts, Fabrication and Advanced Characterization Methods of Innovative Piezoelectric Sensors Based on ZnO Nanowires
by Rodolfo Araneo, Antonio Rinaldi, Andrea Notargiacomo, Fabiano Bini, Marialilia Pea, Salvatore Celozzi, Franco Marinozzi and Giampiero Lovat
Sensors 2014, 14(12), 23539-23562; https://doi.org/10.3390/s141223539 - 8 Dec 2014
Cited by 26 | Viewed by 8165
Abstract
Micro- and nano-scale materials and systems based on zinc oxide are expected to explode in their applications in the electronics and photonics, including nano-arrays of addressable optoelectronic devices and sensors, due to their outstanding properties, including semiconductivity and the presence of a direct [...] Read more.
Micro- and nano-scale materials and systems based on zinc oxide are expected to explode in their applications in the electronics and photonics, including nano-arrays of addressable optoelectronic devices and sensors, due to their outstanding properties, including semiconductivity and the presence of a direct bandgap, piezoelectricity, pyroelectricity and biocompatibility. Most applications are based on the cooperative and average response of a large number of ZnO micro/nanostructures. However, in order to assess the quality of the materials and their performance, it is fundamental to characterize and then accurately model the specific electrical and piezoelectric properties of single ZnO structures. In this paper, we report on focused ion beam machined high aspect ratio nanowires and their mechanical and electrical (by means of conductive atomic force microscopy) characterization. Then, we investigate the suitability of new power-law design concepts to accurately model the relevant electrical and mechanical size-effects, whose existence has been emphasized in recent reviews. Full article
(This article belongs to the Special Issue State-of-the-Art Sensors Technology in Italy 2014)
Show Figures

18 pages, 6691 KB  
Article
Precise Temperature Measurement for Increasing the Survival of Newborn Babies in Incubator Environments
by Robert Frischer, Marek Penhaker, Ondrej Krejcar, Marian Kacerovsky and Ali Selamat
Sensors 2014, 14(12), 23563-23580; https://doi.org/10.3390/s141223563 - 8 Dec 2014
Cited by 7 | Viewed by 8221
Abstract
Precise temperature measurement is essential in a wide range of applications in the medical environment, however the regarding the problem of temperature measurement inside a simple incubator, neither a simple nor a low cost solution have been proposed yet. Given that standard temperature [...] Read more.
Precise temperature measurement is essential in a wide range of applications in the medical environment, however the regarding the problem of temperature measurement inside a simple incubator, neither a simple nor a low cost solution have been proposed yet. Given that standard temperature sensors don’t satisfy the necessary expectations, the problem is not measuring temperature, but rather achieving the desired sensitivity. In response, this paper introduces a novel hardware design as well as the implementation that increases measurement sensitivity in defined temperature intervals at low cost. Full article
(This article belongs to the Section Physical Sensors)
Show Figures

39 pages, 458 KB  
Article
Definition of an Ontology Matching Algorithm for Context Integration in Smart Cities
by Lorena Otero-Cerdeira, Francisco J. Rodríguez-Martínez and Alma Gómez-Rodríguez
Sensors 2014, 14(12), 23581-23619; https://doi.org/10.3390/s141223581 - 8 Dec 2014
Cited by 24 | Viewed by 8953
Abstract
In this paper we describe a novel proposal in the field of smart cities: using an ontology matching algorithm to guarantee the automatic information exchange between the agents and the smart city. A smart city is composed by different types of agents that [...] Read more.
In this paper we describe a novel proposal in the field of smart cities: using an ontology matching algorithm to guarantee the automatic information exchange between the agents and the smart city. A smart city is composed by different types of agents that behave as producers and/or consumers of the information in the smart city. In our proposal, the data from the context is obtained by sensor and device agents while users interact with the smart city by means of user or system agents. The knowledge of each agent, as well as the smart city’s knowledge, is semantically represented using different ontologies. To have an open city, that is fully accessible to any agent and therefore to provide enhanced services to the users, there is the need to ensure a seamless communication between agents and the city, regardless of their inner knowledge representations, i.e., ontologies. To meet this goal we use ontology matching techniques, specifically we have defined a new ontology matching algorithm called OntoPhil to be deployed within a smart city, which has never been done before. OntoPhil was tested on the benchmarks provided by the well known evaluation initiative, Ontology Alignment Evaluation Initiative, and also compared to other matching algorithms, although these algorithms were not specifically designed for smart cities. Additionally, specific tests involving a smart city’s ontology and different types of agents were conducted to validate the usefulness of OntoPhil in the smart city environment. Full article
(This article belongs to the Special Issue Sensors and Smart Cities)
Show Figures

10 pages, 1154 KB  
Article
On the Potential Usefulness of Fourier Spectra of Delayed Fluorescence from Plants
by Ya Guo and Jinglu Tan
Sensors 2014, 14(12), 23620-23629; https://doi.org/10.3390/s141223620 - 9 Dec 2014
Cited by 2 | Viewed by 4878
Abstract
Delayed fluorescence (DF) from photosystem II (PSII) of plants can be potentially used as a biosensor for the detection of plant physiological status and environmental changes. It has been analyzed mainly in the time domain. Frequency-domain analysis through Fourier transform allows viewing a [...] Read more.
Delayed fluorescence (DF) from photosystem II (PSII) of plants can be potentially used as a biosensor for the detection of plant physiological status and environmental changes. It has been analyzed mainly in the time domain. Frequency-domain analysis through Fourier transform allows viewing a signal from another angle, but the usefulness of DF spectra has not been well studied. In this work, experiments were conducted to show the differences and similarities in DF spectra of different plants with short pulse excitation. The DF spectra show low-pass characteristics with first-order attenuation of high frequencies. The results also show that the low-frequency components differ while the high-frequency components are similar. These may imply the potential usefulness of Fourier spectra of DF to analyze photoelectron transport in plants and classify samples. Full article
(This article belongs to the Section Biosensors)
Show Figures

20 pages, 1983 KB  
Article
Performance Enhancement for a GPS Vector-Tracking Loop Utilizing an Adaptive Iterated Extended Kalman Filter
by Xiyuan Chen, Xiying Wang and Yuan Xu
Sensors 2014, 14(12), 23630-23649; https://doi.org/10.3390/s141223630 - 9 Dec 2014
Cited by 41 | Viewed by 6895
Abstract
This paper deals with the problem of state estimation for the vector-tracking loop of a software-defined Global Positioning System (GPS) receiver. For a nonlinear system that has the model error and white Gaussian noise, a noise statistics estimator is used to estimate the [...] Read more.
This paper deals with the problem of state estimation for the vector-tracking loop of a software-defined Global Positioning System (GPS) receiver. For a nonlinear system that has the model error and white Gaussian noise, a noise statistics estimator is used to estimate the model error, and based on this, a modified iterated extended Kalman filter (IEKF) named adaptive iterated Kalman filter (AIEKF) is proposed. A vector-tracking GPS receiver utilizing AIEKF is implemented to evaluate the performance of the proposed method. Through road tests, it is shown that the proposed method has an obvious accuracy advantage over the IEKF and Adaptive Extended Kalman filter (AEKF) in position determination. The results show that the proposed method is effective to reduce the root-mean-square error (RMSE) of position (including longitude, latitude and altitude). Comparing with EKF, the position RMSE values of AIEKF are reduced by about 45.1%, 40.9% and 54.6% in the east, north and up directions, respectively. Comparing with IEKF, the position RMSE values of AIEKF are reduced by about 25.7%, 19.3% and 35.7% in the east, north and up directions, respectively. Compared with AEKF, the position RMSE values of AIEKF are reduced by about 21.6%, 15.5% and 30.7% in the east, north and up directions, respectively. Full article
(This article belongs to the Section Remote Sensors)
Show Figures

23 pages, 8313 KB  
Article
Analysis of Radio Wave Propagation for ISM 2.4 GHz Wireless Sensor Networks in Inhomogeneous Vegetation Environments
by Leire Azpilicueta, Peio López-Iturri, Erik Aguirre, Ignacio Mateo, José Javier Astrain, Jesús Villadangos and Francisco Falcone
Sensors 2014, 14(12), 23650-23672; https://doi.org/10.3390/s141223650 - 10 Dec 2014
Cited by 19 | Viewed by 10060
Abstract
The use of wireless networks has experienced exponential growth due to the improvements in terms of battery life and low consumption of the devices. However, it is compulsory to conduct previous radio propagation analysis when deploying a wireless sensor network. These studies are [...] Read more.
The use of wireless networks has experienced exponential growth due to the improvements in terms of battery life and low consumption of the devices. However, it is compulsory to conduct previous radio propagation analysis when deploying a wireless sensor network. These studies are necessary to perform an estimation of the range coverage, in order to optimize the distance between devices in an actual network deployment. In this work, the radio channel characterization for ISM 2.4 GHz Wireless Sensor Networks (WSNs) in an inhomogeneous vegetation environment has been analyzed. This analysis allows designing environment monitoring tools based on ZigBee and WiFi where WSN and smartphones cooperate, providing rich and customized monitoring information to users in a friendly manner. The impact of topology as well as morphology of the environment is assessed by means of an in-house developed 3D Ray Launching code, to emulate the realistic operation in the framework of the scenario. Experimental results gathered from a measurement campaign conducted by deploying a ZigBee Wireless Sensor Network, are analyzed and compared with simulations in this paper. The scenario where this network is intended to operate is a combination of buildings and diverse vegetation species. To gain insight in the effects of radio propagation, a simplified vegetation model has been developed, considering the material parameters and simplified geometry embedded in the simulation scenario. An initial location-based application has been implemented in a real scenario, to test the functionality within a context aware scenario. The use of deterministic tools can aid to know the impact of the topological influence in the deployment of the optimal Wireless Sensor Network in terms of capacity, coverage and energy consumption, making the use of these systems attractive for multiple applications in inhomogeneous vegetation environments. Full article
Show Figures

24 pages, 1341 KB  
Article
Mobile Phone Middleware Architecture for Energy and Context Awareness in Location-Based Services
by Hiram Galeana-Zapién, César Torres-Huitzil and Javier Rubio-Loyola
Sensors 2014, 14(12), 23673-23696; https://doi.org/10.3390/s141223673 - 10 Dec 2014
Cited by 9 | Viewed by 8774
Abstract
The disruptive innovation of smartphone technology has enabled the development of mobile sensing applications leveraged on specialized sensors embedded in the device. These novel mobile phone applications rely on advanced sensor information processes, which mainly involve raw data acquisition, feature extraction, data interpretation [...] Read more.
The disruptive innovation of smartphone technology has enabled the development of mobile sensing applications leveraged on specialized sensors embedded in the device. These novel mobile phone applications rely on advanced sensor information processes, which mainly involve raw data acquisition, feature extraction, data interpretation and transmission. However, the continuous accessing of sensing resources to acquire sensor data in smartphones is still very expensive in terms of energy, particularly due to the periodic use of power-intensive sensors, such as the Global Positioning System (GPS) receiver. The key underlying idea to design energy-efficient schemes is to control the duty cycle of the GPS receiver. However, adapting the sensing rate based on dynamic context changes through a flexible middleware has received little attention in the literature. In this paper, we propose a novel modular middleware architecture and runtime environment to directly interface with application programming interfaces (APIs) and embedded sensors in order to manage the duty cycle process based on energy and context aspects. The proposed solution has been implemented in the Android software stack. It allows continuous location tracking in a timely manner and in a transparent way to the user. It also enables the deployment of sensing policies to appropriately control the sampling rate based on both energy and perceived context. We validate the proposed solution taking into account a reference location-based service (LBS) architecture. A cloud-based storage service along with online mobility analysis tools have been used to store and access sensed data. Experimental measurements demonstrate the feasibility and efficiency of our middleware, in terms of energy and location resolution. Full article
(This article belongs to the Section Physical Sensors)
Show Figures

28 pages, 917 KB  
Article
Deployment-Based Lifetime Optimization Model for Homogeneous Wireless Sensor Network under Retransmission
by Ruiying Li, Xiaoxi Liu, Wei Xie and Ning Huang
Sensors 2014, 14(12), 23697-23723; https://doi.org/10.3390/s141223697 - 10 Dec 2014
Cited by 16 | Viewed by 5280
Abstract
Sensor-deployment-based lifetime optimization is one of the most effective methods used to prolong the lifetime of Wireless Sensor Network (WSN) by reducing the distance-sensitive energy consumption. In this paper, data retransmission, a major consumption factor that is usually neglected in the previous work, [...] Read more.
Sensor-deployment-based lifetime optimization is one of the most effective methods used to prolong the lifetime of Wireless Sensor Network (WSN) by reducing the distance-sensitive energy consumption. In this paper, data retransmission, a major consumption factor that is usually neglected in the previous work, is considered. For a homogeneous WSN, monitoring a circular target area with a centered base station, a sensor deployment model based on regular hexagonal grids is analyzed. To maximize the WSN lifetime, optimization models for both uniform and non-uniform deployment schemes are proposed by constraining on coverage, connectivity and success transmission rate. Based on the data transmission analysis in a data gathering cycle, the WSN lifetime in the model can be obtained through quantifying the energy consumption at each sensor location. The results of case studies show that it is meaningful to consider data retransmission in the lifetime optimization. In particular, our investigations indicate that, with the same lifetime requirement, the number of sensors needed in a non-uniform topology is much less than that in a uniform one. Finally, compared with a random scheme, simulation results further verify the advantage of our deployment model. Full article
(This article belongs to the Section Sensor Networks)
Show Figures

18 pages, 1243 KB  
Article
Piezoelectric Bimorphs’ Characteristics as In-Socket Sensors for Transfemoral Amputees
by Amr M. El-Sayed, Nur Azah Hamzaid and Noor Azuan Abu Osman
Sensors 2014, 14(12), 23724-23741; https://doi.org/10.3390/s141223724 - 10 Dec 2014
Cited by 16 | Viewed by 9497
Abstract
Alternative sensory systems for the development of prosthetic knees are being increasingly highlighted nowadays, due to the rapid advancements in the field of lower limb prosthetics. This study presents the use of piezoelectric bimorphs as in-socket sensors for transfemoral amputees. An Instron machine [...] Read more.
Alternative sensory systems for the development of prosthetic knees are being increasingly highlighted nowadays, due to the rapid advancements in the field of lower limb prosthetics. This study presents the use of piezoelectric bimorphs as in-socket sensors for transfemoral amputees. An Instron machine was used in the calibration procedure and the corresponding output data were further analyzed to determine the static and dynamic characteristics of the piezoelectric bimorph. The piezoelectric bimorph showed appropriate static operating range, repeatability, hysteresis, and frequency response for application in lower prosthesis, with a force range of 0–100 N. To further validate this finding, an experiment was conducted with a single transfemoral amputee subject to measure the stump/socket pressure using the piezoelectric bimorph embedded inside the socket. The results showed that a maximum interface pressure of about 27 kPa occurred at the anterior proximal site compared to the anterior distal and posterior sites, consistent with values published in other studies. This paper highlighted the capacity of piezoelectric bimorphs to perform as in-socket sensors for transfemoral amputees. However, further experiments are recommended to be conducted with different amputees with different socket types. Full article
(This article belongs to the Collection Sensors for Globalized Healthy Living and Wellbeing)
Show Figures

16 pages, 1079 KB  
Article
Freshness-Preserving Non-Interactive Hierarchical Key Agreement Protocol over WHMS
by Hyunsung Kim
Sensors 2014, 14(12), 23742-23757; https://doi.org/10.3390/s141223742 - 10 Dec 2014
Cited by 4 | Viewed by 5514
Abstract
The digitization of patient health information (PHI) for wireless health monitoring systems (WHMSs) has brought many benefits and challenges for both patients and physicians. However, security, privacy and robustness have remained important challenges for WHMSs. Since the patient’s PHI is sensitive and the [...] Read more.
The digitization of patient health information (PHI) for wireless health monitoring systems (WHMSs) has brought many benefits and challenges for both patients and physicians. However, security, privacy and robustness have remained important challenges for WHMSs. Since the patient’s PHI is sensitive and the communication channel, i.e., the Internet, is insecure, it is important to protect them against unauthorized entities, i.e., attackers. Otherwise, failure to do so will not only lead to the compromise of a patient’s privacy, but will also put his/her life at risk. This paper proposes a freshness-preserving non-interactive hierarchical key agreement protocol (FNKAP) for WHMSs. The FNKAP is based on the concept of the non-interactive identity-based key agreement for communication efficiency. It achieves patient anonymity between a patient and physician, session key secrecy and resistance against various security attacks, especially including replay attacks. Full article
(This article belongs to the Special Issue Sensor Computing for Mobile Security and Big Data Analytics)
Show Figures

23 pages, 2510 KB  
Article
Soft, Comfortable Polymer Dry Electrodes for High Quality ECG and EEG Recording
by Yun-Hsuan Chen, Maaike Op De Beeck, Luc Vanderheyden, Evelien Carrette, Vojkan Mihajlović, Kris Vanstreels, Bernard Grundlehner, Stefanie Gadeyne, Paul Boon and Chris Van Hoof
Sensors 2014, 14(12), 23758-23780; https://doi.org/10.3390/s141223758 - 10 Dec 2014
Cited by 202 | Viewed by 28774
Abstract
Conventional gel electrodes are widely used for biopotential measurements, despite important drawbacks such as skin irritation, long set-up time and uncomfortable removal. Recently introduced dry electrodes with rigid metal pins overcome most of these problems; however, their rigidity causes discomfort and pain. This [...] Read more.
Conventional gel electrodes are widely used for biopotential measurements, despite important drawbacks such as skin irritation, long set-up time and uncomfortable removal. Recently introduced dry electrodes with rigid metal pins overcome most of these problems; however, their rigidity causes discomfort and pain. This paper presents dry electrodes offering high user comfort, since they are fabricated from EPDM rubber containing various additives for optimum conductivity, flexibility and ease of fabrication. The electrode impedance is measured on phantoms and human skin. After optimization of the polymer composition, the skin-electrode impedance is only ~10 times larger than that of gel electrodes. Therefore, these electrodes are directly capable of recording strong biopotential signals such as ECG while for low-amplitude signals such as EEG, the electrodes need to be coupled with an active circuit. EEG recordings using active polymer electrodes connected to a clinical EEG system show very promising results: alpha waves can be clearly observed when subjects close their eyes, and correlation and coherence analyses reveal high similarity between dry and gel electrode signals. Moreover, all subjects reported that our polymer electrodes did not cause discomfort. Hence, the polymer-based dry electrodes are promising alternatives to either rigid dry electrodes or conventional gel electrodes. Full article
Show Figures

22 pages, 2363 KB  
Article
A Bio-Hybrid Tactile Sensor Incorporating Living Artificial Skin and an Impedance Sensing Array
by David Cheneler, Elisa Buselli, Domenico Camboni, Carl Anthony, Liam Grover, Michael John Adams and Calogero Maria Oddo
Sensors 2014, 14(12), 23781-23802; https://doi.org/10.3390/s141223781 - 10 Dec 2014
Cited by 7 | Viewed by 8768
Abstract
The development of a bio-hybrid tactile sensor array that incorporates a skin analogue comprised of alginate encapsulated fibroblasts is described. The electrical properties are modulated by mechanical stress induced during contact, and changes are detected by a ten-channel dual-electrode impedance sensing array. By [...] Read more.
The development of a bio-hybrid tactile sensor array that incorporates a skin analogue comprised of alginate encapsulated fibroblasts is described. The electrical properties are modulated by mechanical stress induced during contact, and changes are detected by a ten-channel dual-electrode impedance sensing array. By continuously monitoring the impedance of the sensor array at a fixed frequency, whilst normal and tangential loads are applied to the skin surface, transient mechanotransduction has been observed. The results demonstrate the effectiveness and feasibility of the preliminary prototype bio-hybrid tactile sensor. Full article
(This article belongs to the Section Physical Sensors)
Show Figures

19 pages, 1336 KB  
Article
A Vondrak Low Pass Filter for IMU Sensor Initial Alignment on a Disturbed Base
by Zengke Li, Jian Wang, Jingxiang Gao, Binghao Li and Feng Zhou
Sensors 2014, 14(12), 23803-23821; https://doi.org/10.3390/s141223803 - 10 Dec 2014
Cited by 16 | Viewed by 8377
Abstract
The initial alignment of the Inertial Measurement Unit (IMU) is an important process of INS to determine the coordinate transformation matrix which is used in the integration of Global Positioning Systems (GPS) with Inertial Navigation Systems (INS). In this paper a novel alignment [...] Read more.
The initial alignment of the Inertial Measurement Unit (IMU) is an important process of INS to determine the coordinate transformation matrix which is used in the integration of Global Positioning Systems (GPS) with Inertial Navigation Systems (INS). In this paper a novel alignment method for a disturbed base, such as a vehicle disturbed by wind outdoors, implemented with the aid of a Vondrak low pass filter, is proposed. The basic principle of initial alignment including coarse alignment and fine alignment is introduced first. The spectral analysis is processed to compare the differences between the characteristic error of INS force observation on a stationary base and on disturbed bases. In order to reduce the high frequency noise in the force observation more accurately and more easily, a Vondrak low pass filter is constructed based on the spectral analysis result. The genetic algorithms method is introduced to choose the smoothing factor in the Vondrak filter and the corresponding objective condition is built. The architecture of the proposed alignment method with the Vondrak low pass filter is shown. Furthermore, simulated experiments and actual experiments were performed to validate the new algorithm. The results indicate that, compared with the conventional alignment method, the Vondrak filter could eliminate the high frequency noise in the force observation and the proposed alignment method could improve the attitude accuracy. At the same time, only one parameter needs to be set, which makes the proposed method easier to implement than other low-pass filter methods. Full article
(This article belongs to the Special Issue Positioning and Tracking Sensors and Technologies in Road Transport)
Show Figures

21 pages, 1385 KB  
Article
A Digital Sensor Simulator of the Pushbroom Offner Hyperspectral Imaging Spectrometer
by Dongxing Tao, Guorui Jia, Yan Yuan and Huijie Zhao
Sensors 2014, 14(12), 23822-23842; https://doi.org/10.3390/s141223822 - 11 Dec 2014
Cited by 21 | Viewed by 7216
Abstract
Sensor simulators can be used in forecasting the imaging quality of a new hyperspectral imaging spectrometer, and generating simulated data for the development and validation of the data processing algorithms. This paper presents a novel digital sensor simulator for the pushbroom Offner hyperspectral [...] Read more.
Sensor simulators can be used in forecasting the imaging quality of a new hyperspectral imaging spectrometer, and generating simulated data for the development and validation of the data processing algorithms. This paper presents a novel digital sensor simulator for the pushbroom Offner hyperspectral imaging spectrometer, which is widely used in the hyperspectral remote sensing. Based on the imaging process, the sensor simulator consists of a spatial response module, a spectral response module, and a radiometric response module. In order to enhance the simulation accuracy, spatial interpolation-resampling, which is implemented before the spatial degradation, is developed to compromise the direction error and the extra aliasing effect. Instead of using the spectral response function (SRF), the dispersive imaging characteristics of the Offner convex grating optical system is accurately modeled by its configuration parameters. The non-uniformity characteristics, such as keystone and smile effects, are simulated in the corresponding modules. In this work, the spatial, spectral and radiometric calibration processes are simulated to provide the parameters of modulation transfer function (MTF), SRF and radiometric calibration parameters of the sensor simulator. Some uncertainty factors (the stability, band width of the monochromator for the spectral calibration, and the integrating sphere uncertainty for the radiometric calibration) are considered in the simulation of the calibration process. With the calibration parameters, several experiments were designed to validate the spatial, spectral and radiometric response of the sensor simulator, respectively. The experiment results indicate that the sensor simulator is valid. Full article
(This article belongs to the Section Remote Sensors)
Show Figures

28 pages, 1216 KB  
Review
Automatic Frequency Controller for Power Amplifiers Used in Bio-Implanted Applications: Issues and Challenges
by Mahammad A. Hannan, Hussein A. Hussein, Saad Mutashar, Salina A. Samad and Aini Hussain
Sensors 2014, 14(12), 23843-23870; https://doi.org/10.3390/s141223843 - 11 Dec 2014
Cited by 21 | Viewed by 10362
Abstract
With the development of communication technologies, the use of wireless systems in biomedical implanted devices has become very useful. Bio-implantable devices are electronic devices which are used for treatment and monitoring brain implants, pacemakers, cochlear implants, retinal implants and so on. The inductive [...] Read more.
With the development of communication technologies, the use of wireless systems in biomedical implanted devices has become very useful. Bio-implantable devices are electronic devices which are used for treatment and monitoring brain implants, pacemakers, cochlear implants, retinal implants and so on. The inductive coupling link is used to transmit power and data between the primary and secondary sides of the biomedical implanted system, in which efficient power amplifier is very much needed to ensure the best data transmission rates and low power losses. However, the efficiency of the implanted devices depends on the circuit design, controller, load variation, changes of radio frequency coil’s mutual displacement and coupling coefficients. This paper provides a comprehensive survey on various power amplifier classes and their characteristics, efficiency and controller techniques that have been used in bio-implants. The automatic frequency controller used in biomedical implants such as gate drive switching control, closed loop power control, voltage controlled oscillator, capacitor control and microcontroller frequency control have been explained. Most of these techniques keep the resonance frequency stable in transcutaneous power transfer between the external coil and the coil implanted inside the body. Detailed information including carrier frequency, power efficiency, coils displacement, power consumption, supplied voltage and CMOS chip for the controllers techniques are investigated and summarized in the provided tables. From the rigorous review, it is observed that the existing automatic frequency controller technologies are more or less can capable of performing well in the implant devices; however, the systems are still not up to the mark. Accordingly, current challenges and problems of the typical automatic frequency controller techniques for power amplifiers are illustrated, with a brief suggestions and discussion section concerning the progress of implanted device research in the future. This review will hopefully lead to increasing efforts towards the development of low powered, highly efficient, high data rate and reliable automatic frequency controllers for implanted devices. Full article
(This article belongs to the Section Biosensors)
Show Figures

14 pages, 925 KB  
Article
Target Tracking and Classification from Labeled and Unlabeled Data in Wireless Sensor Networks
by Jaehyun Yoo and Hyoun Jin Kim
Sensors 2014, 14(12), 23871-23884; https://doi.org/10.3390/s141223871 - 11 Dec 2014
Cited by 7 | Viewed by 5457
Abstract
Tracking the locations and identities of moving targets in the surveillance area of wireless sensor networks is studied. In order to not rely on high-cost sensors that have been used in previous researches, we propose the integrated localization and classification based on semi-supervised [...] Read more.
Tracking the locations and identities of moving targets in the surveillance area of wireless sensor networks is studied. In order to not rely on high-cost sensors that have been used in previous researches, we propose the integrated localization and classification based on semi-supervised learning, which uses both labeled and unlabeled data obtained from low-cost distributed sensor network. In our setting, labeled data are obtained by seismic and PIR sensors that contain information about the types of the targets. Unlabeled data are generated from the RF signal strength by applying Gaussian process, which represents the probability of predicted target locations. Finally, by using classified unlabeled data produced by semi-supervised learning, identities and locations of multiple targets are estimated. In addition, we consider a case when the labeled data are absent, which can happen due to fault or lack of the deployed sensor nodes and communication failure. We overcome this situation by defining artificial labeled data utilizing characteristics of support vector machine, which provides information on the importance of each training data point. Experimental results demonstrate the accuracy of the proposed tracking algorithm and its robustness to the absence of the labeled data thanks to the artificial labeled data. Full article
(This article belongs to the Section Sensor Networks)
Show Figures

20 pages, 9083 KB  
Article
Multisensory System for Fruit Harvesting Robots. Experimental Testing in Natural Scenarios and with Different Kinds of Crops
by Roemi Fernández, Carlota Salinas, Héctor Montes and Javier Sarria
Sensors 2014, 14(12), 23885-23904; https://doi.org/10.3390/s141223885 - 11 Dec 2014
Cited by 38 | Viewed by 9054
Abstract
The motivation of this research was to explore the feasibility of detecting and locating fruits from different kinds of crops in natural scenarios. To this end, a unique, modular and easily adaptable multisensory system and a set of associated pre-processing algorithms are proposed. [...] Read more.
The motivation of this research was to explore the feasibility of detecting and locating fruits from different kinds of crops in natural scenarios. To this end, a unique, modular and easily adaptable multisensory system and a set of associated pre-processing algorithms are proposed. The offered multisensory rig combines a high resolution colour camera and a multispectral system for the detection of fruits, as well as for the discrimination of the different elements of the plants, and a Time-Of-Flight (TOF) camera that provides fast acquisition of distances enabling the localisation of the targets in the coordinate space. A controlled lighting system completes the set-up, increasing its flexibility for being used in different working conditions. The pre-processing algorithms designed for the proposed multisensory system include a pixel-based classification algorithm that labels areas of interest that belong to fruits and a registration algorithm that combines the results of the aforementioned classification algorithm with the data provided by the TOF camera for the 3D reconstruction of the desired regions. Several experimental tests have been carried out in outdoors conditions in order to validate the capabilities of the proposed system. Full article
(This article belongs to the Special Issue Agriculture and Forestry: Sensors, Technologies and Procedures)
Show Figures

28 pages, 471 KB  
Article
Collusion-Aware Privacy-Preserving Range Query in Tiered Wireless Sensor Networks
by Xiaoying Zhang, Lei Dong, Hui Peng, Hong Chen, Suyun Zhao and Cuiping Li
Sensors 2014, 14(12), 23905-23932; https://doi.org/10.3390/s141223905 - 11 Dec 2014
Cited by 16 | Viewed by 6659
Abstract
Wireless sensor networks (WSNs) are indispensable building blocks for the Internet of Things (IoT). With the development of WSNs, privacy issues have drawn more attention. Existing work on the privacy-preserving range query mainly focuses on privacy preservation and integrity verification in two-tiered WSNs [...] Read more.
Wireless sensor networks (WSNs) are indispensable building blocks for the Internet of Things (IoT). With the development of WSNs, privacy issues have drawn more attention. Existing work on the privacy-preserving range query mainly focuses on privacy preservation and integrity verification in two-tiered WSNs in the case of compromisedmaster nodes, but neglects the damage of node collusion. In this paper, we propose a series of collusion-aware privacy-preserving range query protocols in two-tiered WSNs. To the best of our knowledge, this paper is the first to consider collusion attacks for a range query in tiered WSNs while fulfilling the preservation of privacy and integrity. To preserve the privacy of data and queries, we propose a novel encoding scheme to conceal sensitive information. To preserve the integrity of the results, we present a verification scheme using the correlation among data. In addition, two schemes are further presented to improve result accuracy and reduce communication cost. Finally, theoretical analysis and experimental results confirm the efficiency, accuracy and privacy of our proposals. Full article
(This article belongs to the Special Issue Wireless Sensor Networks and the Internet of Things)
Show Figures

21 pages, 1888 KB  
Article
Pose Measurement Method and Experiments for High-Speed Rolling Targets in a Wind Tunnel
by Zhenyuan Jia, Xin Ma, Wei Liu, Wenbo Lu, Xiao Li, Ling Chen, Zhengqu Wang and Xiaochun Cui
Sensors 2014, 14(12), 23933-23953; https://doi.org/10.3390/s141223933 - 12 Dec 2014
Cited by 34 | Viewed by 6736
Abstract
High-precision wind tunnel simulation tests play an important role in aircraft design and manufacture. In this study, a high-speed pose vision measurement method is proposed for high-speed and rolling targets in a supersonic wind tunnel. To obtain images with high signal-to-noise ratio and [...] Read more.
High-precision wind tunnel simulation tests play an important role in aircraft design and manufacture. In this study, a high-speed pose vision measurement method is proposed for high-speed and rolling targets in a supersonic wind tunnel. To obtain images with high signal-to-noise ratio and avoid impacts on the aerodynamic shape of the rolling targets, a high-speed image acquisition method based on ultrathin retro-reflection markers is presented. Since markers are small-sized and some of them may be lost when the target is rolling, a novel markers layout with which markers are distributed evenly on the surface is proposed based on a spatial coding method to achieve highly accurate pose information. Additionally, a pose acquisition is carried out according to the mentioned markers layout after removing mismatching points by Case Deletion Diagnostics. Finally, experiments on measuring the pose parameters of high-speed targets in the laboratory and in a supersonic wind tunnel are conducted to verify the feasibility and effectiveness of the proposed method. Experimental results indicate that the position measurement precision is less than 0.16 mm, the pitching and yaw angle precision less than 0.132° and the roll angle precision 0.712°. Full article
(This article belongs to the Section Physical Sensors)
Show Figures

16 pages, 8315 KB  
Article
Design and Experiment of FBG-Based Icing Monitoring on Overhead Transmission Lines with an Improvement Trial for Windy Weather
by Min Zhang, Yimeng Xing, Zhiguo Zhang and Qiguan Chen
Sensors 2014, 14(12), 23954-23969; https://doi.org/10.3390/s141223954 - 12 Dec 2014
Cited by 31 | Viewed by 6768
Abstract
A scheme for monitoring icing on overhead transmission lines with fiber Bragg grating (FBG) strain sensors is designed and evaluated both theoretically and experimentally. The influences of temperature and wind are considered. The results of field experiments using simulated ice loading on windless [...] Read more.
A scheme for monitoring icing on overhead transmission lines with fiber Bragg grating (FBG) strain sensors is designed and evaluated both theoretically and experimentally. The influences of temperature and wind are considered. The results of field experiments using simulated ice loading on windless days indicate that the scheme is capable of monitoring the icing thickness within 0–30 mm with an accuracy of ±1 mm, a load cell error of 0.0308v, a repeatability error of 0.3328v and a hysteresis error is 0.026%. To improve the measurement during windy weather, a correction factor is added to the effective gravity acceleration, and the absolute FBG strain is replaced by its statistical average. Full article
(This article belongs to the Section Physical Sensors)
Show Figures

34 pages, 4358 KB  
Article
A Multi-Sensor RSS Spatial Sensing-Based Robust Stochastic Optimization Algorithm for Enhanced Wireless Tethering
by Ramviyas Parasuraman, Thomas Fabry, Luca Molinari, Keith Kershaw, Mario Di Castro, Alessandro Masi and Manuel Ferre
Sensors 2014, 14(12), 23970-24003; https://doi.org/10.3390/s141223970 - 12 Dec 2014
Cited by 13 | Viewed by 8238
Abstract
The reliability of wireless communication in a network of mobile wireless robot nodes depends on the received radio signal strength (RSS). When the robot nodes are deployed in hostile environments with ionizing radiations (such as in some scientific facilities), there is a possibility [...] Read more.
The reliability of wireless communication in a network of mobile wireless robot nodes depends on the received radio signal strength (RSS). When the robot nodes are deployed in hostile environments with ionizing radiations (such as in some scientific facilities), there is a possibility that some electronic components may fail randomly (due to radiation effects), which causes problems in wireless connectivity. The objective of this paper is to maximize robot mission capabilities by maximizing the wireless network capacity and to reduce the risk of communication failure. Thus, in this paper, we consider a multi-node wireless tethering structure called the “server-relay-client” framework that uses (multiple) relay nodes in between a server and a client node. We propose a robust stochastic optimization (RSO) algorithm using a multi-sensor-based RSS sampling method at the relay nodes to efficiently improve and balance the RSS between the source and client nodes to improve the network capacity and to provide redundant networking abilities. We use pre-processing techniques, such as exponential moving averaging and spatial averaging filters on the RSS data for smoothing. We apply a receiver spatial diversity concept and employ a position controller on the relay node using a stochastic gradient ascent method for self-positioning the relay node to achieve the RSS balancing task. The effectiveness of the proposed solution is validated by extensive simulations and field experiments in CERN facilities. For the field trials, we used a youBot mobile robot platform as the relay node, and two stand-alone Raspberry Pi computers as the client and server nodes. The algorithm has been proven to be robust to noise in the radio signals and to work effectively even under non-line-of-sight conditions. Full article
(This article belongs to the Section Sensor Networks)
Show Figures

25 pages, 3277 KB  
Article
Radio Characterization for ISM 2.4 GHz Wireless Sensor Networks for Judo Monitoring Applications
by Peio Lopez-Iturri, Erik Aguirre, Leire Azpilicueta, José J. Astrain, Jesús Villadangos and Francisco Falcone
Sensors 2014, 14(12), 24004-24028; https://doi.org/10.3390/s141224004 - 12 Dec 2014
Cited by 5 | Viewed by 7198
Abstract
In this work, the characterization of the radio channel for ISM 2.4GHz Wireless Sensor Networks (WSNs) for judo applications is presented. The environments where judo activity is held are usually complex indoor scenarios in terms of radiopropagation due to their morphology, the presence [...] Read more.
In this work, the characterization of the radio channel for ISM 2.4GHz Wireless Sensor Networks (WSNs) for judo applications is presented. The environments where judo activity is held are usually complex indoor scenarios in terms of radiopropagation due to their morphology, the presence of humans and the electromagnetic interference generated by personal portable devices, wireless microphones and other wireless systems used by the media. For the assessment of the impact that the topology and the morphology of these environments have on electromagnetic propagation, an in-house developed 3D ray-launching software has been used in this study. Time domain results as well as estimations of received power level have been obtained for the complete volume of a training venue of a local judo club’s facilities with a contest area with the dimensions specified by the International Judo Federation (IJF) for international competitions. The obtained simulation results have been compared with measurements, which have been carried out deploying ZigBee-compliant XBee Pro modules at presented scenario, using approved Judogis (jacket, trousers and belt). The analysis is completed with the inclusion of an in-house human body computational model. Such analysis has allowed the design and development of an in house application devoted to monitor the practice of judo, in order to aid referee activities, training routines and to enhance spectator experience. Full article
Show Figures

17 pages, 4422 KB  
Article
A Self-Referenced Optical Intensity Sensor Network Using POFBGs for Biomedical Applications
by Alberto Tapetado Moraleda, David Sánchez Montero, David J. Webb and Carmen Vázquez García
Sensors 2014, 14(12), 24029-24045; https://doi.org/10.3390/s141224029 - 12 Dec 2014
Cited by 15 | Viewed by 9276
Abstract
This work bridges the gap between the remote interrogation of multiple optical sensors and the advantages of using inherently biocompatible low-cost polymer optical fiber (POF)-based photonic sensing. A novel hybrid sensor network combining both silica fiber Bragg gratings (FBG) and polymer FBGs (POFBG) [...] Read more.
This work bridges the gap between the remote interrogation of multiple optical sensors and the advantages of using inherently biocompatible low-cost polymer optical fiber (POF)-based photonic sensing. A novel hybrid sensor network combining both silica fiber Bragg gratings (FBG) and polymer FBGs (POFBG) is analyzed. The topology is compatible with WDM networks so multiple remote sensors can be addressed providing high scalability. A central monitoring unit with virtual data processing is implemented, which could be remotely located up to units of km away. The feasibility of the proposed solution for potential medical environments and biomedical applications is shown. Full article
(This article belongs to the Section Sensor Networks)
Show Figures

52 pages, 1299 KB  
Review
A Survey of Middleware for Sensor and Network Virtualization
by Zubair Khalid, Norsheila Fisal and Mohd. Rozaini
Sensors 2014, 14(12), 24046-24097; https://doi.org/10.3390/s141224046 - 12 Dec 2014
Cited by 28 | Viewed by 10018
Abstract
Wireless Sensor Network (WSN) is leading to a new paradigm of Internet of Everything (IoE). WSNs have a wide range of applications but are usually deployed in a particular application. However, the future of WSNs lies in the aggregation and allocation of resources, [...] Read more.
Wireless Sensor Network (WSN) is leading to a new paradigm of Internet of Everything (IoE). WSNs have a wide range of applications but are usually deployed in a particular application. However, the future of WSNs lies in the aggregation and allocation of resources, serving diverse applications. WSN virtualization by the middleware is an emerging concept that enables aggregation of multiple independent heterogeneous devices, networks, radios and software platforms; and enhancing application development. WSN virtualization, middleware can further be categorized into sensor virtualization and network virtualization. Middleware for WSN virtualization poses several challenges like efficient decoupling of networks, devices and software. In this paper efforts have been put forward to bring an overview of the previous and current middleware designs for WSN virtualization, the design goals, software architectures, abstracted services, testbeds and programming techniques. Furthermore, the paper also presents the proposed model, challenges and future opportunities for further research in the middleware designs for WSN virtualization. Full article
(This article belongs to the Section Sensor Networks)
Show Figures

18 pages, 3182 KB  
Article
A Novel High Sensitivity Sensor for Remote Field Eddy Current Non-Destructive Testing Based on Orthogonal Magnetic Field
by Xiaojie Xu, Ming Liu, Zhanbin Zhang and Yueling Jia
Sensors 2014, 14(12), 24098-24115; https://doi.org/10.3390/s141224098 - 12 Dec 2014
Cited by 45 | Viewed by 10547
Abstract
Remote field eddy current is an effective non-destructive testing method for ferromagnetic tubular structures. In view of conventional sensors’ disadvantages such as low signal-to-noise ratio and poor sensitivity to axial cracks, a novel high sensitivity sensor based on orthogonal magnetic field excitation is [...] Read more.
Remote field eddy current is an effective non-destructive testing method for ferromagnetic tubular structures. In view of conventional sensors’ disadvantages such as low signal-to-noise ratio and poor sensitivity to axial cracks, a novel high sensitivity sensor based on orthogonal magnetic field excitation is proposed. Firstly, through a three-dimensional finite element simulation, the remote field effect under orthogonal magnetic field excitation is determined, and an appropriate configuration which can generate an orthogonal magnetic field for a tubular structure is developed. Secondly, optimized selection of key parameters such as frequency, exciting currents and shielding modes is analyzed in detail, and different types of pick-up coils, including a new self-differential mode pick-up coil, are designed and analyzed. Lastly, the proposed sensor is verified experimentally by various types of defects manufactured on a section of a ferromagnetic tube. Experimental results show that the proposed novel sensor can largely improve the sensitivity of defect detection, especially for axial crack whose depth is less than 40% wall thickness, which are very difficult to detect and identify by conventional sensors. Another noteworthy advantage of the proposed sensor is that it has almost equal sensitivity to various types of defects, when a self-differential mode pick-up coil is adopted. Full article
Show Figures

16 pages, 1025 KB  
Article
Evaluation of Multi-Resolution Satellite Sensors for Assessing Water Quality and Bottom Depth of Lake Garda
by Claudia Giardino, Mariano Bresciani, Ilaria Cazzaniga, Karin Schenk, Patrizia Rieger, Federica Braga, Erica Matta and Vittorio E. Brando
Sensors 2014, 14(12), 24116-24131; https://doi.org/10.3390/s141224116 - 15 Dec 2014
Cited by 106 | Viewed by 11447
Abstract
In this study we evaluate the capabilities of three satellite sensors for assessing water composition and bottom depth in Lake Garda, Italy. A consistent physics-based processing chain was applied to Moderate Resolution Imaging Spectroradiometer (MODIS), Landsat-8 Operational Land Imager (OLI) and RapidEye. Images [...] Read more.
In this study we evaluate the capabilities of three satellite sensors for assessing water composition and bottom depth in Lake Garda, Italy. A consistent physics-based processing chain was applied to Moderate Resolution Imaging Spectroradiometer (MODIS), Landsat-8 Operational Land Imager (OLI) and RapidEye. Images gathered on 10 June 2014 were corrected for the atmospheric effects with the 6SV code. The computed remote sensing reflectance (Rrs) from MODIS and OLI were converted into water quality parameters by adopting a spectral inversion procedure based on a bio-optical model calibrated with optical properties of the lake. The same spectral inversion procedure was applied to RapidEye and to OLI data to map bottom depth. In situ measurements of Rrs and of concentrations of water quality parameters collected in five locations were used to evaluate the models. The bottom depth maps from OLI and RapidEye showed similar gradients up to 7 m (r = 0.72). The results indicate that: (1) the spatial and radiometric resolutions of OLI enabled mapping water constituents and bottom properties; (2) MODIS was appropriate for assessing water quality in the pelagic areas at a coarser spatial resolution; and (3) RapidEye had the capability to retrieve bottom depth at high spatial resolution. Future work should evaluate the performance of the three sensors in different bio-optical conditions. Full article
(This article belongs to the Special Issue State-of-the-Art Sensors Technology in Italy 2014)
Show Figures

14 pages, 1794 KB  
Article
An Analog Gamma Correction Scheme for High Dynamic Range CMOS Logarithmic Image Sensors
by Yuan Cao, Xiaofang Pan, Xiaojin Zhao and Huisi Wu
Sensors 2014, 14(12), 24132-24145; https://doi.org/10.3390/s141224132 - 15 Dec 2014
Cited by 9 | Viewed by 7185
Abstract
In this paper, a novel analog gamma correction scheme with a logarithmic image sensor dedicated to minimize the quantization noise of the high dynamic applications is presented. The proposed implementation exploits a non-linear voltage-controlled-oscillator (VCO) based analog-to-digital converter (ADC) to perform the gamma [...] Read more.
In this paper, a novel analog gamma correction scheme with a logarithmic image sensor dedicated to minimize the quantization noise of the high dynamic applications is presented. The proposed implementation exploits a non-linear voltage-controlled-oscillator (VCO) based analog-to-digital converter (ADC) to perform the gamma correction during the analog-to-digital conversion. As a result, the quantization noise does not increase while the same high dynamic range of logarithmic image sensor is preserved. Moreover, by combining the gamma correction with the analog-to-digital conversion, the silicon area and overall power consumption can be greatly reduced. The proposed gamma correction scheme is validated by the reported simulation results and the experimental results measured for our designed test structure, which is fabricated with 0.35 μm standard complementary-metal-oxide-semiconductor (CMOS) process. Full article
(This article belongs to the Section Physical Sensors)
Show Figures

10 pages, 2056 KB  
Article
A Pyridine-Containing Cu2+-Selective Probe Based on Naphthalimide Derivative
by Jun Zhang, Qiang Wu, Bangliang Yu and Chunwei Yu
Sensors 2014, 14(12), 24146-24155; https://doi.org/10.3390/s141224146 - 15 Dec 2014
Cited by 7 | Viewed by 6751
Abstract
A new fluorescent probe P derived from naphthalimide bearing a pyridine group has been synthesized and characterized. The proposed probe P shows high selectivity and sensitivity to Cu2+ in aqueous media. Under optimized conditions, the linear response of P (2 μM) toward [...] Read more.
A new fluorescent probe P derived from naphthalimide bearing a pyridine group has been synthesized and characterized. The proposed probe P shows high selectivity and sensitivity to Cu2+ in aqueous media. Under optimized conditions, the linear response of P (2 μM) toward Cu2+ was 0.05–0.9 μM in ethanol-water solution (3:2, v:v, 50 mM HEPES, pH 7.4), and the detection limit was 0.03 μM. Full article
(This article belongs to the Section Chemical Sensors)
Show Figures

18 pages, 2082 KB  
Article
Recognizing Objects in 3D Point Clouds with Multi-Scale Local Features
by Min Lu, Yulan Guo, Jun Zhang, Yanxin Ma and Yinjie Lei
Sensors 2014, 14(12), 24156-24173; https://doi.org/10.3390/s141224156 - 15 Dec 2014
Cited by 27 | Viewed by 7362
Abstract
Recognizing 3D objects from point clouds in the presence of significant clutter and occlusion is a highly challenging task. In this paper, we present a coarse-to-fine 3D object recognition algorithm. During the phase of offline training, each model is represented with a set [...] Read more.
Recognizing 3D objects from point clouds in the presence of significant clutter and occlusion is a highly challenging task. In this paper, we present a coarse-to-fine 3D object recognition algorithm. During the phase of offline training, each model is represented with a set of multi-scale local surface features. During the phase of online recognition, a set of keypoints are first detected from each scene. The local surfaces around these keypoints are further encoded with multi-scale feature descriptors. These scene features are then matched against all model features to generate recognition hypotheses, which include model hypotheses and pose hypotheses. Finally, these hypotheses are verified to produce recognition results. The proposed algorithm was tested on two standard datasets, with rigorous comparisons to the state-of-the-art algorithms. Experimental results show that our algorithm was fully automatic and highly effective. It was also very robust to occlusion and clutter. It achieved the best recognition performance on all of these datasets, showing its superiority compared to existing algorithms. Full article
(This article belongs to the Section Remote Sensors)
Show Figures

14 pages, 1299 KB  
Article
Assessment of a Newly Developed, Active Pneumatic-Driven, Sensorimotor Test and Training Device
by Wolfram Haslinger, Lisa Müller, Esmeralda Mildner, Stefan Löfler, Helmut Kern and Christian Raschner
Sensors 2014, 14(12), 24174-24187; https://doi.org/10.3390/s141224174 - 15 Dec 2014
Cited by 3 | Viewed by 7551
Abstract
The sensorimotor system (SMS) plays an important role in sports and in every day movement. Several tools for assessment and training have been designed. Many of them are directed to specific populations, and have major shortcomings due to the training effect or safety. [...] Read more.
The sensorimotor system (SMS) plays an important role in sports and in every day movement. Several tools for assessment and training have been designed. Many of them are directed to specific populations, and have major shortcomings due to the training effect or safety. The aim of the present study was to design and assess a dynamic sensorimotor test and training device that can be adjusted for all levels of performance. The novel pneumatic-driven mechatronic device can guide the trainee, allow independent movements or disrupt the individual with unpredicted perturbations while standing on a platform. The test-reliability was evaluated using intraclass correlation coefficient (ICC). Subjects were required to balance their center of pressure (COP) in a target circle (TITC). The time in TITC and the COP error (COPe) were recorded for analysis. The results of 22 males and 14 females (23.7 ± 2.6 years) showed good to excellent test–retest reliability. The newly designed Active Balance System (ABS) was then compared with the Biodex Balance System SD® (BBS). The results of 15 females, 14 males (23.4 ± 1.6 years) showed modest correlation in static and acceptable correlation in dynamic conditions, suggesting that ABS could be a reliable and comparable tool for dynamic balance assessments. Full article
(This article belongs to the Collection Sensors for Globalized Healthy Living and Wellbeing)
Show Figures

24 pages, 1268 KB  
Article
A Malicious Pattern Detection Engine for Embedded Security Systems in the Internet of Things
by Doohwan Oh, Deokho Kim and Won Woo Ro
Sensors 2014, 14(12), 24188-24211; https://doi.org/10.3390/s141224188 - 16 Dec 2014
Cited by 110 | Viewed by 10717
Abstract
With the emergence of the Internet of Things (IoT), a large number of physical objects in daily life have been aggressively connected to the Internet. As the number of objects connected to networks increases, the security systems face a critical challenge due to [...] Read more.
With the emergence of the Internet of Things (IoT), a large number of physical objects in daily life have been aggressively connected to the Internet. As the number of objects connected to networks increases, the security systems face a critical challenge due to the global connectivity and accessibility of the IoT. However, it is difficult to adapt traditional security systems to the objects in the IoT, because of their limited computing power and memory size. In light of this, we present a lightweight security system that uses a novel malicious pattern-matching engine. We limit the memory usage of the proposed system in order to make it work on resource-constrained devices. To mitigate performance degradation due to limitations of computation power and memory, we propose two novel techniques, auxiliary shifting and early decision. Through both techniques, we can efficiently reduce the number of matching operations on resource-constrained systems. Experiments and performance analyses show that our proposed system achieves a maximum speedup of 2.14 with an IoT object and provides scalable performance for a large number of patterns. Full article
(This article belongs to the Special Issue Wireless Sensor Networks and the Internet of Things)
Show Figures

19 pages, 3478 KB  
Article
Effects of Reduced Terrestrial LiDAR Point Density on High-Resolution Grain Crop Surface Models in Precision Agriculture
by Martin Hämmerle and Bernhard Höfle
Sensors 2014, 14(12), 24212-24230; https://doi.org/10.3390/s141224212 - 16 Dec 2014
Cited by 51 | Viewed by 10912
Abstract
3D geodata play an increasingly important role in precision agriculture, e.g., for modeling in-field variations of grain crop features such as height or biomass. A common data capturing method is LiDAR, which often requires expensive equipment and produces large datasets. This study contributes [...] Read more.
3D geodata play an increasingly important role in precision agriculture, e.g., for modeling in-field variations of grain crop features such as height or biomass. A common data capturing method is LiDAR, which often requires expensive equipment and produces large datasets. This study contributes to the improvement of 3D geodata capturing efficiency by assessing the effect of reduced scanning resolution on crop surface models (CSMs). The analysis is based on high-end LiDAR point clouds of grain crop fields of different varieties (rye and wheat) and nitrogen fertilization stages (100%, 50%, 10%). Lower scanning resolutions are simulated by keeping every n-th laser beam with increasing step widths n. For each iteration step, high-resolution CSMs (0.01 m2 cells) are derived and assessed regarding their coverage relative to a seamless CSM derived from the original point cloud, standard deviation of elevation and mean elevation. Reducing the resolution to, e.g., 25% still leads to a coverage of >90% and a mean CSM elevation of >96% of measured crop height. CSM types (maximum elevation or 90th-percentile elevation) react differently to reduced scanning resolutions in different crops (variety, density). The results can help to assess the trade-off between CSM quality and minimum requirements regarding equipment and capturing set-up. Full article
(This article belongs to the Special Issue Agriculture and Forestry: Sensors, Technologies and Procedures)
Show Figures

13 pages, 2156 KB  
Article
Nanocrystalline Tin Oxide Nanofibers Deposited by a Novel Focused Electrospinning Method. Application to the Detection of TATP Precursors
by José Pedro Santos, Maria Jesús Fernández, José Luis Fontecha, Daniel Matatagui, Isabel Sayago, Maria Carmen Horrillo and Isabel Gracia
Sensors 2014, 14(12), 24231-24243; https://doi.org/10.3390/s141224231 - 16 Dec 2014
Cited by 23 | Viewed by 8406
Abstract
A new method of depositing tin dioxide nanofibers in order to develop chemical sensors is presented. It involves an electrospinning process with in-plane electrostatic focusing over micromechanized substrates. It is a fast and reproducible method. After an annealing process, which can be performed [...] Read more.
A new method of depositing tin dioxide nanofibers in order to develop chemical sensors is presented. It involves an electrospinning process with in-plane electrostatic focusing over micromechanized substrates. It is a fast and reproducible method. After an annealing process, which can be performed by the substrate heaters, it is observed that the fibers are intertwined forming porous networks that are randomly distributed on the substrate. The fiber diameters oscillate from 100 nm to 200 nm and fiber lengths reach several tens of microns. Each fiber has a polycrystalline structure with multiple nano-grains. The sensors have been tested for the detection of acetone and hydrogen peroxide (precursors of the explosive triacetone triperoxide, TATP) in air in the ppm range. High and fast responses to these gases have been obtained. Full article
(This article belongs to the Section Chemical Sensors)
Show Figures

14 pages, 2273 KB  
Article
A High-Q Resonant Pressure Microsensor with Through-Glass Electrical Interconnections Based on Wafer-Level MEMS Vacuum Packaging
by Zhenyu Luo, Deyong Chen, Junbo Wang, Yinan Li and Jian Chen
Sensors 2014, 14(12), 24244-24257; https://doi.org/10.3390/s141224244 - 16 Dec 2014
Cited by 53 | Viewed by 11980
Abstract
This paper presents a high-Q resonant pressure microsensor with through-glass electrical interconnections based on wafer-level MEMS vacuum packaging. An approach to maintaining high-vacuum conditions by integrating the MEMS fabrication process with getter material preparation is presented in this paper. In this device, the [...] Read more.
This paper presents a high-Q resonant pressure microsensor with through-glass electrical interconnections based on wafer-level MEMS vacuum packaging. An approach to maintaining high-vacuum conditions by integrating the MEMS fabrication process with getter material preparation is presented in this paper. In this device, the pressure under measurement causes a deflection of a pressure-sensitive silicon square diaphragm, which is further translated to stress build up in “H” type doubly-clamped micro resonant beams, leading to a resonance frequency shift. The device geometries were optimized using FEM simulation and a 4-inch SOI wafer was used for device fabrication, which required only three photolithographic steps. In the device fabrication, a non-evaporable metal thin film as the getter material was sputtered on a Pyrex 7740 glass wafer, which was then anodically bonded to the patterned SOI wafer for vacuum packaging. Through-glass via holes predefined in the glass wafer functioned as the electrical interconnections between the patterned SOI wafer and the surrounding electrical components. Experimental results recorded that the Q-factor of the resonant beam was beyond 22,000, with a differential sensitivity of 89.86 Hz/kPa, a device resolution of 10 Pa and a nonlinearity of 0.02% F.S with the pressure varying from 50 kPa to 100 kPa. In addition, the temperature drift coefficient was less than −0.01% F.S/°C in the range of −40 °C to 70 °C, the long-term stability error was quantified as 0.01% F.S over a 5-month period and the accuracy of the microsensor was better than 0.01% F.S. Full article
(This article belongs to the Collection Modeling, Testing and Reliability Issues in MEMS Engineering)
Show Figures

20 pages, 1318 KB  
Article
Influence of Fiber Bragg Grating Spectrum Degradation on the Performance of Sensor Interrogation Algorithms
by Alfredo Lamberti, Steve Vanlanduit, Ben De Pauw and Francis Berghmans
Sensors 2014, 14(12), 24258-24277; https://doi.org/10.3390/s141224258 - 16 Dec 2014
Cited by 32 | Viewed by 7625
Abstract
The working principle of fiber Bragg grating (FBG) sensors is mostly based on the tracking of the Bragg wavelength shift. To accomplish this task, different algorithms have been proposed, from conventional maximum and centroid detection algorithms to more recently-developed correlation-based techniques. Several studies [...] Read more.
The working principle of fiber Bragg grating (FBG) sensors is mostly based on the tracking of the Bragg wavelength shift. To accomplish this task, different algorithms have been proposed, from conventional maximum and centroid detection algorithms to more recently-developed correlation-based techniques. Several studies regarding the performance of these algorithms have been conducted, but they did not take into account spectral distortions, which appear in many practical applications. This paper addresses this issue and analyzes the performance of four different wavelength tracking algorithms (maximum detection, centroid detection, cross-correlation and fast phase-correlation) when applied to distorted FBG spectra used for measuring dynamic loads. Both simulations and experiments are used for the analyses. The dynamic behavior of distorted FBG spectra is simulated using the transfer-matrix approach, and the amount of distortion of the spectra is quantified using dedicated distortion indices. The algorithms are compared in terms of achievable precision and accuracy. To corroborate the simulation results, experiments were conducted using three FBG sensors glued on a steel plate and subjected to a combination of transverse force and vibration loads. The analysis of the results showed that the fast phase-correlation algorithm guarantees the best combination of versatility, precision and accuracy. Full article
(This article belongs to the Section Physical Sensors)
Show Figures

27 pages, 734 KB  
Article
HiCoDG: A Hierarchical Data-Gathering Scheme Using Cooperative Multiple Mobile Elements
by Duc Van Le, Hoon Oh and Seokhoon Yoon
Sensors 2014, 14(12), 24278-24304; https://doi.org/10.3390/s141224278 - 17 Dec 2014
Cited by 16 | Viewed by 6198
Abstract
In this paper, we study mobile element (ME)-based data-gathering schemes in wireless sensor networks. Due to the physical speed limits of mobile elements, the existing data-gathering schemes that usemobile elements can suffer from high data-gathering latency. In order to address this problem, this [...] Read more.
In this paper, we study mobile element (ME)-based data-gathering schemes in wireless sensor networks. Due to the physical speed limits of mobile elements, the existing data-gathering schemes that usemobile elements can suffer from high data-gathering latency. In order to address this problem, this paper proposes a new hierarchical and cooperative data-gathering (HiCoDG) scheme that enables multiple mobile elements to cooperate with each other to collect and relay data. In HiCoDG, two types of mobile elements are used: the mobile collector (MC) and the mobile relay (MR). MCs collect data from sensors and forward them to the MR, which will deliver them to the sink. In this work, we also formulated an integer linear programming (ILP) optimization problem to find the optimal trajectories for MCs and the MR, such that the traveling distance of MEs is minimized. Two variants of HiCoDG, intermediate station (IS)-based and cooperative movement scheduling (CMS)-based, are proposed to facilitate cooperative data forwarding from MCs to theMR. An analytical model for estimating the average data-gathering latency in HiCoDG was also designed. Simulations were performed to compare the performance of the IS and CMS variants, as well as a multiple traveling salesman problem (mTSP)-based approach. The simulation results show that HiCoDG outperformsmTSP in terms of latency. The results also show that CMS can achieve the lowest latency with low energy consumption. Full article
(This article belongs to the Section Sensor Networks)
Show Figures

24 pages, 902 KB  
Article
Effective Low-Power Wearable Wireless Surface EMG Sensor Design Based on Analog-Compressed Sensing
by Mohammadreza Balouchestani and Sridhar Krishnan
Sensors 2014, 14(12), 24305-24328; https://doi.org/10.3390/s141224305 - 17 Dec 2014
Cited by 20 | Viewed by 10406
Abstract
Surface Electromyography (sEMG) is a non-invasive measurement process that does not involve tools and instruments to break the skin or physically enter the body to investigate and evaluate the muscular activities produced by skeletal muscles. The main drawbacks of existing sEMG systems are: [...] Read more.
Surface Electromyography (sEMG) is a non-invasive measurement process that does not involve tools and instruments to break the skin or physically enter the body to investigate and evaluate the muscular activities produced by skeletal muscles. The main drawbacks of existing sEMG systems are: (1) they are not able to provide real-time monitoring; (2) they suffer from long processing time and low speed; (3) they are not effective for wireless healthcare systems because they consume huge power. In this work, we present an analog-based Compressed Sensing (CS) architecture, which consists of three novel algorithms for design and implementation of wearable wireless sEMG bio-sensor. At the transmitter side, two new algorithms are presented in order to apply the analog-CS theory before Analog to Digital Converter (ADC). At the receiver side, a robust reconstruction algorithm based on a combination of ℓ1-ℓ1-optimization and Block Sparse Bayesian Learning (BSBL) framework is presented to reconstruct the original bio-signals from the compressed bio-signals. The proposed architecture allows reducing the sampling rate to 25% of Nyquist Rate (NR). In addition, the proposed architecture reduces the power consumption to 40%, Percentage Residual Difference (PRD) to 24%, Root Mean Squared Error (RMSE) to 2%, and the computation time from 22 s to 9.01 s, which provide good background for establishing wearable wireless healthcare systems. The proposed architecture achieves robust performance in low Signal-to-Noise Ratio (SNR) for the reconstruction process. Full article
(This article belongs to the Special Issue Wireless Sensor Network for Pervasive Medical Care)
Show Figures

9 pages, 1392 KB  
Article
All-Optical Graphene Oxide Humidity Sensors
by Weng Hong Lim, Yuen Kiat Yap, Wu Yi Chong and Harith Ahmad
Sensors 2014, 14(12), 24329-24337; https://doi.org/10.3390/s141224329 - 17 Dec 2014
Cited by 69 | Viewed by 8556
Abstract
The optical characteristics of graphene oxide (GO) were explored to design and fabricate a GO-based optical humidity sensor. GO film was coated onto a SU8 polymer channel waveguide using the drop-casting technique. The proposed sensor shows a high TE-mode absorption at 1550 nm. [...] Read more.
The optical characteristics of graphene oxide (GO) were explored to design and fabricate a GO-based optical humidity sensor. GO film was coated onto a SU8 polymer channel waveguide using the drop-casting technique. The proposed sensor shows a high TE-mode absorption at 1550 nm. Due to the dependence of the dielectric properties of the GO film on water content, this high TE-mode absorption decreases when the ambient relative humidity increases. The proposed sensor shows a rapid response (<1 s) to periodically interrupted humid air flow. The transmission of the proposed sensor shows a linear response of 0.553 dB/% RH in the range of 60% to 100% RH. Full article
(This article belongs to the Special Issue Optical Sensors for Chemical, Biological and Industrial Applications)
Show Figures

20 pages, 771 KB  
Article
Inertial Sensor-Based Smoother for Gait Analysis
by Young Soo Suh
Sensors 2014, 14(12), 24338-24357; https://doi.org/10.3390/s141224338 - 17 Dec 2014
Cited by 25 | Viewed by 7114
Abstract
An off-line smoother algorithm is proposed to estimate foot motion using an inertial sensor unit (three-axis gyroscopes and accelerometers) attached to a shoe. The smoother gives more accurate foot motion estimation than filter-based algorithms by using all of the sensor data instead of [...] Read more.
An off-line smoother algorithm is proposed to estimate foot motion using an inertial sensor unit (three-axis gyroscopes and accelerometers) attached to a shoe. The smoother gives more accurate foot motion estimation than filter-based algorithms by using all of the sensor data instead of using the current sensor data. The algorithm consists of two parts. In the first part, a Kalman filter is used to obtain initial foot motion estimation. In the second part, the error in the initial estimation is compensated using a smoother, where the problem is formulated in the quadratic optimization problem. An efficient solution of the quadratic optimization problem is given using the sparse structure. Through experiments, it is shown that the proposed algorithm can estimate foot motion more accurately than a filter-based algorithm with reasonable computation time. In particular, there is significant improvement in the foot motion estimation when the foot is moving off the floor: the z-axis position error squared sum (total time: 3.47 s) when the foot is in the air is 0.0807 m2 (Kalman filter) and 0.0020 m2 (the proposed smoother). Full article
(This article belongs to the Special Issue Inertial Sensors and Systems)
Show Figures

23 pages, 841 KB  
Article
Improved One-Way Hash Chain and Revocation Polynomial-Based Self-Healing Group Key Distribution Schemes in Resource-Constrained Wireless Networks
by Huifang Chen and Lei Xie
Sensors 2014, 14(12), 24358-24380; https://doi.org/10.3390/s141224358 - 18 Dec 2014
Cited by 12 | Viewed by 5928
Abstract
Self-healing group key distribution (SGKD) aims to deal with the key distribution problem over an unreliable wireless network. In this paper, we investigate the SGKD issue in resource-constrained wireless networks. We propose two improved SGKD schemes using the one-way hash chain (OHC) and [...] Read more.
Self-healing group key distribution (SGKD) aims to deal with the key distribution problem over an unreliable wireless network. In this paper, we investigate the SGKD issue in resource-constrained wireless networks. We propose two improved SGKD schemes using the one-way hash chain (OHC) and the revocation polynomial (RP), the OHC&RP-SGKD schemes. In the proposed OHC&RP-SGKD schemes, by introducing the unique session identifier and binding the joining time with the capability of recovering previous session keys, the problem of the collusion attack between revoked users and new joined users in existing hash chain-based SGKD schemes is resolved. Moreover, novel methods for utilizing the one-way hash chain and constructing the personal secret, the revocation polynomial and the key updating broadcast packet are presented. Hence, the proposed OHC&RP-SGKD schemes eliminate the limitation of the maximum allowed number of revoked users on the maximum allowed number of sessions, increase the maximum allowed number of revoked/colluding users, and reduce the redundancy in the key updating broadcast packet. Performance analysis and simulation results show that the proposed OHC&RP-SGKD schemes are practical for resource-constrained wireless networks in bad environments, where a strong collusion attack resistance is required and many users could be revoked. Full article
(This article belongs to the Section Sensor Networks)
Show Figures

27 pages, 483 KB  
Article
Moving Target Tracking through Distributed Clustering in Directional Sensor Networks
by Asma Enayet, Md. Abdur Razzaque, Mohammad Mehedi Hassan, Ahmad Almogren and Atif Alamri
Sensors 2014, 14(12), 24381-24407; https://doi.org/10.3390/s141224381 - 18 Dec 2014
Cited by 18 | Viewed by 6625
Abstract
The problem of moving target tracking in directional sensor networks (DSNs) introduces new research challenges, including optimal selection of sensing and communication sectors of the directional sensor nodes, determination of the precise location of the target and an energy-efficient data collection mechanism. Existing [...] Read more.
The problem of moving target tracking in directional sensor networks (DSNs) introduces new research challenges, including optimal selection of sensing and communication sectors of the directional sensor nodes, determination of the precise location of the target and an energy-efficient data collection mechanism. Existing solutions allow individual sensor nodes to detect the target’s location through collaboration among neighboring nodes, where most of the sensors are activated and communicate with the sink. Therefore, they incur much overhead, loss of energy and reduced target tracking accuracy. In this paper, we have proposed a clustering algorithm, where distributed cluster heads coordinate their member nodes in optimizing the active sensing and communication directions of the nodes, precisely determining the target location by aggregating reported sensing data from multiple nodes and transferring the resultant location information to the sink. Thus, the proposed target tracking mechanism minimizes the sensing redundancy and maximizes the number of sleeping nodes in the network. We have also investigated the dynamic approach of activating sleeping nodes on-demand so that the moving target tracking accuracy can be enhanced while maximizing the network lifetime. We have carried out our extensive simulations in ns-3, and the results show that the proposed mechanism achieves higher performance compared to the state-of-the-art works. Full article
(This article belongs to the Section Sensor Networks)
Show Figures

17 pages, 1454 KB  
Article
A Smart City Application: A Fully Controlled Street Lighting Isle Based on Raspberry-Pi Card, a ZigBee Sensor Network and WiMAX
by Fabio Leccese, Marco Cagnetti and Daniele Trinca
Sensors 2014, 14(12), 24408-24424; https://doi.org/10.3390/s141224408 - 18 Dec 2014
Cited by 158 | Viewed by 19596
Abstract
A smart city application has been realized and tested. It is a fully remote controlled isle of lamp posts based on new technologies. It has been designed and organized in different hierarchical layers, which perform local activities to physically control the lamp posts [...] Read more.
A smart city application has been realized and tested. It is a fully remote controlled isle of lamp posts based on new technologies. It has been designed and organized in different hierarchical layers, which perform local activities to physically control the lamp posts and transmit information with another for remote control. Locally, each lamp post uses an electronic card for management and a ZigBee tlc network transmits data to a central control unit, which manages the whole isle. The central unit is realized with a Raspberry-Pi control card due to its good computing performance at very low price. Finally, a WiMAX connection was tested and used to remotely control the smart grid, thus overcoming the distance limitations of commercial Wi-Fi networks. The isle has been realized and tested for some months in the field. Full article
(This article belongs to the Special Issue Sensors and Smart Cities)
Show Figures

16 pages, 12828 KB  
Article
Multi-Sensor Fusion of Landsat 8 Thermal Infrared (TIR) and Panchromatic (PAN) Images
by Hyung-Sup Jung and Sung-Whan Park
Sensors 2014, 14(12), 24425-24440; https://doi.org/10.3390/s141224425 - 18 Dec 2014
Cited by 25 | Viewed by 7658
Abstract
Data fusion is defined as the combination of data from multiple sensors such that the resulting information is better than would be possible when the sensors are used individually. The multi-sensor fusion of panchromatic (PAN) and thermal infrared (TIR) images is a good [...] Read more.
Data fusion is defined as the combination of data from multiple sensors such that the resulting information is better than would be possible when the sensors are used individually. The multi-sensor fusion of panchromatic (PAN) and thermal infrared (TIR) images is a good example of this data fusion. While a PAN image has higher spatial resolution, a TIR one has lower spatial resolution. In this study, we have proposed an efficient method to fuse Landsat 8 PAN and TIR images using an optimal scaling factor in order to control the trade-off between the spatial details and the thermal information. We have compared the fused images created from different scaling factors and then tested the performance of the proposed method at urban and rural test areas. The test results show that the proposed method merges the spatial resolution of PAN image and the temperature information of TIR image efficiently. The proposed method may be applied to detect lava flows of volcanic activity, radioactive exposure of nuclear power plants, and surface temperature change with respect to land-use change. Full article
(This article belongs to the Section Remote Sensors)
Show Figures

21 pages, 1258 KB  
Article
The Benefits of Soft Sensor and Multi-Rate Control for the Implementation of Wireless Networked Control Systems
by Raul K. Mansano, Eduardo P. Godoy and Arthur J. V. Porto
Sensors 2014, 14(12), 24441-24461; https://doi.org/10.3390/s141224441 - 18 Dec 2014
Cited by 30 | Viewed by 7336
Abstract
Recent advances in wireless networking technology and the proliferation of industrial wireless sensors have led to an increasing interest in using wireless networks for closed loop control. The main advantages of Wireless Networked Control Systems (WNCSs) are the reconfigurability, easy commissioning and the [...] Read more.
Recent advances in wireless networking technology and the proliferation of industrial wireless sensors have led to an increasing interest in using wireless networks for closed loop control. The main advantages of Wireless Networked Control Systems (WNCSs) are the reconfigurability, easy commissioning and the possibility of installation in places where cabling is impossible. Despite these advantages, there are two main problems which must be considered for practical implementations of WNCSs. One problem is the sampling period constraint of industrial wireless sensors. This problem is related to the energy cost of the wireless transmission, since the power supply is limited, which precludes the use of these sensors in several closed-loop controls. The other technological concern in WNCS is the energy efficiency of the devices. As the sensors are powered by batteries, the lowest possible consumption is required to extend battery lifetime. As a result, there is a compromise between the sensor sampling period, the sensor battery lifetime and the required control performance for the WNCS. This paper develops a model-based soft sensor to overcome these problems and enable practical implementations of WNCSs. The goal of the soft sensor is generating virtual data allowing an actuation on the process faster than the maximum sampling period available for the wireless sensor. Experimental results have shown the soft sensor is a solution to the sampling period constraint problem of wireless sensors in control applications, enabling the application of industrial wireless sensors in WNCSs. Additionally, our results demonstrated the soft sensor potential for implementing energy efficient WNCS through the battery saving of industrial wireless sensors. Full article
(This article belongs to the Section Physical Sensors)
Show Figures

10 pages, 1826 KB  
Article
Fabrication of a PMN-PT Single Crystal-Based Transcranial Doppler Transducer and the Power Regulation of Its Detection System
by Qingwen Yue, Dongxu Liu, Wei Wang, Wenning Di, Di Lin, Xi'an Wang and Haosu Luo
Sensors 2014, 14(12), 24462-24471; https://doi.org/10.3390/s141224462 - 19 Dec 2014
Cited by 12 | Viewed by 8474
Abstract
Doppler sonographic measurement of flow velocity in the basal cerebral arteries through the intact skull was developed using a pulsed Doppler technique and 2 MHz emitting frequency. Relaxor-based ferroelectric single crystals Pb(Mg1/3Nb2/3)O3-PbTiO3 (PMN-PT) were chosen to [...] Read more.
Doppler sonographic measurement of flow velocity in the basal cerebral arteries through the intact skull was developed using a pulsed Doppler technique and 2 MHz emitting frequency. Relaxor-based ferroelectric single crystals Pb(Mg1/3Nb2/3)O3-PbTiO3 (PMN-PT) were chosen to be the piezoelectric transducer material due to their ultrahigh piezoelectric coefficients, high electromechanical coupling coefficients and low dielectric loss. The pulse-echo response of the transducer was measured using the conventional pulse-echo method in a water bath at room temperature. The −6 dB bandwidth of the transducer is 68.4% and the sensitivity is −17.4 dB. In order to get a good match between transducer and detection system, different transmission powers have been regulated by changing the impedance of the transmitting electric circuit. In the middle cerebral artery (MCA) measurement photograph results, as the transmission power is increasing, the detection results become clearer and clearer. A comparison at the same transmission power for different transducers shows that the detection photograph obtained by the crystal transducer was clearer than that obtained with a commercial transducer, which should make it easier for doctors to find the cerebral arteries. Full article
Show Figures

11 pages, 2800 KB  
Article
An Electrochemical Microsensor Based on a AuNPs-Modified Microband Array Electrode for Phosphate Determination in Fresh Water Samples
by Fangfang Wang, Jianhua Tong, Yang Li, Chao Bian, Jizhou Sun and Shanhong Xia
Sensors 2014, 14(12), 24472-24482; https://doi.org/10.3390/s141224472 - 19 Dec 2014
Cited by 18 | Viewed by 7328
Abstract
This work describes the fabrication, characterization, and application of a gold microband array electrode (MAE) for the determination of phosphate in fresh water samples. The working principle of this MAE is based on the reduction of a molybdophosphate complex using the linear sweep [...] Read more.
This work describes the fabrication, characterization, and application of a gold microband array electrode (MAE) for the determination of phosphate in fresh water samples. The working principle of this MAE is based on the reduction of a molybdophosphate complex using the linear sweep voltammetric (LSV) method. The calibration of this microsensor was performed with standard phosphate solutions prepared with KH2PO4 and pH adjusted to 1.0. The microsensor consists of a platinum counter electrode, a gold MAE as working electrode, and an Ag/AgCl electrode as reference electrode. The microelectrode chips were fabricated by the Micro Electro-Mechanical System (MEMS) technique. To improve the sensitivity, gold nanoparticles (AuNPs) were electrodeposited on the working electrode. With a linear range from 0.02 to 0.50 mg P/L, the sensitivity of the unmodified microsensor is 2.40 µA per (mg P/L) (R2 = 0.99) and that of the AuNPs-modified microsensor is 7.66 µA per (mg P/L) (R2 = 0.99). The experimental results showed that AuNPs-modified microelectrode had better sensitivity and a larger current response than the unmodified microelectrode. Full article
(This article belongs to the Section Chemical Sensors)
Show Figures

19 pages, 5027 KB  
Article
An Architecture for Measuring Joint Angles Using a Long Period Fiber Grating-Based Sensor
by Carlos A. Perez-Ramirez, Dora L. Almanza-Ojeda, Jesus N. Guerrero-Tavares, Francisco J. Mendoza-Galindo, Julian M. Estudillo-Ayala and Mario A. Ibarra-Manzano
Sensors 2014, 14(12), 24483-24501; https://doi.org/10.3390/s141224483 - 19 Dec 2014
Cited by 15 | Viewed by 6862
Abstract
The implementation of signal filters in a real-time form requires a tradeoff between computation resources and the system performance. Therefore, taking advantage of low lag response and the reduced consumption of resources, in this article, the Recursive Least Square (RLS) algorithm is used [...] Read more.
The implementation of signal filters in a real-time form requires a tradeoff between computation resources and the system performance. Therefore, taking advantage of low lag response and the reduced consumption of resources, in this article, the Recursive Least Square (RLS) algorithm is used to filter a signal acquired from a fiber-optics-based sensor. In particular, a Long-Period Fiber Grating (LPFG) sensor is used to measure the bending movement of a finger. After that, the Gaussian Mixture Model (GMM) technique allows us to classify the corresponding finger position along the motion range. For these measures to help in the development of an autonomous robotic hand, the proposed technique can be straightforwardly implemented on real time platforms such as Field Programmable Gate Array (FPGA) or Digital Signal Processors (DSP). Different angle measurements of the finger’s motion are carried out by the prototype and a detailed analysis of the system performance is presented. Full article
(This article belongs to the Section Physical Sensors)
Show Figures

21 pages, 1583 KB  
Article
High Frequency Amplitude Detector for GMI Magnetic Sensors
by Aktham Asfour, Manel Zidi and Jean-Paul Yonnet
Sensors 2014, 14(12), 24502-24522; https://doi.org/10.3390/s141224502 - 19 Dec 2014
Cited by 18 | Viewed by 10791
Abstract
A new concept of a high-frequency amplitude detector and demodulator for Giant-Magneto-Impedance (GMI) sensors is presented. This concept combines a half wave rectifier, with outstanding capabilities and high speed, and a feedback approach that ensures the amplitude detection with easily adjustable gain. The [...] Read more.
A new concept of a high-frequency amplitude detector and demodulator for Giant-Magneto-Impedance (GMI) sensors is presented. This concept combines a half wave rectifier, with outstanding capabilities and high speed, and a feedback approach that ensures the amplitude detection with easily adjustable gain. The developed detector is capable of measuring high-frequency and very low amplitude signals without the use of diode-based active rectifiers or analog multipliers. The performances of this detector are addressed throughout the paper. The full circuitry of the design is given, together with a comprehensive theoretical study of the concept and experimental validation. The detector has been used for the amplitude measurement of both single frequency and pulsed signals and for the demodulation of amplitude-modulated signals. It has also been successfully integrated in a GMI sensor prototype. Magnetic field and electrical current measurements in open- and closed-loop of this sensor have also been conducted. Full article
(This article belongs to the Special Issue State-of-the-Art Sensors Technology in France)
Show Figures

Previous Issue
Next Issue
Back to TopTop