You are currently viewing a new version of our website. To view the old version click .

22 Results Found

  • Article
  • Open Access
2,140 Views
13 Pages

In Vivo Confocal Microscopy Findings in Corneal Stromal Dystrophies

  • Süleyman Okudan,
  • Emine Tınkır Kayıtmazbatır,
  • Ayşe Bozkurt Oflaz and
  • Banu Bozkurt

Background/Objectives: In this study, we aim to evaluate in vivo confocal microscopy (IVCM) findings of corneal stromal dystrophies (CSDs) including granular, macular and lattice corneal dystrophy that can be used for differential diagnosis and monit...

  • Review
  • Open Access
11 Citations
5,501 Views
26 Pages

13 March 2023

Corneal dystrophies are a group of non-inflammatory inherited disorders of the cornea. This review considers treatment options for epithelial-stromal and stromal corneal dystrophies: namely Reis–Bücklers, Thiel–Behnke, lattice, Avell...

  • Article
  • Open Access
4 Citations
2,369 Views
12 Pages

Descemet Membrane Endothelial Keratoplasty (DMEK) Reduces the Corneal Epithelial Thickness in Fuchs’ Patients

  • Jens Julian Storp,
  • Larissa Lahme,
  • Sami Al-Nawaiseh,
  • Nicole Eter and
  • Maged Alnawaiseh

20 May 2023

Fuchs’ endothelial corneal dystrophy (FECD) is the occurrence of corneal edema due to endothelial cell dystrophy. Descemet membrane endothelial keratoplasty (DMEK) is considered to be the gold standard of treatment. The aim of this study was to...

  • Communication
  • Open Access
5 Citations
3,807 Views
13 Pages

Partial Ablation of Non-Myogenic Progenitor Cells as a Therapeutic Approach to Duchenne Muscular Dystrophy

  • Zhanguo Gao,
  • Aiping Lu,
  • Alexes C. Daquinag,
  • Yongmei Yu,
  • Matthieu Huard,
  • Chieh Tseng,
  • Xueqin Gao,
  • Johnny Huard and
  • Mikhail G. Kolonin

15 October 2021

Duchenne muscular dystrophy (DMD), caused by the loss of dystrophin, remains incurable. Reduction in muscle regeneration with DMD is associated with the accumulation of fibroadipogenic progenitors (FAPs) differentiating into myofibroblasts and leadin...

  • Article
  • Open Access
8 Citations
2,718 Views
18 Pages

Amniotic Membrane-Derived Stromal Cells Release Extracellular Vesicles That Favor Regeneration of Dystrophic Skeletal Muscles

  • Martina Sandonà,
  • Federica Esposito,
  • Anna Cargnoni,
  • Antonietta Silini,
  • Pietro Romele,
  • Ornella Parolini and
  • Valentina Saccone

5 August 2023

Duchenne muscular dystrophy (DMD) is a muscle disease caused by mutations in the dystrophin gene characterized by myofiber fragility and progressive muscle degeneration. The genetic defect results in a reduced number of self-renewing muscle stem cell...

  • Review
  • Open Access
5 Citations
3,014 Views
16 Pages

Treatment of Inherited Retinal Dystrophies with Somatic Cell Therapy Medicinal Product: A Review

  • Giacomo Maria Bacci,
  • Valentina Becherucci,
  • Elisa Marziali,
  • Andrea Sodi,
  • Franco Bambi and
  • Roberto Caputo

9 May 2022

Inherited retinal dystrophies and retinal degenerations related to more common diseases (i.e., age-related macular dystrophy) are a major issue and one of the main causes of low vision in pediatric and elderly age groups. Advancement and understandin...

  • Review
  • Open Access
1 Citations
3,482 Views
20 Pages

Clinical Applications of Corneal Cells Derived from Induced Pluripotent Stem Cells

  • Yixin Luan,
  • Aytan Musayeva,
  • Jina Kim,
  • Debbie Le Blon,
  • Bert van den Bogerd,
  • Mor M. Dickman,
  • Vanessa L. S. LaPointe,
  • Sorcha Ni Dhubhghaill and
  • Silke Oellerich

7 August 2025

Corneal diseases are among the leading causes of blindness worldwide and the standard treatment is the transplantation of corneal donor tissue. Treatment for cornea-related visual impairment and blindness is, however, often constrained by the global...

  • Review
  • Open Access
25 Citations
6,850 Views
11 Pages

Expression and Function of ZEB1 in the Cornea

  • Yingnan Zhang,
  • Xiao Liu,
  • Wei Liang,
  • Douglas C. Dean,
  • Lijun Zhang and
  • Yongqing Liu

16 April 2021

ZEB1 is an important transcription factor for epithelial to mesenchymal transition (EMT) and in the regulation of cell differentiation and transformation. In the cornea, ZEB1 presents in all three layers: the epithelium, the stroma and the endotheliu...

  • Article
  • Open Access
1 Citations
1,480 Views
13 Pages

We describe retrospectively the indications and outcomes of nine patients who present with varying degrees of deep posterior stromal scarring or endothelial failure following deep anterior lamellar keratoplasty (DALK). These patients underwent a surg...

  • Article
  • Open Access
11 Citations
3,404 Views
14 Pages

Oxidative Stress and Cellular Protein Accumulation Are Present in Keratoconus, Macular Corneal Dystrophy, and Fuchs Endothelial Corneal Dystrophy

  • Linda Vottonen,
  • Ali Koskela,
  • Szabolcs Felszeghy,
  • Adam Wylegala,
  • Katarzyna Kryszan,
  • Iswariyaraja Sridevi Gurubaran,
  • Kai Kaarniranta and
  • Edward Wylegala

28 June 2023

The aim of the study was to investigate oxidative stress as well as cellular protein accumulation in corneal diseases including keratoconus (KC), macular corneal dystrophy (MCD), and Fuchs endothelial corneal dystrophy (FECD) at their primary affecti...

  • Article
  • Open Access
1 Citations
3,067 Views
20 Pages

20 February 2024

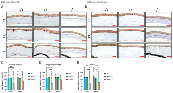
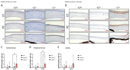
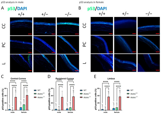
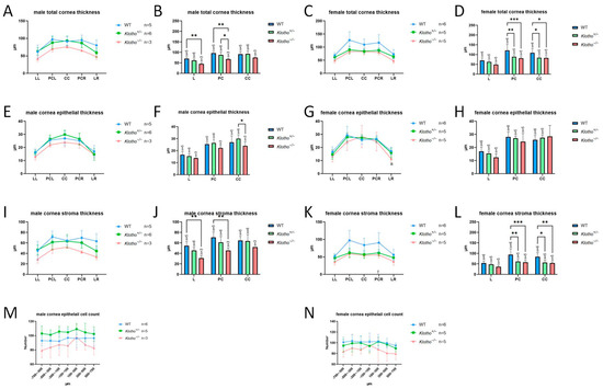
The Klotho loss-of-function mutation is known to cause accelerated senescence in many organs, but its effects on the cornea have not been published. The present study aims to investigate the effects of the Klotho null mutation on cornea degeneration...

  • Feature Paper
  • Review
  • Open Access
14 Citations
5,253 Views
8 Pages

29 April 2023

Bowman’s layer is an acellular layer in the anterior stroma found in the corneas of humans, most other primates, chickens, and some other species. Many other species, however, including the rabbit, dog, wolf, cat, tiger, and lion, do not have a...

  • Case Report
  • Open Access
2,296 Views
8 Pages

Case Report of Schnyder Corneal Dystrophy—A Rare Lipid Metabolic Disorder of the Cornea

  • Nina Stoyanova,
  • Abdulrahman Imran,
  • Zain Ul Hassan,
  • Krasimir Kraev,
  • Yordanka Basheva-Kraeva,
  • Maria Kraeva,
  • Petar Uchikov,
  • Plamena Novakova,
  • Veselin Vasilev and
  • Ivaylo Minev
  • + 6 authors

6 March 2025

Background: Schnyder corneal dystrophy (SCD) is a rare autosomal dominant disorder characterized by bilateral corneal opacification due to abnormal cholesterol and phospholipid deposition. Mutations in the UBIAD1 gene, identified as causative in 2007...

  • Article
  • Open Access
463 Views
14 Pages

Enhancing Safety in Refractive Surgery: A Pilot Evaluation of In Vivo Confocal Microscopy

  • Dominika Janiszewska-Bil,
  • Magdalena Kijonka,
  • Joanna Kokot-Lesiuk,
  • Victor Derhartunian,
  • Anita Lyssek-Boroń,
  • Dariusz Dobrowolski,
  • Edward Wylęgała,
  • Beniamin Oskar Grabarek and
  • Katarzyna Krysik

30 October 2025

Background: In vivo confocal microscopy (IVCM) provides high-resolution corneal imaging that may enhance preoperative and postoperative assessment in refractive surgery. This pilot study aimed to evaluate the diagnostic utility of IVCM in identifying...

  • Review
  • Open Access
6 Citations
5,435 Views
16 Pages

Fuchs endothelial corneal dystrophy (FECD) is a complex genetic disorder characterized by the slow and progressive degeneration of corneal endothelial cells. Thus, it may result in corneal endothelial decompensation and irreversible corneal edema. Mo...

  • Review
  • Open Access
31 Citations
16,214 Views
15 Pages

The indispensable roles of dermatan sulfate-proteoglycans (DS-PGs) have been demonstrated in various biological events including construction of the extracellular matrix and cell signaling through interactions with collagen and transforming growth fa...

  • Article
  • Open Access
1 Citations
3,479 Views
14 Pages

A Novel 13q12 Microdeletion Associated with Familial Syndromic Corneal Opacification

  • Jasmine Y. Serpen,
  • William Presley,
  • Adelyn Beil,
  • Stephen T. Armenti,
  • Kayla Johnson,
  • Shahzad I. Mian,
  • Jeffrey W. Innis and
  • Lev Prasov

1 May 2023

Progressive corneal opacification can result from multiple etiologies, including corneal dystrophies or systemic and genetic diseases. We describe a novel syndrome featuring progressive epithelial and anterior stromal opacification in a brother and s...

  • Article
  • Open Access
9 Citations
4,379 Views
9 Pages

Choroidal Vascularity Index in Adult-Onset Foveomacular Vitelliform Dystrophy: A Pilot Study

  • Solmaz Abdolrahimzadeh,
  • Serena Fragiotta,
  • Chiara Ciacimino,
  • Mariachiara Di Pippo and
  • Gianluca Scuderi

8 November 2021

This pilot study aims to investigate choroidal vascular status in eyes with adult-onset foveomacular vitelliform dystrophy (AOFVD), early age-related macular degeneration (AMD), and age-matched controls. In this retrospective study, choroidal thickne...

  • Review
  • Open Access
15 Citations
5,548 Views
18 Pages

Role of Decorin in the Lens and Ocular Diseases

  • Eri Kubo,
  • Shinsuke Shibata,
  • Teppei Shibata,
  • Hiroshi Sasaki and
  • Dhirendra P. Singh

24 December 2022

Decorin is an archetypal member of the small leucine-rich proteoglycan gene family and is involved in various biological functions and many signaling networks, interacting with extra-cellular matrix (ECM) components, growth factors, and receptor tyro...

  • Article
  • Open Access
8 Citations
4,019 Views
23 Pages

Enhanced Migration of Fuchs Corneal Endothelial Cells by Rho Kinase Inhibition: A Novel Ex Vivo Descemet’s Stripping Only Model

  • Mohit Parekh,
  • Annie Miall,
  • Ashley Chou,
  • Lara Buhl,
  • Neha Deshpande,
  • Marianne O. Price,
  • Francis W. Price and
  • Ula V. Jurkunas

19 July 2024

Descemet’s Stripping Only (DSO) is a surgical technique that utilizes the peripheral corneal endothelial cell (CEnC) migration for wound closure. Ripasudil, a Rho-associated protein kinase (ROCK) inhibitor, has shown potential in DSO treatment;...

  • Article
  • Open Access
1 Citations
3,270 Views
15 Pages

Targeted Expression of TGFBIp Peptides in Mouse and Human Tissue by MALDI-Mass Spectrometry Imaging

  • Venkatraman Anandalakshmi,
  • Guillaume Hochart,
  • David Bonnel,
  • Jonathan Stauber,
  • Shigeto Shimmura,
  • Rajamani Lakshminarayanan,
  • Konstantin Pervushin and
  • Jodhbir S. Mehta

Stromal corneal dystrophies are a group of hereditary disorders caused by mutations in the TGFBI gene. The mutant TGFBIp is prone to protein aggregation and the mutant protein gets deposited in the cornea, leading to severe visual impairment. The mut...

  • Review
  • Open Access
3,421 Views
52 Pages

Applications of Modern Cell Therapies: The Latest Data in Ophthalmology

  • Ioannis Iliadis,
  • Nadezhda A. Pechnikova,
  • Malamati Poimenidou,
  • Diamantis D. Almaliotis,
  • Ioannis Tsinopoulos,
  • Tamara V. Yaremenko and
  • Alexey V. Yaremenko

16 October 2025

Cell-based therapeutics are redefining interventions for vision loss by enabling tissue replacement, regeneration, and neuroprotection. This review surveys contemporary cellular strategies in ophthalmology through the lenses of therapeutic effectiven...