Journal Description
Sustainability
Sustainability
is an international, peer-reviewed, open-access journal on environmental, cultural, economic, and social sustainability of human beings, published semimonthly online by MDPI. The Canadian Urban Transit Research & Innovation Consortium (CUTRIC), International Council for Research and Innovation in Building and Construction (CIB) and Urban Land Institute (ULI) are affiliated with Sustainability and their members receive discounts on the article processing charges.
- Open Access— free for readers, with article processing charges (APC) paid by authors or their institutions.
- High Visibility: indexed within Scopus, SCIE and SSCI (Web of Science), GEOBASE, GeoRef, Inspec, RePEc, CAPlus / SciFinder, and other databases.
- Journal Rank: JCR - Q2 (Environmental Studies) / CiteScore - Q1 (Geography, Planning and Development)
- Rapid Publication: manuscripts are peer-reviewed and a first decision is provided to authors approximately 19.3 days after submission; acceptance to publication is undertaken in 3.4 days (median values for papers published in this journal in the first half of 2025).
- Recognition of Reviewers: reviewers who provide timely, thorough peer-review reports receive vouchers entitling them to a discount on the APC of their next publication in any MDPI journal, in appreciation of the work done.
- Testimonials: See what our editors and authors say about Sustainability.
- Companion journals for Sustainability include: World, Sustainable Chemistry, Conservation, Future Transportation, Architecture, Standards, Merits, Bioresources and Bioproducts and Accounting and Auditing.
Impact Factor:
3.3 (2024);
5-Year Impact Factor:
3.6 (2024)
Latest Articles
An Explainable Machine Learning Method for Neighborhood-Level Traffic Emissions Prediction: Insights from Ningbo, China
Sustainability 2025, 17(23), 10819; https://doi.org/10.3390/su172310819 (registering DOI) - 2 Dec 2025
Abstract
Road transport is a major source of urban carbon emissions. Numerous studies have investigated the factors influencing road traffic emissions. However, the nonlinear relationships between carbon emissions and their determinants have yet to be fully quantified and validated. In this study, an interpretable
[...] Read more.
Road transport is a major source of urban carbon emissions. Numerous studies have investigated the factors influencing road traffic emissions. However, the nonlinear relationships between carbon emissions and their determinants have yet to be fully quantified and validated. In this study, an interpretable machine learning model is developed to empirically investigate the nonlinear effect of the built environment on neighborhood-level road traffic emissions. Field-measured CO2 concentrations are further collected to validate the model results. It is found that the effect of built-environment characteristics varies across different regions. The SHAP (SHapley Additive exPlanations) dependency plots indicate that road length, land use mix, and transportation infrastructure are positively associated with emissions in densely populated commercial and older inner-city districts. In contrast, in high-tech zones, more homogeneous land use and sparse leisure/dining provision are associated with lower growth in traffic-related CO2 emissions. These findings provide valuable guidance for urban policymakers and planners in designing targeted emission reduction strategies and optimizing spatial planning to achieve sustainable road transport.
Full article
(This article belongs to the Section Sustainable Transportation)
►
Show Figures
Open AccessArticle
A Sustainable Design Optimization of Atrium Spaces in Commercial Complexes for Enhanced Photothermal Comfort and Energy Efficiency in Severe Cold Regions
by
Hao Xu, Tao Fan, Meng Wang and Bing Li
Sustainability 2025, 17(23), 10818; https://doi.org/10.3390/su172310818 (registering DOI) - 2 Dec 2025
Abstract
The construction sector’s significant energy consumption poses a substantial challenge to achieving global “Carbon Peak and Carbon Neutrality” goals. This study addresses this challenge by proposing a sustainable design framework to optimize atrium spaces in commercial complexes within severe cold regions, where the
[...] Read more.
The construction sector’s significant energy consumption poses a substantial challenge to achieving global “Carbon Peak and Carbon Neutrality” goals. This study addresses this challenge by proposing a sustainable design framework to optimize atrium spaces in commercial complexes within severe cold regions, where the conflict between high heating energy demands and the pursuit of high-quality spatial experiences is acute. Our climate-adaptive method integrates parametric modeling (Grasshopper) with building performance simulation (Ladybug Tools and Honeybee) to form a multi-objective optimization process using the NSGA-II algorithm. The goal is to simultaneously minimize operational energy (by reducing the seasonal solar heat gain difference, D-RAD) and enhance occupant well-being (by improving useful daylight illuminance, SUMUDI, and thermal discomfort, SUMPPD). Results demonstrate that our framework generated design solutions that significantly improve environmental performance compared to a baseline model: aggregate useful daylight illuminance (SUMUDI) increased by 90.2%, the solar heat gain difference (D-RAD) was reduced by 40.8%, and thermal discomfort (SUMPPD) decreased by 22.7%. This research provides a quantifiable and replicable methodology for sustainable architectural design, contributing directly to the measurement and monitoring of sustainability in the built environment by balancing energy conservation with human-centric design.
Full article
(This article belongs to the Special Issue Advances and Applications in Sustainable Built Environments: Energy Systems, Technologies and Building Design)
Open AccessArticle
Generative AI in Mechanical Engineering Education: Enablers, Challenges, and Implementation Pathways
by
Mohannad Alghazo, Vian Ahmed, Zied Bahroun and Sara Saboor
Sustainability 2025, 17(23), 10817; https://doi.org/10.3390/su172310817 (registering DOI) - 2 Dec 2025
Abstract
Generative Artificial Intelligence (GAI) is rapidly transforming higher education, yet its integration within Mechanical Engineering Education (MEE) remains insufficiently explored, particularly regarding the perspectives of faculty and students on its enablers, challenges, strategies, and psychological dimensions. This study addresses this gap through a
[...] Read more.
Generative Artificial Intelligence (GAI) is rapidly transforming higher education, yet its integration within Mechanical Engineering Education (MEE) remains insufficiently explored, particularly regarding the perspectives of faculty and students on its enablers, challenges, strategies, and psychological dimensions. This study addresses this gap through a sequential mixed-methods design that combines semi-structured interviews with faculty and students, along with a large-scale survey (N = 105) compromising 61 students and 44 faculty members primarily from universities in the UAE. Quantitative analyses employed the Relative Importance Index (RII) to prioritize factors, Confirmatory Factor Analysis (CFA) to test construct validity, and Partial Least Squared Structural Equation Modeling (PLS-SEM) to examine interrelationships. Results indicate convergence across groups: the top enablers include students’ willingness and tool availability for time efficiency; the main challenges concern ethical misuse and over-reliance reducing critical thinking; and the most effective strategies involve clear policies, training, and gradual adoption. CFA confirmed construct reliability after excluding low-loading items (SRMR ≈ 0.11; RMSEA ≈ 0.08; CFI ≈ 0.70). PLS-SEM revealed that enablers, challenges, and strategies significantly influence overall perceptions of successful integration, whereas psychological factors exert no significant effect. The study offers empirically grounded priorities and validated measures to guide curriculum design, faculty development, and policy formulation for the responsible and effective adoption of GAI in MEE.
Full article
(This article belongs to the Special Issue Sustainable Development Education for the 21st Century: Teaching Method and Education System)
Open AccessArticle
Can Tax Incentives Drive Green Sustainability in China’s Firms? Evidence on the Mediating Role of Innovation Investment
by
Ying Wang and Igor A. Mayburov
Sustainability 2025, 17(23), 10816; https://doi.org/10.3390/su172310816 (registering DOI) - 2 Dec 2025
Abstract
Excessive corporate use of fossil fuels has significantly worsened global air quality. In response, many governments, including China’s, have implemented tax incentives to promote sustainable development, though their effectiveness at the firm level remains unclear. This study empirically examines the relationship between tax
[...] Read more.
Excessive corporate use of fossil fuels has significantly worsened global air quality. In response, many governments, including China’s, have implemented tax incentives to promote sustainable development, though their effectiveness at the firm level remains unclear. This study empirically examines the relationship between tax incentives and corporate green transition using a panel of 30,483 firm-year observations from Chinese A-share non-financial listed firms spanning 2009–2023. We construct a Green Sustainable Development Performance (GSDP) index based on green patent applications and environmental disclosure and identify innovation investment as the main transmission mechanism. The results show that stronger tax incentives are associated with higher GSDP scores. This relationship is largely driven by innovation: after controlling R&D input, the direct effect of tax incentives declines, while the indirect effect through innovation remains both statistically and economically significant. The effect is more evident in large firms and those in eastern provinces, but weaker in regions with higher financial constraints with limited time lags. The findings offer practical implications for designing targeted, verifiable, and innovation-oriented tax instruments to foster high-quality, sustainable corporate development.
Full article
Open AccessReview
Environmental Impact of Lead-Acid Batteries: A Review of Sustainable Alternatives for Production and Recycling Based on Life Cycle Analysis
by
Dimas Alberto Pincay-Pilay and Eugenio F. Carrasco
Sustainability 2025, 17(23), 10815; https://doi.org/10.3390/su172310815 - 2 Dec 2025
Abstract
Lead-acid batteries (LAB) continue to be one of the most widely used energy storage technologies worldwide, especially in the automotive sector and in backup systems. However, their use is a significant source of lead and sulfuric acid pollution, with negative impacts on the
[...] Read more.
Lead-acid batteries (LAB) continue to be one of the most widely used energy storage technologies worldwide, especially in the automotive sector and in backup systems. However, their use is a significant source of lead and sulfuric acid pollution, with negative impacts on the environment and human health. This review analyzes the environmental and health effects of LAB manufacturing, use, and recycling, and evaluates sustainable alternatives through life cycle analysis. A search was conducted in the Multidisciplinary Digital Publishing Institute (MDPI), Science Direct, and Springer databases, yielding more than 247 documents, from which 84 technical and scientific articles were selected, mostly from the last five years, excluding duplicates and irrelevant texts or those in languages other than English. The results reveal that conventional pyrometallurgical processes release between 30 and 50 kg of lead fumes per ton processed, causing concentrations of up to 5000 mg/kg of Pb in soils near informal plants, exceeding international limits by more than 25 times. In contrast, closed-loop hydrometallurgical technologies reduce emissions by more than 70% and increase secondary lead recovery, making them an environmentally friendly option. It is concluded that the sustainability of the LAB system requires technological innovation, effective regulation, and extended responsibility within an eco-friendly circular economy model.
Full article
Open AccessArticle
Do Suburbs Have Higher Fertility than Central Cities? Diversity of Regional Differences in Population Reproduction Within Metropolitan Areas in Japan
by
Haru Usui and Keisuke Matsui
Sustainability 2025, 17(23), 10814; https://doi.org/10.3390/su172310814 - 2 Dec 2025
Abstract
Observing the distribution of fertility and clarifying its mechanisms are important for discussing sustainability of population reproduction. This study investigated regional fertility differences within Japanese metropolitan areas to test the validity of the hypothesis that fertility is lower in central cities and higher
[...] Read more.
Observing the distribution of fertility and clarifying its mechanisms are important for discussing sustainability of population reproduction. This study investigated regional fertility differences within Japanese metropolitan areas to test the validity of the hypothesis that fertility is lower in central cities and higher in suburban areas. Additionally, the relationship between urban life cycles and fertility trends was explored. Data from the “Specified Report of Vital Statistics” between 2000 and 2015 was used. The findings reveal that, though large metropolitan areas such as Tokyo, Osaka, and Nagoya exhibit significantly lower fertility in specific central wards, this pattern is not applicable to all Japanese metropolitan areas. Numerous small to medium-sized metropolitan areas exhibit diverse fertility distribution patterns, with some central cities recording higher fertility rates than their suburbs. The results suggest that regional fertility differences in Japan are shaped by a complex interplay of urban development, housing policies, and demographic behaviors rather than a simple dichotomy between central cities and suburbs. This study highlights the need for further interdisciplinary research integrating population geography and urban studies to refine the understanding of fertility variations within Japanese metropolitan areas.
Full article
Open AccessArticle
Ultrasound-Induced Embedded-Silica Migration to Biochar Surface: Applications in Agriculture and Environmental Sustainability
by
Muhammad Abdullah, Shanza Baig, Maria Paula Hernández Martinez and Baharak Sajjadi
Sustainability 2025, 17(23), 10813; https://doi.org/10.3390/su172310813 - 2 Dec 2025
Abstract
Silicon (Si)–containing compounds, such as silica (SiO2), play a crucial role as fillers, binding phases, and linking agents in sustainable materials. Coating biochar with SiO2 can enhance its performance as a carbon-negative filler in composites such as bioplastics, rubber, asphalt,
[...] Read more.
Silicon (Si)–containing compounds, such as silica (SiO2), play a crucial role as fillers, binding phases, and linking agents in sustainable materials. Coating biochar with SiO2 can enhance its performance as a carbon-negative filler in composites such as bioplastics, rubber, asphalt, and cement, making it more competitive with conventional fillers. Biochar, derived from biomass pyrolysis, contains a high concentration of biogenic SiO2—typically 50–80% of its total inorganic content. However, conventional extraction methods such as solvent extraction or gasification detach SiO2 from the biochar matrix, leading to energy-intensive and environmentally unfavorable processes. The objective of this study was to develop an environmentally friendly and energy-efficient approach to induce the migration of embedded biogenic SiO2 from within biochar to its surface—without detachment—using ultrasonic treatment. Fifteen biochar samples were produced by pyrolyzing five biomass types (sugarcane bagasse, miscanthus, wheat straw, corn stover, and railroad ties) at 650, 750, and 850 °C. Each sample was subsequently subjected to ultrasonic irradiation in an isopropanol–water mixture for 1 and 2 min. Scanning Electron Microscopy (SEM) and Energy-Dispersive X-ray Spectroscopy (EDS) analyses confirmed that ultrasound treatment significantly enhanced SiO2 migration to the biochar surface, with up to a 2.5-fold increase in surface Si and O concentrations after 2 min of sonication. The effect was most pronounced for biochar synthesized at 850 °C, corresponding to higher surface porosity and structural stability. Fourier Transform Infrared (FTIR) spectroscopy revealed an increased intensity of the Si–O–Si asymmetric stretching band at 1030 cm−1, indicating surface enrichment of siloxane networks and rearrangement of Si-containing functional groups. Overall, the results demonstrate that ultrasound-assisted treatment is a viable and sustainable technique for enhancing SiO2 surface concentration and modifying the surface chemistry of biochar. This SiO2-enriched biochar shows potential for advanced applications in soil amendment, CO2 capture, water purification, and as a reactive additive in cementitious and asphalt composites.
Full article
(This article belongs to the Special Issue Sustainable Development and Application of Biochar: 2nd Edition)
►▼
Show Figures

Figure 1
Open AccessArticle
Modelling Future Pathways for Industrial Process Heat Decarbonisation in New Zealand: The Role of Green Hydrogen
by
Geordie Reid, Le Wen, Basil Sharp, Mingyue Selena Sheng, Lingli Qi, Smrithi Talwar, John Kennedy and Ramesh Chandra Majhi
Sustainability 2025, 17(23), 10812; https://doi.org/10.3390/su172310812 - 2 Dec 2025
Abstract
Green hydrogen is a potential enabler of deep decarbonisation for industrial process heat. We assess its role in Aotearoa New Zealand using a bottom-up, least-cost energy-system model based on the integrated MARKAL-EFOM system (TIMES), which includes hydrogen production electrolysis, storage, and delivery of
[...] Read more.
Green hydrogen is a potential enabler of deep decarbonisation for industrial process heat. We assess its role in Aotearoa New Zealand using a bottom-up, least-cost energy-system model based on the integrated MARKAL-EFOM system (TIMES), which includes hydrogen production electrolysis, storage, and delivery of end-use technologies for process heat, as well as alternative low-carbon options. Drawing on detailed data on industrial energy use by sector and temperature band, we simulate pathways to 2050 under varying assumptions for electrolyser and fuel prices, technology efficiencies, electricity decarbonisation and carbon prices. In most scenarios, the least-cost pathway involves widespread electrification of low- and medium-temperature heat, with green hydrogen playing a targeted role where high-temperature requirements and process constraints limit direct electrification. Sensitivity analysis reveals that hydrogen uptake increases under higher carbon prices, lower electrolyser capital expenditure, and when grid connection or peak capacity constraints are binding. These results suggest that policy should prioritise rapid industrial electrification while focusing hydrogen support on hard-to-electrify, high-temperature processes, such as primary metals and mineral products, alongside enabling infrastructure and standards for hydrogen production, transport, and storage.
Full article
(This article belongs to the Special Issue Toward Net-Zero Emissions: Interlinking Renewable Energy Policies, Carbon Markets, and Green Supply Chains)
Open AccessArticle
Sustainable Transformation of the Accounting and Auditing Profession: Readiness for Blockchain Technology Adoption Through UTAUT and TAM3 Frameworks
by
Ahmed Almgrashi and Abdulwahab Mujalli
Sustainability 2025, 17(23), 10811; https://doi.org/10.3390/su172310811 - 2 Dec 2025
Abstract
This study examines the readiness of the accounting and auditing profession to adopt disruptive innovations, with a particular focus on sustainable digital transformation. It investigates the factors influencing auditors’ and accountants’ intention to adopt blockchain technology (BT) as a sustainable digital infrastructure that
[...] Read more.
This study examines the readiness of the accounting and auditing profession to adopt disruptive innovations, with a particular focus on sustainable digital transformation. It investigates the factors influencing auditors’ and accountants’ intention to adopt blockchain technology (BT) as a sustainable digital infrastructure that enhances transparency, accountability, traceability, and operational efficiency. The research integrates the Unified Theory of Acceptance and Use of Technology (UTAUT) with the third iteration of the Technology Acceptance Model (TAM3), providing a comprehensive framework for understanding the sustainable adoption of emerging technologies. A quantitative research design was employed through an online questionnaire, collecting empirical data from 394 prospective and existing blockchain users within the accounting and auditing professions in Saudi Arabia. Data validation and hypothesis testing were conducted using Structural Equation Modeling (SEM) with Smart-PLS software (version 4.1.0.8). The results reveal a strong and significant positive influence of performance expectancy (PE), effort expectancy (EE), and social influence (SI) on intention to use (IU). Additionally, PE is positively and significantly associated with job relevance (JR) and output quality (OQ). Conversely, computer self-efficacy (CSE) shows no significant impact on EE, while compatibility (CO) positively influences EE but not IU. Moreover, EE has a substantial effect on PE. These findings contribute to the growing discourse on how disruptive ICTs are reshaping the accounting and auditing profession while supporting sustainable digital transformation. The study provides practical insights for policymakers, regulators, corporate leaders, and blockchain providers seeking to leverage BT not only for technological efficiency but also to advance long-term organizational sustainability and responsible governance.
Full article
Open AccessArticle
Recommender Systems for Multimodal Transportation in Smart Sustainable Cities
by
Houda El Bouhissi, Thomas Hanne and Mounia Madadi
Sustainability 2025, 17(23), 10810; https://doi.org/10.3390/su172310810 - 2 Dec 2025
Abstract
Transportation recommendation systems (RS)s have garnered significant attention owing to their ongoing potential for enhancement. One of the key innovations in this domain is multimodal transportation RSs, which suggest travel routes using a combination of different transportation modes. In this paper, a multimodal
[...] Read more.
Transportation recommendation systems (RS)s have garnered significant attention owing to their ongoing potential for enhancement. One of the key innovations in this domain is multimodal transportation RSs, which suggest travel routes using a combination of different transportation modes. In this paper, a multimodal transportation RS is introduced, which recommends optimized trajectories based on user preferences. The system involves two main steps, trajectory generation and ranking. In the first step, Particle Swarm Optimization (PSO) is used to find optimal trajectory combinations between the origin and destination, followed by post-processing. In the second step, the generated trajectory is evaluated using a RankNet model trained on historical user data with a content-based approach. The results demonstrate the system’s ability to generate feasible trajectories and provide precise recommendations. The results enable an efficient usage and convenient user experiences and may foster the broader use of public transportation combined with other transport modes addressing the objectives of smart and sustainable future cities.
Full article
(This article belongs to the Special Issue Sustainable Transport: Logistic, Optimization, Traffic Flow and Road Safety)
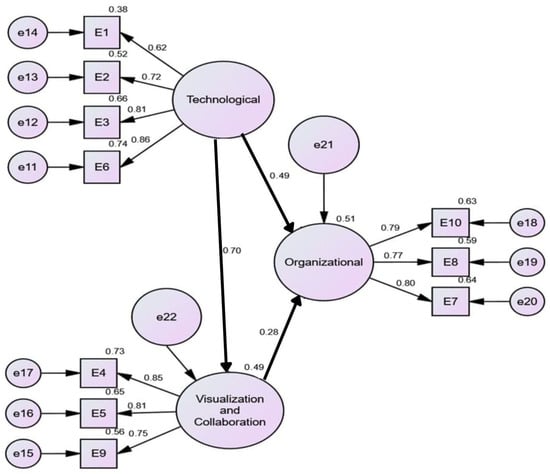
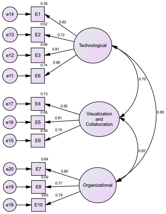
Open AccessArticle
Empirical Modeling of Industry 4.0 Enablers: Insights from Indian Manufacturing Through PLS-SEM and CB-SEM
by
Rupen Trehan, Kuldip Singh Sangwan, Perminderjit Singh and Sumit Taneja
Sustainability 2025, 17(23), 10809; https://doi.org/10.3390/su172310809 - 2 Dec 2025
Abstract
►▼
Show Figures
The article’s main focus is on identifying the key enablers that are making Industry 4.0 adoption easier, utilizing structural equation modeling via SPSS version 26. A comprehensive examination of previous studies led to the identification of 10 main enablers and 35 associated sub-enablers.
[...] Read more.
The article’s main focus is on identifying the key enablers that are making Industry 4.0 adoption easier, utilizing structural equation modeling via SPSS version 26. A comprehensive examination of previous studies led to the identification of 10 main enablers and 35 associated sub-enablers. Data collected from 182 manufacturing companies in India, selected by simple random sampling, was used for quantitative research. The analysis basically depends on PLS-SEM and CB-SEM (Partial Least Squares and Covariance-Based Structural Equation Modeling) path modeling. The findings indicate that technological enablers such as data analytics and artificial intelligence, computational power and connectivity, technologies that integrate physical and digital systems, and other enabling technologies are crucial to Industry 4.0 adoption. Additionally, organizational enablers (including a supportive organization, government efforts and promotions, and human resources) are also found to be significant contributors to Industry 4.0 implementation. Additionally, the study identified a significant mediating effect between technological and organizational enablers, emphasizing the importance of collaborative visualization mechanisms, established through bootstrapping with bias-corrected confidence intervals. Strengthening technological, organizational, and collaborative capabilities through Industry 4.0 adoption allows firms to attain improved operational performance while advancing sustainability objectives. These results contribute to the present understanding of Industry 4.0 adoption by offering useful implications for policymakers and industry practitioners. These insights guide managers and policymakers in structuring digital transformation initiatives.
Full article

Figure 1
Open AccessArticle
Tourist Adaptation to Environmental Change: Evidence from Gangshika Glacier for Sustainable Tourism
by
Rongzhu Lu, Yixin Wang, Jinqiao Liu, Yuchen Wang, Dan Yang, Yan Jiang, Xiaoyang Zhao, Liqiang Zhao and Naiang Wang
Sustainability 2025, 17(23), 10808; https://doi.org/10.3390/su172310808 - 2 Dec 2025
Abstract
Global warming has accelerated glacier retreat worldwide, intensifying the vulnerability of ecosystem services and posing challenges to the sustainability of glacier-based tourism. Understanding how environmental changes influence tourist behavior is essential for balancing ecological conservation with tourism development. This study examines the Gangshika
[...] Read more.
Global warming has accelerated glacier retreat worldwide, intensifying the vulnerability of ecosystem services and posing challenges to the sustainability of glacier-based tourism. Understanding how environmental changes influence tourist behavior is essential for balancing ecological conservation with tourism development. This study examines the Gangshika Glacier in the Lenglongling region of the eastern Qilian Mountains, China. By integrating Revealed Preference (RP) and Stated Preference (SP) data within a Travel Cost–Contingent Behavior (TC-CB) model, we assess the recreational value of glacier tourism and simulate tourist responses under alternative environmental scenarios. The findings indicate that the total annual recreational value of the site is approximately 6.52 billion CNY, with a per-visit consumer surplus (CS) of 1.16 × 104 CNY. Moreover, environmental degradation exerts a statistically significant negative effect on visitation frequency (p < 0.01). Beyond quantifying economic value, the study highlights the broader implications for ecotourism management, emphasizing the need for dynamic environmental monitoring, low-impact infrastructure, and local community engagement. These results provide actionable insights into how glacier destinations can enhance resilience and contribute to sustainable development under climate change.
Full article
(This article belongs to the Topic Human–Environmental Relations: Ecotourism and Sustainability)
►▼
Show Figures

Figure 1
Open AccessArticle
Research on the Combined Treatment of Composite Organic-Contaminated Soil Using Diversion-Type Ultra-High-Temperature Pyrolysis and Chemical Oxidation
by
Shuyuan Xing, Xianglong Duan and Minquan Feng
Sustainability 2025, 17(23), 10807; https://doi.org/10.3390/su172310807 - 2 Dec 2025
Abstract
Remediating complex-contaminated soils demands the synergistic optimization of efficiency, cost-effectiveness, and carbon emission reduction. Currently, ultra-high-temperature thermal desorption technology is mature in terms of principle and laboratory-scale performance; however, ongoing efforts are focusing on achieving stable, efficient, controllable, and cost-optimized operation in large-scale
[...] Read more.
Remediating complex-contaminated soils demands the synergistic optimization of efficiency, cost-effectiveness, and carbon emission reduction. Currently, ultra-high-temperature thermal desorption technology is mature in terms of principle and laboratory-scale performance; however, ongoing efforts are focusing on achieving stable, efficient, controllable, and cost-optimized operation in large-scale engineering applications. To address this gap, this study aimed to (1) verify the energy efficiency and economic benefits of removing over 98% of target pollutants at a 7.5 × 104 m3 contaminated site and (2) elucidate the mechanisms underlying parallel scale–technology dual-factor cost reduction and energy–carbon–cost optimization, thereby accumulating case experience and data support for large-scale engineering deployment. To achieve these objectives, a “thermal stability–chemical oxidizability” classification criterion was developed to guide a parallel remediation strategy, integrating ex situ ultra-high-temperature thermal desorption (1000 °C) with persulfate-based chemical oxidation. This strategy was implemented at a 7.5 × 104 m3 large-scale site, delivering robust performance: the total petroleum hydrocarbon (TPH) and pentachlorophenol (PCP) removal efficiencies exceeded 99%, with a median removal rate of 98% for polycyclic aromatic hydrocarbons (PAHs). It also provided a critical operational example of a large-scale engineering application, demonstrating a daily treatment capacity of 987 m3, a unit remediation cost of 800 CNY·m−3, and energy consumption of 820 kWh·m−3, outperforming established benchmarks reported in the literature. A net reduction of 2.9 kilotonnes of CO2 equivalent (kt CO2e) in greenhouse gas emissions was achieved, which could be further enhanced with an additional 8.8 kt CO2e by integrating a hybrid renewable energy system (70% photovoltaic–molten salt thermal storage + 30% green power). In summary, this study establishes a “high-temperature–parallel oxidation–low-carbon energy” framework for the rapid remediation of large-scale multi-contaminant sites, proposes a feasible pathway toward developing a soil carbon credit mechanism, and fills a critical gap between laboratory-scale success and large-scale engineering applications of ultra-high-temperature remediation technologies.
Full article
Open AccessArticle
An Empirical Study on the Impact of Public Data Openness on High-Quality Regional Economic Development: Data from China’s 31 Provinces
by
Jingmei Wang, Shumei Zhang and Weiwei Jia
Sustainability 2025, 17(23), 10806; https://doi.org/10.3390/su172310806 - 2 Dec 2025
Abstract
In the era of the ‘Internet of Everything’ and amid growing demands for high-quality economic development, public data has emerged as a new core factor of production, establishing itself as a pivotal force behind regional economic growth. However, existing research rarely clarifies the
[...] Read more.
In the era of the ‘Internet of Everything’ and amid growing demands for high-quality economic development, public data has emerged as a new core factor of production, establishing itself as a pivotal force behind regional economic growth. However, existing research rarely clarifies the multi-dimensional impact and influence mechanism of public data openness on regional development, and there are still deficiencies in the research on transforming the advantages of data elements into sustainable economic driving forces. This study, in conjunction with the interpretation of data elements, employed a fixed-effects model to empirically investigate the impact and path of public data opening on the high-quality development of regional economies, using panel data from 31 provincial regions in China from 2017 to 2024. Empirical findings provide clear evidence that public data openness acts as a significant catalyst for high-quality economic development, thereby solidifying its role as an indispensable engine for sustainable growth in the digital era. Analysis of the underlying mechanisms reveals two primary channels: business environment optimization and improved factor allocation efficiency, with the latter proving to be the more significant driver. Furthermore, heterogeneity analysis reveals that the positive effects are most pronounced in fostering economic structural optimization, advancing the low-carbon environment and expanding shared public welfare, while their influence on innovation dynamism remains comparatively modest. The research results support the government in increasing the openness of public data, establishing and improving a data opening mechanism oriented towards the business environment, and deepening the integration and application of data to enhance the efficiency of factor allocation.
Full article
(This article belongs to the Special Issue Digital Solutions for Sustainable Economic Development)
►▼
Show Figures

Figure 1
Open AccessArticle
Psychological Predictors of Environmentally Unsustainable Driving Behaviors: Schadenfreude and Preference for Loud Car Modifications
by
Serena V. Anderson, Carson J. Wiebe, Bruno Bonfá-Araujo and Julie Aitken Schermer
Sustainability 2025, 17(23), 10805; https://doi.org/10.3390/su172310805 - 2 Dec 2025
Abstract
Noise pollution from modified vehicles represents a growing environmental and social sustainability concern in urban areas. Understanding the psychological factors underlying such behaviors is essential for promoting sustainable mobility and public well-being. The present study investigates whether schadenfreude (i.e., the enjoyment of others’
[...] Read more.
Noise pollution from modified vehicles represents a growing environmental and social sustainability concern in urban areas. Understanding the psychological factors underlying such behaviors is essential for promoting sustainable mobility and public well-being. The present study investigates whether schadenfreude (i.e., the enjoyment of others’ misfortune) predicts attitudes toward loud car modifications, an environmentally unsustainable behavior linked to social disturbance. University undergraduate students (N = 606; 61% men) completed an online self-report survey assessing sex, age, schadenfreude across three scenarios, and attitudes toward loud cars. Multiple regression analyses revealed that men with lower scores on two schadenfreude scenarios and higher scores on the third were more likely to report favorable attitudes toward loud car modifications. These findings extend previous research on personality and antisocial driving tendencies, highlighting the relevance of emotional traits in understanding behaviors that undermine sustainable urban environments. Future interventions addressing social and psychological drivers of noise pollution may contribute to environmental and social sustainability efforts.
Full article
Open AccessArticle
Building Sustainable Organizational Citizenship Behavior in Hospitality: Structural Relationships of Rapport, Trust, and Psychological Capital Among Airline Cabin Crew
by
Min Jung Kim and Yoon Joo Park
Sustainability 2025, 17(23), 10804; https://doi.org/10.3390/su172310804 - 2 Dec 2025
Abstract
This study examines the structural relationships among rapport, trust, psychological capital (PsyCap), and organizational citizenship behavior (OCB) in the emotionally demanding work context of airline cabin crews. Grounded in the job demands–resources (JD-R) model and social exchange theory (SET), we propose and test
[...] Read more.
This study examines the structural relationships among rapport, trust, psychological capital (PsyCap), and organizational citizenship behavior (OCB) in the emotionally demanding work context of airline cabin crews. Grounded in the job demands–resources (JD-R) model and social exchange theory (SET), we propose and test a sequential mediation model in which rapport is positively associated with trust, trust is positively associated with PsyCap, and PsyCap is positively associated with OCB. Based on survey data from 248 South Korean flight attendants, structural equation modeling (SEM) demonstrates that rapport is indirectly associated with OCB through the sequential mediation of trust and PsyCap, rather than displaying a significant direct association. The findings indicate that rapport functions not merely as an immediate behavioral driver but as a relational asset that is linked to the psychological capacities essential for sustainable organizational behavior. This study contributes to the theory by integrating JD-R and SET perspectives to explain how relational and psychological resources are jointly related to OCB. While the primary focus was on mediation, future research should test potential moderation effects, such as how job demands or emotional labor may shape the strength of these pathways—aligning with the JD-R model’s interactive assumptions. Practically, the results suggest that airline organizations and other service industries can promote sustainable human resource management by cultivating trust-based relational capital and strengthening employees’ PsyCap through targeted training, mentoring, and supportive leadership practices. These insights extend beyond aviation to other service sectors characterized by high emotional labor demands, offering a pathway to strengthen human resource sustainability and organizational social sustainability.
Full article
(This article belongs to the Special Issue Sustainable Management and Organizational Behavior in the Hospitality and Tourism Industry)
►▼
Show Figures

Figure 1
Open AccessArticle
Analysis of Specific Habitat Conditions for Fish Bioindicator Species Under Climate Change with Machine Learning—Case of Sutla River
by
Gorana Ćosić-Flajsig, Goran Volf, Ivan Vučković and Barbara Karleuša
Sustainability 2025, 17(23), 10803; https://doi.org/10.3390/su172310803 - 2 Dec 2025
Abstract
In studies of potential climate change (CC) impacts on freshwater ecosystems, water temperature is a primary abiotic factor. Still, it is insufficient to describe the specific habitat conditions that have changed for the biological elements of water quality affecting fish. In this study,
[...] Read more.
In studies of potential climate change (CC) impacts on freshwater ecosystems, water temperature is a primary abiotic factor. Still, it is insufficient to describe the specific habitat conditions that have changed for the biological elements of water quality affecting fish. In this study, special attention is focused on the fish bioindicator species, Barbus balcanicus. For two future scenarios of CC impact (RCP4.5 (2020–2050) and RCP8.5 (2070–2100)), in a Sutla River water body case study, fish life stage models are developed based on the fundamental abiotic factors (water flow, depth, velocity, temperature, and dissolved oxygen) to describe the ecological requirements of the selected fish bioindicator species. Two future CC impact scenarios and their results—water flow, dissolved oxygen, and nutrients, prepared by SWAT—have been analysed. To determine the most important abiotic factors, for water temperature, depth, and velocity, models have been developed by the machine learning tool Weka. The modelled biological elements of water quality were combined with previously calculated dissolved oxygen, flow, and E-flow values during dry periods and the spawning period. For both selected CC scenarios, the results indicate that in approximately 60–70% of the life stages of the bioindicator species Barbus balcanicus, the conditions are acceptable.
Full article
(This article belongs to the Special Issue Sustainable Use of Water Resources in Climate Change Impacts)
►▼
Show Figures

Figure 1
Open AccessArticle
Application of Long Short-Term Memory and XGBoost Model for Carbon Emission Reduction: Sustainable Travel Route Planning
by
Sevcan Emek, Gizem Ildırar and Yeşim Gürbüzer
Sustainability 2025, 17(23), 10802; https://doi.org/10.3390/su172310802 - 2 Dec 2025
Abstract
Travel planning is a process that allows users to obtain maximum benefit from their time, cost and energy. When planning a route from one place to another, it is an important option to present alternative travel areas on the route. This study proposes
[...] Read more.
Travel planning is a process that allows users to obtain maximum benefit from their time, cost and energy. When planning a route from one place to another, it is an important option to present alternative travel areas on the route. This study proposes a travel route planning (TRP) architecture using a Long Short-Term Memory (LSTM) and Extreme Gradient Boosting (XGBoost) model to improve both travel efficiency and environmental sustainability in route selection. This model incorporates carbon emissions directly into the route planning process by unifying user preferences, location recommendations, route optimization, and multimodal vehicle selection within a comprehensive framework. By merging environmental sustainability with user-focused travel planning, it generates personalized, practical, and low-carbon travel routes. The carbon emissions observed with TRP’s artificial intelligence (AI) recommendation route are presented comparatively with those of the user-determined route. XGBoost, Random Forest (RF), Categorical Boosting (CatBoost), Light Gradient Boosting Machine (LightGBM), (Extra Trees Regressor) ETR, and Multi-Layer Perception (MLP) models are applied to the TRP model. LSTM is compared with Recurrent Neural Networks (RNNs) and Gated Recurrent Unit (GRU) models. Root Mean Square Error (RMSE), Mean Absolute Error (MAE), Mean Squared Error (MSE), and Normalized Root Mean Square Error (NRMSE) error measurements of these models are carried out, and the best result is obtained using XGBoost and LSTM. TRP enhances environmental responsibility awareness within travel planning by integrating sustainability-oriented parameters into the decision-making process. Unlike conventional reservation systems, this model encourages individuals and organizations to prioritize eco-friendly options by considering not only financial factors but also environmental and socio-cultural impacts. By promoting responsible travel behaviors and supporting the adoption of sustainable tourism practices, the proposed approach contributes significantly to the broader dissemination of environmentally conscious travel choices.
Full article
(This article belongs to the Special Issue Design of Sustainable Supply Chains and Industrial Processes)
►▼
Show Figures

Figure 1
Open AccessArticle
Seasonal Evaluation and Effects of Poultry Litter-Based Organic Fertilization on Sustainable Production and Secondary Metabolism of Cuphea carthagenensis (Jacq.) J. F. Macbr
by
Joice Karina Otênio Ribeiro, Mariana Moraes Pinc, Rosselyn Gimenes Baisch, Marina Pereira da Silva Bocchio Barbosa, Jaqueline Hoscheid, Maiara Kawana Aparecida Rezende, Paula Derksen Macruz, Eduardo Jorge Pilau, Ezilda Jacomassi and Odair Alberton
Sustainability 2025, 17(23), 10801; https://doi.org/10.3390/su172310801 - 2 Dec 2025
Abstract
To ensure the quality and efficient access of the population to plant-derived resources, research on the sustainable cultivation of medicinal species is of great importance, and the present study aimed to evaluate the influence of poultry litter-based organic fertilization and seasonality on plant
[...] Read more.
To ensure the quality and efficient access of the population to plant-derived resources, research on the sustainable cultivation of medicinal species is of great importance, and the present study aimed to evaluate the influence of poultry litter-based organic fertilization and seasonality on plant growth, soil health (quality), and secondary metabolism of Cuphea carthagenensis. Plants were cultivated during the summer and autumn/winter seasons in a randomized design with five poultry litter application rates (0, 10, 20, 30, and 40 t ha−1) and three replications per plot field (1 × 2 m). The parameters evaluated included soil health, plant biomass, nutrient content, extract yield from the aerial parts, and chemical composition. In the summer, soil bioindicators (microbial biomass carbon and basal respiration) increased with the addition of poultry litter, although plant biomass was not affected by the season. Plant nutrient levels, particularly N and P, increased under poultry litter application rates of 30 t ha−1 and higher. Under these conditions, the highest extract yield from the aerial parts was obtained at a rate of 40 t ha−1. During autumn/winter, poultry litter increased significantly soil microbial biomass carbon, plant biomass, and N and P contents, resulting in an 11.07% increase in extract yield at a rate of 20 t ha−1. Phytochemical analysis of the extracts identified 29 compounds, predominantly quercetin derivatives. Overall, the findings demonstrate that the sustainable cultivation of C. carthagenensis under organic fertilization enhances soil health, plant biomass, and extract yield. These findings highlight the potential of organic nutrient management as a promising strategy for advancing sustainable medicinal plant production and meeting societal demands for natural bioactive resources.
Full article
(This article belongs to the Special Issue Soil Pollution, Soil Ecology and Sustainable Land Use)
►▼
Show Figures

Figure 1
Open AccessArticle
Trending Topics in Sustainability Communication: Revealing the Gap Between Theoretical Insights and Reporting Practice
by
Walter Leal Filho, Anna Zgrzywa-Ziemak, Barbara Cyrek and Hossein Azadi
Sustainability 2025, 17(23), 10800; https://doi.org/10.3390/su172310800 - 2 Dec 2025
Abstract
►▼
Show Figures
This paper aims to identify the trending topics of sustainability communication and to empirically verify them (in terms of the content and extent) in sustainability reports of multinational corporations (MNCs), utilizing the introduced analytical framework. A systematic literature review identified eleven key themes
[...] Read more.
This paper aims to identify the trending topics of sustainability communication and to empirically verify them (in terms of the content and extent) in sustainability reports of multinational corporations (MNCs), utilizing the introduced analytical framework. A systematic literature review identified eleven key themes that currently shape the discourse on sustainability communication. An empirical study of 10 multinational companies across five industries was conducted using an analytical framework developed by the authors. This framework assessed the significance of identified themes (measured by exposure) and the comprehensiveness of approaches to each theme (goal–action–measure–progress, GAMP). The findings indicate that some aspects of sustainability communication are inconsistently addressed by these MNCs, and a few aspects are being reported comprehensively. The analysis revealed that climate-related themes and circular economy are communicated most comprehensively across all companies, while engagement with the SDGs, multi-stakeholder partnerships, and sustainable value creation shows the lowest levels of goal-setting, measurement, and time-based progress disclosure. Materiality assessments are the only theme reported consistently across all four GAMP components. When comparing reporting patterns with sustainability paradigms, no MNC demonstrates a holistic approach, and most show a clear inclination toward win–win or instrumental orientations. The study extends existing models of sustainability reporting by providing a replicable analytical framework bridging descriptive and evaluative approaches. Practical and policy implications are outlined for both corporations and regulators aiming to enhance reporting alignment with EU standards such as CSRD and ESRS.
Full article

Figure 1
Journal Menu
► ▼ Journal Menu-
- Sustainability Home
- Aims & Scope
- Editorial Board
- Reviewer Board
- Topical Advisory Panel
- Instructions for Authors
- Special Issues
- Topics
- Sections & Collections
- Article Processing Charge
- Indexing & Archiving
- Editor’s Choice Articles
- Most Cited & Viewed
- Journal Statistics
- Journal History
- Journal Awards
- Society Collaborations
- Conferences
- Editorial Office
Journal Browser
► ▼ Journal BrowserHighly Accessed Articles
Latest Books
E-Mail Alert
News
Topics
Topic in
Buildings, CivilEng, Energies, Sustainability
Energy Systems in Buildings and Occupant Comfort
Topic Editors: Eusébio Z. E. Conceição, Hazim B. AwbiDeadline: 20 December 2025
Topic in
Education Sciences, Future Internet, Information, Sustainability
Advances in Online and Distance Learning
Topic Editors: Neil Gordon, Han ReichgeltDeadline: 31 December 2025
Topic in
Geosciences, Land, Remote Sensing, Sustainability
Disaster and Environment Monitoring Based on Multisource Remote Sensing Images
Topic Editors: Bing Guo, Yuefeng Lu, Yingqiang Song, Rui Zhang, Huihui ZhaoDeadline: 1 January 2026
Topic in
Geosciences, JMSE, Sustainability
Marine Isotope Geochemistry: Recoding Ocean History and Climate Change
Topic Editors: Mauro César Geraldes, Guilherme Loriato PotratzDeadline: 31 January 2026
Conferences
Special Issues
Special Issue in
Sustainability
Circular Economy Approaches in Vehicle Manufacturing and Recycling: Challenges and Opportunities
Guest Editor: Abel Ortego-BielsaDeadline: 3 December 2025
Special Issue in
Sustainability
Sustainable Urban Planning and Transportation Planning in the Face of Autonomous Vehicles
Guest Editor: Young-Ji ByonDeadline: 4 December 2025
Special Issue in
Sustainability
Advances in Green and Sustainable Construction Materials
Guest Editors: Mingrui Du, Xupei Yao, Yuan GaoDeadline: 4 December 2025
Special Issue in
Sustainability
Innovations in Sustainable Building Design and Energy
Guest Editors: Ahmad Taki, Sanober H. KhattakDeadline: 5 December 2025
Topical Collections
Topical Collection in
Sustainability
Advances in Biomass Waste Valorization
Collection Editors: Petronela Nechita, Rodica-Mihaela Dinicǎ, Bianca Furdui
Topical Collection in
Sustainability
Life Cycle Assessment of Modern Mobility (Technologies) – Managing the Turnaround
Collection Editor: Eckard Helmers
Topical Collection in
Sustainability
The Impact of Digitalization on the Quality of Life
Collection Editor: Yury Klochkov
Topical Collection in
Sustainability
Marketing and Sustainability
Collection Editor: Colin Michael Hall





