Next Issue
Volume 15, April-1
Previous Issue
Volume 15, March-1
 
 
applsci-logo

Journal Browser

Journal Browser

Appl. Sci., Volume 15, Issue 6 (March-2 2025) – 543 articles

Cover Story (view full-size image): The frequent occurrence of marine oil spills underscores the need for efficient methods to identify spilled substances and analyze their thickness. This study introduces a novel LIF-based spectral analysis method that integrates a self-designed detection system and a multi-task framework, the Wavelet CNN-sLSTM-KAN-Enhanced Transformer. By combining a Wavelet Transform CNN block, a scalar LSTM block, and a Kolmogorov–Arnold Network-Enhanced Transformer block, the framework enables simultaneous oil-type identification and thickness prediction without preprocessing or fully connected layers. It achieves high classification accuracy and precise regression for oil film thicknesses (50 µm–0.5 mm). Its reliability, real-time operation, and lightweight structure address limitations of conventional methods, offering a promising solution for non-destructive, efficient oil spill detection. View this paper
  • Issues are regarded as officially published after their release is announced to the table of contents alert mailing list.
  • You may sign up for e-mail alerts to receive table of contents of newly released issues.
  • PDF is the official format for papers published in both, html and pdf forms. To view the papers in pdf format, click on the "PDF Full-text" link, and use the free Adobe Reader to open them.
Order results
Result details
Section
Select all
Export citation of selected articles as:
14 pages, 1544 KB  
Article
Evaluation of the Effectiveness of Plant-Protein-Based Cleaning Agents in the Production of Industrial-Filtered Clarified Apple Juice
by Julianna Kereszturi, Csenge Béres, István Dalmadi and Mónika Máté
Appl. Sci. 2025, 15(6), 3415; https://doi.org/10.3390/app15063415 - 20 Mar 2025
Viewed by 2360
Abstract
Apple (Malus domestica Borkh.) juice is a globally popular beverage that is valued for its pleasing flavor, wide availability, and health benefits, including support for cardiovascular health and antioxidant properties. A critical element of the production process is the clarification procedure, which [...] Read more.
Apple (Malus domestica Borkh.) juice is a globally popular beverage that is valued for its pleasing flavor, wide availability, and health benefits, including support for cardiovascular health and antioxidant properties. A critical element of the production process is the clarification procedure, which improves the product’s purity, visual appeal, and shelf stability by removing solids, colloids, and polyphenols. This study examines the efficacy of plant-based clarifiers, LittoFresh Liquid and FloaClair, in combination with three mineral agents—KlarSol30, GranuBent Pore-Tec, and Seporit Pore-Tec—on the quality of apple juice. The following analytical procedures were conducted: measurement of turbidity (NTU), color stability (ΔE*), transmittance at 440 nm, antioxidant capacity (FRAP), and total polyphenol content (TPC). The results showed that plant-based clarifiers were effective in reducing turbidity by up to 45% while improving transmittance levels by an average of 30% compared to untreated samples. Additionally, plant-based agents retained up to 20% more polyphenols and exhibited a 15% higher antioxidant capacity than traditional gelatin-based clarifiers. Full article
Show Figures

Figure 1

39 pages, 12218 KB  
Review
The Additive Manufacturing of Glass: A Critical Review
by Mackinley Shaw, Dylan Vlahopoulos, Clara Usma-Mansfield, Jeffrey Sarmiento, Roland Snooks, Tony Koutsonikolas and Nick Birbilis
Appl. Sci. 2025, 15(6), 3414; https://doi.org/10.3390/app15063414 - 20 Mar 2025
Cited by 4 | Viewed by 5954
Abstract
This paper presents a critical review of additive manufacturing (AM) techniques applied to glass, elucidating the current state of the field and identifying key challenges and opportunities. The review identifies various AM methods, as applied to glass fabrication over broad length scales. Critical [...] Read more.
This paper presents a critical review of additive manufacturing (AM) techniques applied to glass, elucidating the current state of the field and identifying key challenges and opportunities. The review identifies various AM methods, as applied to glass fabrication over broad length scales. Critical aspects such as material considerations, process parameters, and postprocessing techniques are presented, offering insights into the evolving landscape of glass AM. A particular emphasis is placed on semi-solid glass processing. The paper assesses the achievements and limitations of existing methodologies, paving the way for future advancements. This review serves as a resource for both researchers and practitioners in the emerging field of the additive manufacturing of glass, including applications in the domain of architecture and art. Full article
(This article belongs to the Special Issue Smart Manufacturing and Materials Ⅱ)
Show Figures

Figure 1

13 pages, 1539 KB  
Article
Methodology for Assessing Spatial Perception in Martial Arts
by Vyacheslav Romanenko, Wojciech J. Cynarski, Yrui Tropin, Yuliya Kovalenko, Georgiy Korobeynikov, Svitlana Piatysotska, Volodymyr Mikhalskyi, Valerii Holokha and Shukurjon Gaziyev
Appl. Sci. 2025, 15(6), 3413; https://doi.org/10.3390/app15063413 - 20 Mar 2025
Cited by 10 | Viewed by 3135
Abstract
The study of the mechanisms underlying the perception of visual information, as well as the speed and adequacy of its processing, is of practical interest to martial artists. This study aims to develop and validate a methodology for assessing spatial perception in martial [...] Read more.
The study of the mechanisms underlying the perception of visual information, as well as the speed and adequacy of its processing, is of practical interest to martial artists. This study aims to develop and validate a methodology for assessing spatial perception in martial arts. It involved 57 participants practicing taekwondo, representing various age groups and skill levels (age: 18.6 years, SD = 3.52; qualifications: 8th Gup to 1st Dan). At the first stage of the research, the newly developed “Spatial Perception” application was preliminarily tested to determine its reliability and validity. In the second stage, the specific features of spatial perception among martial artists of different ages and qualifications were examined. The findings indicate that the rotation of objects provides additional information for object recognition, which reduces reaction time and the number of errors in response selection. The speed of processing dynamic visual cues reflects athletes’ psychophysiological capabilities, which are crucial during competitive bouts. Adult, qualified martial artists with relevant competitive experience possess a greater volume of visual images, which reduces the time of their spatial perception, thus confirming the hypothesis proposed in this study. Athletes at this level can maintain focus on objects and are less affected by distracting visual stimuli. The results obtained may assist martial arts coaches in improving the monitoring of athletes’ functional states and optimizing training processes. Full article
Show Figures

Figure 1

22 pages, 1050 KB  
Article
DIFshilling: A Diffusion Model for Shilling Attacks
by Weizhi Chen, Xingkong Ma and Bo Liu
Appl. Sci. 2025, 15(6), 3412; https://doi.org/10.3390/app15063412 - 20 Mar 2025
Cited by 2 | Viewed by 1272
Abstract
Recommender systems (RSs) are widely used in various domains, such as e-commerce, social media, and online content platforms, to guide users’ decision-making by suggesting items that match their preferences and interests. However, these systems are highly vulnerable to shilling attacks, where malicious users [...] Read more.
Recommender systems (RSs) are widely used in various domains, such as e-commerce, social media, and online content platforms, to guide users’ decision-making by suggesting items that match their preferences and interests. However, these systems are highly vulnerable to shilling attacks, where malicious users create fake profiles to manipulate the recommendation results, thereby influencing users’ decisions. Such attacks can severely degrade the quality and reliability of recommendations, undermining the trust in RSs. A comprehensive understanding of shilling attacks is critical not only for improving the robustness of RSs but also for designing effective countermeasures to mitigate their impact. Existing shilling attack methods often face significant challenges in achieving both invisibility (i.e., making fake profiles indistinguishable from legitimate ones) and transferability (i.e., the ability to work across different RSs). Many current approaches either fail to capture the natural distribution of real user data or are highly tailored to specific RS algorithms, limiting their general applicability and effectiveness. To overcome these limitations, we propose DIFshilling, a novel diffusion-based model for shilling attacks. DIFshilling leverages forward noising and reverse denoising techniques to better model the distribution of real user data, allowing it to generate fake users that are statistically similar to legitimate users, thus enhancing the invisibility of the attack. Unlike traditional methods, DIFshilling is independent of the specific recommendation algorithm, making it highly transferable across various RSs. We evaluate DIFshilling through extensive experiments on seven different victim RS models, demonstrating its superior transferability. The experimental results show that DIFshilling not only achieves outstanding effectiveness in terms of attack success but also exhibits strong adversarial defense capabilities, effectively evading detection mechanisms. Specifically, in experiments conducted on the ML100K dataset with the DGCF victim model, DIFshilling was able to increase the frequency of the targeted item by a factor of 15 while maintaining the lowest detection precision and recall, illustrating its ability to remain undetected by common defense techniques. These results underscore the potential of DIFshilling as a powerful tool for both evaluating the vulnerabilities of RS and designing more robust countermeasures. Full article
(This article belongs to the Section Computing and Artificial Intelligence)
Show Figures

Figure 1

21 pages, 2148 KB  
Article
High-Performance Asphalt Binder Incorporating Trinidad Lake Asphalt and SBS Polymer for Extreme Climates
by Shyaamkrishnan Vigneswaran, Jihyeon Yun, Moon-Sup Lee and Soon-Jae Lee
Appl. Sci. 2025, 15(6), 3411; https://doi.org/10.3390/app15063411 - 20 Mar 2025
Viewed by 1727
Abstract
This study investigates the development of high-performance asphalt binders modified with Trinidad Lake Asphalt (TLA) and styrene–butadiene–styrene (SBS) polymers to enhance pavement durability under extreme climate conditions. A comprehensive evaluation of physical, rheological, and mechanical properties was conducted using Superpave performance tests, Multiple [...] Read more.
This study investigates the development of high-performance asphalt binders modified with Trinidad Lake Asphalt (TLA) and styrene–butadiene–styrene (SBS) polymers to enhance pavement durability under extreme climate conditions. A comprehensive evaluation of physical, rheological, and mechanical properties was conducted using Superpave performance tests, Multiple Stress Creep Recovery (MSCR), and a Dynamic Shear Rheometer (DSR). The results indicate that integrating 20% TLA significantly increases stiffness and rutting resistance by 51.7% compared to unmodified PG 64-22 asphalt, while 10% SBS improves elasticity and enhances elastic recovery by 85.3%. However, at 15% SBS, excessive viscosity was observed, reaching 13,000 cP at 135 °C, posing workability challenges and sampling challenges in the lab environment. The MSCR test confirmed that binders modified with 20% TLA and 15% SBS exhibited over 88% recovery and reduced non-recoverable creep compliance (Jnr < 0.01 kPa−1), demonstrating superior resistance to permanent deformation. Additionally, low-temperature rheological testing (BBR at −12 °C) revealed that SBS incorporation mitigates excessive stiffness caused by TLA, improving the binder’s flexibility. These findings underscore the potential of TLA-SBS modified binders in achieving long-lasting, traffic-resilient pavements for extreme climatic conditions. Field validation is recommended to assess long-term feasibility in real-world applications. Full article
Show Figures

Figure 1

19 pages, 873 KB  
Review
Xylazine, a Drug Adulterant Whose Use Is Spreading in the Human Population from the U.S. to the U.K. and All Europe: An Updated Review
by Domenico Iacopetta, Alessia Catalano, Francesca Aiello, Inmaculada Andreu, Maria Stefania Sinicropi and Giovanni Lentini
Appl. Sci. 2025, 15(6), 3410; https://doi.org/10.3390/app15063410 - 20 Mar 2025
Cited by 6 | Viewed by 13166
Abstract
Xylazine, commonly called “tranq” or “sleep cut”, is a strong α2-adrenergic agonist used in veterinary practice as a sedative, analgesic, and muscle-relaxing agent. It has never been approved by the Food and Drug Administration for human use, but its use by people is [...] Read more.
Xylazine, commonly called “tranq” or “sleep cut”, is a strong α2-adrenergic agonist used in veterinary practice as a sedative, analgesic, and muscle-relaxing agent. It has never been approved by the Food and Drug Administration for human use, but its use by people is on the rise. In the last decades, due to its low cost and ease of availability, it has often been illicitly used due to its abuse potential as a drug for attempted sexual assault and intended poisoning. In addition, xylazine’s presence in the human body has also been related to domestic accidental events. Generally, it is combined with multiple other drugs, typically by intravenous injection, potentiating the doping effects. Xylazine’s mechanism of action is different from that of other illicit opioids, such as heroin and fentanyl, and it has no known antidote approved for use in humans. The combination with fentanyl prolongs the euphoric sensation and may heighten the risk of fatal overdose. Furthermore, it may cause adverse effects, including central nervous system (CNS) and respiratory depression, bradycardia, hypotension, and even death. Recent reports of xylazine misuse have risen alarmingly and describe people who become “zombies” because of the drug’s harmful effects on the human body, including serious wound formation that could even lead to limb amputation. This paper is an extensive review of the existing literature about xylazine and specifically deals with the chemistry, pharmacokinetics, pharmacodynamic, and toxicological aspects of this compound, highlighting the most recent studies. Full article
(This article belongs to the Special Issue Drugs of Abuse and Beyond)
Show Figures

Figure 1

22 pages, 5479 KB  
Article
Evaluating the Link Between Cardiovascular Risk and Alzheimer’s Disease: A Comprehensive Case-Control Study in Castilla y León, Spain
by Laura Bello-Corral, Jesús Seco-Calvo, Marta Celorrio San Miguel, Evelina Garrosa, Diego Fernández-Lázaro and Leticia Sánchez-Valdeón
Appl. Sci. 2025, 15(6), 3409; https://doi.org/10.3390/app15063409 - 20 Mar 2025
Cited by 1 | Viewed by 2061
Abstract
Alzheimer’s disease (AD) represents a growing public health challenge due to its increasing prevalence, projected to reach 150 million cases by 2050. Characterised by neuropathological changes such as the accumulation of beta-amyloid peptide and hyperphosphorylated Tau protein, the disease is related to genetic [...] Read more.
Alzheimer’s disease (AD) represents a growing public health challenge due to its increasing prevalence, projected to reach 150 million cases by 2050. Characterised by neuropathological changes such as the accumulation of beta-amyloid peptide and hyperphosphorylated Tau protein, the disease is related to genetic and environmental factors. The main objective of this research has been to analyse the possible relationship between some cardiovascular factors and AD. This analytical observational case-control study carried out in Castilla y León (Spain), comprised a total of 511 individuals between 60 and 90 years of age, of whom 260 had a diagnosis of AD and the rest were healthy individuals. The results showed that the group with AD were predominantly women, widowed and with primary education, who showed a higher prevalence of family history of the disease. It was also observed that hypertension, cardiac pathology and diabetes mellitus were three cardiovascular risk factors that showed significant increased differences in the group of AD patients compared to the group of control individuals. Although the precise mechanisms require further research, these results underline the importance of addressing complex interactions between genetic and environmental factors in the prevention of AD. Full article
Show Figures

Figure 1

28 pages, 4991 KB  
Article
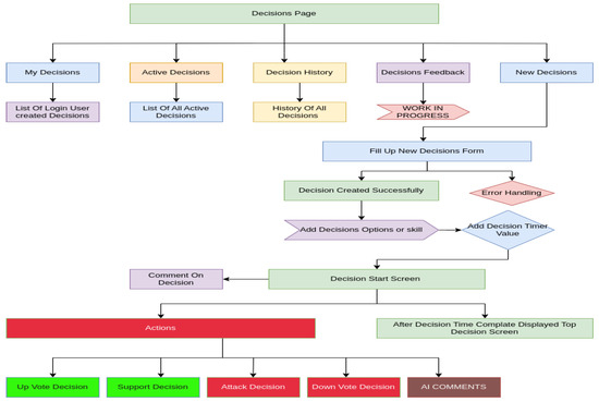
The Development of an OpenAI-Based Solution for Decision-Making
by Sergiu Manolache and Nirvana Popescu
Appl. Sci. 2025, 15(6), 3408; https://doi.org/10.3390/app15063408 - 20 Mar 2025
Cited by 4 | Viewed by 4368
Abstract
This study explores the development of an Open Artificial Intelligence (AI) decision-making solution, integrating blockchain technology with artificial intelligence to streamline organizational decision-making processes. Blockchain’s characteristics of transparency, incorruptibility, and decentralized validation are leveraged to build a platform that ensures secure and transparent [...] Read more.
This study explores the development of an Open Artificial Intelligence (AI) decision-making solution, integrating blockchain technology with artificial intelligence to streamline organizational decision-making processes. Blockchain’s characteristics of transparency, incorruptibility, and decentralized validation are leveraged to build a platform that ensures secure and transparent decision-making. The platform’s architecture integrates a user-friendly frontend with a robust backend, enabling users to create accounts, manage tasks, participate in voting, and make collaborative decisions. The backend processes, including user authentication, error handling, and secure data management, ensure privacy and integrity throughout the decision lifecycle. The implementation details include organization management, task assignments, voting mechanisms, and profile management features, each facilitated through a user-friendly frontend interface. Workflow diagrams and a case study at DADWORD IT demonstrate the platform’s efficiency in handling complex decision-making processes while maintaining user engagement and data security. In conclusion, the developed platform demonstrates the ability of AI and blockchain technologies to improve collaborative decision-making, offering a secure and scalable solution for organizational management. The system can be adapted to various industries where transparency, accuracy, and efficient decision-making are crucial. Future work may explore further AI integration to refine decision support and predictive functionalities. Full article
(This article belongs to the Special Issue Applications in Neural and Symbolic Artificial Intelligence)
Show Figures

Figure 1

6 pages, 157 KB  
Editorial
New Advances, Challenges, and Illustrations in Applied Geochemistry
by Qingjie Gong and Zeming Shi
Appl. Sci. 2025, 15(6), 3407; https://doi.org/10.3390/app15063407 - 20 Mar 2025
Cited by 1 | Viewed by 1392
Abstract
The Special Issue ‘New Advances and Illustrations in Applied Geochemistry in China’ was organized for the presentation of ideas from the 9th National Conference on Applied Geochemistry in China held in Chengdu, Sichuan Province, in October 2023 [...] Full article
(This article belongs to the Special Issue New Advances, Challenges, and Illustrations in Applied Geochemistry)
24 pages, 12283 KB  
Article
Seismic Performance of Modal Transfer Stations on Soft Clays
by Juan Manuel Mayoral, Mauricio Pérez, Azucena Román-de la Sancha and Jimena Rosas
Appl. Sci. 2025, 15(6), 3406; https://doi.org/10.3390/app15063406 - 20 Mar 2025
Viewed by 1182
Abstract
In densely populated urban zones, seismic performance evaluation of strategic infrastructure during seismic events has become more challenging because the distance between surface and underground structures has been shortened to optimize the urban environment functionality. This is even more important in transit transfer [...] Read more.
In densely populated urban zones, seismic performance evaluation of strategic infrastructure during seismic events has become more challenging because the distance between surface and underground structures has been shortened to optimize the urban environment functionality. This is even more important in transit transfer stations, which usually comprise tunnels, bridges, and buildings, in which wave propagation interference is exacerbated. This paper explores the seismic interactions between on-ground and underground structures in soft-soil environments, focusing on a typical urban modal transfer station in Mexico City. The study is conducted through comprehensive parametric analyses using 3D numerical simulations in FLAC3D (v.6.0), considering both intraplate and interplate earthquakes, to assess the effect of differences in their frequency content, duration, and intensity. Multiple scenarios are considered in the numerical study, and the relative distances among the structures are varied to investigate both detrimental and beneficial interaction effects, and to identify the zone of influence where this interaction leads to ground motion variability. The study’s findings established the key variables in the interaction between underground and on-ground structures, providing valuable insights into the seismic design and retrofitting of urban infrastructure in densely populated areas. Full article
(This article belongs to the Section Civil Engineering)
Show Figures

Figure 1

21 pages, 4851 KB  
Article
Optimization of Physics Learning Through Immersive Virtual Reality: A Study on the Efficacy of Serious Games
by Julian Felipe Villada Castillo, Leonardo Bohorquez Santiago and Sebastian Martínez García
Appl. Sci. 2025, 15(6), 3405; https://doi.org/10.3390/app15063405 - 20 Mar 2025
Cited by 12 | Viewed by 5071
Abstract
Background: Integrating serious games in immersive virtual reality (IVR) enhances university physics education by addressing student motivation and engagement challenges. Traditional methods often fail to link abstract concepts with real-world applications, reducing interest. IVR and serious games create interactive environments that dynamically reinforce [...] Read more.
Background: Integrating serious games in immersive virtual reality (IVR) enhances university physics education by addressing student motivation and engagement challenges. Traditional methods often fail to link abstract concepts with real-world applications, reducing interest. IVR and serious games create interactive environments that dynamically reinforce complex scientific principles, improving learning experiences. Methodology: A pre- and post-experimental design was conducted with 17 Physics 1 students from Universidad Tecnologica de Pereira (UTP). The participants were assessed before engaging with “Parabolic Basketball VR” to measure their initial understanding of projectile motion. After gameplay, post-intervention evaluations were conducted to analyze learning outcomes. Results: The intervention significantly improved students’ understanding, with post-intervention scores notably higher. The Wilcoxon signed-rank test (p = 0.007, Z = −2.687) confirmed a substantial increase in scores, demonstrating the game’s effectiveness in enhancing conceptual learning. Conclusions: “Parabolic Basketball VR” effectively enhances learning of projectile motion through immersive and interactive experiences. The significant improvements observed confirm the potential of integrating well-designed serious games into physics education, suggesting that these tools can significantly enhance both the theoretical understanding and practical application of complex scientific concepts. This study underscores the importance of aligning educational content with interactive gameplay to achieve learning objectives, providing a valuable approach for future educational strategies in scientific disciplines. Full article
(This article belongs to the Section Applied Physics General)
Show Figures

Figure 1

16 pages, 8121 KB  
Article
An Over-Deterministic Method for Mode III SIF Calculation Using Full-Field Experimental Displacement Fields
by Jorge Guillermo Díaz-Rodríguez, Cesar Hernando Valencia-Niño and Andrés Rodríguez-Torres
Appl. Sci. 2025, 15(6), 3404; https://doi.org/10.3390/app15063404 - 20 Mar 2025
Viewed by 1573
Abstract
The paper proposes and tests an approach to determine the stress intensity factors (SIF) of cracks subjected to mode III using full-field displacements as opposed to the crack opening displacement (COD) method, which uses only two data points. The proposed scheme fits displacement [...] Read more.
The paper proposes and tests an approach to determine the stress intensity factors (SIF) of cracks subjected to mode III using full-field displacements as opposed to the crack opening displacement (COD) method, which uses only two data points. The proposed scheme fits displacement data into Williams’ series for cracks, solving the equations using the over-deterministic Least Squares Method (LSM). The method is tested in tubes with through-cracks under axial and cyclic torque loading, and both proportional and non-proportional loading. The Digital Image Correlation (DIC) technique measured the displacement fields, and an approach is presented to address the curvature error in the tube samples. The experimentally determined SIF and SIF ranges with the proposed method are compared with respective values found using COD equations showing a pronounced nonlinear variation. It is concluded that for most, both methods agree, and for the LSM, the number of expansion terms in Williams’ series seems to make no difference, exhibiting less noisy results than the COD method and effectively addresses nonlinear variations in SIF calculations across different loading conditions, ultimately enhancing the understanding of crack behavior under mode III loading. Full article
(This article belongs to the Special Issue Deformation and Fracture Behaviors of Materials)
Show Figures

Figure 1

16 pages, 4366 KB  
Article
Effects of Cyclical Climate Change on Water Temperature Characteristics of Permafrost Slopes
by Feike Duan, Lei Quan, Haowu Wang and Bo Tian
Appl. Sci. 2025, 15(6), 3403; https://doi.org/10.3390/app15063403 - 20 Mar 2025
Cited by 2 | Viewed by 1310
Abstract
Under the action of freeze–thaw cycles, the internal temperature and water distribution of slope soils in cold regions change significantly, which directly affects the stability of slopes. In order to study the differences in hydrothermal reactions at different depths and their impacts on [...] Read more.
Under the action of freeze–thaw cycles, the internal temperature and water distribution of slope soils in cold regions change significantly, which directly affects the stability of slopes. In order to study the differences in hydrothermal reactions at different depths and their impacts on the stability of slopes. This study establishes both a freeze–thaw model and a hydrothermal coupling model, combining field measurements with numerical simulations to examine the dynamic changes in hydrothermal characteristics within the slope. The results indicate that the variation in slope temperature with depth can be divided into three stages: initial freezing, stable freezing, and thawing. In the freezing stage, the negative temperature gradient drives water to migrate towards the freezing front, forming segregated ice and inducing frost heave. In the thawing stage, the latent heat released by the phase change in segregated ice promotes water to move towards the slope toe, increasing the water content there and indirectly exacerbating the risk of slope instability. The heat and moisture transfer in frozen soil slopes shows non-linear and dynamic characteristics. The unique process of one-way freezing and two-way thawing makes the thawing rate 1.35 times that of the freezing rate, and this asymmetric characteristic is the key to understanding the mechanism of slope instability. Full article
Show Figures

Figure 1

20 pages, 14510 KB  
Article
Structural and Tribological Analysis of Multilayer Carbon-Based Nanostructures Deposited via Modified Electron Cyclotron Resonance–Chemical Vapor Deposition
by Mehmet Esen, Ali Can Yilmaz and Hamide Kavak
Appl. Sci. 2025, 15(6), 3402; https://doi.org/10.3390/app15063402 - 20 Mar 2025
Cited by 1 | Viewed by 1192
Abstract
The electron cyclotron resonance–chemical vapor deposition (ECR-CVD) plasma coating method was employed to bombard steel surfaces to achieve high-strength carbon-based structures. The surfaces to be coated were rotated using an Arduino-controlled rotation system at different orientations to ensure a homogeneous coating. The samples [...] Read more.
The electron cyclotron resonance–chemical vapor deposition (ECR-CVD) plasma coating method was employed to bombard steel surfaces to achieve high-strength carbon-based structures. The surfaces to be coated were rotated using an Arduino-controlled rotation system at different orientations to ensure a homogeneous coating. The samples were fixed 10 mm away from the plasma gun (CH4/N2 plasma). The samples were characterized via XRD, EDX, Raman spectroscopy, SEM, and AFM. The coated surfaces were then subjected to tribological tests, including the wear rate, coefficient of friction, and surface hardness–roughness. Thermally reduced graphene oxide with an average nanocrystalline size of 5.19–24.58 nm and embedded carbon nanotube structures with sizes ranging from 150 to 600 nm were identified, as well as less-defective microcrystallines and nanodiamonds. The results demonstrated that carbon coating in the presence of N2 gas led to a maximum reduction of 66% in the average wear rate, 14% improvement in the average surface hardness, 40% enhancement in the average coefficient of friction, and 48% enhancement in the average surface roughness. Consequently, a high-adhesion carbon-based coating deposited via plasma is likely to be a good candidate in the context of manufacturing engineering steels with a low friction coefficient, low wear rate, and long service life. Full article
Show Figures

Figure 1

17 pages, 27754 KB  
Article
A Lightweight Entropy–Curvature-Based Attention Mechanism for Meningioma Segmentation in MRI Images
by Yifan Guan, Lei Zhang, Jiayi Li, Xiaolong Xu, Yu Yan and Leyi Zhang
Appl. Sci. 2025, 15(6), 3401; https://doi.org/10.3390/app15063401 - 20 Mar 2025
Cited by 1 | Viewed by 1561
Abstract
Meningiomas are a common type of brain tumor. Due to their location within the cranial cavity, they can potentially cause irreversible damage to adjacent brain tissues. Clinical practice typically involves surgical resection for tumors that provoke symptoms and exhibit continued growth. Given the [...] Read more.
Meningiomas are a common type of brain tumor. Due to their location within the cranial cavity, they can potentially cause irreversible damage to adjacent brain tissues. Clinical practice typically involves surgical resection for tumors that provoke symptoms and exhibit continued growth. Given the variability in the size and location of meningiomas, achieving rapid and precise localization is critical in clinical practice. Typically, meningiomas are imaged using magnetic resonance imaging (MRI), which produces 3D images that require significant memory resources for the segmentation task. In this paper, a lightweight 3D attention mechanism based on entropy–curvature (ECA) is proposed, which significantly enhances both parameter efficiency and inference accuracy. This attention mechanism uses a pooling method and two spatial attention modules to effectively reduce computational complexity while capturing spatial feature information. In terms of pooling, a tri-axis pooling method is developed to maximize information retention during the dimensionality reduction process of meningioma data, allowing the application of two-dimensional attention techniques to 3D medical images. Subsequently, this mechanism utilizes information entropy and curvature filters to filter noise and enhance feature information. Moreover, to validate the proposed method, the meningioma dataset from West China Hospital’s Department of Neurosurgery and the BraTS2021 dataset are used in our experiments. The results demonstrated superior performance compared to the state-of-the-art methods. Full article
(This article belongs to the Section Computing and Artificial Intelligence)
Show Figures

Figure 1

34 pages, 7840 KB  
Article
Context-Based Model for Browsing the Web Through Voice
by Citlalli Selene Avalos Montiel, José G. Rodríguez García, Sonia Mendoza and Dominique Decouchant
Appl. Sci. 2025, 15(6), 3400; https://doi.org/10.3390/app15063400 - 20 Mar 2025
Cited by 1 | Viewed by 1839
Abstract
To find useful information on the Web, a user must define the search according to their interests, then they must select and analyze one or more web pages, and finally they must decide which content is most useful to them. This process requires [...] Read more.
To find useful information on the Web, a user must define the search according to their interests, then they must select and analyze one or more web pages, and finally they must decide which content is most useful to them. This process requires visual attention, certain skills, and interaction with the web browser through keyboards, screens, or mice. Web browsing can be difficult for people who have some disability or lack of knowledge in the use of information and communications technology, causing them to stop this activity. This paper proposes a model to facilitate web browsing and contribute to reducing the digital divide among the population. The model input is the user’s request in natural language using voice, and the output, presented in sound, text, or graphic format, is the most suitable content that corresponds to the user’s interests. First, a content search is performed based on the user’s context. Subsequently, among the results obtained, the most appropriate for the user are identified by analyzing the context of web pages. We implemented a prototype, which was evaluated by users. The results show that it reached an acceptable usability level and that 84.75% of users obtained relevant results in their interactions. Full article
(This article belongs to the Special Issue Human–Computer Interaction and Virtual Environments)
Show Figures

Figure 1

18 pages, 2115 KB  
Article
A Vehicle–Infrastructure Cooperative Perception Network Based on Multi-Scale Dynamic Feature Fusion
by Jianhu Liu, Ping Wang and Xia Wu
Appl. Sci. 2025, 15(6), 3399; https://doi.org/10.3390/app15063399 - 20 Mar 2025
Cited by 5 | Viewed by 3117
Abstract
Vehicle-infrastructure cooperative perception enhances the perception capabilities of autonomous vehicles by facilitating the exchange of complementary information between vehicles and infrastructure. However, real-world environments often present challenges such as differences in sensor resolution and installation angles, which create a domain gap that complicates [...] Read more.
Vehicle-infrastructure cooperative perception enhances the perception capabilities of autonomous vehicles by facilitating the exchange of complementary information between vehicles and infrastructure. However, real-world environments often present challenges such as differences in sensor resolution and installation angles, which create a domain gap that complicates the integration of features from these two sources. This domain gap can hinder the overall performance of the perception system. To tackle this issue, we propose a novel vehicle–infrastructure cooperative perception network designed to effectively bridge the feature integration between vehicle and infrastructure sensors. Our approach includes a Multi-Scale Dynamic Feature Fusion Module designed to comprehensively integrate features from both vehicle and infrastructure across spatial and semantic dimensions. For feature fusion at each scale, we introduce the Multi-Source Dynamic Interaction Module (MSDI) and the Per-Point Self-Attention Module (PPSA). The MSDI dynamically adjusts the interaction between vehicle and infrastructure features based on environmental changes, generating enhanced interacting features. Subsequently, the PPSA aggregates these interacted features with the original vehicle–infrastructure features at the same spatial location. Additionally, we have constructed a real-world vehicle–infrastructure cooperative perception dataset, DZGSet, which includes multi-category annotations. Extensive experiments conducted on the DAIR-V2X and our self-collected DZGSet datasets demonstrate that our proposed method achieves Average Precision (AP) scores at IoU 0.5 of 0.780 and 0.652, and AP scores at IoU 0.7 of 0.632 and 0.493, respectively. These results indicate that our proposed method outperforms existing cooperative perception methods. Consequently, the proposed approach significantly improves the performance of cooperative perception, enabling more accurate and reliable autonomous vehicle operation. Full article
(This article belongs to the Special Issue Advances in Autonomous Driving and Smart Transportation)
Show Figures

Figure 1

10 pages, 464 KB  
Perspective
Integrating Geometric Dimensioning and Tolerancing with Additive Manufacturing: A Perspective
by Rocco Furferi
Appl. Sci. 2025, 15(6), 3398; https://doi.org/10.3390/app15063398 - 20 Mar 2025
Cited by 4 | Viewed by 4227
Abstract
Geometric Dimensioning and Tolerancing (GD&T) are among the basic concepts of functional fitness and quality assurance in modern manufacturing. The historical development of GD&T took place primarily in the ambit of subtractive manufacturing; the advent of Additive Manufacturing (AM) now presents novel challenges [...] Read more.
Geometric Dimensioning and Tolerancing (GD&T) are among the basic concepts of functional fitness and quality assurance in modern manufacturing. The historical development of GD&T took place primarily in the ambit of subtractive manufacturing; the advent of Additive Manufacturing (AM) now presents novel challenges due to the complexity of geometries, material variability, and process-induced variances. The present Perspective Paper briefly hints at key challenges for the future of GD&T in AM, with an eye to the necessary adaptation of tolerancing principles to AM-specific geometries, integration of Model-Based Definition (MBD) in digital threads, and development of new standards for surface texture and tolerance stack-up. New inspection techniques are also highlighted for the AM parts, which would become more prominent. This study underscores the need for continued research and collaboration to develop comprehensive GD&T frameworks tailored to AM, ensuring its industrial scalability and interoperability with traditional manufacturing systems. Full article
(This article belongs to the Special Issue Computer-Aided Design in Mechanical Engineering)
Show Figures

Figure 1

24 pages, 8527 KB  
Article
Real-Time Elbow and T-Junction Detection and Estimation Framework for In-Line Inspection in Natural Gas Pipelines Using 3D Point Cloud
by Hoa-Hung Nguyen, Jae-Hyun Park, Jae-Jun Kim, Kwanghyun Yoo, Dong-Kyu Kim and Han-You Jeong
Appl. Sci. 2025, 15(6), 3397; https://doi.org/10.3390/app15063397 - 20 Mar 2025
Cited by 1 | Viewed by 1352
Abstract
In-line inspection (ILI) is essential for maintaining the integrity of natural gas pipelines. In ILI, pipeline inspection gauges (PIGs) autonomously navigate through pipelines under real-time and resource-constrained conditions to measure pipeline irregularities. Elbow and T-junction detection and estimation (ETDE) play a critical role [...] Read more.
In-line inspection (ILI) is essential for maintaining the integrity of natural gas pipelines. In ILI, pipeline inspection gauges (PIGs) autonomously navigate through pipelines under real-time and resource-constrained conditions to measure pipeline irregularities. Elbow and T-junction detection and estimation (ETDE) play a critical role in enabling PIG navigation to avoid speed excursions which prevent effective data collection or even damage the PIG and pipelines. Existing approaches are often computationally intensive, incomplete, or late estimations, making them unsuitable for real-time operation in such environments. This paper proposes a real-time elbow and T-junction detection and estimation (RT-ETDE) framework that efficiently detects elbows and T-junctions and estimates their critical parameters for PIG navigation using 3D point clouds. Our framework relies on intelligent point cloud partition and feature extraction together with simple geometric solutions which greatly reduce computational complexity. Furthermore, several real-time adaptation techniques are introduced to ensure real-time operation. Experimental results on a prototype pipeline demonstrate that the RT-ETDE framework consistently detects elbows and T-junctions while achieving a 10 Hz frame rate on a real PIG processing unit, validating its suitability for next-generation pipeline inspection systems. Full article
(This article belongs to the Topic Oil and Gas Pipeline Network for Industrial Applications)
Show Figures

Figure 1

30 pages, 3133 KB  
Article
In-Depth Analysis of Phishing Email Detection: Evaluating the Performance of Machine Learning and Deep Learning Models Across Multiple Datasets
by Abeer Alhuzali, Ahad Alloqmani, Manar Aljabri and Fatemah Alharbi
Appl. Sci. 2025, 15(6), 3396; https://doi.org/10.3390/app15063396 - 20 Mar 2025
Cited by 23 | Viewed by 20931
Abstract
Phishing emails remain a primary vector for cyberattacks, necessitating advanced detection mechanisms. Existing studies often focus on limited datasets or a small number of models, lacking a comprehensive evaluation approach. This study develops a novel framework for implementing and testing phishing email detection [...] Read more.
Phishing emails remain a primary vector for cyberattacks, necessitating advanced detection mechanisms. Existing studies often focus on limited datasets or a small number of models, lacking a comprehensive evaluation approach. This study develops a novel framework for implementing and testing phishing email detection models to address this gap. A total of fourteen machine learning (ML) and deep learning (DL) models are evaluated across ten datasets, including nine publicly available datasets and a merged dataset created for this study. The evaluation is conducted using multiple performance metrics to ensure a comprehensive comparison. Experimental results demonstrate that DL models consistently outperform their ML counterparts in both accuracy and robustness. Notably, transformer-based models BERT and RoBERTa achieve the highest detection accuracies of 98.99% and 99.08%, respectively, on the balanced merged dataset, outperforming traditional ML approaches by an average margin of 4.7%. These findings highlight the superiority of DL in phishing detection and emphasize the potential of AI-driven solutions in strengthening email security systems. This study provides a benchmark for future research and sets the stage for advancements in cybersecurity innovation. Full article
Show Figures

Figure 1

16 pages, 1255 KB  
Article
Text Alignment in the Service of Text Reuse Detection
by Hadar Miller, Tsvi Kuflik and Moshe Lavee
Appl. Sci. 2025, 15(6), 3395; https://doi.org/10.3390/app15063395 - 20 Mar 2025
Cited by 1 | Viewed by 1866
Abstract
This study introduces a novel approach to text alignment tailored for ancient languages, with a focus on Hebrew and Aramaic, aimed at enhancing text reuse detection. Unlike previous methods, our approach integrates multiple NLP components into a specialized comparison pipeline, which is then [...] Read more.
This study introduces a novel approach to text alignment tailored for ancient languages, with a focus on Hebrew and Aramaic, aimed at enhancing text reuse detection. Unlike previous methods, our approach integrates multiple NLP components into a specialized comparison pipeline, which is then incorporated into the Smith–Waterman algorithm. This integration enables improved alignment accuracy, particularly for historical texts characterized by fluctuations, orthographic changes, transcription variations, and word transpositions. Our key contributions include (1) a refined distance function that integrates fastText embeddings, allowing robust handling of out-of-vocabulary words; (2) a typological correction mechanism that can be integrated into automatic transcription pipelines to enhance text normalization; and (3) an evaluation of historical Hebrew texts, demonstrating an 11% improvement in the F1 score over existing approaches. These findings underscore the importance of computational methodologies in digital humanities and lay the groundwork for future multilingual extensions. Full article
Show Figures

Figure 1

18 pages, 295 KB  
Review
A Comprehensive Review: Molecular and Genealogical Methods for Preserving the Genetic Diversity of Pigs
by Vladimir Margeta, Dubravko Škorput, Ivona Djurkin Kušec, Zlata Kralik, Goran Kušec and Kristina Gvozdanović
Appl. Sci. 2025, 15(6), 3394; https://doi.org/10.3390/app15063394 - 20 Mar 2025
Viewed by 2437
Abstract
Anthropogenic activities and rapidly increasing climate change have led to a significant loss of genetic diversity in domestic animals. Genealogical data have traditionally been used to monitor genetic diversity. However, due to dependency on pedigree completeness and significant errors that can occur in [...] Read more.
Anthropogenic activities and rapidly increasing climate change have led to a significant loss of genetic diversity in domestic animals. Genealogical data have traditionally been used to monitor genetic diversity. However, due to dependency on pedigree completeness and significant errors that can occur in genealogical records, inaccurate estimation of population parameters, such as the inbreeding coefficient or effective population size, might occur. To reduce possible errors, it is necessary to combine genealogical data with molecular data. An integrated approach using genealogical and molecular data leads to the optimization of breeding programs while controlling the inbreeding that can occur within the population of domestic animals. Molecular techniques such as single nucleotide polymorphism (SNP) genotyping, whole-genome sequencing (WGS), or genome-wide association studies (GWASs) enable a detailed understanding of breed-specific genetic profiles and their use in conservation programs. In addition, molecular methods such as structural variation (SV) analysis and pangenome and epigenomic profiling provide a more comprehensive insight into genetic diversity. The conservation of genetic diversity is of particular importance for an autochthonous domestic breed due to its resilience to unfavorable climatic conditions, its specific productive traits, and its disease resistance. A combined approach of genealogical and molecular data helps to maintain genetic diversity and sustainable agricultural systems under evolving environmental challenges. Full article
(This article belongs to the Special Issue Biotechnology in Animals)
17 pages, 2116 KB  
Article
A Comparative Analysis of Hyper-Parameter Optimization Methods for Predicting Heart Failure Outcomes
by Qisthi Alhazmi Hidayaturrohman and Eisuke Hanada
Appl. Sci. 2025, 15(6), 3393; https://doi.org/10.3390/app15063393 - 20 Mar 2025
Cited by 17 | Viewed by 5223
Abstract
This study presents a comparative analysis of hyper-parameter optimization methods used in developing predictive models for patients at risk of heart failure readmission and mortality. We evaluated three optimization approaches—Grid Search (GS), Random Search (RS), and Bayesian Search (BS)—across three machine learning algorithms—Support [...] Read more.
This study presents a comparative analysis of hyper-parameter optimization methods used in developing predictive models for patients at risk of heart failure readmission and mortality. We evaluated three optimization approaches—Grid Search (GS), Random Search (RS), and Bayesian Search (BS)—across three machine learning algorithms—Support Vector Machine (SVM), Random Forest (RF), and eXtreme Gradient Boosting (XGBoost). The models were built using real patient data from the Zigong Fourth People’s Hospital, which included 167 features from 2008 patients. The mean, MICE, kNN, and RF imputation techniques were implemented to handle missing values. Our initial results showed that SVM models outperformed the others, achieving an accuracy of up to 0.6294, sensitivity above 0.61, and an AUC score exceeding 0.66. However, after 10-fold cross-validation, the RF models demonstrated superior robustness, with an average AUC improvement of 0.03815, whereas the SVM models showed potential for overfitting, with a slight decline (−0.0074). The XGBoost models exhibited moderate improvement (+0.01683) post-validation. Bayesian Search had the best computational efficiency, consistently requiring less processing time than the Grid and Random Search methods. This study reveals that while model selection is crucial, an appropriate optimization method and imputation technique significantly impact model performance. These findings provide valuable insights for developing robust predictive models for healthcare applications, particularly for heart failure risk assessment. Full article
Show Figures

Figure 1

23 pages, 3906 KB  
Article
Evaluating the Effects of Compost, Vermicompost, and Biochar on Physical Quality of Sandy-Loam Soils
by Mirko Castellini, Cristina Bondì, Rita Leogrande, Luisa Giglio, Carolina Vitti, Marcello Mastrangelo and Vincenzo Bagarello
Appl. Sci. 2025, 15(6), 3392; https://doi.org/10.3390/app15063392 - 20 Mar 2025
Cited by 9 | Viewed by 3047
Abstract
Improving the physical quality of coarse-textured soils by organic amendments requires choosing the amendment and the dose. The effects of different doses of compost, vermicompost, and biochar on soil bulk density (BD) and water retention parameters (macroporosity, PMAC; aeration [...] Read more.
Improving the physical quality of coarse-textured soils by organic amendments requires choosing the amendment and the dose. The effects of different doses of compost, vermicompost, and biochar on soil bulk density (BD) and water retention parameters (macroporosity, PMAC; aeration capacity, AC; plant available water capacity, PAWC; relative field capacity, RFC) were tested for two sandy-loam soils. Without any treatment, these soils had too high BD and AC values and too low PMAC, PAWC, and RFC values. No amendment satisfactorily improved the PMAC. Only the biochar yielded statistically significant relationships between the BD, AC, PAWC, and RFC, and the amendment rate, ar. With this amendment, aeration and water storage improved because soil water content at field capacity increased with an ar more than those at saturation and the permanent wilting point. A dose of biochar (50 t/ha in a 5-cm-thick layer) made the soil physical quality good with reference to all considered parameters was identified. A single application of a rather high amount of biochar can be expected to improve the physical quality of coarse-textured soils for a long time. The general validity of the optimal ranges of values for the considered parameters and the time dependence of amendment effects in the field require further check. Full article
Show Figures

Figure 1

23 pages, 8606 KB  
Article
Research on a Lightweight Rail Surface Condition Identification Method for Wheel–Rail Maximum Adhesion Coefficient Estimation
by Kun Han and Yushan Wang
Appl. Sci. 2025, 15(6), 3391; https://doi.org/10.3390/app15063391 - 20 Mar 2025
Cited by 1 | Viewed by 1403
Abstract
The rail surface condition is a critical factor influencing wheel–rail adhesion performance. To address the engineering challenges associated with existing rail surface condition identification models, such as high-parameter complexity, significant computational delay, and the difficulty of onboard deployment, a lightweight rail surface condition [...] Read more.
The rail surface condition is a critical factor influencing wheel–rail adhesion performance. To address the engineering challenges associated with existing rail surface condition identification models, such as high-parameter complexity, significant computational delay, and the difficulty of onboard deployment, a lightweight rail surface condition identification method integrating knowledge distillation and transfer learning is proposed. A rail surface image dataset is constructed, covering typical working conditions, including dry, wet, and oily surfaces. A “teacher-student” collaborative optimization framework is developed, in which GoogLeNet, fine tuned via transfer learning, serves as the teacher network to guide the MobileNet student network, which is also fine tuned through transfer learning, thereby achieving model compression. Additionally, an FP16/FP32 mixed-precision computing strategy is employed to accelerate the training process. The experimental results demonstrate that the optimized student model has a compact size of only 4.21 MB, achieves an accuracy of 97.38% on the test set, and attains an inference time of 0.0371 s. Integrating this model into the estimation system of the maximum adhesion coefficient for heavy-haul locomotives enhances estimation confidence, reduces estimation errors under varying operating conditions, and provides real-time and reliable environmental perception for optimizing adhesion control strategies. This approach holds significant engineering value in improving adhesion utilization under complex wheel–rail contact conditions. Full article
(This article belongs to the Section Transportation and Future Mobility)
Show Figures

Figure 1

3 pages, 148 KB  
Editorial
Advances in Intelligent Control and Engineering Applications
by Eloy Irigoyen, Javier Sanchis and Pedro Cabrera
Appl. Sci. 2025, 15(6), 3390; https://doi.org/10.3390/app15063390 - 20 Mar 2025
Cited by 1 | Viewed by 1274
Abstract
Intelligent control is a discipline that is progressively maturing and has a real and significant transfer in a multitude of industrial applications and other engineering sectors today [...] Full article
(This article belongs to the Special Issue Advances in Intelligent Control and Engineering Applications)
33 pages, 66884 KB  
Article
Automated Design and Parametric Modeling of Excavator Buckets
by Nikolay Stankov and Aleksandar Ivanov
Appl. Sci. 2025, 15(6), 3389; https://doi.org/10.3390/app15063389 - 20 Mar 2025
Cited by 3 | Viewed by 4046
Abstract
This paper presents the process of automated designing and parametric modeling of excavator buckets using the CAD system. A methodology has been developed that covers all stages of design, from the creation of 3D models of the parts, sub-assemblies, and assemblies to the [...] Read more.
This paper presents the process of automated designing and parametric modeling of excavator buckets using the CAD system. A methodology has been developed that covers all stages of design, from the creation of 3D models of the parts, sub-assemblies, and assemblies to the generation of design documentation, using template files. The presented approach allows the creation of parametric models with multiple configurations, which cover different variants of the products according to their technical characteristics and purpose. This paper describes in detail the technological process, including the manufacture of parts and the assembling of sub-assemblies, in accordance with modern production requirements. Bucket classification according to excavator operating weight is included. Parametric modeling of the main components, such as the base and upper part of the bucket, is also described. In addition, an algorithm for automation of design documentation has been developed that integrates PDM systems for engineering data management. Using the presented methodology leads to a reduction in the volume of created documentation and optimizes the design process, providing the opportunity for rapid adaptation to various client requirements. Data management within a PDM system ensures centralized storage, actuality, and accessibility of information, which contribute to more efficient production and management of product data. Full article
(This article belongs to the Special Issue Computer-Aided Design in Mechanical Engineering)
Show Figures

Figure 1

20 pages, 9506 KB  
Article
Experimental Study on Horizontal Pipeline Transportation Characteristics of Coarse Particle
by Songye Lu, Yao Wang, Pan Jiang and Ting Xiong
Appl. Sci. 2025, 15(6), 3388; https://doi.org/10.3390/app15063388 - 20 Mar 2025
Cited by 3 | Viewed by 1379
Abstract
In dredging operations, the efficient transportation of dredged materials presents a significant and intricate challenge. This study focuses on the motion and resistance characteristics of coarse-grained dredged materials during pipeline conveyance. A specialized simulation experiment platform was developed to investigate the horizontal pipeline [...] Read more.
In dredging operations, the efficient transportation of dredged materials presents a significant and intricate challenge. This study focuses on the motion and resistance characteristics of coarse-grained dredged materials during pipeline conveyance. A specialized simulation experiment platform was developed to investigate the horizontal pipeline transport of coarse-grained materials. The experimental design encompassed varying particle diameters, material volume concentrations, and mixed average flow rates to analyze the motion and resistance characteristics of these materials in horizontal pipelines. Three distinct particle beds were identified based on different coarse particle motion states. This study statistically analyzed the impact of the particle diameter and material volume concentration on the transport efficiency of coarse particle populations. The key findings indicate that the mixed mean flow rate significantly influences the transportation efficiency of coarse particle groups, whereas the particle diameter and material volume concentration have a minimal effect. Specifically, coarse particles with a diameter of 0.9 mm demonstrated optimal water flow following, and higher mixed mean flow rates correlated with increased transportation efficiency of the coarse particle group. The transition speed of the coarse particle group flow type was notably affected by the material volume concentration and particle diameter, exhibiting a linear relationship. Therefore, when the particle size of the dredged material increases or the concentration increases, the average flow rate of the mixture is appropriately increased to ensure that the flow pattern of the dredged material in the pipeline remains in a non-homogeneous suspended flow pattern, thereby improving the efficiency and stability of the transportation system. By optimizing the conveying characteristics of coarse-grained materials, the pipeline conveying efficiency can be improved and the risk of pipeline wear and clogging can be reduced, thus lowering engineering costs and energy consumption and promoting technological innovation in related industries. In addition, this research can enhance engineering safety, reduce resource waste and environmental pollution, promote sustainable development, and provide important theoretical support and practical guidance for emerging fields such as deep-sea mining and environmental engineering. Full article
Show Figures

Figure 1

11 pages, 14848 KB  
Article
A Comparative Study of Arc Welding and Laser Welding for the Fabrication and Repair of Multi-Layer Hydro Plant Bellows
by Lichao Cao, Kaiming Lv, Zhengjun Liu, Guoying Tu, Yi Zhang, Han Hu, Zirui Yang, Huikang Wang, Hao Zhang and Guijun Bi
Appl. Sci. 2025, 15(6), 3387; https://doi.org/10.3390/app15063387 - 20 Mar 2025
Cited by 1 | Viewed by 2327
Abstract
The development of clean energy resources, including hydro power, plays an important role in protecting the global environment. Multi-layer bellows are key components and are widely used in hydro power plants. Due to the special multi-layer structures, conventional arc welding is prone to [...] Read more.
The development of clean energy resources, including hydro power, plays an important role in protecting the global environment. Multi-layer bellows are key components and are widely used in hydro power plants. Due to the special multi-layer structures, conventional arc welding is prone to the defects of pores and insufficient fusion when fabricating or repairing such bellows. Precise laser welding with a high energy density and a low heat input has the potential to join multi-layer bellows in a high-quality manner. In this study, a comparative investigation was conducted on the arc welding and laser welding of multi-layer 316L stainless steel sheets and B610CF high-strength steel plates regarding the weld quality, microstructure and tensile properties. The results show that laser-welded joints produced a narrower heat-affected zone and a full weld without visible defects. Compared with arc welding, laser welding had more equiaxed grain regions in the fusion zone and a homogeneous elemental distribution in the heat-affected zone. This led to a more reliable welded joint using laser welding. Full article
(This article belongs to the Section Applied Physics General)
Show Figures

Figure 1

19 pages, 3056 KB  
Article
Analysis of the Spatial Distribution Pattern of Grassland Fire Susceptibility and Influencing Factors in Qinghai Province
by Wenjing Xu, Qiang Zhou, Weidong Ma and Yongsheng Huang
Appl. Sci. 2025, 15(6), 3386; https://doi.org/10.3390/app15063386 - 20 Mar 2025
Cited by 3 | Viewed by 1078
Abstract
Grassland fires represent a significant natural disaster affecting global grassland ecosystems, posing serious threats to ecological safety, livestock production, and the lives and property of herders. This study focuses on Qinghai Province, utilizing historical grassland fire data to pre-screen the factors influencing both [...] Read more.
Grassland fires represent a significant natural disaster affecting global grassland ecosystems, posing serious threats to ecological safety, livestock production, and the lives and property of herders. This study focuses on Qinghai Province, utilizing historical grassland fire data to pre-screen the factors influencing both natural and anthropogenic grassland fires. By applying the maximum entropy model and analyzing data from 150 fire incidents, this research predicts the spatial distribution of grassland fire susceptibility within the study area. The outcomes were as follows. (1) A maximum entropy–Kvamme gain statistical model was developed and validated for reliability. (2) The natural grassland fire-prone areas are predominantly located in southern Qinghai, covering a vast portion of the Guoluo Tibetan Autonomous Prefecture, as well as Zeku County, Henan Mongolian Autonomous County, Yushu City, and Mado County in the Yushu Tibetan Autonomous Prefecture. These regions are distinguished by their proximity to rivers and the presence of abundant vegetation. In contrast, grassland areas prone to anthropogenic fires are mainly concentrated in eastern Qinghai Province, where human activities are more intensive and population centers are located nearby. (3) The prediction results identify dominant grassland fire factors and their thresholds. (4) Natural grassland fires in Qinghai Province primarily result from spontaneous combustion, while anthropogenic grassland fires are primarily caused by electrical faults from high-voltage power lines, heating activities related to grazing, and the use of firecrackers. This study presents a disaster prediction model to support grassland management and fire prevention in Qinghai Province, providing a scientific basis for effective fire control strategies. Full article
(This article belongs to the Section Ecology Science and Engineering)
Show Figures

Figure 1

Previous Issue
Next Issue
Back to TopTop