The Development of an OpenAI-Based Solution for Decision-Making
Abstract
1. Introduction
- To design the frontend and backend of an application for organizational decision-making.
- To practically design and test the decision-making application with a real-world organization.
- To assist in organizational decision-making in organizations requiring voting and a transparent medium for decision-making.
2. Materials and Methods
2.1. User Registration and Authentication
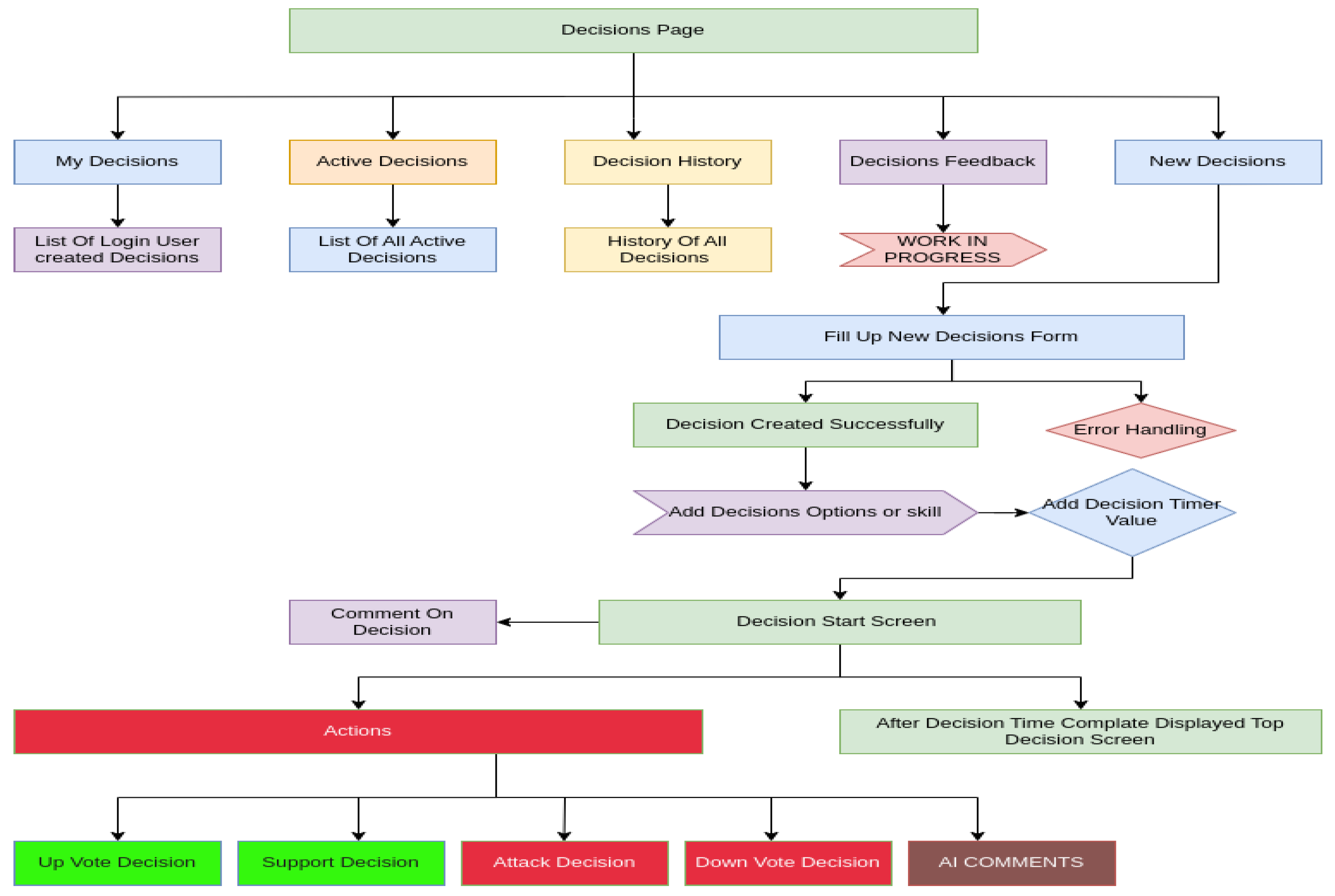
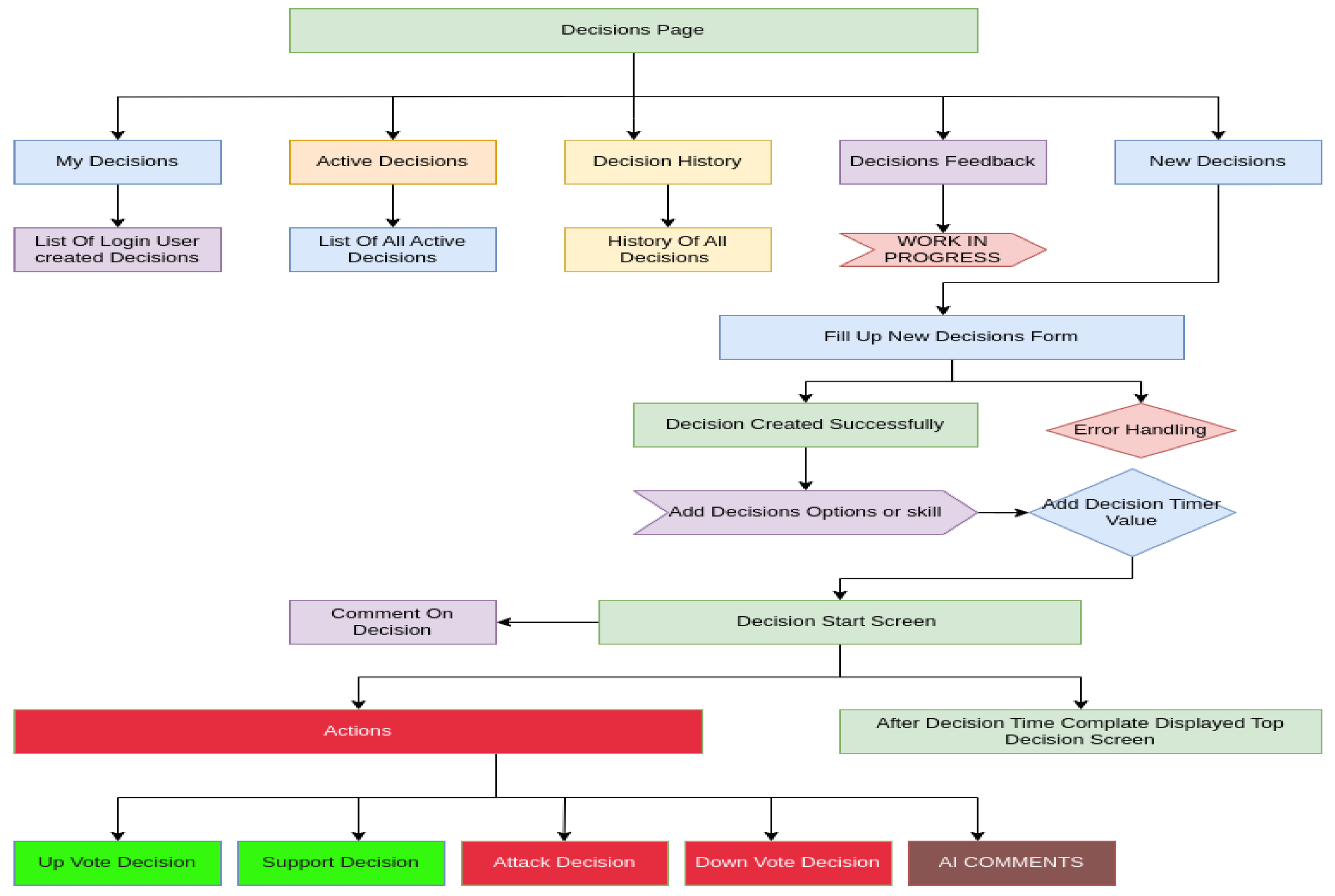
2.2. Voting Mechanisms and Collaborative Decision-Making
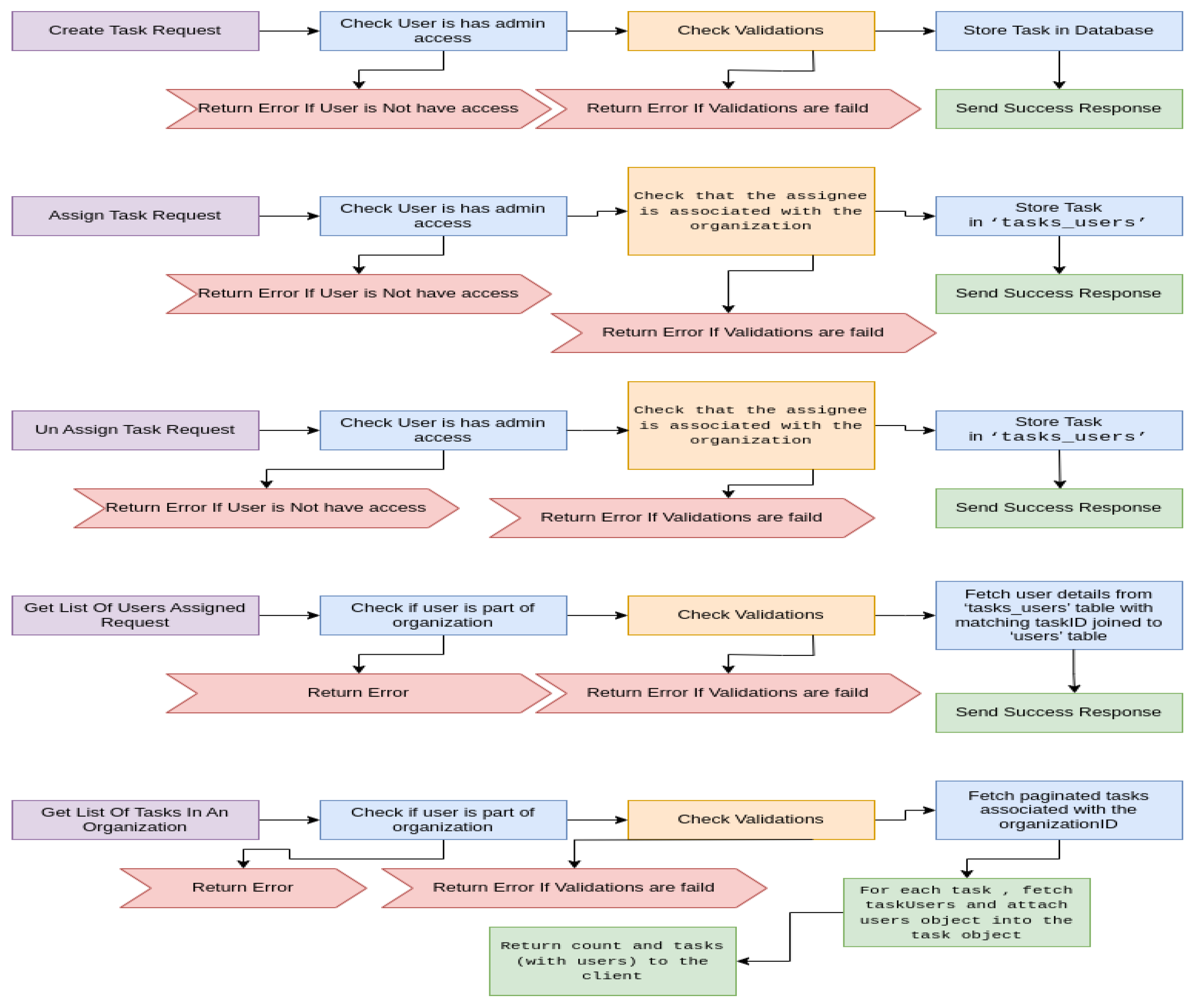
2.3. Task and Organization Management
2.4. Error Handling and Feedback Mechanisms
2.5. Blockchain and Smart Contract Integration
2.6. Frontend and Backend Interactions
2.7. Real-Time AI Decision Support
2.7.1. Evaluation Criteria for System Effectiveness
2.7.2. Justification for Selecting GPT-4o over Alternative AI Models
2.7.3. Clarification of Blockchain Implementation: Why PoA over PoS?
2.7.4. Cost and Time Estimate
3. Case Studies
3.1. Case Study 1: WFH Policy Dadword IT
3.1.1. Setting Up the Decision-Making Session (Figure 10)
3.1.2. Submitting Policy Options (Figure 11)
3.1.3. Voting and Feedback (Figure 12)
3.2. Case Study 2: Establishing an Internal Innovation Lab
3.2.1. Setting Up the Decision-Making Session (Figure 13)
3.2.2. Submitting Policy Options (Figure 14)
- In-House Innovation Lab: Build a dedicated innovation lab with its own budget and specialized team to serve as the central hub for creative exploration and rapid prototyping.
- Collaborative Partnerships: Develop a structured program to partner with external startups and academic institutions. This approach brings fresh perspectives and cutting-edge research into the fold.
- Enhanced R&D Initiatives: Integrate targeted innovation projects into the existing R&D framework without establishing a formal lab structure. This option leverages current resources and expertise.
- Maintain Current Practices: Continue with established methods while strategically reallocating resources to other critical areas of growth. This option ensures stability and leverages proven practices.
- Decentralized Innovation Units: Embed small, agile teams within each department to drive localized creativity, quickly tackle challenges, and ensure cross-functional collaboration while staying aligned with overall business goals.
- Hybrid Innovation Model: Combine an in-house innovation lab with select external partnerships to leverage internal expertise and fresh perspectives, enhancing innovation and market responsiveness.
3.2.3. Voting and Feedback (Figure 15)
4. Results
4.1. Real-Time Results from Case Study with DADWORD IT
4.1.1. Impact on Dadword IT
4.1.2. Client Testimonial
“Using Organizm made the decision-making process seamless and inclusive. Our team felt heard, and the transparent voting system ensured that the final decision was well-supported by everyone.”—Prince B, CEO at Dadword IT
4.2. Real-Time Results for Zlabs
- In-House Innovation Lab: 20%.
- Collaborative Partnerships: 4.50%.
- Enhanced R&D Initiatives: 2.50%.
- Maintain Current Practices: 4.80%.
- Decentralized Innovation Units: 10%.
- Hybrid Innovation Model: 58.20%.
“Organizm provided a seamless and transparent decision-making process, allowing our team to collaboratively evaluate all options. The structured discussions and real-time feedback ensured that every employee’s voice was heard, ultimately leading us to the best choice for our company’s future.”—Marc Jacobs, CEO at ZLabs
4.3. Fairness Evaluation (AI Decisions vs. Human Decisions)
4.4. Performance Metrics and System Efficiency
- Decision Processing Time (Tproc): Measured as the elapsed time from decision initiation to final resolution, i.e., Tproc = Tfinish − Tstart. In our case study, the average end-to-end decision cycle was ~30 min from proposal to recorded vote. This is a dramatic improvement over traditional methods (often 2–3 days via meetings and email), representing an 80% faster turnaround. The platform’s real-time voting and automated tallying accelerated decision-making significantly.
- Decision Accuracy (D): Defined as the proportion of AI-generated recommendations that matched expert-validated outcomes.The AI system’s suggestions aligned with human expert decisions about 85% of the time. This high accuracy indicates that AI support provided largely correct insights. Notably, after applying bias mitigation, alignment remained high (still ~85%) across demographic groups, indicating the model’s fairness (as discussed in the fairness evaluation).
- User Adoption Rate (U): Calculated as the percentage of target users actively using the system.Within three months of deployment, adoption reached 90% at Dadword IT (employees regularly using the platform) and 85% at ZLabs. Such high adoption suggests strong user engagement and trust. Users found the platform intuitive and valuable, leading to broad participation in decisions. High engagement was also reflected in frequent logins and votes per user, indicating that the system became an integral part of the decision process.
- Blockchain Transaction Efficiency: We assessed the ledger’s performance by transaction latency and cost. Latency was measured as the time to record a vote on the blockchain. On a private PoA network, the average vote recording time was <20 s, with negligible variance, which introduced only minimal delay to the decision process. In contrast, public blockchains (e.g., Ethereum) typically handle fewer transactions per second (≈15–30 TPS), leading to higher latency under load. Cost was evaluated by the fee to record decision data on the chain. By storing only hashed records, our approach minimized costs. For instance, recording a decision hash on Ethereum mainnet would incur roughly USD 1–10 in gas fees, whereas on a scalable network like Polygon it is around USD 0.001 (and essentially free on a private hyperledger). In our deployment, the effective cost per transaction was negligible since we used a private chain for votes. These efficiency metrics demonstrate that the AI–blockchain system not only improved decision quality and transparency but did so with fast performance and low overhead, outperforming conventional systems on speed and maintaining cost-effectiveness.
5. Discussion and Implications
5.1. Consensus Mechanism Comparison: PoA vs. PoS vs. PBFT
5.2. Potential Risks and Limitations
- AI Bias and Fairness: AI models can inadvertently perpetuate biases present in training data or algorithms. Without careful oversight, recommendations might favor or disadvantage certain groups (e.g., along gender or ethnic lines), raising fairness concerns. In our implementation, we conducted a fairness evaluation comparing AI decisions to human decisions across demographic groups (using metrics like demographic parity and equalized odds). After bias mitigation, the AI system’s acceptance rates were almost equal across protected vs. unprotected groups, indicating that fairness criteria were met (DP within ~1%, EO within ~2%). However, ensuring long-term AI fairness remains an ongoing risk. The model must be continuously monitored and updated with diverse, representative data to prevent drift into biased decision patterns. Any AI-driven decision support system should include bias audits and allow for human review to maintain fairness.
- Security Vulnerabilities in Blockchain Integration: While blockchain adds security through cryptographic immutability and distributed consensus, it also introduces new attack surfaces. Smart contracts could contain bugs or vulnerabilities (such as re-entrancy attacks) that malicious actors might exploit. For example, a poorly written voting contract might be manipulated to falsify results or drain resources. Our use of a Proof-of-Authority network means that the system relies on a set of trusted validators; if a validator node is compromised or colludes, tampering with the decision ledger is possible. PoA consensus has known limitations, including lower resistance to censorship or insider attacks. To mitigate risks, we implemented thorough smart contract audits, used well-tested libraries for critical functions, and limited on-chain data to hashes (to reduce attack incentive). All user interactions are secured via HTTPS and token-based authentication on the backend, and sensitive data are encrypted at rest. Nonetheless, cybersecurity remains a concern, and continuous security testing and updates are necessary. Future versions should consider more decentralized consensus models or advanced permissions to further reduce the impact of any single point of failure.
- Scalability Constraints: The solution’s performance in a mid-sized organization was excellent, but scaling to thousands of users or decisions could pose challenges. Blockchain throughput is a bottleneck for many systems—public blockchains like Ethereum handle in the order of tens of transactions per second, which may not suffice if an organization is recording very frequent decisions or votes on the chain. While our private PoA blockchain handled the case studies with negligible latency (~20 s per transaction), increased workload or more complex smart contracts could introduce delays. Additionally, the AI component, if faced with substantially more simultaneous queries or more complex analysis tasks, might require more computational resources or advanced optimization. System scalability may require load balancing, off-chain vote aggregation (recording only final results on chain), or exploring layer-2 blockchain solutions to maintain low latency and cost as usage grows. Careful architectural adjustments and possibly switching to a consensus protocol with higher throughput will be needed to support large-scale deployments without sacrificing performance.
- Adoption and Organizational Challenges: Introducing an AI–blockchain decision system into an existing organizational culture can be challenging. Some stakeholders might be hesitant to trust AI recommendations or fear that the technology could replace human judgment. Indeed, despite the clear benefits of AI, some managers are reluctant to embrace such technologies due to various adoption hurdles. There may be a learning curve in understanding the platform’s features (AI suggestions, blockchain verifications, etc.), requiring training and change management. Additionally, users may raise concerns about privacy (e.g., if decisions are recorded on a ledger) or question the AI system’s reasoning if it is not transparent. In our case studies, strong executive sponsorship and ease-of-use helped achieve high adoption, but this might not generalize to all settings. User engagement must be cultivated by demonstrating the system’s value, providing clear explanations for AI outputs, and ensuring that the platform complements (rather than over-rides) human decision-making roles. Organizational policies may need updating to integrate AI-assisted decision processes formally. Thus, while the technology proved effective, addressing human factors—trust, understanding, and organizational fit—is crucial for sustained success.
5.3. Comparison with Traditional Decision-Making Approaches
- Hierarchical Decision-Making (Top–Down): In a traditional hierarchy, decisions are made by an individual leader or a small group of executives at the top. The strength of this model lies in its clarity of authority and potential for quick decisions; a single decision-maker can, in theory, act swiftly without the need for extensive consultation. This can be effective for urgent decisions or when one person’s expertise is trusted. However, hierarchical decisions often suffer from slower overall implementation and poor information flow in practice. Communication has to trickle through layers of management, and feedback from lower-level stakeholders may be limited, which can result in delays or incomplete information. There is also a risk of bias or blind spots, since a leader’s personal perspective or preferences dominate. Employees excluded from the decision process may feel a lack of buy-in or motivation to execute the decision. In short, while autocratic or top–down decisions can be decisive, they may not be well informed by ground-level realities and can lead to dissatisfaction or compliance issues among team members. By contrast, our AI-based system encourages input from a broad base (everyone can propose options and vote), mitigating the one-person bias issue. Decisions in our platform are also made quickly (within minutes or hours) but with the input of many, combining the speed of a clear process with the wisdom of the crowd.
- Democratic or Group Voting Processes: Democratic decision-making involves collective deliberation and voting, as seen in committees, councils, or employee voting on proposals. The key strength of this approach is its inclusivity and diversity of perspectives; group decisions leverage the knowledge and viewpoints of multiple people, which can lead to more well-rounded outcomes and higher acceptance. Group processes also promote fairness and transparency, as stakeholders feel their voices are heard. However, traditional group decision-making can be notoriously inefficient. Coordinating meetings, discussions, and paper ballots (or show-of-hands votes) is time-consuming. Committees sometimes gain a reputation for “getting nothing accomplished,” especially if they lack structure. Challenges like groupthink, where the desire for harmony over-rides critical evaluation, or indecision due to conflicting opinions can arise. Reaching consensus may require lengthy debate or compromise solutions that satisfy no one fully. In comparison, our platform retains the participatory nature of democratic decisions—every authorized member can vote or comment—while streamlining the process. Voting is done electronically within a set timeframe, and the results are tallied instantly on the blockchain, avoiding long meetings. Furthermore, the AI recommendation component provides an objective analysis to aid the group, potentially reducing the cognitive load on participants and countering some effects of groupthink by injecting data-driven insights. This hybrid approach yields decisions that are both inclusive and timely, addressing the slowness of traditional committees with technology.
- Expert Consultation (Reliance on Specialists): Another common approach is to defer decisions to an expert or a panel of experts. For complex problems (e.g., technical, medical, or financial decisions), a domain expert’s knowledge can be invaluable. Experts tend to make high-quality decisions in their field of expertise and can do so relatively quickly, without needing broad consensus. The weakness of an expert-driven method is that it becomes a single-point-of-decision system—it lacks the diversity of input and can suffer from the expert’s personal biases or limited perspective. Even seasoned experts can disagree or make errors, and their decisions might not always be transparent to others. Additionally, an expert’s availability can become a bottleneck. Our AI–blockchain system can be seen as “consulting a virtual expert” in the loop: the AI analyzes large amounts of data and past cases (something a human expert does with experience) and provides a recommendation. AI systems excel in consistency and analytical breadth, often detecting patterns across Big Data that humans might miss, and they do not get fatigued or distracted. However, human experts are still crucial for contextual understanding and ethical judgment, as they can interpret nuances and ethical implications better than a machine. In practice, our framework augments human expertise rather than replacing it: the AI system offers a data-driven opinion, and human decision-makers (the participants) incorporate that alongside their own domain knowledge when voting. Compared to a scenario of a lone expert, our approach adds transparency (everyone sees the rationale and contributes to the final call) and guards against individual bias while still benefiting from expertise (both human and AI). It is effectively a balance between expert insight and collective agreement, recorded transparently.
- Strengths of AI–Blockchain Framework: By synthesizing elements of these approaches, the proposed system has several advantages. It accelerates decision speed (addressing a major drawback of traditional group decisions) through automation and parallel participation. It improves decision quality by combining collective input with AI analytical support, which can reduce human error and bias. It also ensures transparency and trust via blockchain—every vote or action is logged and verifiable, which is rarely the case in conventional methods. Unlike purely hierarchical decisions, it distributes power and information, likely leading to higher acceptance among stakeholders because they had a say in the outcome. Of course, this framework is not without trade-offs: it introduces technical complexity and requires user training, and the quality of AI recommendations depends on data quality and robust algorithms. But overall, when contrasted with traditional decision-making, the AI–blockchain approach shows a compelling blend of objectivity, inclusivity, and efficiency, making it a strong alternative or complement to existing decision processes in organizations.
5.4. Future Research Directions
6. Conclusions
Author Contributions
Funding
Institutional Review Board Statement
Informed Consent Statement
Data Availability Statement
Conflicts of Interest
References
- Phillips-Wren, G.; Jain, L. Artificial intelligence for decision making. In International Conference on Knowledge-Based and Intelligent Information and Engineering Systems, Bournemouth, UK, 9–11 October 2006, Part II; Lecture Notes in Computer Science (Including Subseries Lecture Notes in Artificial Intelligence and Lecture Notes in Bioinformatics); Springer: Berlin/Heidelberg, Germany, 2006; pp. 531–536. [Google Scholar] [CrossRef]
- Tarasenko, Y. Exploring the History of Decision-Making. Newsl. Results Sch. Work. Sociol. Criminol. Philos. Political Sci. 2022, 3, 24–35. [Google Scholar] [CrossRef]
- Brown, L.; Packard, M.D.; Bylund, P.L. Judgment, fast and slow: Toward a judgmentview of entrepreneurs’ impulsivity. J. Bus. Ventur. Insights 2018, 10, e00095. [Google Scholar]
- Manolache, M.; Manolache, M.A. Integrated Decision Making Environment. Ph.D. Thesis, University Politehnica of Bucharest, Bucharest, Romania, 2019. Available online: https://www.academia.edu/42056659/Integrated_Decision_Making_Environment_PhD_Thesis (accessed on 9 July 2024).
- Manolache, M.A.; Manolache, S.; Tapus, N. Decision Making using the Blockchain Proof of Authority Consensus. Procedia Comput. Sci. 2022, 199, 580–588. [Google Scholar] [CrossRef]
- Chi, M.; Huang, R.; George, J.F. Collaboration in demand-driven supply chain: Based on a perspective of governance and IT-business strategic alignment. Int. J. Inf. Manag. 2020, 52, 102062. [Google Scholar] [CrossRef]
- Bean: How Big Data and AI Are Driving Business Innovation. Available online: https://scholar.google.com/scholar_lookup?title=How%20big%20data%20and%20AI%20are%20driving%20business%20innovation%20in%202018&author=R.%20Bean&publication_year=2018 (accessed on 9 July 2024).
- Daugherty: Human+ Machine: Reimagining Work in the Age of AI. Available online: https://scholar.google.com/scholar_lookup?title=Human%2B%20machine%3A%20Reimagining%20work%20in%20the%20age%20of%20AI&author=P.R.%20Daugherty&publication_year=2018 (accessed on 9 July 2024).
- Balbaa, M.; Abdurashidova, M. The Impact of Artificial Intelligence in Decision Making: A Comprehensive Review. EPRA Int. J. Econ. Bus. Manag. Stud. 2024, 11, 27–38. [Google Scholar] [CrossRef]
- Agrawal: Prediction Machines, Updated and Expanded. Available online: https://scholar.google.com/scholar_lookup?title=Prediction%20machines%3A%20The%20simple%20economics%20of%20artificial%20intelligence&author=A.%20Agrawal&publication_year=2018 (accessed on 9 July 2024).
- Duan, Y.; Edwards, J.S.; Dwivedi, Y.K. Artificial intelligence for decision making in the era of Big Data—Evolution, challenges and research agenda. Int. J. Inf. Manag. 2019, 48, 63–71. [Google Scholar] [CrossRef]
- OpenAI. ChatGPT. 2022. Available online: https://chat.openai.com/chat (accessed on 20 December 2024).
- Chuma, E.L.; De Oliveira, G.G. Generative AI for Business Decision-Making: A Case of ChatGPT. Manag. Sci. Bus. Decis. 2023, 3, 5–11. [Google Scholar] [CrossRef]
- Guo, Y.; Dong, L.; Zheng, L.; Qiu, S.; Li, L.; Zhang, X.; Gao, H.; Zhang, Y. Research on Computer Network Risk Prevention and Control Technology in the Information Age. IOP Conf. Ser. Earth Environ. Sci. 2021, 632, 042057. [Google Scholar] [CrossRef]
- Camerer, C.F.; Fehr, E. Measuring Social Norms and Preferences Using Experimental Games: A Guide for Social Scientists. In Foundations of Human Sociality: Economic Experiments and Ethnographic Evidence from Fifteen Small-Scale Foundations of Human Sociality; Oxford Academic Press: Oxford, UK, 2002. [Google Scholar] [CrossRef]
- Hauert, C.; Szabó, G. Prisoner’s dilemma and public goods games in different geometries: Compulsory versus voluntary interactions. Complexity 2003, 8, 31–38. [Google Scholar] [CrossRef]
- Bharti, A.K. A study of emerging areas in adoption of blockchain technology and it’s prospective challenges in India. In Proceedings of the 2019 Women Institute of Technology Conference on Electrical and Computer Engineering (WITCON ECE), Dehradun, India, 22–23 November 2019; IEEE: Piscataway, NJ, USA, 2019. [Google Scholar]
- Hanifatunnisa, R.; Rahardjo, B. Blockchain based e-voting recording system design. In Proceedings of the 2017 11th International Conference on Telecommunication Systems Services and Applications (TSSA), Lombok, Indonesia, 26–27 October 2017; IEEE: Piscataway, NJ, USA, 2017. [Google Scholar]
- Chafiq, T.; Azmi, R.; Mohammed, O. Blockchain-based electronic voting systems: A case study in Morocco. Int. J. Intell. Netw. 2024, 5, 38–48. [Google Scholar] [CrossRef]
- Lustenberger, M.; Malešević, S.; Spychiger, F. Ecosystem Readiness: Blockchain Adoption is Driven Externally. Front. Blockchain 2021, 4, 720454. [Google Scholar] [CrossRef]
- Allen, D.W.E.; Berg, C. Blockchain Governance: What We Can Learn from the Economics of Corporate Governance? J. Br. Blockchain Assoc. 2020, 3, 1–10. [Google Scholar] [CrossRef] [PubMed]
- Floridi, L.; Cowls, J.; Beltrametti, M.; Chatila, R.; Chazerand, P.; Dignum, V.; Luetge, C.; Madelin, R.; Pagallo, U.; Rossi, F.; et al. AI4People—Anethical framework for a good AI society: Opportunities, risks, principles, and recommendations. Minds Mach. 2018, 28, 689–707. [Google Scholar] [CrossRef] [PubMed]
- Michael, R.; O’Neil, C. Weapons of Math Destruction: How Big Data Increases Inequality and Threatens Democracy; Crown Publishers: New York, NY, USA, 2016; 272p. [Google Scholar]
- Davenport, T.H.; Ronanki, R. Artificial intelligence for the real world. Harv. Bus. Rev. 2018, 96, 108–116. [Google Scholar]
- Rudin, C. Stop explaining black box machine learning models for high stakes decisions and use interpretable models instead. Nat. Mach. Intell. 2019, 1, 206–215. [Google Scholar] [CrossRef] [PubMed]
- Moran, C.; Sandra, M.; Aviram, B. Using Blockchain to Improve Decision Making That Benefits the Public Good. Front. Blockchain 2020, 3, 13. [Google Scholar] [CrossRef]
- Al Asad, N.; Elahi, T.; Al Hasan, A.; Abu Yousuf, M. Permission-based blockchain with proof of authority for secured healthcare data sharing. In Proceedings of the 2020 2nd International Conference on Advanced Information and Communication Technology, ICAICT 2020, Dhaka, Bangladesh, 28–29 November 2020; pp. 35–40. [Google Scholar] [CrossRef]
- Shai, S.-S.; Shai, B.-D. Understanding Machine Learning: From Theory to Algorithms|Guide Books|ACM Digital Library; Cambridge University Press: New York, NY, USA; p. 424. Available online: https://dl.acm.org/doi/book/10.5555/2621980 (accessed on 9 July 2024).
- Hardt, M.; Price, E.; Srebro, N. Equality of Opportunity in Supervised Learning. In Proceedings of the Neural Information Processing Systems, Barcelona, Spain, 5–10 December 2016. [Google Scholar]
- Woodworth, B.; Gunasekar, S.; Ohannessian, M.I.; Srebro, N. Learning Non-Discriminatory Predictors. In Proceedings of the 2017 Conference on Learning Theory, Kyoto, Japan, 15–17 October 2017. [Google Scholar]
- Zhang, B.H.; Lemoine, B.; Mitchell, M. Mitigating Unwanted Biases with Adversarial Learning. In Proceedings of the 2018 AAAI/ACM Conference on AI, Ethics, and Society, New Orleans, LA, USA, 2–3 February 2018. [Google Scholar]
- Castro, M.; Liskov, B. Practical Byzantine Fault Tolerance. In Proceedings of the Third Symposium on Operating Systems Design and Implementation, New Orleans, LA, USA, 22–25 February 1999. [Google Scholar]
- Wu, Y.; Liu, Y.; Hu, J.; Shi, T. Optimization Scheme of PBFT Consensus algorithm based on dynamic grouping of credit ratings. In Proceedings of the 2023 9th International Conference on Computing and Artificial Intelligence (ICCAI ’23), Association for Computing Machinery, New York, NY, USA, 17–20 March 2023; pp. 657–662. [Google Scholar] [CrossRef]

















| Feature | ChatGPT 4.0 | GPT-3 | BERT | T5 | DeepSeek |
|---|---|---|---|---|---|
| Model Type | Transformer-based large language model | Transformer-based large language model | Transformer-based model for text encoding | Transformer-based model for text-to-text tasks | Transformer-based large language model (trained on multilingual data with strong mathematical reasoning) |
| Key Strengths | Conversational AI, context-aware responses | Language generation and text completion | Understanding context and extracting meaning from text | Text generation and transformation tasks | Strong reasoning abilities, mathematical problem-solving, and advanced NLP |
| Decision Support | Excellent for interactive decision support, brainstorming, and idea generation | Strong at writing content and responses, can aid in decision summaries | Good for understanding internal documents and reports | Good for translating and reformatting data | Excels in structured decision-making, complex problem-solving, and data-driven decisions |
| Data Handling | Can process and summarize large amounts of data for decision-making | Can generate high-quality summaries and creative content | Specializes in reading comprehension and context understanding | Can transform data into structured forms | Can handle structured and unstructured data efficiently, useful for technical reports and mathematical data processing |
| Real-Time Feedback | Provides dynamic, real-time answers and analysis | Can provide real-time responses but less dynamic | Not designed for real-time conversations, more for comprehension | More suitable for structured tasks rather than real-time feedback | Capable of real-time analysis, particularly strong in logical reasoning and structured queries |
| Contextual Understanding | High contextual understanding and can maintain longer conversations | Moderate understanding | Focused on extracting deep meaning from text but does not generate responses | Contextual focus is on text transformation, useful for summarization | Strong in contextual understanding, especially in technical and complex language processing |
| Use in Decision-Making | Suitable for generating ideas, analyzing options, and evaluating risks through natural conversation | Can provide summaries, suggest options, and predict outcomes based on past data | Ideal for analyzing and understanding reports, market analysis and feedback | Excellent at transforming data into structured reports or insights | Best for data-driven decision-making, logical analysis, and business intelligence |
| Adaptability | Very adaptable to industries, good for both high-level and detailed decision-making support | Adaptable for many text-based tasks but less specialized in decision-making | More suited for tasks like sentiment analysis, market research | Can adapt to a variety of tasks for transformation of textual data | Highly adaptable, especially for organizations that need mathematical reasoning, structured data handling, and multilingual NLP |
| Limitations | May not always provide the most accurate, detailed analysis | Can sometimes generate off-topic or imprecise information | Lacks generative capabilities, cannot provide interactive support | Performance can drop on complex tasks | May require fine-tuning for highly specialized tasks outside structured reasoning |
| Best Use Case for Organizations | Helping in strategic decision-making, team brainstorming, and idea generation | Writing content summaries | Analyzing customer feedback, | Automating report generation and content summarization | Optimizing business intelligence, handling structured decision-making, and advanced data processing |
| Steps | Description | Technologies/Methods Used | Outcome/Output |
|---|---|---|---|
| 1 | User Registration and Authentication | Frontend: Angular | Users securely create accounts and log in with passwords and authentication tokens |
| Backend: Node.js | |||
| Security: bcrypt encryption, token-based auth | |||
| 2 | Decision Option Submission | Blockchain ledger: tamper-proof recording | Decision options are submitted and stored for evaluation |
| Frontend: interactive forms | |||
| Backend: SQL Server for storage | |||
| 3 | Voting and Feedback | Blockchain: vote transparency | Users vote on decision options, and votes are encrypted and recorded on blockchain |
| Frontend: real-time interaction | |||
| Backend: API for vote processing | |||
| 4 | AI-Powered Decision Support | OpenAI’s GPT-4o API | AI generates insights to guide decision-makers |
| Predictive modeling: utility-based scoring and historical data analysis | |||
| 5 | Blockchain and Smart Contracts Integration | Blockchain: smart contracts for decision records | Transparent and immutable records of all decisions |
| PoA consensus algorithm for security | |||
| 6 | Real-Time Results and Feedback | Frontend: Angular for real-time display | Users view real-time decision results and feedback on errors |
| Backend: REST/GraphQL API | |||
| Error handling mechanisms | |||
| 7 | Task and Organization Management | Backend: task creation via Node.js and Flask/Django | Users create/manage organizations and assign tasks using blockchain |
| Frontend: Angular for intuitive task and organization views | |||
| 8 | Frontend and Backend Interactions | Frontend: Angular for responsive UI | Seamless integration of user inputs with backend processing |
| Backend: Node.js and Python | |||
| Data Storage: SQL Server for persistence | |||
| 9 | Security Implementation | Validation layers in both frontend and backend | On authenticated users access sensitive features |
| 10 | Error Handling and Feedback Mechanisms | Validation systems for inputs | Better user engagement and usability |
| Real-time feedback for user errors | |||
| 11 | System Testing and Deployment | Test Environment: case study with Dadword IT | Real-world testing |
| Implementation: decision-making for WFH policy |
| Field | Type | Description |
|---|---|---|
| id | int | Unique identifier for the decision (auto-incremented). |
| ownerID | int | ID of the user/owner who created the decision. |
| Type | varchar(50) | Type of decision (e.g., “approval”, “rejection”, “review”). |
| Slug | varchar(255) | URL-friendly unique identifier for the decision (e.g., approval-2023). |
| Status | varchar(50) | Current status (default: initiation). Possible values: completed, pending, canceled. |
| Text | varchar(2048) | Detailed description or notes about the decision. |
| startTime | bigint | Timestamp (epoch) when the decision process started. |
| finishTime | bigint | Timestamp (epoch) when the decision process ended. |
| Created_at | datetime | Date and time when the record was created. |
| Cost and Time Estimates | ||||
|---|---|---|---|---|
| Environment | Testing | Production | ||
| Action | Ethereum (Testnet) | Ethereum (Mainnet) | Polygon | Hyperledger (Private) |
| Store 1 hash | USD 0 (test ETH) | ~USD 1–10 | ~USD 0.001 | Free |
| Time per transaction | 15–30 s | 15 s–5 min | 1–2 s | Instant |
| Store 1000 hashes | ~1 h | ~USD 1000+ | ~USD 1 | ~1 min |
Disclaimer/Publisher’s Note: The statements, opinions and data contained in all publications are solely those of the individual author(s) and contributor(s) and not of MDPI and/or the editor(s). MDPI and/or the editor(s) disclaim responsibility for any injury to people or property resulting from any ideas, methods, instructions or products referred to in the content. |
© 2025 by the authors. Licensee MDPI, Basel, Switzerland. This article is an open access article distributed under the terms and conditions of the Creative Commons Attribution (CC BY) license (https://creativecommons.org/licenses/by/4.0/).
Share and Cite
Manolache, S.; Popescu, N. The Development of an OpenAI-Based Solution for Decision-Making. Appl. Sci. 2025, 15, 3408. https://doi.org/10.3390/app15063408
Manolache S, Popescu N. The Development of an OpenAI-Based Solution for Decision-Making. Applied Sciences. 2025; 15(6):3408. https://doi.org/10.3390/app15063408
Chicago/Turabian StyleManolache, Sergiu, and Nirvana Popescu. 2025. "The Development of an OpenAI-Based Solution for Decision-Making" Applied Sciences 15, no. 6: 3408. https://doi.org/10.3390/app15063408
APA StyleManolache, S., & Popescu, N. (2025). The Development of an OpenAI-Based Solution for Decision-Making. Applied Sciences, 15(6), 3408. https://doi.org/10.3390/app15063408

