Lumpy Skin Disease Virus ORF137 Protein Inhibits Type I Interferon Production by Interacting with and Decreasing the Phosphorylation of IRF3
Abstract
1. Introduction
2. Materials and Methods
2.1. Cells and Viruses
2.2. Antibodies and Reagents
2.2.1. Antibodies
2.2.2. Reagents
2.3. Construction and Transfection of Plasmids
2.4. RNA Extraction and RT-qPCR
2.5. Dual-Luciferase Reporter Assays
2.6. Western Blotting
2.7. Coimmunoprecipitation (Co-IP)
2.8. Indirect Immunofluorescence Assay (IFA)
2.9. Establishment of a BMEC Cell Line Stably Expressing LSDV ORF137
2.10. LSDVΔORF137-EGFP Strain Construction
2.11. Viral Growth Kinetics
2.12. Statistical Analysis
3. Results
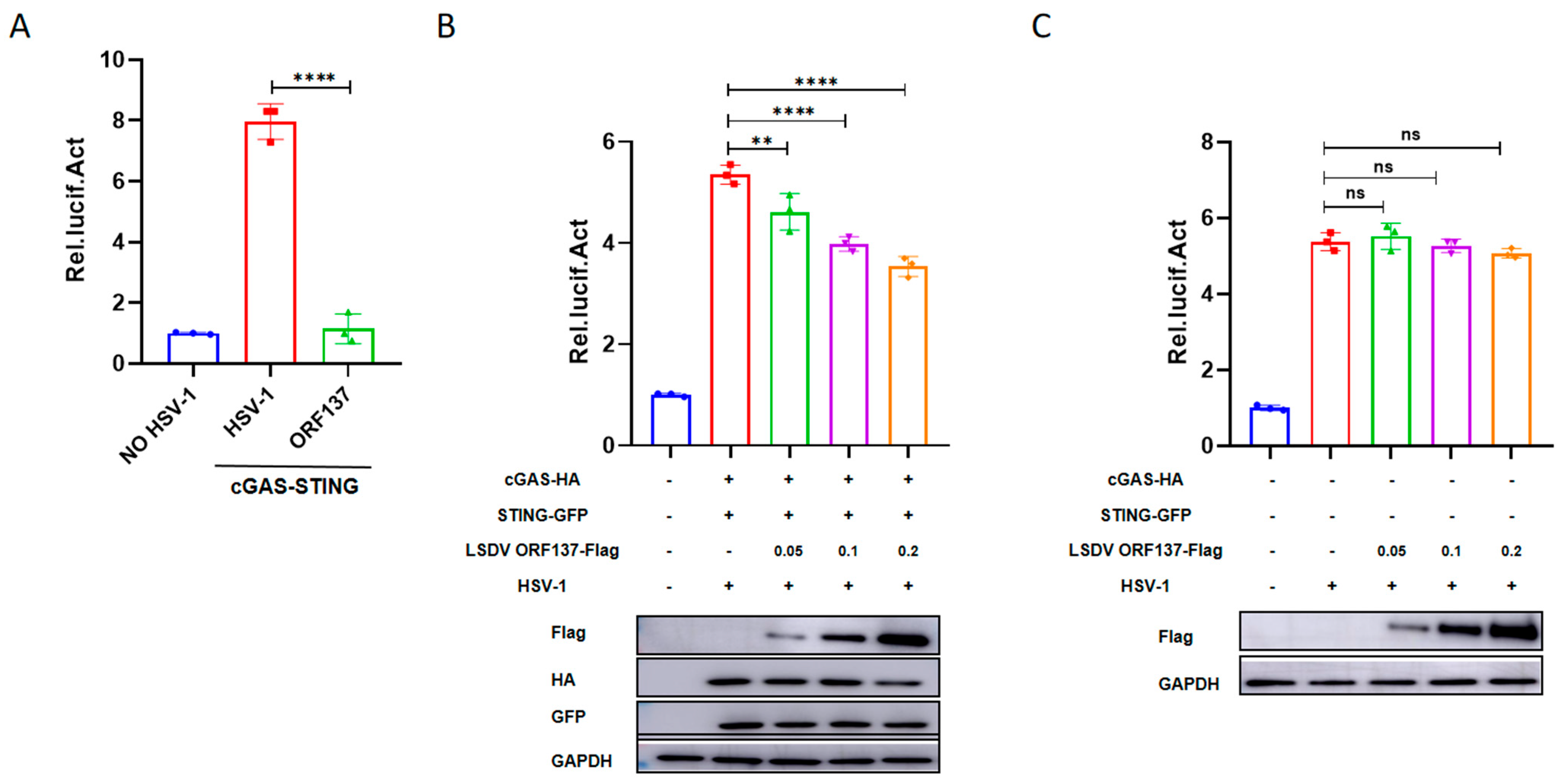
3.1. LSDV ORF137 Inhibits cGAS-STING-Induced Transcriptional Activation of IFN-β
3.2. LSDV ORF137 Protein Inhibits the Antiviral Innate Immune Response
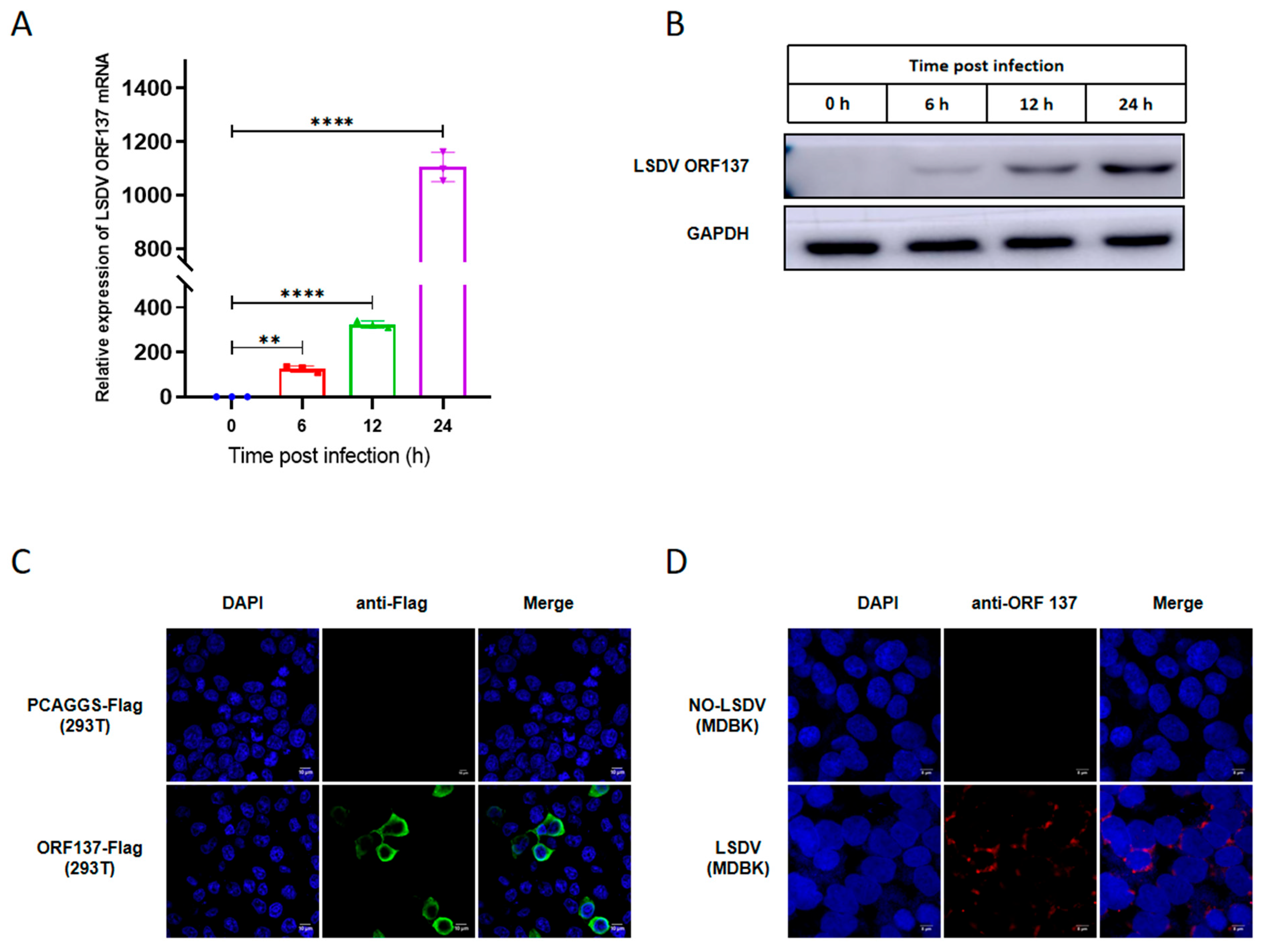
3.3. ORF137 Is Transcribed in the Early Stages of Infection and Localizes in the Cytoplasm
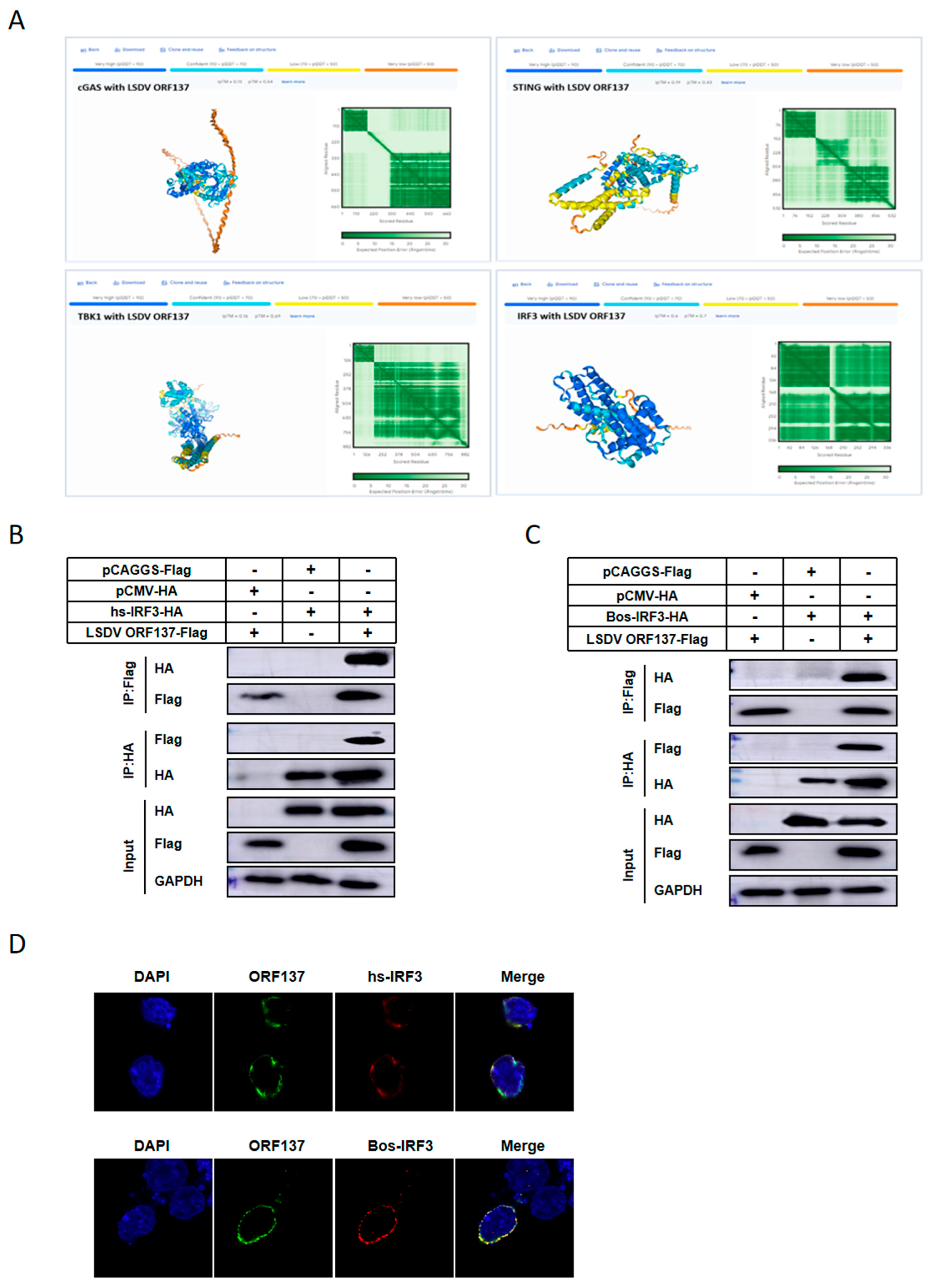
3.4. LSDV ORF137 Interacts with Homo Sapiens-IRF3 (Hs-IRF3)/Bos Taurus-IRF3 (B-IRF3)
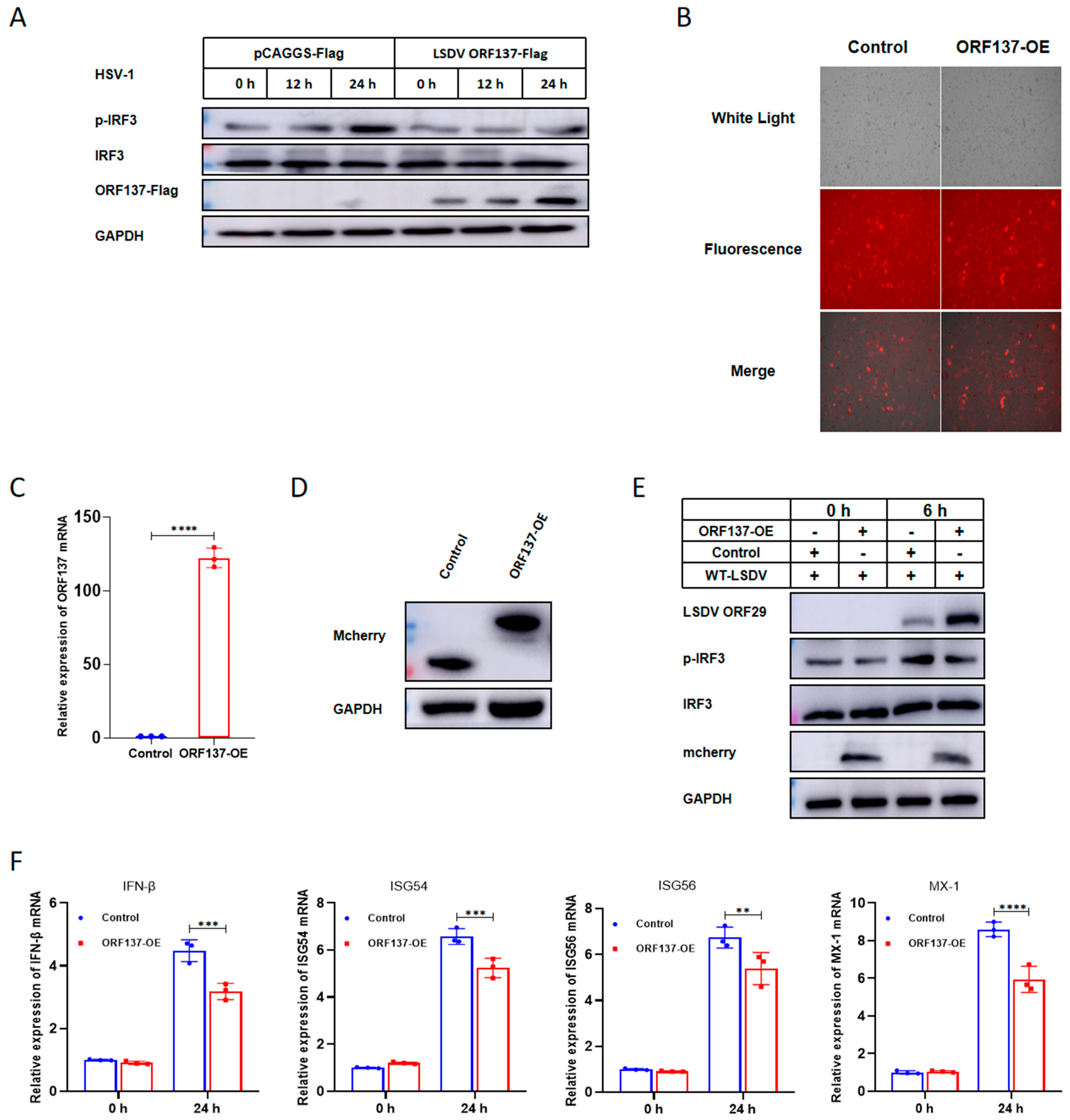
3.5. Overexpression of LSDV ORF137 in BMEC Promotes LSDV Replication Through Inhibiting the Transcription of IFN-β and ISGs
3.6. Construction and Biological Evaluation of ORF137 Deletion LSDV Strain
4. Discussion
5. Conslusions
Supplementary Materials
Author Contributions
Funding
Institutional Review Board Statement
Informed Consent Statement
Data Availability Statement
Conflicts of Interest
References
- Walker, P.J.; Siddell, S.G.; Lefkowitz, E.J.; Mushegian, A.R.; Dempsey, D.M.; Dutilh, B.E.; Harrach, B.; Harrison, R.L.; Hendrickson, R.C.; Junglen, S.; et al. Changes to virus taxonomy and the International Code of Virus Classification and Nomenclature ratified by the International Committee on Taxonomy of Viruses. Arch. Virol. 2019, 164, 2417–2429. [Google Scholar] [CrossRef] [PubMed]
- Tulman, E.R.; Afonso, C.L.; Lu, Z.; Zsak, L.; Kutish, G.F.; Rock, D.L. Genome of Lumpy Skin Disease Virus. J. Virol. 2001, 75, 7122–7130. [Google Scholar] [CrossRef]
- Tulman, E.R.; Afonso, C.L.; Lu, Z.; Zsak, L.; Sur, J.-H.; Sandybaev, N.T.; Kerembekova, U.Z.; Zaitsev, V.L.; Kutish, G.F.; Rock, D.L. The Genomes of Sheeppox and Goatpox Viruses. J. Virol. 2002, 76, 6054–6061. [Google Scholar] [CrossRef]
- Liang, Z.; Yao, K.; Wang, S.; Yin, J.; Ma, X.; Yin, X.; Wang, X.; Sun, Y. Understanding the research advances on lumpy skin disease: A comprehensive literature review of experimental evidence. Front. Microbiol. 2022, 13, 1065894. [Google Scholar] [CrossRef]
- Molla, W.; de Jong, M.C.; Gari, G.; Frankena, K. Economic impact of lumpy skin disease and cost effectiveness of vaccination for the control of outbreaks in Ethiopia. Prev. Veter. Med. 2017, 147, 100–107. [Google Scholar] [CrossRef]
- Akther, M.; Akter, S.H.; Sarker, S.; Aleri, J.W.; Annandale, H.; Abraham, S.; Uddin, J.M. Global Burden of Lumpy Skin Disease, Outbreaks, and Future Challenges. Viruses 2023, 15, 1861. [Google Scholar] [CrossRef] [PubMed]
- Xie, S.; Cui, L.; Liao, Z.; Zhu, J.; Ren, S.; Niu, K.; Li, H.; Jiang, F.; Wu, J.; Wang, J.; et al. Genomic analysis of lumpy skin disease virus asian variants and evaluation of its cellular tropism. npj Vaccines 2024, 9, 1–11. [Google Scholar] [CrossRef]
- Lu, G.; Xie, J.; Luo, J.; Shao, R.; Jia, K.; Li, S. Lumpy skin disease outbreaks in China, since 3 August 2019. Transbound. Emerg. Dis. 2020, 68, 216–219. [Google Scholar] [CrossRef] [PubMed]
- Ma, C.; Ren, S.; Afera, T.B.; Yang, X.; Lin, Y.; Gao, X.; Wang, F.; Qiu, X.; Wang, X.; Yin, X.; et al. The comparative study revealed that the hTERT-CSF cell line was the most susceptible cell to the Lumpy skin disease virus infection among eleven cells. J. Virol. Methods 2023, 317, 114745. [Google Scholar] [CrossRef]
- Tuppurainen, E.S.; Pearson, C.R.; Bachanek-Bankowska, K.; Knowles, N.J.; Amareen, S.; Frost, L.; Henstock, M.R.; Lamien, C.E.; Diallo, A.; Mertens, P.P. Characterization of sheep pox virus vaccine for cattle against lumpy skin disease virus. Antivir. Res. 2014, 109, 1–6. [Google Scholar] [CrossRef]
- Koenderman, L.; Buurman, W.; Daha, M.R. The innate immune response. Immunol. Lett. 2014, 162, 95–102. [Google Scholar] [CrossRef]
- Tang, D.; Kang, R.; Coyne, C.B.; Zeh, H.J.; Lotze, M.T. PAMPs and DAMPs: Signal 0s that spur autophagy and immunity. Immunol. Rev. 2012, 249, 158–175. [Google Scholar] [CrossRef]
- Carty, M.; Guy, C.; Bowie, A.G. Detection of Viral Infections by Innate Immunity. Biochem. Pharmacol. 2021, 183, 114316. [Google Scholar] [CrossRef]
- Phelan, T.; Little, M.A.; Brady, G. Targeting of the cGAS-STING system by DNA viruses. Biochem. Pharmacol. 2020, 174, 113831. [Google Scholar] [CrossRef]
- Seet, B.T.; Johnston, J.B.; Brunetti, C.R.; Barrett, J.W.; Everett, H.; Cameron, C.; Sypula, J.; Nazarian, S.H.; Lucas, A.; McFadden, G. Poxviruses and Immune Evasion. Ann. Rev. Immunol. 2003, 21, 377–423. [Google Scholar] [CrossRef]
- Liang, Z.; Wang, S.; Yao, K.; Ren, S.; Cheng, P.; Qu, M.; Ma, X.; Gao, X.; Yin, X.; Wang, X.; et al. Lumpy skin disease virus ORF127 protein suppresses type I interferon responses by inhibiting K63-linked ubiquitination of tank binding kinase. FASEB J. 2024, 38, e23467. [Google Scholar] [CrossRef] [PubMed]
- Xie, S.; Fang, Y.; Liao, Z.; Cui, L.; Niu, K.; Ren, S.; Zhu, J.; Wu, W.; Jing, Z.; Peng, C.; et al. A poxvirus ankyrin protein LSDV012 inhibits IFIT1 in a host-species-specific manner by compromising its RNA binding ability. PLoS Pathog. 2025, 21, e1012994. [Google Scholar] [CrossRef] [PubMed]
- Yang, Y.-L.; Jia, H.-J.; Sun, M.-Y.; Guo, A.-M.; Xia, T.; Shu, H.-B.; Cao, L.-B.; Zhao, L. Lumpy skin disease virus LSDV001 protein positively regulates inflammatory response by promoting assembly of the TAK1-TAB2/3 complex. mBio 2025, e0167725. [Google Scholar] [CrossRef] [PubMed]
- Zhang, M.; Shi, Y.; Lu, X.; Zhang, Q.; Zhao, Y.; Li, S.; Wen, Z.; Ge, J.; Wang, X.; Li, J.; et al. Lumpy skin disease virus 001/156 protein is a virulence factor that suppresses interferon production through impairing IRF3 dimerization. PLoS Pathog. 2025, 21, e1013362. [Google Scholar] [CrossRef]
- Unterholzner, L.; Sumner, R.P.; Baran, M.; Ren, H.; Mansur, D.S.; Bourke, N.M.; Randow, F.; Smith, G.L.; Bowie, A.G.; Buller, R.M.L. Vaccinia Virus Protein C6 Is a Virulence Factor that Binds TBK-1 Adaptor Proteins and Inhibits Activation of IRF3 and IRF7. PLoS Pathog. 2011, 7, e1002247. [Google Scholar] [CrossRef]
- Ranathunga, L.; Dodantenna, N.; Cha, J.-W.; Chathuranga, K.; Chathuranga, W.A.G.; Weerawardhana, A.; Subasinghe, A.; Haluwana, D.K.; Gamage, N.; Lee, J.-S.; et al. African swine fever virus B175L inhibits the type I interferon pathway by targeting STING and 2′3′-cGAMP. J. Virol. 2023, 97, e0079523. [Google Scholar] [CrossRef]
- Veronese, B.H.S.; Nguyen, A.; Patel, K.; Paulsen, K.; Ma, Z.; Feng, P. ORF48 is required for optimal lytic replication of Kaposi’s sarcoma-associated herpesvirus. PLoS Pathog. 2024, 20, e1012081. [Google Scholar] [CrossRef] [PubMed]
- Schoggins, J.W. Recent advances in antiviral interferon-stimulated gene biology. F1000Research 2018, 7, 309. [Google Scholar] [CrossRef]
- Schoggins, J.W. Interferon-Stimulated Genes: What Do They All Do? Annu. Rev. Virol. 2019, 6, 567–584. [Google Scholar] [CrossRef]
- Hoffmann, H.-H.; Schneider, W.M.; Rice, C.M. Interferons and viruses: An evolutionary arms race of molecular interactions. Trends Immunol. 2015, 36, 124–138. [Google Scholar] [CrossRef]
- Anwar, S.; Islam, K.U.; Azmi, I.; Iqbal, J. cGAS–STING-mediated sensing pathways in DNA and RNA virus infections: Crosstalk with other sensing pathways. Arch. Virol. 2021, 166, 3255–3268. [Google Scholar] [CrossRef]
- Wu, Y.; Zhang, H.; Shi, Z.; Chen, J.; Li, M.; Shi, H.; Shi, D.; Guo, L.; Feng, L. Porcine Epidemic Diarrhea Virus nsp15 Antagonizes Interferon Signaling by RNA Degradation of TBK1 and IRF3. Viruses 2020, 12, 599. [Google Scholar] [CrossRef]
- Riera, E.; García-Belmonte, R.; Madrid, R.; Pérez-Núñez, D.; Revilla, Y. African swine fever virus ubiquitin-conjugating enzyme pI215L inhibits IFN-I signaling pathway through STAT2 degradation. Front. Microbiol. 2023, 13, 1081035. [Google Scholar] [CrossRef]
- Hong, J.; Chi, X.; Yuan, X.; Wen, F.; Rai, K.R.; Wu, L.; Song, Z.; Wang, S.; Guo, G.; Chen, J.-L. I226R Protein of African Swine Fever Virus Is a Suppressor of Innate Antiviral Responses. Viruses 2022, 14, 575. [Google Scholar] [CrossRef] [PubMed]
- Sun, M.; Yu, S.; Ge, H.; Wang, T.; Li, Y.; Zhou, P.; Pan, L.; Han, Y.; Yang, Y.; Sun, Y.; et al. The A137R Protein of African Swine Fever Virus Inhibits Type I Interferon Production via the Autophagy-Mediated Lysosomal Degradation of TBK1. J. Virol. 2022, 96, e0195721. [Google Scholar] [CrossRef] [PubMed]
- Chen, H.; Wang, Z.; Gao, X.; Lv, J.; Hu, Y.; Jung, Y.-S.; Zhu, S.; Wu, X.; Qian, Y.; Dai, J. ASFV pD345L protein negatively regulates NF-κB signalling by inhibiting IKK kinase activity. Veter. Res. 2022, 53, 1–13. [Google Scholar] [CrossRef]
- Wang, X.; Wu, J.; Wu, Y.; Chen, H.; Zhang, S.; Li, J.; Xin, T.; Jia, H.; Hou, S.; Jiang, Y.; et al. Inhibition of cGAS-STING-TBK1 signaling pathway by DP96R of ASFV China 2018/1. Biochem. Biophys. Res. Commun. 2018, 506, 437–443. [Google Scholar] [CrossRef]
- Wang, Y.; Cui, S.; Xin, T.; Wang, X.; Yu, H.; Chen, S.; Jiang, Y.; Gao, X.; Jiang, Y.; Guo, X.; et al. African Swine Fever Virus MGF360-14L Negatively Regulates Type I Interferon Signaling by Targeting IRF3. Front. Cell. Infect. Microbiol. 2022, 11, 818969. [Google Scholar] [CrossRef]
- Barrado-Gil, L.; del Puerto, A.; Galindo, I.; Cuesta-Geijo, M.Á.; García-Dorival, I.; de Motes, C.M.; Alonso, C. African Swine Fever Virus Ubiquitin-Conjugating Enzyme Is an Immunomodulator Targeting NF-κB Activation. Viruses 2021, 13, 1160. [Google Scholar] [CrossRef] [PubMed]
- Li, H.; Zheng, X.; Li, Y.; Zhu, Y.; Xu, Y.; Yu, Z.; Feng, W.-H. African swine fever virus S273R protein antagonizes type I interferon production by interfering with TBK1 and IRF3 interaction. Virol. Sin. 2023, 38, 911–921. [Google Scholar] [CrossRef]
- Yang, K.; Xue, Y.; Niu, H.; Shi, C.; Cheng, M.; Wang, J.; Zou, B.; Wang, J.; Niu, T.; Bao, M.; et al. African swine fever virus MGF360-11L negatively regulates cGAS-STING-mediated inhibition of type I interferon production. Veter. Res. 2022, 53, 1–12. [Google Scholar] [CrossRef]
- Li, D.; Yang, W.; Li, L.; Li, P.; Ma, Z.; Zhang, J.; Qi, X.; Ren, J.; Ru, Y.; Niu, Q.; et al. African Swine Fever Virus MGF-505-7R Negatively Regulates cGAS–STING-Mediated Signaling Pathway. J. Immunol. 2021, 206, 1844–1857. [Google Scholar] [CrossRef]
- Yuan, X.; Dong, J.; Xiang, Z.; Zhang, Q.; Tao, P.; Guo, A. A Genome-Wide Screening of Novel Immunogenic TrLSDV103 Protein of Lumpy Skin Disease Virus and Its Application for DIVA. FASEB J. 2025, 39, e70676. [Google Scholar] [CrossRef] [PubMed]
- Wang, Y.; Zhang, S.; Li, H.; Feng, Y.; Zhang, Y. Orf132: A critical gene for LSDV replication and its role in Er stress-related apoptosis. Virol. J. 2025, 22, 1–10. [Google Scholar] [CrossRef] [PubMed]
- Chen, Z.; Wang, J.; Lu, B.; Li, H.; Liu, C.; Zeng, H.; Chen, J.; Liu, S.; Jiang, Q.; Jia, K. Lumpy skin disease virus ORF142 protein inhibits type I interferon production by disrupting interactions of TBK1 and IRF3. BMC Veter. Res. 2025, 21, 1–10. [Google Scholar] [CrossRef]
- Wang, J.; Wang, Z.; Wan, S.; Ye, S.; Li, Q.; Liu, Y.; Liu, X.; Chen, Z.; Liu, S.; Xie, Q.; et al. Lumpy skin disease virus ORF142 suppresses the cGAS/STING-mediated IFN-I pathway through NBR1-mediated STING autophagic degradation. Microb. Pathog. 2025, 208, 107959. [Google Scholar] [CrossRef] [PubMed]
- Kutumbetov, L.; Ragatova, A.; Azanbekova, M.; Myrzakhmetova, B.; Aldayarov, N.; Zhugunissov, K.; Abduraimov, Y.; Nissanova, R.; Sarzhigitova, A.; Kemalova, N.; et al. Investigation of the Pathogenesis of Lumpy Skin Disease Virus in Indigenous Cattle in Kazakhstan. Pathogens 2025, 14, 577. [Google Scholar] [CrossRef]
- Maloney, G.; Schröder, M.; Bowie, A.G. Vaccinia Virus Protein A52R Activates p38 Mitogen-activated Protein Kinase and Potentiates Lipopolysaccharide-induced Interleukin-10. J. Biol. Chem. 2005, 280, 30838–30844. [Google Scholar] [CrossRef]
- Bowie, A.; Kiss-Toth, E.; Symons, J.A.; Smith, G.L.; Dower, S.K.; O’NEill, L.A.J. A46R and A52R from vaccinia virus are antagonists of host IL-1 and toll-like receptor signaling. Proc. Natl. Acad. Sci. USA 2000, 97, 10162–10167. [Google Scholar] [CrossRef]
- Harte, M.T.; Haga, I.R.; Maloney, G.; Gray, P.; Reading, P.C.; Bartlett, N.W.; Smith, G.L.; Bowie, A.; O’NEill, L.A. The Poxvirus Protein A52R Targets Toll-like Receptor Signaling Complexes to Suppress Host Defense. J. Exp. Med. 2003, 197, 343–351. [Google Scholar] [CrossRef] [PubMed]
- McCoy, S.L.; Kurtz, S.E.; MacArthur, C.J.; Trune, D.R.; Hefeneider, S.H. Identification of a Peptide Derived from Vaccinia Virus A52R Protein That Inhibits Cytokine Secretion in Response to TLR-Dependent Signaling and Reduces In Vivo Bacterial-Induced Inflammation. J. Immunol. 2005, 174, 3006–3014. [Google Scholar] [CrossRef] [PubMed]
- Tang, Q.; Chakraborty, S.; Xu, G. Mechanism of vaccinia viral protein B14–mediated inhibition of IκB kinase β activation. J. Biol. Chem. 2018, 293, 10344–10352. [Google Scholar] [CrossRef]
- Franklin, E.; Khan, A.R. Poxvirus antagonism of innate immunity by Bcl-2 fold proteins. J. Struct. Biol. 2013, 181, 1–10. [Google Scholar] [CrossRef]
- Fedosyuk, S.; Bezerra, G.A.; Radakovics, K.; Smith, T.K.; Sammito, M.; Bobik, N.; Round, A.; Eyck, L.F.T.; Djinović-Carugo, K.; Usón, I.; et al. Vaccinia Virus Immunomodulator A46: A Lipid and Protein-Binding Scaffold for Sequestering Host TIR-Domain Proteins. PLoS Pathog. 2016, 12, e1006079. [Google Scholar] [CrossRef]
- Stuart, J.H.; Sumner, R.P.; Lu, Y.; Snowden, J.S.; Smith, G.L.; Xiang, Y. Vaccinia Virus Protein C6 Inhibits Type I IFN Signalling in the Nucleus and Binds to the Transactivation Domain of STAT2. PLoS Pathog. 2016, 12, e1005955. [Google Scholar] [CrossRef]
- Kalverda, A.P.; Thompson, G.S.; Vogel, A.; Schröder, M.; Bowie, A.G.; Khan, A.R.; Homans, S.W. Poxvirus K7 Protein Adopts a Bcl-2 Fold: Biochemical Mapping of Its Interactions with Human DEAD Box RNA Helicase DDX3. J. Mol. Biol. 2009, 385, 843–853. [Google Scholar] [CrossRef]
- Cooray, S.; Bahar, M.W.; Abrescia, N.G.A.; McVey, C.E.; Bartlett, N.W.; Chen, R.A.-J.; Stuart, D.I.; Grimes, J.M.; Smith, G.L. Functional and structural studies of the vaccinia virus virulence factor N1 reveal a Bcl-2-like anti-apoptotic protein. J. Gen. Virol. 2007, 88, 1656–1666. [Google Scholar] [CrossRef]
- Ferguson, B.J.; Benfield, C.T.O.; Ren, H.; Lee, V.H.; Frazer, G.L.; Strnadova, P.; Sumner, R.P.; Smith, G.L. Vaccinia virus protein N2 is a nuclear IRF3 inhibitor that promotes virulence. J. Gen. Virol. 2013, 94, 2070–2081. [Google Scholar] [CrossRef]
- González, J.M.; Esteban, M. A poxvirus Bcl-2-like gene family involved in regulation of host immune response: Sequence similarity and evolutionary history. Virol. J. 2010, 7, 59. [Google Scholar] [CrossRef] [PubMed]
- Postigo, A.; Way, M. The Vaccinia Virus-Encoded Bcl-2 Homologues Do Not Act as Direct Bax Inhibitors. J. Virol. 2012, 86, 203–213. [Google Scholar] [CrossRef] [PubMed]
- Kvansakul, M.; Caria, S.; Hinds, M.G. The Bcl-2 Family in Host-Virus Interactions. Viruses 2017, 9, 290. [Google Scholar] [CrossRef] [PubMed]
- Tong, Z.; Zou, J.; Wang, S.; Luo, W.; Wang, Y. Activation of the cGAS-STING-IRF3 Axis by Type I and II Interferons Contributes to Host Defense. Adv. Sci. 2024, 11, e2308890. [Google Scholar] [CrossRef]
- Dodantenna, N.; Ranathunga, L.; Chathuranga, W.A.G.; Weerawardhana, A.; Cha, J.-W.; Subasinghe, A.; Gamage, N.; Haluwana, D.K.; Kim, Y.; Jheong, W.; et al. African Swine Fever Virus EP364R and C129R Target Cyclic GMP-AMP To Inhibit the cGAS-STING Signaling Pathway. J. Virol. 2022, 96, e0102222. [Google Scholar] [CrossRef]
- Li, L.; Fu, J.; Li, J.; Guo, S.; Chen, Q.; Zhang, Y.; Liu, Z.; Tan, C.; Chen, H.; Wang, X.; et al. African Swine Fever Virus pI215L Inhibits Type I Interferon Signaling by Targeting Interferon Regulatory Factor 9 for Autophagic Degradation. J. Virol. 2022, 96, e0094422. [Google Scholar] [CrossRef]
- Sarratea, M.B.; Alberti, A.S.; Redolfi, D.M.; Truant, S.N.; Lopez, L.V.I.; Bivona, A.E.; Mariuzza, R.A.; Fernández, M.M.; Malchiodi, E.L. Zika virus NS4B protein targets TANK-binding kinase 1 and inhibits type I interferon production. Biochim. Biophys. Acta (BBA)-Gen. Subj. 2023, 1867, 130483. [Google Scholar] [CrossRef]
- Zhang, D.; Ji, L.; Chen, X.; He, Y.; Sun, Y.; Ji, L.; Zhang, T.; Shen, Q.; Wang, X.; Wang, Y.; et al. SARS-CoV-2 Nsp15 suppresses type I interferon production by inhibiting IRF3 phosphorylation and nuclear translocation. iScience 2023, 26, 107705. [Google Scholar] [CrossRef]
- Liu, H.; Xue, Q.; Yang, F.; Cao, W.; Liu, P.; Liu, X.; Zhu, Z.; Zheng, H. Foot-and-mouth disease virus VP1 degrades YTHDF2 through autophagy to regulate IRF3 activity for viral replication. Autophagy 2024, 20, 1597–1615. [Google Scholar] [CrossRef] [PubMed]
- Jiao, P.; Ma, J.; Zhao, Y.; Jia, X.; Zhang, H.; Fan, W.; Jia, X.; Bai, X.; Zhao, Y.; Lu, Y.; et al. The nuclear localization signal of monkeypox virus protein P2 orthologue is critical for inhibition of IRF3-mediated innate immunity. Emerg. Microbes Infect. 2024, 13, 2372344. [Google Scholar] [CrossRef] [PubMed]
- Smith, G.L. Vaccinia Virus Protein C6: A Multifunctional Interferon Antagonist. Adv. Exp. Med. Biol. 2018, 1052, 1–7. [Google Scholar] [CrossRef] [PubMed]







| Reagent Name | City/Country | Company Identification | Ratio | Item Number |
|---|---|---|---|---|
| GAPDH Polyclonal antibody | Wuhan/China | Proteintech | 1: 5000 | 10494-1-AP |
| DYKDDDDK Tag (FLAG) Recombinant Rabbit Monoclonal Antibody [PSH07-02] | Hangzhou/China | huabio | 1: 3000 | HA722780 |
| DYKDDDDK Tag (FLAG) Recombinant Mouse Monoclonal Antibody [A2-A4-R] | 1: 3000 | HA601167 | ||
| HA tag Recombinant Rabbit Multiclonal Antibody [PSH01-92] | 1: 3000 | HA721750 | ||
| mCherry Mouse Monoclonal Antibody | 1: 2000 | HA601186 | ||
| HA-Tag(26D11) mAb | Shanghai/China | Abmart | 1: 2000 | M20003M |
| IRF-3 (D83B9) Rabbit mAb | Danvers/USA | Cell signaling technology | 1: 2000 | #4302 |
| Phospho-IRF-3 (Ser396) (4D4G) Rabbit mAb | 1: 1000 | #4947 | ||
| ORF029 Mouse mAb | preserved in our laboratory | |||
| ORF137 Mouse polyclonal antibody (pAb) | ||||
| Goat Anti-Rabbit IgG H&L (HRP) | Waltham/USA | Thermo Fisher Scientific | 1: 5000 | 31460 |
| Goat Anti-Mouse IgG H&L (HRP) | 1: 5000 | 31430 | ||
| Goat anti-Rabbit IgG (H+L) Highly Secondary Antibody, Alexa Fluor™ 488 | 1: 1000 | A-11034 | ||
| Goat anti-Mouse IgG (H+L) Cross-Adsorbed Secondary Antibody, Alexa Fluor™ 594 | 1: 1000 | A-11005 | ||
| 4′, 6-diamidino-2-phenylindole (DAPI) solution, 1 mg/ml | Beijing/China | Solarbio | 1: 1000 | C0060-1 ml |
| Primers | Sequence (5′→3′) |
|---|---|
| Human-IFN-β-F (RT-qPCR) | TCTTTCCATGAGCTACAACTTGCT |
| Human-IFN-β-R (RT-qPCR) | GCAGTATTCAAGCCTCCCATTC |
| Human-ISG54-F (RT-qPCR) | ACGGTATGCTTGGAACGATTG |
| Human-ISG54-R (RT-qPCR) | AACCCAGAGTGTGGCTGATG |
| Human-ISG56-F (RT-qPCR) | CCTCCTTGGGTTCGTCTACA |
| Human-ISG56-R (RT-qPCR) | GGCTGATATCTGGGTGCCTA |
| Human-Mx1-F (RT-qPCR) | CAGGACATTTGAGACAATCGTG |
| Human-Mx1-R (RT-qPCR) | TCGAAACATCTGTGAAAGCAAG |
| Human-GAPDH-F (RT-qPCR) | GAGTCAACGGATTTGGTCGT |
| Human-GAPDH-R (RT-qPCR) | GACAAGCTTCCCGTTCTCAG |
| Bovine-IFN-β-F (RT-qPCR) | TCCTGGGGCAGTTACCTTCA |
| Bovine-IFN-β-R (RT-qPCR) | GAATGCCGAAGATGTGCTGG |
| Bovine-ISG54-F (RT-qPCR) | TCTTTCTGCCTTCTGCCTCG |
| Bovine-ISG54-R (RT-qPCR) | CCTTCAGTCAATGGGACGCT |
| Bovine-ISG56-F (RT-qPCR) | GCAGGTGACCACAGAAAAGC |
| Bovine-ISG56-R (RT-qPCR) | AGAAATCGGCCGTAGTGCAA |
| Bovine-Mx1-F (RT-qPCR) | AGTCCTCCGACTCTTCACTCA |
| Bovine-Mx1-R (RT-qPCR) | GTCTGCTACCAGGCCATCAA |
| Bovine-GAPDH-F(RT-qPCR) | TGGTGAAGGTCGGAGTGAAC |
| Bovine-GAPDH-R (RT-qPCR) | ATGGCGACGATGTCCACTTT |
| ORF137-F (RT-qPCR) | GGAGACTTGGATTTATTGTTTACTG |
| ORF137-R (RT-qPCR) | CCCAGCAATCCTAATAACACT |
| Name | Sequence (5′-3′) | Length |
|---|---|---|
| Primer1-137-Forward | ccggaattctaaaaattgttataagttaaacggttt | 645 bp |
| Primer1-137-Reverse | cggggtaccactgtctggctctttaattataac | 645 bp |
| Primer2-137-Forward | tgctctagatagtttttttatgtatttttatgttaaaaaataaa | 300 bp |
| Primer2-137-Reverse | cccaagcttctctaattaaatctaccttttttttttct | 300 bp |
| Primer3-137-EGFP-Forward | aaagagccagacagtggtaccataacttcgtatagcatacattatacgaagttataaaaattgaaaat | 1121 bp |
| Primer3-137-EGFP-Reverse | tacataaaaaaactatctagaataacttcgtataatgtatgctatacgaagttattaagatacattgat | 1121 bp |
| Primer4-137-Forward | gggttagttggtagaataggaagaa | 230 bp |
| Primer4-137-Reverse | cccagcaatcctaataacactaaag | 230 bp |
Disclaimer/Publisher’s Note: The statements, opinions and data contained in all publications are solely those of the individual author(s) and contributor(s) and not of MDPI and/or the editor(s). MDPI and/or the editor(s) disclaim responsibility for any injury to people or property resulting from any ideas, methods, instructions or products referred to in the content. |
© 2025 by the authors. Licensee MDPI, Basel, Switzerland. This article is an open access article distributed under the terms and conditions of the Creative Commons Attribution (CC BY) license (https://creativecommons.org/licenses/by/4.0/).
Share and Cite
Ke, Q.; Yao, K.; Qu, M.; Liang, Z.; Li, M.; Wang, X.; Yin, X.; Sun, Y. Lumpy Skin Disease Virus ORF137 Protein Inhibits Type I Interferon Production by Interacting with and Decreasing the Phosphorylation of IRF3. Cells 2025, 14, 1475. https://doi.org/10.3390/cells14181475
Ke Q, Yao K, Qu M, Liang Z, Li M, Wang X, Yin X, Sun Y. Lumpy Skin Disease Virus ORF137 Protein Inhibits Type I Interferon Production by Interacting with and Decreasing the Phosphorylation of IRF3. Cells. 2025; 14(18):1475. https://doi.org/10.3390/cells14181475
Chicago/Turabian StyleKe, Qunhua, Kaishen Yao, Min Qu, Zhengji Liang, Miaomiao Li, Xiangwei Wang, Xiangping Yin, and Yuefeng Sun. 2025. "Lumpy Skin Disease Virus ORF137 Protein Inhibits Type I Interferon Production by Interacting with and Decreasing the Phosphorylation of IRF3" Cells 14, no. 18: 1475. https://doi.org/10.3390/cells14181475
APA StyleKe, Q., Yao, K., Qu, M., Liang, Z., Li, M., Wang, X., Yin, X., & Sun, Y. (2025). Lumpy Skin Disease Virus ORF137 Protein Inhibits Type I Interferon Production by Interacting with and Decreasing the Phosphorylation of IRF3. Cells, 14(18), 1475. https://doi.org/10.3390/cells14181475

