Dysregulation of SELENOI Is Associated with TDP-43 Neuropathology in Amyotrophic Lateral Sclerosis
Abstract
1. Introduction
2. Materials and Methods
2.1. Human Brain Tissues
2.2. Chemicals and Materials
2.3. Immunohistochemistry
2.4. Lipid Extraction
2.5. Liquid Chromatography—Mass Spectrometry
2.6. Protein Extraction and Western Blotting
2.7. Cell Studies
2.8. RNA Extraction and Quantitative PCR
2.9. Statistical Analysis
3. Results
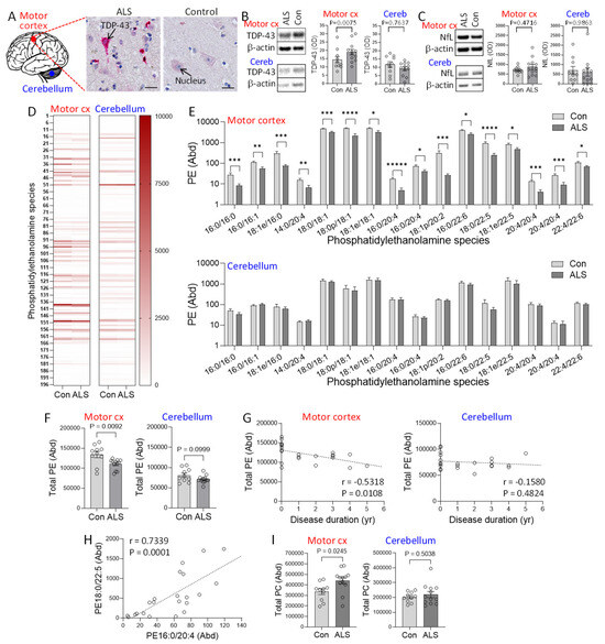
3.1. Phosphatidylethanolamine Is Decreased in ALS Motor Cortex
3.2. SELENOI Expression Is Dysregulated in ALS Motor Cortex
3.3. Determining the Link Between SELENOI and TDP-43
4. Discussion
5. Conclusions
Author Contributions
Funding
Institutional Review Board Statement
Informed Consent Statement
Data Availability Statement
Acknowledgments
Conflicts of Interest
Abbreviations
| ALS | Amyotrophic lateral sclerosis |
| EPT1 | ethanolamine phosphotransferase 1 |
| HSP | hereditary spastic paraplegia |
| LC-MS | liquid chromatography-mass spectrometry |
| NfL | neurofilament light |
| PC | phosphatidylcholine |
| PE | phosphatidylethanolamine |
| SELENOI | selenoprotein I |
| TARDBP | TAR DNA binding protein |
| TDP-43 | TAR DNA-binding protein 43 |
References
- Goutman, A.S.; Hardiman, O.; Al-Chalabi, A.; Chió, A.; Savelieff, M.G.; Kiernan, M.C.; Feldman, E.L. Emerging insights into the complex genetics and pathophysiology of amyotrophic lateral sclerosis. Lancet Neurol. 2022, 21, 465–479. [Google Scholar] [CrossRef]
- Van Deerlin, V.M.; Leverenz, J.B.; Bekris, L.M.; Bird, T.D.; Yuan, W.; Elman, L.B.; Clay, D.; Wood, E.M.; Chen-Plotkin, A.S.; Martinez-Lage, M.; et al. TARDBP mutations in amyotrophic lateral sclerosis with TDP-43 neuropathology: A genetic and histopathological analysis. Lancet Neurol. 2008, 7, 409–416. [Google Scholar] [CrossRef]
- Kabashi, E.; Valdmanis, P.N.; Dion, P.; Spiegelman, D.; McConkey, B.J.; Velde, C.V.; Bouchard, J.-P.; Lacomblez, L.; Pochigaeva, K.; Salachas, F.; et al. TARDBP mutations in individuals with sporadic and familial amyotrophic lateral sclerosis. Nat. Genet. 2008, 40, 572–574. [Google Scholar] [CrossRef] [PubMed]
- Buratti, E.; Dörk, T.; Zuccato, E.; Pagani, F.; Romano, M.; Baralle, F.E. Nuclear factor TDP-43 and SR proteins promote in vitro and in vivo CFTR exon 9 skipping. EMBO J. 2001, 20, 1774–1784. [Google Scholar] [CrossRef] [PubMed]
- Phan, K.; He, Y.; Bhatia, S.; Pickford, R.; McDonald, G.; Mazumder, S.; Timmins, H.C.; Hodges, J.R.; Piguet, O.; Dzamko, N.; et al. Multiple pathways of lipid dysregulation in amyotrophic lateral sclerosis. Brain Commun. 2022, 5, fcac340. [Google Scholar] [CrossRef]
- Corucci, G.; Vadukul, D.M.; Paracini, N.; Laux, V.; Batchu, K.C.; Aprile, F.A.; Pastore, A. Membrane Charge Drives the Aggregation of TDP-43 Pathological Fragments. J. Am. Chem. Soc. 2025, 147, 13577–13591. [Google Scholar] [CrossRef]
- Nunes, L.G.; Pitts, M.W.; Hoffmann, P.R. Selenoprotein I (selenoi) as a critical enzyme in the central nervous system. Arch. Biochem. Biophys. 2022, 729, 109376. [Google Scholar] [CrossRef]
- Hossain, M.S.; Mawatari, S.; Fujino, T. Biological Functions of Plasmalogens. Adv Exp Med Biol 2020, 1299, 171–193. [Google Scholar] [CrossRef]
- Nagan, N.; A Zoeller, R. Plasmalogens: Biosynthesis and functions. Prog. Lipid Res. 2001, 40, 199–229. [Google Scholar] [CrossRef]
- Jang, H.J.; Le, M.U.T.; Park, J.H.; Chung, C.G.; Shon, J.G.; Lee, G.S.; Moon, J.H.; Lee, S.B.; Choi, J.S.; Lee, T.G.; et al. Matrix-Assisted Laser Desorption/Ionization Mass Spectrometry Imaging of Phospholipid Changes in a Drosophila Model of Early Amyotrophic Lateral Sclerosis. J. Am. Soc. Mass Spectrom. 2021, 32, 2536–2545. [Google Scholar] [CrossRef] [PubMed]
- Uhlén, M.; Fagerberg, L.; Hallström, B.M.; Lindskog, C.; Oksvold, P.; Mardinoglu, A.; Sivertsson, Å.; Kampf, C.; Sjöstedt, E.; Asplund, A.; et al. Proteomics. Tissue-Based Map of the Human Proteome. Science 2015, 347, 1260419. [Google Scholar] [CrossRef]
- Schweizer, U.; Bohleber, S.; Zhao, W.; Fradejas-Villar, N. The Neurobiology of Selenium: Looking Back and to the Future. Front. Neurosci. 2021, 15, 652099. [Google Scholar] [CrossRef]
- Meyyazhagan, A.; Orlacchio, A. Hereditary Spastic Paraplegia: An Update. Int. J. Mol. Sci. 2022, 23, 1697. [Google Scholar] [CrossRef]
- Avery, J.C.; Yamazaki, Y.; Hoffmann, F.W.; Folgelgren, B.; Hoffmann, P.R. Selenoprotein I is essential for murine embryogenesis. Arch. Biochem. Biophys. 2020, 689, 108444. [Google Scholar] [CrossRef]
- Nunes, L.G.; Ma, C.; Hoffmann, F.W.; Shay, A.E.; Pitts, M.W.; Hoffmann, P.R. Selenoprotein I is indispensable for ether lipid homeostasis and proper myelination. J. Biol. Chem. 2024, 300, 107259. [Google Scholar] [CrossRef]
- Al-Chalabi, A.; Hardiman, O.; Kiernan, M.C.; Chiò, A.; Rix-Brooks, B.; van den Berg, L.H. Amyotrophic lateral sclerosis: Moving towards a new classification system. Lancet Neurol. 2016, 15, 1182–1194. [Google Scholar] [CrossRef] [PubMed]
- Matyash, V.; Liebisch, G.; Kurzchalia, T.V.; Shevchenko, A.; Schwudke, D. Lipid extraction by methyl-tert-butyl ether for high-throughput lipidomics. J. Lipid Res. 2008, 49, 1137–1146. [Google Scholar] [CrossRef] [PubMed]
- Castro-Perez, J.M.; Kamphorst, J.; DeGroot, J.; Lafeber, F.; Goshawk, J.; Yu, K.; Shockcor, J.P.; Vreeken, R.J.; Hankemeier, T. Comprehensive LC−MS E Lipidomic Analysis using a Shotgun Approach and Its Application to Biomarker Detection and Identification in Osteoarthritis Patients. J. Proteome Res. 2010, 9, 2377–2389. [Google Scholar] [CrossRef]
- E Murphy, K.; Cottle, L.; Gysbers, A.M.; A Cooper, A.; Halliday, G.M. ATP13A2 (PARK9) protein levels are reduced in brain tissue of cases with Lewy bodies. Acta Neuropathol. Commun. 2013, 1, 11. [Google Scholar] [CrossRef] [PubMed]
- Isik, F.I.; Fu, Y.; Pickford, R.; Cheng, Q.; Yang, Y.; Lewis, S.J.; Dzamko, N.; Halliday, G.M.; Kim, W.S. Dysregulation of Monounsaturated Fatty Acids is Related to α-Synuclein in Multiple System Atrophy. Mov. Disord. 2025. [Google Scholar] [CrossRef]
- Phan, K.; He, Y.; Pickford, R.; Bhatia, S.; Katzeff, J.S.; Hodges, J.R.; Piguet, O.; Halliday, G.M.; Kim, W.S. Uncovering pathophysiological changes in frontotemporal dementia using serum lipids. Sci. Rep. 2020, 10, 1–13. [Google Scholar] [CrossRef]
- Shribman, S.; Reid, E.; Crosby, A.H.; Houlden, H.; Warner, T.T. Hereditary spastic paraplegia: From diagnosis to emerging therapeutic approaches. Lancet Neurol. 2019, 18, 1136–1146. [Google Scholar] [CrossRef] [PubMed]
- Ahmed, M.Y.; Al-Khayat, A.; Al-Murshedi, F.; Al-Futaisi, A.; Chioza, B.A.; Fernandez-Murray, J.P.; Self, J.E.; Salter, C.G.; Harlalka, G.V.; Rawlins, L.E.; et al. A mutation of EPT1 (SELENOI) underlies a new disorder of Kennedy pathway phospholipid biosynthesis. Brain 2017, 140, 547–554. [Google Scholar] [CrossRef] [PubMed]
- Horibata, Y.; Elpeleg, O.; Eran, A.; Hirabayashi, Y.; Savitzki, D.; Tal, G.; Mandel, H.; Sugimoto, H. EPT1 (selenoprotein I) is critical for the neural development and maintenance of plasmalogen in humans. J. Lipid Res. 2018, 59, 1015–1026. [Google Scholar] [CrossRef]
- van Mantgem, M.R.J.; A van Eijk, R.P.; van der Burgh, H.K.; Tan, H.H.G.; Westeneng, H.-J.; A van Es, M.; Veldink, J.H.; Berg, L.H.v.D. Prognostic value of weight loss in patients with amyotrophic lateral sclerosis: A population-based study. J. Neurol. Neurosurg. Psychiatry 2020, 91, 867–875. [Google Scholar] [CrossRef] [PubMed]
- Shimizu, T.; Nakayama, Y.; Matsuda, C.; Haraguchi, M.; Bokuda, K.; Ishikawa-Takata, K.; Kawata, A.; Isozaki, E. Prognostic significance of body weight variation after diagnosis in ALS: A single-centre prospective cohort study. J. Neurol. 2019, 266, 1412–1420. [Google Scholar] [CrossRef]
- Watkins, J.A.; Alix, J.J.P.; Shaw, P.J.; Mead, R.J. Extensive phenotypic characterisation of a human TDP-43Q331K transgenic mouse model of amyotrophic lateral sclerosis (ALS). Sci. Rep. 2021, 11, 1–14. [Google Scholar] [CrossRef]
- Da Cruz, S.; Cleveland, D.W. Understanding the role of TDP-43 and FUS/TLS in ALS and beyond. Curr. Opin. Neurobiol. 2011, 21, 904–919. [Google Scholar] [CrossRef]
- Tsao, W.; Jeong, Y.H.; Lin, S.; Ling, J.; Price, D.L.; Chiang, P.-M.; Wong, P.C. Rodent models of TDP-43: Recent advances. Brain Res. 2012, 1462, 26–39. [Google Scholar] [CrossRef]
- Swarup, V.; Phaneuf, D.; Dupré, N.; Petri, S.; Strong, M.; Kriz, J.; Julien, J.-P. Deregulation of TDP-43 in amyotrophic lateral sclerosis triggers nuclear factor κB–mediated pathogenic pathways. J. Exp. Med. 2011, 208, 2429–2447. [Google Scholar] [CrossRef]
- Polymenidou, M.; Lagier-Tourenne, C.; Hutt, K.R.; Huelga, S.C.; Moran, J.; Liang, T.Y.; Ling, S.-C.; Sun, E.; Wancewicz, E.; Mazur, C.; et al. Long pre-mRNA depletion and RNA missplicing contribute to neuronal vulnerability from loss of TDP-43. Nat. Neurosci. 2011, 14, 459–468. [Google Scholar] [CrossRef]
- Ayala, Y.M.; De Conti, L.; Avendaño-Vázquez, S.E.; Dhir, A.; Romano, M.; D’Ambrogio, A.; Tollervey, J.; Ule, J.; Baralle, M.; Buratti, E.; et al. TDP-43 regulates its mRNA levels through a negative feedback loop. EMBO J. 2011, 30, 277–288. [Google Scholar] [CrossRef]
- Schiffer, D.; Cordera, S.; Cavalla, P.; Migheli, A. Reactive astrogliosis of the spinal cord in amyotrophic lateral sclerosis. J. Neurol. Sci. 1996, 139, 27–33. [Google Scholar] [CrossRef] [PubMed]
- Sofroniew, M.V.; Vinters, H.V. Astrocytes: Biology and pathology. Acta Neuropathol. 2010, 119, 7–35. [Google Scholar] [CrossRef] [PubMed]
- Zagami, C.J.; Beart, P.M.; Wallis, N.; Nagley, P.; O’Shea, R.D. Oxidative and excitotoxic insults exert differential effects on spinal motoneurons and astrocytic glutamate transporters: Implications for the role of astrogliosis in amyotrophic lateral sclerosis. Glia 2009, 57, 119–135. [Google Scholar] [CrossRef] [PubMed]
- Vance, J.E. Molecular and cell biology of phosphatidylserine and phosphatidylethanolamine metabolism. Prog. Nucleic Acid Res. Mol. Biol. 2003, 75, 69–111. [Google Scholar] [CrossRef]
- Dowhan, W.; Bogdanov, M. Lipid-Dependent Membrane Protein Topogenesis. Annu. Rev. Biochem. 2009, 78, 515–540. [Google Scholar] [CrossRef]
- Kou, J.; Kovacs, G.G.; Höftberger, R.; Kulik, W.; Brodde, A.; Forss-Petter, S.; Hönigschnabl, S.; Gleiss, A.; Brügger, B.; Wanders, R.; et al. Peroxisomal alterations in Alzheimer’s disease. Acta Neuropathol. 2011, 122, 271–283. [Google Scholar] [CrossRef]
- Fabelo, N.; Martín, V.; Santpere, G.; Marín, R.; Torrent, L.; Ferrer, I.; Díaz, M. Severe Alterations in Lipid Composition of Frontal Cortex Lipid Rafts from Parkinson’s Disease and Incidental Parkinson’s Disease. Mol. Med. 2011, 17, 1107–1118. [Google Scholar] [CrossRef]
- Murphy, E.J.; Schapiro, M.B.; Rapoport, S.I.; Shetty, H. Phospholipid composition and levels are altered in down syndrome brain. Brain Res. 2000, 867, 9–18. [Google Scholar] [CrossRef]
- Kaddurah-Daouk, R.; McEvoy, J.; Baillie, R.; Zhu, H.; Yao, J.K.; Nimgaonkar, V.L.; Buckley, P.F.; Keshavan, M.S.; Georgiades, A.; Nasrallah, H.A. Impaired plasmalogens in patients with schizophrenia. Psychiatry Res. 2012, 198, 347–352. [Google Scholar] [CrossRef] [PubMed]



| ID | Case | Age | Sex | Disease | Postmortem | Pathology | Cause of Death |
|---|---|---|---|---|---|---|---|
| (yr) | duration (yr) | delay (hr) | |||||
| 1 | ALS | 72 | F | 2 | 8 | TDP-43 | Respiratory failure |
| 2 | ALS | 70 | F | 1 | 5 | TDP-43 | Cardiorespiratory failure |
| 3 | ALS | 66 | M | 4 | 24 | TDP-43 | Cardiorespiratory failure |
| 4 | ALS | 81 | F | 1 | 19 | TDP-43 | Cardiorespiratory failure |
| 5 | ALS | 82 | F | 5 | 24 | TDP-43 | Cardiorespiratory failure |
| 6 | ALS | 75 | M | 3 | 29 | TDP-43 | Multi organ failure |
| 7 | ALS | 72 | M | 3 | 31 | TDP-43 | Cardiorespiratory failure |
| 8 | ALS | 71 | F | 3 | 25 | TDP-43 | Respiratory failure |
| 9 | ALS | 62 | F | 3 | 8 | TDP-43 | Motor neuron disease |
| 10 | ALS | 64 | F | 1 | 27 | TDP-43 | Motor neuron disease |
| 11 | ALS | 69 | F | 4 | 30 | TDP-43 | Motor neuron disease |
| 12 | ALS | 78 | F | 2 | 24 | TDP-43 | Motor neuron disease |
| 13 | Control | 85 | F | - | 23 | Pneumonia | |
| 14 | Control | 79 | M | - | 8 | Pulmonary embolism | |
| 15 | Control | 89 | F | - | 23 | Metastatic adenocarcinoma | |
| 16 | Control | 93 | F | - | 7 | Cardiovascular failure | |
| 17 | Control | 88 | F | - | 31 | Congestive cardiac failure | |
| 18 | Control | 84 | M | - | 22 | Cardiovascular failure | |
| 19 | Control | 84 | M | - | 36 | Severe pulmonary hypertension | |
| 20 | Control | 80 | F | - | 29 | Cardiac failure | |
| 21 | Control | 88 | M | - | 23 | End-stage respiratory failure | |
| 22 | Control | 84 | F | - | 16 | Papillary muscle rupture |
Disclaimer/Publisher’s Note: The statements, opinions and data contained in all publications are solely those of the individual author(s) and contributor(s) and not of MDPI and/or the editor(s). MDPI and/or the editor(s) disclaim responsibility for any injury to people or property resulting from any ideas, methods, instructions or products referred to in the content. |
© 2025 by the authors. Licensee MDPI, Basel, Switzerland. This article is an open access article distributed under the terms and conditions of the Creative Commons Attribution (CC BY) license (https://creativecommons.org/licenses/by/4.0/).
Share and Cite
Isik, F.I.; Galper, J.; Pickford, R.; Dzamko, N.; Fu, Y.; Kim, W.S. Dysregulation of SELENOI Is Associated with TDP-43 Neuropathology in Amyotrophic Lateral Sclerosis. Cells 2025, 14, 1457. https://doi.org/10.3390/cells14181457
Isik FI, Galper J, Pickford R, Dzamko N, Fu Y, Kim WS. Dysregulation of SELENOI Is Associated with TDP-43 Neuropathology in Amyotrophic Lateral Sclerosis. Cells. 2025; 14(18):1457. https://doi.org/10.3390/cells14181457
Chicago/Turabian StyleIsik, Finula I., Jasmin Galper, Russell Pickford, Nicolas Dzamko, YuHong Fu, and Woojin Scott Kim. 2025. "Dysregulation of SELENOI Is Associated with TDP-43 Neuropathology in Amyotrophic Lateral Sclerosis" Cells 14, no. 18: 1457. https://doi.org/10.3390/cells14181457
APA StyleIsik, F. I., Galper, J., Pickford, R., Dzamko, N., Fu, Y., & Kim, W. S. (2025). Dysregulation of SELENOI Is Associated with TDP-43 Neuropathology in Amyotrophic Lateral Sclerosis. Cells, 14(18), 1457. https://doi.org/10.3390/cells14181457

