Topic Editors

School of Biosystems & Biomedical Sciences, College of Health Science, Korea University, 145 Anam-ro, Seongbuk-gu, Seoul 02841, Republic of Korea
1. School of Pharmacy and Biomedical Sciences, Curtin Health Innovation Research Institute (CHIRI), Curtin University, Perth, WA, Australia
2. Department of Biomedical Sciences, Faculty of Biomedical Sciences, Technology and Research, Sriramachandra Institute of Higher Education and Research, Chennai, India
3. School of Human Sciences, The University of Western Australia, Nedlands, Perth, WA 6009, Australia
UCIBIO-REQUIMTE, Laboratory of Toxicology, Department of Biological Sciences, Faculty of Pharmacy, University of Porto, 4050-313 Porto, Portugal

Cancer Cell Metabolism

Abstract submission deadline
closed (30 October 2022)
Manuscript submission deadline
closed (15 February 2023)
Viewed by
146861

Topic Information

Dear Colleagues,

In recent years, we have seen an enormous increase in studies associated with cancer metabolism. Cancer metabolism can refer to all types of alterations in the metabolic pathways that are evident in cancer cells compared with non-malignant cells of the same tissue. Metabolic alterations in cancer cells are numerous and include aerobic glycolysis, reduced oxidative phosphorylation, and the increased generation of biosynthetic intermediates needed for cell proliferation and survival. Furthermore, metabolic rewiring can support common cancer features such as migration, invasion, and metastasis. With the many discoveries made in the past decade, we now realize that cancer metabolism is a key component of cellular transformation. However, emerging evidence also indicates that cancer metabolism is complex, and further studies are needed to apply our knowledge to therapeutic settings. For this Special Issue, we invite authors to submit contributions that provide novel findings in the field of cancer metabolism. We welcome results from basic research, preclinical, or clinical research and reviews that highlight new findings in the field of cancer metabolism.

Prof. Dr. Sung Eun Kim
Prof. Dr. Arun Dharmarajan
Prof. Dr. Paula Guedes De Pinho
Topic Editors

Keywords

  • glycolysis
  • glutamine metabolism
  • mitochondria metabolism
  • lipid metabolism
  • nutrient scavenging

Participating Journals

Journal Name Impact Factor CiteScore Launched Year First Decision (median) APC
Cancers
cancers
4.4 8.8 2009 20.3 Days CHF 2900
Cells
cells
5.2 10.5 2012 16 Days CHF 2700
Endocrines
endocrines
- 2.4 2020 41.7 Days CHF 1000
International Journal of Molecular Sciences
ijms
4.9 9.0 2000 20.5 Days CHF 2900
Metabolites
metabolites
3.7 6.9 2011 14.4 Days CHF 2700

Preprints.org is a multidisciplinary platform offering a preprint service designed to facilitate the early sharing of your research. It supports and empowers your research journey from the very beginning.

MDPI Topics is collaborating with Preprints.org and has established a direct connection between MDPI journals and the platform. Authors are encouraged to take advantage of this opportunity by posting their preprints at Preprints.org prior to publication:

  1. Share your research immediately: disseminate your ideas prior to publication and establish priority for your work.
  2. Safeguard your intellectual contribution: Protect your ideas with a time-stamped preprint that serves as proof of your research timeline.
  3. Boost visibility and impact: Increase the reach and influence of your research by making it accessible to a global audience.
  4. Gain early feedback: Receive valuable input and insights from peers before submitting to a journal.
  5. Ensure broad indexing: Web of Science (Preprint Citation Index), Google Scholar, Crossref, SHARE, PrePubMed, Scilit and Europe PMC.

Published Papers (34 papers)

Order results
Result details
Journals
Select all
Export citation of selected articles as:
6 pages, 2316 KB  
Correction
Correction: Han et al. Enhanced De Novo Lipid Synthesis Mediated by FASN Induces Chemoresistance in Colorectal Cancer. Cancers 2023, 15, 562
by Lingyu Han, Weixing Dai, Wenqin Luo, Li Ye, Hongsheng Fang, Shaobo Mo, Qingguo Li, Ye Xu, Renjie Wang and Guoxiang Cai
Cancers 2025, 17(24), 3941; https://doi.org/10.3390/cancers17243941 - 10 Dec 2025
Viewed by 101
Abstract
In the original publication [...] Full article
(This article belongs to the Topic Cancer Cell Metabolism)
Show Figures

Figure 2

24 pages, 5291 KB  
Article
B7-H3 Associates with IMPDH2 and Regulates Cancer Cell Survival
by Salwa Alhamad, Yassmin Elmasry, Isabel Uwagboe, Elena Chekmeneva, Caroline Sands, Benjamin W. Cooper, Stephane Camuzeaux, Ash Salam and Maddy Parsons
Cancers 2023, 15(13), 3530; https://doi.org/10.3390/cancers15133530 - 7 Jul 2023
Cited by 2 | Viewed by 3655
Abstract
Lung cancer is one of the most common cancers worldwide, and despite improvements in treatment regimens, patient prognosis remains poor. Lung adenocarcinomas develop from the lung epithelia and understanding how specific genetic and environmental factors lead to oncogenic transformation in these cells is [...] Read more.
Lung cancer is one of the most common cancers worldwide, and despite improvements in treatment regimens, patient prognosis remains poor. Lung adenocarcinomas develop from the lung epithelia and understanding how specific genetic and environmental factors lead to oncogenic transformation in these cells is of great importance to define the pathways that contribute to tumorigenesis. The recent rise in the use of immunotherapy to treat different cancers has prompted the exploration of immune modulators in tumour cells that may provide new targets to manipulate this process. Of these, the B7 family of cell surface receptors, which includes PD-1, is of particular interest due to its role in modulating immune cell responses within the tumour microenvironment. B7-H3 (CD276) is one family member that is upregulated in many cancer types and suggested to contribute to tumour–immune interactions. However, the function and ligand(s) for this receptor in normal lung epithelia and the mechanisms through which the overexpression of B7-H3 regulate cancer progression in the absence of immune cell interactions remain unclear. Here, we present evidence that B7-H3 is associated with one of the key rate-limiting metabolic enzymes IMPDH2, and the localisation of this complex is altered in human lung cancer cells that express high levels of B7-H3. Mechanistically, the IMPDH2:B7-H3 complex provides a protective role in cancer cells to escape oxidative stress triggered by chemotherapy, thus leading to cell survival. We further demonstrate that the loss of B7-H3 in cancer cells has no effect on growth or migration in 2D but promotes the expansion of 3D spheroids in an IMPDH2-dependent manner. These findings provide new insights into the B7-H3 function in the metabolic homeostasis of normal and transformed lung cancer cells, and whilst this molecule remains an interesting target for immunotherapy, these findings caution against the use of anti-B7-H3 therapies in certain clinical settings. Full article
(This article belongs to the Topic Cancer Cell Metabolism)
Show Figures

Figure 1

18 pages, 2260 KB  
Article
Differentially Expressed Genes Induced by Erythropoietin Receptor Overexpression in Rat Mammary Adenocarcinoma RAMA 37-28 Cells
by Zuzana Tóthová, Martina Šemeláková, Katarína Bhide, Mangesh Bhide, Andrej Kováč, Petra Majerová, Monika Kvaková, Jana Štofilová, Zuzana Solárová and Peter Solár
Int. J. Mol. Sci. 2023, 24(10), 8482; https://doi.org/10.3390/ijms24108482 - 9 May 2023
Cited by 1 | Viewed by 3122
Abstract
The erythropoietin receptor (EPOR) is a transmembrane type I receptor with an essential role in the proliferation and differentiation of erythroid progenitors. Besides its function during erythropoiesis, EPOR is expressed and has protective effect in various non-hematopoietic tissues, including tumors. Currently, the advantageous [...] Read more.
The erythropoietin receptor (EPOR) is a transmembrane type I receptor with an essential role in the proliferation and differentiation of erythroid progenitors. Besides its function during erythropoiesis, EPOR is expressed and has protective effect in various non-hematopoietic tissues, including tumors. Currently, the advantageous aspect of EPOR related to different cellular events is still under scientific investigation. Besides its well-known effect on cell proliferation, apoptosis and differentiation, our integrative functional study revealed its possible associations with metabolic processes, transport of small molecules, signal transduction and tumorigenesis. Comparative transcriptome analysis (RNA-seq) identified 233 differentially expressed genes (DEGs) in EPOR overexpressed RAMA 37-28 cells compared to parental RAMA 37 cells, whereas 145 genes were downregulated and 88 upregulated. Of these, for example, GPC4, RAP2C, STK26, ZFP955A, KIT, GAS6, PTPRF and CXCR4 were downregulated and CDH13, NR0B1, OCM2, GPM6B, TM7SF3, PARVB, VEGFD and STAT5A were upregulated. Surprisingly, two ephrin receptors, EPHA4 and EPHB3, and EFNB1 ligand were found to be upregulated as well. Our study is the first demonstrating robust differentially expressed genes evoked by simple EPOR overexpression without the addition of erythropoietin ligand in a manner which remains to be elucidated. Full article
(This article belongs to the Topic Cancer Cell Metabolism)
Show Figures

Figure 1

15 pages, 3033 KB  
Review
The Role of the Estrogen-Related Receptor Alpha (ERRa) in Hypoxia and Its Implications for Cancer Metabolism
by Leslie Chaltel-Lima, Fabiola Domínguez, Lenin Domínguez-Ramírez and Paulina Cortes-Hernandez
Int. J. Mol. Sci. 2023, 24(9), 7983; https://doi.org/10.3390/ijms24097983 - 28 Apr 2023
Cited by 11 | Viewed by 4343
Abstract
Under low oxygen conditions (hypoxia), cells activate survival mechanisms including metabolic changes and angiogenesis, which are regulated by HIF-1. The estrogen-related receptor alpha (ERRα) is a transcription factor with important roles in the regulation of cellular metabolism that is overexpressed in hypoxia, suggesting [...] Read more.
Under low oxygen conditions (hypoxia), cells activate survival mechanisms including metabolic changes and angiogenesis, which are regulated by HIF-1. The estrogen-related receptor alpha (ERRα) is a transcription factor with important roles in the regulation of cellular metabolism that is overexpressed in hypoxia, suggesting that it plays a role in cell survival in this condition. This review enumerates and analyses the recent evidence that points to the role of ERRα as a regulator of hypoxic genes, both in cooperation with HIF-1 and through HIF-1- independent mechanisms, in invertebrate and vertebrate models and in physiological and pathological scenarios. ERRα’s functions during hypoxia include two mechanisms: (1) direct ERRα/HIF-1 interaction, which enhances HIF-1′s transcriptional activity; and (2) transcriptional activation by ERRα of genes that are classical HIF-1 targets, such as VEGF or glycolytic enzymes. ERRα is thus gaining recognition for its prominent role in the hypoxia response, both in the presence and absence of HIF-1. In some models, ERRα prepares cells for hypoxia, with important clinical/therapeutic implications. Full article
(This article belongs to the Topic Cancer Cell Metabolism)
Show Figures

Figure 1

17 pages, 3108 KB  
Article
Hypoxia Changes Energy Metabolism and Growth Rate in Non-Small Cell Lung Cancer Cells
by Hasan Nisar, Paulina Mercedes Sanchidrián González, Melanie Brauny, Frederik M. Labonté, Claudia Schmitz, Marie Denise Roggan, Bikash Konda and Christine E. Hellweg
Cancers 2023, 15(9), 2472; https://doi.org/10.3390/cancers15092472 - 26 Apr 2023
Cited by 20 | Viewed by 3918
Abstract
Hypoxia occurs in 80% of non-small cell lung carcinoma (NSCLC) cases, leading to treatment resistance. Hypoxia’s effects on NSCLC energetics are not well-characterized. We evaluated changes in glucose uptake and lactate production in two NSCLC cell lines under hypoxia in conjunction with growth [...] Read more.
Hypoxia occurs in 80% of non-small cell lung carcinoma (NSCLC) cases, leading to treatment resistance. Hypoxia’s effects on NSCLC energetics are not well-characterized. We evaluated changes in glucose uptake and lactate production in two NSCLC cell lines under hypoxia in conjunction with growth rate and cell cycle phase distribution. The cell lines A549 (p53 wt) and H358 (p53 null) were incubated under hypoxia (0.1% and 1% O2) or normoxia (20% O2). Glucose and lactate concentrations in supernatants were measured using luminescence assays. Growth kinetics were followed over seven days. Cell nuclei were stained with DAPI and nuclear DNA content was determined by flow cytometry to determine cell cycle phase. Gene expression under hypoxia was determined by RNA sequencing. Glucose uptake and lactate production under hypoxia were greater than under normoxia. They were also significantly greater in A549 compared to H358 cells. Faster energy metabolism in A549 cells was associated with a higher growth rate in comparison to H358 cells under both normoxia and hypoxia. In both cell lines, hypoxia significantly slowed down the growth rate compared to proliferation under normoxic conditions. Hypoxia led to redistribution of cells in the different cycle phases: cells in G1 increased and the G2 population decreased. Glucose uptake and lactate production increase under hypoxia in NSCLC cells indicated greater shunting of glucose into glycolysis rather than into oxidative phosphorylation compared to normoxia, making adenosine triphosphate (ATP) production less efficient. This may explain the redistribution of hypoxic cells in the G1 cell cycle phase and the time increase for cell doubling. Energy metabolism changes were more prominent in faster-growing A549 cells compared to slower-growing H358 cells, indicating possible roles for the p53 status and inherent growth rate of different cancer cells. In both cell lines, genes associated with cell motility, locomotion and migration were upregulated under chronic hypoxia, indicating a strong stimulus to escape hypoxic conditions. Full article
(This article belongs to the Topic Cancer Cell Metabolism)
Show Figures

Graphical abstract

39 pages, 4479 KB  
Review
Deregulated Metabolic Pathways in Ovarian Cancer: Cause and Consequence
by Roopak Murali, Vaishnavi Balasubramaniam, Satish Srinivas, Sandhya Sundaram, Ganesh Venkatraman, Sudha Warrier, Arun Dharmarajan and Rajesh Kumar Gandhirajan
Metabolites 2023, 13(4), 560; https://doi.org/10.3390/metabo13040560 - 15 Apr 2023
Cited by 18 | Viewed by 6012
Abstract
Ovarian cancers are tumors that originate from the different cells of the ovary and account for almost 4% of all the cancers in women globally. More than 30 types of tumors have been identified based on the cellular origins. Epithelial ovarian cancer (EOC) [...] Read more.
Ovarian cancers are tumors that originate from the different cells of the ovary and account for almost 4% of all the cancers in women globally. More than 30 types of tumors have been identified based on the cellular origins. Epithelial ovarian cancer (EOC) is the most common and lethal type of ovarian cancer which can be further divided into high-grade serous, low-grade serous, endometrioid, clear cell, and mucinous carcinoma. Ovarian carcinogenesis has been long attributed to endometriosis which is a chronic inflammation of the reproductive tract leading to progressive accumulation of mutations. Due to the advent of multi-omics datasets, the consequences of somatic mutations and their role in altered tumor metabolism has been well elucidated. Several oncogenes and tumor suppressor genes have been implicated in the progression of ovarian cancer. In this review, we highlight the genetic alterations undergone by the key oncogenes and tumor suppressor genes responsible for the development of ovarian cancer. We also summarize the role of these oncogenes and tumor suppressor genes and their association with a deregulated network of fatty acid, glycolysis, tricarboxylic acid and amino acid metabolism in ovarian cancers. Identification of genomic and metabolic circuits will be useful in clinical stratification of patients with complex etiologies and in identifying drug targets for personalized therapies against cancer. Full article
(This article belongs to the Topic Cancer Cell Metabolism)
Show Figures

Figure 1

24 pages, 2118 KB  
Article
Energy Metabolism Is Altered in Radioresistant Rectal Cancer
by Croí E. Buckley, Xiaofei Yin, Sebastian Meltzer, Anne Hansen Ree, Kathrine Røe Redalen, Lorraine Brennan, Jacintha O’Sullivan and Niamh Lynam-Lennon
Int. J. Mol. Sci. 2023, 24(8), 7082; https://doi.org/10.3390/ijms24087082 - 11 Apr 2023
Cited by 4 | Viewed by 3483
Abstract
Resistance to neoadjuvant chemoradiation therapy is a significant clinical challenge in the management of rectal cancer. There is an unmet need to identify the underlying mechanisms of treatment resistance to enable the development of biomarkers predictive of response and novel treatment strategies to [...] Read more.
Resistance to neoadjuvant chemoradiation therapy is a significant clinical challenge in the management of rectal cancer. There is an unmet need to identify the underlying mechanisms of treatment resistance to enable the development of biomarkers predictive of response and novel treatment strategies to improve therapeutic response. In this study, an in vitro model of inherently radioresistant rectal cancer was identified and characterized to identify mechanisms underlying radioresistance in rectal cancer. Transcriptomic and functional analysis demonstrated significant alterations in multiple molecular pathways, including the cell cycle, DNA repair efficiency and upregulation of oxidative phosphorylation-related genes in radioresistant SW837 rectal cancer cells. Real-time metabolic profiling demonstrated decreased reliance on glycolysis and enhanced mitochondrial spare respiratory capacity in radioresistant SW837 cells when compared to radiosensitive HCT116 cells. Metabolomic profiling of pre-treatment serum samples from rectal cancer patients (n = 52) identified 16 metabolites significantly associated with subsequent pathological response to neoadjuvant chemoradiation therapy. Thirteen of these metabolites were also significantly associated with overall survival. This study demonstrates, for the first time, a role for metabolic reprograming in the radioresistance of rectal cancer in vitro and highlights a potential role for altered metabolites as novel circulating predictive markers of treatment response in rectal cancer patients. Full article
(This article belongs to the Topic Cancer Cell Metabolism)
Show Figures

Figure 1

17 pages, 3465 KB  
Article
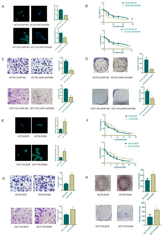
Enhanced De Novo Lipid Synthesis Mediated by FASN Induces Chemoresistance in Colorectal Cancer
by Lingyu Han, Weixing Dai, Wenqin Luo, Li Ye, Hongsheng Fang, Shaobo Mo, Qingguo Li, Ye Xu, Renjie Wang and Guoxiang Cai
Cancers 2023, 15(3), 562; https://doi.org/10.3390/cancers15030562 - 17 Jan 2023
Cited by 20 | Viewed by 4345 | Correction
Abstract
Background: Oxaliplatin is one of the most widely used chemotherapy drugs for colorectal cancer (CRC). Resistance to oxaliplatin threatens the prognosis of CRC. Since previous studies have aroused interest in fatty acid metabolism in cancer, in this study, we determined whether fatty acid [...] Read more.
Background: Oxaliplatin is one of the most widely used chemotherapy drugs for colorectal cancer (CRC). Resistance to oxaliplatin threatens the prognosis of CRC. Since previous studies have aroused interest in fatty acid metabolism in cancer, in this study, we determined whether fatty acid biosynthesis and the related regulating mechanism contribute to oxaliplatin resistance in CRC. Methods: The effect of the fatty acid synthase (FASN) and its inhibitor Orlistat was characterized in Gene Expression Omnibus (GEO) databases, oxaliplatin-resistant cell lines, and xenografts. MRNA-seq and analysis identified related pathway changes after the application of Orlistat, which was verified by Western blotting. Results: By leveraging the GEO databases, FASN and closely related gene signatures were identified as being correlated with the response to oxaliplatin-based chemotherapy and poor prognosis. Additionally, FASN-upregulated expression promoted oxaliplatin resistance in CRC cell lines. We then applied Orlistat, a typical FASN inhibitor, in cell culture and xenograft models of oxaliplatin-resistant CRC, which attenuated the resistance to oxaliplatin. Additionally, the combination of the FASN inhibitor and oxaliplatin significantly increased cell cycle arrest and facilitated apoptosis, partly due to the diminished phosphorylation of the MAPK/ERK and PI3K/AKT pathways. In vivo studies showed that inhibiting fatty acid biosynthesis with Orlistat restrained the growth of xenograft tumors and increased the responsiveness to oxaliplatin. Conclusions: Our study revealed that FASN enhanced resistance to oxaliplatin in CRC. The inhibition of FASN could rescue the response to oxaliplatin by regulating MAPK/ERK and PI3K/AKT pathways. Full article
(This article belongs to the Topic Cancer Cell Metabolism)
Show Figures

Figure 1

19 pages, 4311 KB  
Article
GAPDH Is a Novel Ferroptosis-Related Marker and Correlates with Immune Microenvironment in Lung Adenocarcinoma
by Xiaohu Ouyang, Rui Zhu, Lan Lin, Xunxun Wang, Qigang Zhuang and Desheng Hu
Metabolites 2023, 13(2), 142; https://doi.org/10.3390/metabo13020142 - 17 Jan 2023
Cited by 19 | Viewed by 3722
Abstract
Lung adenocarcinoma (LUAD) is a prevalent form of lung cancer with high morbidity and fatality rates. Ferroptosis is a type of programmed cell death that is iron-dependent. Recent findings have suggested that ferroptosis inducers have promising prospects for the therapy of LUAD. However, [...] Read more.
Lung adenocarcinoma (LUAD) is a prevalent form of lung cancer with high morbidity and fatality rates. Ferroptosis is a type of programmed cell death that is iron-dependent. Recent findings have suggested that ferroptosis inducers have promising prospects for the therapy of LUAD. However, ferroptosis-related gene expression in LUAD and its relationship with the tumor prognosis and tumor immune microenvironment remain unknown. We identified a total of 638 ferroptosis-related genes, built a LUAD ferroptosis-related risk model (FRRM) with the help of Least Absolute Shrinkage Selection Operator (LASSO) regression analysis based on The Cancer Genome Atlas (TCGA) database, split LUAD patients into high- and low-risk clusters, and verified the model utilizing the Gene Expression Omnibus (GEO) database. The results of the FRRM’s principal component analysis (PCA) demonstrated its strong predictive power. Further, univariate and multivariate Cox and AUC curve analyses demonstrated that the model was independent of other clinical traits and served as an independent prognostic factor. The nomogram demonstrated strong predictive power for overall survival, according to calibration plots. We also explored variations in clinical characteristics, immune cell infiltration, immune-related function, and functional pathways between the high- and low-risk groups. Additionally, we used a protein–protein interaction (PPI) network of various genes in the two groups to search for potential target genes. GAPDH was then chosen for a follow-up investigation. An analysis was performed on the relationship between GAPDH and variations in survival prognosis, clinical traits, immune cell infiltration, immune checkpoints, and immunotherapy. In vitro tests further supported the probable functions of GAPDH as a ferroptosis marker in LUAD. In conclusion, a novel ferroptosis-related prognostic gene, GAPDH, was discovered, whose expression was connected to the tumor immune microenvironment. The combination of immunotherapy and the targeting of GAPDH to induce ferroptosis in LUAD may provide a novel therapeutical option. Full article
(This article belongs to the Topic Cancer Cell Metabolism)
Show Figures

Figure 1

13 pages, 540 KB  
Review
Control of Mitochondrial Activity by the Ubiquitin Code in Health and Cancer
by Laura Rinaldi, Emanuela Senatore, Rosa Iannucci, Francesco Chiuso and Antonio Feliciello
Cells 2023, 12(2), 234; https://doi.org/10.3390/cells12020234 - 5 Jan 2023
Cited by 7 | Viewed by 4085
Abstract
Cellular homeostasis is tightly connected to the broad variety of mitochondrial functions. To stay healthy, cells need a constant supply of nutrients, energy production and antioxidants defenses, undergoing programmed death when a serious, irreversible damage occurs. The key element of a functional integration [...] Read more.
Cellular homeostasis is tightly connected to the broad variety of mitochondrial functions. To stay healthy, cells need a constant supply of nutrients, energy production and antioxidants defenses, undergoing programmed death when a serious, irreversible damage occurs. The key element of a functional integration of all these processes is the correct crosstalk between cell signaling and mitochondrial activities. Once this crosstalk is interrupted, the cell is not able to communicate its needs to mitochondria, resulting in oxidative stress and development of pathological conditions. Conversely, dysfunctional mitochondria may affect cell viability, even in the presence of nutrients supply and energy production, indicating the existence of feed-back control mechanisms between mitochondria and other cellular compartments. The ubiquitin proteasome system (UPS) is a multi-step biochemical pathway that, through the conjugation of ubiquitin moieties to specific protein substrates, controls cellular proteostasis and signaling, removing damaged or aged proteins that might otherwise accumulate and affect cell viability. In response to specific needs or changed extracellular microenvironment, the UPS modulates the turnover of mitochondrial proteins, thus influencing the organelle shape, dynamics and function. Alterations of the dynamic and reciprocal regulation between mitochondria and UPS underpin genetic and proliferative disorders. This review focuses on the mitochondrial metabolism and activities supervised by UPS and examines how deregulation of this control mechanism results in proliferative disorders and cancer. Full article
(This article belongs to the Topic Cancer Cell Metabolism)
(This article belongs to the Section Mitochondria)
Show Figures

Figure 1

16 pages, 2827 KB  
Review
Genetic Predisposition to Hepatocellular Carcinoma
by Rosa M. Pascale, Diego F. Calvisi, Francesco Feo and Maria M. Simile
Metabolites 2023, 13(1), 35; https://doi.org/10.3390/metabo13010035 - 25 Dec 2022
Cited by 9 | Viewed by 3798
Abstract
Liver preneoplastic and neoplastic lesions of the genetically susceptible F344 and resistant BN rats cluster, respectively, with human HCC with better (HCCB) and poorer prognosis (HCCP); therefore, they represent a valid model to study the molecular alterations determining the genetic predisposition to HCC [...] Read more.
Liver preneoplastic and neoplastic lesions of the genetically susceptible F344 and resistant BN rats cluster, respectively, with human HCC with better (HCCB) and poorer prognosis (HCCP); therefore, they represent a valid model to study the molecular alterations determining the genetic predisposition to HCC and the response to therapy. The ubiquitin-mediated proteolysis of ERK-inhibitor DUSP1, which characterizes HCC progression, favors the unrestrained ERK activity. DUSP1 represents a valuable prognostic marker, and ERK, CKS1, or SKP2 are potential therapeutic targets for human HCC. In DN (dysplastic nodule) and HCC of F344 rats and human HCCP, DUSP1 downregulation and ERK1/2 overexpression sustain SKP2-CKS1 activity through FOXM1, the expression of which is associated with a susceptible phenotype. SAM-methyl-transferase reactions and SAM/SAH ratio are regulated by GNMT. In addition, GNMT binds to CYP1A, PARP1, and NFKB and PREX2 gene promoters. MYBL2 upregulation deregulates cell cycle and induces the progression of premalignant and malignant liver. During HCC progression, the MYBL2 transcription factor positively correlates with cells proliferation and microvessel density, while it is negatively correlated to apoptosis. Hierarchical supervised analysis, regarding 6132 genes common to human and rat liver, showed a gene expression pattern common to normal liver of both strains and BN nodules, and a second pattern is observed in F344 nodules and HCC of both strains. Comparative genetics studies showed that DNs of BN rats cluster with human HCCB, while F344 DNs and HCCs cluster with HCCP. Full article
(This article belongs to the Topic Cancer Cell Metabolism)
Show Figures

Graphical abstract

19 pages, 10547 KB  
Article
Unbalanced Glutamine Partitioning between CD8T Cells and Cancer Cells Accompanied by Immune Cell Dysfunction in Hepatocellular Carcinoma
by Jianfei Chen, Rui Wang, Zhongliang Liu, Jun Fan, Shenglu Liu, Shunde Tan, Xinkai Li, Bo Li and Xiaoli Yang
Cells 2022, 11(23), 3924; https://doi.org/10.3390/cells11233924 - 4 Dec 2022
Cited by 34 | Viewed by 3858
Abstract
Glutamine metabolism is critical both for the proliferation of cancer cells and the activation of CD8T cells to kill cancer cells. We aim to explore the relationship between the glutamine metabolism of CD8T cells and cancer cells and tumor immunity in the tumor [...] Read more.
Glutamine metabolism is critical both for the proliferation of cancer cells and the activation of CD8T cells to kill cancer cells. We aim to explore the relationship between the glutamine metabolism of CD8T cells and cancer cells and tumor immunity in the tumor microenvironment. In a TCGA cohort, we found that patients with high scores of glutamine-metabolism-related genes showed poor prognoses, and that a high score of glutamine-metabolism-related genes was an independent risk factor for HCC patients. In single-cell RNA-seq data, we found that, in some patients, the glutamine metabolism gene scores of tumor cells were significantly higher than those of CD8T cells, while decreased ratios of CD8-Tef-GZMA and suppressed tumor-killing activity of CD8-Tef-APOC2 were observed. A further genetic dynamics pseudotime analysis suggested that immune remodeling of these two subpopulations was accompanied by metabolic reprogramming. CD8-Tef-APOC2 in the dominant group tended to metabolize exogenous lipids, while the metabolic program of CD8-Tef-GZMA in the nondominant group was characterized by amino acid and endogenous lipid synthesis. In addition, we found that the glutamine metabolism inhibitor JHU083 promoted the proliferation of CD8T cells and improved the efficacy of PD-1 blockers. We proposed a new tool to quantify the glutamine partitioning between tumor cells and CD8T cells, through which the unique immune microenvironment could be identified at the transcriptome level. Furthermore, the simultaneous destruction of the glutamine metabolism in tumor cells and CD8T cells facilitated the enrichment of tumor-infiltrating CD8T cells and enhanced the efficacy of immunotherapy. Full article
(This article belongs to the Topic Cancer Cell Metabolism)
Show Figures

Figure 1

23 pages, 3289 KB  
Article
Key Role of Hyaluronan Metabolism for the Development of Brain Metastases in Triple-Negative Breast Cancer
by Fabienne Hamester, Christine Stürken, Karen Legler, Kathrin Eylmann, Katrin Möller, Maila Roßberg, Christian Gorzelanny, Alexander T. Bauer, Sabine Windhorst, Barbara Schmalfeldt, Elena Laakmann, Volkmar Müller, Isabell Witzel and Leticia Oliveira-Ferrer
Cells 2022, 11(20), 3275; https://doi.org/10.3390/cells11203275 - 18 Oct 2022
Cited by 10 | Viewed by 3370
Abstract
Breast cancer (BC) is the second-most common cause of brain metastases (BM) and BCBM patients have a reduced quality of life and a poor prognosis. Hyaluronan (HA), and in particular the hyaluronidase Hyal-1, has been already linked to the development of BCBM, and [...] Read more.
Breast cancer (BC) is the second-most common cause of brain metastases (BM) and BCBM patients have a reduced quality of life and a poor prognosis. Hyaluronan (HA), and in particular the hyaluronidase Hyal-1, has been already linked to the development of BCBM, and therefore presents an interesting opportunity to develop new effective therapeutic options. HA metabolism was further discovered by the CRISPR/Cas9-mediated knockout of HYAL1 and the shRNA-mediated down-regulation of HA-receptor CD44 in the brain-seeking triple-negative breast cancer (TNBC) cell line MDA-MB-231-BR. Therefore, the impact of Hyal-1 on adhesion, disruption, and invasion through the brain endothelium, both in vitro and in vivo, was studied. Our analysis points out a key role of Hyal-1 and low-molecular-weight HA (LMW-HA) in the formation of a pericellular HA-coat in BC cells, which in turn promotes tumor cell adhesion, disruption, and migration through the brain endothelium in vitro as well as the extent of BM in vivo. CD44 knockdown in MDA-MB-231-BR significantly reduced the pericellular HA-coat on these cells, and, consequently, tumor cell adhesion and invasion through the brain endothelium. Thus, the interaction between Hyal-1-generated LMW-HA fragments and the HA-receptor CD44 might represent a potential target for future therapeutic options in BC patients with a high risk of cerebral metastases formation. Full article
(This article belongs to the Topic Cancer Cell Metabolism)
Show Figures

Figure 1

13 pages, 3210 KB  
Article
FBP1-Altered Carbohydrate Metabolism Reduces Leukemic Viability through Activating P53 and Modulating the Mitochondrial Quality Control System In Vitro
by Yi Xu, Lily Tran, Janet Tang, Vinh Nguyen, Elisabeth Sewell, Jeffrey Xiao, Christopher Hino, Samiksha Wasnik, Olivia L. Francis-Boyle, Ke K. Zhang, Linglin Xie, Jiang F. Zhong, David J. Baylink, Chien-Shing Chen, Mark E. Reeves and Huynh Cao
Int. J. Mol. Sci. 2022, 23(19), 11387; https://doi.org/10.3390/ijms231911387 - 27 Sep 2022
Cited by 11 | Viewed by 4493
Abstract
Acute myeloid leukemia (AML)—the most frequent form of adult blood cancer—is characterized by heterogeneous mechanisms and disease progression. Developing an effective therapeutic strategy that targets metabolic homeostasis and energy production in immature leukemic cells (blasts) is essential for overcoming relapse and improving the [...] Read more.
Acute myeloid leukemia (AML)—the most frequent form of adult blood cancer—is characterized by heterogeneous mechanisms and disease progression. Developing an effective therapeutic strategy that targets metabolic homeostasis and energy production in immature leukemic cells (blasts) is essential for overcoming relapse and improving the prognosis of AML patients with different subtypes. With respect to metabolic regulation, fructose-1,6-bisphosphatase 1 (FBP1) is a gluconeogenic enzyme that is vital to carbohydrate metabolism, since gluconeogenesis is the central pathway for the production of important metabolites and energy necessary to maintain normal cellular activities. Beyond its catalytic activity, FBP1 inhibits aerobic glycolysis—known as the “Warburg effect”—in cancer cells. Importantly, while downregulation of FBP1 is associated with carcinogenesis in major human organs, restoration of FBP1 in cancer cells promotes apoptosis and prevents disease progression in solid tumors. Recently, our large-scale sequencing analyses revealed FBP1 as a novel inducible therapeutic target among 17,757 vitamin-D-responsive genes in MV4-11 or MOLM-14 blasts in vitro, both of which were derived from AML patients with FLT3 mutations. To investigate FBP1′s anti-leukemic function in this study, we generated a new AML cell line through lentiviral overexpression of an FBP1 transgene in vitro (named FBP1-MV4-11). Results showed that FBP1-MV4-11 blasts are more prone to apoptosis than MV4-11 blasts. Mechanistically, FBP1-MV4-11 blasts have significantly increased gene and protein expression of P53, as confirmed by the P53 promoter assay in vitro. However, enhanced cell death and reduced proliferation of FBP1-MV4-11 blasts could be reversed by supplementation with post-glycolytic metabolites in vitro. Additionally, FBP1-MV4-11 blasts were found to have impaired mitochondrial homeostasis through reduced cytochrome c oxidase subunit 2 (COX2 or MT-CO2) and upregulated PTEN-induced kinase (PINK1) expressions. In summary, this is the first in vitro evidence that FBP1-altered carbohydrate metabolism and FBP1-activated P53 can initiate leukemic death by activating mitochondrial reprogramming in AML blasts, supporting the clinical potential of FBP1-based therapies for AML-like cancers. Full article
(This article belongs to the Topic Cancer Cell Metabolism)
(This article belongs to the Section Molecular Pathology, Diagnostics, and Therapeutics)
Show Figures

Figure 1

13 pages, 6874 KB  
Review
Evolutionary View on Lactate-Dependent Mechanisms of Maintaining Cancer Cell Stemness and Reprimitivization
by Petr V. Shegay, Anastasia A. Zabolotneva, Olga P. Shatova, Aleksandr V. Shestopalov and Andrei D. Kaprin
Cancers 2022, 14(19), 4552; https://doi.org/10.3390/cancers14194552 - 20 Sep 2022
Cited by 17 | Viewed by 5310
Abstract
The role of lactic acid (lactate) in cell metabolism has been significantly revised in recent decades. Initially, lactic acid was attributed to the role of a toxic end-product of metabolism, with its accumulation in the cell and extracellular space leading to acidosis, muscle [...] Read more.
The role of lactic acid (lactate) in cell metabolism has been significantly revised in recent decades. Initially, lactic acid was attributed to the role of a toxic end-product of metabolism, with its accumulation in the cell and extracellular space leading to acidosis, muscle pain, and other adverse effects. However, it has now become obvious that lactate is not only a universal fuel molecule and the main substrate for gluconeogenesis but also one of the most ancient metabolites, with a signaling function that has a wide range of regulatory activity. The Warburg effect, described 100 years ago (the intensification of glycolysis associated with high lactate production), which is characteristic of many malignant tumors, confirms the key role of lactate not only in physiological conditions but also in pathologies. The study of lactate’s role in the malignant transformation becomes more relevant in the light of the “atavistic theory of carcinogenesis,” which suggests that tumor cells return to a more primitive hereditary phenotype during microevolution. In this review, we attempt to summarize the accumulated knowledge about the functions of lactate in cell metabolism and its role in the process of carcinogenesis and to consider the possible evolutionary significance of the Warburg effect. Full article
(This article belongs to the Topic Cancer Cell Metabolism)
Show Figures

Figure 1

21 pages, 12017 KB  
Review
The Long and the Short of It: NEAT1 and Cancer Cell Metabolism
by Nadine E. Smith, Phaedra Spencer-Merris, Archa Hannah Fox, Janni Petersen and Michael Z. Michael
Cancers 2022, 14(18), 4388; https://doi.org/10.3390/cancers14184388 - 9 Sep 2022
Cited by 23 | Viewed by 6656
Abstract
The long noncoding RNA NEAT1 is known to be heavily dysregulated in many cancers. A single exon gene produces two isoforms, NEAT1_1 and NEAT1_2, through alternative 3′-end processing. As the longer isoform, NEAT1_2 is an essential scaffold for nuclear paraspeckle formation. It was [...] Read more.
The long noncoding RNA NEAT1 is known to be heavily dysregulated in many cancers. A single exon gene produces two isoforms, NEAT1_1 and NEAT1_2, through alternative 3′-end processing. As the longer isoform, NEAT1_2 is an essential scaffold for nuclear paraspeckle formation. It was previously thought that the short NEAT1_1 isoform only exists to keep the NEAT1 locus active for rapid paraspeckle formation. However, a recent glycolysis-enhancing function for NEAT1_1, contributing to cancer cell proliferation and the Warburg effect, has been demonstrated. Previous studies have mainly focused on quantifying total NEAT1 and NEAT1_2 expression levels. However, in light of the NEAT1_1 role in cancer cell metabolism, the contribution from specific NEAT1 isoforms is no longer clear. Here, the roles of NEAT1_1 and NEAT1_2 in metabolism and cancer progression are discussed. Full article
(This article belongs to the Topic Cancer Cell Metabolism)
Show Figures

Figure 1

11 pages, 2059 KB  
Article
Novel Regulators of Macropinocytosis-Dependent Growth Revealed by Informer Set Library Screening in Pancreatic Cancer Cells
by Sang Hoon Kim, Jae Ho Song, Min Ji Kim, Mun Gu Song, Angel A. Ku, Sourav Bandyopadhyay, Frank McCormick and Sung Eun Kim
Metabolites 2022, 12(9), 831; https://doi.org/10.3390/metabo12090831 - 2 Sep 2022
Cited by 2 | Viewed by 2706
Abstract
Cancer cells utilize multiple nutrient scavenging mechanisms to support growth and survival in nutrient-poor, hypoxic tumor microenvironments. Among these mechanisms, macropinocytosis has emerged as an important pathway of extracellular nutrient acquisition in cancer cells, particularly in tumors with activated RAS signaling, such as [...] Read more.
Cancer cells utilize multiple nutrient scavenging mechanisms to support growth and survival in nutrient-poor, hypoxic tumor microenvironments. Among these mechanisms, macropinocytosis has emerged as an important pathway of extracellular nutrient acquisition in cancer cells, particularly in tumors with activated RAS signaling, such as pancreatic cancer. However, the absence of a clinically available inhibitor, as well as the gap of knowledge in macropinocytosis regulation, remain a hurdle for its use for cancer therapy. Here, we use the Informer set library to identify novel regulators of macropinocytosis-dependent growth in pancreatic cancer cells. Understanding how these regulators function will allow us to provide novel opportunities for therapeutic intervention. Full article
(This article belongs to the Topic Cancer Cell Metabolism)
Show Figures

Figure 1

20 pages, 3879 KB  
Article
Sunitinib versus Pazopanib Dilemma in Renal Cell Carcinoma: New Insights into the In Vitro Metabolic Impact, Efficacy, and Safety
by Filipa Amaro, Carolina Pisoeiro, Maria João Valente, Maria de Lourdes Bastos, Paula Guedes de Pinho, Márcia Carvalho and Joana Pinto
Int. J. Mol. Sci. 2022, 23(17), 9898; https://doi.org/10.3390/ijms23179898 - 31 Aug 2022
Cited by 11 | Viewed by 5354
Abstract
Sunitinib and pazopanib are tyrosine kinase inhibitors (TKIs) used as first-line therapy for metastatic renal cell carcinoma (RCC). Although these TKIs are associated with similar survival outcomes, some differences have been reported in their safety profiles. In this work, traditional toxicological endpoints (cell [...] Read more.
Sunitinib and pazopanib are tyrosine kinase inhibitors (TKIs) used as first-line therapy for metastatic renal cell carcinoma (RCC). Although these TKIs are associated with similar survival outcomes, some differences have been reported in their safety profiles. In this work, traditional toxicological endpoints (cell viability and growth, oxidative stress, and nuclear morphology) and 1H NMR spectroscopy-based metabolomics analysis were used to provide new insights into the cytotoxicity and metabolic mechanisms underlying sunitinib and pazopanib treatments. Tumoral (Caki-1) and non-tumoral (HK-2) human renal cells were exposed to clinically relevant concentrations of sunitinib (2 µM) or pazopanib (50 µM). Sunitinib showed selectivity for cancer cells, inhibiting proliferation, and inducing apoptotic death of Caki-1 cells, whereas pazopanib had a similar cytotoxic effect in both tumoral and non-tumoral cells. 1H-NMR metabolomics unveiled a higher impact of sunitinib on the levels of intracellular metabolites of Caki-1 cells (seven dysregulated metabolites), suggesting dysregulations on amino acid, glutathione and glycerophospholipid metabolisms. In contrast, pazopanib had a higher impact on the levels of extracellular metabolites of Caki-1 cells (seven dysregulated metabolites in culture medium), unveiling alterations on amino acid and energetic metabolisms. In HK-2 cells, sunitinib caused only a minor increase in intracellular isoleucine levels, whereas pazopanib induced several alterations on the intracellular (three dysregulated metabolites) and extracellular (three dysregulated metabolites) compartments suggesting changes on amino acid, glycerophospholipid, and energy metabolisms. Our results demonstrate that these TKIs elicit distinct cellular and metabolic responses, with sunitinib showing better in vitro efficacy against target RCC cells and lesser nephrotoxic potential than pazopanib. Full article
(This article belongs to the Topic Cancer Cell Metabolism)
Show Figures

Graphical abstract

14 pages, 1859 KB  
Article
Effect of Expression of Nuclear-Encoded Cytochrome C Oxidase Subunit 4 Isoforms on Metabolic Profiles of Glioma Cells
by Claudia R. Oliva, Md Yousuf Ali, Susanne Flor and Corinne E. Griguer
Metabolites 2022, 12(8), 748; https://doi.org/10.3390/metabo12080748 - 16 Aug 2022
Cited by 1 | Viewed by 2954
Abstract
Although often effective at treating newly diagnosed glioblastoma (GBM), increasing evidence suggests that chemo- and radiotherapy-induced alterations in tumor metabolism promote GBM recurrence and aggressiveness, as well as treatment resistance. Recent studies have demonstrated that alterations in glioma cell metabolism, induced by a [...] Read more.
Although often effective at treating newly diagnosed glioblastoma (GBM), increasing evidence suggests that chemo- and radiotherapy-induced alterations in tumor metabolism promote GBM recurrence and aggressiveness, as well as treatment resistance. Recent studies have demonstrated that alterations in glioma cell metabolism, induced by a switch in the isoform expression of cytochrome c oxidase subunit 4 (COX4), a key regulatory subunit of mammalian cytochrome c oxidase, could promote these effects. To understand how the two COX4 isoforms (COX4-1 and COX4-2) differentially affect glioma metabolism, glioma samples harvested from COX4-1- or COX4-2-overexpressing U251 cells were profiled using Gas chromatography–mass spectrometry GC-MS and Liquid Chromatography - Tandem Mass Spectrometry LC-MS/MS metabolomics platforms. The concentration of 362 metabolites differed significantly in the two cell types. The two most significantly upregulated pathways associated with COX4-1 overexpression were purine and glutathione metabolism; the two most significantly downregulated metabolic pathways associated with COX4-1 expression were glycolysis and fatty acid metabolism. Our study provides new insights into how Cytochrome c oxidase (CcO) regulatory subunits affect cellular metabolic networks in GBM and identifies potential targets that may be exploited for therapeutic benefit. Full article
(This article belongs to the Topic Cancer Cell Metabolism)
Show Figures

Figure 1

14 pages, 3532 KB  
Article
Physiological Cell Culture Media Tune Mitochondrial Bioenergetics and Drug Sensitivity in Cancer Cell Models
by Omar Torres-Quesada, Carolina Doerrier, Sophie Strich, Erich Gnaiger and Eduard Stefan
Cancers 2022, 14(16), 3917; https://doi.org/10.3390/cancers14163917 - 13 Aug 2022
Cited by 13 | Viewed by 5293
Abstract
Two-dimensional cell cultures are established models in research for studying and perturbing cell-type specific functions. However, many limitations apply to the cell growth in a monolayer using standard cell culture media. Although they have been used for decades, their formulations do not mimic [...] Read more.
Two-dimensional cell cultures are established models in research for studying and perturbing cell-type specific functions. However, many limitations apply to the cell growth in a monolayer using standard cell culture media. Although they have been used for decades, their formulations do not mimic the composition of the human cell environment. In this study, we analyzed the impact of a newly formulated human plasma-like media (HPLM) on cell proliferation, mitochondrial bioenergetics, and alterations of drug efficacies using three distinct cancer cell lines. Using high-resolution respirometry, we observed that cells grown in HPLM displayed significantly altered mitochondrial bioenergetic profiles, particularly related to mitochondrial density and mild uncoupling of respiration. Furthermore, in contrast to standard media, the growth of cells in HPLM unveiled mitochondrial dysfunction upon exposure to the FDA-approved kinase inhibitor sunitinib. This seemingly context-dependent side effect of this drug highlights that the selection of the cell culture medium influences the assessment of cancer drug sensitivities. Thus, we suggest to prioritize media with a more physiological composition for analyzing bioenergetic profiles and to take it into account for assigning drug efficacies in the cell culture model of choice. Full article
(This article belongs to the Topic Cancer Cell Metabolism)
Show Figures

Graphical abstract

25 pages, 1270 KB  
Review
Reprogrammed Lipid Metabolism and the Lipid-Associated Hallmarks of Colorectal Cancer
by Timothy Salita, Yepy H. Rustam, Dmitri Mouradov, Oliver M. Sieber and Gavin E. Reid
Cancers 2022, 14(15), 3714; https://doi.org/10.3390/cancers14153714 - 29 Jul 2022
Cited by 35 | Viewed by 6636
Abstract
Lipids have diverse structures, with multifarious regulatory functions in membrane homeostasis and bioenergetic metabolism, in mediating functional protein–lipid and protein–protein interactions, as in cell signalling and proliferation. An increasing body of evidence supports the notion that aberrant lipid metabolism involving remodelling of cellular [...] Read more.
Lipids have diverse structures, with multifarious regulatory functions in membrane homeostasis and bioenergetic metabolism, in mediating functional protein–lipid and protein–protein interactions, as in cell signalling and proliferation. An increasing body of evidence supports the notion that aberrant lipid metabolism involving remodelling of cellular membrane structure and changes in energy homeostasis and signalling within cancer-associated pathways play a pivotal role in the onset, progression, and maintenance of colorectal cancer (CRC) and their tumorigenic properties. Recent advances in analytical lipidome analysis technologies have enabled the comprehensive identification and structural characterization of lipids and, consequently, our understanding of the role they play in tumour progression. However, despite progress in our understanding of cancer cell metabolism and lipidomics, the key lipid-associated changes in CRC have yet not been explicitly associated with the well-established ‘hallmarks of cancer’ defined by Hanahan and Weinberg. In this review, we summarize recent findings that highlight the role of reprogrammed lipid metabolism in CRC and use this growing body of evidence to propose eight lipid metabolism-associated hallmarks of colorectal cancer, and to emphasize their importance and linkages to the established cancer hallmarks. Full article
(This article belongs to the Topic Cancer Cell Metabolism)
Show Figures

Figure 1

17 pages, 4649 KB  
Article
A Novel Isaindigotone Derivative Displays Better Anti-Proliferation Activities and Induces Apoptosis in Gastric Cancer Cells
by Kangjia Du, Chengjie Yang, Zhongkun Zhou, Yunhao Ma, Yanan Tian, Rentao Zhang, Hao Zhang, Xinrong Jiang, Hongmei Zhu, Huanxiang Liu, Peng Chen and Yingqian Liu
Int. J. Mol. Sci. 2022, 23(14), 8028; https://doi.org/10.3390/ijms23148028 - 21 Jul 2022
Cited by 10 | Viewed by 2852
Abstract
Isaindigotone is an alkaloid containing a pyrrolo-[2,1-b]quinazoline moiety conjugated with a benzylidene group and isolated from the root of Isatis indigotca Fort. However, further anticancer activities of this alkaloid and its derivatives have not been fully explored. In this work, a [...] Read more.
Isaindigotone is an alkaloid containing a pyrrolo-[2,1-b]quinazoline moiety conjugated with a benzylidene group and isolated from the root of Isatis indigotca Fort. However, further anticancer activities of this alkaloid and its derivatives have not been fully explored. In this work, a novel isaindigotone derivative was synthesized and three different gastric cell lines and one human epithelial gastric cell line were used to study the anti-proliferation effects of the novel isaindigotone derivative BLG26. HGC27 cells and AGS cells were used to further explore the potential mechanisms. BLG26 exhibited better anti-proliferation activities in AGS cells with a half-maximal inhibitory concentration (IC50) of 1.45 μM. BLG26 caused mitochondrial membrane potential loss and induced apoptosis in both HGC27 cells and AGS cells by suppressing mitochondrial apoptotic pathway and PI3K/AKT/mTOR axis. Acute toxicity experiment showed that LD50 (median lethal dose) of BLG26 was above 1000.0 mg/kg. This research suggested that BLG26 can be a potential candidate for the treatment of gastric cancer. Full article
(This article belongs to the Topic Cancer Cell Metabolism)
Show Figures

Figure 1

12 pages, 1205 KB  
Systematic Review
Dysregulated Metabolism in EGFR-TKI Drug Resistant Non-Small-Cell Lung Cancer: A Systematic Review
by Julia Babuta, Zoe Hall and Toby Athersuch
Metabolites 2022, 12(7), 644; https://doi.org/10.3390/metabo12070644 - 14 Jul 2022
Cited by 12 | Viewed by 4548
Abstract
Drug resistance is a common barrier to continued effective treatment in cancer. In non-small-cell lung cancer (NSCLC), tyrosine kinase inhibitors that target the epidermal growth factor receptor (EGFR-TKIs) exhibit good efficacy in cancer treatment until acquired resistance occurs. It has been observed that [...] Read more.
Drug resistance is a common barrier to continued effective treatment in cancer. In non-small-cell lung cancer (NSCLC), tyrosine kinase inhibitors that target the epidermal growth factor receptor (EGFR-TKIs) exhibit good efficacy in cancer treatment until acquired resistance occurs. It has been observed that drug resistance is accompanied by numerous molecular-level changes, including significant shifts in cellular metabolism. The purpose of this study was to critically and systematically review the published literature with respect to how metabolism differs in drug-resistant compared to drug-sensitive NSCLC. Understanding the differences between resistant and sensitive cells is vital and has the potential to allow interventions that enable the re-sensitisation of resistant cells to treatment, and consequently reinitiate the therapeutic effect of EGFR-TKIs. The main literature search was performed using relevant keywords in PubMed and Ovid (Medline) and reviewed using the Covidence platform. Of the 1331 potentially relevant literature records retrieved, 27 studies were subsequently selected for comprehensive analysis. Collectively, the literature revealed that NSCLC cell lines resistant to EGFR-TKI treatment possess characteristic metabolic and lipidomic phenotypic signatures that differentiate them from sensitive lines. Further exploration of these reported differences suggests that drug-resistant cell lines are differentially reliant on cellular energy sources and that modulation of relative energy production pathways may lead to the reversal of drug resistance. Full article
(This article belongs to the Topic Cancer Cell Metabolism)
Show Figures

Figure 1

15 pages, 719 KB  
Review
Metabolomics of Breast Cancer: A Review
by Ramadevi Subramani, Seeta Poudel, Kenneth D. Smith, Adriana Estrada and Rajkumar Lakshmanaswamy
Metabolites 2022, 12(7), 643; https://doi.org/10.3390/metabo12070643 - 13 Jul 2022
Cited by 42 | Viewed by 5522
Abstract
Breast cancer is the most commonly diagnosed cancer in women worldwide. Major advances have been made towards breast cancer prevention and treatment. Unfortunately, the incidence of breast cancer is still increasing globally. Metabolomics is the field of science which studies all the metabolites [...] Read more.
Breast cancer is the most commonly diagnosed cancer in women worldwide. Major advances have been made towards breast cancer prevention and treatment. Unfortunately, the incidence of breast cancer is still increasing globally. Metabolomics is the field of science which studies all the metabolites in a cell, tissue, system, or organism. Metabolomics can provide information on dynamic changes occurring during cancer development and progression. The metabolites identified using cutting-edge metabolomics techniques will result in the identification of biomarkers for the early detection, diagnosis, and treatment of cancers. This review briefly introduces the metabolic changes in cancer with particular focus on breast cancer. Full article
(This article belongs to the Topic Cancer Cell Metabolism)
Show Figures

Figure 1

16 pages, 15208 KB  
Article
Metabolomic and Transcriptomic Profiling Identified Significant Genes in Thymic Epithelial Tumor
by Enyu Tang, Yang Zhou, Siyang Liu, Zhiming Zhang, Rixin Zhang, Dejing Huang, Tong Gao, Tianze Zhang and Guangquan Xu
Metabolites 2022, 12(6), 567; https://doi.org/10.3390/metabo12060567 - 20 Jun 2022
Cited by 8 | Viewed by 2848
Abstract
Thymomas and thymic carcinomas are malignant thymic epithelial tumors (TETs) with poor outcomes if non-resectable. However, the tumorigenesis, especially the metabolic mechanisms involved, is poorly studied. Untargeted metabolomics analysis was utilized to screen for differential metabolic profiles between thymic cancerous tissues and adjunct [...] Read more.
Thymomas and thymic carcinomas are malignant thymic epithelial tumors (TETs) with poor outcomes if non-resectable. However, the tumorigenesis, especially the metabolic mechanisms involved, is poorly studied. Untargeted metabolomics analysis was utilized to screen for differential metabolic profiles between thymic cancerous tissues and adjunct noncancerous tissues. Combined with transcriptomic data, we comprehensively evaluated the metabolic patterns of TETs. Metabolic scores were constructed to quantify the metabolic patterns of individual tumors. Subsequent investigation of distinct clinical outcomes and the immune landscape associated with the metabolic scores was conducted. Two distinct metabolic patterns and differential metabolic scores were identified between TETs, which were enriched in a variety of biological pathways and correlated with clinical outcomes. In particular, a high metabolic score was highly associated with poorer survival outcomes and immunosuppressive status. More importantly, the expression of two prognostic genes (ASNS and BLVRA) identified from differential metabolism-related genes was significantly associated with patient survival and may play a key role in the tumorigenesis of TETs. Our findings suggest that differential metabolic patterns in TETs are relevant to tumorigenesis and clinical outcome. Specific transcriptomic alterations in differential metabolism-related genes may serve as predictive biomarkers of survival outcomes and potential targets for the treatment of patients with TETs. Full article
(This article belongs to the Topic Cancer Cell Metabolism)
Show Figures

Graphical abstract

9 pages, 1443 KB  
Article
Lipidomic Profiling Identifies a Novel Lipid Signature Associated with Ethnicity-Specific Disparity of Bladder Cancer
by Karthik Reddy Kami Reddy, Danthasinghe Waduge Badrajee Piyarathna, Abu Hena Mostafa Kamal, Vasanta Putluri, Shiva Shankar Ravi, Roni J. Bollag, Martha K. Terris, Yair Lotan and Nagireddy Putluri
Metabolites 2022, 12(6), 544; https://doi.org/10.3390/metabo12060544 - 14 Jun 2022
Cited by 8 | Viewed by 3178
Abstract
Bladder Cancer (BLCA) is the ninth most frequently diagnosed cancer globally and the sixth most common cancer in the US. African Americans (AA) exhibit half the BLCA incidence compared to European Americans (EA), but they have a 70% higher risk of cancer-related death; [...] Read more.
Bladder Cancer (BLCA) is the ninth most frequently diagnosed cancer globally and the sixth most common cancer in the US. African Americans (AA) exhibit half the BLCA incidence compared to European Americans (EA), but they have a 70% higher risk of cancer-related death; unfortunately, this disparity in BLCA mortality remains poorly understood. In this study, we have used an ethnicity-balanced cohort for unbiased lipidomics profiling to study the changes in the lipid fingerprint for AA and EA BLCA tissues collected from similar geographical regions to determine a signature of ethnic-specific alterations. We identified 86 lipids significantly altered between self-reported AA and EA BLCA patients from Augusta University (AU) cohort. The majority of altered lipids belong to phosphatidylcholines (PCs), phosphatidylethanolamines (PEs), ly sophosphatidylcholines (lysoPCs), phosphatidylserines (PSs), and diglycerides (DGs). Interestingly, levels of four lysoPCs (lyso PCs 20:3, lyso PCs 22:1, lyso PCs 22:2, and lyso PCs 26:1) were elevated while, in contrast, the majority of the PCs were reduced in AA BLCA. Significant alterations in long-chain monounsaturated (MonoUN) and polyunsaturated (PolyUN) lipids were also observed between AA and EA BLCA tumor tissues. These first-in-field results implicate ethnic-specific lipid alterations in BLCA. Full article
(This article belongs to the Topic Cancer Cell Metabolism)
Show Figures

Graphical abstract

22 pages, 3853 KB  
Article
Mitochondrial Dysfunction and the Glycolytic Switch Induced by Caveolin-1 Phosphorylation Promote Cancer Cell Migration, Invasion, and Metastasis
by Natalia Díaz-Valdivia, Layla Simón, Jorge Díaz, Samuel Martinez-Meza, Pamela Contreras, Renato Burgos-Ravanal, Viviana I. Pérez, Balz Frei, Lisette Leyton and Andrew F. G. Quest
Cancers 2022, 14(12), 2862; https://doi.org/10.3390/cancers14122862 - 10 Jun 2022
Cited by 21 | Viewed by 4357
Abstract
Cancer cells often display impaired mitochondrial function, reduced oxidative phosphorylation, and augmented aerobic glycolysis (Warburg effect) to fulfill their bioenergetic and biosynthetic needs. Caveolin-1 (CAV1) is a scaffolding protein that promotes cancer cell migration, invasion, and metastasis in a manner dependent on CAV1 [...] Read more.
Cancer cells often display impaired mitochondrial function, reduced oxidative phosphorylation, and augmented aerobic glycolysis (Warburg effect) to fulfill their bioenergetic and biosynthetic needs. Caveolin-1 (CAV1) is a scaffolding protein that promotes cancer cell migration, invasion, and metastasis in a manner dependent on CAV1 phosphorylation on tyrosine-14 (pY14). Here, we show that CAV1 expression increased glycolysis rates, while mitochondrial respiration was reduced by inhibition of the mitochondrial complex IV. These effects correlated with increased reactive oxygen species (ROS) levels that favored CAV1-induced migration and invasion. Interestingly, pY14-CAV1 promoted the metabolic switch associated with increased migration/invasion and augmented ROS-inhibited PTP1B, a phosphatase that controls pY14 levels. Finally, the glycolysis inhibitor 2-deoxy-D-glucose reduced CAV1-enhanced migration in vitro and metastasis in vivo of murine melanoma cells. In conclusion, CAV1 promotes the Warburg effect and ROS production, which inhibits PTP1B to augment CAV1 phosphorylation on tyrosine-14, thereby increasing the metastatic potential of cancer cells. Full article
(This article belongs to the Topic Cancer Cell Metabolism)
Show Figures

Figure 1

40 pages, 1864 KB  
Review
The Integration of Metabolomics with Other Omics: Insights into Understanding Prostate Cancer
by Eleazer P. Resurreccion and Ka-wing Fong
Metabolites 2022, 12(6), 488; https://doi.org/10.3390/metabo12060488 - 27 May 2022
Cited by 25 | Viewed by 6442
Abstract
Our understanding of prostate cancer (PCa) has shifted from solely caused by a few genetic aberrations to a combination of complex biochemical dysregulations with the prostate metabolome at its core. The role of metabolomics in analyzing the pathophysiology of PCa is indispensable. However, [...] Read more.
Our understanding of prostate cancer (PCa) has shifted from solely caused by a few genetic aberrations to a combination of complex biochemical dysregulations with the prostate metabolome at its core. The role of metabolomics in analyzing the pathophysiology of PCa is indispensable. However, to fully elucidate real-time complex dysregulation in prostate cells, an integrated approach based on metabolomics and other omics is warranted. Individually, genomics, transcriptomics, and proteomics are robust, but they are not enough to achieve a holistic view of PCa tumorigenesis. This review is the first of its kind to focus solely on the integration of metabolomics with multi-omic platforms in PCa research, including a detailed emphasis on the metabolomic profile of PCa. The authors intend to provide researchers in the field with a comprehensive knowledge base in PCa metabolomics and offer perspectives on overcoming limitations of the tool to guide future point-of-care applications. Full article
(This article belongs to the Topic Cancer Cell Metabolism)
Show Figures

Figure 1

17 pages, 3726 KB  
Article
Oncopeptide MBOP Encoded by LINC01234 Promotes Colorectal Cancer through MAPK Signaling Pathway
by Chunyuan Tang, Ying Zhou, Wen Sun, Haihong Hu, Yuxi Liu, Lu Chen, Fengting Ou, Su Zeng, Nengming Lin and Lushan Yu
Cancers 2022, 14(9), 2338; https://doi.org/10.3390/cancers14092338 - 9 May 2022
Cited by 17 | Viewed by 3748
Abstract
Colorectal cancer (CRC) ranks third in incidence rate and second in mortality rate of malignancy worldwide, and the diagnosis and therapeutics of it remain to be further studied. With the emergence of noncoding RNAs (ncRNAs) and potential peptides derived from ncRNAs across various [...] Read more.
Colorectal cancer (CRC) ranks third in incidence rate and second in mortality rate of malignancy worldwide, and the diagnosis and therapeutics of it remain to be further studied. With the emergence of noncoding RNAs (ncRNAs) and potential peptides derived from ncRNAs across various biological processes, we here aimed to identify a ncRNA-derived peptide possible for revealing the oncogenesis of CRC. Through combined predictive analysis of the coding potential of a batch of long noncoding RNAs (lncRNAs), the existence of an 85 amino-acid-peptide, named MEK1-binding oncopeptide (MBOP) and encoded from LINC01234 was confirmed. Mass spectrometry and Western blot assays indicated the overexpression of MBOP in CRC tissues and cell lines compared to adjacent noncancerous tissues and the normal colonic epithelial cell line. In vivo and in vitro migration and proliferation assays defined MBOP as an oncogenic peptide. Immunoprecipitation trials showed that MEK1 was the key interacting protein of MBOP, and MBOP promoted the MEK1/pERK/MMP2/MMP9 axis in CRC. Two E3-ligase enzymes MAEA and RMND5A mediated the ubiquitin–protease-system-related degradation of MBOP. This study indicates that MBOP might be a candidate prognostic indicator and a potential target for clinical therapy of CRC. Full article
(This article belongs to the Topic Cancer Cell Metabolism)
Show Figures

Graphical abstract

17 pages, 1817 KB  
Article
Glucose Starvation or Pyruvate Dehydrogenase Activation Induce a Broad, ERK5-Mediated, Metabolic Remodeling Leading to Fatty Acid Oxidation
by Abrar Ul Haq Khan, Hamideh Salehi, Catherine Alexia, Jose M. Valdivielso, Milica Bozic, Isabel C. Lopez-Mejia, Lluis Fajas, Sabine Gerbal-Chaloin, Martine Daujat-Chavanieu, Delphine Gitenay and Martin Villalba
Cells 2022, 11(9), 1392; https://doi.org/10.3390/cells11091392 - 20 Apr 2022
Cited by 6 | Viewed by 4576
Abstract
Cells have metabolic flexibility that allows them to adapt to changes in substrate availability. Two highly relevant metabolites are glucose and fatty acids (FA), and hence, glycolysis and fatty acid oxidation (FAO) are key metabolic pathways leading to energy production. Both pathways affect [...] Read more.
Cells have metabolic flexibility that allows them to adapt to changes in substrate availability. Two highly relevant metabolites are glucose and fatty acids (FA), and hence, glycolysis and fatty acid oxidation (FAO) are key metabolic pathways leading to energy production. Both pathways affect each other, and in the absence of one substrate, metabolic flexibility allows cells to maintain sufficient energy production. Here, we show that glucose starvation or sustained pyruvate dehydrogenase (PDH) activation by dichloroacetate (DCA) induce large genetic remodeling to propel FAO. The extracellular signal-regulated kinase 5 (ERK5) is a key effector of this multistep metabolic remodeling. First, there is an increase in the lipid transport by expression of low-density lipoprotein receptor-related proteins (LRP), e.g., CD36, LRP1 and others. Second, an increase in the expression of members of the acyl-CoA synthetase long-chain (ACSL) family activates FA. Finally, the expression of the enzymes that catalyze the initial step in each cycle of FAO, i.e., the acyl-CoA dehydrogenases (ACADs), is induced. All of these pathways lead to enhanced cellular FAO. In summary, we show here that different families of enzymes, which are essential to perform FAO, are regulated by the signaling pathway, i.e., MEK5/ERK5, which transduces changes from the environment to genetic adaptations. Full article
(This article belongs to the Topic Cancer Cell Metabolism)
Show Figures

Figure 1

19 pages, 4535 KB  
Article
Therapeutic Efficacy of Pharmacological Ascorbate on Braf Inhibitor Resistant Melanoma Cells In Vitro and In Vivo
by Heike Niessner, Markus Burkard, Christian Leischner, Olga Renner, Sarah Plöger, Francisco Meraz-Torres, Matti Böcker, Constanze Hirn, Ulrich M. Lauer, Sascha Venturelli, Christian Busch and Tobias Sinnberg
Cells 2022, 11(7), 1229; https://doi.org/10.3390/cells11071229 - 5 Apr 2022
Cited by 5 | Viewed by 3684
Abstract
High-dose ascorbate paradoxically acts as a pro-oxidant causing the formation of hydrogen peroxide in an oxygen dependent manner. Tumor cells (in particular melanoma cells) show an increased vulnerability to ascorbate induced reactive oxygen species (ROS). Therefore, high-dose ascorbate is a promising pharmacological approach [...] Read more.
High-dose ascorbate paradoxically acts as a pro-oxidant causing the formation of hydrogen peroxide in an oxygen dependent manner. Tumor cells (in particular melanoma cells) show an increased vulnerability to ascorbate induced reactive oxygen species (ROS). Therefore, high-dose ascorbate is a promising pharmacological approach to treating refractory melanomas, e.g., with secondary resistance to targeted BRAF inhibitor therapy. BRAF mutated melanoma cells were treated with ascorbate alone or in combination with the BRAF inhibitor vemurafenib. Viability, cell cycle, ROS production, and the protein levels of phospho-ERK1/2, GLUT-1 and HIF-1α were analyzed. To investigate the treatment in vivo, C57BL/6NCrl mice were subcutaneously injected with D4M.3A (BrafV600E) melanoma cells and treated with intraperitoneal injections of ascorbate with or without vemurafenib. BRAF mutated melanoma cell lines either sensitive or resistant to vemurafenib were susceptible to the induction of cell death by pharmacological ascorbate. Treatment of BrafV600E melanoma bearing mice with ascorbate resulted in plasma levels in the pharmacologically active range and significantly improved the therapeutic effect of vemurafenib. We conclude that intravenous high-dose ascorbate will be beneficial for melanoma patients by interfering with the tumor’s energy metabolism and can be safely combined with standard melanoma therapies such as BRAF inhibitors without pharmacological interference. Full article
(This article belongs to the Topic Cancer Cell Metabolism)
Show Figures

Figure 1

18 pages, 25959 KB  
Article
Sunitinib and Pterostilbene Combination Treatment Exerts Antitumor Effects in Gastric Cancer via Suppression of PDZD8
by Yudai Hojo, Shingo Kishi, Shiori Mori, Rina Fujiwara-Tani, Takamitsu Sasaki, Kiyomu Fujii, Yukiko Nishiguchi, Chie Nakashima, Yi Luo, Hisashi Shinohara and Hiroki Kuniyasu
Int. J. Mol. Sci. 2022, 23(7), 4002; https://doi.org/10.3390/ijms23074002 - 4 Apr 2022
Cited by 20 | Viewed by 4093
Abstract
The use of molecular-targeted drugs in the treatment of gastric cancer is increasing. However, the variety of molecular-targeted drugs in gastric cancer is still limited, and the development of new molecular-targeted therapies is required. The effect of combining sunitinib (SUN) with pterostilbene (PTE) [...] Read more.
The use of molecular-targeted drugs in the treatment of gastric cancer is increasing. However, the variety of molecular-targeted drugs in gastric cancer is still limited, and the development of new molecular-targeted therapies is required. The effect of combining sunitinib (SUN) with pterostilbene (PTE) on the human gastric cancer cell lines TMK1 and MKN74 was examined in in vitro and in vivo. Compared with SUN or PTE treatment alone, cotreatment induced pronounced suppression of cell proliferation, with a marked increase in oxidative stress. SUN was associated with a significant retention of mitochondrial Fe2+. SUN-treated cells decreased expression of PDZ domain-containing protein 8 (PDZD8). Knockdown of PDZD8 in both cells induced Fe2+ retention, and siPDZD8+PTE markedly suppressed cell proliferation with suppressed oxidative phosphorylation, as did the combination of SUN+PTE. In a nude mouse tumor model, a pronounced antitumor effect was observed with SUN+PTE treatment compared to SUN alone. PDZD8 may be a newly discovered off-target for SUN, and that the combined use of PTE with SUN significantly promotes antitumor activity in gastric cancer cell lines. The combined use of SUN and PTE might be a new molecular-targeted therapy for gastric cancer. Full article
(This article belongs to the Topic Cancer Cell Metabolism)
Show Figures

Figure 1

13 pages, 1066 KB  
Article
Use of Hypolipidemic Drugs and the Risk of Second Primary Malignancy in Colorectal Cancer Patients
by Jana Halámková, Lucia Bohovicová, Lucie Pehalová, Roman Goněc, Teodor Staněk, Tomáš Kazda, Lucie Mouková, Dagmar Adámková Krákorová, Šárka Kozáková, Marek Svoboda, Regina Demlová and Igor Kiss
Cancers 2022, 14(7), 1699; https://doi.org/10.3390/cancers14071699 - 27 Mar 2022
Cited by 3 | Viewed by 3914
Abstract
An increasing number of studies has brought evidence of the protective role of statin use against different types of cancer. However, data on their association with second primary malignancies (SPMs) are lacking. The purpose of this study was to determine the role of [...] Read more.
An increasing number of studies has brought evidence of the protective role of statin use against different types of cancer. However, data on their association with second primary malignancies (SPMs) are lacking. The purpose of this study was to determine the role of hypolipidemic treatment in the prevention of second primary cancer in colorectal cancer (CRC) survivors. We conducted a retrospective single-institution study of 1401 patients with newly diagnosed colorectal cancer from January 2003 to December 2016, with follow-up until December 2020. An SPM was detected in 301 patients (21%), and the incidence was significantly lower in patients with statin medication. However, stratification by cancer types revealed an increased incidence of bladder and gastric cancer in hypolipidemic users. A Kaplan−Meier analysis of early-stage CRC survivors with an SPM showed a significant survival benefit in patients without a history of hypolipidemic treatment. Despite the protective role of statins on overall second cancer incidence, these data indicate that CRC survivors treated with hypolipidemic drugs should be screened more cautiously for SPMs, especially for gastric and bladder cancer. Full article
(This article belongs to the Topic Cancer Cell Metabolism)
Show Figures

Figure 1

17 pages, 7221 KB  
Article
The miRNA-21-5p Payload in Exosomes from M2 Macrophages Drives Tumor Cell Aggression via PTEN/Akt Signaling in Renal Cell Carcinoma
by Zhicheng Zhang, Junhui Hu, Moe Ishihara, Allison C. Sharrow, Kailey Flora, Yao He and Lily Wu
Int. J. Mol. Sci. 2022, 23(6), 3005; https://doi.org/10.3390/ijms23063005 - 10 Mar 2022
Cited by 41 | Viewed by 4828
Abstract
M2 macrophages in the tumor microenvironment are important drivers of cancer metastasis. Exosomes play a critical role in the crosstalk between different cells by delivering microRNAs or other cargos. Whether exosomes derived from pro-tumorigenic M2 macrophages (M2-Exos) could modulate the metastatic behavior of [...] Read more.
M2 macrophages in the tumor microenvironment are important drivers of cancer metastasis. Exosomes play a critical role in the crosstalk between different cells by delivering microRNAs or other cargos. Whether exosomes derived from pro-tumorigenic M2 macrophages (M2-Exos) could modulate the metastatic behavior of renal cell carcinoma (RCC) is unclear. This study found that M2-Exos promotes migration and invasion in RCC cells. Inhibiting miR-21-5p in M2-Exos significantly reversed their pro-metastatic effects on RCC cells in vitro and in the avian embryo chorioallantoic membrane in vivo tumor model. We further found that the pro-metastatic mechanism of miR-21-5p in M2-Exos is by targeting PTEN-3′UTR to regulate PTEN/Akt signaling. Taken together, our results demonstrate that M2-Exos carries miR-21-5p promote metastatic features of RCC cells through PTEN/Akt signaling. Reversing this could serve as a novel approach to control RCC metastasis. Full article
(This article belongs to the Topic Cancer Cell Metabolism)
Show Figures

Figure 1

Back to TopTop