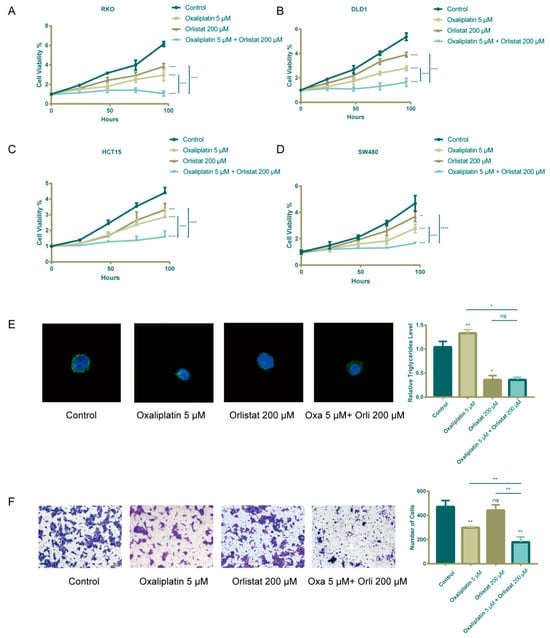
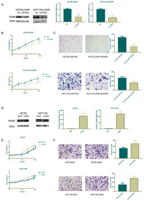
Correction: Han et al. Enhanced De Novo Lipid Synthesis Mediated by FASN Induces Chemoresistance in Colorectal Cancer. Cancers 2023, 15, 562
Error in Figure




Reference
- Han, L.; Dai, W.; Luo, W.; Ye, L.; Fang, H.; Mo, S.; Li, Q.; Xu, Y.; Wang, R.; Cai, G. Enhanced De Novo Lipid Synthesis Mediated by FASN Induces Chemoresistance in Colorectal Cancer. Cancers 2023, 15, 562. [Google Scholar] [CrossRef]
Disclaimer/Publisher’s Note: The statements, opinions and data contained in all publications are solely those of the individual author(s) and contributor(s) and not of MDPI and/or the editor(s). MDPI and/or the editor(s) disclaim responsibility for any injury to people or property resulting from any ideas, methods, instructions or products referred to in the content. |
© 2025 by the authors. Licensee MDPI, Basel, Switzerland. This article is an open access article distributed under the terms and conditions of the Creative Commons Attribution (CC BY) license (https://creativecommons.org/licenses/by/4.0/).
Share and Cite
Han, L.; Dai, W.; Luo, W.; Ye, L.; Fang, H.; Mo, S.; Li, Q.; Xu, Y.; Wang, R.; Cai, G. Correction: Han et al. Enhanced De Novo Lipid Synthesis Mediated by FASN Induces Chemoresistance in Colorectal Cancer. Cancers 2023, 15, 562. Cancers 2025, 17, 3941. https://doi.org/10.3390/cancers17243941
Han L, Dai W, Luo W, Ye L, Fang H, Mo S, Li Q, Xu Y, Wang R, Cai G. Correction: Han et al. Enhanced De Novo Lipid Synthesis Mediated by FASN Induces Chemoresistance in Colorectal Cancer. Cancers 2023, 15, 562. Cancers. 2025; 17(24):3941. https://doi.org/10.3390/cancers17243941
Chicago/Turabian StyleHan, Lingyu, Weixing Dai, Wenqin Luo, Li Ye, Hongsheng Fang, Shaobo Mo, Qingguo Li, Ye Xu, Renjie Wang, and Guoxiang Cai. 2025. "Correction: Han et al. Enhanced De Novo Lipid Synthesis Mediated by FASN Induces Chemoresistance in Colorectal Cancer. Cancers 2023, 15, 562" Cancers 17, no. 24: 3941. https://doi.org/10.3390/cancers17243941
APA StyleHan, L., Dai, W., Luo, W., Ye, L., Fang, H., Mo, S., Li, Q., Xu, Y., Wang, R., & Cai, G. (2025). Correction: Han et al. Enhanced De Novo Lipid Synthesis Mediated by FASN Induces Chemoresistance in Colorectal Cancer. Cancers 2023, 15, 562. Cancers, 17(24), 3941. https://doi.org/10.3390/cancers17243941
