First Report of Paralytic Rabies in a Lowland Tapir (Tapirus terrestris) in Argentina
Abstract
1. Introduction
2. Materials and Methods
2.1. Study Subject
2.2. Clinical Evaluation
2.3. Sampling Procedures
2.4. Laboratory Diagnosis
2.5. Molecular Diagnosis and Sequencing
2.6. Histopathological Diagnosis
3. Results
3.1. Clinical Findings
3.2. Necropsy Findings
3.3. Laboratory Analysis
3.3.1. Rabies Diagnosis
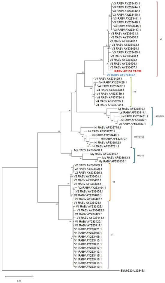
3.3.2. Molecular Diagnosis and Sequencing
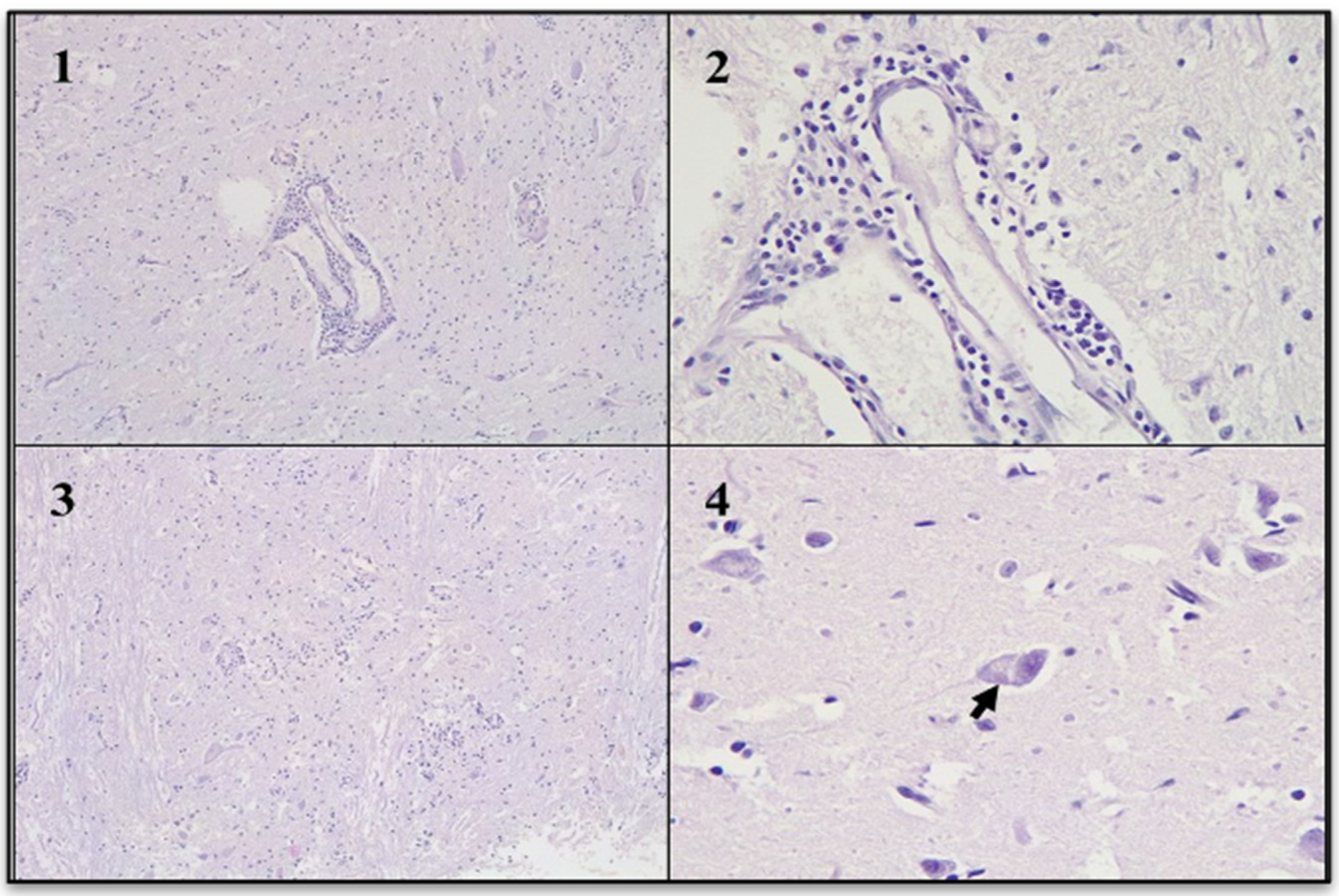
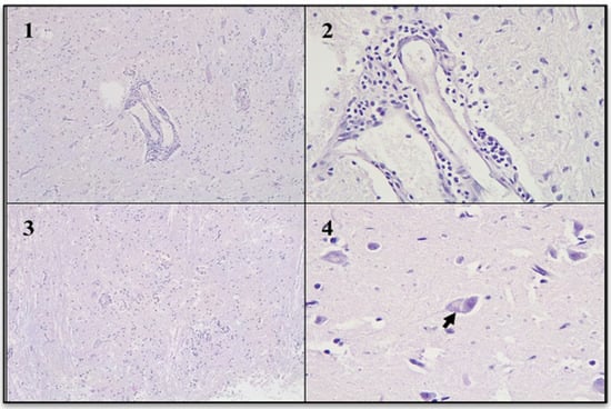
3.4. Histopathological Evaluation
4. Discussion
5. Conclusions
Author Contributions
Funding
Institutional Review Board Statement
Informed Consent Statement
Data Availability Statement
Acknowledgments
Conflicts of Interest
References
- Hampson, K.; Coudeville, L.; Lembo, T.; Sambo, M.; Kieffer, A.; Attlan, M.; Barrat, J.; Blanton, J.D.; Briggs, D.J.; Cleaveland, S.; et al. Estimating the Global Burden of Endemic Canine Rabies. PLoS Negl. Trop. Dis. 2015, 9, e0003709. [Google Scholar] [CrossRef]
- Kuzmin, I.V.; Shi, M.; Orciari, L.A.; Yager, P.A.; Velasco-Villa, A.; Kuzmina, N.A.; Streicker, D.G.; Bergman, D.L.; Rupprecht, C.E. Molecular Inferences Suggest Multiple Host Shifts of Rabies Viruses from Bats to Mesocarnivores in Arizona during 2001–2009. PLoS Pathog. 2012, 8, e1002786. [Google Scholar] [CrossRef] [PubMed]
- Rupprecht, C.E.; Hanlon, C.A.; Hemachudha, T. Rabies Re-Examined. Lancet Infect. Dis. 2002, 2, 327–343. [Google Scholar] [CrossRef]
- Stuchin, M.; Machalaba, C.M.; Olival, K.J.; Artois, M.; Bengis, R.G.; Caceres, P.; Diaz, F.; Erlacher-Vindel, E.; Forcella, S.; Leighton, F.A.; et al. Rabies as a Threat to Wildlife. Rev. Sci. Tech. 2018, 37, 341–357. [Google Scholar] [CrossRef]
- Marino, J.; Sillero-Zubiri, C.; Macdonald, D.W. Trends, Dynamics and Resilience of an Ethiopian Wolf Population. Anim. Conserv. 2006, 9, 49–58. [Google Scholar] [CrossRef]
- Gascoyne, S.C.; Laurenson, M.K.; Lelo, S.; Borner, M. Rabies in African Wild Dogs (Lycaon pictus) in the Serengeti Region, Tanzania. J. Wildl. Dis. 1993, 29, 396–402. [Google Scholar] [CrossRef]
- Minghui, R.; Stone, M.; Semedo, M.H.; Nel, L. New Global Strategic Plan to Eliminate Dog-Mediated Rabies by 2030. Lancet Glob. Health 2018, 6, e828–e829. [Google Scholar] [CrossRef]
- Johnson, N.; Montano Hirose, J.A. The Impact of Paralytic Bovine Rabies Transmitted by Vampire Bats in Latin America and the Caribbean. Rev. Sci. Tech. 2018, 37, 451–459. [Google Scholar] [CrossRef]
- Vigilato, M.A.N.; Cosivi, O.; Knöbl, T.; Clavijo, A.; Silva, H.M.T. Rabies Update for Latin America and the Caribbean. Emerg. Infect. Dis. 2013, 19, 678–679. [Google Scholar] [CrossRef]
- Soler-Tovar, D.; Escobar, L.E. Rabies Transmitted from Vampires to Cattle: An Overview. PLoS ONE 2025, 20, e0317214. [Google Scholar] [CrossRef]
- PANAFTOSA. Sistema de Información Regional para la Vigilancia Epidemiológica de la Rabia (SIRVERA). In SIRVERA—PANAFTOSA-OPS/OMS; PANAFTOSA/SPV: Rio de Janeiro, Brazil, 2023. [Google Scholar]
- Cisterna, D.; Bonaventura, R.; Caillou, S.; Pozo, O.; Andreau, M.L.; Dalla Fontana, L.; Echegoyen, C.; De Mattos, C.; De Mattos, C.; Russo, S.; et al. Antigenic and Molecular Characterization of Rabies Virus in Argentina. Virus Res. 2005, 109, 139–147. [Google Scholar] [CrossRef]
- Dirección de Planificación y Estrategia de Sanidad Animal. Manual de Procedimiento Rabia Paresiante. Edición 2022. Available online: https://www.argentina.gob.ar/sites/default/files/manual_de_procedimiento_rabia_paresiante_2022.pdf (accessed on 28 February 2025).
- Delpietro, H.A.; Russo, R.G. Ecological and Epidemiologic Aspects of the Attacks by Vampire Bats and Paralytic Rabies in Argentina and Analysis of the Proposals Carried out for Their Control. Rev. Sci. Tech. 1996, 15, 971–984. [Google Scholar] [CrossRef] [PubMed]
- Delpietro, H.A.; Russo, R.G.; Carter, G.G.; Lord, R.D.; Delpietro, G.L. Reproductive Seasonality, Sex Ratio and Philopatry in Argentina’s Common Vampire Bats. R. Soc. Open Sci. 2017, 4, 160959. [Google Scholar] [CrossRef]
- Delpietro, H.A.; Lord, R.D.; Russo, R.G.; Gury-Dhomen, F. Observations of Sylvatic Rabies in Northern Argentina during Outbreaks of Paralytic Cattle Rabies Transmitted by Vampire Bats (Desmodus rotundus). J. Wildl. Dis. 2009, 45, 1169–1173. [Google Scholar] [CrossRef]
- Delpietro, H.A.; Larghi, O.P.; Russo, R.G. Virus Isolation from Saliva and Salivary Glands of Cattle Naturally Infected with Paralytic Rabies. Prev. Vet. Med. 2001, 48, 223–228. [Google Scholar] [CrossRef]
- Piñero, C.; Dohmen, F.; Beltran, F.; Martinez, L.; Novaro, L.; Russo, S.; Palacios, G.; Cisterna, D.M. High Diversity of Rabies Viruses Associated with Insectivorous Bats in Argentina: Presence of Several Independent Enzootics. PLoS Negl. Trop. Dis. 2012, 6, e1635. [Google Scholar] [CrossRef] [PubMed]
- de Bustos, S.; Varela, D.; Lizárraga, L.; Cirignoli, S.; Quiroga, V.A.; Chalukián, S.; Giombini, M.; Juliá, J.P.; Quse, V.; Giraudo, A.R.; et al. Tapirus terrestris. In Categorización 2019 de los Mamíferos de Argentina según su Riesgo de Extinción. Lista Roja de los Mamíferos de Argentina; SAyDS–SAREM, Ed.; 2019; Available online: http://cma.sarem.org.ar (accessed on 28 February 2025).
- Chalukian, S.; De Bustos, S.; Lizárraga, L.; Paviolo, A.; Varela, D.; Quse, V. Plan de Acción para la Conservación del Tapir (Tapirus terrestris) en Argentina; Wildlife Conservation Society, Tapir Specialist Group–UICN, Dirección de Fauna–Secretaría de Ambiente y Desarrollo Sustentable de la Nación: Buenos Aires, Argentina, 2009. [Google Scholar]
- Da Silveira, A.W.; De Oliveira, G.G.; Santos, L.M.; Azuaga, L.B.D.S.; Coutinho, C.R.M.; Echeverria, J.T.; Antunes, T.R.; Ramos, C.A.D.N.; De Souza, A.I. Natural Infection of the South American Tapir (Tapirus terrestris) by Theileria equi. J. Wildl. Dis. 2017, 53, 411–413. [Google Scholar] [CrossRef] [PubMed]
- de Souza Gonçalves, T.; de Nazaré Leite Barros, F.; Inoue, L.S.; de Farias, D.M.; dos Santos Lima, J.; Nobre, A.V.; Azenha Aidar, E.S.; Ferreira Diniz, R.R.; Gering, A.P.; Scofield, A. Natural Theileria Equi Infection in Captive Tapirus terrestris (Perissodactyla: Tapiridae) in the Brazilian Amazon. Ticks Tick. Borne. Dis. 2020, 11, 101452. [Google Scholar] [CrossRef]
- Mongruel, A.C.B.; Medici, E.P.; Canena, A.d.C.; Dias, C.M.; Machado, R.Z.; André, M.R. Molecular Evidence of Bartonella Spp. in Wild Lowland Tapirs (Tapirus terrestris), the Largest Land Mammals in Brazil. Comp. Immunol. Microbiol. Infect. Dis. 2023, 101, 102042. [Google Scholar] [CrossRef]
- Mongruel, A.C.B.; Medici, E.P.; da Costa Canena, A.; Machado, R.Z.; Clay, K.; Labruna, M.B.; André, M.R. First Molecular Detection of Borrelia sp. in Tapirs (Tapirus terrestris). Vet. Res. Commun. 2024, 48, 2767–2774. [Google Scholar] [CrossRef]
- Pereira, W.L.A.; Bernal, M.K.M.; Campos, C.E.D.; de Arimatéia Freitas, J.; Rodrigues, Y.C.; Lima, K.V.B.; Cecim, A.D.A.; de Souza, A.J.S. Tuberculosis Caused by Mycobacterium Tuberculosis Complex in a Captive Tapir (Tapirus terrestris). Acta Sci. Vet. 2018, 46, 3. [Google Scholar] [CrossRef]
- Marcordes, S.; Lueders, I.; Grund, L.; Sliwa, A.; Maurer, F.P.; Hillemann, D.; Möbius, P.; Barth, S.A. Clinical Outcome and Diagnostic Methods of Atypical Mycobacteriosis Due to Mycobacterium avium ssp. Hominissuis in a Group of Captive Lowland Tapirs (Tapirus terrestris). Transbound. Emerg. Dis. 2021, 68, 1305–1313. [Google Scholar] [CrossRef]
- Quse, V.; Fernandes-Santos, R.C. (Eds.) Manual Veterinario del Tapir, 2nd ed.; IUCN/SSC Tapir Specialist Group (TSG): Gland, Switzerland, 2014; p. 165. [Google Scholar]
- Pereira, F.M.A.M.; Oliveira, A.R.d.; Soares-Neto, L.L.; Munhoz, L.; Fernandes, L.S.; Santos, D.O.d.; Carvalho, T.P.d.; Langoni, H.; Santos, R.L. Rabies in a Captive Lowland Tapir (Tapirus terrestris). J. Comp. Pathol. 2022, 198, 29–32. [Google Scholar] [CrossRef]
- Servicio Meteorológico Nacional. Available online: https://www.smn.gob.ar/estadisticas (accessed on 21 March 2025).
- López Ingunza, R.; Díaz Olivera, A.; Condori Condori, E. Estudio Inmunológico, Genético y de Patogenicidad de Variantes Rábicas Emergentes Responsables de Casos Humanos; Laboratorio de Referencia Nacional de Zoonosis Virales del Centro Nacional de Salud Pública del Instituto Nacional de Salud: Lima, Perú, 2005. [Google Scholar]
- Detrick, B.; Hamilton, R.; Folds, J. Manual of Molecular and Clinical Laboratory Immunology, 7th ed.; American Society for Microbiology: Washington, DC, USA, 2006. [Google Scholar]
- Wadhwa, A.; Wilkins, K.; Gao, J.; Condori Condori, R.E.; Gigante, C.M.; Zhao, H.; Ma, X.; Ellison, J.A.; Greenberg, L.; Velasco-Villa, A.; et al. A Pan-Lyssavirus Taqman Real-Time RT-PCR Assay for the Detection of Highly Variable Rabies Virus and Other Lyssaviruses. PLoS Negl. Trop. Dis. 2017, 11, e0005258. [Google Scholar] [CrossRef] [PubMed]
- Bancroft, J.D.; Gambl, M. Theory and Practice of Histological Techniques, 5th ed.; Churchill Livingstone: London, UK, 2002. [Google Scholar]
- Caraballo, D.A.; Lema, C.; Novaro, L.; Gury-Dohmen, F.; Russo, S.; Beltrán, F.J.; Palacios, G.; Cisterna, D.M. A Novel Terrestrial Rabies Virus Lineage Occurring in South America: Origin, Diversification, and Evidence of Contact between Wild and Domestic Cycles. Viruses 2021, 13, 2484. [Google Scholar] [CrossRef] [PubMed]
- Kyttä, V.; Hyvönen, T.; Saarinen, M. Land-Use-Driven Biodiversity Impacts of Diets—A Comparison of Two Assessment Methods in a Finnish Case Study. Int. J. Life Cycle Assess. 2023, 28, 1104–1116. [Google Scholar] [CrossRef]
- Johnson, N.; Aréchiga-Ceballos, N.; Aguilar-Setien, A. Vampire Bat Rabies: Ecology, Epidemiology and Control. Viruses 2014, 6, 1911–1928. [Google Scholar] [CrossRef]
- SENASA. Segundo Informe de Notificaciones de Enfermedades Denunciables—Rabia Paresiante. 2022. Available online: https://www.argentina.gob.ar/sites/default/files/informe_rabia_2011-2020_final_2022.pdf (accessed on 28 February 2025).
- Hayes, M.A.; Piaggio, A.J. Assessing the Potential Impacts of a Changing Climate on the Distribution of a Rabies Virus Vector. PLoS ONE 2018, 13, e0192887. [Google Scholar] [CrossRef]
- Botto Nuñez, G.; Becker, D.J.; Lawrence, R.L.; Plowright, R.K. Synergistic Effects of Grassland Fragmentation and Temperature on Bovine Rabies Emergence. Ecohealth 2020, 17, 203–216. [Google Scholar] [CrossRef]
- Antunes, J.M.A.d.P.; Demoner, L.d.C.; Cruvinel, T.M.d.A.; Kataoka, A.P.; Martorelli, L.F.A.; Machado, G.P.; Megid, J. Rabies Virus Exposure of Brazilian Free-Ranging Wildlife from Municipalities without Clinical Cases in Humans or in Terrestrial Wildlife. J. Wildl. Dis. 2017, 53, 662–666. [Google Scholar] [CrossRef]
- Fernandes-Santos, R.C.; Fernandes, E.R.; Luiz, F.G.; Chaves, L.B.; Silva, S.d.R.; Medici, E.P. Rabies Virus Exposure in Wild Lowland Tapirs (Tapirus terrestris) from Three Brazilian Biomes. J. Wildl. Dis. 2021, 57, 443–446. [Google Scholar] [CrossRef] [PubMed]
- Megid, J. Raiva: Novas abordagens. In Tratado de Animais Selvagens, 2nd ed.; Cubas, Z.S., Silva, J.C.R., Catão Dias, J.L., Eds.; Roca: São Paulo, Brazil, 2014; pp. 1287–1305. [Google Scholar]
- Galetti, M.; Pedrosa, F.; Keuroghlian, A.; Sazima, I. Liquid Lunch—Vampire Bats Feed on Invasive Feral Pigs and Other Ungulates. Front. Ecol. Environ. 2016, 14, 505–506. [Google Scholar] [CrossRef] [PubMed]
- Gnocchi, A.P.; Srbek-Araujo, A.C. Common Vampire Bat (Desmodus rotundus) Feeding on Lowland Tapir (Tapirus terrestris) in an Atlantic Forest Remnant in Southeastern Brazil. Biota Neotrop. 2017, 17, e20170326. [Google Scholar] [CrossRef]
- Ventura, M.C.d.S.; Neves, J.M.M.; Pinheiro, R.d.S.; Santos, M.V.C.; de Lemos, E.R.S.; Horta, M.A.P. The Silent Threat: Unraveling the Impact of Rabies in Herbivores in Brazil. Animals 2024, 14, 2305. [Google Scholar] [CrossRef]
- Cleaveland, S.; Lankester, F.; Townsend, S.; Lembo, T.; Hampson, K. One Health: Rabies Control and Elimination: A Test Case for One Health. Vet. Rec. 2014, 175, 188–193. [Google Scholar] [CrossRef] [PubMed]
- Castillo Giraudo, M.; Minatel, L.; Orozco, M.M.; Centurion, G.A.; Zabalza, M.J.; Novaro, L.P.; Fabeiro, M.; Coppola, L.; Marchione, V.; Artuso, C.; et al. First Record of Paralytic Rabies in Tapir (Tapirus terrestris) in Argentina. Rabies In the Americas (RITA) International Conference 2024, Buenos Aires, Argentina. E-posters In Person, Wildlife Rabies. Available online: https://www.ritaconference.org/es/e-posters-in-person-2024/ (accessed on 21 March 2025).





Disclaimer/Publisher’s Note: The statements, opinions and data contained in all publications are solely those of the individual author(s) and contributor(s) and not of MDPI and/or the editor(s). MDPI and/or the editor(s) disclaim responsibility for any injury to people or property resulting from any ideas, methods, instructions or products referred to in the content. |
© 2025 by the authors. Licensee MDPI, Basel, Switzerland. This article is an open access article distributed under the terms and conditions of the Creative Commons Attribution (CC BY) license (https://creativecommons.org/licenses/by/4.0/).
Share and Cite
Castillo Giraudo, M.; Orozco, M.M.; Zabalza, M.J.; Minatel, L.; Novaro, L.P.; Centurión, G.A.; Fabeiro, M.A.; Coppola, L.; Marchione, V.D.; Artuso, M.C.; et al. First Report of Paralytic Rabies in a Lowland Tapir (Tapirus terrestris) in Argentina. Viruses 2025, 17, 570. https://doi.org/10.3390/v17040570
Castillo Giraudo M, Orozco MM, Zabalza MJ, Minatel L, Novaro LP, Centurión GA, Fabeiro MA, Coppola L, Marchione VD, Artuso MC, et al. First Report of Paralytic Rabies in a Lowland Tapir (Tapirus terrestris) in Argentina. Viruses. 2025; 17(4):570. https://doi.org/10.3390/v17040570
Chicago/Turabian StyleCastillo Giraudo, Matías, María Marcela Orozco, Marcelo Juan Zabalza, Leonardo Minatel, Laura Patricia Novaro, Gabriela Alejandra Centurión, Marcos Adolfo Fabeiro, Luciano Coppola, Vanina Daniela Marchione, María Carolina Artuso, and et al. 2025. "First Report of Paralytic Rabies in a Lowland Tapir (Tapirus terrestris) in Argentina" Viruses 17, no. 4: 570. https://doi.org/10.3390/v17040570
APA StyleCastillo Giraudo, M., Orozco, M. M., Zabalza, M. J., Minatel, L., Novaro, L. P., Centurión, G. A., Fabeiro, M. A., Coppola, L., Marchione, V. D., Artuso, M. C., Aon, P. D., & Russo, S. E. (2025). First Report of Paralytic Rabies in a Lowland Tapir (Tapirus terrestris) in Argentina. Viruses, 17(4), 570. https://doi.org/10.3390/v17040570

