Journal Description
Sustainability
Sustainability
is an international, peer-reviewed, open-access journal on environmental, cultural, economic, and social sustainability of human beings, published semimonthly online by MDPI. The Canadian Urban Transit Research & Innovation Consortium (CUTRIC), International Council for Research and Innovation in Building and Construction (CIB) and Urban Land Institute (ULI) are affiliated with Sustainability and their members receive discounts on the article processing charges.
- Open Access— free for readers, with article processing charges (APC) paid by authors or their institutions.
- High Visibility: indexed within Scopus, SCIE and SSCI (Web of Science), GEOBASE, GeoRef, Inspec, RePEc, CAPlus / SciFinder, and other databases.
- Journal Rank: JCR - Q2 (Environmental Studies) / CiteScore - Q1 (Geography, Planning and Development)
- Rapid Publication: manuscripts are peer-reviewed and a first decision is provided to authors approximately 19.3 days after submission; acceptance to publication is undertaken in 3.4 days (median values for papers published in this journal in the first half of 2025).
- Recognition of Reviewers: reviewers who provide timely, thorough peer-review reports receive vouchers entitling them to a discount on the APC of their next publication in any MDPI journal, in appreciation of the work done.
- Testimonials: See what our editors and authors say about Sustainability.
- Companion journals for Sustainability include: World, Sustainable Chemistry, Conservation, Future Transportation, Architecture, Standards, Merits, Bioresources and Bioproducts and Accounting and Auditing.
Impact Factor:
3.3 (2024);
5-Year Impact Factor:
3.6 (2024)
Latest Articles
Analyzing the Influence of Creating Shared Value (CSV) Activities and Information Characteristics on Sustainable Information Performance
Sustainability 2025, 17(23), 10625; https://doi.org/10.3390/su172310625 (registering DOI) - 26 Nov 2025
Abstract
Corporations are increasingly pressured to adopt Creating Shared Value (CSV) not only as a means of profit generation but as a strategic approach to addressing societal challenges. Through value chain innovation, firms can simultaneously enhance competitiveness and contribute to social problem-solving. Although supply
[...] Read more.
Corporations are increasingly pressured to adopt Creating Shared Value (CSV) not only as a means of profit generation but as a strategic approach to addressing societal challenges. Through value chain innovation, firms can simultaneously enhance competitiveness and contribute to social problem-solving. Although supply chain performance has been widely studied, limited research has examined the combined relationships among CSV activities, information characteristics, and information performance. This study analyzes how CSV—reflected through business and societal value—affects information sharing and information quality, and how these factors further influence sustainable information performance across management, behavioral, and technological dimensions. Using data collected from 182 firms, the findings reveal that CSV activities significantly improve both information sharing and information quality, which subsequently enhance information performance. These results highlight CSV’s essential role in establishing cooperative supply chain relationships and strengthening organizational information capability. By integrating CSV principles with information-driven processes, this research provides theoretical and managerial contributions and demonstrates that fostering high-quality information flows grounded in CSV can support long-term competitiveness and societal value creation.
Full article
(This article belongs to the Section Sustainable Management)
Open AccessArticle
The Impact of Institutional Investors on Firm Carbon Information Disclosure: Evidence from Chinese Industrial Listed Firms
by
Yu Zuo, Shihong Zeng and Shaomin Wu
Sustainability 2025, 17(23), 10624; https://doi.org/10.3390/su172310624 - 26 Nov 2025
Abstract
In recent years, climate change mitigation and sustainable development have gradually become an important consideration in global economic and social governance. Firms’ carbon information disclosure is of great significance in global warming alleviation, drawing widespread attention from stakeholders, including institutional investors. However, limited
[...] Read more.
In recent years, climate change mitigation and sustainable development have gradually become an important consideration in global economic and social governance. Firms’ carbon information disclosure is of great significance in global warming alleviation, drawing widespread attention from stakeholders, including institutional investors. However, limited attention has been devoted to how institutional investors in China affect such disclosure practices. This paper aims to explore the influence and underlying mechanisms of institutional investors on the quality of firms’ carbon information disclosure by employing fixed effect regression and mediating effect analysis on panel data that covers industrial firms traded on the A-share markets of the Shanghai and Shenzhen stock exchanges (SSE and SZSE) over the period from 2013 to 2023. The results suggest that institutional investors contribute to higher-quality firm carbon information disclosure, with analyst following serving as a mediating channel. Heterogeneity analysis further indicates that institutional investors’ positive influence is stronger among state-owned firms. Overall, the study highlights the role of institutional investors in advancing firms’ low-carbon development and offers practical guidance for improving carbon information disclosure.
Full article
(This article belongs to the Section Economic and Business Aspects of Sustainability)
Open AccessReview
Challenges and Opportunities for Leveraging Generative AI for Sustainability Education: A Critical Review
by
Marcellus Forh Mbah, Tsamarah Rana Nugraha and Iryna Kushnir
Sustainability 2025, 17(23), 10623; https://doi.org/10.3390/su172310623 - 26 Nov 2025
Abstract
The integration of generative artificial intelligence (Gen-AI) into sustainability education is justified by its potential to introduce sustainability perspectives through transformative learning. By encouraging individuals to critically reflect and challenge their prior beliefs and assumptions, Gen-AI can deepen their understanding of sustainability concepts
[...] Read more.
The integration of generative artificial intelligence (Gen-AI) into sustainability education is justified by its potential to introduce sustainability perspectives through transformative learning. By encouraging individuals to critically reflect and challenge their prior beliefs and assumptions, Gen-AI can deepen their understanding of sustainability concepts and inspire long-term commitment to sustainable practices. While the broader educational potential of Gen-AI has been widely explored, previous research tends to overlook its specific benefits and implications within the context of sustainability education. This paper addresses this gap by exploring both the opportunities and challenges of employing Gen-AI in the context of sustainability education through a critical review of diverse outputs. A thematic analysis of the outputs reveals a complex interplay between the opportunities and challenges. While Gen-AI offers access to information, personalised learning, fosters creativity, and decision-making support, the associated challenges, such as unequal access, overreliance on use, unreliable outputs, and environmental cost, may undermine the opportunities and the broader efforts to foster sustainability. The originality of this paper lies in providing critical insights for institutions, educators, and policymakers seeking to harness generative AI to advance sustainability education, an area pivotal to the pursuit of a just and sustainable future.
Full article
Open AccessArticle
Has the Digital Economy Facilitated Regional Collaborative Carbon Reduction? A Complex Network Approach Toward Sustainable Development Goals
by
Yuzhu Chen, Peipei Ding, Yuyang Lu and Tingting Liu
Sustainability 2025, 17(23), 10622; https://doi.org/10.3390/su172310622 - 26 Nov 2025
Abstract
The digital economy (DE) serves as a crucial engine for breaking through technological stagnation at the low end and achieving carbon neutrality. However, existing studies predominantly explore the impact of the DE on local carbon reduction based on “attribute data”, with less focus
[...] Read more.
The digital economy (DE) serves as a crucial engine for breaking through technological stagnation at the low end and achieving carbon neutrality. However, existing studies predominantly explore the impact of the DE on local carbon reduction based on “attribute data”, with less focus on regional carbon collaborative reduction. This study employs a directed-weighted complex network analysis, using provincial panel data from China spanning 2012 to 2022, to characterize the evolutionary features of China’s Inter-regional Collaborative Carbon Reduction Governance Network (ICCGN). Using the Exponential Random Graph Model (ERGM) as an empirical test, the study explores how the DE facilitates collaborative carbon reduction. The results indicate the following: (1) The ICCGN demonstrates transitive triadic linkages, accompanied by increasingly blurred governance boundaries. The Eastern coastal areas have the highest network centrality, and the network core areas, including Guangdong, Chongqing, Gansu, and Qinghai, are gradually expanding, leading to further weakening of governance boundaries. The network’s spatial clustering structure presents four distinct blocks, with network spillover relationships concentrated in the first, third, and fourth blocks. The Eastern coastal areas play a “hub” role in undertaking carbon collaborative reduction, radiating and driving the central and western provinces. (2) From the perspective of the induced effect, the DE enables carbon collaborative reduction, exhibiting isotropic characteristics. (3) Heterogeneity tests show that regions with well-developed digital infrastructure and those with free trade zone constructions promote better effects, with a positive feedback effect in network status: betweenness centrality > degree centrality > closeness centrality. (4) Regarding the enabling mechanism, the DE drives carbon collaborative governance by enhancing technological innovation, promoting industrial structure upgrades, nurturing scientific talents, and reducing educational disparities.
Full article
(This article belongs to the Special Issue Advances in Industrial Engineering and Management Towards Sustainable Development Goals)
Open AccessArticle
Transport-Node-Based Performance Indicators and Tourism Infrastructure Strategies in Historic Cultural Districts
by
Danyang Wang, Nor Zalina Binti Harun and Nor Haslina Binti Ja`afar
Sustainability 2025, 17(23), 10621; https://doi.org/10.3390/su172310621 - 26 Nov 2025
Abstract
Historic and cultural districts serve as important carriers of urban heritage, but increasing tourist flows have placed growing demands on the capacity of their tourism infrastructure. This study constructs a node-based evaluation framework to assess tourism infrastructure within such districts and applies it
[...] Read more.
Historic and cultural districts serve as important carriers of urban heritage, but increasing tourist flows have placed growing demands on the capacity of their tourism infrastructure. This study constructs a node-based evaluation framework to assess tourism infrastructure within such districts and applies it to three transport nodes in the Ciqikou Historic and Cultural District of Chongqing. Drawing on Lynch’s theory of spatial nodes and an analytic hierarchy process, the framework integrates field-based infrastructure observations with tourist perception data to generate objective node-level evaluations and to validate their consistency with visitor experience. The results reveal substantial differences in infrastructure performance across nodes, with transport accessibility, information services, and environmental hygiene emerging as key factors shaping satisfaction. The comparison of objective scores and tourist perceptions also highlights mismatches at specific nodes, underscoring the need to align facility provision with actual visitor experience. Based on these findings, the study proposes targeted improvement measures addressing transport connectivity, signage systems, basic service facilities, and public safety. The node-based approach offers a practical tool for diagnosing infrastructure gaps in historic cultural districts and provides empirical guidance for refined management and sustainable tourism development.
Full article
(This article belongs to the Section Tourism, Culture, and Heritage)
Open AccessArticle
Driving Sustainable Development from Fossil to Renewable: A Space–Time Analysis of Electricity Generation Across the EU-28
by
Adriana Grigorescu, Cristina Lincaru and Camelia Speranta Pirciog
Sustainability 2025, 17(23), 10620; https://doi.org/10.3390/su172310620 - 26 Nov 2025
Abstract
The transition to renewable energy is crucial in order to attain sustainable development, lower greenhouse gas emissions, and secure long-term energy security. This study examines spatial–temporal trends in electricity generation (both renewable and non-renewable) across EU-28 countries using monthly Eurostat data (2008–2025) at
[...] Read more.
The transition to renewable energy is crucial in order to attain sustainable development, lower greenhouse gas emissions, and secure long-term energy security. This study examines spatial–temporal trends in electricity generation (both renewable and non-renewable) across EU-28 countries using monthly Eurostat data (2008–2025) at the NUTS0 level. Two harmonized Space–Time Cubes (STCs) were constructed for renewable and non-renewable electricity covering the fully comparable 2017–2024 interval, while 2008–2016 data were used for descriptive validation, and 2025 data were used for one-step-ahead forecasting. In this paper, the authors present a novel multi-method approach to energy transition dynamics in Europe, integrating forecasting (ESF), hot-spot detection (EHSA), and clustering (TSC) with the help of a new spatial–temporal modeling framework. The methodology is a step forward in the development of methodological literature, since it regards predictive and exploratory GIS analytics as comparative energy transition evaluation. The paper uses Exponential Smoothing Forecast (ESF) and Emerging Hot Spot Analysis (EHSA) in a GIS-based analysis to uncover the dynamics in the region and the possible production pattern. The ESF also reported strong predictive performance in the form of the mean Root Mean Square Errors (RMSE) of renewable and non-renewable electricity generation of 422.5 GWh and 438.8 GWh, respectively. Of the EU-28 countries, seasonality was statistically significant in 78.6 per cent of locations that relied on hydropower, and 35.7 per cent of locations exhibited structural outliers associated with energy-transition asymmetries. EHSA identified short-lived localized spikes in renewable electricity production in a few Western and Northern European countries: Portugal, Spain, France, Denmark, and Sweden, termed as sporadic renewable hot spots. There were no cases of persistent or increase-based hot spots in any country; therefore, renewable growth is temporally and spatially inhomogeneous in the EU-28. In the case of non-renewable sources, a hot spot was evident in France, with an intermittent hot spot in Spain and sporadic increases over time, but otherwise, there was no statistically significant activity of hot or cold spots in the rest of Europe, indicating structural stagnation in the generation of fossil-based electricity. Time Series Clustering (TSC) determined 10 temporal clusters in the generation of renewable and non-renewable electricity. All renewable clusters were statistically significantly increasing (p < 0.001), with the most substantial increase in Cluster 4 (statistic = 9.95), observed in Poland, Finland, Portugal, and the Netherlands, indicating a transregional phase acceleration of renewable electricity production in northern, western, and eastern Europe. Conversely, all non-renewable clusters showed declining trends (p < 0.001), with Cluster 5 (statistic = −8.58) showing a concerted reduction in the use of fossil-based electricity, in line with EU decarbonization policies. The results contribute to an improved understanding of the spatial dynamics of the European energy transition and its potential to support energy security, reduce fossil fuel dependency, and foster balanced regional development. These insights are crucial to harmonize policy measures with the objectives of the European Green Deal and the United Nations Sustainable Development Goals (especially Goals 7, 11, and 13).
Full article
(This article belongs to the Special Issue Driving Sustainable Development and Economic Growth Through Renewable Energy)
Open AccessArticle
Digitalization, Green Innovation, and Green Transformation of Energy Enterprises in China
by
Huarong Zhou, Manli Wu, Shengbing He and Ziyi Peng
Sustainability 2025, 17(23), 10619; https://doi.org/10.3390/su172310619 - 26 Nov 2025
Abstract
This paper utilizes panel data from Chinese A-share listed energy companies on the Shanghai and Shenzhen stock exchanges from 2007 to 2022, employing methods such as the three-step method and bootstrap decomposition to explore the relationship between digitalization and the transformation of energy
[...] Read more.
This paper utilizes panel data from Chinese A-share listed energy companies on the Shanghai and Shenzhen stock exchanges from 2007 to 2022, employing methods such as the three-step method and bootstrap decomposition to explore the relationship between digitalization and the transformation of energy companies. It further analyzes the underlying mechanisms through the intermediary variable of green innovation. Additionally, the paper investigates the moderating effects of environmental regulations and corporate carbon intensity on digitalization. The findings reveal that digitalization has a significant positive effect on the green transformation of energy companies, and green innovation plays a partial mediating role in promoting green transformation through digitalization. This promotional effect remains valid even after green innovation is divided into two dimensions: green R&D efficiency and green technology transfer levels. Furthermore, increased carbon intensity enhances the role of digitalization in promoting the green transformation of energy enterprises, while environmental regulations diminish this effect. At the same time, when environmental regulations and carbon intensity both interact synergistically with digitalization in green innovation, their combined impact on green innovation is negative. Heterogeneity analysis indicates that the mediating effect is significantly higher for Chinese energy companies in central and western regions, particularly those in non-state-owned, large-scale, and low-pollution sectors, compared to those that are in eastern regions, state-owned, small and medium-sized, and in high-pollution sectors. The research conclusions have significant implications for promoting the digital transformation of energy companies, enhancing their green innovation capabilities, and advancing the green transformation of the energy sector.
Full article
Open AccessArticle
Resilience Assessment and Evolution Characteristics of Urban Earthquakes in the Sichuan–Yunnan Region Based on the DPSIR Model
by
Haijun Li, Hongtao Liu, Yaowen Zhang, Jiubo Dong and Yixin Pang
Sustainability 2025, 17(23), 10618; https://doi.org/10.3390/su172310618 - 26 Nov 2025
Abstract
The Sichuan–Yunnan region, a primary seismic-prone zone on the Qinghai–Tibet Plateau, has experienced heightened seismic exposure due to rapid urbanisation. In order to address the issue of disaster risks and to promote sustainable urban development, this study establishes an integrated urban seismic resilience
[...] Read more.
The Sichuan–Yunnan region, a primary seismic-prone zone on the Qinghai–Tibet Plateau, has experienced heightened seismic exposure due to rapid urbanisation. In order to address the issue of disaster risks and to promote sustainable urban development, this study establishes an integrated urban seismic resilience evaluation framework based on the DPSIR (Driving–Pressure–State–Impact–Response) model. The CRITIC–AHP combined weighting method was utilised to determine indicator weights, and data from 37 prefecture-level cities (2010, 2015, 2020) were analysed to reveal spatial–temporal evolution patterns and correlations. The results demonstrate a consistent improvement in regional seismic resilience, with the overall index increasing from 0.501 in 2010 to 0.526 in 2020. Sichuan exhibited a “decline-then-rise” trend (0.570 to 0.566 to 0.585), while Yunnan demonstrated continuous growth (0.517 to 0.557). The spatial pattern underwent an evolution from “west–low,central–eastern–high” to “south–high, north–low,” with over half of the cities attaining relatively high resilience by 2020. Chengdu and Kunming have been identified as dual high-resilience cores, diffusing resilience outward to neighbouring regions. In contrast, mountainous areas such as Garze and Aba have been found to exhibit low resilience levels, primarily due to high seismic stress and limited socioeconomic capacity. Subsystem analysis has revealed divergent resilience pathways across provinces, while spatial autocorrelation has demonstrated fluctuating global Moran’s I values and temporary local clustering. This research provides a scientific foundation for seismic disaster mitigation and offers a transferable analytical framework for enhancing urban resilience in earthquake-prone regions globally.
Full article
(This article belongs to the Topic Climate, Health and Cities: Building Aspects for a Resilient Future)
Open AccessArticle
The Spanish Rental Market (2008–2025): Housing Policies, International Mobility, and Territorial Effects
by
Samuel Esteban Rodríguez and Zhaoyang Liu
Sustainability 2025, 17(23), 10617; https://doi.org/10.3390/su172310617 - 26 Nov 2025
Abstract
►▼
Show Figures
In advanced economies characterized by sustained immigration, rising inequality, and chronically underdeveloped social housing sectors, demand-side welfare interventions risk being capitalized into higher rents rather than improving housing affordability. This study investigates how Spain’s welfare state transformation—particularly the rollout of IPREM-indexed policies such
[...] Read more.
In advanced economies characterized by sustained immigration, rising inequality, and chronically underdeveloped social housing sectors, demand-side welfare interventions risk being capitalized into higher rents rather than improving housing affordability. This study investigates how Spain’s welfare state transformation—particularly the rollout of IPREM-indexed policies such as the Minimum Living Income (IMV) and the Youth Rental Voucher—interacted with migration flows and tourism-driven housing competition to reshape private rental markets between 2008 and 2025. Using harmonized national data from OPI, Idealista, INE, and the Bank of Spain (2010–2024), we apply a descriptive time-series approach that combines structural break tests (Chow and Bai–Perron), pre/post-2021 correlation comparisons, regional heterogeneity analysis, and robustness checks (including Spearman correlations and jackknife sensitivity analyses). We identify a pronounced structural break in 2021: while consular visa issuances—a proxy for combined migration and tourism inflows—showed no significant association with advertised rental prices before 2021 (r ≈ 0.27, p = 0.41), a remarkably strong co-movement emerged thereafter (r ≈ 0.90–0.92). This shift aligns precisely with the nationwide implementation of IMV, institutionalization of the Youth Voucher, and disbursement of EU Recovery and Resilience Facility funds. The effect is most acute in regions with rigid housing supply and high exposure to tourist-use dwellings (VUT)—notably the Balearic Islands, Murcia, Cantabria, and Navarre—suggesting that increased effective demand may have been absorbed primarily through price increases rather than expanded access. While our observational design precludes causal inference and the findings should be interpreted as exploratory and hypothesis-generating, the convergence of timing, magnitude, and institutional context renders a policy-mediated demand channel plausible. The results caution that, without complementary supply-side measures—such as social housing investment, rehabilitation incentives, or VUT regulation—demand-side subsidies may inadvertently reinforce housing inequality and reduce fiscal efficiency, thereby undermining the sustainability goals they aim to advance.
Full article

Figure 1
Open AccessArticle
Digital–Circular Synergies in Sustainable Supply Chain Management: An Integrative Framework for SME Performance Enhancement
by
Mariem Mrad and Rym Belgaroui
Sustainability 2025, 17(23), 10616; https://doi.org/10.3390/su172310616 - 26 Nov 2025
Abstract
►▼
Show Figures
This study examines the synergistic interaction between technology-driven digitalization and circular economy principles in enhancing sustainable supply chain performance among small and medium-sized enterprises (SMEs). Rather than examining digital technologies in isolation, we adopt an integrative systems perspective that conceptualizes digitalization as a
[...] Read more.
This study examines the synergistic interaction between technology-driven digitalization and circular economy principles in enhancing sustainable supply chain performance among small and medium-sized enterprises (SMEs). Rather than examining digital technologies in isolation, we adopt an integrative systems perspective that conceptualizes digitalization as a multi-layered ecosystem comprising sensing (Internet of Things), intelligence (Artificial Intelligence and Big Data Analytics), verification (Blockchain), and coordination (Digital Collaboration Capability) layers. Through empirical analysis of 168 Tunisian SMEs across manufacturing and service sectors, this paper investigates the indirect impact of these complementary digital capabilities on sustainable supply chain performance, mediated by three dimensions of circular economy integration: waste reduction, resource efficiency, and sustainable design. The results indicate that digitalization has a positive influence on both environmental and economic performance, operating indirectly through the adoption of circular economy practices. By enhancing transparency, traceability, and operational efficiency, digital innovations reinforce circular economy practices, which consequently promote greater resilience and sustainability in supply chains. Sub-dimensional analyses reveal technology-specific mechanisms: IoT most strongly enables resource efficiency, AI and BDA drive waste reduction, Blockchain facilitates sustainable design, and Digital Collaboration Capability exhibits balanced effects across all circular dimensions. These findings underscore the critical role of integrated technological ecosystems, rather than isolated technology adoptions, in advancing sustainable supply chain management, particularly in resource-constrained SME contexts.
Full article

Figure 1
Open AccessArticle
Enhancing Sustainable Construction Safety: A Self-Determination Theory Approach to Worker Safety Behavior
by
Su Yang, Yuru Yang, Wenbao Yao, Ting Wang, Long Zhu, Hongyang Li and Chunming Yang
Sustainability 2025, 17(23), 10615; https://doi.org/10.3390/su172310615 - 26 Nov 2025
Abstract
The construction industry has long been recognized as one of the world’s most hazardous sectors, with safety issues remaining a persistent challenge. To enhance sustainable safety management in this field, this study employs Self-Determination Theory (SDT) to explore the psychological mechanisms underlying construction
[...] Read more.
The construction industry has long been recognized as one of the world’s most hazardous sectors, with safety issues remaining a persistent challenge. To enhance sustainable safety management in this field, this study employs Self-Determination Theory (SDT) to explore the psychological mechanisms underlying construction workers’ safety behaviors. Through structural equation modeling using SPSS 27 and AMOS 28 software on 334 questionnaires, the research reveals that safety awareness and work pressure not only directly influence safety behaviors but also mediate through psychological factors. Notably, social identity significantly moderates the cognitive–behavioral pathway, while autonomous and control motivations moderate the psychological–behavioral relationship. This study breaks through the limitations of traditional safety management that focuses solely on external factors, constructing a multi-level theoretical model that encompasses cognitive, stress, psychological, motivational, and social factors. The research provides a theoretical foundation and practical pathway for construction enterprises to implement people-oriented safety management, contributing to the Sustainable Development Goals centered on the health and safety of employees.
Full article
Open AccessArticle
Functional Trait-Based Responses of the Moroccan Menara Cultivar to Deficit Irrigation
by
Houda Souali, Khaoula Ibba, Hamza Ahrouch, Asma Zahiri, Kaoutar El Issaoui, Bouchra Rabi, Basma Choukrane, Vladimiro Andrea Boselli, Rachid Hadria, Salah Er-Raki, Sara Oulbi, Driss Hsissou, Mohammed Ater and Jalal Kassout
Sustainability 2025, 17(23), 10614; https://doi.org/10.3390/su172310614 - 26 Nov 2025
Abstract
The olive tree (Olea europaea L.) is a keystone species in Mediterranean agroecosystems, where it plays a central economic and cultural role. However, the Mediterranean Basin is increasingly exposed to climate change, with rising temperatures and prolonged droughts threatening the long-term sustainability
[...] Read more.
The olive tree (Olea europaea L.) is a keystone species in Mediterranean agroecosystems, where it plays a central economic and cultural role. However, the Mediterranean Basin is increasingly exposed to climate change, with rising temperatures and prolonged droughts threatening the long-term sustainability of olive cultivation. Understanding the adaptive responses of olive trees to water scarcity is critical for ensuring resilience in olive-based agroecosystems. This study investigates the functional responses of the Moroccan Menara olive cultivar under different controlled deficit irrigation (DI) strategies, namely regulated (RDI) and sustained (SDI) deficit irrigation. By analyzing key leaf functional and biochemical traits, we assessed how varying levels of water stress influence resource allocation and stress mitigation mechanisms. Under full irrigation (100% of crop water evapotranspiration) throughout the growing season and during sensitive growth periods, trees exhibited increased stomatal density, leaf area, and higher leaf carbon, nitrogen, and phosphorus contents, traits associated with enhanced growth and photosynthetic capacity. Meanwhile, under RDI treatments, with a 20% water reduction during sensitive periods and 40% during non-sensitive periods, Menara trees showed increased leaf tissue density and accumulation of polyphenols. SDI treatments, however, triggered higher concentrations of osmoprotectants (glycine, sugars, and proline), reduced stomatal density, and smaller leaf area associated with increased stomatal size. Principal component analysis revealed a major trade-off between growth-related and stress-protective traits, primarily driven by water availability during phenological growth stages. Notably, the strength of this trade-off was positively associated with olive fruit yield, underscoring the importance of strategically timed irrigation in balancing physiological resilience and productivity. These findings emphasize the crucial role of irrigation strategy in modulating functional responses of olive trees to water deficit, offering insights into optimizing water use under future climate scenarios.
Full article
(This article belongs to the Special Issue Conservation of Biodiversity in Forest and Agroecosystems Under Climate Change)
Open AccessArticle
Impact of Gentrified Rural Landscapes on Community Co-Build Willingness: The Differentiated Mechanisms of Immigrants and Local Villagers
by
Zixi Guo, Ruomei Tang, Xiangbin Peng, Yanping Xiao and Qiantong Liang
Sustainability 2025, 17(23), 10613; https://doi.org/10.3390/su172310613 - 26 Nov 2025
Abstract
Rural gentrification is transforming China’s countryside, yet the ways gentrified landscapes shape community co-build willingness across social groups remain unclear. Guided by the Hierarchy Effects Model (HEM) and Martin Phillips’ four-dimensional view of rural landscapes (material, symbolic, social, and living), this study develops
[...] Read more.
Rural gentrification is transforming China’s countryside, yet the ways gentrified landscapes shape community co-build willingness across social groups remain unclear. Guided by the Hierarchy Effects Model (HEM) and Martin Phillips’ four-dimensional view of rural landscapes (material, symbolic, social, and living), this study develops a “landscape–emotion–intention” framework linking spatial–environmental continuity, cultural landscape transition, social interaction embeddedness, and new rural livability to community identity, sense of belonging, and co-build willingness. Based on 50 in-depth interviews in She Village, Nanjing, latent Dirichlet allocation (LDA) is used to extract key themes, which are combined with the four-dimensional framework to construct a 25-item questionnaire; 376 valid responses from immigrants and local villagers are then examined through multi-group structural equation modeling and artificial neural networks for robustness and importance analysis. Results indicate that cultural landscape transition and new rural livability are the main drivers of identity and belonging among immigrants, whereas cultural landscape transition, spatial–environmental continuity, and social interaction embeddedness are more critical for local villagers; in both groups, sense of belonging is the strongest predictor of co-build willingness. The study embeds HEM within gentrified rural settings, operationalizes stakeholder perceptions via an LDA–SEM–ANN pipeline, and proposes differentiated strategies for inclusive rural community building and sustainable governance.
Full article
(This article belongs to the Special Issue Psychological Well-Being from the Perspective of Sustainable Development: Second Edition)
►▼
Show Figures

Figure 1
Open AccessReview
Tetracyanoquinodimethane and Its Derivatives as Promising Sustainable Materials for Clean Energy Storage and Conversion Technologies: A Review
by
Tetiana Starodub
Sustainability 2025, 17(23), 10612; https://doi.org/10.3390/su172310612 - 26 Nov 2025
Abstract
7,7′,8,8′-tetracyanoquinodimethane (TCNQ) is one of the most widely studied redox-active molecules and effective π-acceptors, possessing excellent electrical properties. TCNQ derivatives are considered exciting materials due to their multitude of uses. TCNQ-based electrode and dopant materials offer enormous potential in revolutionary energy storage and
[...] Read more.
7,7′,8,8′-tetracyanoquinodimethane (TCNQ) is one of the most widely studied redox-active molecules and effective π-acceptors, possessing excellent electrical properties. TCNQ derivatives are considered exciting materials due to their multitude of uses. TCNQ-based electrode and dopant materials offer enormous potential in revolutionary energy storage and conversion devices because of their safety, long-term stability, environmental friendliness, charge mobility, and low electrode potential. This review presents the most important advances in applications of TCNQ and its derivatives as promising sustainable organic materials for the optimization of electrical properties in energy storage and conversion devices compared to inorganic materials. This paper shows that materials based on TCNQ can be used as promising candidates for designing efficient and stable photovoltaics, sustainable batteries, and triboelectric nanogenerators, which are very important to the development of energy harvesting. The results presented in this review are sufficiently convincing for us to conclude that applying the TCNQ doping strategy to improve the performance of the discussed devices is very promising. The presented data could serve as inspiration for the development and subsequent design of new, effective, high-performance micro- and nano-systems based on TCNQ for energy storage and conversion.
Full article
(This article belongs to the Special Issue Advances in Energy Storage Technologies to Meet Future Energy Demands)
Open AccessArticle
Tannin Supplementation Alters Foraging Behavior and Spatial Distribution in Beef Cattle
by
Bashiri Iddy Muzzo, R. Douglas Ramsey, Kelvyn Bladen and Juan J. Villalba
Sustainability 2025, 17(23), 10611; https://doi.org/10.3390/su172310611 - 26 Nov 2025
Abstract
Beef production on chemically uniform grass monocultures can limit nutrient synchrony and contribute to uneven pasture use. We evaluated whether supplementing tannins with bioactive plant secondary compounds improves foraging dynamics and landscape use by beef cattle grazing a meadow bromegrass monoculture in ways
[...] Read more.
Beef production on chemically uniform grass monocultures can limit nutrient synchrony and contribute to uneven pasture use. We evaluated whether supplementing tannins with bioactive plant secondary compounds improves foraging dynamics and landscape use by beef cattle grazing a meadow bromegrass monoculture in ways aligned with rangeland sustainability. Twenty-four Angus cow–calf pairs were allocated to six 3.6-ha paddocks (four pairs/paddock), randomly assigned to Control (Ctrl; n = 3) or Tannin treatment (TT; n = 3). Animals received 1 kg/cow/day of DDGs, with TT receiving an added 0.4% tannins (2:1 condensed:hydrolyzable). Grazing occurred during four 15-day periods (July–September) across two years. Data were analyzed with mixed-effects models. Tannins did not alter biomass removal or cow weight loss (p > 0.05). However, TT cows exhibited longer evening grazing (2.9 vs. 2.1 h), fewer standing-to-lying transitions (5.7% vs. 7.3%), and more even spatial grazing distribution (CV = 1.861 vs. 2.13; p < 0.05), and greater water consumption (147 vs. 121 L/day; p < 0.01). Average daily gain of calves was numerically greater in TT compared to Ctrl (1.03 vs. 0.93 kg/day; p = 0.27). Collectively, these shifts promoted by tannins point to enhanced evening intake opportunities and reduced patch overuse, outcomes consistent with improved welfare and more uniform pasture utilization two pillars of sustainable grazing. Increased water demand under tannins highlights a management consideration for arid systems. Overall, moderate tannin inclusion was compatible with sustainable grazing by promoting even pasture use and potentially improving nutrient use efficiency without compromising intake.
Full article
(This article belongs to the Special Issue Advancing Ruminant Nutrition for Sustainable Agriculture: Current Challenges and Future Perspectives)
Open AccessReview
Algicidal Bacteria: A Sustainable Proposal to Control Microalgae in the Conservation and Restoration of Stone Cultural Heritage
by
Isabel Calvo-Bayo, Fernando Bolívar-Galiano and Julio Romero-Noguera
Sustainability 2025, 17(23), 10610; https://doi.org/10.3390/su172310610 - 26 Nov 2025
Abstract
The growth of microalgae poses a significant threat to the preservation of stone heritage, particularly in ornamental fountains and water-related architecture. Traditional chemical cleaning methods, such as quaternary ammonium compounds and chlorine-based solutions, are often ineffective and can be harmful to both the
[...] Read more.
The growth of microalgae poses a significant threat to the preservation of stone heritage, particularly in ornamental fountains and water-related architecture. Traditional chemical cleaning methods, such as quaternary ammonium compounds and chlorine-based solutions, are often ineffective and can be harmful to both the environment and cultural properties. In response, biocleaning, which involves the use of live microorganisms and is part of biorestoration, is gaining prominence in cultural heritage conservation, offering a sustainable alternative to conventional methods. The use of microorganisms antagonistic to microalgae growth has been extensively studied in environmental biotechnology to eliminate harmful algae, though its application in heritage conservation remains limited. This review summarizes current knowledge on bacteria capable of inhibiting microalgae growth, discussing their mechanisms, effectiveness, and potential applications, alongside the environmental and economic benefits and challenges of these methods. By collating and critically assessing available information, this paper aims to serve as a comprehensive resource for conservators, restorers, and researchers interested in innovative and sustainable approaches to combat biodeterioration in stone heritage, thereby fostering the development of effective and environmentally sustainable treatments for such culturally significant properties.
Full article
Open AccessArticle
Urban Agriculture: Perceived Potentials and Critical Issues in Italy and Singapore
by
Valentina Dessì, Elena Lucchi, Matteo Clementi, Szu-Cheng Chien and Chew Beng Soh
Sustainability 2025, 17(23), 10609; https://doi.org/10.3390/su172310609 - 26 Nov 2025
Abstract
Urban agriculture (UA), the practice of cultivating, processing, and distributing food in and around urban areas, is a process that can grow, mature, and become attuned to urban dynamics only by involving the citizenry, the people who invest energy, time, and skills to
[...] Read more.
Urban agriculture (UA), the practice of cultivating, processing, and distributing food in and around urban areas, is a process that can grow, mature, and become attuned to urban dynamics only by involving the citizenry, the people who invest energy, time, and skills to strengthen the presence of horticultural products in urban spaces, public and private, within parks and integrated into buildings. The active involvement of people is therefore strategic, and there is a need to inform people about the multiple benefits of urban farming to make the most of the potential of cities. The paper presents the results of a survey aimed at highlighting the role of UA in urban systems. The results of the same questionnaire administered in the Italian territory and in Singapore, two very different contexts in terms of climatic characteristics but also socioeconomic conditions and, therefore, motivation, are presented. This field survey is considered to be a way to analyze the level of familiarity towards UA and a useful tool to identify the policies and strategies that are able to diffuse this practice and engage people.
Full article
(This article belongs to the Section Air, Climate Change and Sustainability)
►▼
Show Figures

Figure 1
Open AccessArticle
Digital Sustainability in an Aging Society: Reframing Smartphone Phubbing as Structural Compensation Among Urban Chinese Older Adults
by
Lin Du and Hongze Tan
Sustainability 2025, 17(23), 10608; https://doi.org/10.3390/su172310608 - 26 Nov 2025
Abstract
Despite extensive research on smartphone phubbing among youth, its manifestation among older adults remains overlooked in digital sustainability frameworks. This study challenges pathological framings by examining phubbing as potential compensation for structural constraints in China’s urban aging context. Adopting a theoretical thematic analysis
[...] Read more.
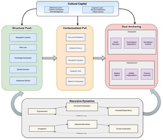
Despite extensive research on smartphone phubbing among youth, its manifestation among older adults remains overlooked in digital sustainability frameworks. This study challenges pathological framings by examining phubbing as potential compensation for structural constraints in China’s urban aging context. Adopting a theoretical thematic analysis approach, we interviewed 24 urban Chinese older adults (aged 60–75, daily smartphone use >4 h) from April to September 2024. Data underwent three-stage NVivo coding, distilling 156 initial codes into 19 thematic categories and five analytical dimensions through iterative refinement and member checks. Analysis revealed smartphone phubbing as structured compensation driven by push factors (empty-nest loneliness, mandatory retirement, epistemic devaluation) and pull factors (affordance-need matching). Cultural capital stratified outcomes: high-capital users attributed difficulties to ageist design while low-capital users internalized failures. Recursive feedback loops transformed use into dependency traps with health and financial consequences. Extending Push–Pull–Mooring theory, we developed a Digital Compensation Framework identifying epistemic inequality as a third-order digital divide. By reframing phubbing as a structural issue and advocating interventions addressing institutional foundations through universal design and platform responsibility, the framework illuminates pathways toward sustainable digital aging and directly advances UN Sustainable Development Goals for health (3), industry (9), equality (10) and partnership (17).
Full article
(This article belongs to the Special Issue Interdisciplinary Explorations in Health and Healthcare: Addressing Complex Challenges for Sustainable Futures)
►▼
Show Figures

Figure 1
Open AccessArticle
Director Network Stability and Corporate Green Innovation: Evidence from China’s A-Share Market
by
Sen Zeng, Yuanhong Chen, Yan Gao, Yanru Li, Cao Yuan and Hanming Yang
Sustainability 2025, 17(23), 10607; https://doi.org/10.3390/su172310607 - 26 Nov 2025
Abstract
►▼
Show Figures
This study investigates the impact of director network stability on corporate green innovation, emphasizing the moderating roles of network position and media attention. Using a sample of Chinese A-share listed firms from 2009 to 2023, we present three main findings. First, greater director
[...] Read more.
This study investigates the impact of director network stability on corporate green innovation, emphasizing the moderating roles of network position and media attention. Using a sample of Chinese A-share listed firms from 2009 to 2023, we present three main findings. First, greater director network stability is positively associated with green innovation. Second, this positive relationship is more pronounced among firms that occupy central positions within the network and receive higher levels of media attention. Third, the effect of network stability operates primarily through two mechanisms: heightened corporate social responsibility (CSR) awareness and increased R&D investment. These findings provide novel empirical evidence on how network governance fosters sustainability-oriented innovation. They also offer practical implications for firms seeking to enhance their green innovation capabilities. Finally, we acknowledge certain limitations, including potential imprecision in measuring network stability and remaining concerns about causal identification, which future research should address using richer indicators and more robust identification strategies.
Full article

Figure 1
Open AccessArticle
When Everyone Loses: Does Air Pollution Create ‘Spurious Equality’?
by
Guangzhao Yang, Guangjie Ning and Meng Wang
Sustainability 2025, 17(23), 10606; https://doi.org/10.3390/su172310606 - 26 Nov 2025
Abstract
This paper examines how air pollution affects the distribution of labor income within firms. We build a within-firm incentive model and show that air pollution, treated as an exogenous shock, reduces production efficiency and increases operating uncertainty. In response, firms compress both employee
[...] Read more.
This paper examines how air pollution affects the distribution of labor income within firms. We build a within-firm incentive model and show that air pollution, treated as an exogenous shock, reduces production efficiency and increases operating uncertainty. In response, firms compress both employee and executive compensation. Because executive pay carries a larger weight on performance- and equity-based components and is therefore more sensitive to profit volatility, it declines by more, mechanically narrowing within-firm pay dispersion. At the same time, rank-and-file wages display downward rigidity. The result is a “synchronized decline with sharper cuts at the top,” a form of spurious equality. Using 2014–2022 data on non-financial A-share listed firms in China, we find that a 1% increase in air pollution is associated with a 0.37% average decline in labor income. Effects are stronger in labor-intensive firms and in firms with weaker unions. Two-stage least squares estimates indicate real consequences: talent outflows and reduced innovation. By linking air quality to wage setting, human capital, and innovation, our results reveal a sustainability channel through which pollution undermines decent work and inclusive growth—issues of global relevance for urban economies. The mechanisms we document are likely to generalize beyond China and inform integrated policies that combine environmental regulation with labor-market and innovation policy to support a just and sustainable transition.
Full article
(This article belongs to the Special Issue Innovation and Low Carbon Sustainability in the Digital Age)
►▼
Show Figures

Figure 1
Journal Menu
► ▼ Journal Menu-
- Sustainability Home
- Aims & Scope
- Editorial Board
- Reviewer Board
- Topical Advisory Panel
- Instructions for Authors
- Special Issues
- Topics
- Sections & Collections
- Article Processing Charge
- Indexing & Archiving
- Editor’s Choice Articles
- Most Cited & Viewed
- Journal Statistics
- Journal History
- Journal Awards
- Society Collaborations
- Conferences
- Editorial Office
Journal Browser
► ▼ Journal BrowserHighly Accessed Articles
Latest Books
E-Mail Alert
News
Topics
Topic in
Economies, Resources, Agriculture, Agronomy, Sustainability
Zero Hunger: Health, Production, Economics and Sustainability
Topic Editors: Richard John Roberts, José-María Montero, María del Carmen Valls Martínez, Viviane Naimy, José Manuel Santos-JaénDeadline: 30 November 2025
Topic in
Buildings, CivilEng, Energies, Sustainability
Energy Systems in Buildings and Occupant Comfort
Topic Editors: Eusébio Z. E. Conceição, Hazim B. AwbiDeadline: 20 December 2025
Topic in
Education Sciences, Future Internet, Information, Sustainability
Advances in Online and Distance Learning
Topic Editors: Neil Gordon, Han ReichgeltDeadline: 31 December 2025
Topic in
Geosciences, Land, Remote Sensing, Sustainability
Disaster and Environment Monitoring Based on Multisource Remote Sensing Images
Topic Editors: Bing Guo, Yuefeng Lu, Yingqiang Song, Rui Zhang, Huihui ZhaoDeadline: 1 January 2026
Conferences
Special Issues
Special Issue in
Sustainability
Conservation Tillage, Machinery and Sustainability in Agriculture Development
Guest Editor: Shuhong ZhaoDeadline: 27 November 2025
Special Issue in
Sustainability
Sustainable Solutions for Land Reclamation and Post-mining Land Uses
Guest Editors: Francis F. Pavloudakis, Christos Roumpos, Philip-Mark SpanidisDeadline: 28 November 2025
Special Issue in
Sustainability
The Interplay of Energy Consumption and the Digital Economy in the Pursuit of a Low-Carbon Transition
Guest Editors: Minzhe Du, Guanglai ZhangDeadline: 28 November 2025
Special Issue in
Sustainability
Research and Application of Sustainable Water Management to Agricultural Development
Guest Editors: Qiang Li, Vinayak S. Shedekar, Chunhao GuDeadline: 28 November 2025
Topical Collections
Topical Collection in
Sustainability
Advanced Methodologies for Sustainability Assessment: Theory and Practice
Collection Editor: Fausto Cavallaro
Topical Collection in
Sustainability
Sustainability in Product Development
Collection Editor: Juan Manuel Muñoz Guijosa
Topical Collection in
Sustainability
Urban Green Infrastructure for Climate-Proof and Healthy Cities
Collection Editors: Rosemarie Stangl, Ulrike Pitha, Daniela Haluza, Ingrid Kaltenegger
Topical Collection in
Sustainability
Indicators, Assessment Tools, and Rating Systems for Mainstreaming Sustainability in Urban Planning and Development
Collection Editor: Ayyoob Sharifi




