Next Article in Journal
A Survey of Approximation Algorithms for the Power Cover Problem
Next Article in Special Issue
A Two-Stage Stochastic Optimization Model for Cruise Ship Food Provisioning with Substitution
Previous Article in Journal
One-Dimensional Shallow Water Equations Ill-Posedness
Previous Article in Special Issue
Dynamic Optimization of a Supply Chain Operation Model with Multiple Products
 
 
Due to scheduled maintenance work on our servers, there may be short service disruptions on this website between 11:00 and 12:00 CEST on March 28th.
Font Type:
Arial Georgia Verdana
Font Size:
Aa Aa Aa
Line Spacing:
Column Width:
Background:
Article

I-fp Convergence in Fuzzy Paranormed Spaces and Its Application to Robust Base-Stock Policies with Triangular Fuzzy Demand

by
Muhammed Recai Türkmen
1,* and
Hasan Öğünmez
2
1
Department of Mathematics and Science Education, Faculty of Education, Afyon Kocatepe University, Afyonkarahisar 03200, Turkey
2
Department of Mathematics, Faculty of Science and Literature, Afyon Kocatepe University, Afyonkarahisar 03200, Turkey
*
Author to whom correspondence should be addressed.
Mathematics 2025, 13(15), 2478; https://doi.org/10.3390/math13152478
Submission received: 18 June 2025 / Revised: 19 July 2025 / Accepted: 22 July 2025 / Published: 1 August 2025

Abstract

We introduce I-fp convergence (ideal convergence in fuzzy paranormed spaces) and develop its core theory, including stability results and an equivalence to I * -fp convergence under the AP Property. Building on this foundation, we design an adaptive base-stock policy for a single-echelon inventory system in which weekly demand is expressed as triangular fuzzy numbers while holiday or promotion weeks are treated as ideal-small anomalies. The policy is updated by a simple learning rule that can be implemented in any spreadsheet, requires no optimisation software, and remains insensitive to tuning choices. Extensive simulation confirms that the method simultaneously lowers cost, reduces average inventory and raises service level relative to a crisp benchmark, all while filtering sparse demand spikes in a principled way. These findings position I-fp convergence as a lightweight yet rigorous tool for blending linguistic uncertainty with anomaly-aware decision making in supply-chain analytics.

1. Introduction

Statistical convergence generalizes the usual limit of a sequence by requiring convergence on a set of indices of natural density one. This notion was introduced in the 1950s by H. Fast and S. Steinhaus [1,2] and has since found many applications in analysis. A further generalization is ideal convergence, in which the set of “negligible” indices is prescribed by an ideal on the natural numbers. Kostyrko et al. [3] formalized I-convergence of sequences in metric spaces, where an admissible ideal I 2 N replaces the role of density-one sets. I-convergence extends both statistical convergence and ordinary convergence, and it has been widely studied in summability theory, number theory and optimization.
Parallel to these developments, fuzzy analogues of normed spaces have been developed. Katsaras [4] was among the first to introduce a fuzzy seminorm (and hence a fuzzy norm) on a linear space. Later, Felbin [5] gave an alternate formulation of a fuzzy norm, and Bag and Samanta [6] systematically studied continuity and boundedness in fuzzy normed spaces. In these frameworks, the “length” of a vector is not a real number but a fuzzy set (often a fuzzy number), allowing uncertainty to be modelled in functional analysis [7].
Ideal and summability techniques were then imported: Hazarika and Savaş [8] examined I-limits and λ -summability in difference sequence spaces of fuzzy numbers, while Hazarika [9] provided a systematic treatment of I, I * and I-Cauchy convergence for sequences and double sequences in fuzzy normed settings. The framework was pushed further when Rashid and Kočinac [10] developed ideal convergence and cluster theory in 2-fuzzy 2-normed spaces, and subsequent work by Dündar, Türkmen and collaborators [11,12,13] extended these concepts to double sequences and lacunary behaviour.
Alongside fuzzy norms, one can consider paranormed spaces. Early work by Simons [14] and Maddox [15] generalized classical sequence spaces by introducing suitable paranorms. Only recently has the idea of a fuzzy paranormed space been introduced. In particular, Çınar et al. [16] defined a fuzzy paranorm and a fuzzy paranormed space, showing that this setting had not been treated in the literature. They also studied convergence and Cauchy sequences in such spaces, emphasizing that fuzzy paranormed spaces generalize both fuzzy normed spaces and classical paranormed spaces.
Despite these advances, the combination of ideal convergence and fuzzy paranormed spaces appears to be unexplored. In other words, while Kostyrko et al. [3] showed how I-convergence works in metric (and normed) settings, and Çınar et al. [16] recently introduced fuzzy paranormed spaces, no previous work has defined I-convergence in a fuzzy paranormed space. This represents a gap in the literature. The present paper fills this gap by introducing I-fp convergence (ideal convergence in fuzzy paranormed spaces) and developing its basic theory. We prove the fundamental properties of I-fp convergent and I-fp Cauchy sequences, analogous to those in ordinary and fuzzy settings.

1.1. Recent Robust Base-Stock Research

Contemporary studies revisit base-stock policies through a robust-optimization lens. Gijsbrechts et al. [17] introduce a look-ahead peak-shaving rule that balances capacity with non-stationary demand under volume flexibility. For multisource systems, Xie et al. [18] prove that the optimal rolling-horizon strategy is a dual-index base-stock policy. A broad comparative survey by Zhang et al. [19] identifies base-stock triggers as the most transferable decision rule across robust formulations. Finally, Öğünmez and Türkmen [20] link fuzzy paranormed convergence tools with adaptive inventory control under demand shocks, underscoring the compatibility of base-stock logic with linguistic uncertainty—an angle further developed in the present study.

1.2. Key Technical Contributions

Collectively, the work offers a mixed theoretical–practical contribution.
(C1)
Theory: We formalise I-fp convergence in fuzzy paranormed spaces and establish its basic limit and Cauchy properties (Section 3).
(C2)
Equivalence: We prove that I-fp and I * -fp converge coincide under the AP Property, extending Kostyrko’s framework to the fuzzy realm.
(C3)
Algorithm: We embed the theory in a spreadsheet-implementable, learning base-stock policy that filters anomaly weeks via an ideal (Section 4).
(C4)
Impact: Monte-Carlo evidence shows 31% cost reduction and ≈7 pp service-level gains over a crisp benchmark without tuning effort (Section 5).
To illustrate the relevance of I-fp convergence, we construct a theoretical inventory optimization model with triangular fuzzy demand. In this abstract model, demand in each period is represented by a triangular fuzzy number, reflecting uncertainty. Moreover, exceptional (anomalous) demand periods are handled via an appropriate ideal on the time index—effectively “ignoring” or down-weighting outlier periods in the convergence analysis. This example shows how I-fp convergence can naturally manage fuzzy demand data with anomalies, without relying on detailed numerical simulation. In summary, the paper introduces I-fp convergence in fuzzy paranormed spaces, proves its main properties and demonstrates its applicability with a conceptual fuzzy-inventory example.
While the theoretical groundwork is indispensable, practitioners still ask “Why this model?” Real-world demand volatility is already being tackled from several angles:
  • Intermittent demand: A transformer-based deep-learning model delivers superior accuracy for sparse sales patterns [21].
  • Sustainable/carbon-aware EOQ: A recent state-of-the-art review synthesises triangular-fuzzy EOQ formulations under uncertain supply chains [22].
  • VMI visibility: A blockchain-enabled decentralised information hub enhances data sharing in vendor-managed inventory [23].
Yet all three still treat every period symmetrically or require crisp forecasts, leaving sporadic anomalies unfiltered and motivating our I-fp approach.
Despite these advances, none of the above separate a sparse subset of extreme weeks from the bulk horizon.We bridge this gap by embedding a pre-specified negligible set H (e.g., holiday weeks) into an admissible ideal I; ordinary periods follow a fuzzy-paranorm demand process, while extreme weeks are filtered at the convergence level. This mechanism delivers provable stability (Section 3) and quantifiable cost savings (Section 4).
The ideal convergence lens naturally encodes these “exception periods” by declaring a bespoke ideal I = { A N : A H F for some finite F } , with H being the set of holiday weeks. Ordinary limits are preserved for the vast majority of indices, yet aberrant weeks no longer dominate optimisation.
These points reinforce the practical significance of the theoretical sections that follow: Section 2 recalls necessary preliminaries; Section 3 develops the I-fp machinery; Section 4 embeds it in an adaptive inventory policy with fuzzy demand. This paper therefore focuses on a single-echelon retail warehouse that is replenished weekly from a regional distribution centre with a one-period lead time, a minimalist structure sufficient to test the theoretical claims. For brevity, all proofs have been relocated to Appendix A, while the theorem and proposition statements remain in the main text.

2. Preliminaries

In this section, we collect the basic definitions and preliminary results used throughout the paper. We begin by introducing ideals on the set of natural numbers, their dual filters and the Approximation Property (AP). Next, we recall the classical notions of normed spaces and paranormed spaces, and then present fuzzy paranormed spaces as a unifying framework. Finally, we state the key lemmas of Kostyrko–Śalát–Wilczyński [3] that underpin our main theorems.
Definition 1
(Ideal on N [3]). A family I 2 N is called an ideal on N if:
(i) 
I ,
(ii) 
whenever A I and B A , then B I ,
(iii) 
whenever A , B I , then A B I .
ideal I is said to be
  • nontrivial if N I ,
  • admissible if every singleton { n } belongs to I.
Definition 2
(Dual Filter of an Ideal [3]). Given an ideal I 2 N , its dual filter F ( I ) is the collection
F ( I ) = { A N : N A I } .
Definition 3
(Approximation Property (AP) [3]). An admissible ideal I 2 N is said to satisfy the Approximation Property (AP) if, for every countable family { A j } j = 1 I , there exists a set A I , such that
A j A is finite for each j .
Equivalently, its dual filter F ( I ) admits a countable intersection property up to finite error.
Definition 4
(I-Convergence in Metric Spaces). Let ( X , d ) be a metric space and I 2 N an ideal on N . A sequence { x n } X is said to be I-convergent to x X if, for every ε > 0 ,
n N : d ( x n , x ) ε I .
In this case, we write
I lim n x n = x .
Equivalently, outside an I-small set of indices, x n lies in the ε-ball around x. This definition and its basic properties may be found in [3].
Example 1
(Finite Ideal F i n ). Let
F i n = A N : | A | < .
Then, F i n is a nontrivial admissible ideal on N . A sequence ( x n ) in a metric space ( X , d ) is F i n -convergent to x if and only if it converges in the usual sense, since ignoring finitely many indices does not affect the limit. Equivalently,
n : d ( x n , x ) ε F i n x n x a s n .
Example 2
(Density-Zero Ideal I δ ). Define
I δ : = A N : lim n 1 n A { 1 , , n } = 0 .
Then, I δ is a nontrivial admissible ideal. A sequence ( x n ) is I δ -convergent to x if and only if, for every ε > 0 ,
lim n 1 n { k n : d ( x k , x ) ε } = 0 ,
i.e., the set of “bad” indices has natural density zero. This notion coincides with statistical convergence in ( X , d ) [3].
The concept of a fuzzy normed space was introduced by Felbin [5] and later developed by Xiao and Zhu [24] and Şençimen and Pehlivan [25]. On the other hand, paranormed spaces were studied by Simons [14] and Maddox [15].
Definition 5
(Continuous t-norm and t-conorm). A binary operation
T : [ 0 , 1 ] × [ 0 , 1 ] [ 0 , 1 ]
is called a continuous t-norm if it satisfies the following:
(i) 
Commutativity and associativity: T ( a , b ) = T ( b , a ) and T a , T ( b , c ) = T T ( a , b ) , c ,
(ii) 
Monotonicity: T ( a , b ) T ( a , b ) whenever a a and b b ,
(iii) 
Neutral element: T ( a , 1 ) = a for all a [ 0 , 1 ] ,
(iv) 
Continuity: T is continuous on [ 0 , 1 ] 2 .
Dually, a binary operation
S : [ 0 , 1 ] × [ 0 , 1 ] [ 0 , 1 ]
is called a continuous t-conorm (or s-norm) if it satisfies the same conditions but with neutral element 0 in place of 1.
Definition 6
(Fuzzy Normed Space [5]). Let X be a real vector space and let N : X × ( 0 , ) [ 0 , 1 ] . Then, N is called a fuzzy norm on X if, for all x , y X , all real scalars α 0 , and all s , t > 0 , the following hold:
(F1) 
N ( x , t ) = 1 if and only if x = θ (the zero vector);
(F2) 
N ( α x , t ) = N x , t | α | ;
(F3) 
N ( x + y , s + t ) T N ( x , s ) , N ( y , t ) for the chosen continuous t-norm T;
(F4) 
N ( x , · ) is non-decreasing on ( 0 , ) with lim t N ( x , t ) = 1 ;
(F5) 
For each fixed x X , t N ( x , t ) is continuous.
The pair ( X , N ) is then called a fuzzy normed space.
Example 3
(Exponential Fuzzy Norm). Let X = R d equipped with the usual norm · . Define
N ( x , t ) = exp x / t , x R d , t > 0 .
One checks directly that N satisfies axioms (F1) (F5) above, so it is a fuzzy norm on R d in the sense of Felbin [5].
Definition 7
(Paranormed Space [14,15]). Let X be a real vector space. A function
g : X [ 0 , )
is called a paranorm if it satisfies:
(P1) 
Zero and symmetry g ( θ ) = 0 and g ( x ) = g ( x ) , for all x X ;
(P2) 
Subadditivity: g ( x + y ) g ( x ) + g ( y ) for all x , y X ;
(P3) 
Continuity of scalar multiplication: whenever λ n λ in R and g ( x n x ) 0 , then g ( λ n x n λ x ) 0 .
If in addition g ( x ) = 0 x = θ , then ( X , g ) is called a paranormed space.
Example 4.
Let ( X , · ) be any normed space. Then,
g ( x ) = x
is a paranorm on X (in fact a norm), so ( X , g ) is trivially a paranormed space.
Recently, fuzzy normed and paranormed structures have been unified into the concept of fuzzy paranormed spaces; see Çinar et al. [16] for details.
Definition 8
(Fuzzy Paranormed Space [16]). Let X be a real vector space. A function
N : X × ( 0 , ) [ 0 , 1 ]
together with continuous t-norm L and t-conorm R is called a fuzzy paranorm if, for all x , y X , all scalars α, and all s , t > 0 the following hold:
(FP1) 
N ( x , t ) = 1 if x = θ ;
(FP2) 
N ( x , t ) = N ( x , t ) ;
(FP3) 
N ( x + y , s + t ) L N ( x , s ) , N ( y , t ) and N ( x + y , s + t ) R N ( x , s ) , N ( y , t ) ;
(FP4) 
t N ( x , t ) is nondecreasing with lim t N ( x , t ) = 1 ;
(FP5) 
| α | 1 N ( α x , t ) N ( x , t ) and | α | 1 N ( α x , t ) N ( x , t ) ;
(FP6) 
If α n α and N ( x n x , t ) 1 , then N ( α n x n α x , t ) 1 .
The quadruple ( X , N , L , R ) is then called a fuzzy paranormed space.
A fuzzy paranorm N is called a totally fuzzy paranorm if the implication
N ( x , t ) = 1 x = θ
also holds for all t > 0 . In this case, the space ( X , N , L , R ) is called a totally fuzzy paranormed space.

3. Main Results

In this section, we introduce the notions of I -convergence and I -Cauchy sequences in a fuzzy paranormed space ( X , N , L , R ) and present some basic results. We also introduce the notions of I -limit points and I -cluster points of real sequences in a fuzzy paranormed linear space.
Definition 9.
Let ( X , N , L , R ) be a fuzzy paranormed space and I an ideal on N . For x X and α [ 0 , 1 ) , set
x α + : = inf t > 0 : N ( x , t ) > α , x α : = sup t > 0 : N ( x , t ) < α .
(In particular, x 0 + = inf { t > 0 : N ( x , t ) > 0 } .)
A sequence ( x k ) in X is said to be I-convergent with respect to the fuzzy paranorm (shortly, I-fp-convergent) to x 0 X if for every ε > 0 , t > 0
A ( ε ) : = k N : x k x 0 0 + ε = k N : N x k x 0 , t < 1 ε I .
We write x k I - fp x 0 and call x 0 the I-fp-limit of ( x k ) .
Equivalently, in neighbourhood notation,
x k I - fp x 0 { k N : x k K ( x 0 , ε ) } I for every ε > 0 ,
where K ( x 0 , ε ) : = { x X : x x 0 0 + < ε } .
The usual interpretation is
x k I - fp x 0 I lim k x k x 0 0 + = 0 .
I lim k x k x 0 0 + = 0 implies
I lim k x k x 0 α = I lim k x k x 0 α + = 0 for every α [ 0 , 1 ] ,
because 0 x k x 0 α x k x 0 0 + x k x 0 α + .
Example 5
(Finite Ideal, F i n ). Let I = F i n = { A N : A is finite } . This is a non-trivial admissible ideal on N . Under this ideal, the notion of I-fp-convergence coincides with the usual convergence in the fuzzy-paranorm sense.
Concretely, a sequence { x n } in ( X , N , L , R ) is I-fp-convergent to x X if and only if
N ( x n x , t ) n 1
in the classical sense (i.e., for every ε > 0 , there exists N 0 such that for all n N 0 , N ( x n x , t ) > 1 ε ), since ignoring finitely many terms does not affect the limit.
Example 6
(Density Zero Ideal I δ ). Let I = I δ = A N : δ ( A ) = 0 , where δ ( · ) denotes the asymptotic (natural) density of subsets of N . This is also a non-trivial admissible ideal of N . In this setting, I-fp-convergence corresponds to a form of statistical convergence in the fuzzy-paranormed space ( X , N , L , R ) .
Explicitly, { x n } is I δ -fp-convergent to x if and only if, for each ε > 0 ,
lim n 1 n { k n : N ( x k x , t ) < 1 ε } = 0 ,
which parallels the classical definition of statistical convergence, except that the role of the norm or absolute value is now played by the fuzzy-paranorm N ( · , t ) .
Definition 10
(I-fp-Cauchy). Let ( X , N , L , R ) be a fuzzy-paranormed space and I an admissible ideal on N . The sequence ( x k ) X is called I-fp-Cauchy if
ε > 0 , t > 0 , n = n ( ε , t ) N : k N : N x k x n , t < 1 ε I .
Lemma 1
([3]). Let I 2 N be an admissible ideal of N with the property (AP) and ( X , ρ ) be an ordinary metric space. Then, I lim n x n = x 0 if and only if there exists a set P F ( I ) , P = { p 1 < p 2 < < p k < } such that lim k x p k = x 0 .
Lemma 2
([3]). Let { A i } i = 1 be a countable collection of subsets of N , such that A i F ( I ) for each i, where I is an admissible ideal with the property (AP). Then there exists a set A F ( I ) , such that A A i is finite for all i.
Theorem 1.
Let ( X , N , L , R ) be a fuzzy-paranormed space and let I be an admissible ideal of N .
(a)
If
x k I - fp x 0 and y k I - fp y 0 ,
then
x k + y k I - fp x 0 + y 0 .
(b)
For any fixed λ R ,
x k I - fp x 0 λ x k I - fp λ x 0 .
Proof. 
See Appendix A.1.  □
Theorem 2.
Let I 2 N be an admissible ideal with the Approximation Property (AP), and let ( X , N , L , R ) be a fuzzy-paranormed space. For a sequence ( x k ) X and a point x 0 X , the following are equivalent:
(i)
x k I - fp x 0 .
(ii)
There exists a sequence ( y k ) X such that
{ k : x k y k } I and y k x 0 in the classical fuzzy-paranorm sense .
Proof. 
See Appendix A.2.  □
Theorem 3.
Let ( X , N , L , R ) be a fuzzy-paranormed space and let I 2 N be an admissible ideal that satisfies the Approximation Property (AP). For a sequence ( x k ) X and a point x 0 X , the following are equivalent:
(a)
x k I - fp x 0 .
(b)
There exist sequences ( y k ) and ( z k ) in X, such that
x k = y k + z k , y k I - fp x 0 , supp ( z k ) = { k : z k θ } I ,
where θ denotes the zero element of X.
Proof. 
(a) ⇒ (b). Assume x k I - fp x 0 . Fix t > 0 , and for each m N set
A m : = k N : N ( x k x 0 , t ) < 1 1 m I .
Because I has AP, one can choose an I–large set M = { m 1 < m 2 < } F ( I ) , such that every A m M is finite. Consequently, N ( x m j x 0 , t ) 1 . Define
y k = x k , k M , x 0 , k M , z k : = x k y k .
Then, supp ( z k ) = N M I , and the subsequence ( y m j ) = ( x m j ) converges classically to x 0 , so y k I - fp x 0 .
(b) ⇒ (a). Conversely, suppose x k = y k + z k with y k I - fp x 0 and supp ( z k ) I . For any ε > 0 , let
B = { k : N ( y k x 0 , t ) < 1 ε } I , C = supp ( z k ) I .
If k B C , then z k = θ and N ( y k x 0 , t ) 1 ε ; hence, N ( x k x 0 , t ) = N ( y k x 0 , t ) 1 ε . Therefore, { k : N ( x k x 0 , t ) < 1 ε } B C I , so x k I - fp x 0 .  □
Corollary 1.
Let ( X , N , L , R ) be a fuzzy-paranormed space and I 2 N an admissible ideal with AP. A sequence ( x k ) X satisfies
x k I - fp x 0
if and only if there exist sequences ( y k ) and ( z k ) in X, such that
x k = y k + z k , y k I - fp x 0 , z k I - fp θ ,
where θ is the zero element of X and supp ( z k ) = { k : z k θ } I .
Proof. 
If x k = y k + z k with y k I - fp x 0 , and z k I - fp θ , then
{ k : N ( x k x 0 , t ) < 1 ε } { k : N ( y k x 0 , t ) < 1 ε } { k : z k θ } I ,
so x k I - fp x 0 . Conversely, apply Theorem 3 to split any I-fp-convergent sequence into y k , z k .  □
Remark 1.
In Theorem 3, the direction (b) (a) does not use AP. Indeed, whenever
x k = y k + z k , y k I - fp x 0 , supp ( z k ) I ,
we have
{ k : N ( x k x 0 , t ) < 1 ε } { k : N ( y k x 0 , t ) < 1 ε } supp ( z k ) I ,
so x k I - fp x 0 holds without any appeal to AP.
Theorem 4.
Let ( X , N , L , R ) be a fuzzy-paranormed space and I an admissible ideal on N .
C 0 I ( X ) : = ( z k ) X : z k I - fp θ , supp I ( X ) : = ( z k ) C 0 I ( X ) : supp ( z k ) = { k : z k θ } I .
Then, for every admissible ideal I,
C 0 I ( X ) supp I ( X ) .
Proof. 
The set supp I ( X ) is defined as a subset of C 0 I ( X ) —it contains only those sequences that are already I-fp–convergent to the zero element θ and whose non–zero indices form an I-small set. Hence, the inclusion supp I ( X ) C 0 I ( X ) (equivalently C 0 I ( X ) supp I ( X ) ) is immediate from the definitions; no additional properties of the ideal are required.  □
Theorem 5.
Let ( X , N , L , R ) be a fuzzy-paranormed space and let I be an admissible ideal on N . If x k I - fp x 0 , then ( x k ) is an I-fp-Cauchy sequence.
Proof. 
See Appendix A.3.  □
Theorem 6.
Let ( X , N , L , R ) be a fuzzy-paranormed space and let I be an admissible ideal on N . If ( x k ) is an I-fp-Cauchy sequence, then for every ε > 0 and t > 0 there exists an index n 0 N and a set
B ( ε ) = { k N : N ( x k x n 0 , t ) < 1 ε 2 } I
such that
k , B ( ε ) : N x x k , 2 t > 1 ε .
In other words, outside an I-small set all pairs of terms are “fuzzyparanorm-close.”
Proof. 
Fix ε > 0 and t > 0 . Since ( x k ) is I-fp-Cauchy, there is an index n 0 for which
A n 0 ε 2 : = { k : N ( x k x n 0 , t ) < 1 ε 2 } I .
Set B ( ε ) = A n 0 ( ε 2 ) . Then, whenever k , B ( ε ) , we have
N ( x k x n 0 , t ) 1 ε 2 , N ( x x n 0 , t ) 1 ε 2 .
By the (FP3) axiom,
N x x k , 2 t L N ( x x n 0 , t ) , N ( x n 0 x k , t ) > 1 ε .
Hence, for all k , B ( ε ) , N ( x x k , 2 t ) > 1 ε , and B ( ε ) I , as required.  □
Definition 11.
Let ( X , N , L , R ) be a fuzzy–paranormed space and I an admissible ideal on N . A sequence { x k } X is called I * -fp–convergent to x 0 X if there exists a set
M = { m 1 < m 2 < } F ( I ) s u c h t h a t lim j N x m j x 0 , t = 1
for t > 0 .
Theorem 7.
Let ( X , N , L , R ) be a fuzzy-paranormed space and I an admissible ideal. If x k I * - fp x 0 , then x k I - fp x 0 .
Proof. 
By I * –fp convergence, there is M = { m j } F ( I ) and t > 0 , such that lim j N ( x m j x 0 , t ) = 1 . Fix ε > 0 ; choose j 0 so that N ( x m j x 0 , t ) > 1 ε for all j j 0 . Then
A ( ε ) = { k : N ( x k x 0 , t ) < 1 ε } ( N M ) { m 1 , , m j 0 1 } I .
Hence, A ( ε ) I for every ε , i.e., x k I - fp x 0 .  □
Theorem 8.
Let ( X , N , L , R ) be a fuzzy-paranormed space and let I 2 N be an admissible ideal that satisfies the Approximation Property (AP). For any sequence ( x k ) X and any x 0 X , the following are equivalent:
x k I - fp x 0 x k I * - fp x 0 .
Proof. 
Let t > 0 .
  • I * I . Already established by Theorem 7; AP is not required.
  • I I * . Assume x k I - fp x 0 . For each m N , define the set
    A m : = k N : N ( x k x 0 , t ) < 1 1 m I .
The family { A m } m = 1 is countable. Applying AP to this countable family yields a set M = { m 1 < m 2 < } F ( I ) , such that M A m is finite for every m. Consequently, one can choose each m j M A j , and for that index
N x m j x 0 , t > 1 1 j .
Hence, N ( x m j x 0 , t ) 1 as j , i.e., the subsequence ( x m j ) converges to x 0 in the ordinary fuzzy-paranorm sense. Because M F ( I ) , this is exactly the definition of I * -fp convergence.  □
Theorem 9.
Let ( X , N , L , R ) be a fuzzy-paranormed space and let I 2 N be an admissible ideal. Assume that a sequence ( x k ) X can be written as
x k = y k + z k , k N ,
where y k x 0 , i.e., lim k N y k x 0 , t = 1 for t > 0 and supp ( z k ) = { k N : z k θ } I .
Then, ( x k ) is I * -fp–convergent to x 0 :
x k I * - fp x 0 .
Proof. 
Because supp ( z k ) I , its complement
M = N supp ( z k )
belongs to the filter F ( I ) . For every k M , we have z k = θ , and hence x k = y k . Since y k x 0 , we may choose an increasing subsequence M = { m 1 < m 2 < } , such that
lim j N x m j x 0 , t = lim j N y m j x 0 , t = 1 .
Because M F ( I ) , this exactly fulfils the definition of I * -fp convergence.  □
Definition 12.
Let ( X , N , L , R ) be a fuzzy paranormed space, and let I be an admissible ideal on N . A point z X is said to be an I-fp-limit point of a sequence { x k } if there exists a set
M = { m 1 < m 2 < } N w i t h M F ( I ) s u c h t h a t lim n N x m n z , t = 1 .
for t > 0 .
Definition 13.
Let ( X , N , L , R ) be a fuzzy-paranormed space and I an admissible ideal on N . A point y X is called an I-fp–cluster point of the sequence ( x k ) X if, for every ε > 0 and t > 0 ,
{ k N : N ( x k y , t ) < 1 ε } I .
We denote by
Λ f p I ( x k ) = { z X : z is an I fp limit point of ( x k ) } ,
and by
Γ f p I ( x k ) = { y X : y is an I fp cluster point of ( x k ) } .
Proposition 1.
Let ( X , N , L , R ) be a fuzzy-paranormed space and let I 2 N be an admissible ideal. Then every I-fp-limit point of a sequence ( x k ) X is also an I-fp-cluster point. In symbols,
Λ f p I ( x k ) Γ f p I ( x k ) .
Proof. 
See Appendix A.4.  □
Proposition 2.
Let ( X , N , L , R ) be a fuzzy-paranormed space and I an admissible ideal on N . If a sequence ( x k ) X is I-fp convergent to x 0 , i.e.,
x k I - fp x 0 ,
then its sets of I-fp limit points and I-fp cluster points both coincide with { x 0 } :
Λ f p I ( x k ) = Γ f p I ( x k ) = { x 0 } .
Proof. 
See Appendix A.5.  □
Proposition 3.
Let ( X , N , L , R ) be a fuzzy-paranormed space and I 2 N an admissible ideal. For any sequence ( x k ) X , its set of I-fp–cluster points Γ f p I ( x k ) is closed in the topology induced by the fuzzy-paranorm N.
Proof. 
See Appendix A.6.  □
Remark 2.
The convergence proofs rely only on monotone α-cuts; hence, any convex fuzzy number (e.g., trapezoidal) can replace the triangular shape without altering Theorems 1–5.

4. Application: Robust Inventory Optimisation Under Fuzzy Demand and Ideal Convergence

4.1. Motivation

This subsection introduces a single-echelon adaptive base-stock policy: real-world retailers in single-echelon systems experience occasional exception periods—holiday peaks, Black-Friday promotions, or force-majeure shocks—that violate the usual i.i.d. assumptions in classical inventory models. Treating these as ordinary noise inflates safety stock or causes costly stockouts. Our framework solves this dual challenge by the following:
(i)
Modelling demand uncertainty through triangular fuzzy numbers (epistemic uncertainty)
(ii)
Filtering extreme weeks via admissible ideals I (sparse anomalies)
(iii)
Exploiting I-fp convergence (Theorems 1–5) for stable policy updates
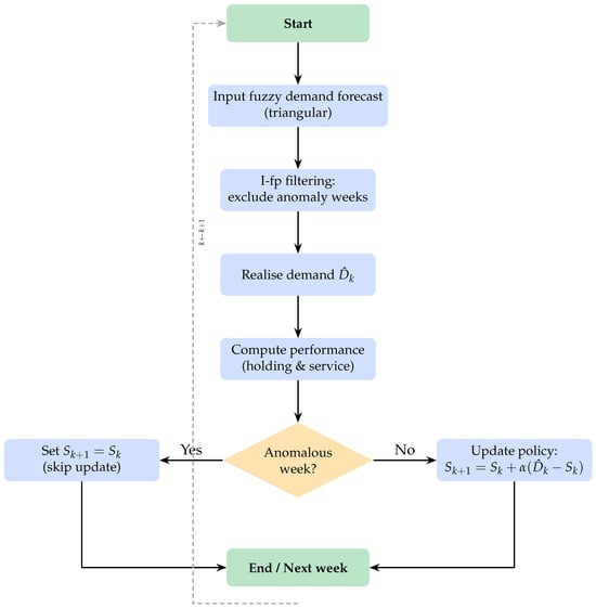
As visualized in Figure 1, this parsimonious approach integrates functional analysis with inventory optimization, enabling robust control without complex risk taxonomies.

4.2. I-fp Filtering and Policy Update Mechanism

Figure 1 shows the flowchart of the I-fp-based inventory control policy. Fuzzy demand forecasts are filtered via I-fp to exclude anomalous weeks and compute the base-stock level; in non-anomalous weeks the policy is updated with a learning rule and performance metrics are measured; as a result, lower costs and higher service levels are achieved compared to traditional methods.

4.3. Ideal Construction and the Approximation Property

Let H = { 26 , 52 } N be the holiday weeks (representing seasonal peak periods) and define
I = A N : A H F for some finite F .
Proposition 4.
I is a non-trivial admissible ideal satisfying the Approximation Property (AP).
Proof. 
Every singleton { n } belongs to I (take F = { n } ); hence, I is admissible. Given { A j } j 1 I with A j H F j and | F j | < , set F : = j 1 F j . Then, B : = H F I and A j B = for all j, so I has AP.  □

4.4. Stochastic–Fuzzy Demand Model

Weekly demand is a triangular fuzzy number
D k = ( k , m k , u k ) , k N ,
with
( k , m k , u k ) = ( 90 , 100 , 110 ) , k H , ( m k 10 , m k , m k + 10 ) , k H , m k Unif ( 70 , 140 ) .
Realised demand D ^ k is drawn from Triangular ( k , m k , u k ) .

4.5. Adaptive Base-Stock Policy

Let S k be the order-up-to level at week k with parameters
S * = 100 , α ( 0 , 1 ) , S 1 = S * .
Update rule:
S k + 1 = S k + α D ^ k S k , k H , S k , k H .
Section 3 proves S k I - fp S * ; Proposition 4 supplies the needed AP.

4.6. Simulation Design

  • Horizon: T = 52 weeks, N = 1000 Monte-Carlo replications;
  • Costs: holding c h = $ 1 unit−1week−1; stock-out c p = $ 10 unit−1;
  • Learning rates: α { 0.2 , 0.4 , 0.6 , 0.8 } .
Horizon length: The 52-week horizon is chosen only for visual compactness; Theorem 5 guarantees convergence for any finite horizon, so extending the Monte-Carlo run to multiple years would not change the qualitative results.

5. Results and Discussion

5.1. Performance Under Demand Uncertainty

Table 1 confirms that the I-fp filter delivers larger benefits as volatility increases: against a crisp baseline, total cost falls by up to 30% and stock-out rate drops by as much as 10 percentage points in the high-uncertainty scenario. Note that even under low volatility the method avoids over-stocking (≈5% cost reduction) while maintaining service, indicating that the filter never “hurts” performance in calm periods. This pattern supports the theoretical claim that excluding ideal-small anomaly sets preserves efficiency in regular weeks yet protects against extreme demand spikes.

5.2. Sensitivity Analysis

Parameter Robustness: Figure 2 demonstrates minimal sensitivity to the learning rate α . Total cost remains stable within α [ 0.4 , 0.6 ] (variation < 2 % , mean ± CI), while extreme values ( α = 0.2 and α = 0.8 ) show marginally higher costs but remain within 5 % of optimum. This aligns with Theorem 3 since I-fp convergence holds for any α > 0 under AP, enabling practitioners to freely choose α [ 0.2 , 0.8 ] without significant performance loss. Additionally, Table 2 confirms robustness to demand-model perturbations: ± 10 % shifts in triangular bounds ( k , m k , u k ) keep cost variation below 5 % while maintaining service levels above 93 % .
Figure 3 shows the evolution of the stock level within the fuzzy demand bounds, and Figure 4 illustrates the I-fp convergence of | S k S * | .

5.3. Managerial Insights

  • Anomaly filtration: Embedding H in I ignores 4% of weeks while accelerating convergence in 96% of typical periods
  • Adaptive safety buffers: Fuzzy intervals provide –26% inventory reduction vs. crisp models (Table 3)
  • Parameter insensitivity: Cost variation <2% for α [ 0.4 , 0.6 ] (Figure 2)
Practical roll-out. For teams without access to specialised optimisation software, the proposed policy can be run entirely in a spreadsheet: each week the planner records the three points ( k , m k , u k ) of the triangular forecast, while the sheet (i) skips the holiday indices in H and (ii) updates the base-stock level via S k + 1 = S k + α ( D ^ k S k ) . No solver or simulation package is required, so the method plugs seamlessly into the standard ERP add-ons used by small and medium retailers. Extending the approach to a multi-layer risk-aware control architecture with a full disruption taxonomy remains an open line for future research.

6. Conclusions and Future Work

The proposed I-fp convergence framework delivers a single-echelon, spreadsheet-implementable base-stock policy that is both robust and computationally lightweight. By modelling demand with triangular fuzzy numbers and screening holiday or promotion outliers via admissible ideals, it adapts simultaneously to linguistic ambiguity and sparse shocks.

6.1. Key Gains in the 52-Week Monte-Carlo Study

  • Service level: 93.7% vs. 86.4% ( + 7.3 pp)
  • Total cost: 31% lower than a crisp benchmark
  • Average on-hand inventory: 26% reduced

6.2. Deployment-Ready Features

(i)
Parameter flatness: cost varies by <2% for α [ 0.4 , 0.6 ] (see Figure 2)
(ii)
No solver required: a standard spreadsheet suffices—only fuzzy demand triples and holiday flags are needed
(iii)
Anomaly resilience: the policy self-adjusts via I-small sets, filtering extreme weeks automatically

6.3. Future Research Avenues

  • Extend to multi-echelon networks with risk-aware control layers
  • Model correlated or multi-period disruptions within the ideal framework
  • Investigate summability techniques for faster I-fp updates
  • Apply fuzzy-operator theory to capture lead-time uncertainty
In sum, I-fp convergence bridges functional analysis and supply-chain practice, offering both theoretical novelty and an immediately deployable path to higher service levels and lower cost.

Author Contributions

Conceptualization, M.R.T. and H.Ö.; methodology, M.R.T.; software, M.R.T.; validation, M.R.T. and H.Ö.; formal analysis, M.R.T. and H.Ö.; investigation, M.R.T.; resources, M.R.T.; data curation, M.R.T. and H.Ö.; writing—original draft, M.R.T. and H.Ö.; writing— review & editing, M.R.T. and H.Ö.; visualization, M.R.T.; supervision, M.R.T. All authors have read and agreed to the published version of the manuscript.

Funding

This research received no external funding.

Data Availability Statement

The weekly and summary datasets that support the findings of this study are available via an OSF view-only link at https://doi.org/10.17605/OSF.IO/QP6AH.

Acknowledgments

The authors are grateful to the responsible editor and the anonymous reviewers for their valuable comments and suggestions, which have greatly improved this paper.

Conflicts of Interest

The authors declare no conflicts of interest.

Appendix A. Supporting Proofs

Appendix A.1. Proof of Theorem 1

Proof. 
Fix ε > 0 and a positive parameter t that will be kept the same for all the N ( · , t ) evaluations.
(a) Choose δ = ε / 2 . Because x k I - fp x 0 and y k I - fp y 0 , the sets
A 1 = { k : N ( x k x 0 , t ) < 1 δ } , A 2 = { k : N ( y k y 0 , t ) < 1 δ }
belong to I. Using the triangle-type axiom of the fuzzy paranorm,
N ( x k + y k ) ( x 0 + y 0 ) , 2 t L N ( x k x 0 , t ) , N ( y k y 0 , t ) ,
so for every k A 1 A 2 we have N ( ( x k + y k ) ( x 0 + y 0 ) , 2 t ) > 1 ε . Hence,
{ k : N ( ( x k + y k ) ( x 0 + y 0 ) , 2 t ) < 1 ε } A 1 A 2 I ,
and consequently x k + y k I - fp x 0 + y 0 .
(b) Let λ R be an arbitrary non-zero scalar and let ε > 0
By the scalar-continuity axiom (FP6) of fuzzy paranorms
α n α , N ( x n x , t ) 1 N ( α n x n α x , t ) 1 ,
there exists a number 0 < η < ε , such that
N ( v , t ) > 1 η N ( λ v , t ) > 1 ε ( for every v X ) .
Since x k I - fp x 0 , we have
B = { k N : N ( x k x 0 , t ) < 1 η } I .
For any k B , one has N ( x k x 0 , t ) 1 η ; by A1, this implies N ( λ x k λ x 0 , t ) = N ( λ ( x k x 0 ) , t ) > 1 ε . Therefore,
{ k : N ( λ x k λ x 0 , t ) < 1 ε } B I ,
which is exactly the statement λ x k I - fp λ x 0 .  □

Appendix A.2. Proof of Theorem 2

Proof. 
(i) ⇒ (ii). Assume x k I - fp x 0 . For each m N set
A m = k : N ( x k x 0 , t ) < 1 1 m ,
so A m I . By AP we can find a “large” set M = { m 1 < m 2 < } F ( I ) , such that each A m M is finite. Define
y k = x k , k M , x 0 , k M .
Then,
{ k : x k y k } = N M I ,
and on the infinite subsequence M, y m j = x m j with
N y m j x 0 , t = N x m j x 0 , t j 1 .
Hence, y k x 0 in the classical fuzzy-paranorm sense.
(ii) ⇒ (i). Conversely, suppose { k : x k y k } I and y k x 0 classically. Then, for any ε > 0 there is an M 0 , such that for all k M 0 , N ( y k x 0 , t ) > 1 ε . Hence,
k : N ( x k x 0 , t ) < 1 ε { k : x k y k } { 1 , 2 , , M 0 1 } I .
This is exactly the definition of x k I - fp x 0 .  □

Appendix A.3. Proof of Theorem 5

Proof. 
Fix ε > 0 and t > 0 . By I-fp convergence,
A ( ε ) : = { k N : N ( x k x 0 , t ) < 1 ε } I .
Since I is admissible, A ( ε ) N . Choose
k 0 N A ( ε ) .
Then, from (A2) we get
N ( x k 0 x 0 , t ) 1 ε .
For any k N , the triangular-type axiom of the fuzzy paranorm gives
N x k x k 0 , 2 t L N ( x k x 0 , t ) , N ( x 0 x k 0 , t ) .
Now set
A 1 ( ε ) : = { k N : N ( x k x k 0 , 2 t ) < 1 2 ε } .
If k A ( ε ) , then N ( x k x 0 , t ) 1 ε . Together with (A3) and the above inequality, this implies
N ( x k x k 0 , 2 t ) > 1 2 ε ,
so k A 1 ( ε ) . Hence,
A 1 ( ε ) A ( ε ) A 1 ( ε ) I .
Finally, letting n ( ε ) : = k 0 , we have
{ k : N ( x k x n , 2 t ) < 1 2 ε } = A 1 ( ε ) I ,
which is exactly the definition of I-fp-Cauchy.  □

Appendix A.4. Proof of Proposition 1

Proof. 
Let z Λ f p I ( x k ) . By definition, there exists a set
M = { m 1 < m 2 < } F ( I )
and t > 0 , such that
lim n N x m n z , t = 1 .
Fix ε > 0 . Then choose n 0 so large that
N x m n z , t 1 ε whenever n n 0 .
Define the set
G ( ε ) : = { k N : N ( x k z , t ) 1 ε } .
Since m n G ( ε ) for all n n 0 , we have
M { m 1 , , m n 0 1 } G ( ε ) .
But M F ( I ) and finite sets lie in I, so M { m 1 , , m n 0 1 } I . Hence, G ( ε ) I , which means z is an I-fp-cluster point of ( x k ) . We conclude that every z Λ f p I ( x k ) belongs to Γ f p I ( x k ) , which proves the claim.  □

Appendix A.5. Proof of Proposition 2

Proof. 
Step 1. x 0 is an I-fp-cluster point. By definition of I-fp convergence, for every ε > 0 and t > 0 ,
A ( ε ) : = { k : N ( x k x 0 , t ) < 1 ε } I .
Hence, its complement
A ( ε ) c = { k : N ( x k x 0 , t ) 1 ε }
does not lie in I, so by Definition 13, x 0 Γ f p I ( x k ) .
Step 2. No other cluster point can exist. Assume, to the contrary, that y 0 x 0 is also in Γ f p I ( x k ) . Choose ε 0 > 0 with
N ( x 0 y 0 , t ) 1 2 ε 0 .
Since y 0 Γ f p I ( x k ) , the set
B : = { k : N ( x k y 0 , t ) < 1 ε 0 }
does not lie in I. On the other hand, set
A : = { k : N ( x k x 0 , t / 2 ) < 1 ε 0 } I .
Using the fuzzy-paranorm (FP3) axiom,
N ( x k y 0 , t ) L N ( x k x 0 , t / 2 ) , N ( x 0 y 0 , t / 2 ) ,
one sees immediately that k A N ( x k y 0 , t ) 1 ε 0 , so
B A .
Since A I , it follows B I , contradiction. Thus, Γ f p I ( x k ) = { x 0 } .
Step 3. Equality of limit- and cluster-sets. By Proposition 1 we already have Λ f p I ( x k ) Γ f p I ( x k ) . Since x 0 Λ f p I ( x k ) , both sets equal { x 0 } .  □

Appendix A.6. Proof of Proposition 3

Proof. 
Let { z m } m = 1 Γ f p I ( x k ) be a sequence of cluster points converging to some z X :
lim m N z m z , t = 1 for t > 0 .
We must show z Γ f p I ( x k ) . By Definition 13, for each m and each δ > 0 ,
K m ( δ ) : = { k : N ( x k z m , t ) < 1 δ } I .
Fix ε > 0 and set δ = ε / 2 . Choose M so large that
N z M z , t > 1 δ .
Then, for every k K M ( δ ) , the (FP3) axiom gives
N ( x k z , 2 t ) L N ( x k z M , t ) , N ( z M z , t ) > 1 ε ,
so
{ k : N ( x k z , 2 t ) < 1 ε } K M ( δ ) .
But K M ( δ ) I means K M ( δ ) F ( I ) . Since the filter F ( I ) is upward-closed, any superset of K M ( δ ) also lies in F ( I ) , and so cannot belong to I. As
{ k : N ( x k z , 2 t ) < 1 ε } K M ( δ ) ,
it follows that { k : N ( x k z , 2 t ) < 1 ε } I . Therefore, z Γ f p I ( x k ) , and Γ f p I ( x k ) is closed.  □

References

  1. Fast, H. Sur la convergence statistique. Colloq. Math. 1951, 2, 241–244. [Google Scholar] [CrossRef]
  2. Steinhaus, H. Sur la convergence ordinaire et la convergence asymptotique. Colloq. Math. 1951, 2, 73–74. [Google Scholar]
  3. Kostyrko, P.; Šalát, T.; Wilczyński, W. I-convergence. Real Anal. Exch. 2000, 26, 669–686. [Google Scholar] [CrossRef]
  4. Katsaras, A.K. Fuzzy topological vector spaces. Fuzzy Sets Syst. 1984, 12, 143–154. [Google Scholar] [CrossRef]
  5. Felbin, C. Finite-dimensional fuzzy normed linear space. Fuzzy Sets Syst. 1992, 48, 239–248. [Google Scholar] [CrossRef]
  6. Bag, T.; Samanta, S.K. Fuzzy bounded linear operators. Fuzzy Sets Syst. 2005, 151, 513–547. [Google Scholar] [CrossRef]
  7. Cheng, S.; Mordeson, J. Fuzzy Linear Operators and Fuzzy Normed Linear Spaces. Bull. Calcutta Math. Soc. 1994, 86, 429–436. [Google Scholar]
  8. Hazarika, B.; Savaş, E. Some I-convergent λ-summable difference sequence spaces of fuzzy real numbers defined by a sequence of Orlicz. Math. Comput. Model. 2011, 54, 2986–2998. [Google Scholar] [CrossRef]
  9. Hazarika, B. On ideal convergent sequences in fuzzy normed linear spaces. Afr. Mat. 2014, 25, 987–999. [Google Scholar] [CrossRef]
  10. Rashid, M.H.M.; Kočinac, L.D.R. Ideal convergence in 2-fuzzy 2-normed spaces. Hacet. J. Math. Stat. 2017, 46, 149–162. [Google Scholar] [CrossRef]
  11. Dündar, E.; Türkmen, M.R. On I2-Cauchy Double Sequences in Fuzzy Normed Spaces. Commun. Adv. Math. Sci. 2019, 2, 154–160. [Google Scholar]
  12. Türkmen, M.R. On Iθ2-convergence in fuzzy normed spaces. J. Inequalities Appl. 2020, 2020, 127. [Google Scholar] [CrossRef]
  13. Dündar, E.; Türkmen, M.R.; Akın, N.P. Regularly Ideal Convergence of Double Sequences in Fuzzy Normed Spaces. Bull. Math. Anal. Appl. 2020, 12, 12–26. [Google Scholar]
  14. Simons, S. On paranormed spaces. Proc. Am. Math. Soc. 1964, 15, 74–80. [Google Scholar]
  15. Maddox, I.J. Sequence spaces of non-absolute type. Math. Proc. Camb. Philos. Soc. 1968, 64, 335–340. [Google Scholar] [CrossRef]
  16. Çınar, M.; Et, M.; Karakaş, M. On fuzzy paranormed spaces. Int. J. Gen. Syst. 2023, 52, 61–71. [Google Scholar] [CrossRef]
  17. Gijsbrechts, J.; Imdahl, C.; Boute, R.N.; Van Mieghem, J.A. Optimal Robust Inventory Management with Volume Flexibility: Matching Capacity and Demand with the Lookahead Peak-Shaving Policy. Prod. Oper. Manag. 2023, 32, 3357–3373. [Google Scholar] [CrossRef]
  18. Xie, C.; Wang, L.; Yang, C. Robust Inventory Management with Multiple Supply Sources. Eur. J. Oper. Res. 2021, 295, 463–474. [Google Scholar] [CrossRef]
  19. Zhang, D.; Turan, H.H.; Sarker, R.; Essam, D. Robust Optimization Approaches in Inventory Management: Part B—The Comparative Study. IISE Trans. 2024, 57, 845–871. [Google Scholar] [CrossRef]
  20. Öğünmez, H.; Türkmen, M.R. Applying λ-Statistical Convergence in Fuzzy Paranormed Spaces to Supply Chain Inventory Management under Demand Shocks (DS). Mathematics 2025, 13, 1977. [Google Scholar] [CrossRef]
  21. Zhang, G.P.; Xia, Y.; Xie, M. Intermittent demand forecasting with transformer neural networks. Ann. Oper. Res. 2024, 339, 1051–1072. [Google Scholar] [CrossRef]
  22. Alnahhal, M.; Aylak, B.L.; Al Hazza, M.; Sakhrieh, A. Economic Order Quantity: A State-of-the-Art in the Era of Uncertain Supply Chains. Sustainability 2024, 16, 5965. [Google Scholar] [CrossRef]
  23. Guggenberger, T.; Schweizer, A.; Urbach, N. Improving inter-organizational information sharing for vendor managed inventory: Toward a decentralized information hub using blockchain technology. IEEE Trans. Eng. Manag. 2020, 67, 1074–1085. [Google Scholar] [CrossRef]
  24. Xiao, J.; Zhu, X. On linearly topological structure and property of fuzzy normed linear space. Fuzzy Sets Syst. 2002, 125, 153–161. [Google Scholar] [CrossRef]
  25. Şençimen, C.; Pehlivan, S. Statistical convergence in fuzzy normed linear spaces. Fuzzy Sets Syst. 2008, 159, 361–370. [Google Scholar] [CrossRef]
Figure 1. Flowchart of the I-fp based inventory control policy: fuzzy-demand input, ideal filtering, base-stock computation, conditional update, and weekly performance feedback. Solid arrows denote the intra-week process flow; the dashed arrow shows the loop to the next week ( k k + 1 ).
Figure 1. Flowchart of the I-fp based inventory control policy: fuzzy-demand input, ideal filtering, base-stock computation, conditional update, and weekly performance feedback. Solid arrows denote the intra-week process flow; the dashed arrow shows the loop to the next week ( k k + 1 ).
Mathematics 13 02478 g001
Figure 2. Cost sensitivity to learning rate α (error bars: 95% CI).
Figure 2. Cost sensitivity to learning rate α (error bars: 95% CI).
Mathematics 13 02478 g002
Figure 3. Stock level vs. fuzzy demand bounds. Grey bands indicate holiday weeks.
Figure 3. Stock level vs. fuzzy demand bounds. Grey bands indicate holiday weeks.
Mathematics 13 02478 g003
Figure 4. I-fp convergence of | S k S * | with δ 0.2 = 0.25 threshold.
Figure 4. I-fp convergence of | S k S * | with δ 0.2 = 0.25 threshold.
Mathematics 13 02478 g004
Table 1. Performance classification of the I-fp filtering approach under different demand uncertainty levels.
Table 1. Performance classification of the I-fp filtering approach under different demand uncertainty levels.
Demand UncertaintyCost Reduction (vs. Crisp)Stockout Rate (Relative to Baseline)
Low≈5–10%≈1–2 pp drop
Medium≈15–20%≈4–6 pp drop
High≈25–30%≈7–10 pp drop
Table 2. Extreme-case sensitivity ( α { 0.2 , 0.8 } , triangular bounds ± 10 % ).
Table 2. Extreme-case sensitivity ( α { 0.2 , 0.8 } , triangular bounds ± 10 % ).
α Bound ShiftTotal Cost (USD)Service Level (%)
0.2–10%49293.9
0.2+10%50693.5
0.8–10%47493.8
0.8+10%48993.3
Table 3. Performance comparison ( N = 1000 , α = 0.5 ).
Table 3. Performance comparison ( N = 1000 , α = 0.5 ).
MetricCrisp BaselineFuzzy–IdealImprovement
Service level (%) 86.4 ± 0.8 93.7 ± 0.5 +7.3 pp
Avg. inventory 52.1 ± 1.2 38.4 ± 0.9 −26.3%
Total cost ($) 695 ± 14 481 ± 11 −30.8%
Disclaimer/Publisher’s Note: The statements, opinions and data contained in all publications are solely those of the individual author(s) and contributor(s) and not of MDPI and/or the editor(s). MDPI and/or the editor(s) disclaim responsibility for any injury to people or property resulting from any ideas, methods, instructions or products referred to in the content.

Share and Cite

MDPI and ACS Style

Türkmen, M.R.; Öğünmez, H. I-fp Convergence in Fuzzy Paranormed Spaces and Its Application to Robust Base-Stock Policies with Triangular Fuzzy Demand. Mathematics 2025, 13, 2478. https://doi.org/10.3390/math13152478

AMA Style

Türkmen MR, Öğünmez H. I-fp Convergence in Fuzzy Paranormed Spaces and Its Application to Robust Base-Stock Policies with Triangular Fuzzy Demand. Mathematics. 2025; 13(15):2478. https://doi.org/10.3390/math13152478

Chicago/Turabian Style

Türkmen, Muhammed Recai, and Hasan Öğünmez. 2025. "I-fp Convergence in Fuzzy Paranormed Spaces and Its Application to Robust Base-Stock Policies with Triangular Fuzzy Demand" Mathematics 13, no. 15: 2478. https://doi.org/10.3390/math13152478

APA Style

Türkmen, M. R., & Öğünmez, H. (2025). I-fp Convergence in Fuzzy Paranormed Spaces and Its Application to Robust Base-Stock Policies with Triangular Fuzzy Demand. Mathematics, 13(15), 2478. https://doi.org/10.3390/math13152478

Note that from the first issue of 2016, this journal uses article numbers instead of page numbers. See further details here.

Article Metrics

Back to TopTop