-
Manganese Superoxide Dismutase: Structure, Function, and Implications in Human Disease -
Oxidative Stress in the Pathophysiology of Chronic Venous Disease -
Inhibitory Infrared Light Restores Mitochondrial Homeostasis in an Oxygen–Glucose Deprivation/Reoxygenation Model -
In Silico and In Vitro Analysis of Synergistic Bioactivities of Morus alba and Pinus densiflora Extracts with Methyl Gallate
Journal Description
Antioxidants
Antioxidants
is an international, peer-reviewed, open access journal, and is published monthly online by MDPI. The International Coenzyme Q10 Association (ICQ10A), Israel Society for Oxygen and Free Radical Research (ISOFRR) and European Academy for Molecular Hydrogen Research (EAMHR) are affiliated with Antioxidants and their members receive discounts on the article processing charge.
- Open Access— free for readers, with article processing charges (APC) paid by authors or their institutions.
- High Visibility: indexed within Scopus, SCIE (Web of Science), PubMed, PMC, FSTA, PubAg, CAPlus / SciFinder, and other databases.
- Journal Rank: JCR - Q1 (Chemistry, Medicinal) / CiteScore - Q1 (Food Science)
- Rapid Publication: manuscripts are peer-reviewed and a first decision is provided to authors approximately 17.4 days after submission; acceptance to publication is undertaken in 2.4 days (median values for papers published in this journal in the first half of 2025).
- Recognition of Reviewers: reviewers who provide timely, thorough peer-review reports receive vouchers entitling them to a discount on the APC of their next publication in any MDPI journal, in appreciation of the work done.
- Testimonials: See what our editors and authors say about Antioxidants.
- Companion journal: Oxygen.
Impact Factor:
6.6 (2024);
5-Year Impact Factor:
7.3 (2024)
Latest Articles
BiombalanceTM: A Specific Oligomeric Procyanidin-Rich Grape Seed Extract as Multifunctional Ingredient Integrating Antibacterial, Antioxidant, and Anti-Inflammatory Activities with Beneficial Gut–Brain Axis Modulation
Antioxidants 2025, 14(12), 1484; https://doi.org/10.3390/antiox14121484 - 10 Dec 2025
Abstract
Polyphenols, as natural compounds abundant in plant-derived foods, have been recognised for their human health benefits. This study evaluates the multifunctional properties of BiombalanceTM (BB), a grape seed extract rich in oligomeric procyanidins, in various in vitro and in vivo models. BB
[...] Read more.
Polyphenols, as natural compounds abundant in plant-derived foods, have been recognised for their human health benefits. This study evaluates the multifunctional properties of BiombalanceTM (BB), a grape seed extract rich in oligomeric procyanidins, in various in vitro and in vivo models. BB was studied to assess (i) its antimicrobial effects in different bacterial species; (ii) its protective effects against oxidative and inflammatory stress in Caco-2 cells; and (iii) its effects in mice, which were fed a standard diet with or without BB at two different doses (BB1X and BB2X) to understand the impacts of BB on microbiota and gut homeostasis. BB selectively inhibited several bacterial species, including Staphylococcus aureus, Helicobacter pylori, and Blautia coccoides. In addition, BB protected Caco-2 cells against hydrogen peroxide (H2O2)-induced oxidative damage and lipopolysaccharide (LPS)-induced oxidative and inflammatory stress. In vivo, BB supplementation upregulated the expression of antioxidant and homeostasis genes in the colon, ileum, and liver, accompanied by dose-dependent changes in the gut microbiota composition. Functional predictions indicated favourable modulation of microbial metabolic pathways, including those involved in antioxidant capacity and glutamate degradation. Furthermore, BB positively influenced key gut–brain axis mediators, including GLP-1, the GLP-1 receptor, and NPY. These findings highlight the potential of BiombalanceTM to support health and gut–brain communication and to protect against oxidative and inflammatory stress in the gut.
Full article
(This article belongs to the Special Issue Antioxidant Activity of Grape and Grape By-Products)
►
Show Figures
Open AccessArticle
Green Tea Catechins Mitigate Hepatocyte Ferroptosis Through Attenuation of Oxidative Stress and Improvement of Antioxidant Systems
by
Pimpisid Koonyosying, Wit Tharanon, Kavee Pairojthanachai, Yanisa Samakarn, Kornkan Meejak, Narisara Paradee, Onsaya Kerdto, Suphatta Yubo, Yanping Zhong and Somdet Srichairatanakool
Antioxidants 2025, 14(12), 1483; https://doi.org/10.3390/antiox14121483 - 10 Dec 2025
Abstract
Lipid peroxide (LPO) accumulation and a depletion of intracellular antioxidants are hallmarks of ferroptosis, a controlled iron-dependent form of cell death. Iron chelators and radical scavengers can stop it, while erastin or iron overload can cause it. The main catechin in green tea
[...] Read more.
Lipid peroxide (LPO) accumulation and a depletion of intracellular antioxidants are hallmarks of ferroptosis, a controlled iron-dependent form of cell death. Iron chelators and radical scavengers can stop it, while erastin or iron overload can cause it. The main catechin in green tea extract (GTE), epigallocatechin-3-gallate (EGCG), has iron-chelating and antioxidant activities. Herein, we investigated the effects of EGCG-rich GTE on ferroptosis in iron-loaded hepatocytes. The contents of EGCG, total phenolics (TPC), and flavonoids (TFC), as well as ABTS•+-scavenging activity and cytotoxicity, were determined. Human hepatoma (Huh7) cells were treated with ferric ammonium citrate (FAC) to induce ferroptosis and were co-treated with various concentrations of GTE. Labile iron pool (LIP), reactive oxygen species (ROS), LPO, glutathione (GSH), and glutathione peroxidase 4 (GPX-4) activity were then measured in the cells. One gram of GTE contained 26 mg of EGCG, with a TPC of 172.2 mg gallic acid equivalents and a TFC of 32.9 mg quercetin equivalents. GTE displayed concentration-dependent ABTS•+-scavenging activity (IC50 = 1.03 mg) that was equivalent to 0.29 mg of Trolox, reporting a Trolox-equivalent antioxidant capacity (TEAC) value of 0.29 mg. High-dose GTE (>100 µM EGCG equivalent) reduced cell viability below 80% (p < 0.05). Intracellular LIP, ROS, and LPO levels were markedly elevated, whereas GSH and GPX-4 activity levels were decreased (p < 0.05) in iron-loaded Huh7 cells. GTE treatment mitigated these alterations in a dose-dependent manner (p < 0.05). These cell-based in vitro findings indicate that EGCG-rich GTE can attenuate ferroptosis-associated oxidative stress in hepatocytes under iron-loading conditions. GTE may serve as a potential dietary antioxidant candidate; further mechanistic studies and in vivo experiments are required to determine its physiological relevance and translational applicability.
Full article
(This article belongs to the Special Issue Plant Polyphenols in Human Health: Emerging Insights for Future Therapeutic Strategies)
►▼
Show Figures

Figure 1
Open AccessArticle
Analyses of Antioxidative Response in Tomato (Solanum lycopersicum L.) Grown with Biochar and PGPMs
by
Silvia Carlo, Marta Trazza, Luca Pagano and Marta Marmiroli
Antioxidants 2025, 14(12), 1482; https://doi.org/10.3390/antiox14121482 - 10 Dec 2025
Abstract
Solanum lycopersicum plants were grown in pots amended with biochar and PGPMs (plant growth-promoting microorganisms: Pseudomonas fluorescens and Azotobacter chroococcum), applied singularly and in combination, for three months, after which plants and soils were collected, divided into treatment groups based on organs,
[...] Read more.
Solanum lycopersicum plants were grown in pots amended with biochar and PGPMs (plant growth-promoting microorganisms: Pseudomonas fluorescens and Azotobacter chroococcum), applied singularly and in combination, for three months, after which plants and soils were collected, divided into treatment groups based on organs, and analyzed. The following biochemical markers were studied: cellular respiration, shoot fresh and dry weight, root fresh weight, photosynthetic pigments (chlorophyll a, chlorophyll b, and carotenoids), membrane lipid peroxidation, proline content, total antioxidant capacity (DPPH and ABTS assay), hydrogen peroxide, ascorbic acid, total phenolic content, enzymatic activity (SOD, POD, CAT, and APX), total soluble sugar content, and total protein content. Also, soil parameters, such as pH, EC, total enzymatic activity, active carbon, and respiration, were measured. While biochar alone induced root H2O2 accumulation, its co-application with PGPMs turned this signal into a systemic trigger for defense, enhancing the antioxidant capacity and the production of proline, phenolics, and ascorbic acid without causing oxidative damage. At the soil level, microorganisms counteracted biochar’s inhibitory effects on enzymatic activity and intensified labile carbon use, indicating a more dynamic rhizosphere. Multivariate analysis confirmed that the combined treatment remodulated the plant–soil system, converting a stress factor into a resilience enhancer. This synergy underscores the role of biochar as an effective microbial carrier and PGPM consortia as bioactivators, together providing a powerful tool to prime crops against climate stress while preserving soil health.
Full article
(This article belongs to the Special Issue Oxidative Stress and Antioxidant Defense in Crop Plants, 2nd Edition)
►▼
Show Figures

Figure 1
Open AccessArticle
Acute Impact of Polyphenol-Rich vs. Carbohydrate-Rich Foods and Beverages on Exercise-Induced ROS and FRAP in Healthy Sedentary Female Adults—A Randomized Controlled Trial
by
Markus Gassner, Laura Bragagna, Helia Heidari Dasht Bayaz, Caroline Stumpf-Knaus, Laura Schlosser, Julia Lemberg, Julia Brem, Marc Pignitter, Matthias Strauss, Karl-Heinz Wagner and Daniel König
Antioxidants 2025, 14(12), 1481; https://doi.org/10.3390/antiox14121481 - 10 Dec 2025
Abstract
Polyphenols and carbohydrates may modulate exercise-induced oxidative stress through distinct mechanisms: polyphenols via antioxidative properties, and carbohydrates via improved rapidly available energy supply. This randomized controlled trial (RCT) compared the acute effects of polyphenol-rich foods (pomegranate juice, blueberries), carbohydrate-rich foods (whole-grain bread, bread
[...] Read more.
Polyphenols and carbohydrates may modulate exercise-induced oxidative stress through distinct mechanisms: polyphenols via antioxidative properties, and carbohydrates via improved rapidly available energy supply. This randomized controlled trial (RCT) compared the acute effects of polyphenol-rich foods (pomegranate juice, blueberries), carbohydrate-rich foods (whole-grain bread, bread roll) and water control on HIIT-induced changes in ROS and FRAP in thirty healthy females. We conducted an RCT with two parallel intervention cohorts (study arm one: blueberries, whole-grain bread, bread roll, water (control); study arm two: pomegranate juice, water (control)), in which participants completed single-dose intervention days following 12 h fasting. On each intervention day, ROS and FRAP were assessed at baseline, pre-HIIT, post-HIIT and after 15 min recovery. Carbohydrate intake significantly reduced FRAP elevations (−2.16% (p < 0.05)) vs. polyphenols (−2.49% vs. water (p < 0.01) from pre-HIIT to post-HIIT). Furthermore, carbohydrate intake showed a tendency toward attenuating the exercise-induced increase in ROS (−7.75%, p = 0.095, vs. polyphenols from pre-HIIT to post-HIIT), although this did not reach statistical significance. Polyphenol-rich foods accelerated ROS reduction during the 15 min recovery phase (−8.22% (p < 0.01) vs. carbohydrates). No significant differences compared to water were observed from pre-HIIT to post-HIIT (polyphenols: p > 0.05; carbohydrates: p > 0.05) or from post-HIIT to 15 min post-HIIT (polyphenols: p > 0.05; carbohydrates: p > 0.05), which could be expected under fasted HIIT conditions. Overall, carbohydrates mitigated oxidative stress during exercise, whereas polyphenol-rich foods supported short-term post-exercise recovery.
Full article
(This article belongs to the Special Issue The Role of Antioxidants in Enhancing Training Adaptation, Exercise Performance, and Post-exercise Recovery)
►▼
Show Figures

Figure 1
Open AccessArticle
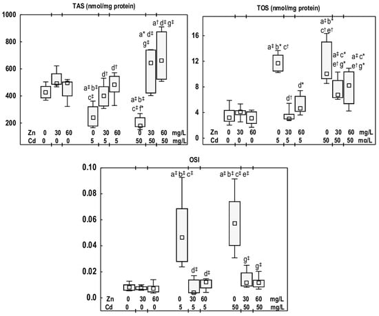
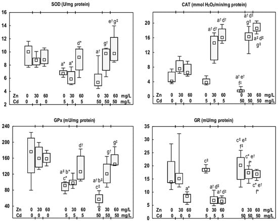
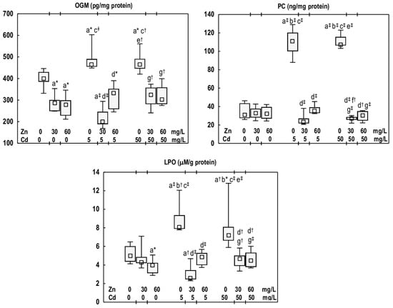
The Protective Effect of Zinc Supplementation Against Oxidative Stress and Oxidative Modifications of Cellular Macromolecules in the Mandibular Bone of Rats Exposed to Cadmium
by
Kamil Bijowski, Ewa Dąbrowska, Małgorzata M. Brzóska, Joanna Rogalska, Karolina Orywal, Zofia N. Dąbrowska and Jan Borys
Antioxidants 2025, 14(12), 1480; https://doi.org/10.3390/antiox14121480 - 10 Dec 2025
Abstract
In a rat model simulating moderate and relatively high human exposure to cadmium (Cd; 5 and 50 mg/L, respectively, for 12 months), it was examined whether zinc (Zn) supplementation (30 and 60 mg/L, increasing the daily intake of this element by 71% and
[...] Read more.
In a rat model simulating moderate and relatively high human exposure to cadmium (Cd; 5 and 50 mg/L, respectively, for 12 months), it was examined whether zinc (Zn) supplementation (30 and 60 mg/L, increasing the daily intake of this element by 71% and 146%, respectively) could protect against this xenobiotic-caused disruption of the oxidative–reductive balance in the mandibular bone tissue and the subsequent oxidative damage to nucleic acids, proteins, and lipids. The exposure to Cd weakened the enzymatic antioxidative barrier (superoxide dismutase (SOD), catalase (CAT), and glutathione peroxidase (GPx)) and decreased the total antioxidative status (TAS) of this tissue. The treatment with Cd also increased the concentration of hydrogen peroxide (H2O2) and the total oxidative status (TOS) of the mandibular bone tissue, leading to the development of oxidative stress, as indicated by an elevated value of the oxidative stress index (OSI), and oxidative damage to nucleic acids, lipids, and proteins. Zn supplementation at 30 and 60 mg/L during Cd exposure at 5 and 50 mg/L effectively protected against the accumulation of this toxic heavy metal in mandibular bone tissue and prevented oxidative stress and oxidative modifications of nucleic acids, proteins, and lipids. In conclusion, increasing Zn intake by at least 71% during chronic oral exposure to Cd may prevent oxidative–antioxidative imbalance and the development of oxidative stress, thereby safeguarding cellular macromolecules in the mandibular bone tissue from oxidative damage. These findings highlight the potential role of Cd exposure in the aetiology of mandibular bone damage and provide the first evidence that Zn supplementation may represent an effective intervention to alleviate adverse impact of long-term oral exposure to Cd on mandibular bone.
Full article
(This article belongs to the Section Health Outcomes of Antioxidants and Oxidative Stress)
►▼
Show Figures

Figure 1
Open AccessCorrection
Correction: Senguttuvan et al. The Anti-Cancer Role of Pterostilbene in Endometrial Cancer: A Phase II Prospective, Randomized, Window-of-Opportunity Clinical Trial with Megestrol Acetate. Antioxidants 2025, 14, 345
by
Rosemary N. Senguttuvan, Hyejin Cho, Xiwei Wu, Paul H. Frankel, Nora Ruel, Susan E. Yost, Mehdi Kebria, Ernest Han, Mihae Song, Maria de Leon, Marta Invernizzi, Melissa Eng, Raechelle Tinsley, Behrouz Salehian, Aimin Li, Daniel Schmolze, Sue Chang, Javier Arias-Stella and Thanh H. Dellinger
Antioxidants 2025, 14(12), 1479; https://doi.org/10.3390/antiox14121479 - 10 Dec 2025
Abstract
There was a mistake in the published paper [...]
Full article
(This article belongs to the Section Health Outcomes of Antioxidants and Oxidative Stress)
►▼
Show Figures

Figure 1
Open AccessArticle
Investigating Nickel-Induced Neurotoxicity: Associations with Gut Microbiota Dysbiosis and Ferroptosis
by
Yao Shen, Kai Cao, Wenjuan Zhang, Chun Chen, Chang Gao, Jingran Wang, Tian Xin, Cun Li, Shusheng Tang, Xingyao Pei and Daowen Li
Antioxidants 2025, 14(12), 1478; https://doi.org/10.3390/antiox14121478 - 9 Dec 2025
Abstract
Nickel is a pervasive heavy metal with the potential for multi-route exposure, raising significant concerns regarding systemic toxicity. Although Ni2+ has been implicated in nickel sulfate NiSO4-induced neurotoxicity, its underlying mechanisms remain incompletely elucidated. The present study investigates the role
[...] Read more.
Nickel is a pervasive heavy metal with the potential for multi-route exposure, raising significant concerns regarding systemic toxicity. Although Ni2+ has been implicated in nickel sulfate NiSO4-induced neurotoxicity, its underlying mechanisms remain incompletely elucidated. The present study investigates the role of NiSO4-induced ferroptosis as a potential contributor to neurotoxicity. C57BL/6 mice were administered NiSO4 daily via oral gavage at doses of 50, 100, and 200 mg/kg over 28 days. Neurobehavioral assessments, histopathological examination, transmission electron microscopy, and molecular profiling were conducted to evaluate brain injury and ferroptotic activity. Gut microbiota composition and intestinal barrier integrity were systematically evaluated. In vitro, HT22 cells were subjected to NiSO4 treatment, followed by integrative transcriptomic analysis complemented by pharmacological and genetic manipulation to delineate the contributions of ferroptosis and autophagy. The results demonstrated that NiSO4 exposure inhibited body weight gain, elicited depression-like behaviors, and initiated ferroptosis, evidenced by ultrastructural mitochondrial damage and dysregulated expression of glutathione peroxidase 4/acyl-CoA synthetase long chain family member 4 (GPX4/ACSL4). Furthermore, NiSO4 caused gut microbiota dysbiosis and compromised the intestinal barrier, which was correlated with the induction of ferroptosis in neuronal cells of the brain. In HT22 cells, NiSO4 elicited dose-dependent cytotoxicity and lactate dehydrogenase (LDH) release. KEGG pathway enrichment analysis further revealed that NiSO4 treatment significantly upregulated pathways associated with ferroptosis, autophagy, and lysosomal function. Moreover, both ferrostatin-1 and rapamycin attenuated NiSO4-induced cytotoxicity and ferroptosis, indicating that autophagy serves a protective function against ferroptotic cell death. Additionally, overexpression of Transcription Factor EB (TFEB) attenuated NiSO4-induced ferroptosis by downregulating ACSL4, and upregulating GPX4, implicating the autophagy–lysosome pathway in the protective regulation of this cell death process. In summary, our findings indicated that NiSO4-induced neurotoxicity was strongly associated with gut microbiota dysbiosis and coincided with ferroptosis in the brain, while stimulation of the autophagy–lysosome pathway conferred neuroprotective effects via modulating TFEB-dependent anti-ferroptotic mechanisms. These findings offer novel insights for risk assessment and therapeutic strategies of nickel-related neurotoxicity.
Full article
(This article belongs to the Special Issue Natural Antioxidants in Counteracting Mycotoxin and Heavy Metal Toxicity)
►▼
Show Figures

Figure 1
Open AccessArticle
Climate-Driven Variability in the Chemical Composition and Antioxidant Activity of Allium ursinum L.
by
Jolita Radušienė, Birutė Karpavičienė, Kristina Zymone, Mindaugas Marksa and Lina Raudone
Antioxidants 2025, 14(12), 1477; https://doi.org/10.3390/antiox14121477 - 9 Dec 2025
Abstract
Allium ursinum L. (wild garlic) is a valuable medicinal and culinary plant, rich in bioactive compounds with antioxidant properties. This study evaluated the chemical composition and antioxidant activity of A. ursinum populations growing across eleven distinct sites in Lithuania, representing their different habitats.
[...] Read more.
Allium ursinum L. (wild garlic) is a valuable medicinal and culinary plant, rich in bioactive compounds with antioxidant properties. This study evaluated the chemical composition and antioxidant activity of A. ursinum populations growing across eleven distinct sites in Lithuania, representing their different habitats. Leaves and flowers were extracted using solvent systems optimized for different compound groups, 70% methanol for phenolics, purified water for sulfur compounds, and methanol for carotenoids, assisted by ultrasonic extraction. Using HPLC-PDA and spectrophotometric assays, major flavonol glycosides, sulfur compounds and carotenoids were quantified in leaves and flowers. Significant variability in compound concentrations was observed between populations and plant organs. Flowers accumulated allicin (622–1442 μg/g DM) and higher levels of flavonol derivatives (up to 5949 μg/g DM), whereas leaves contained more carotenoids (384–656 μg/g DM). Antioxidant activity ranged from 473 to 719 μmol TE/g DM and showed positive correlation with the total content of identified phenolics in flowers. However, no significant correlation was observed between total phenolics and total antioxidant capacity in leaves. Multivariate analysis revealed clear clustering of populations based on climatic parameters, with higher precipitation and moderate spring temperatures favoring higher phenolic content. These findings suggest that local environmental factors significantly influence phytochemical profiles and antioxidant potential in A. ursinum. The results emphasize the importance of habitat conditions for optimal yield of bioactive compounds and support the development of site-adapted cultivation strategies for high-quality production of A. ursinum raw material.
Full article
(This article belongs to the Special Issue Phytochemical Profiling, Antioxidant Activity and Therapeutic Properties of Medicinal Plants)
►▼
Show Figures

Figure 1
Open AccessArticle
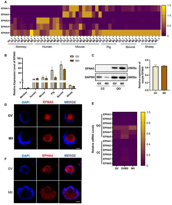
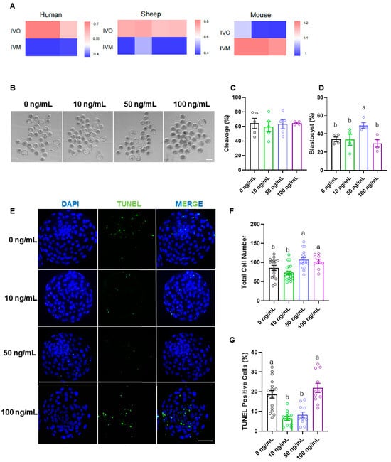
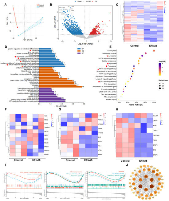
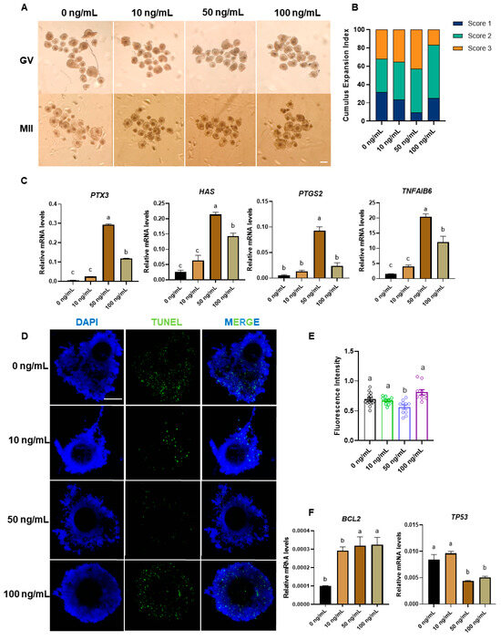
EFNA5 as an Oocyte-Derived Factor Enhances Developmental Competence by Modulating Oxidative Stress, Inflammation, and Apoptosis During In Vitro Maturation
by
Xingyuan Liu, Jian Cui, Yubing Wang, Jia Hao, Yingjie Wu, Yinjuan Wang, Lei An, Jianhui Tian and Guangyin Xi
Antioxidants 2025, 14(12), 1476; https://doi.org/10.3390/antiox14121476 - 9 Dec 2025
Abstract
In vitro maturation (IVM) of oocytes remains suboptimal due to oxidative stress and disrupted cumulus–oocyte communication. Oocyte-derived factors (ODFs) are key mediators of this crosstalk and crucial for oocyte competence. Here, we provide systematic evidence that ephrin-A5 (EFNA5) is an oocyte-derived membrane ligand
[...] Read more.
In vitro maturation (IVM) of oocytes remains suboptimal due to oxidative stress and disrupted cumulus–oocyte communication. Oocyte-derived factors (ODFs) are key mediators of this crosstalk and crucial for oocyte competence. Here, we provide systematic evidence that ephrin-A5 (EFNA5) is an oocyte-derived membrane ligand capable of regulating oocyte quality during IVM. Cross-species transcriptomic analysis revealed that EFNA5 is stably enriched in mammalian oocytes but markedly reduced in in vitro-matured oocytes compared with in vivo counterparts. Using the ovine IVM model, supplementation with recombinant EFNA5 significantly improved blastocyst formation, increased total cell numbers, and reduced apoptosis. Mechanistically, EFNA5 promoted cumulus–oocyte complex expansion, reduced reactive oxygen species accumulation, activated NRF2-dependent antioxidant signaling, and suppressed NF-κB-driven inflammation. RNA-seq and functional validation further confirmed that EFNA5 enhanced redox homeostasis and decreased DNA damage, collectively improving oocyte developmental potential. These findings establish EFNA5 as a novel and conserved ODF that alleviates oxidative and inflammatory stress to enhance oocyte quality and embryo development, providing mechanistic insight and a potential strategy for improving assisted reproductive technologies.
Full article
(This article belongs to the Special Issue Redox Regulation in Animal Reproduction)
►▼
Show Figures

Figure 1
Open AccessReview
The Interplay Between the Ubiquitin–Proteasome System and Oxidative Stress: A Future Perspective in Eye Diseases
by
Grazia Raffaella Tundo, Gabriele Antonio Zingale, Irene Pandino, Elisa Peroni, Diego Sbardella and Alessio Bocedi
Antioxidants 2025, 14(12), 1475; https://doi.org/10.3390/antiox14121475 - 9 Dec 2025
Abstract
Redox unbalance, a molecular trait common to neurodegenerative conditions and para-physiological processes like aging, is a critical factor in disease development and in exacerbating progression. The mechanism by which redox imbalance perturbs cellular homeostasis is strongly linked to the activity and function of
[...] Read more.
Redox unbalance, a molecular trait common to neurodegenerative conditions and para-physiological processes like aging, is a critical factor in disease development and in exacerbating progression. The mechanism by which redox imbalance perturbs cellular homeostasis is strongly linked to the activity and function of the ubiquitin–proteasome system (UPS). The UPS, along with autophagy, is the primary intracellular proteolytic system, regulating targeted proteolysis and removing damaged proteins. Consequently, the UPS serves also as the first line of defense for cellular recovery following exposure to redox stressors. Paradoxically, the composition and function of the UPS can also be negatively targeted by redox unbalance through a vicious cycle. The alterations in redox balance and UPS biological mechanisms are involved in the etiopathogenesis of chronic eye disorders. These disorders encompass a diverse repertoire of pathologies affecting the retinal layers (e.g., age-related macular degeneration, diabetic retinopathy) and the optic nerve (e.g., glaucoma). Nowadays, the comprehension of the interplay between proteostasis and oxidative redox status remains pivotal for identifying new therapeutic approaches. Encouragingly, a number of anti-oxidant compounds have been reported to modulate proteasome activity against redox insults in vitro and in vivo. Furthermore, these compounds provide cytoprotective roles in both in vitro and animal models of eye diseases. Therefore, this review highlights recent research on the interplay of the UPS with oxidative stress in physio-pathological conditions, focusing on the onset and progression of ocular diseases, thereby providing new insights into UPS-oxidative stress interaction.
Full article
(This article belongs to the Special Issue The Role of Oxidative Stress in Age-Related and Degenerative Eye Diseases)
►▼
Show Figures

Figure 1
Open AccessReview
The Redox–Adhesion–Exosome (RAX) Hub in Cancer: Lipid Peroxidation-Driven EMT Plasticity and Ferroptosis Defense with HNE/MDA Signaling and Lipidomic Perspectives
by
Moon Nyeo Park, Jinwon Choi, Rosy Iara Maciel de Azambuja Ribeiro, Domenico V. Delfino, Seong-Gyu Ko and Bonglee Kim
Antioxidants 2025, 14(12), 1474; https://doi.org/10.3390/antiox14121474 - 8 Dec 2025
Abstract
Cancer cell plasticity drives metastasis and therapy resistance through dynamic transitions between epithelial, mesenchymal, and neural crest stem-like (NCSC) states; however, a unifying mechanism that stabilizes these transitions remains undefined. To address this gap, we introduce a N-cadherin (CDH2)-centered redox–adhesion–exosome (RAX) hub that
[...] Read more.
Cancer cell plasticity drives metastasis and therapy resistance through dynamic transitions between epithelial, mesenchymal, and neural crest stem-like (NCSC) states; however, a unifying mechanism that stabilizes these transitions remains undefined. To address this gap, we introduce a N-cadherin (CDH2)-centered redox–adhesion–exosome (RAX) hub that links oxidative signaling, adhesion dynamics, and exosome-mediated immune communication into a closed-loop framework. Within this network, reactive oxygen species (ROS) pulses license epithelial–mesenchymal transition (EMT), AXL–FAK/Src signaling consolidates mesenchymal adhesion, and selective exosomal cargoes—including miR-21, miR-200, miR-210, and PD-L1—propagate plasticity and immune evasion. Lipid peroxidation acts as a central checkpoint connecting ROS metabolism to PUFA membrane remodeling and ferroptosis vulnerability, buffered by NRF2–GPX4 and FSP1/DHODH axes, thereby converting transient oxidative pulses into persistent malignant states. Mechanistically, the RAX hub synthesizes findings from EMT/CSC biology, ferroptosis defenses, and exosome research into a self-reinforcing system that sustains tumor heterogeneity and stress resilience. Evidence from single-cell and spatial transcriptomics, intravital ROS imaging, and exosome cargo-selector studies supports the feasibility of this model. We further outline validation strategies employing HyPer–EMT–CDH2 tri-reporters, CRISPR perturbation of YBX1/ALIX cargo selectors, and spatial multi-omics in EMT-high tumors. Clinically, tumors enriched in EMT/NCSC programs—such as melanoma, neuroblastoma, small-cell lung cancer, pancreatic ductal adenocarcinoma, and triple-negative breast cancer (TNBC)—represent RAX-dependent contexts. These insights highlight biomarker-guided opportunities to target adhesion switches, ferroptosis defenses, and exosome biogenesis through lipid peroxidation-centered strategies using liquid-biopsy panels (exosomal CDH2, miR-200, miR-210) combined with organoid and xenograft models. By linking lipid peroxidation to ferroptosis defense and oxidative stress adaptation, the RAX hub aligns with the thematic focus of lipid metabolism and redox control in cancer progression. Collectively, the RAX framework may provide a conceptual basis for precision oncology by reframing metastasis and therapy resistance as emergent network properties.
Full article
(This article belongs to the Special Issue Lipid Peroxidation and Cancer)
►▼
Show Figures

Figure 1
Open AccessArticle
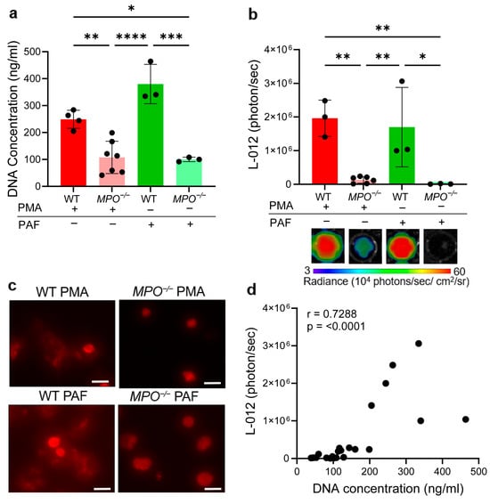
Imaging Reactive Oxygen Species with L-012 Reveals Neutrophil Extracellular Trap Formation in Pancreatic Ductal Adenocarcinoma
by
Angisha Basnet, Kaitlyn M. Landreth, Michael Sestito, Kristen Ranson, Seth T. Gammon, David Piwnica-Worms, Brian A. Boone and Tracy W. Liu
Antioxidants 2025, 14(12), 1473; https://doi.org/10.3390/antiox14121473 - 8 Dec 2025
Abstract
Neutrophils, key effector cells of the innate immune system, combat pathogens through mechanisms including the production of reactive oxygen species (ROS) and the release of neutrophil extracellular traps (NETs). While these responses are critical for host defense, prolonged elevation of ROS and dysregulated
[...] Read more.
Neutrophils, key effector cells of the innate immune system, combat pathogens through mechanisms including the production of reactive oxygen species (ROS) and the release of neutrophil extracellular traps (NETs). While these responses are critical for host defense, prolonged elevation of ROS and dysregulated NETosis mediated by neutrophils have been implicated in autoimmune diseases, chronic inflammation, and cancer. In pancreatic ductal adenocarcinoma (PDAC), a highly aggressive and inflammatory malignancy, an increase in neutrophils infiltrating the tumor microenvironment promotes cancer progression and metastasis through increased ROS production and NET release. Using bioluminescence imaging with the reporter L-012 and NET assays, we assessed ROS and NET release, respectively, induced by phorbol myristate acetate and platelet-activating factor in bone-marrow-isolated neutrophils from wild-type and syngeneic myeloperoxidase (MPO)-deficient mice ex vivo. MPO deficiency impaired both ROS generation and NET release, establishing a positive correlation between these processes. In vivo analyses using subcutaneous and spontaneous murine PDAC models revealed elevated ROS in tumors, which were significantly reduced upon genetic deletion of host MPO or peptidyl arginine deiminase 4, an essential enzyme for NET formation, or after treatment with hydroxychloroquine, a NET inhibitor. Furthermore, luminol and 4-[18F]fluoro-1-naphthol ([18F]4FN), functional L-012 analogs, also enabled non-invasive detection of intratumoral ROS by bioluminescence and PET imaging in vivo, respectively; [18F]4FN PET showed a three-fold increased uptake in PDAC tumors versus muscle. PDAC tissues and blood-isolated neutrophils obtained from PDAC patients exhibited elevated ROS compared to controls ex vivo. Importantly, ROS levels correlated strongly with NET formation in patient samples. These findings reveal a bidirectional relationship between ROS and NETs and highlight the potential utility of L-012- and [18F]4FN-based PET imaging for monitoring NET-associated inflammation in PDAC in vivo.
Full article
(This article belongs to the Special Issue Reactive Oxygen Species and Growth Factors in Photodynamic Therapy (PDT), Photobiomodulation (PBM), and Radiation Therapy (RT))
►▼
Show Figures

Figure 1
Open AccessArticle
Effect of Dietary Supplementation with Red-Fleshed Dragon Fruit (Hylocereus polyrhizus) Juice By-Product Extract (HJBE) on Growth Performance, Digestive Enzyme Activity, Antioxidant Status, Immune Parameters, and Disease Resistance Against Edwardsiella tarda in Juvenile Red Seabream (Pagrus major)
by
Da Ye Kang, Tae Hoon Lee, Hwa Yong Oh, Young Wook Kim, Do Hyun Kwon, Hee Sung Kim and Seong-Mok Jeong
Antioxidants 2025, 14(12), 1472; https://doi.org/10.3390/antiox14121472 - 8 Dec 2025
Abstract
This study investigated the effects of dietary supplementation with Hylocereus polyrhizus juice by-product extract (HJBE) on growth performance, digestive enzyme activity, antioxidant status, immune response, and disease resistance against Edwardsiella tarda in juvenile Pagrus major. The HJBE, prepared from juice-processing residues, contained
[...] Read more.
This study investigated the effects of dietary supplementation with Hylocereus polyrhizus juice by-product extract (HJBE) on growth performance, digestive enzyme activity, antioxidant status, immune response, and disease resistance against Edwardsiella tarda in juvenile Pagrus major. The HJBE, prepared from juice-processing residues, contained measurable levels of bioactive compounds, including vitamin C, total phenolics, and flavonoids, and exhibited noticeable antioxidant activity. Five experimental diets containing 0 (control), 0.5, 1.0, 2.0, and 3.0 g/kg HJBE were fed to juvenile red seabream (initial weight of 7.0 ± 0.01 g) for eight weeks. Fish fed the diet containing 1.0 g/kg HJBE (HJBE1) showed significantly higher final weight, weight gain, specific growth rate, feed efficiency, and protein efficiency ratio compared with other groups. Trypsin activity in intestine was also significantly enhanced in the HJBE1 group, suggesting improved feed utilization. Whole-body composition and hematological indices did not differ among treatments. Plasma antioxidant parameters showed a dose-dependent trend, with catalase and glutathione levels lower at inclusion levels of 0.5–1.0 g/kg. Serum lysozyme activity and immunoglobulin M concentrations were significantly higher in fish fed HJBE1 compared to the controls, corresponding to improved survival after E. tarda challenge. These findings suggest that even moderate levels of bioactive compounds in HJBE can beneficially influence antioxidant homeostasis, immune defense, and growth performance. In conclusion, dietary inclusion of 1.0 g/kg HJBE effectively improved growth, digestive physiology, antioxidant balance, and disease resistance in juvenile P. major.
Full article
(This article belongs to the Special Issue Antioxidants Benefits in Aquaculture—3rd Edition)
►▼
Show Figures

Figure 1
Open AccessArticle
Evaluation of Anticancer Potential of Ganoderma lucidum on MCF-7 Breast Cancer Cells Through Genetic Transcription of Energy Metabolism
by
Levent Gülüm, Emrah Güler, Emir Çapkınoğlu, Ayşe Büşranur Çelik and Yusuf Tutar
Antioxidants 2025, 14(12), 1471; https://doi.org/10.3390/antiox14121471 - 8 Dec 2025
Abstract
Ganoderma lucidum has long been recognized for its medicinal properties, particularly due to its antioxidant, anti-inflammatory, and pro-apoptotic components such as polysaccharides and triterpenoids. This study aimed to evaluate the cytotoxic and molecular effects of ethanol and methanol extracts of G. lucidum as
[...] Read more.
Ganoderma lucidum has long been recognized for its medicinal properties, particularly due to its antioxidant, anti-inflammatory, and pro-apoptotic components such as polysaccharides and triterpenoids. This study aimed to evaluate the cytotoxic and molecular effects of ethanol and methanol extracts of G. lucidum as well as doxorubicin on MCF-7 breast cancer cells. The cytotoxicity was assessed via MTT assay. The methanol extract showed stronger cytotoxicity (IC50: 62.37 µg/mL) than the ethanol extract, while doxorubicin exhibited an IC50 value of 0.66 mM. Phenolic profiling by HPLC revealed high levels of vanillic acid, gallic acid and (−)-epicatechin in the methanol extract, while volatile compounds such as hexanal and acetic acid were identified by GC-MS. Flow cytometric analysis demonstrated G0/G1 phase cell cycle arrest and an increase in early and late apoptotic populations. Gene expression studies using RT-qPCR showed significant downregulation of ACAT1, ADCY3, and NME2, key regulators of energy metabolism and epigenetic modification. On the other hand, doxorubicin treatment upregulated ACAT1 and ADCY3, while a slight downregulation was observed in NME2. These molecular changes suggest that G. lucidum induces apoptosis and impairs cancer cell proliferation through metabolic disruption and gene modulation.
Full article
(This article belongs to the Section Health Outcomes of Antioxidants and Oxidative Stress)
►▼
Show Figures

Figure 1
Open AccessArticle
Biomarkers and Mechanisms of Male Infertility: Evaluation of Antioxidant Enzymes and Arachidonic Acid Derivatives in Seminal Plasma from Fertile and Infertile Men
by
Kamil Rodak, Izabela Kokot, Ricardo Faundez, Iwona Gilowska and Ewa Maria Kratz
Antioxidants 2025, 14(12), 1470; https://doi.org/10.3390/antiox14121470 - 7 Dec 2025
Abstract
Male infertility accounts for approximately 50% of reproductive failures, yet its diagnosis and understanding of underlying mechanisms remain limited. The present observational case–control study aimed to examine seminal plasma concentrations of prostaglandin E2 (PGE2), 6-keto-prostaglandin F1α (6-keto-PGF1α),
[...] Read more.
Male infertility accounts for approximately 50% of reproductive failures, yet its diagnosis and understanding of underlying mechanisms remain limited. The present observational case–control study aimed to examine seminal plasma concentrations of prostaglandin E2 (PGE2), 6-keto-prostaglandin F1α (6-keto-PGF1α), F2-isoprostane, superoxide dismutase 1 (SOD1), glutathione peroxidase 1 (GPX1), nitric oxide synthase 1 (NOS1), and their ratios, in fertile (n = 22, aged 24–45) and infertile (n = 250, aged 21–47) men, including analyses across specific infertile subgroups, using ELISA assays. Overall, no significant differences were observed between fertile and infertile men. However, subgroup analyses revealed notable differences: PGE2 levels were elevated in asthenozoospermic compared to normozoospermic infertile men (14.23 µg/mL vs. 3.52 µg/mL, p = 0.030), 6-keto-PGF1α levels were higher in teratozoospermic compared to azoospermic individuals (184.97 ng/mL vs. 102.49 ng/mL, p = 0.040), and the PGE2/6-keto-PGF1α ratio showed the greatest intergroup variability. Correlation analyses indicated associations between antioxidant enzymes, prostaglandins and standard semen parameters. These findings provide novel insights into seminal plasma biochemistry and highlight specific parameters and mechanisms that may contribute to functional impairments in infertile men.
Full article
(This article belongs to the Special Issue The Janus Face of Oxidative Stress in Normal and Pathological Conditions)
►▼
Show Figures

Figure 1
Open AccessReview
Antioxidant, Antimicrobial, and Anticancer Activity of Basil (Ocimum basilicum)
by
Efthymios Poulios, Sousana K. Papadopoulou, Evmorfia Psara and Constantinos Giaginis
Antioxidants 2025, 14(12), 1469; https://doi.org/10.3390/antiox14121469 - 7 Dec 2025
Abstract
Background/Objectives: For many years, herbs and spices have been used, due to their aroma and flavor, in the food industry and cuisine. It is also well known that phytochemicals from these plant parts have many health benefits and are used for the prevention
[...] Read more.
Background/Objectives: For many years, herbs and spices have been used, due to their aroma and flavor, in the food industry and cuisine. It is also well known that phytochemicals from these plant parts have many health benefits and are used for the prevention and treatment of many human diseases. Basil (with the most representative species Ocimum basilicum) is a perennial herb with a characteristic aroma, containing many bioactive components such as phenolic acids, flavonoids, tannins, saponins, alkaloids, polysaccharides, vitamins, proteins, amino acids, and essential oils, with beneficial effects on human health. The aim of this study is to review the antioxidant, antimicrobial, and anticancer activity of basil, according to recent literature. Methods: A thorough search in the international databases (Scopus, PubMed, Google Scholar, and Web of Sciences) was conducted from January 2015 to October 2025, using characteristic keywords in combinations. Results: Bioactive components of basil show a significant antioxidant activity, as detected by radical scavenging activity (measured by the 2,2-diphenyl-1-picrylhydrazyl (DPPH), 2,2′-azino-bis-(3-ethylbenzothiazoline-6-sulfonic acid (ABTS), ferric reducing antioxidant power (FRAP), oxygen radical absorbance capacity (ORAC) assays), activation of antioxidant enzymes (glutathione peroxidase (GPX), superoxide dismutase (SOD), catalase (CAT)), enhancement of reduced glutathione (GSH) and reduction in malondialdehyde (MDA) and thiobarbituric acid-reactive substance (TBARS) levels, and protection of cells from hydrogen peroxide (H2O2)-toxicity. Additionally, inhibition of growth and cell death of many Gram-positive and Gram-negative bacteria strains, maintained by cell membrane damage, inhibition of efflux pumps, as well as inhibition of biofilm formation, anti-protozoan, antifungal, and antiviral activities, have been noticed for basil bioactive components. A synergism with antibiotics has also been reported. Finally, anticancer activity has been reported, according to apoptosis induction, cell cycle arrest, anxiety reduction, and health improvement of cancer patients. Conclusions: Basil bioactive components have been reported for their high antioxidant, antimicrobial, and anticancer properties. However, future studies, especially at the clinical level, are strongly proposed in order to unravel the significant role of basil in human health and the safety of its bioactive components in healthcare usage.
Full article
(This article belongs to the Section Natural and Synthetic Antioxidants)
►▼
Show Figures

Figure 1
Open AccessArticle
Molecular Insights into the Genesis of Heat Hardening in Marine Bivalves
by
Ioannis Georgoulis, Ioannis A. Giantsis, Basile Michaelidis, Athanasios Kouniakis and Konstantinos Feidantsis
Antioxidants 2025, 14(12), 1468; https://doi.org/10.3390/antiox14121468 - 7 Dec 2025
Abstract
Heat hardening induces complex biochemical reprogramming that enhances thermal resilience in marine bivalves. Despite this technique’s promising results in marine animals, the molecular basis of heat hardening is far from understood. This study elucidates the molecular mechanisms underlying the hardening process in Mytilus
[...] Read more.
Heat hardening induces complex biochemical reprogramming that enhances thermal resilience in marine bivalves. Despite this technique’s promising results in marine animals, the molecular basis of heat hardening is far from understood. This study elucidates the molecular mechanisms underlying the hardening process in Mytilus galloprovincialis exposed to a 4-day sublethal heat treatment. Induction of hsf-1, hsp70, and hsp90 genes revealed the activation of the heat shock response and proteostasis machinery, ensuring proper protein folding and preventing oxidative and proteotoxic stress. Simultaneous upregulation of mitochondrial (atpase6, cox1, nadh) and glycolytic (pk, cs) genes reflects enhanced oxidative phosphorylation and glycolytic flux, maintaining ATP supply and metabolic flexibility under elevated temperatures. Increased hif-1α expression suggests transient hypoxia signaling, coordinating oxygen utilization with redox control. Reinforcement of antioxidant defenses, together with elevated autophagy-related transcription, denotes a shift toward oxidative stress mitigation and damaged organelle clearance. Balanced expression of pro- (bax) and anti-apoptotic (bcl-2) factors, along with nf-κb modulation, supports tight regulation of cell survival and inflammatory responses. These findings underscore a highly integrated biochemical network linking proteostasis, intermediary metabolism, redox balance, and antioxidant defense with cellular quality control, which together underpin the physiological plasticity of heat-hardened M. galloprovincialis, enhancing survival under transient thermal stress.
Full article
(This article belongs to the Special Issue Modulation of Biochemical, Cellular and Physiological Mechanisms in Response to Oxidative Stress in Animals)
►▼
Show Figures

Figure 1
Open AccessReview
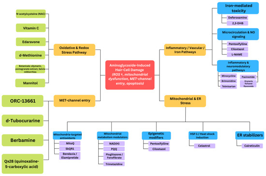
Experimental and Clinical Approaches to Preventing Aminoglycoside-Induced Ototoxicity: A Scoping Review
by
Marek Zadrożniak, Maciej Biskupski, Marcin Szymański and Jarogniew J. Łuszczki
Antioxidants 2025, 14(12), 1467; https://doi.org/10.3390/antiox14121467 - 7 Dec 2025
Abstract
(1) Aminoglycosides remain indispensable in modern medicine but share a serious dose-limiting adverse effect: irreversible cochleovestibular ototoxicity. (2) This scoping review systematically maps experimental and clinical strategies aimed at preventing aminoglycoside-induced hearing loss, integrating mechanistic insights across preclinical and translational domains. (3) Preclinical
[...] Read more.
(1) Aminoglycosides remain indispensable in modern medicine but share a serious dose-limiting adverse effect: irreversible cochleovestibular ototoxicity. (2) This scoping review systematically maps experimental and clinical strategies aimed at preventing aminoglycoside-induced hearing loss, integrating mechanistic insights across preclinical and translational domains. (3) Preclinical evidence, encompassing in vitro and in vivo studies, delineates three principal mechanistic ways of protection: (A) antioxidant and redox modulation, including N-acetyl-L-cysteine (NAC), vitamin C, edaravone, and selected phytochemicals, which counteract reactive oxygen species-mediated hair cell apoptosis; (B) mitochondrial stabilization with compounds such as mitoquinone, celastrol, and histone deacetylase inhibitors restoring bioenergetic and proteostatic balance; and (C) restriction of aminoglycoside entry through partial blockade of the mechano-electrical transduction channel, notably by ORC-13661 and related modulators. Additional strategies involve nitric oxide modulation, vasodilatory agents, and iron chelation. Efficacy, however, remains compound- and antibiotic-specific, with paradoxical effects observed for several drugs. Clinical evidence remains limited and methodologically diverse. Of the investigated pharmacologic interventions, aspirin provides the most robust and reproducible evidence of protection against gentamicin-induced hearing loss, whereas NAC demonstrates a consistent, but population-specific benefit among dialysis patients. In contrast, vitamin E—despite promising experimental findings—has failed to show clinically significant otoprotective effects in randomized human studies. (4) In conclusion, while experimental data establish a strong mechanistic basis for pharmacologic otoprotection, clinical studies remain few, underpowered, and methodologically inconsistent. Standardized, adequately powered, and mechanistically informed clinical trials are urgently needed to translate experimental promise into actionable otoprotective strategies.
Full article
(This article belongs to the Section Health Outcomes of Antioxidants and Oxidative Stress)
►▼
Show Figures

Figure 1
Open AccessArticle
Impact of Watercress Consumption on Antioxidant Defense and Oxidative Stress Among Adults with Different Levels of Exposure to Cigarette Smoke in Chiang Mai, Thailand
by
Puriwat Fakfum, Praporn Kijkuokool, Wason Parklak, Hataichanok Chuljerm, Chikondi Maluwa, Irina Stepanov and Kanokwan Kulprachakarn
Antioxidants 2025, 14(12), 1466; https://doi.org/10.3390/antiox14121466 - 7 Dec 2025
Abstract
Antioxidant intake from natural sources may enhance defense systems against oxidative stress induced by environmental factors such as cigarette smoke. Watercress (Nasturtium officinale) is an abundant source of antioxidants. This study aimed to determine the antioxidant effects of watercress consumption in
[...] Read more.
Antioxidant intake from natural sources may enhance defense systems against oxidative stress induced by environmental factors such as cigarette smoke. Watercress (Nasturtium officinale) is an abundant source of antioxidants. This study aimed to determine the antioxidant effects of watercress consumption in people exposed to cigarette smoke in Chiang Mai, Thailand. Forty-five participants (15 non-smokers, 15 non-smokers with self-reported exposure to secondhand smoke (SHS), and 15 smokers) aged 20–60 years consumed 60 g of fresh watercress with three meals daily for seven days. Clinical characteristics, lipid profiles, total antioxidant capacity, and oxidative stress markers were evaluated before and after the intervention. After 7 days of watercress consumption, body mass index (BMI) and hip circumference significantly decreased among non-smokers. Watercress consumption reduced total cholesterol and low-density lipoprotein cholesterol (LDL-C) levels in smokers and in SHS-exposed non-smokers; however, high-density lipoprotein cholesterol (HDL-C) significantly decreased in SHS-exposed non-smokers. Catalase activity increased, and malondialdehyde levels decreased in all groups. One of the measures of plasma total antioxidant capacity significantly improved in non-smokers. These findings suggest that watercress consumption may improve lipid profiles and mitigate oxidative stress, and that these beneficial effects differ across people with different levels of exposure to cigarette smoke. However, further studies are suggested to clarify these results.
Full article
(This article belongs to the Special Issue The Role of Natural Antioxidants in Fruits and Vegetables in Human Health)
►▼
Show Figures

Figure 1
Open AccessArticle
Methyl Gallate Enhances Post-Thaw Boar Sperm Quality by Alleviating Oxidative Stress and Preserving Mitochondrial Function
by
Yonghui Bu, Deming Shi, Jiahao Li, Xiaoxiang Jiang, Yuhan Chen, Zhenjun Wu, Wanxin Li, Li Li, Shouquan Zhang and Hengxi Wei
Antioxidants 2025, 14(12), 1465; https://doi.org/10.3390/antiox14121465 - 7 Dec 2025
Abstract
Cryopreservation is a crucial technique for the long-term preservation of swine genetic resources. However, its efficiency remains limited by cryo-induced oxidative stress, which compromises sperm membrane integrity, mitochondrial function, and fertilizing capacity. Methyl gallate (MG), a naturally occurring polyphenolic antioxidant, has demonstrated strong
[...] Read more.
Cryopreservation is a crucial technique for the long-term preservation of swine genetic resources. However, its efficiency remains limited by cryo-induced oxidative stress, which compromises sperm membrane integrity, mitochondrial function, and fertilizing capacity. Methyl gallate (MG), a naturally occurring polyphenolic antioxidant, has demonstrated strong free radical scavenging and lipid peroxidation inhibitory properties. This study aimed to evaluate the effects of MG supplementation on sperm quality and fertilization capacity during boar semen cryopreservation. Semen samples were cryopreserved in extenders containing different concentrations of MG (0, 10, 20, 30, and 50 µM). Post-thaw sperm quality, oxidative status, mitochondrial activity, apoptosis-related markers, and in vitro fertilization (IVF) outcomes were comprehensively assessed. The results showed that supplementation with 20 µM MG significantly improved post-thaw motility, viability, membrane and acrosome integrity, mitochondrial membrane potential, ATP content, and antioxidant capacity, while decreasing reactive oxygen species (ROS) and malondialdehyde (MDA) levels and reducing apoptosis (p < 0.05). Moreover, the expression of the anti-apoptotic protein BCL-2 was upregulated, whereas that of the pro-apoptotic protein BAX was downregulated. Sperm cryopreserved with 20 µM MG also exhibited a significantly higher IVF cleavage rate compared with the control group (p < 0.05). In conclusion, MG supplementation effectively enhanced boar sperm cryosurvival by maintaining membrane stability, improving mitochondrial function, and mitigating oxidative stress during freezing and thawing. These findings suggest that MG is a promising antioxidant additive for improving the efficiency of boar semen cryopreservation systems.
Full article
(This article belongs to the Special Issue Oxidative Stress in Animal Reproduction and Nutrition)
►▼
Show Figures

Figure 1
Journal Menu
► ▼ Journal Menu-
- Antioxidants Home
- Aims & Scope
- Editorial Board
- Reviewer Board
- Topical Advisory Panel
- Instructions for Authors
- Special Issues
- Topics
- Sections & Collections
- Article Processing Charge
- Indexing & Archiving
- Editor’s Choice Articles
- Most Cited & Viewed
- Journal Statistics
- Journal History
- Journal Awards
- Society Collaborations
- Conferences
- Editorial Office
Journal Browser
► ▼ Journal BrowserHighly Accessed Articles
Latest Books
E-Mail Alert
News
Topics
Topic in
Antioxidants, Chemistry, IJMS, Molecules, Pharmaceutics
Natural Bioactive Compounds as a Promising Approach to Mitigating Oxidative Stress
Topic Editors: Andrea Ragusa, Filomena CorboDeadline: 31 December 2025
Topic in
Antioxidants, Cancers, Gastroenterology Insights, Life, Nutrients
Oxidative Stress and Diet: The Health Implications of Advanced Glycation and Lipid Oxidation End-Products
Topic Editors: Joseph Kanner, Ron KohenDeadline: 31 March 2026
Topic in
Antioxidants, Molecules, Nutraceuticals, Nutrients, Plants
Memory-Enhancing Activity of Bioactive Compounds: From Natural Sources to Brain, 2nd Edition
Topic Editors: Lucian Hritcu, Simone CarradoriDeadline: 30 April 2026
Topic in
Antioxidants, Dietetics, Foods, Nutrients, Plants
Exploring Nutritional, Antioxidant and Functional Potential of Plant-Based Food and Plant Bioactive Compounds in Human Health
Topic Editors: Gianluca Rizzo, Andrea ArmaniDeadline: 31 May 2026
Conferences
Special Issues
Special Issue in
Antioxidants
Redox Regulation in Algae
Guest Editor: Kim Gwang HoonDeadline: 10 December 2025
Special Issue in
Antioxidants
The Role of Oxidative Stress in Environmental Toxicity—2nd Edition
Guest Editor: Hariz Islas FloresDeadline: 10 December 2025
Special Issue in
Antioxidants
Harnessing Antioxidants: Pioneering Approaches in Cardiovascular Disease Prevention and Therapy
Guest Editors: Lanrong Bi, Guim KwonDeadline: 15 December 2025
Special Issue in
Antioxidants
Applications of Antioxidant Nanoparticles, 2nd Edition
Guest Editors: Rita Cortesi, Maddalena SguizzatoDeadline: 15 December 2025
Topical Collections
Topical Collection in
Antioxidants
Advances in Antioxidant Ingredients from Natural Products
Collection Editors: Carla Susana Correia Pereira, Lillian Barros


