fliC Mediates Pseudomonas plecoglossicida’s Hijack of Inflammatory Immunity and Glucose Metabolism in the Large Yellow Croaker
Abstract
1. Introduction
2. Materials and Methods
2.1. Bacterial Strains and Culture Conditions
2.2. Transmission Electron Microscopy
2.3. Determination of Growth Curve
2.4. Animal Experiments
2.5. Microscope Observation
2.6. Metabolic Parameter Measurement
2.7. qRT-PCR Analysis for Transcription of Immune-Related Genes
2.8. Proteomics Analysis
2.9. Drawings and Statistical Analysis
3. Results
3.1. fliC Contributed to the Pathogenesis of P. plecoglossicida
3.2. fliC Disrupted Energy Metabolism in Large Yellow Croaker Livers
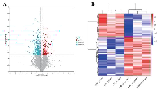
3.3. Proteomics Analysis of Large Yellow Croaker Livers
3.4. fliC May Trigger Immune and Metabolic Dysregulation Through Tlr5 Signaling
4. Discussion
5. Conclusions
Supplementary Materials
Author Contributions
Funding
Institutional Review Board Statement
Informed Consent Statement
Data Availability Statement
Acknowledgments
Conflicts of Interest
References
- Patrick, J.E.; Kearns, D.B. Swarming motility and the control of master regulators of flagellar biosynthesis. Mol. Microbiol. 2012, 83, 14–23. [Google Scholar] [CrossRef] [PubMed]
- Akahoshi, D.T.; Bevins, C.L. Flagella at the host-microbe interface: Key functions intersect with redundant responses. Front. Immunol. 2022, 13, 828758. [Google Scholar] [CrossRef]
- Andersen-Nissen, E.; Smith, K.D.; Strobe, K.L.; Barrett, S.L.R.; Cookson, B.T.; Logan, S.M.; Aderem, A. Evasion of Toll- like receptor 5 by flagellated bacteria. Proc. Natl. Acad. Sci. USA 2005, 102, 9247–9252. [Google Scholar] [CrossRef]
- Xi, Y.; Li, X.; Liu, L.; Xiu, F.; Yi, X.; Chen, H.; You, X. Sneaky Tactics: Ingenious Immune Evasion Mechanisms of Bartonella. Virulence 2024, 15, 2322961. [Google Scholar] [CrossRef]
- Seok, W.-S.; Ji, Y.J.; Kim, B.-N.; Kim, J.-H.; Kim, T.-H.; Kim, S.J. A conserved TLR5 binding and activation hot spot on flagellin. Sci. Rep. 2017, 7, 40878. [Google Scholar] [CrossRef]
- Bhattacharyya, S.; Walker, D.M.; Harshey, R.M. Flagellar motility is mutagenic. Proc. Natl. Acad. Sci. USA 2024, 121, e2412541121. [Google Scholar] [CrossRef] [PubMed]
- Kidane, D.T.; Mehari, Y.T.; Rice, F.C.; Arivett, B.A.; Gunderson, J.H.; Farone, A.L.; Farone, M.B. The inside scoop: Comparative genomics of two intranuclear bacteria, “Candidatus Berkiella cookevillensis” and “Candidatus Berkiella aquae”. PLoS ONE 2022, 17, e0278206. [Google Scholar] [CrossRef] [PubMed]
- Lin, Y.; Zhang, C.; Tan, N.; Zhao, J.; Yang, H.; Zhang, L. Is it a potential pneumonia pathogen in Pseudomonas putida group? First isolation and identification of Pseudomonas plecoglossicida in clinic and a comparison of pathogenicity with Pseudomonas putida. Microb. Pathog. 2024, 196, 106910. [Google Scholar] [CrossRef]
- Li, C.; Zhang, J.; Wu, Y.; Guan, L.; Song, X.; Jiang, B.; Mo, Z. An outbreak of visceral white nodules disease caused by Pseudomonas plecoglossicida at a water temperature of 12 °C in cultured large yellow croaker (Larimichthys crocea) in China. J. Fish Dis. 2020, 43, 1353–1361. [Google Scholar] [CrossRef]
- He, L.; Zhao, L.M.; Li, Q.; Huang, L.L.; Huang, X.H.; Mo, Z.L.; Li, A.X. Pseudomonas plecoglossicida fliP gene affects the immune response of Epinephelus fuscoguttatus ♀ × Epinephelus lanceolatus ♂ to infection. Fish Shellfish Immunol. 2023, 140, 108971. [Google Scholar] [CrossRef]
- Tang, Y.; Sun, Y.; Zhao, L.; Hu, Y.; Wang, H.; Lin, L.; Gao, X.; Mo, Z.; Li, A. Mechanistic insight into the roles of Pseudomonas plecoglossicida clpV gene in host-pathogen interactions with Larimichthys crocea by dual RNA-seq. Fish Shellfish Immunol. 2019, 93, 344–353. [Google Scholar] [CrossRef]
- Alvarado, A.; Behrens, W.; Josenhans, C. Protein Activity Sensing in Bacteria in Regulating Metabolism and Motility. Front. Microbiol. 2020, 10, 3055. [Google Scholar] [CrossRef]
- Sun, Y.; Zhang, Z.; Weng, S.; Li, C.; Huang, Z.; Guo, C.; Lin, Y.; Huang, X.; Li, A. Characterization of a highly lethal barramundi (Lates calcarifer) model of Pseudomonas plecoglossicida infection. Microb. Pathog. 2020, 149, 104516. [Google Scholar] [CrossRef] [PubMed]
- Livak, K.J.; Schmittgen, T.D. Analysis of relative gene expression data using real-time quantitative PCR and the 2(-ΔΔCT) Method. Methods 2001, 25, 402–408. [Google Scholar] [CrossRef]
- He, Y.; Yu, S.; Liu, S.; Chen, Y.; Liu, X.; Bai, Y.; Liu, H.; Cao, Y. Data-Independent Acquisition Proteomics Unravels the Effects of Iron Ions on Coronatine Synthesis in Pseudomonas syringae pv. tomato DC3000. Front. Microbiol. 2020, 11, 1362. [Google Scholar] [CrossRef]
- Zhu, T.; Zhu, Y.; Xuan, Y.; Gao, Y.; Wang, X.; Zheng, M.; Cai, Z.; Zhao, X.; Liu, T.; Li, M.; et al. DPHL: A DIA Pan-human Protein Mass Spectrometry Library for Robust Biomarker Discovery. Genom. Proteom. Bioinform. 2020, 18, 104–119. [Google Scholar] [CrossRef]
- Xu, M.; Deng, J.; Xu, K.; Yao, T.; Wang, Q.; Zhang, J.; Bai, F.; Wang, W.; Jiang, W.; Zhang, X. In-depth serum proteomics reveals biomarkers of psoriasis severity and response to traditional Chinese medicine. Theranostics 2019, 9, 2475–2488. [Google Scholar] [CrossRef]
- Guzmán, U.H.; Martinez-Val, A.; Ye, Z.; Damoc, E.; Teucher, N.; Arrey, T.N.; Kretschmer, A.; Vorobyev, A.; Hetzer, C.; Weise, S.; et al. Narrow-window DIA: Ultra-fast quantitative analysis of comprehensive proteomes with high sequencing depth. bioRxiv 2023. [Google Scholar] [CrossRef]
- Lou, R.; Shui, W. Acquisition and Analysis of DIA-Based Proteomic Data: A Comprehensive Survey in 2023. Mol. Cell. Proteom. 2024, 23, 100712. [Google Scholar] [CrossRef]
- Stewart, H.I.; Grinfeld, D.; Giannakopulos, A.; Makarov, A.; Denisov, E.; Lai, A.; Horning, S.; Lange, O. Parallelized Acquisition of Orbitrap and Astral Analyzers Enables High-Throughput Quantitative Analysis. Anal. Chem. 2023, 95, 15656–15664. [Google Scholar] [CrossRef] [PubMed]
- Ma, J.; Liu, M.; Wang, Y.; Ning, B.; Wang, Y.; Wang, C.; Liang, J.; Sun, Z.; Zhang, M.; Chen, Y. Quantitative proteomics analysis of young and elderly skin with DIA mass spectrometry reveals new skin aging-related proteins. Aging 2020, 12, 13529–13554. [Google Scholar] [CrossRef]
- Han, J.; Ren, Y.; Qian, C.; Zhang, Z.; Zhu, Z.; Zhao, W.; Li, Y.; Li, J.; Liu, S.; Zeng, H.; et al. Majorbio Cloud 2024: Update single-cell and multiomics workflows. iMeta 2024, 3, e217. [Google Scholar] [CrossRef]
- Izumi, S.; Yamamoto, M.; Suzuki, K.; Shimizu, A.; Aranishi, F. Identification and detection of Pseudomonas plecoglossicida isolates with PCR primers targeting the gyrB region. J. Fish Dis. 2007, 30, 391–397. [Google Scholar] [CrossRef]
- O’Neill, L.A.J.; Kishton, R.J.; Rathmell, J. A guide to immunometabolism for immunologists. Nat. Rev. Immunol. 2016, 16, 553–565. [Google Scholar] [CrossRef] [PubMed]
- Cassat, J.E.; Skaar, E.P. Iron in infection and immunity. Cell Host Microbe 2013, 13, 509–519. [Google Scholar] [CrossRef] [PubMed]
- Wang, W.; Chen, X.; Pan, H.; Li, S.; Huang, H.; Ni, B.; Chen, H.; Wu, Q.; Liu, H.; Wu, H.; et al. Host acid signal controls Salmonella flagella biogenesis through CadC-YdiV axis. Gut Microbes 2022, 14, 2146979. [Google Scholar] [CrossRef] [PubMed]
- Rumbo, M.; Nempont, C.; Kraehenbuhl, J.-P.; Sirard, J.-C. Mucosal interplay among commensal and pathogenic bacteria: Lessons from flagellin and Toll-like receptor 5. FEBS Lett. 2006, 580, 2976–2984. [Google Scholar] [CrossRef]
- Carvalho, F.A.; Aitken, J.D.; Vijay-Kumar, M.; Gewirtz, A.T. TLR5 activation induces secretory interleukin-1 receptor antagonist (sIL-1Ra) and reduces inflammasome-associated tissue damage. Mucosal Immunol. 2011, 4, 102–111. [Google Scholar] [CrossRef]
- Lacourt, T.E.; Vichaya, E.G.; Chiu, G.S.; Dantzer, R.; Heijnen, C.J. The High Costs of Low-Grade Inflammation: Persistent Fatigue as a Consequence of Reduced Cellular-Energy Availability and Non-adaptive Energy Expenditure. Front. Behav. Neurosci. 2018, 12, 78. [Google Scholar] [CrossRef]
- Liu, T.; Sun, L.; Zhang, Y.; Wang, Y.; Zheng, J. Imbalanced GSH/ROS and sequential cell death. J. Biochem. Mol. Toxicol. 2022, 36, e22942. [Google Scholar] [CrossRef]
- Straub, R.H. Insulin resistance, selfish brain, and selfish immune system: An evolutionarily positively selected program used in chronic inflammatory diseases. Arthritis Res. Ther. 2014, 16 (Suppl. S2), S4. [Google Scholar] [CrossRef] [PubMed]
- Hotamisligil, G.S.; Peraldi, P.; Budavari, A.; Ellis, R.; White, M.F.; Spiegelman, B.M. IRS-1-Mediated Inhibition of Insulin Receptor Tyrosine Kinase Activity in TNF-α- and Obesity-Induced Insulin Resistance. Science 1996, 271, 665–668. [Google Scholar] [CrossRef]
- Hanson, R.W.; Hakimi, P. Born to run; the story of the PEPCK-Cmus mouse. Biochimie 2008, 90, 838–842. [Google Scholar] [CrossRef][Green Version]
- Reddy, J.K.; Hashimoto, T. Peroxisomal beta-oxidation and peroxisome proliferator-activated receptor alpha: An adaptive metabolic system. Annu. Rev. Nutr. 2001, 21, 193–230. [Google Scholar] [CrossRef] [PubMed]
- Martínez-Reyes, I.; Chandel, N.S. Mitochondrial TCA cycle metabolites control physiology and disease. Nat. Commun. 2020, 11, 102. [Google Scholar] [CrossRef] [PubMed]






Disclaimer/Publisher’s Note: The statements, opinions and data contained in all publications are solely those of the individual author(s) and contributor(s) and not of MDPI and/or the editor(s). MDPI and/or the editor(s) disclaim responsibility for any injury to people or property resulting from any ideas, methods, instructions or products referred to in the content. |
© 2025 by the authors. Licensee MDPI, Basel, Switzerland. This article is an open access article distributed under the terms and conditions of the Creative Commons Attribution (CC BY) license (https://creativecommons.org/licenses/by/4.0/).
Share and Cite
Peng, X.; Sun, Y.; Tan, H.; Pang, H.; Zhao, C.; Yan, Q. fliC Mediates Pseudomonas plecoglossicida’s Hijack of Inflammatory Immunity and Glucose Metabolism in the Large Yellow Croaker. Antioxidants 2025, 14, 1189. https://doi.org/10.3390/antiox14101189
Peng X, Sun Y, Tan H, Pang H, Zhao C, Yan Q. fliC Mediates Pseudomonas plecoglossicida’s Hijack of Inflammatory Immunity and Glucose Metabolism in the Large Yellow Croaker. Antioxidants. 2025; 14(10):1189. https://doi.org/10.3390/antiox14101189
Chicago/Turabian StylePeng, Xizhi, Yujia Sun, Huanjiao Tan, Huanying Pang, Caiyuan Zhao, and Qingpi Yan. 2025. "fliC Mediates Pseudomonas plecoglossicida’s Hijack of Inflammatory Immunity and Glucose Metabolism in the Large Yellow Croaker" Antioxidants 14, no. 10: 1189. https://doi.org/10.3390/antiox14101189
APA StylePeng, X., Sun, Y., Tan, H., Pang, H., Zhao, C., & Yan, Q. (2025). fliC Mediates Pseudomonas plecoglossicida’s Hijack of Inflammatory Immunity and Glucose Metabolism in the Large Yellow Croaker. Antioxidants, 14(10), 1189. https://doi.org/10.3390/antiox14101189

